Abstract
The success of a construction project depends on different factors, the knowledge of the project managers, and the type of project being developed. In this paper, based on a review of the literature, 23 factors are identified as critical and they are grouped into top-management support, project manager’s skills, project team skills, and stakeholder-management knowledge. A framework with 23 hypotheses is developed to assess the relation between these factors and project performance. The analysis of the framework is conducted based on the responses obtained from a survey of 266 engineers working on construction projects in Qatar. The results show a positive relationship between critical success factors and project performance. The highest positive perception is shown for stakeholder engagement by the top management (mean = 5.589 ± 0.582) and the lowest positive perception for the need to predict stakeholder influence (mean = 3.939 ± 0.852). The analysis of the relative importance of these factors shows that the top-management support category is ranked highest for the success of a project. Although the perceptions are based on Qatar’s study, the success factors, their relationship with project success criteria, and project performance are global; therefore, the framework could be tailored and applied in different project contexts.
1. Introduction
Construction projects are complex and require a significant investment of time and resources. Some large-scale project examples considered here are roads and bridges, electricity generation and transmission, water supply, telecommunication, seaports and airports, and oil and gas installations.
Construction projects also face obstacles through stakeholder engagement problems, which can cause conflicts and delays in the project design and development [1]. Due to the time required for these projects to go from conceptualization to operation, they must also grapple with changing contexts that can impact scope, time, and cost during the project lifecycle. Additionally, because of the number of activities and deliverables involved in a large-scale project, these projects also require proper handling of complexity and risks.
There are several factors influencing project performance as discussed by many researchers such as Almahmoud and Doloi [2], Bekr [3], and Tayeh et al. [4]. These factors, however, may be dependent on different regions depending on the share of construction between the private and the public sector. In countries such as Qatar, the share of public sector investments in construction is very large due to the need for infrastructure and industry development. Therefore, the perception of project managers in these countries may be different to those working in other countries. Consequently, this study proposed to provide a framework between success factors and project performance to assess the perception of project managers working largely in publicly funded construction projects.
This study is the first of its kind that focuses on the factors for the success of infrastructure-related construction projects in Qatar. Over the past decade, significant investments have been made to support FIFA World Cup Qatar 2022-related projects. These projects include designing and building a high-quality network of expressways and local roads to provide access to all tournament stadiums, sports locations, and other tourist attractions. The understanding of the factors that led to successful project completion is important as this knowledge can help to consolidate the impact of factors that relate to the success or failure of the projects.
The focus of this paper is to conduct an empirical study on the prevailing understanding of critical success factors among project managers and their relationship with the successful completion of the project. Therefore, this paper focuses on the following three research questions:
RQ1: How is performance defined in construction projects?
RQ2: What factors contribute to the successful completion of construction projects?
RQ3: What is the perception among the project managers of the relationship between the success factors and performance in the construction project?
This paper contributes by providing an extensive literature review to define project performance related to the construction sector as mentioned in research question 1. The literature review is also used to prepare a comprehensive list of the most used success factors, as mentioned in research question 2. As explained later, Radujković et al. [5] mentioned that the list of success factors is usually the same, but their perception can change over time. Another contribution is made by proposing a comprehensive research framework by developing a specific hypothesis connected to each of the identified critical success factors. To our knowledge, this is the first comprehensive framework that relates success factors to project performance. This framework provides a guide to implement or tailor it to suit the specific context in a particular country or project situation. The paper uses a survey method to collect data and analyze the perception of engineers on the relationship between critical success factors and project performance. The remaining parts of the paper are organized as follows. Section 2 presents a review of the current literature on critical success factors and project performance in large-scale projects, mainly focusing on construction. Section 3 outlines the research framework used in this study and details the hypotheses regarding project performance and critical success factors. Section 4 discusses the collection and analysis of data to test this hypothesis in the context of Qatar. Section 5 is a discussion of the results. In Section 6, conclusions and recommendations have been discussed.
2. Literature Review
The performance of a project depends on its complexity, context, type, size, location, and stakeholder involvement. This literature review aims to determine the most critical success factors and understand the specific impact of each of these factors on project success.
2.1. Construction Projects and Their Importance
Large-scale construction projects support competitiveness, and increase service levels and capacity building, but they often face challenges because of the project’s design complexity, time taken for completion, large investments, variations, and potential changes in stakeholders’ requirements [6,7]. These challenges impact project performance, often with cascading effects on other projects. Researchers have reported examples of performance problems due to issues with cost and time in projects in different countries, for example, in Australia [8], Nigeria [9], Gaza Strip [4], UK [10], Ghana [11], and Kenya [12].
Construction Projects in Qatar and Construction Sustainability
Qatar’s economy and growth are primarily based on natural gas export revenues, but it is also opening other sectors of the economy through a comprehensive framework called Qatar National Vision, 2030 [13]. Qatar’s current construction projects are driven by two main objectives: support for the FIFA 2022 World Cup held in Qatar, and the Qatar National Vision 2030 [14]. Although the focus of FIFA 2022 projects was on roads, stadiums, and other construction projects, the focus of QNV 2030-related projects is based on uplifting social and economic activities as well. Therefore, massive construction projects such as water mega-projects [15], the development of railways and a new city [16], and stadiums [14] have been considered in Qatar.
Sustainable construction methods are being adopted by the construction industry to achieve long-term benefits by taking into account social, economic, environmental, and cultural factors [17]. As construction projects last a long period, sustainability should be considered right from the early stages of the project [18]. Construction sustainability in Qatar is mentioned by different authors for different areas, such as material [19], construction waste management [20], neighborhood development [21], and even road pavements [22]. However, there are challenges to executing sustainability aspects in construction projects feeding into the large mega-events [13]. Therefore, a clear understanding by the project developers and managers of project processes, factors, interactions, their impact on project performance, and long-term sustainability becomes important. This study aims to find the relation between different factors leading to the stated project performance in Qatar. Therefore, the findings can be considered for enhancing the performance of the project in a sustainability context.
2.2. Critical Success Factors
A review of the literature shows that there is no agreement on a set of factors leading to project success. Previous studies indicate that a project’s success may be the result of a combination of factors in project phases, and they could be related to project organization (including management support), the project team, project management (such as requirement development and estimation), the project manager and team (mainly focused on communication and competence), and the external environment faced by the project [23]. Based on this, it can also be said that the factors could also change due to time, the economic status of the country, the number of projects handled, and the complexity of the projects.
It is noted that the criticality of a factor is due to its importance for consideration and consistency for its use in assessing the required performance [24,25]. The literature discussed that project success is influenced by several factors, and authors have provided different frameworks to assess the importance of these factors. Ahmed and Mohamad [26] and Yong and Mustaffa [25] focused and ranked top-management support as the most critical success factor. Khamaksorn [27] mentions project managers’ skills such as planning and scheduling management as important for project success. The project managers’ competencies focus on delegation, leadership, decision making, and problem-solving. Project team competency focuses on motivation, communication, and project monitoring and control as mentioned by Shen et al. [28], Bashir et al. [29], Osei-Kyei and Chan [30], Silva, Warnakulasuriya, and Arachchige [24], and Yong and Mustaffa [25].
2.3. Success Criteria
According to Kothandath and Haran [31] and Lamprou and Vagiona [32], success criteria are the measures used to judge a project’s success or failure; they are dependent variables that measure project success. The critical success factors are independent, and they facilitate the achievement of success [32]. Success criteria, according to Altarawneh and Samadi [33], are “the indicators by which the success of a project will be measured”, whereas success factors are “those elements to the management process that contributes directly or indirectly to the project’s success”.
The PMBOK [34] defines a successful project as one which is delivered on time, within budget, and meets the stated objectives. Most researchers agree that time, cost, and quality are the most significant criteria by which project performance should be measured [35,36,37,38]. Although not addressed as frequently in the literature, stakeholder satisfaction has also been defined as a critical criterion for large-scale public projects [39].
2.4. Project Performance
Project performance can be compared using success criteria, which are influenced by critical success factors. Although success factors and success criteria are fundamentally distinct, the two topics are inextricably linked and influence one another. Some authors such as Seboru [40], Niagara and Datche [41], and Yong and Mustaffa [25] have discussed project performance in terms of the extent to which the mission, objectives, and schedules of projects are achieved. Other researchers focus on resources and outcomes [42] or stakeholder satisfaction [39,43].
2.5. Summary of Findings and Research Gaps
The analysis of the literature shows that the implementation of management practices and the management of projects are both influenced by a variety of success factors. Although research is focused on these factors, the applicability of the factors depends on the scale of construction, maturity and exposure of the managers handling construction projects, the importance of construction placed by the nation, speed to complete the projects, and the overall push of construction in a particular country. Moreover, the review shows that many studies concentrate on determining project performance, critical success factors, and project success criteria individually. However, there is no unanimity among scholars as to the most important success factors that lead to project success. As a result, this study aims to close this gap by identifying a comprehensive list of critical success factors that impact project performance.
Table 1 presents critical success factors obtained from the literature. The significance of a factor based on the number of cumulative citations (that appear in multiple studies) is given in Table 1. This way of analyzing the importance of a success factor (by using citations) is also mentioned by Lamprou and Vagiona [32]. For the study presented in this paper, the critical success factors have been captured from the literature between 2010 and 2022. The grouping of the success factor (first-order concepts) to a representative group (second-order theme) is developed through the KJ method (affinity diagram development).
Table 1.
Summary of project’s success factors from the relevant literature.
The KJ method considers the similarity in the relationship between the factors for grouping purposes. Dziekonski [44] mentions a clustering technique for such grouping by using a case of the Polish construction sector based on the responses obtained from a survey. This type of extraction of the second-order theme from first-order concepts is also used in management research, for example, by Gioia, Corley, and Hamilton [45]. This grouping, as shown in Table 1, can be used to assess the relative importance of different factors in construction projects. It should be noted that some of these factors are more important than others depending on contextual factors such as country, organization, project manager/team’s knowledge, and the availability of investment for such an undertaking.
3. Research Method and Framework
The research methodology adopted in this study is shown in Figure 1. Following the formulation of research questions, the study uses a literature review to identify project success factors. A research framework is developed based on the formulated hypotheses. Hypotheses are then arranged in a framework so that they can be tested based on the outcome of the survey results. The survey is developed and pilot-tested with two senior project managers working in construction projects and two university professors. The finalized survey is distributed via email based on the sample size obtained for the study. Survey data are analyzed to test hypotheses and determine the implications of this study on project management.
Figure 1.
Research Methodology.
3.1. Research Framework and Hypotheses
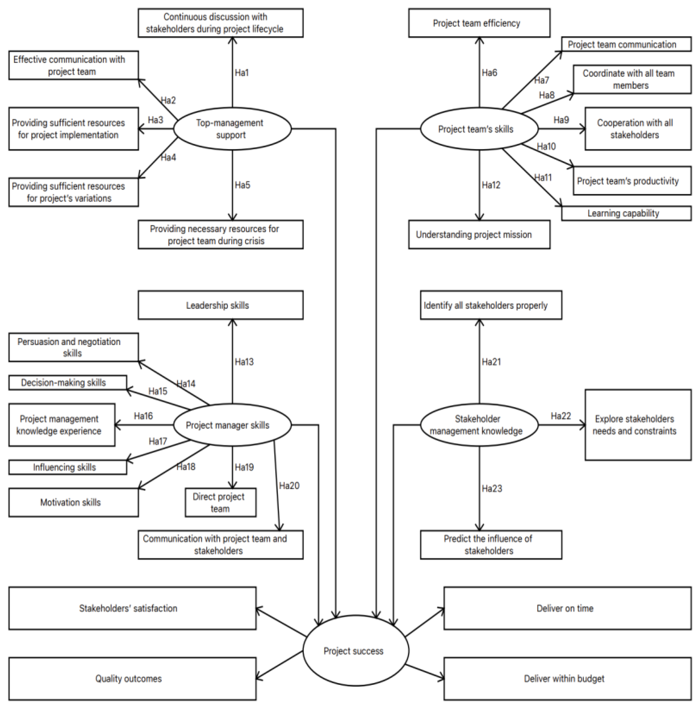
The research framework used in this paper is shown in Figure 2. The framework provides a comprehensive structure for linking the significance of various success factors to project performance. The framework provides the significance of a particular factor and its influence on project performance. It also provides an importance ranking of a group of success factors as considered by the respondents. The significance of the factors is based on the analysis of the developed hypothesis, as proposed in the next section. For example, there are five hypotheses of critical success factors related to top-management support.
Figure 2.
Conceptual framework model for the developed hypotheses.
In this paper, alternate hypotheses are considered for analysis. Acheamfour, Kissi, and Adjei-Kumi [38] and Ahmed and Anantatmula [46] also used alternative hypotheses for statistical analysis.
3.2. Hypotheses Related to Top-Management Support
The importance of top-management support to project performance is discussed by Ahmed and Mohamad [26,47]. The experience of the authors of this paper shows that although top management is often closely involved in the early stages of a project, they should continue to engage at a high level throughout the process as this can facilitate the progress of the project. Albert [48] mentions that successful top-management support involves resource provision, and communication, persuasion, and encouragement of relevant stakeholders. Knowledge of top management on the impact of stakeholders’ engagement on the project is very important, as mentioned by Ehsani et al. [49]. Therefore, the following hypothesis is proposed in this paper:
H1:
Continuous engagement during the project lifecycle supported by the top management with external stakeholders contributes to the project’s success.
Albert [48] highlighted the importance of regular communication from the top management to motivate and engage the project team in the project. Such communication could focus on the current processes and their implications or changes expected in the future. Such communication between top management and project teams may be informal, on an as-needed basis, or formal, through reports, structured meetings, and planned visits. Based on this understanding, the following hypothesis is proposed in this paper:
H2:
Top management’s assistance in effective formal and informal communication with project team members contributes to the project’s success.
Projects are executed with a baseline plan in which the resource schedule is identified. However, while working on the project, resources may not be sufficient due to changes in scope or unforeseen circumstances. In such cases, the project manager has to seek variations in resources to achieve the milestones. If top management does not provide the required resources, project failure may result [50]. Thus, when the project is authorized, continuous commitment to resources by the top management also becomes important. Therefore, the following hypotheses are proposed in this paper:
H3:
Top-management support in providing sufficient resources for the implementation of the project contributes to the success of the project.
H4:
Top-management support in providing sufficient resources facilitates the project’s variation and contributes to the success of the project.
H5:
The provision of necessary resources to support the project team during crises by the top management contributes to the project’s success. Top-management support in providing the necessary resources for the implementation of the project contributes to the success of the project.
3.3. Hypotheses Related to the Project Team’s Skills
The knowledge and skills of the project team and performance are positively related [51]. Alaghbari, Sultan, and Al-Yousfi [52] mention that a successful team displays a higher understanding of openness in communication, coordination, and trust. A positively motivated team can be more productive. Therefore, the following hypothesis is proposed in this paper:
H6:
The capability and efficiency of the project team’s skills contribute to the success of the project.
Project teams are formed based on their potential contribution to the project. A wide variety of skills and skill levels are required in the team. However, these teams have to work together and understand the same goal of the project. Often, project teams go through Tuckman’s group formation model from a norming-to-performing process [53], through which they gain a common understanding of the goals of the project and the roles each team member plays in the project. This process, and thus the success of the project overall, requires clear and effective communication among the team members on project-related goals, processes, and performance factors [54]. Therefore, the following hypothesis is proposed in this paper:
H7:
The project team’s skills to effectively communicate among members contribute to the project’s success.
A well-coordinated and collaborative team working together toward the required project objective can develop a common understanding and understand how and where they can access support before any problem in the project occurs. Team collaboration refers to the collective contribution to the project from an individual perspective. Shen et al. [28] and Khan, Turner, and Maqsood [55] also mention the value of collaboration among the project team members on project success. Therefore, the following hypothesis is proposed in this paper:
H8:
The project team’s skill in strong coordination contributes to the project’s success.
Khamaksorn [27] emphasized that when the team members understand their roles and responsibilities, they can work more collaboratively, either among themselves or with the stakeholders. Therefore, the following hypothesis is proposed in this paper:
H9:
The project team’s skill contributes to enhancing cooperation among all stakeholders, which leads to project success.
The project team members need to understand the relationship between their performance and how it increases the level of the outcomes of the project. Muntu et al. [56] mention that a competent team can improve project performance. That means the competence of the team members significantly improves task performance [51]. Moreover, Assaf, Hassanain, and Mughal [51] mention that project team members can be facilitated to make decisions independent of the team leader to promote mutual leadership (in the team) and project success. Thus, the following hypothesis is proposed in this paper:
H10:
The project team’s productivity skill contributes to the success of the project.
The project environment can change, but if the project team is knowledgeable, they can adapt to such changes and remain productive. Productivity also increases if there is a mutual learning and sharing process in the project. A team member may create or utilize the existing knowledge differently and achieve success. Sharing such knowledge helps in group learning to increase collective productivity. Therefore, the following hypothesis is proposed in this paper:
H11:
The learning capability of the project team’s skill contributes to the success of the project.
Each project has a clear business case. A good project has outlined performance metrics. However, if the team does not understand the value of the business case of the project, which includes the mission, strategies, and goals, it cannot forge ahead for better performance. Tuckman [53] mentions that during the norming stage, the project team focuses on developing a common understanding of the vision, mission, and goals of the project to orient themselves toward the performing stage. Thus, it is necessary to adequately communicate the project’s vision to the team. Therefore, the following hypothesis is proposed in this paper:
H12:
The project team’s skill in understanding the project mission contributes to the project’s success.
3.4. Hypotheses Related to the Project Manager’s Skills
Berg and Karlsen [57] have mentioned that leadership skills are important in influencing the outcome of the project. Good leadership skills help in coordinating the available resources, implementing decisions to fulfilling the stakeholders’ requirement, and achieving the stated outcomes during the project [58]. Therefore, the following hypothesis is proposed in this paper:
H13:
Project manager leadership skills contribute to the project’s success.
As per PMI [34], negotiation skills can enhance contractors’ capability to support the project. Negotiation is an interpersonal skill that helps to ensure project performance as per the plan. Therefore, the following hypothesis is proposed in this paper:
H14:
Project manager negotiation skills contribute to the project’s success.
Different decision-making tools are available for project managers. Al-Sobai, Pokharel, and Abdella [59] and Mirza and Ehsan [60] mention that project managers’ awareness and utilization of such tools help in utilizing the right decision-making tools and understanding the implications of such decisions on the delivery of the projects. Project managers should also be aware of the environment while analyzing the decisions. These actions require a project manager who has excellent decision-making skills [46]. Therefore, the following hypothesis is proposed in this paper:
H15:
The project manager’s decision-making skills contribute to the project’s success.
The competence in understanding and utilizing project manager knowledge areas described in standard project management guidelines developed by the Project Management Institute and International Project Management Association is important as per Ahmed and Anantatmula [46]. These guidelines mention that project management knowledge is important in managing projects. Those knowledge areas can be in terms of integration, scope, cost, time, resources, and communication. Therefore, the following hypothesis is proposed below:
H16:
The project manager’s competence in project management knowledge areas contributes to the project’s success.
Previous studies show that project managers need to improve their skills continuously in understanding and utilizing different types of project management knowledge so that they can exhibit competence in successfully completing the projects [46,51,57]. For project managers in large construction projects, coordinating activities among the team to influence and motivate the team becomes very important. Therefore, the following hypotheses are proposed in this paper:
H17:
The project manager’s skills to influence the project team contribute to the project’s success.
H18:
The project manager’s skills to motivate the project team contribute to the project’s success.
H19:
A project manager’s direction skills contribute to the project’s success.
Niagara and Datche [41] highlight the importance of effective communication in the project, whether it is with the team or with the stakeholders of the project. The key information exchanged with stakeholders can support aligning the actions with the overall project plan [61]. The project manager should act as a bridge between the stakeholders and the project, and between team members and the project. Therefore, project managers need to have the confidence to achieve project goals [34]. Therefore, the following hypothesis is proposed in this paper:
H20:
The project manager’s skills to communicate with the project team members and stakeholders contribute to the project’s success.
3.5. Hypotheses Related to Stakeholder-Management Knowledge
Davis [62] and Buertey, Amofa, and Atsrim [63] address the importance of properly identifying the project stakeholders, a factor they consider of primary importance in project performance. Project managers should focus more on the key stakeholders due to their higher level of influence and the impact of such influence on the project [63]. The authors of this paper are involved in many project lifecycle gateways in which progressive elaboration of the stakeholders’ schedule is considered during project initiation, project design, and project planning. Project managers are expected to be involved in identifying stakeholders and their requirements during the primary stages [64]. Therefore, the following hypothesis is proposed in this paper:
H21:
Identification of the right stakeholders contributes to the project’s success.
Young and Poon [65] and Buertey, Amofa, and Atsrim [63] demonstrate that stakeholders’ needs can change and they can affect project performance. It is also necessary that project managers are highly qualified in negotiation and communication and understand the needs and constraints of the stakeholders during the project lifecycle. Nauman and Piracha [64] also mention that the needs and constraints of the stakeholders influence the project and, therefore, they have to be addressed carefully. Thus, the final two hypotheses are proposed in this paper:
H22:
Managing stakeholders’ needs and constraints contributes to the project’s success.
H23:
Understanding and predicting the influence of stakeholders contributes to the project’s success.
4. Application of Framework
The framework is applied to understand the perception of project managers in the context of construction projects in Qatar. These projects include roads, railways, drainage networks, buildings, utilities, airports, and others. This context motivates this study to understand project success in Qatar.
4.1. Survey Design
Based on the hypotheses laid out in the previous section, a survey was designed to be distributed to project managers and engineers working on large construction projects. The survey consisted of two parts:
Part 1: focused on the respondent’s profile: position, project type, and the length of time they have held that position.
Part 2: focused on their perception of success factors as mentioned earlier. The respondents were asked to rate the importance of each factor on a five-point Likert-type scale (5 = extremely important, 4 = very important, 3 = moderately important, 2 = slightly important, 1 = not important). The respondents also had to rank the most important criterion affecting the project’s success. The averages of the numerical score provided by the respondents are used for ranking the most important factors.
4.2. Data Collection
For data collection, based on the focus of the study, it was necessary to sample engineers working in the construction industry in Qatar. This type of sampling, where sample characteristics are defined to suit the purpose of the study, is mentioned as purposive sampling [66]. As the time for the survey data collection was short (two to three weeks), it was also necessary to have a targeted list of the engineers working in the construction sector. The list of the targeted group of engineers working on government construction projects was obtained from the Public Works Authority (Ashghal) and the list of certified construction engineers was obtained from the Qatar Society of Engineers. This type of sampling of the population through a source that is conveniently accessible to the researcher is described as convenient sampling [67]. It is also mentioned that purposive sampling is a subset of convenience sampling as the target group is purposefully identified [68]. In this research, we have assumed a combination of convenience and purposive sampling for this study. This type of sampling method for the construction sector is also used by Sarvari et al. [69]. The survey conducted based on the critical success factors obtained from the literature is also mentioned by Bekr [3] and the sampling of targeted engineers working in the public sector is mentioned by Sinesilassie, Tabish, and Jha [70].
The sample size for the survey, based on a 95% confidence interval and a 5% margin of error, was calculated as 385. To increase the responses, 400 questionnaires were sent by email to the engineers. The data were collected over three weeks. This strict short timeline was important to acquire early responses and ensure sufficient time to conduct the analysis. The total number of responses received was 266, of which 231 were usable. These rates seem consistent with the 54% reported by Prachi and Gangadhar [71] and 49% reported by Sinesilassie, Tabish, and Jha [70]. Among the respondents, about 24% (n = 55) were engineers with less than 5 years of experience (called junior engineers here), and about 18% (n = 42) of engineers had more than 25 years of experience (called senior engineers here). These two groups are used to test the project management knowledge and perceptions.
4.3. Reliability Test
As shown in Table 2, Cronbach’s Alpha test values are positive and close to 1. When the value is close to 1, it shows excellent internal consistency in the responses [72]. The lower value for top-management support indicates that a large number of respondents may not have had enough interactions with the top management in project-related activities. Therefore, although this factor may be questionable in terms of reliability based on the responses obtained, considering the importance of top-management support in large-scale construction projects as detailed in the existing literature, the data are used for the analysis in this paper.
Table 2.
Summary of reliability tests using Cronbach’s Alpha values.
4.4. Hypothesis Testing
A statistical t-test was used to test the relevance of the hypotheses. The analysis shows that none of the alternative hypotheses could be rejected (p = 0.000 < 0.05). The results of the analysis given in Table 3 show that most hypotheses have a mean score between 4 (very important) and 5 (extremely important) on the five-point Likert-type scale. Only two hypotheses, those concerning learning capability and stakeholder influence, have a lower mean value; both lie between 3 (moderately important) and 4 (very important). An explanation for this may be the involvement of the respondents in some of the tasks that may not need skills beyond what they know, and they might be more content with their work rather than interacting with the stakeholders. Nevertheless, the alternative hypotheses are not rejected for both of these cases as well.
Table 3.
Statistical values for different hypotheses.
5. Discussion
The outcome of the analysis shows a mostly consistent level of understanding by the engineers on the provided list of success factors. The responses are statistically significant and they all support the hypothesis developed in this paper. Some important results of the study are discussed below.
5.1. Distribution of Respondent Rankings of Success Criteria
Figure 3 shows the critical success criteria ranking for construction project performance in Qatar. The results illustrate a strong agreement between senior and junior engineers’ perceptions of the success criteria. Their responses demonstrate the importance of satisfying stakeholders of large construction projects.
Figure 3.
Ranking success criteria.
5.2. Distribution of Respondent Rankings of Success Factors
Figure 4 shows the understanding of success factor groups for project performance. The analysis shows that both groups rank skills and top-management support as important. Compared to senior engineers, a greater proportion of junior engineers believed that skill in stakeholder management is important. The experience of senior engineers in engaging stakeholders may have played a role in the response.
Figure 4.
Ranking groups of factors.
5.3. Evaluation for Ranking of Critical Success Factors
The analysis of the survey data on project success factors is presented in the following sections by using the relative importance index (RII) and Spearman’s rank correlation coefficient.
5.3.1. Analyze the Critical Success Factors Using Relative Importance Index (RII)
The relative importance index (RII) is used to rank the importance of success factors. The five main factors for project performance, as obtained from the RII calculations, are given in Table 4. Three factors are related to top management and two are related to skills. From the table, communication seems to be more critical than decision making and resource provisions.
Table 4.
Top-five ranked success factors.
5.3.2. Analysis of Critical Success Factors Using Spearman’s Rank Correlation Coefficient
Spearman rank correlation analysis was applied to the perception between junior and senior engineers, as shown in Figure 5. The figure shows that both groups have similar perceptions of the contribution of the listed success factors on project performance.
Figure 5.
Correlation of the perception of junior vs. senior engineers on the project success factors.
5.3.3. Discussion of Outcomes
Researchers have studied the implication of some factors on project performance to provide managerial inputs for the organizations. For example, Löwstedt, Fasth, and Styhre [73] point out that project leadership contributes to project performance; however, leadership should be dynamic to embrace and support changes. It is also mentioned that there is no consensus regarding what may make the project more successful, although it is widely understood that such criteria can evolve, and they may be chosen based on the type of project [5]. Like 5. Radujković et al. [5], our study also finds that quality, cost, and time are important criteria for success, with a preference for quality over cost and time. This might show some perception regarding the availability of the government budget for construction related to FIFA 2022 preparation. The higher focus on quality could be due to the importance of making the project outcomes successful and sustainable over a long period. This perception might be different in other countries, where cost can be a major factor in project success.
The outcomes indicate that top-management support is vital in the projects. Construction projects are usually conceived and executed from the top level and therefore, without continuous support from the top management, their success cannot be ascertained. This finding is consistent with some previous studies such as by Ahmed and Mohamad [26], where the authors highlight the positive impact of top-management support on the success of projects.
The outcomes obtained in this research imply that respondents in Qatar generally do not perceive stakeholder participation to be as important as top-management support. The reason is that in construction projects in Qatar, stakeholders are usually engaged in the initial part to collect their requirements for scope development and project management plan. Therefore, most of the responding engineers may have been involved only during the project execution and closing phases.
As stakeholder engagement is very important, the management might want to consider involving more field engineers in project scope development, design, and planning. This action will help the field engineers to absorb or translate stakeholders’ concerns in project execution, where a lot of scope creep might have to be considered. Specifically for the junior engineers, such a provision would be important, as they can be the contributors- or planners-in-waiting for future projects. As the engineers have similar perceptions of success factors, this might indicate a good technical orientation of the engineers working in the construction sector.
It is surprising to note that project managers’ skills are not perceived as important as team skills and top-management support. This outcome is a bit surprising to the authors, as there are so many ongoing projects and their viability depends on the skills of project managers. It could mean that organizations might have to invest in the developing skills of project managers through direct (training and education) and indirect (through an internship or shadowing a qualified project manager). These outcomes are consistent with previous studies such as those by Sicotte and Delerue [74].
There may not be a direct necessity to make a major policy change but it would be worthwhile for the owners and sponsors of large construction projects to provide more guidelines on project expectations, available project tools, and techniques, training and retraining of the engineers in contemporary knowledge on project management, and involving the field engineers more in the planning process. The involvement of top management in these activities and project activities along with the participation of stakeholders may increase the value of the project and promote better project performance. This will also help in building communication with the stakeholders and stakeholders understanding the impact of their influence. One of the measures being used by Ashghal, Qatar to train its junior engineers through different aspects of project management, in which the second and third authors are involved as resource persons, can go a long way to establish the need for better project management skills in construction projects.
Based on the above, it can be inferred that the critical success factors, success criteria, and project performance are related and mostly universal. The nature of the project may lead the researchers to contextualize some of the factors specific to a particular project or an organizational situation. Therefore, the framework can be tailored for project contexts and applied to understand the perception and develop a specific policy for better project performance.
6. Conclusions and Future Research
This paper contributes by conducting a comprehensive literature review to define project performance in construction projects. As large-scale construction projects take a long-time and larger investments, understanding the critical factors to make them successful becomes important. In this paper, 23 critical success factors are considered and they are categorized into four groups based on their relevance: top-management support, project managers’ skills, project team skills, and stakeholder-management knowledge. The innovative idea of this paper is to propose a comprehensive research framework by developing a specific hypothesis connected to each critical success factor and capturing the perception of the engineers working in construction.
The study shows that top-management support is the most critical success factor among the four groups, followed by the project manager’s skills and the project team’s skills. The decision-making ability of the project manager is considered crucial for project performance. The analysis also shows that the team’s communication skills are very important for project success. The response indicated that, in Qatar, there is an increasing need to improve stakeholder engagement as they impact project performance. Continuous involvement and engagement of stakeholders in the project, therefore, is important. A clear understanding of the project by the stakeholders helps to resolve project issues faster and that will increase the chances of better project performance. The finding can also be used to develop the knowledge and skills of construction professionals on various success elements for construction projects.
In this study, the identified critical success factors are obtained from the literature. Therefore, the results are based on the understanding of those factors by the respondents. The hypotheses are developed based on a comprehensive literature review. Although the study shows the applicability of the framework in the Qatar context, such frameworks may have to be revised for study in other countries.
7. Future Research
Project success factors are associated with different phases of the project. Therefore, understanding the implication of success factors can help project managers to achieve the intended project benefits. The results presented here focus on the literature review and the responses to the survey in a limited period. Therefore, a few areas can be considered to extend this research.
The results here mostly represent the success factors and the project performance perception based on the survey of engineers working on large-scale construction projects. The survey was anonymous and carried out within three weeks through an online survey form sent to 400 engineers. Furthermore, the authors could not visit on-site due to COVID-19 restrictions. Increased sample size, longer survey durations, and supplementing the survey with interviews of key personnel may provide an outcome that could have provided further insights into the perception. A longer duration could have also meant that the respondents could have assessed some benefits from the completed projects and related them to the relation between the critical factors and the performance.
The specific factors used in this paper are based on literature analysis; therefore, they are generic and applicable to most construction projects globally. Although the list shows the applicability of the factors in more construction projects, another way could be to survey to identify critical success factors themselves and develop a differentiating and unique success factor. Those factors may allude to a different kind of perception of project performance. Radujković et al. [5] also mentions that the topic of success criteria is wide open due to the changes in the stakeholders’ expectations. Therefore, collecting and testing the relevance of collected factors can also add to the new knowledge on the impact of success factors.
One of the emerging concepts in project performance is the design of the project and its implementation. Shenhar and Dvir [75] mention that project execution differs in complexity, technology use, novelty pursued, and time criticality. These projects may provide new challenges and new ways of assessing performance. For example, project performance in regularly carried out construction projects, such as villa constructions, could be less challenging than projects that focus on villas and other aspects of social life around them. The performance, in such cases, becomes more holistic rather than specific to a particular project.
The construction sector is increasingly focused on sustainability and social responsibility. Sustainability can promote new products, new methods, and new energy consumption behavior that can help to reduce the environmental footprint of construction. Social responsibility is concerned with social cohesion and equity [2]. Therefore, the current research and the framework developed in this paper can be extended to incorporate the knowledge of social responsibility and sustainability in construction methods, materials, and the technology to be used in Qatar. A review of research on construction sustainability is given in [76], and on sustainability indicators for construction are given in [77]. Factors that are applicable to the knowledge of sustainability can be obtained from similar literature. The research on corporate social responsibility-related critical success factors is given by Zahidy, Sorooshian, and Abd Hamid [78]. Ma et al. [79] mention that there is a relationship between social responsibility and the construction sector for which the engagement of stakeholders becomes important. Sustainability and social responsibility are being considered in construction projects in Qatar as well. These factors are concerned with the four main groupings (top management, project manager, the team’s skills, and stakeholders) of the framework. The understanding of the relationship and the relative importance given by the project engineers on these factors for construction in Qatar can help an organization like Ashghal to develop policies to mandate the inclusion of sustainability and social responsibility-related features in design, procurement of services and materials, planning, and execution of construction projects. The study outcome may also lead to the need of exposing the team, stakeholders, and top management through training and immersion programs on sustainability and social responsibility.
Author Contributions
Conceptualization, M.H.A.-S., K.K.N. and S.P.; methodology, M.H.A.-S., K.K.N. and S.P.; software, M.H.A.-S.; validation, M.H.A.-S.; formal analysis, M.H.A.-S.; investigation, M.H.A.-S.; resources, M.H.A.-S., K.K.N. and S.P.; data curation, M.H.A.-S.; writing—original draft preparation, M.H.A.-S.; writing—review and editing, M.H.A.-S., S.P. and K.K.N.; visualization, M.H.A.-S.; supervision, S.P. and K.K.N.; project administration, S.P. and K.K.N.; All authors have read and agreed to the published version of the manuscript.
Funding
The partial funding support from the Qatar National Library, Doha, Qatar, for the publication of this paper is highly acknowledged.
Institutional Review Board Statement
Not applicable.
Informed Consent Statement
Informed consent was obtained from all subjects involved in the study.
Data Availability Statement
The data presented in this study are available on request from the first author.
Acknowledgments
We would like to thank Ashghal for facilitating the survey conducted in this study to understand the responses of the engineers on their perception of critical success factors on the performance of construction projects in Qatar. The results obtained from the study have been provided, in aggregated form, to the organizations for their perusal. The participants were informed of the research, the participation was voluntary, and the participants are not identified, directly or through any identifier linked to them.
Conflicts of Interest
The authors declare no conflict of interest.
References
- Yang, K.; Wang, W.; Xiong, W. Promoting the sustainable development of infrastructure projects through responsible innovation: An evolutionary game analysis. Util. Policy 2021, 70, 101196. [Google Scholar] [CrossRef]
- Almahmoud, E.; Doloi, H.K. Identifying the key factors in construction projects that affect neighbourhood social sustainability Facilities. Facilities 2020, 38, 765–782. [Google Scholar] [CrossRef]
- Bekr, G. Factors affecting performance of construction projects in unstable political and economic situations. J. Eng. Appl. Sci. 2017, 12, 5384–5395. [Google Scholar]
- Tayeh, B.; Al-Hallaq, K.; Alaloul, W.; Kuhail, A. Factors affecting the success of construction projects in Gaza strip. Open Civ. Eng. J. 2018, 12, 301–315. [Google Scholar] [CrossRef]
- Radujković, M.; Sjekavica Klepo, M.; Bosch-Rekveldt, M. Breakdown of Engineering Projects’ Success Criteria. J. Constr. Eng. Manag. 2021, 147, 040211441–0402114415. [Google Scholar] [CrossRef]
- Johnson, R.; Babu, R. Time and cost overruns in the UAE construction industry: A critical analysis. Int. J. Constr. Manag. 2018, 20, 402–411. [Google Scholar] [CrossRef]
- Al Amri, T.; Marey-Perez, M. Towards a Sustainable Construction Industry: Delays and Cost Overrun Causes in Construction Projects of Oman. J. Proj. Manag. 2020, 5, 87–102. [Google Scholar] [CrossRef]
- Love, P.; Ahiaga-Dugbui, D.; Irani, Z. Cost overrun in transportation infrastructure projects: Sowing the seeds for a probabilistic theory of causation. Transp. Res. Part A Policy Pract. 92 2016, 92, 184–194. [Google Scholar] [CrossRef]
- Zadawa, A.; Hussin, A.; Osmadi, A. Mediating Effects of Enforcement on Public Procurement Guidelines’ Compliance Barriers and Cost Performance of Construction Projects in Nigerian Federal Universities: A Process Macro Approach. J. Constr. Dev. Ctries. 2018, 23, 81–102. [Google Scholar] [CrossRef]
- Gledson, B.; Williams, D.; Littlemore, M. Construction planning efficiency and delivery time performance: Analysing failure in task-level ‘hit rates’. In Proceedings of the 34th Annual Conference, ARCOM, Belfast, UK, 3–5 September 2018. [Google Scholar]
- Ameyaw, E.E.; Pärn, E.; Chan, A.P.; Owusu-Manu, D.G.; Edwards, D.J.; Darko, A. Corrupt practices in the construction industry: Survey of Ghanaian experience. J. Manag. Eng. 2017, 33, 05017006. [Google Scholar] [CrossRef]
- Ngacho, C.; Das, D. A performance evaluation framework of development projects: An empirical study of Constituency Development Fund (CDF) construction projects in Kenya. Int. J. Proj. Manag. 2014, 32, 492–507. [Google Scholar] [CrossRef]
- Talavera, A.M.; Al-Ghamdi, S.; Koç, M. Sustainability in Mega-Events: Beyond Qatar 2022. Sustainability 2019, 11, 6407. [Google Scholar] [CrossRef]
- Theodoropoulou, I.; Tovar, J. Deliver Amazing: Qatar as a branded architectural discourse in World Cup 2022. In Research Companion to Language and Country Branding (I), 1st ed.; Routledge: London, UK, 2020; p. 219. [Google Scholar]
- Mashali, A.; Elbeltagi, E.; Motawa, I.; Elshikh, M. Assessment of Stakeholders’ Engagement According to Contract Type in Water Megaprojects in Qatar. In Sustainable Energy-Water-Environment Nexus in Deserts: Proceeding of the First International Conference on Sustainable Energy-Water-Environment Nexus in Desert Climates; Heggy, E., Bermudez, V., Vermeersch, M., Eds.; Springer: Cham, Switzerland, 2022; pp. 823–834. [Google Scholar] [CrossRef]
- Hahladakis, J.N.; Purnell, P.; Aljabri, H.M.S. Assessing the role and use of recycled aggregates in the sustainable management of construction and demolition waste via a mini-review and a case study. Waste Manag. Res. 2020, 38, 460–471. [Google Scholar] [CrossRef] [PubMed]
- Shurrab, J.; Hussain, M.; Khan, M. Green and Sustainable Practices in Construction Industry: A Confirmatory Factor Analysis Approach. Eng. Constr. Archit. Manag. 2019, 26, 1063–1086. [Google Scholar] [CrossRef]
- Aarseth, W.; Ahola, T.; Aaltonen, K.; Økland, A.; Andersen, B. Project sustainability strategies: A systematic literature review. Int. J. Proj. Manag. 2016, 35, 1071–1083. [Google Scholar] [CrossRef]
- Al-Nuaimi, S.; Banawi, A.A.; Al-Ghamdi, S.G. Environmental and economic life cycle analysis of primary construction materials sourcing under geopolitical uncertainties: A case study of Qatar. Sustainability 2019, 11, 6000. [Google Scholar] [CrossRef]
- Mariyam, S.; Cochrane, L.; Zuhara, S.; McKay, G. Waste Management in Qatar: A Systematic Literature Review and Recommendations for System Strengthening. Sustainability 2022, 14, 8991. [Google Scholar] [CrossRef]
- Ferwati, M.S.; Al Saeed, M.; Shafaghat, A.; Keyvanfar, A. Qatar sustainability assessment system (QSAS)-neighborhood development (ND) assessment model: Coupling green urban planning and green building design. J. Build. Eng. 2019, 22, 171–180. [Google Scholar] [CrossRef]
- Khnaizer, J. Using Reclaimed Asphalt and Polymer Modified Asphalt (PMA) to Maximize Cost Saving over the Pavement Life-Cycle in Qatar. In Proceedings of the International Conference on Civil Infrastructure and Construction (CIC 2020), Doha, Qatar, 2–5 February 2020. [Google Scholar] [CrossRef]
- Rodríguez Montequín, V.; Villanueva Balsera, J.; Cousillas Fernández, S.M.; Ortega Fernández, F. Exploring Project Complexity through Project Failure Factors: Analysis of Cluster Patterns Using Self-Organizing Maps. Complexity 2018, 2018, 949673117. [Google Scholar] [CrossRef]
- Silva, G.; Warnakulasuriya, B.; Arachchige, B. Critical success factors: En route for success of construction projects. Int. J. Bus. Soc. Sci. 2016, 7, 27–37. [Google Scholar] [CrossRef]
- Yong, Y.; Mustaffa, N. Critical Success Factors for Malaysian Construction Projects: An Investigative Review. Int. J. Built Environ. Sustain. 2017, 4, 93–104. [Google Scholar] [CrossRef]
- Ahmed, R.; Mohamad, N.A.B. Development and validation of an instrument for multidimensional top management support. Int. J. Product. Perform. Manag. 2017, 66, 873–895. [Google Scholar] [CrossRef]
- Khamaksorn, A. Project Management Knowledge and Skills for the Construction Industry. In Proceedings of the International Conference on Civil, Architecture and Sustainable Development, London, UK, 1–2 December 2016; pp. 72–77. [Google Scholar] [CrossRef]
- Shen, W.; Tang, W.; Siripanan, A.; Lei, Z.; Duffield, D.; Wilson, D.H.F.; Wei, Y. Critical Success Factors in Thailand′s Green Building Industry. J. Asian Archit. Build. Eng. 2017, 16, 317–324. [Google Scholar] [CrossRef]
- Bashir, R.; Sajjad, A.; Bashir, S.; Latif, F.; Attiq, S. Project Managers’ Competencies in International Development Projects: A Delphi Study. SAGE Open 2021, 11, 1–16. [Google Scholar] [CrossRef]
- Osei-Kyei, R.; Chan, A. Review of studies on the Critical Success Factors for Public-Private Partnership (PPP) projects from 1990 to 2013. Int. J. Proj. Manag. 2015, 33, 1335–1346. [Google Scholar] [CrossRef]
- Kothandath, S.; Haran, H. Study of Success levels and Success Criteria for Infrastructure Projects in Thiruvananthapuram. Int. J. Innov. Technol. Explor. Eng. 2020, 9, 30–36. [Google Scholar] [CrossRef]
- Lamprou, A.; Vagiona, D. Success criteria and critical success factors in project success: A literature review. RELAND Int. J. Real Estate Land Plan. 2018, 1, 276–284. [Google Scholar] [CrossRef]
- Altarawneh, J.; Samadi, B. The relationship between critical success factors and success criteria in construction projects in the United Arab Emirates. International J. Adv. Appl. Sci. 2019, 6, 43–53. [Google Scholar] [CrossRef]
- Project Management Institute. A Guide to the Project Management Body of Knowledge (PMBOK Guide), 6th ed.; Project Management Institute: Newtown Square, PA, USA, 2017. [Google Scholar]
- Kerzner, H. Project Management: A Systems Approach to Planning, Scheduling, and Controlling, 12th ed.; The International Institute for Learning: New York, NY, USA, 2017; ISBN 978-1-119-16535-4. [Google Scholar]
- Mukhtar, M.; Amirudin, R. The Success Criteria of Public Housing Project in Nigeria. Int. J. Built Environ. Sustain. 2016, 3, 102–110. [Google Scholar] [CrossRef]
- Silva, G.; Warnakulasuriya, B.; Arachchige, B. Criteria for Construction Project Success: A Literature Review. In Proceedings of the International Conference on Business Management, University of Sri Jayewardenpura, Nugegoda, Sri Lanka, 3 April 2017; Volume 13, pp. 697–717. [Google Scholar] [CrossRef]
- Acheamfour, V.; Kissi, E.; Adjei-Kumi, T. Ascertaining the impact of contractors pre-qualification criteria on project success criteria. Eng. Constr. Archit. Manag. 2019, 26, 618–632. [Google Scholar] [CrossRef]
- Almamlook, R. Overview Success Criteria and Critical Success Factors in Project Management. J. Ind. Eng. Manag. 2018, 7, 1–6. [Google Scholar] [CrossRef]
- Seboru, A.M. An Investigation into Factors Causing Delays in Road Construction Projects in Kenya. Am. J. Civ. Eng. 2015, 3, 51–63. [Google Scholar] [CrossRef]
- Niagara, P.; Datche, E. Factors Affecting the Performance of Construction Projects: A Survey of Construction Projects in the Coastal Region of Kenya. Int. J. Sci. Res. Publ. 2015, 5, 2250–3153. Available online: https://www.ijsrp.org/research-paper-1015.php?rp=P464744 (accessed on 27 October 2019).
- Assaad, R.; El-Adaway, I.; Abotaleb, I. Predicting Project Performance in the Construction Industry. J. Constr. Eng. Manag. 2020, 146, 04020030. [Google Scholar] [CrossRef]
- Verzuh, E. The Fast Forward MBA in Project Management, 5th ed.; John Wiley & Sons, Ltd: Hoboken, NJ, USA, 2016. [Google Scholar] [CrossRef]
- Dziekonski, K. Project Managers’ Competencies Model for Construction Industry in Poland. Procedia Eng. 2017, 182, 174–181. [Google Scholar] [CrossRef]
- Gioia, D.A.; Corley, K.G.; Hamilton, A.L. Seeking qualitative rigor in inductive research: Notes on the Gioia methodology. Organ. Res. Methods 2013, 16, 15–31. [Google Scholar] [CrossRef]
- Ahmed, R.; Anantatmula, V. Empirical Study of Project Managers Leadership Competence and Project Performance. Eng. Manag. J. 2017, 29, 189–205. [Google Scholar] [CrossRef]
- Ahmed, R.; Mohamad, N.A.B. Exploring the Relationship Between Multi-Dimensional Top Management Support and Project Success: An International Study. Eng. Manag. J. 2016, 28, 54–67. [Google Scholar] [CrossRef]
- Albert, B. How do top managers support strategic information system projects and why do they sometimes withhold this support? Int. J. Proj. Manag. 2013, 31, 498–512. [Google Scholar] [CrossRef]
- Ehsani, M.; Izadi, B.; Yoon, Y.-J.; Cho, K.M.; Koozechian, H.; Tojari, F. An investigation of the effect of fan relationship management factors on fan lifetime value. Asian Soc. Sci. 2013, 9, 248. [Google Scholar] [CrossRef]
- Ahmed, R.; Mohamad, N.A.B.; Ahmad, M.S. Effect of multidimensional top management support on project success: An empirical investigation. Qual. Quant. 2016, 50, 151–176. [Google Scholar] [CrossRef]
- Assaf, S.; Hassanain, M.; Mughal, H. Effectiveness of Project Teams and their Impact on the Performance of Saudi Construction Projects. Res. J. Appl. Sci. Eng. Technol. 2014, 24, 5148–5156. [Google Scholar] [CrossRef]
- Alaghbari, W.; Sultan, B.; Al-Yousfi, S. The Impact of Motivation Factors on Performance of Public Construction Projects in Yemen. PM World J. 2021, 10, 1–18. Available online: https://pmworldlibrary.net/wp-content/uploads/2021/06/pmwj106-Jun2021-Alaghbari-Sultan-alYousfi-influence-of-motivation-factors-in-construction-1.pdf (accessed on 13 September 2022).
- Tuckman, B.W. Developmental sequence in small groups. Psychol. Bull. 1965, 63, 384–399. [Google Scholar] [CrossRef] [PubMed]
- Senaratne, S.; Ruwanpura, M. Communication in construction: A management perspective through case studies in Sri Lanka. Archit. Eng. Des. Manag. 2015, 12, 3–18. [Google Scholar] [CrossRef]
- Khan, K.; Turner, J.; Maqsood, T. Factors that influence the success of public sector projects in Pakistan. In Proceedings of the Eleventh International Research Network on Organizing by Projects (IRNOP 2013) Conference “Innovative Approaches in Project Management”, Oslo, Norway, 17–19 June 2013; Available online: https://www.academia.edu/46957533/Factors_that_influence_the_success_of_public_sector_projects_in_PakistanAssociate_Profesor_Project_Management_School_of_Property_Construction_and_Project_Management_RMIT_Swanston_Street_City_Campus?auto=citations&from=cover_page (accessed on 1 October 2022).
- Muntu, D.; Setyawati, R.; Riantini, L.S.; Ichsan, M. Effect of human resources management and advances to improve construction project performance. Phys. Chem. Earth Parts A/B/C 2021, 122, 103000. [Google Scholar] [CrossRef]
- Berg, M.; Karlsen, J. A study of coaching leadership style practice in projects. Manag. Res. Rev. 2016, 39, 1122–1142. [Google Scholar] [CrossRef]
- Sunindijo, R.Y. Project manager skills for improving project performance. Int. J. Bus. Perform. Manag. 2015, 16, 67–83. [Google Scholar] [CrossRef]
- Al-Sobai, K.M.; Pokharel, S.; Abdella, G.M. Perspectives on the Capabilities for the Selection of Strategic Projects. Sustainability 2020, 12, 8191. [Google Scholar] [CrossRef]
- Mirza, E.; Ehsan, N. Quantification of project execution complexity and its effect on performance of infrastructure development projects. Eng. Manag. J. 2017, 29, 108–123. [Google Scholar] [CrossRef]
- Ahmed, R.; Tahir, M.; Mohamad, N.A.B. Leadership is Vital for Project Managers to Achieve Project Efficacy. Res. J. Recent Sci. 2013, 2, 99–102. [Google Scholar]
- Davis, K. Different stakeholder groups and their perceptions of project success. Int. J. Proj. Manag. 2014, 32, 189–201. [Google Scholar] [CrossRef]
- Buertey, J.I.T.; Amofa, D.; Atsrim, F. Stakeholder Management on Construction Projects: A Key Indicator for Project Success. Am. J. Civ. Eng. 2016, 4, 117–126. [Google Scholar] [CrossRef]
- Nauman, S.; Piracha, M.S.S. Project stakeholder management—A developing country perspective. J. Qual. Technol. Manag. 2016, 12, 1–24. Available online: https://pu.edu.pk/images/journal/iqtm/PDF-FILES/001-xii_2_dec2016.pdf (accessed on 22 November 2021).
- Young, R.; Poon, S. Top management support—Almost always necessary and sometimes sufficient for success: Findings from a fuzzy set analysis. Int. J. Proj. Manag. 2013, 31, 943–957. [Google Scholar] [CrossRef]
- Osei-Asibey, D.; Ayarkwa, J.; Acheampong, A.; Adinyira, E.; Amoah, P. Impacts of accidents and hazards on the Ghanaian construction industry. Int. J. Constr. Manag. 2021, 21, 1–20. [Google Scholar] [CrossRef]
- Al-Bayati, A.J. Impact of construction safety culture and construction safety climate on safety behavior and safety motivation. Safety 2021, 7, 41. [Google Scholar] [CrossRef]
- Klar, S.; Leeper, T.J. Identities and intersectionality: A case for Purposive sampling in Survey-Experimental research. In Experimental Methods in Survey Research: Techniques that Combine Random Sampling with Random Assignment; John Wiley & Sons Inc.: Hoboken, NJ, USA, 2019; pp. 419–433. [Google Scholar] [CrossRef]
- Sarvari, H.; Chan, D.W.; Alaeos, A.K.F.; Olawumi, T.O.; Aldaud, A.A.A. Critical success factors for managing construction small and medium-sized enterprises in developing countries of Middle East: Evidence from Iranian construction enterprises. J. Build. Eng. 2021, 43, 103152. [Google Scholar] [CrossRef]
- Sinesilassie, E.G.; Tabish, S.Z.S.; Jha, K.N. Critical factors affecting cost performance: A case of Ethiopian public construction projects. Int. J. Constr. Manag. 2018, 18, 108–119. [Google Scholar] [CrossRef]
- Prachi, V.I.; Gangadhar, M. Construction project performance areas for Indian construction projects. Int. J. Constr. Manag. 2020, 22, 1443–1454. [Google Scholar] [CrossRef]
- Rooshdi, R.; Majid, M.; Sahamir, S.; Ismail, N. Relative Importance Index of Sustainable Design and Construction Activities Criteria for Green Highway. Chem. Eng. Trans. 2018, 63, 151–156. [Google Scholar] [CrossRef]
- Löwstedt, M.; Fasth, J.; Styhre, A. Leadership under Construction: A Qualitative Exploration of Leadership Processes in Construction Companies in Sweden. J. Constr. Eng. Manag. 2021, 147. [Google Scholar] [CrossRef]
- Sicotte, H.; Delerue, H. Project planning, top management support and communication: A trident in search of an explanation. J. Eng. Technol. Manag. 2021, 60, 101626. [Google Scholar] [CrossRef]
- Shenhar, A.; Dvir, D. Reinventing project management: The diamond approach to successful growth and innovation. Proj. Manag. J. 2007, 39, 635–637. [Google Scholar] [CrossRef]
- Zavadskas, E.K.; Šaparauskas, J.; Antucheviciene, J. Sustainability in construction engineering. Sustainability 2018, 10, 2236. [Google Scholar] [CrossRef]
- Lima, L.; Trindade, E.; Alencar, L.; Alencar, M.; Silva, L. Sustainability in the construction industry: A systematic review of the literature. J. Clean. Prod. 2021, 289, 125730. [Google Scholar] [CrossRef]
- Zahidy, A.A.; Sorooshian, S.; Abd Hamid, Z. Critical success factors for corporate social responsibility adoption in the construction industry in Malaysia. Sustainability 2019, 11, 6411. [Google Scholar] [CrossRef]
- Ma, H.; Liu, A.; Zeng, S.; Lin, H.; Tam, V.W. Does megaproject social responsibility improve the sustainability of the construction industry? Eng. Constr. Archit. Manag. 2020, 27, 975–996. [Google Scholar] [CrossRef]
Disclaimer/Publisher’s Note: The statements, opinions and data contained in all publications are solely those of the individual author(s) and contributor(s) and not of MDPI and/or the editor(s). MDPI and/or the editor(s) disclaim responsibility for any injury to people or property resulting from any ideas, methods, instructions or products referred to in the content. |
© 2023 by the authors. Licensee MDPI, Basel, Switzerland. This article is an open access article distributed under the terms and conditions of the Creative Commons Attribution (CC BY) license (https://creativecommons.org/licenses/by/4.0/).




