Abstract
Sustainability gets higher on the policy agenda of many countries in terms of the UN Sustainable Development Goals. Unethical tax behaviour diminishes the tax system’s sustainability, but paying taxes is necessary if we want to contribute to society. There is a deeper need to understand the factors that influence taxpayers’ perceptions, personal values and personal tax culture. Previous research by the OECD (2013, 2019) using the World Values Survey (WVS) did not provide a sufficient explanation of all the socio-economic factors associated with personal tax culture. As the behaviour of an individual is shaped by a set of values, and values can provide predictive and explanatory power in the analysis of attitudes, opinions and actions by policymakers, it is necessary for them to understand such when proposing tax morale incentives within the institutional pillar. A literature review showed that the research topics on personal tax culture present specific assumptions and gaps. To contribute to this topic, a conceptual model was developed, and the relationship between personal values (conservation/self-enhancement), measured by the widely accepted and recognised Schwartz’s circular model, and personal tax culture was analysed with the aim of formulating recommendations for policymakers. The survey conducted in Slovenia involved 202 respondents. Based on exploratory factor analysis and the performed correlation analysis, empirical research suggests that a relationship between personal values and personal tax culture as the cornerstones of an individual’s tax-compliant behaviour and their attitude towards the ethics of tax evasion is significant. The correlation between personal values and an individual’s attitude towards the tax system is insignificant. By understanding the relationships between individuals’ personal and tax culture values, policymakers can achieve a greater sustainable tax system.
1. Introduction
Sustainability gets higher on the policy agenda of many countries in terms of the UN Sustainable Development Goals, as stated in Transforming our world: the 2030 Agenda for Sustainable Development [1]. To achieve all 17 Sustainable Development Goals and 169 targets set in the Agenda, paying taxes is necessary if we want to contribute to society [1]. Many public goods and services, including education, health care, social security and tax advantages for climate-friendly products and technologies, are paid for by taxes. Therefore, tax revenues are necessary for governments to be able to ensure a country functions well [2].
Sustainability also demands changes in human tax behaviour and corporate tax behaviour, and from this perspective, exploring consumer and individual behaviour [3] is gaining importance. Tax aggressiveness, tax avoidance and unethical tax behaviour [4] from either companies [5,6] or individuals diminish the tax system’s sustainability [7]. Therefore, personal attitudes and personal values towards paying taxes are crucial to collect taxes in a proper and fair way.
The problem of tax sustainability was also elaborated within the framework of the Europe 2020 strategy and the EC Action Plan for fair and simple taxation 2020. To make taxation “fairer, greener and fit for the modern economy, and contributing to long-term, sustainable, inclusive growth” [7], new decision support tools for policymakers are required. To identify the institutional and socio-economic factors associated with tax morale, previous research by the OECD [8,9] used the World Values Survey (WVS). Some findings from the WVS (2013, 2019) highlighted a need for further research since not all reasons or results could be sufficiently explained by the OECD. There is a deeper need to understand the factors that influence taxpayers’ perceptions of the tax system. Human resources and institutions of the state have an important role [10], as the willingness to pay more taxes can be improved through a better understanding of the interlinks, i.e., relationships between personal values and the personal tax culture of individuals. This paper aims to give a deeper look into that relationship. A literature review showed that the research topics on personal tax culture present specific assumptions and gaps that are addressed in this paper.
Tax system sustainability can be increased through tax morale incentives as a policymaking tool within the institutional pillar measured by the tax sustainable index, an instrument based on a four-pillar tax sustainability concept [7]. Thus, if there is a relationship between personal tax culture (tax compliance, tax ethics, tax system) and personal values, such as self-enhancement and conservation, and this relationship is not ethical, policymakers can be made aware thereof, and various tools and measures can be adopted to make personal tax culture and personal values become more ethical. According to the OECD [9], in the short term, improving tax morale can be realised through behavioural economic approaches, while in the longer term, more structural changes are needed to build trust and legitimacy among taxpayers.
The intention of this paper is to disclose personal values and personal tax culture values and to further research whether there is a relationship between them that can be influenced by policymakers when more ethical and sustainable tax systems are built.
2. Literature Review
Values can either be understood as a psychological construct or a tool for understanding human behaviour [11]. Toth-Nagy et al. [12] stated that it is essential to examine the impact on society and the impact of the community on the goals. This also requires knowledge of attitudes, which can be expressed as a set of emotions, beliefs and behaviours towards a specific object, person, thing or event, which are frequently formed as a result of personal experience and can have a significant impact on behaviour [12]. Attitude could be influenced by an individual’s or a group’s beliefs, feelings and action tendencies towards objects, ideas and people [12]. The behaviour of an individual is shaped by a set of personal values that play an important role in explaining various socio-psychological phenomena [13]. An individual’s behaviour is the result of their personal values [13], and there is a clear connection between personal values and individual behaviour [13]. An individual’s personal values determine what is important to them and what is not [13]. Each individual is formed by a set of different personal values, such as generosity, universalism, self-directedness, stimulation, hedonism, achievement, power, security, conformity and tradition, and these differ among individuals according to the level of importance they personally place on each value [13].
The values of an individual depend on the environment in which the person lives and on the prevailing social, cultural and economic factors. Personal values play a key role in an individual’s motivation for ethical or unethical behaviour [14,15]. Value effects have been observed in many countries, suggesting that they are not bound to a particular culture and seem to matter for many things and in many places [16].
There are a number of scales for measuring a wider range of values [17,18,19]; however, some are limited to measuring exclusively personal values [20]. Schwartz [14] set an important milestone in the research and measurement of personal values with his two-dimensional circular design along two bipolar dimensions—self enhancement (power, achievement and sometimes hedonism) versus self-transcendence (benevolence, universalism) and openness to change (self-direction, stimulation and sometimes hedonism) versus conservation (tradition, security, conformity). Schwartz’s theory [14] examined the underlying long-term motivations associated with unethicality and suggested that personal values and their overarching circumplex structure are meaningfully related to and predictive for unethicality. In Feldman’s research [15], he demonstrated that the universal structure of personal values predicts unethicality across demographics and cultures—suggesting that cultural differences in the endorsement of values can explain cultural differences in ethicality [15]. Unethicality was positively associated with self-enhancement values and negatively associated with conservation values [15]. Schwartz’s model of personal values was already used in some past research. The link between personal values defined by Schwartz and sustainable development goals by Toth-Nagy et al. [12] shows the differences in the national sustainability policies and the thoughts of the population, thus laying the foundation for the inclusion of public participation and its importance in the strategic plan. The model was used also to find out how religiosity is related to the importance attributed to the values examined by Saroglou et al. [21]. Their conclusion was that religious people tend to favour values that promote conservation of the social and individual order (tradition, conformity and to a lesser extent, security) and to dislike values that promote self-enhancement (achievement, power) [16]. Miles and Yeh [16] discovered that most relationships between social categories and personal values vary across countries. Further, country-specific effects are patterned by cultural regions, supporting the idea that similarities in macro-level influences lead to similarities in how social institutions shape personal values [16]. Personal values influence attitude, subjective norms and perceived behavioural control, and tourists’ visiting intentions towards eco-friendly destinations were explored [22]. The results show that resultant conservation values have positive relationships with three theory of planned behaviour anchors, i.e., attitude, subjective norms and perceived behavioural control [22].
Values have a varying influence on individual behaviour [13] and shape culture. Culture is known to be the collective mental programming that distinguishes a group from another group [23] and appears in the form of individual behaviour, being common to a certain group of people but not to all individuals [24]. It consists of values, norms, beliefs, attitudes and more, forming patterns that distinguish one group of people from another, be it a country, a region, an ethnicity or some other group [25]. Culture can be observed at different levels, for example, the national, regional, ethical, gender, generational, social and organisational levels [26].
Schumpeter [27] was the first to define tax culture. In his definition [27], he emphasised the evolutionary nature of tax culture, as taxes go through a period of their economic and psychological suitability [28]. He drew parallels between the concept of tax culture and the level of progress and modernity and the rationality of taxes [28]. Similarly, Spitaler’s [29] concept of tax culture posited that the economic, social, cultural, historical, geographical, psychological and other differences that are present and dominant in a certain country and its society definitely influence the design and functioning of the tax system [28]. Tax culture is a multidisciplinary concept that, on the one hand, is revealed through the activity approach, and on the other through the process approach [30]. The authors of [30] state that tax culture determines the level of knowledge of economic entities in the tax sphere and the degree of confidence of citizens in the state policy. The success of tax collection depends on the mentality of the population [30]. In addition to moral and ethical norms, the process of forming a tax culture and the behaviour of taxpayers is influenced by a psychological factor [30]. Hofstede [23] further studied the mutual ties between national culture and tax culture and designed a model by defining national and tax culture from the perspective of four cultural dimensions: individualism, patriarchy/gender, uncertainty avoidance and influence/power [31]. Nerré [32] proposed that national tax culture should be comprehensively defined as the entirety of all interacting formal and informal institutions connected with the national tax system and its practical execution, which are historically embedded within the country’s culture, including the dependencies and ties caused by their ongoing interaction. According to Nerré [33], the tax code, tax authorities, tax experts and taxpayers all come together to form national tax culture. Chuenjit [34] used the term “culture of taxation”, saying that the term appears only rarely in the social science literature, even though it plays an important role in tax systems. The meaning of culture of taxation is closely related to other tax terms, such as tax avoidance, tax evasion, tax compliance and tax morale. It constitutes all phenomena resulting from the relationship between taxpayers and tax collectors in the tax system in the form of symbols, signs and tax policies that make up the tax system [34]. Therefore, tax compliance, tax avoidance and tax evasion are a subset of the culture of taxation [34].
The meaning of tax culture is not so much debatable at the macro level, since tax culture, according to Nerré [33], is the subculture of national culture [23,31] and not well-organised conceptually and defined at the micro level.
To investigate whether there are any relationships between personal values, such as self-enhancement, conservation, and personal tax culture, we first had to define the term personal tax culture, a term not found in any existing literature.
Personal tax culture at the individual level arises from the tax culture at the macro level (the latter is part of the national culture). At the micro level, which is the subject of this paper, we defined personal tax culture as the tax-related cultural values of the individual, influencing and shaping the individual’s attitude towards the tax system (or tax legislation in the tax system), their attitude towards tax compliance and their attitude towards the ethics of tax evasion. A narrower field of personal tax culture in relation to the tax system is tax legislation, where individuals directly shape the operation and organisation of the tax culture in each country. Based on that definition, we measured personal tax culture in the conceptual model using its cornerstones: tax compliance, tax evasion and the tax system.
Personal tax culture plays a significant role in determining tax compliance behaviour. Kirchler et al. [35,36] strove to explain tax compliance along two main dimensions, i.e., trust in authorities and power of authorities. Trust captures the generic opinion that tax authorities show benevolence and proceed to ensure societies’ common good, while power of authorities encompasses taxpayers’ perception regarding the capability of tax agents to uncover and penalise tax evasion [36]. The ability of a state to raise revenues from citizens in exchange for public goods and services is fundamental for economic progress, and scholars have long invested in understanding the drivers of tax compliance and finding the optimal design for tax institutions [37]. Tax noncompliance remains one of the most pressing public policy challenges and, especially in developing and emerging economies, undermines the ability of state authorities to provide goods and services in poverty-sensitive areas such as education and healthcare [37]. A number of previous authors suggest that significant cross-cultural differences exist between countries that can affect tax compliance in different ways in these jurisdictions [23,31,38,39]. Vincent [37] investigated the effects of multi-layer tax arrangements on tax compliance norms and behaviours of individuals in Latin American and African countries. The empirical findings suggest that assigning taxing rights and discretionary powers on tax administration to subnational governments lowers tendencies of compliance and confirm that intergovernmental tax arrangements matter for understanding tax compliance norms [37]. Enhancing trust in authorities results in voluntary compliance, whereas enhancing power of authorities yields enforced compliance [36]. Trust in authorities reduces negative emotions and induces voluntary compliance [36,40]. The attention is used to be mainly on reasons why people refuse to pay taxes [41]. Measures suggested to ensure tax compliance by this perspective were therefore of traditional economic view, which emphasised what can deter taxpayers from evading taxes [41]. Voluntary tax compliance is influenced by the individual’s perception of government accountability, based on equity fairness and gender differences [42]. Palil [38] measured an individual’s tax compliance behaviour using five factors, namely economic (tax rates, tax audits and perceptions of government spending), institutional (the role of the tax authority, simplicity of the tax returns and administration and probability of detection), social (ethics and attitude, perceptions of equity and fairness, political affiliation and changes to current government policy, referent groups), individual (personal financial constraints, awareness of offences and penalties) and other factors (age, income, level, culture, education, gender). The division into these categories is based on Kirchler [43] and Loo [44], who approached tax compliance from an interdisciplinary perspective—a wider perspective of tax compliance determinants compared to other researchers [38]. Tax knowledge is important and significantly affects tax compliance (in a positive direction), meaning that developing tax knowledge further would probably help to increase tax compliance [38]. In addition, further analysis also revealed that gender (positive association, females more compliant), income (positive association, higher income earners more compliant) and age (positive association, older taxpayers more compliant) appear to be significantly correlated with tax compliance behaviour if all respondents have an equal level of tax knowledge [38]. Gender egalitarianism is often present in research on typical male and typical female values in relation to tax compliance, but the research findings are not uniform. Some studies confirm that women are more ethically oriented in their actions [45], are seen as honest taxpayers [46], do business more ethically and have a higher level of tax compliance compared to men [45]. However, some studies failed to find gender differences or observed that women were not generally more compliant than men [47]. Gender differences also arise from levels of education. Women with higher education are more tolerant of tax evasion than those with lower education, and men with higher education are less tolerant of tax evasion than those with lower education [46]. Still, other studies confirmed that individuals with lower education are more opposed to tax evasion than those with higher education [48]. There is a negative correlation between education and obligatory tax compliance and a positive correlation between education and voluntary tax compliance [49]. Education plays an important role in an individual’s knowledge of tax legislation, as individuals with a higher level of education are expected to have greater and better knowledge of tax legislation and fiscal matters [50]. A higher level of education can also be a double-edged sword because, as a result, individuals are aware and familiar with the irregularities carried out by the state [50]. Strengthening the general level of fiscal knowledge promotes the level of tax compliance, as positive perception of taxation increases [51]. The age of citizens is also significantly correlated with attitudes towards tax evasion. When investigating the effect of age on tax compliance, a positive correlation between age and voluntary tax cooperation was confirmed, as in a possible inspection of younger taxpayers, more tax evasion would be found than among older ones [49]. Meanwhile, when studying mandatory tax compliance, it was found that there is no statistically significant correlation with age [49]. Studying the impact of gender, age and education on tax compliance behaviour is certainly important, but this research is limited, and their influence will not be further investigated in the presented model.
The next important cornerstone of personal tax culture is tax evasion. Tax evasion is a violation of legal provisions because individuals (taxpayers) think rationally that they should benefit from paying taxes [52]. Tax evasion is one of the most intractable and serious issues for government [53]. Tax evasion may lead to a rise in inequality since the wealthy can more readily evade their taxes [54]. Who evades taxes, and how much, matters for both economists and policymakers [54]. Tax evasion matters for analysing the effects of governments intervention in the economy; it redistributes the tax burden and affects the costs of raising taxes, which is one of the “bread-and-butter concerns of public economics” [54]. Knowing how tax evasion is distributed would help tax authorities, which face tight budget constraints, to better target their enforcement effort [54]. The European Commission [55] defined tax evasion as illegal arrangements in which the tax liability is hidden or ignored, i.e., taxpayers pay less taxes than they are legally required to pay by not disclosing all income or information to the tax authorities. Tax evasion and tax avoidance have increased with the ever greater globalisation of the economy [55]. Chohan [56] examined how tax evasion whistleblowing can be used to reduce tax evasion in developing countries. Amoh and Ali-Nakyea [57] found that corruption activities lead to an increase in tax evasion behaviour. Recent studies also revealed that certain aspects of corporate governance influence corporate tax avoidance [58]. The relationship between tax evasion attitudes and personality traits, as moderated by religiosity and income, in a multi-faith cultural context characterised by a weak tax administration was explored. The results show that conscientiousness is negatively associated with tax evasion attitudes emanating from self-interest [58]. Tax evasion has been the subject of a number of studies [51,59,60,61], where the authors used both traditional [61] and modern approaches to measure tax evasion [61,62,63]. However, Hofstede [23] was among the first to research the interconnectedness of national culture and related tax culture and tax evasion [31].
Beliefs, the values and culture of individuals (taxpayers), social norms and demographics have a similar effect on tax compliance [64]. By examining the non-economic, psychological and sociological aspects of tax evasion [35,39,43,64], behavioural studies have filled the gap left by studies focusing exclusively on tax evasion from an economic perspective [53,64].
In addition to economic and demographic factors, behavioural factors are increasingly being used to measure tax evasion. Jackson and Milliron [65] also included the complexity of the tax system, its fairness, contact or contact with the tax authority, ethics and tax morals. McGee [59,66] analysed an individual’s attitude towards the ethics of tax evasion through the prism of four aspects: the individual’s attitude towards the state, the relationship between the individual and the tax authority, the individual’s attitude towards God and the duty to pay [66]. Torgler [60] discussed tax evasion from the perspective of public finance, but he also touched on some psychological and philosophical aspects of the issue [66]. Consistent with Sidani et al. [67] and Khalil and Sidani [64], two types of tax evasion attitudes are distinguished: justice of system tax evasion that emanates from perceptions of inequity in the tax system and self-interest tax evasion that is an act of selfishness emanating from the desire to maximise personal benefits [58].
The third cornerstone of personal tax culture is the tax system or an individual’s attitude towards the tax system. Motivational postures represent the ways in which individuals position themselves in relation to a regulatory tax authority and are predispositions to compliant or non-compliant conduct [68]. Braithwaite [69] identified five motivational postures in the taxation context: commitment, capture, resistance, disengagement and game-playing [70]. An overall positive orientation to authority reflects commitment and capture. If a taxpayer adopts a commitment posture towards the tax system, it means that they feel a sense of moral obligation to pay their taxes and pay their taxes with good will because they believe paying tax ultimately advantages everyone; even if they may not be happy with the tax system, they see paying taxes as a part of life [70]. The tax system fits into the concept of sustainable development as a superstructure that characterises the level of socio-economic and cultural development of the state. The tax culture discipline and behaviour of taxpayers and tax authorities also depend on the efficiency of functioning and interaction of its elements (the tax system, subjects of tax relations and tax legislation) [30]. The tax system is the legislative component and the basic element of the fiscal system, which includes all compulsory levies, namely taxes, fees and social contributions, and without an institution to deal with their collection and without an engine to put into operation this system, taxation would be nothing more than new legislation [71]. In contrast to these positions, we also have three postures of defiance: resistance, disengagement and game-playing life [70]. Resistance reflects doubts about the intentions of the tax authority to behave cooperatively and benignly towards those it dominates in real life [70]. The posture of disengagement also communicates resistance, but here, individuals have moved beyond seeing any point in challenging the authorities [70]. They do not care that they are not doing the right thing. The tax authority cannot do anything to them if they choose not to pay their taxes. Game-players enjoy the game of finding the grey areas of tax law and the challenge of minimising tax life [70].
Based on the existing literature and previous research, the following research question arises:
Is there a relationship between personal tax culture (tax compliance, tax ethics, tax system) and personal values, such as self-enhancement and conservation in Slovenia?
This paper aims to answer the above research question. A literature review and an empirical analysis were carried out based on the following assumptions. For the purposes of empirical research, we first limited the set of cornerstones of personal tax culture to the tax system, tax evasion and tax compliance. Second, the measurement instruments for this research consisted of four parts related to the constructs from the research model. Personal values were measured using the empirically-verified measurement scale by Schwartz [14,72], which is most often used by social and cross-cultural psychologists for studying individual differences in values. For tax compliance, the empirically-verified measurement scale by Palil [38] was used, while attitudes towards tax evasion were examined through the empirically-verified measurement scale by McGee and Lingle [73]. The attitude towards the tax system was studied using the empirically-verified measurement scale by Murphy in Byng [70]. An empirical analysis was performed using exploratory factor analysis for the model variables 2018 data set using IBM SPSS statistics 24 software.
The contribution of this paper is twofold. The research model presented measures the relationships between personal values and personal tax culture, thus contributing to science, as the developed research model was empirically tested and verified on a sample of 202 Slovenian respondents but can also be tested in other tax cultures worldwide. These findings can benefit the scientific community, as this study contributes to the existing literature with new relevant insights related to personal tax culture and personal values that can help with shaping better sustainable tax systems based on a better understanding of the relationships between different values. The results of the empirical analysis reveal positive and negative associations and differing significances. The latter findings on the direction and significance of connections can be useful to policymakers in formulating national policies and adopting measures that support the development of a sustainable tax system, especially the institutional part of the country’s basic pillars that refers to values and strengthening tax morale incentives. Therefore, this paper also has practical importance for policymakers to understand the taxpayers’ attitude and their behaviour when designing a fair tax system to collect tax revenues to achieve the sustainable development goals and targets set in the Agenda 2030.
The paper is organised as follows. Section 3 describes the findings of previous studies and explains how the hypotheses were developed. Section 4 presents and describes the data used and the methodology applied. The main findings and discussion with concluding remarks and recommendations are presented in Section 5.
3. Framework and Hypotheses Development
Due to the widespread acceptance and recognition of Schwartz’s circular model [14,72] and his definition of personal values, his categorisation was used as a starting point for the empirical work done in this paper.
Self-enhancement values emphasise the promotion of the self over others, and they include the personal values of power, achievement and sometimes hedonism [15,72]. Power values express the importance and pursuit of control or dominance over resources and others, while achievement values highlight the pursuit of personal success according to social standards in a competitive environment [72]. Self-enhancement values express the wish to promote selfish interests, even at the expense of others, thereby suggesting that a person endorsing achievement and power will be more likely to act with little consideration of society’s ethical or moral codes. Behavioural ethics literature has shown that the concepts of power and wealth and the pursuit of achievement goals result in higher unethicality [74]. Based on these findings, self-enhancement values would predict higher unethicality [15]. The values that we assign to the self-improvement group represent the danger of a high level of unethicality. Many authors before him had a similar position [75,76], stating that a higher social status leads to unethical behaviour, the concept of power leads to immorality with increased egocentrism, the feeling of power reduces sensitivity or sensitivity towards others, money or proximity to wealth leads to selfish and unethical behaviour, goal orientation towards goals can increase deviant behaviour and neoliberal values encourage goal achievement and lead to the justification of fraud [15].
According to our definition, personal tax culture at the individual level arises from the tax culture at the macro level (the latter is part of the national culture). It presents the tax cultural values of an individual, which influence and shape the individual’s attitude towards the tax system, attitude towards tax compliance and attitude towards the ethics of tax evasion.
Measuring motivational postures towards the tax authorities, respondents’ level of trust and views about the power, fairness and legitimacy of the tax authorities define their attitudes towards the tax system [70]. Positive orientations to the tax authority are commitment and capture, while defiance, resistance, disengagement and game-playing reflect doubts about the intentions of the tax authorities to behave cooperatively and benignly towards those they dominate.
Tax compliance is a subset of the culture of taxation and means the most desired behaviour in all countries, as taxpayer compliance with tax laws results in higher revenues. Tax avoidance describes legal attempts to reduce the amount of tax that is payable [34].
The ethics of tax evasion can be examined from a number of perspectives, such as the relationship of the individual to the state and the relationship between the individual and the taxpaying community [73]. One view that has emerged on the ethics of tax evasion is that tax evasion is always, or almost always, unethical due to the belief that individuals have a duty to the state to pay whatever taxes the state demands and individuals should conform to the majority rule [73]. Another view is that an individual has a duty to other members of the community; therefore, individuals should not be freeloaders by taking advantage of the services the state provides while not contributing to the payment of those services, and if tax dodgers do not pay their fair share, then law-abiding taxpayers must pay more than their fair share [73]. In line with the Introduction and the arguments above, the following research hypothesis and subhypotheses were developed:
Hypothesis 1 (H1).
There is a relationship between self-enhancement and personal tax culture.
H1.1.
There is a correlation between self-enhancement and personal attitude towards the tax system.
H1.2.
There is a correlation between self-enhancement and personal attitude towards the ethics of tax evasion.
H1.3.
There is a correlation between self-enhancement and personal tax-compliant behaviour.
Hypothesis H1 tested a relationship between the personal value of self-improvement and personal tax culture. Given that self-improvement values are among highly unethical values, it is expected that these individuals will be more inclined to tax evasion, that their behaviour will be tax non-compliant rather than tax-compliant and that their attitude towards the tax system will be negative.
Conservation values motivate self-control, and self-control has been shown to reduce unethical behaviour [15]. Furthermore, conservation values may inhibit antisocial behaviour by increasing attention to the prevalent norms and the possible penalties for norm violation, as well as increasing motivation to belong to social circles, thereby motivating the adherence to their set norms [25,72]. Personal values, which include tradition, security and conformity, influence the individual’s behaviour in accordance with expectations and motivation for self-discipline and represent the person overcoming his immediate desire. Within the dimension of conservatism, the individual does not act contrary to social expectations, rules, norms and tradition, avoiding possible dangers [15]. The values of tradition and security are aimed at preserving the existing social order, primarily with the aim of ensuring safety in life [15]. Conservatism is associated with a low level of unethicality, as it involves submission to social rules and expectations [15,25].
According to our definition, personal tax culture at the individual level arises from tax culture at the macro level (the latter is part of national culture). It presents the tax cultural values of the individual, which influence and shape the individual’s attitude towards the tax system, their attitude towards tax compliance as well as their attitude towards the ethics of tax evasion.
In line with the definition of personal tax culture and the arguments presented above, the following research hypothesis and subhypotheses were developed:
Hypothesis 2 (H2).
There is a relationship between conservation and personal tax culture.
H2.1.
There is a correlation between conservation and personal attitude towards the tax system.
H2.2.
There is a correlation between conservation and personal attitude towards the ethics of tax evasion.
H2.3.
There is a correlation between conservation and personal tax-compliant behaviour.
Hypothesis H2 investigated whether there is a relationship between the personal value of conservatism and the cornerstones of an individual’s personal tax culture. Since the core group of personal beliefs of conservatism reflects a low level of unethicality, we assume that individuals are less prone to tax evasion, that their behaviour will be mostly tax-compliant, that their attitude towards the tax system will be positive and that their perception of the fairness of the tax system in Slovenia will skew more towards fair than unfair.
By combining the arguments from Section 1, based on the theoretical background, we proposed the conceptual model that—on the one hand—includes personal values defined according to Schwartz [14], namely self-enhancement and conservation, i.e., one dimension of personal values that has a personal focus and one dimension that has a social focus. Meanwhile, the other side of the model rests on the following cornerstones: personal tax culture, tax compliance, tax evasion and the tax system. The factors included in the model indicate the following.
- Self-enhancement—The group of self-enhancement personal values includes personal values such as power and achievement [14]. This group of personal values promotes selfish interests, even at the expense of others, which categorises these values as highly unethical behaviour [15].
- Conservation—The group of conservation personal values includes personal values such as tradition, security and conformity and expresses the individual’s behaviour in accordance with expectations and motivation for self-discipline [14].
- Personal tax culture—A set of tax-compliant behaviour and attitudes towards the ethics of tax evasion and the individual’s attitude towards the tax system.
- Tax compliance—Was measured with the variable of the individual’s tax compliance behaviour, with tax compliance being understood as the level of readiness of the individual to voluntarily fulfil their tax obligations.
- Tax evasion—Was measured with the variable of attitudes towards the ethics of tax evasion. Tax evasion generally comprises illegal arrangements where tax liability is hidden or ignored, i.e., taxpayers pays less taxes than they are legally required to pay by hiding income or information from the tax authorities [55].
- Tax system—Was measured with the variable of the individual’s attitude towards the tax system. Tax systems should be efficient, transparent, measurable and distributable and represent the integrity of tax forms in a given country with the aim of meeting fiscal, economic and social goals [77].
The developed hypotheses and subhypotheses are shown in Figure 1, which presents the research model.
Figure 1.
Research model and hypotheses.
To test the reliability of the measurement instrument, the exploratory factor analysis (EFA) was performed using the method of principal components (PCA) to determine and explain the relationship between the variables included in the measurement instrument. We also performed Cronbach’s alpha coefficient of reliability of the included variables.
The methodological steps of the research are shown in the flowchart (Figure 2).
Figure 2.
Flowchart of methodological steps.
4. Materials and Methods
4.1. Sample Data
The empirical study was conducted on a sample of Slovene taxpayers. Research was limited to a group of actively employed individuals-taxpayers who have at least Level V education (secondary school).
A non-random quota sample was used, as the respondents were selected according to the principle of convenience sampling with the snowball approach or the progressive duplication method. This method was used since sampling according to the principle of snowball represents many advantages in finding respondents of special groups [78] in our research employed taxpayers with secondary school. Non-random sampling is less strict, easier to apply and usually leaves it up to the researcher to decide which of the investigated community units will be selected and when to end the research [79]. It is the only method that can be used when the target population is difficult to identify or is very specific, and it allows results to be obtained much more quickly than through probability surveys [79]. Usually, this technique is used in sociology, psychology and management studies [78]. Data were collected from July 2018 until December 2018, and research was performed using a structured questionnaire. A total of 202 validly completed questionnaires were obtained.
In terms of gender, 59.4% of the sample was female and 39.1% was male, while 1.49% preferred not to answer.
In terms of age, the participating taxpayers were divided into age groups born from 1950–1959 (5%), 1960–1969 (21.8%), 1970–1979 (30.7%), 1980–1989 (24.3%), 1990–1999 (16.8%) and 2000 (0.5%), while 1% did not provide their year of birth.
In terms of educational structure, most respondents completed a bachelor’s degree (52.5%), followed by those who completed secondary school (29.2%) and taxpayers with completed master’s and post-graduate degrees (17.8%), while 0.5% did not provide us with their educational level.
4.2. Measures
When designing the measuring instrument, the theoretical starting points and existing empirical research (see Table 1) were used to design a survey for data collection. Table 1 presents an overview of measuring instruments used in developing our own measuring instrument with the link to prior research.
Table 1.
Overview of used measuring instruments.
Measurement scale used in prior research for measuring an individual’s attitude to the ethics of tax evasion by McGee and Lingle [73] was a 7-point Likert scale. Murphy and Byng [70] and Palil [38] used a 5-point Likert scale for measuring an individual’s attitude towards the tax system and tax compliance behaviour. Schwartz [14] used an 8-point Likert scale.
To measure tax compliance (measured with the tax-compliant behaviour variable), tax evasion (measured with the variable an individual’s attitude to the ethics of tax evasion), and the tax system (measured by the individual’s attitude to the tax system variable), a 15-item questionnaire was used for each variable on a 5-point Likert scale (1—do not agree at all, 5—completely agree). The personal values of an individual were measured with a 21-item questionnaire on a 5-point Likert scale (1—do not agree at all, 5—completely agree).
4.3. Methodology
The conceptual model was tested using the method of exploratory factor analysis (EFA). EFA was used since a multivariate statistical method has become a fundamental tool in the development and validation of psychological theories and measurements to identify the common factors that explain the order and structure among measured variables [80]. Advantage of EFA is that factor analysis can be applied to the development of a questionnaire [81]. Upon conducting analysis, irrelevant questions can be removed from the final questionnaire, and it helps in categorising the questions into different parameters in the questionnaire [81]. Factor analysis can be used to simplify data, such as decreasing the number of variables [81]. Among the methods used to determine factors, the one known as principal components is, without a doubt, the most widely used in factor analysis because it is based on the assumption that uncorrelated factors can be extracted from linear combinations of the original variables [82]. Consequently, from a set of original variables correlated to one another, the principal component factor analysis allows another set of variables (factors) resulting from the linear combination of the first set to be determined [82].
This method allowed us to determine the relationship between the self-enhancement, conservation, tax-compliant behaviour, attitude towards the ethics of tax evasion and the individual’s attitude to the tax system variables, covered in the measuring instrument. The variables were combined into factors, which allowed us to first examine potential relationships between variables and secondly reduce the large number of variables to obtain a smaller number of factors [83]. The EFA was carried out in several steps [84], namely by determining the variables and analysing the dependence between them, determining the number of factors and defining the content of the factors.
Hypotheses were tested with the correlation analysis, using Spearman’s correlation coefficient as a non-parametric alternative to Pearson’s correlation coefficient since the variables are not normally distributed. The purpose of this testing was to find out if there is a correlation between the variables included in the conceptual model.
For data analysis, the statistic program IBM SPSS Statistic 24 was used.
4.4. Sample Adequacy
In the first part of the data processing, the EFA was used. For individual scales, an exploratory factor analysis using the principal component analysis (PCA) method was performed while considering the characteristics of the values shown in Table 2 for the inclusion of items.
Table 2.
General rules for the adequacy and acceptability of data.
Bartlett’s test of sphericity (BTS, p < 0.05) showed that the relationships between the variables of personal values are suitable for further factor analysis. The result of the Kaiser–Meyer–Olkin (KMO) test of sampling adequacy exceeded the desired limit (p > 0.50), which explains the fact that it increased after the exclusion of claims with communalities less than 0.4. in EFA. The results are presented in Table 3.
Table 3.
BTS and KMO of the Model Constructs.
4.5. Data Processing Method—Exploratory Factor Analysis (EFA)
Table 4 and Table 5 below show the EFA results of each construct (factor) in the conceptual model. Table 4 shows the EFA for the construct personal values, while Table 5 shows the EFA results for the personal tax culture constructs. The tables show the variables and their labels, the number of items, the communalities values, the factor loadings, the total variance explained and Cronbach’s alpha for the factors.
Table 4.
EFA results for personal values.
Table 5.
EFA results for personal tax culture.
4.5.1. EFA Results for Personal Values
The results of the EFA for the personal values component (personal values—PV) presented in Table 4 show where all four dimensions of personal values defined by Schwartz [14] are included. We limited the presentation for the purposes of this paper and tested the hypotheses focused only on the dimensions of self-enhancement and conservation. In the dimension of personal values, self-enhancement statements are marked as PV_4_12, PV_4_13, PV_4_14 and PV_4_15. In the dimension of personal values conservation, the statements are marked as PV_4_16, PV_4_17, PV_4_18 and PV_4_19.
The analysis was performed using the PCA method, while the rotation was checked with Varimax rotation due to the assumed connection between the factors. Varimax rotation enables the formation of a factor structure, where each factor is associated with a smaller group of included and observed variables, significantly facilitating their interpretation [87].
Table 4 shows the final state of the EFA. Three variables were eliminated (PV_4_05 communality 0.320, PV_4_20 communality 0.368, PV_4_21 communality 0.344) during the process because of the low communality (lower than < 0.4). After the elimination of these three variables, the process within the EFA continued and arrived at the result that the four-factor model sufficiently explains the extent of the total variance (61.036%) shown in Table 5.
From the rotated matrix in Table 5, the variables are meaningfully grouped into assumed factors. The variables PV_4_12, PV_4_13, PV_4_14 and PV_4_15, which belong to the scale of the dimension of personal values, self-enhancement, are combined into the first factor. The variables PV_4_06, PV_4_07, PV_4_08, PV_4_09, PV_4_10 and PV_4_11, which belong to the scale of personal values of openness to change, are combined into the second factor. The variables PV_4_01, PV_4_02, PV_4_03 and PV_4_04, which belong to the scale of personal values of self-transcendence, are combined into the third factor. The variables PV_4_16, PV_4_17, PV_4_18 and PV_4_19 are combined into the fourth factor, which makes up the scale of personal values conservation.
Based on the EFA, four factors with associated variables were created. Furthermore, Cronbach’s alpha coefficients were calculated for the variables. The Cronbach’s alpha coefficients for the personal value of self-enhancement (0.844) and for conservation (0.718) were above the required minimum value of 0.60, so we can confirm the suitability of the scales.
4.5.2. EFA Results for Personal Tax Culture
Table 5 shows the EFA results for personal tax culture, which consists of the tax compliance, tax system and tax evasion cornerstones. The analysis was performed using the PCA method, the rotation was checked with the Varimax rotation due to the assumed connection of the factors.
Table 5 shows the final state of the EFA, communalities were less then < 0.4 for variables C1_01, C_1_02, C_1_03, C_1_04, C_1_05, C_1_06, C_1_07, C_1_10, C_1_11, C_1_12, C_5_01, C_5_02, C_5_04, C_5_06, C_5_08, C_5_9, and C_5_11; therefore, they were eliminated. After eliminating these variables, the EFA shows that the three-factor model can explain 57.137% of the total variance of the variables. This corresponds to the criterion that the percentage of explained variance must be at least 50% [88].
From the rotated matrix in Table 5, it can be explained that the variables are logically grouped into assumed factors. The first factor contains the variables that form the components of tax evasion, which are measured by the individual’s attitude towards the ethics of tax evasion. The second factor combines the variables that form tax compliance, which is measured by an individual’s tax compliance behaviour. The third factor includes the variables that define the tax system cornerstones.
Based on the EFA, three factors with the associated variables were created, and further, Cronbach’s alpha coefficients were calculated for them. The results are 0.941 for the tax evasion component, 0.879 for the tax compliance component and 0.813 for the tax system component. All Cronbach’s alpha coefficients were above the required minimum value of 0.6; therefore, we can confirm the adequacy of the scales. It can be concluded that the factors were measured with sufficient reliability.
5. Results
The reliability and validity of the measuring instrument were confirmed. Further, the hypotheses and subhypotheses were tested. Figure 3 shows the conceptual model with the results of the correlation analysis.
Figure 3.
Results for the research model and hypotheses.
In the correlation analysis, Spearman’s correlation coefficient, which only takes values from −1 to 1, was used, whereby the obtained value closer to one or the other extreme means a stronger correlation between the observed variables (grading standards by Dancey and Reidy [89]. Spearman’s rank correlation coefficient is a nonparametric technique and is thus unaffected by the distribution of the population. Because the technique operates on the ranks of the data, it is relatively insensitive to outliers, and there is no requirement that the data be collected over regularly spaced intervals [90]. These are the benefits and the reasons for choosing Spearman’s correlation coefficient over the more common correlation coefficient. The results are presented in Table 6.
Table 6.
Results of correlation analysis of hypotheses.
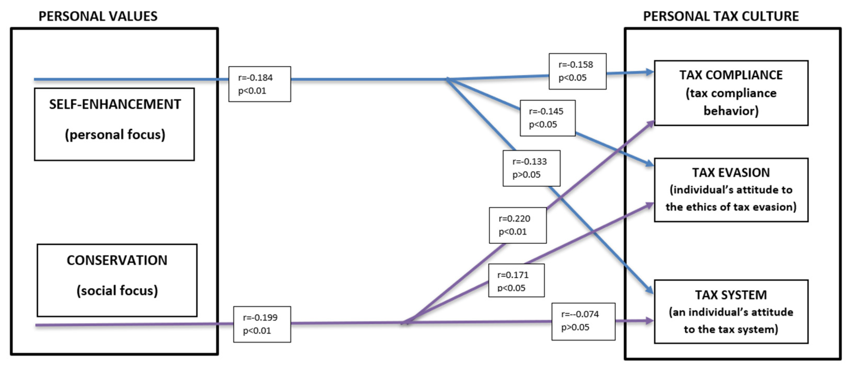
Correlation analysis shows that for the H1 hypothesis, p < 0.01 is statistically significant, and the relationship between the dimension of personal values, self-enhancement, and an individual’s personal tax culture (H1) is weak (r = −0.184). H1 can be accepted. This means that individuals who place more personal value on power and achievement have a lower personal tax culture. The H1.1 subhypothesis was not confirmed, given that the correlation was not statistically significant (p > 0.05). Spearman’s rho correlation coefficient for H1.1 is r = −0.133; the relation is negative and weak. The dimension of personal values, self-enhancement and the individual’s attitude towards the tax system do not relate. An increase in the importance of the values of power and achievement would lead to the attitude of an individuals to the tax system being less important was not confirmed, since p-value is not significant. The H1.2 subhypothesis was accepted; the p-value is statistically significant (p < 0.05). Spearman’s rho correlation coefficient between the individual’s personal values of self-enhancement and the individual’s attitude towards the ethics of tax evasion is negative and weak (r = −0.145). Individuals with more power and achievements have bad attitudes towards the ethics of tax evasion and are less ethical. The subhypothesis H1.2 was confirmed.
Between the individual’s personal values of self-enhancement and the individual’s tax-compliant behaviour, the p-value is statistically significant (p < 0.05); Spearman’s rho correlation coefficient (r = −0.158) has a negative and weak relation. The H1.3 subhypothesis was confirmed. The negative correlation means that the willingness to fulfil their tax obligations would be lower among individuals with more power and achievements.
The H2 hypothesis was confirmed, as there is a positive and weak (r = 0.199) relation that is statistically significant (p < 0.01) between the dimension of personal value, conservation and personal tax culture. Individuals with values such as tradition, security and conformity have a higher personal tax culture. The H2.1 subhypothesis was not accepted based on a statistically insignificant p-value (p > 0.05); the relationship between the personal value of conservation and the individual’s attitude towards the tax system is negative and weak (r = −0.074). Therefore, we cannot conclude that an increase in the importance of the values of tradition, security and conformity leads to worse attitudes of individuals towards the tax system. The H2.2 subhypothesis was confirmed, as there is a statistically significant (p < 0.05) correlation between the personal value of conservation and the individual’s attitude towards the ethics of tax evasion. The relation is positive and weak (r = 0.171). Individuals with more conservation values have better attitudes towards the ethics of tax evasion and are more ethical. The subhypothesis was confirmed. The H2.3 subhypothesis measures the correlation between the personal value of conservation and an individual’s tax-compliant behaviour. p-value is statistically significant (p < 0.01), the relation is positive and weak (r = 0.220). The subhypothesis was confirmed. Individuals with a dominant personal value of conservation (tradition, safety, and conformity) act more tax-compliantly, these individuals fulfil their tax obligations according to tradition, rules and social norms.
6. Discussion
Tax culture is a part of the national culture at the macro level and is shaped by individuals—the taxpayers’ attitude and values jointly with institutional and tax authority decisions in any tax system. Personal values play a key role in motivating individuals to behave ethically [15] and be tax-compliant. Therefore, personal tax culture at the individual level arises from the tax culture at the macro level and it can be seen as the individuals’ tax cultural values, which influence and shape the individual’s attitude towards the tax system, towards tax compliance, and towards the ethics of tax evasion. This definition of a “personal tax culture” sets tax compliance, tax evasion and the tax system as the cornerstones of the conceptual model. This paper attempts to contribute to a better understanding of the relationship between personal values and individual behaviour, as this is important for understanding personal tax culture. With the help of the created conceptual model, we looked for a relationship between the personal values of self-enhancement, conservation, and personal tax culture.
We used the first set of hypotheses to look for a relationship between the personal value of self-enhancement and personal tax culture and its cornerstones. In a sustainable tax system, the relationship between personal values of self-enhancement and personal tax culture should be positive. Personal values that fall under the self-enhancement personal values include values such as power and achievement. Power values emphasise achieving or maintaining a dominant position in the larger social system and focus on social respect [91]. The main motivational goal of the personal value of power is social status and prestige, as well as control or dominance over people and objects [91]. Achievement value emphasises the demonstration of ability according to prevailing cultural standards, thereby gaining social approval [14]. This would mean that the higher the perception of personal values of power and achievement, the more ethical attitude individuals have towards tax evasion [73], is the more tax-compliant their behavior [38] and the better their attitude towards the tax system [70]. Consequently, this means that individuals would develop a better personal tax culture.
The results of our research in Slovenia did not confirm a positive relationship in all cases. The results show that there are relationships between the personal value of self-enhancement and personal tax culture (H1) and that there is correlation between the personal value of self-enhancement and an individual’s attitude to the ethics of tax evasion (H1.2) and tax compliance behaviour (H1.3). Based on such findings, H1, H1.2 and H1.3 were confirmed. Hence, the same conclusion as the one confirmed by Feldman et al. [15] can be drawn, namely that the personal value of self-enhancement belongs to highly unethical values. However, there is no correlation between the personal value of self-enhancement and an individual’s attitude towards the tax system (H1.1.). Therefore, this subhypothesis was not accepted since it was statistically insignificant but negative. Likewise, the correlation between self-enhancement and the attitude towards the tax system confirms the conclusions of Feldman et al. [15].
Other authors also came to similar conclusions. Piff et al. [76] concluded that individuals from higher social classes have been found to behave more unethically than individuals from lower social classes, as their relative independence and greater privacy in their occupations may have the effect of providing fewer structural limitations and a reduced perception of risk associated with unethical action. They [76] also found that the sufficiency and availability of financial resources to cover the potential costs arising from fiscally inconsistent, unethical behaviour can increase such behaviour among individuals of higher social classes. Gruenfeld et al. [75] came to the conclusion that social power can be defined as the ability to influence other individuals through the control and propriety of rewarding and punishing. Moreover, Feldman et al. [15] found that the personal value of self-enhancement leads to unethical behaviour, and goal orientation can increase deviant behaviour. The present research also confirmed that self-enhancement values lead to unethical tax evasion and tax non-compliant behaviour.
The results of the second set of hypotheses measured the correlation between the personal value conservation and personal tax culture and its cornerstones (the tax system, tax evasion and tax compliance). In a sustainable tax system, the relationship between conservative values (conformity, tradition, security) and personal tax culture should be positive since that would mean that the higher the individual’s perception of these personal values, the more ethical their attitude towards tax evasion [73], and the more consistent their tax behaviour [38], the better their attitude towards the tax system [70]. As a result, individuals develop a better personal tax culture. The results of our research in Slovenia confirmed that there is a relationship between conservation and personal tax culture (H2), as well as correlation between conservation and an individual’s attitude to the ethics of tax evasion (H2.2.) and an individual’s tax-compliant behaviour (H2.3). Based on these findings, H2, H2.2 and H2.3 were confirmed. The results confirm Feldman’s et al. [15] conclusions that the personal value of conservation belongs to highly ethical values. However, there is no correlation between the personal value of conservation and an individual’s attitude to the tax system (H2.1.). Therefore, this subhypothesis was not accepted since it was statistically insignificant but positive.
It was also confirmed that individuals in Slovenia with a higher perception of conservation act more ethically in relation to tax evasion; their tax behaviour is more consistent, and they have developed a better personal tax culture. No statistically significant correlation between conservation and an individual’s attitude towards the tax system was found. The obtained results confirm the statements that personal values of conservation are associated with low unethicality [15]. Conservative people are usually more religious. As Saroglou [21] found, religious people tend to favour values that promote conservation of social and individual order (tradition, conformity, and to a lesser extent, security) and dislike values that promote self-enhancement (achievement, power). Based on the findings cited by Murphy and Byng [70], stating that tax knowledge has a significant impact on tax compliance even though the level of tax knowledge varies significantly among respondents, it can be assumed that this is also relevant in Slovenia, but no attention was paid to this factor in our research. Murphy and Byng [70] also found that if a taxpayer adopts a commitment posture towards the tax system, it means that they feel a sense of moral obligation to pay their taxes and pay their taxes with good will because they believe paying tax ultimately benefits everyone [70]. This is confirmed by the results of our research on groups of individuals with a personal value of conservation; the greater importance they attach to these values, the more tax-compliant they act. Thus, it is very important to strengthen these conservation values.
7. Conclusions
The research in this paper represents an important contribution to science, as it eliminates the theoretical gap (definition of personal tax culture) and empirical gap in current literature by creating a conceptual model capable of measuring personal values according to Schwartz [14] and personal tax culture in Slovenia, based on a sample of 202 taxpayers. The goal of the research was achieved, as it studied the relationship between personal values and the personal tax culture of individuals, given the need for a deeper understanding of the factors that influence taxpayers’ perception of the tax system (OECD).
Most research studies tax culture and the personal values of the individual separately. The developed model integrates all concepts in one model. Considering that no conceptual model to study whether there is a correlation between personal tax culture and personal values was found, a new model was developed based on the existing literature and empirical research. This is the first research of its kind conducted at this scale and using this specific conceptual model.
The paper also has practical importance for policymakers developing a sustainable tax system, as it helps them understand the taxpayers’ attitude and their behaviour when designing a fair tax system to collect tax revenues and achieve the sustainable development goals and targets set in the Agenda 2030. By understanding taxpayers’ behaviour and establishing a mutual relationship, policymakers can achieve greater tax social responsibility of individuals which, in turn, can establish a sense of equity in paying taxes within the community. It is important that individuals in the community feel they are all being treated equally by the tax system. According to the obtained results, suggesting that there is a correlation between the personal value of self-enhancement and personal tax culture, policymakers can be recommended to start designing tax policy within the institutional pillar measured by the tax sustainable index, an instrument based on a four-pillar tax sustainability concept. Moreover, policymakers should implement tax reliefs so that even people with a higher perception of personal values such as power and achievements will be willing to cooperate with the tax authority and comply with the regulations, which will increase their tax responsible behaviour. On the other hand, people with a higher perception of the personal value of conservatism need to be motivated to maintain such an attitude. Socially responsible reporting would greatly contribute to a better personal tax culture in the country. As Korostelkina et al. [30] suggested, through taxes, a social balance is achieved between public, corporate and personal economic interests. Policymakers should have an interest in harmonising the values of the state and individuals.
Based on the created conceptual model and the obtained results, policymakers can better understand the attitudes of individuals towards the tax system and the ethics of tax evasion, their behaviour and the values that motivate them for ethical or unethical actions and tax compliance. Co-creating a positive tax culture in Slovenia or elsewhere is a critical issue in this respect. If the tax authority knows the values of the individuals and their attitude towards the tax system, it can design a tax system that is tailored, as well as more understandable and transparent for the taxpayers, raising voluntary tax compliance to new high levels.
The presentation of this research was limited to two personal values from Schwartz’s model and included actively employed taxpayers from Slovenia with at least secondary school education. The definition of personal tax culture was limited to certain theoretical findings from literature and can be expanded with the new cornerstones that can shape a person’s attitude towards taxation issues. Next to self-enhancement and conservation, a relationship between the other two groups of personal values defined by Schwartz [14], openness to change and self-transcendence, can be further evaluated. Future research could build on this method by examining the impact of personal value variables on personal tax culture by using regression analysis or SEM modeling. The conceptual model is set up in a way that allows it to be implemented and tested in other countries and national cultures. Additionally, the existing model could be used to measure the connection between personal values and corporate tax culture in business, which can further improve tax corporate governance. In order to improve tax corporate governance on the basis of the obtained results, a company should change its internal policy and provide training to raise tax awareness among its employees. Despite its limitations, the research opens avenues for further research.
Author Contributions
Conceptualisation, A.H., D.M. and L.H.; methodology, A.H., D.M. and L.H.; software, A.H.; validation, A.H., D.M. and L.H.; formal analysis, A.H.; investigation, A.H., L.H.; resources, A.H., L.H.; data curation, A.H., L.H.; writing—original draft preparation, A.H., L.H.; writing—review and editing, A.H., D.M. and L.H.; visualisation, A.H.; supervision, L.H. and D.M.; project administration, A.H., L.H. All authors have read and agreed to the published version of the manuscript.
Funding
This research received no external funding.
Informed Consent Statement
Not applicable.
Data Availability Statement
Not applicable.
Conflicts of Interest
The authors declare no conflict of interest.
References
- Transforming Our World: The 2030 Agenda for Sustainable Development. Available online: https://sdgs.un.org/2030agenda (accessed on 14 February 2023).
- Roman, T.; Marcu, N.; Rusu, V.D.; Doacă, E.M.; Siriteanu, A.A. The Culture of Taxation: Definition and Con. Sustainability 2023, 15, 927. [Google Scholar] [CrossRef]
- Konstantinos, K.; Lazaros, N.; Panagiotis, D.; Ratten, V. Sustainable Entrepreneurship and Marketing Strategy: Exploring the Consumer “Attitude–Behavioural Intention”, Gap in the Sport Sponsorship Context. In Entrepreneurial Innovation: Strategy and Competition Aspects; Ratten, V., Ed.; Springer Nature: Singapore, 2022; pp. 53–61. [Google Scholar]
- Van de Vijver, A.; Cassimon, D.; Engelen, P.-J. A Real Option Approach to Sustainable Corporate Tax Behavior. Sustainability 2020, 12, 5406. [Google Scholar] [CrossRef]
- Saka, C.; Oshika, T.; Jimichi, M. Does Tax Avoidance Diminish Sustainability? SSRN 2017. [Google Scholar] [CrossRef]
- Issah, O.; Rodrigues, L.L. Corporate Social Responsibility and Corporate Tax Aggressiveness: A Scientometric Analysis of the Existing Literature to Map the Future. Sustainability 2021, 13, 6225. [Google Scholar] [CrossRef]
- Janová, J.; Hampel, D.; Nerudová, D. Design and validation of a tax sustainability index. Eur. J. Oper. Res. 2019, 278, 916–926. [Google Scholar] [CrossRef]
- OECD—Organisation for Economic Cooperation and Development. What Drives Tax Morale? Available online: https://www.oecd.org/ctp/tax-global/what-drives-tax-morale.pdf (accessed on 10 February 2023).
- OECD—Organisation for Economic Cooperation and Development. Boosting Tax Morale—So People and Businesses Pay Tax. Available online: https://www.oecd.org/tax/boosting-tax-morale-so-people-and-businesses-pay-tax.htm (accessed on 10 February 2023).
- Ilies, A.; Grama, V. The External Western Balkan Border of the European Union and Its Borderland: Premises for Building Functional Transborder Territorial Systems, in Annales; Zalozba Annales: Koper, Slovenia, 2010; Volume 20, pp. 457–469. [Google Scholar]
- Rickaby, M.A.; Glass, J.; Fernie, S. Conceptualizing the Relationship between Personal Values and Sustainability—A TMO Case Study. Adm. Sci. 2020, 10, 15. [Google Scholar] [CrossRef]
- Tóth-Nagy, G.; Utasi, A.; Neumanné, V.I.; Sebestyén, V. Data-driven supporting of Schwartz attitude model for a deeper understanding of sustainability awareness in Eastern European countries. Environ. Sustain. Indic. 2023, 17, 100226. [Google Scholar] [CrossRef]
- Bardi, A.; Schwartz, S.H. Values and Behavior: Strength and Structure of Relations. Personal. Soc. Psychol. Bull. 2003, 29, 1207–1220. [Google Scholar] [CrossRef] [PubMed]
- Schwartz, S.H. Universals in the Content and Structure of Values: Theoretical Advances and Empirical Tests in 20 Countries. Adv. Exp. Soc. Psychol. 1992, 25, 1–65. [Google Scholar] [CrossRef]
- Feldman, G.; Chao, M.M.; Farh, J.L.; Bardi, A. The motivation and inhibition of breaking rules: Personal values structures predict unethicality. J. Res. Personal. 2015, 59, 69–80. [Google Scholar] [CrossRef]
- Miles, A.; Yeh, C. Do demographic predictors of personal values vary by context? A test of Schwartz′s value development theory. Soc. Sci. Humanit. Open 2022, 5, 100264. [Google Scholar] [CrossRef]
- Rokeach, M. The Nature of Human Values; Free Press: New York, NY, USA, 1973. [Google Scholar]
- Schwartz, S.H.; Bilsky, W. Toward a universal psychological structure of human values. J. Personal. Soc. Psychol. 1987, 53, 550–562. [Google Scholar] [CrossRef]
- Allport, G.W.; Vernon, P.E.; Lindzey, G. Study of Values; Houghton-Mifflin: Boston, MA, USA, 1936. [Google Scholar]
- Pogačnik, V. LV, Lestvica Individualnih Vrednot: Priročnik; Zavod SR Slovenije za Produktivnost dela, Center za Psihodiagnostična Sredstva: Ljubljana, Slovenia, 1987. [Google Scholar]
- Saroglou, V.; Delpierre, V.; Dernelle, R. Values and religiosity: A meta-analysis of studies using Schwartz’s model. Personal. Individ. Differ. 2004, 37, 721–734. [Google Scholar] [CrossRef]
- Ahmad, W.; Kim, W.G.; Anwer, Z.; Zhuang, W. Schwartz personal values, theory of planned behavior and environmental consciousness: How tourists’ visiting intentions towards eco-friendly destinations are shaped? J. Bus. Res. 2020, 110, 228–236. [Google Scholar] [CrossRef]
- Hofstede, G. Culture′s Consequences: International Differences in Work Related Values; Sage Publications: London, UK; Beverly Hills, CA, USA, 1980; p. 475. [Google Scholar]
- Hofstede, G.H.; McCrae, R.R. Personality and Culture Revisited: Linking Traits and Dimensions of Culture. Cross-Cult. Res. 2004, 38, 52–88. [Google Scholar] [CrossRef]
- Schwartz, S.H. Universalism Values and the Inclusiveness of Our Moral Universe. J. Cross-Cult. Psychol. 2007, 38, 711–728. [Google Scholar] [CrossRef]
- Bogilović, S. Vpliv Usklajenosti Posameznikovih in Organizacijskih Vrednot na Ustvarjalnost Pri Delu. Ph.D. Thesis, Univerza v Ljubljani, Ljubljana, Slovenia, 2011. [Google Scholar]
- Schumpeter, J.A. Ökonomie und Soziologie der Einkommensteuer. Der Dtsch. Volkswirt 1929, 4, 380–385. [Google Scholar]
- Malogorski, D. Davčna Kultura v Sloveniji. Ph.D. Thesis, Zavod SR Slovenije za Produktivnost dela, Center za Psihodiagnostična Sredstva: Ljubljana, Slovenia, Ljubljana, 2004. [Google Scholar]
- Spitaler, A. Die gegenseitige Annäheurung der Steuersysteme der Kulturstaaten. In Probleme des Finanz—Und Steuerrechts—Festschrift für Ottmar Bühler. Hg.v. A. Spitaler; Dr.Otto Schmidt: Köln, Germany, 1954. [Google Scholar]
- Korostelkina, I.; Dedkova, E.; Varaksa, N.; Korostelkin, M. Models of tax relations: Improving the tax culture and discipline of taxpayers in the interests of sustainable development. E3S Web Conf. 2020, 159, 06014. [Google Scholar] [CrossRef]
- Richardson, G. The relationship between culture and tax evasion across countries: Additional evidence and extensions. J. Int. Account. Audit. Tax. 2008, 17, 67–78. [Google Scholar] [CrossRef]
- Nerré, B. The Concept of Tsx Culture. Intereconomics 2006, 41, 189–194. [Google Scholar] [CrossRef]
- Nerré, B. The Concept of Tax Culture. In Proceedings of the Annual Conference on Taxation and Minutes of the Annual Meeting of the National Tax Association, Baltimore, MD, USA, 8–10 November 2001. [Google Scholar]
- Chuenjit, P. The Culture of Taxation: Definition and Conceptual Approaches for Tax Administration. J. Popul. Soc. Stud. 2014, 22, 14–34. [Google Scholar] [CrossRef]
- Kirchler, E.; Hoelzl, E.; Wahl, I. Enforced versus voluntary tax compliance: The “slippery slope” framework. J. Econ. Psychol. 2008, 29, 210–225. [Google Scholar] [CrossRef]
- Batrancea, L.M.; Kudła, J.; Błaszczak, B.; Kopyt, M. Differences in tax evasion attitudes between students and entrepreneurs under the slippery slope framework. J. Econ. Behav. Organ. 2022, 200, 464–482. [Google Scholar] [CrossRef]
- Vincent, R.C. Vertical taxing rights and tax compliance norms. J. Econ. Behav. Organ. 2023, 205, 443–467. [Google Scholar] [CrossRef]
- Palil, M.R. Tax Knowledge and Tax Compliance Determinants in Self Assessment System in Malaysia. Ph.D. Thesis, The University of Birmingham, Birmingham, UK, 2010. [Google Scholar]
- Chan, C.W.; Troutman, C.S.; O’Bryan, D. An expanded model of taxpayer compliance: Empirical evidence from the United States and Hong Kong. J. Int. Account. Audit. Tax. 2000, 9, 83–103. [Google Scholar] [CrossRef]
- Kirchler, E. Strengthening Tax Compliance by Balancing Authorities’ Power and Trustworthiness; Van Rooij, B., Sokol, D., Eds.; Cambridge University Press: Cambridge, UK, 2021. [Google Scholar]
- Agbetunde, L.E.; Adegbie Enyi, F.F. Effect of Sentiment, Norms and Values on Tax Compliance of Self-Employed Taxpayers in South-West Nigeria. Int. J. Manag. Technol. Eng. 2019, 9, 3294–3303. [Google Scholar]
- Subramaniam, M. Sociology of Individual Voluntary Tax Compliance. Int. J. Psychosoc. Rehabil. 2020, 24, 907–917. [Google Scholar] [CrossRef]
- Kirchler, E. The Economic Psychology of Tax Behaviour; Cambridge University Press: Cambridge, UK, 2007. [Google Scholar]
- Loo, E.C. The Influence of the Introduction of Self Assessment on Compliance Behaviour of Individual Taxpayers in Malaysia; The University of Sydney: Sydney, Australia, 2006. [Google Scholar]
- Deb, R.; Chakraborty, S. Tax Perception and Tax Evasion. IIM Kozhikode Soc. Manag. Rev. 2017, 6, 174–185. [Google Scholar] [CrossRef]
- Devos, K. Tax Evasion Behaviour and Demographic Factors: An Exploratory Study in Australia. Revenue Law J. 2008, 18, 1–43. [Google Scholar] [CrossRef]
- Torgler, B.; Schneider, F. Does Culture Influence Tax Morale? Evidence from Different European Countries; Working Paper No. 2004-17; Center for Research in Economics, Management and the Arts (CREMA): Basel, Switzerland, 2004. [Google Scholar]
- McGee, R.W.; Tyler, M. Evasion and Ethics: A Demographic Study of 33 Countries; Andreas School of Business Working Paper. SSRN 2006. [Google Scholar] [CrossRef]
- Muehlbacher, S.; Kirchler, E.; Schwarzenberger, H. Voluntary versus enforced tax compliance: Empirical evidence for the “slippery slope” framework. Eur. J. Law Econ. 2011, 32, 89–97. [Google Scholar] [CrossRef]
- Kurniawan, D. The Influence of Tax Education in Higher Education on Tax Knowledge and Its Effect on Personal Tax Compliance. J. Indones. Econ. Bus. 2020, 35, 57–72. [Google Scholar] [CrossRef]
- Richardson, G. Determinants of tax evasion: A cross-country investigation. J. Int. Account. Audit. Tax. 2006, 15, 150–169. [Google Scholar] [CrossRef]
- Mangoting, Y.; Ganis, S.E.; Rosidi, N. Developing a Model of Tax Compliance from Social Contract Perspective: Mitigating the Tax Evasion. Procedia Soc. Behav. Sci. 2015, 211, 966–971. [Google Scholar] [CrossRef]
- Ma, Y.; Jiang, H.; Xiao, W. Tax evasion, audits with memory, and portfolio choice. Int. Rev. Econ. Financ. 2021, 71, 896–909. [Google Scholar] [CrossRef]
- Alstadsæter, A.; Johannesen, N.; Zucman, G. Tax Evasion and Inequality. Am. Econ. Rev. 2019, 109, 2073–2103. [Google Scholar] [CrossRef]
- European Commission. Accompanying the Communication from the Commission to the European Parliament and the Council—An Action Plan to Strengthen the Fight against Tax Fraud and Tax Evasion. Available online: https://eur-lex.europa.eu/legal-content/EN/TXT/PDF/?uri=CELEX:52012SC0404&from=SL (accessed on 15 February 2023).
- Chohan, U.W. Tax Evasion & Whistleblowers: Curious Policy or Durable Strategy? CASS Work. Pap. Econ. Natl. Aff. 2020. [Google Scholar] [CrossRef]
- Amoh, J.K.; Ali-Nakyea, A. Does corruption cause tax evasion? Evidence from an emerging economy. J. Money Laund. Control 2019, 22, 217–232. [Google Scholar] [CrossRef]
- Khalil, S.; Sidani, Y. Personality traits, religiosity, income, and tax evasion attitudes: An exploratory study in Lebanon. J. Int. Account. Audit. Tax. 2022, 47, 100469. [Google Scholar] [CrossRef]
- McGee, R.W. Three Views on the Ethics of Tax Evasion. J. Bus. Ethics 2006, 67, 15–35. [Google Scholar] [CrossRef]
- Torgler, B. Tax Morale: Theory and Empirical Analysis of Tax Compliance; Universität Basel: Basel, Switzerland, 2003. [Google Scholar]
- Alm, J. Measuring, explaining, and controlling tax evasion: Lessons from theory, experiments, and field studies. Int. Tax Public Financ. 2012, 19, 54–77. [Google Scholar] [CrossRef]
- Hauptman, L. The attitude of business students toward the ethics of tax evasion. Our Econ. 2014, 60, 40–48. [Google Scholar] [CrossRef]
- Hauptman, L.; Milfelner, B. Fairness, discrimination and personal benefits shape the attitude to ethics of tax evasion in Slovenia. In Proceedings of the 6th Global Conference on Managing in Recovering Markets, Maribor, Slovenia, 18–19 May 2015; pp. 301–315. [Google Scholar]
- Khalil, S.; Sidani, Y. The influence of religiosity on tax evasion attitudes in Lebanon. J. Int. Account. Audit. Tax. 2020, 40, 1–14. [Google Scholar] [CrossRef]
- Jackson, B.; Milliron, V. Tax Compliance Research: Findings, Problems and Prospects. J. Account. Lit. 1986, 5, 125–165. [Google Scholar]
- McGee, R.W. (Ed.) Four Views on the Ethics of Tax Evasion. In The Ethics of Tax Evasion; Springer: New York, NY, USA, 2012; pp. 3–33. [Google Scholar]
- Sidani, Y.M.; Ghanem, A.J.; Rawwas, M.Y. When idealists evade taxes: The influence of personal moral philosophy on attitudes to tax evasion—A Lebanese study. Bus. Ethics: A Eur. Rev. 2014, 23, 183–196. [Google Scholar] [CrossRef]
- Braithwaite, J.; Makkai, T. Trust and compliance. Polic. Soc. 1994, 4, 9964679. [Google Scholar] [CrossRef]
- Braithwaite, V.; Reinhart, M.; Mearns, M.; Graham, R. Preliminary Findings from the Community Hopes, Fears and Actions Survey; Working Paper No. 3; Australian National University: Canberra, Australia, 2001. [Google Scholar]
- Murphy, K.; Byng, K. Preliminary Findings from the Australian Tax System Survey of Tax Scheme Investors; Australian National University: Canberra, Australia, 2002. [Google Scholar]
- Cristea, L.A.; Voda, A.D.; Ungureanu, D.M. Tax Culture: Approached as a new constituent element of the fiscal system. Ann. “Constantin Brâncuşi” Univ. Târgu Jiu Econ. Ser. 2021, 2, 124–132. [Google Scholar]
- Schwartz, S.H. Basic Values: How They Motivate and Inhibit Prosocial Behavior. In Prosocial Motives, Emotions, and Behavior: The Better Angels of Our Nature; American Psychological Association: Washington, DC, USA, 2010; pp. 221–241. [Google Scholar]
- McGee, R.W.; Lingle, C. Tax Evasion and Business Ethics: A Comparative Study of Guatemala and the USA. SSRN Electron. J. 2006, 56, 892323. [Google Scholar] [CrossRef]
- Pulfrey, C.; Butera, F. Why neoliberal values of self-enhancement lead to cheating in higher education: A motivational account. Psychol. Sci. 2013, 24, 2153–2162. [Google Scholar] [CrossRef]
- Gruenfeld, D.H.; Inesi, M.E.; Magee, J.C.; Galinsky, A. Power and the objectification of social targets. J. Personal. Soc. Psychol. 2008, 95, 111–127. [Google Scholar] [CrossRef]
- Piff, P.K.; Stancato, D.M.; Cote, S.; Mendoza-Denton, R.; Keltner, D. Higher social class predicts increased unethical behavior. Proc. Natl. Acad. Sci. 2012, 109, 4086–4091. [Google Scholar] [CrossRef] [PubMed]
- Richardson, G. The influence of culture on tax systems internationally: A Theoretical and empirical analysis. J. Int. Account. Res. 2007, 6, 57–79. [Google Scholar] [CrossRef]
- Dragan, I.M.; Isaic-Maniu, A. Snowball Sampling Completion. J. Stud. Soc. Sci. 2013, 5, 160–177. [Google Scholar]
- Dragan, I.M.; Isaic-Maniu, A. An Original Solution for Completing Research through Snowball Sampling—Handicapping Method. Adv. Appl. Sociol. 2022, 12, 729–746. [Google Scholar] [CrossRef]
- Watkins, M.W. Exploratory Factor Analysis: A Guide to Best Practice. J. Black Psychol. 2018, 44, 219–246. [Google Scholar] [CrossRef]
- Shrestha, N. Factor Analysis as a Tool for Survey Analysis. Am. J. Appl. Math. Stat. 2021, 9, 4–11. [Google Scholar] [CrossRef]
- Fávero, L.P.; Belfiore, P. Chapter 12—Principal Component Factor Analysis. Data Sci. Bus. Decis. Mak. 2019, 2019, 383–438. [Google Scholar] [CrossRef]
- Janssens, W.; Wijnen, K.; De Pelsmacker, P.; Van Kenhove, P. Marketing Research With SPSS; Pearson Education: London, UK, 2008; p. 441. [Google Scholar]
- Bastič, M. Metode Raziskovanja; MariEkonomsko-Poslovna Fakulteta: Maribor, Slovenia, 2006. [Google Scholar]
- Yong, A.G.; Pearce, S. A Beginner’s Guide to Factor Analysis: Focusing on Exploratory Factor Analysis. Tutor. Quant. Methods Psychol. 2013, 9, 79–94. [Google Scholar] [CrossRef]
- Guadagnoli, E.; Velicer, W.E. Relation of sample size to the stability of component patterns. Psychol. Bull. 1988, 103, 265–275. [Google Scholar] [CrossRef]
- Field, A. Discovering Statistics Using SPSS; Sage: London, UK, 2009. [Google Scholar]
- Streiner, D.L. Figuring Out Factors: The Use and Misuse of Factor Analysis. Can. J. Psychiatry 1994, 39, 135–140. [Google Scholar] [CrossRef]
- Dancey, C.P.; Reidy, J. Statistics Without for Psychology; Pearson Education Limited: London, UK, 2007. [Google Scholar]
- Gauthier, T. Detecting Trends Using Spearman’s Rank Correlation Coefficient. Environ. Forensics 2001, 2, 359–362. [Google Scholar] [CrossRef]
- Schwartz, S.H. An Overview of the Schwartz Theory of Basic Values. Online Read. Psychol. Cult. 2012, 2, 294. [Google Scholar] [CrossRef]
Disclaimer/Publisher’s Note: The statements, opinions and data contained in all publications are solely those of the individual author(s) and contributor(s) and not of MDPI and/or the editor(s). MDPI and/or the editor(s) disclaim responsibility for any injury to people or property resulting from any ideas, methods, instructions or products referred to in the content. |
© 2023 by the authors. Licensee MDPI, Basel, Switzerland. This article is an open access article distributed under the terms and conditions of the Creative Commons Attribution (CC BY) license (https://creativecommons.org/licenses/by/4.0/).


