Abstract
In the last six years, there has been a rise in research interest with regard to the applications of blockchain technology in supply chains and how these applications bring benefits to supply chain management. In a broader sense, an essential research focus that has been discussed in the literature is the way in which this emerging blockchain technology in supply chains brings sustainable benefits to a community. The rationale for incorporating cloud technology into a blockchain and integrating the blockchain with machine learning for supply chain applications is to maintain technical sustainability. While previous studies suggested and reported sustainable practices of applying blockchain technology in supply chains, the means with which these practices are brought about by the cloud-based blockchain integrated with machine learning (CBML) have not been thoroughly explored in the literature. The case study presented in this paper aims to fill this gap by exploring technically, environmentally, economically, and socially sustainable practices through the use cases of CBML for supply chain management by the international leading container shipping company Maersk. The use cases by Maersk presented in published documents were collected from the Internet and then analyzed. This document analysis was performed in two ways. The first way was a technical review of the blockchain technology used by Maersk with a consideration of technical sustainability to ensure scalability and big data analytics. The other way was to analyze the applications of the CBML by Maersk to indicate how environmental sustainability, economic sustainability, and social sustainability can be achieved. On the other hand, this paper also highlights the negative technical, environmental, economic, and social sustainability impacts caused by Maersk and discusses implications for future research directions.
1. Introduction
Studies concerning blockchain technology in the supply chain were first reported in 2017 [1]. Since then, attention has been drawn to the applications of blockchain technology in the supply chain, prompting studies on how blockchain features (e.g., security, decentralization, shareability, immutability, trust, traceability, and transparency) improve supply chain management [2].
The basic structure of a blockchain contains a block and a chain. Initially, when a stakeholder creates a transaction such as a shipment schedule and administrative process (e.g., issue of purchase orders, bills of lading, invoices, packing lists, certificates of origin, insurance certificates, and declarations of dangerous products), that transaction is recorded in a block after it is validated and approved by all parties involved in that transaction. This first block keeps storing new transaction records until this first block’s storage capacity is reached. Then, the second block is generated to connect to the first block. This second block keeps recording new transactions until its storage capacity is met. Additionally, then, the third block is created and linked to the second block. As more and more new blocks are created and appended to an existing chain of blocks, a sequential chain of blocks is formed. This sequential chain of blocks is a blockchain. Some major blockchain features help to improve supply chain operations. Wong et al. [3] identified these features as follows:
- Security: There are two parts, namely header and body, in each block in the blockchain. The header contains a hash of its previous block, a timestamp, and a root of the Merkle tree. These three components are used to identify each block in the blockchain. The hash can represent the cryptographic signature which can be used to validate transactions stored in the body. The root is built by a cryptographic method based on a Merkle tree [4], which is a data structure that can verify the block body transactions efficiently [5]. As an example, the security feature of the blockchain application developed by IBM Food Trust, JD.com, Tsinghua University, and Walmart ensures safety and security in its food supply chains in China [6].
- Decentralization and shareability: When creating a transaction, that transaction is recorded in the body of a block and replicated. This replica is then distributed, shared, and agreed upon among the stakeholders involved in the transaction in a blockchain network. The blockchain network is a peer-to-peer (P2P) network in which all the involved stakeholders are peers who have the same privilege. There is no centralized control of distributing and sharing transactional activities in that network. As an example, the decentralization and shareability features of the TradeLens blockchain used by Maersk allow the exchange of supply chain documents (e.g., bills of lading, letters of credit, and forwarders’ certificates of transport) among a large variety of supply chain stakeholders (e.g., banks, suppliers, port authorities, and buyers) [3].
- Immutability and trust: Immutability refers to the situation that a validated transaction record cannot be updated or changed in any way. If modification or correction on the validated transaction record is necessary, a new transaction that issues the modification or correction is created, recorded, and validated in the blockchain P2P network. Each block timestamps transaction records, stores the records securely using public-key cryptography, and validates them. In this way, the transaction records can be verified and trusted by the stakeholders involved in the transactions in the blockchain P2P network [7]. For example, Energy Blockchain Labs in China has developed a blockchain platform that helps organizations in the supply chain to build trust among themselves by monitoring carbon footprints ad meeting carbon emission reduction quotas [8].
- Traceability and transparency: The stakeholders involved in the transactions can duplicate and distribute their transaction records in a traceable and transparent way [6,9] as their transaction records are hashed, timestamped, and stored in a block and can be confirmed through the consensus mechanism by all the involved parties in the blockchain P2P network [10], imposing impossibility for reversing the blockchain’s entire historical transaction records under the scrutiny of all the stakeholders who can access the distributed and shared transaction records [11]. For example, the traceability and transparency features of SAP’s blockchain hub help to reduce the cost of tracing medical products in supply chains [12].
On the other hand, blockchain features may lead to business processing problems. For example, smart contracts, which are programs that can automatically execute on a blockchain P2P network such as Ethereum in response to meeting the terms of an agreement without the involvement of an intermediary, may contain errors and these errors on smart contracts will become permanent and cause extensive economic losses due to the immutable nature of blockchain [13]. To avoid these losses, formal methods for verifying the smart contracts on a blockchain are proposed [13,14].
It is expected that blockchains rapidly expand in the blockchain P2P network, then the stakeholders must face the challenge of the technical sustainability of the blockchain technology, including the issues of availability, big data storage capacity, latency, scalability, and throughput [15]. Technical sustainability refers to the practices of keeping the technology operating, advancing, and resilient [3]. To tackle the challenge of technical sustainability, Wong et al. [3] designed a cloud-based blockchain architecture that applies to the management of supply chains. Meanwhile, ever-expanding processes and data derived from a variety of stakeholders in the blockchain P2P network provide sources for big data analytics, which can be enhanced by machine learning. To make excellent use of big data analytics when adopting blockchain technology, Wong et al. [3] proposed integrating machine learning, which is a subset of artificial intelligence (AI) focusing on the use of data and the application of algorithms to build a computer program that can learn to improve performance, into the cloud-based blockchain architecture. Blockchain technology and AI can be integrated to bring advantages such as product tracing [16], plastic recycling [17], sales forecasting [18,19], and better decision-making without the involvement of the central authority or third-party intermediaries [2].
There are some other sustainability issues of the cloud-based blockchain technology integrated with machine learning (CBML) for supply chain applications that need to be explored. The three pillars of sustainability, as stated by Carter and Rogers [20], must be considered for adopting CBML for supply chain applications. The three pillars are environmental sustainability, economic sustainability, and social sustainability.
Environmental sustainability refers to the practices to protect environmental resources. Examples of environmentally sustainable practices include protecting the sources of raw materials and preventing excessive waste [21]. Economic sustainability is associated with the practices leading to economic development and growth. These practices include activities that help to reduce costs and enhance work efficiency [7,22]. Social sustainability calls for practices that support social development and well-being. Approaches that ensure social equity, support, responsibility, health equity, justice, fairness, ethics, and cultural competence are examples of socially sustainable practices [23].
For a community to sustain itself, practices leading to technical, environmental, economic, and social performances have to be implemented. In this regard, it is important to conduct a study on sustainability. Knowing the essential sustainability issues, the researchers of this work are concerned about the sustainable development of CBML technology for supply chain applications for the well-being of a community. The sustainability issues have been discussed for blockchain applications in supply chains in the literature. How these issues can be generated by CBML has not been thoroughly explored at the time of conducting this study. Having all the sustainability issues and concerns in mind, the researchers have formed the following research question: How can CBML be technically, environmentally, economically, and socially sustainable for supply chain applications?
This study aims to explore the answer to this research question. Significantly, the answer to this research question can highlight the important practices and insights that CBML for supply chain applications brings to the community, as addressed as follows:
- Exploration of the technical sustainability of CBML in supply chains is important as its findings are expected to provide new knowledge that facilitates the sustainable development and implementation of CBML in supply chains.
- The technically, environmentally, economically, and socially sustainable practices found in this study are expected to provide a reference for more and more use cases of CBML.
For the exploration in this study, the international container shipping company Maersk, which has adopted CBML for its supply chain management, was studied. Maersk, which has been pioneering logistics technology, is among the world’s largest shipping companies in terms of shipping capacity. Maersk was the world’s largest container shipping and supply vessel operator from 1996 to 2022 [24] while, currently, Maersk is ranked as the second largest company in relation to shipping capacity and has contributed to 15.8% of the market share in the liner shipping industry [25].
The remainder of this paper is organized as follows. Section 2 presents the systematic literature review on technically, environmentally, economically, and socially sustainable practices brought about by CBML (or, generally, blockchain technology) for supply chains. This section also describes the literature search and identification of relevant previous studies. In Section 3, the case study method is presented. An explanation of why the single case company Maersk was studied and the approach for analyzing Maersk’s use cases are presented in this section. Section 4 shows the findings of the sustainable practices derived from Maersk’s use cases of CBML. This section also discusses these sustainable practices. Finally, Section 5 concludes this study and provides implications for future work.
2. Literature Review
The researchers first set the following inclusion criteria for the literature search:
- Studies published in books, journals, and conference proceedings starting from 2017 (the year when the publication on the application of the new blockchain technology in the supply chain area was first founded);
- Studies using CBML for supply chain management; and
- Studies related to the issues of technical sustainability, environmental sustainability, economic sustainability, and social sustainability.
Based on the inclusion criteria, some search terms were derived. These included “cloud-based blockchain integrated with machine learning”, “supply chain”, “sustainability”, “technical sustainability”, “environmental sustainability”, “economic sustainability”, “social sustainability”, and “from 2017 to 2023”. These search terms were concatenated with some logical operators for the literature search which were processed by university libraries and some search tools such as ERIC, IEEE Xplore, Google, MDPI, ProQuest, ScienceDirect, Scopus, Springer, and Taylor and Francis.
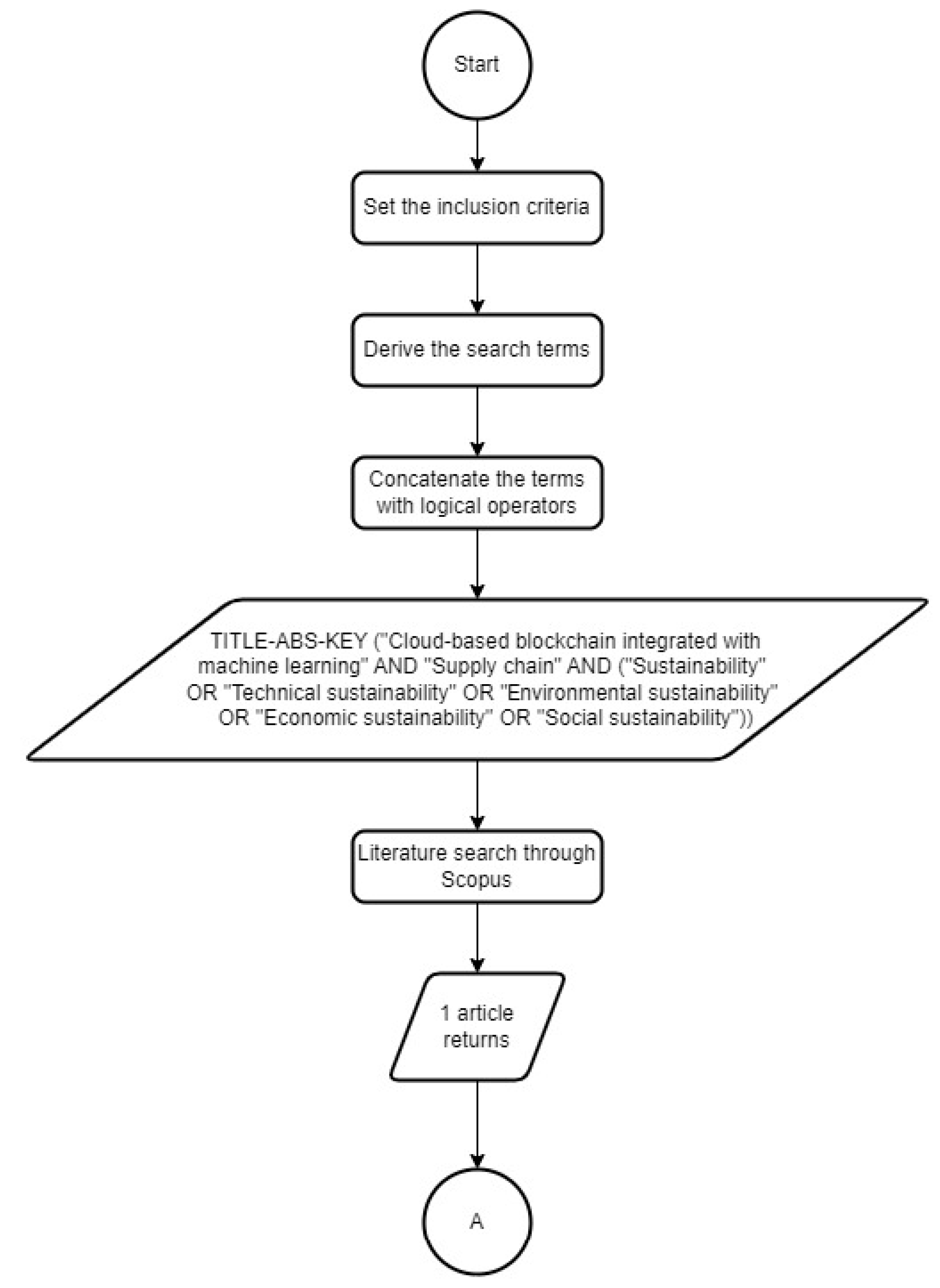
Scopus was mainly used for the literature search as it covers different areas (e.g., business and supply chain) more comprehensively [26]. Scopus also provided a user-friendly interface for searching. The other search tools were used to compare the search results from Scopus to identify as many relevant previous studies as possible. In the first search through Scopus, as indicated in the flowchart in Figure 1, the search string TITLE-ABS-KEY (“Cloud-based blockchain integrated with machine learning” AND “Supply chain” AND (“Sustainability” OR “Technical sustainability” OR “environmental sustainability” OR “Economic sustainability” OR “Social sustainability”)) was used to search through the article title, abstract, and keywords. Then, one article by Wong et al. [3] was found.
Figure 1.
Flowchart of the first literature search through Scopus.
To search for more previous studies, less stringent search terms were used. For example, “Blockchain” and “Artificial intelligence” were used instead of “Cloud-based blockchain integrated with machine learning”. In the second search through Scopus, as indicated in Figure 2, the search string used was TITLE-ABS-KEY (“Blockchain” AND “Artificial intelligence” AND “Supply chain” AND (“Sustainability” OR “Technical sustainability” OR “Environmental sustainability” OR “Economic sustainability” OR “Social sustainability”)). Then, 55 articles were returned. All these articles were published from 2020 to 2023.
Figure 2.
Flowchart of the second literature search through Scopus.
In the third search, as shown in Figure 3, the less specific term “Sustainability” was used instead of “Technical sustainability”, “Environmental sustainability”, “Economic sustainability”, and “Social sustainability”. The search string became TITLE-ABS-KEY (“Blockchain” AND “Artificial intelligence” AND “Supply chain” AND “Sustainability”). Once again, the same 55 articles were identified.
Figure 3.
Flowchart of the third literature search through Scopus.
Most of the previous studies about blockchain applications integrated with AI investigated how these AI-based blockchain applications can be used to enhance supply chain operations such as increased efficiency of sustainable product management [27], reduced food waste [28], vehicle life cycle tracking [29], rapid tracing for hydroponic vegetable supply chain [30], and secure cargo tracking [31]. Some other previous studies related to AI-based blockchain applications proposed a conceptual framework that takes advantage of emerging blockchain technology for supply chain management such as maintaining the sustainability of the supply chains [32] and agricultural food tracing [33].
Finally, in the fourth search, as shown in Figure 4, the term “Artificial intelligence” was excluded, then the search string TITLE-ABS-KEY (“Blockchain” AND “Supply chain” AND “Sustainability”) was used. Additionally, then, 235 results from the publication year 2018 to 2023 were found. These 235 results were used to compare and combine with the results from the other search tools (e.g., Google, MDPI, and ProQuest) for review.
Figure 4.
Flowchart of the fourth literature search through Scopus and other search tools.
After reviewing the search results, the previous studies by Saberi et al. [8], Varriale et al. [7], and Wong et al. [3] which were closely related to the study in this paper were identified. Table 1 shows how these articles were related to the study in this paper. The reference lists from these articles were applied in a recursive literature search, as indicated in Figure 4.
Table 1.
Relevance of the identified previous studies.
From the literature, Wong et al. [3] adopted the method of technical review and design to examine Amazon Web Services (AWS) cloud technology, which is regarded as the most reliable and the fastest [34], as a reference model. This model could be applied to blockchain to ensure high levels of availability, performance, scalability, and security. In this model, cloud computing services, big data storage, and analytic tools could be modified and customized by programmers as AWS cloud technology contains application programming tools for modification and customization. Yeung et al. [35] demonstrated the process of integrating machine learning into blockchains using AWS cloud technology for data analytics in supply chains. This process applies to big data analytics. With these designs of CBML, technical sustainability can be achieved as the scalability nature of cloud technology can solve the problems of availability, performance, storage capacity, and latency incurred by ever-expanding blocks in the blockchain, and the tremendous processes and big data generated from the blockchain network set an environment for machine learning to learn for better decision-making.
On the other hand, from the literature, some scholars (e.g., [7,8]) have been investigating the practices of applying blockchain technology to supply chains that lead to environmental sustainability, economic sustainability, and social sustainability. The way in which these practices are applied or adjusted when innovative machine learning models are incorporated into cloud-based blockchain technology for the supply chain was not examined in the literature. This study therefore targets to examine this issue.
3. Methodology
The researchers used an exploratory case study to examine how technical sustainability, environmental sustainability, economical sustainability, and social sustainability can be achieved with the adoption of CBML for the supply chain. The case to be studied is the global logistics company Maersk, which partnered with Ernst and Young, Guardtime, and Microsoft to integrate machine learning into its cloud-based blockchain platform [36]. This CBML is also used by the insurers Willis Towers Watson, MS Amlin, and XL Catlin [37].
This study focused on the single case Maersk as it has published technical information on CBML and its use cases on CBML in many websites for reference and document analysis, while the other case companies approached by the researchers preferred to remain anonymous and were reluctant to disclose their use cases as they were still at their preliminary stages of testing applications on CBML.
To examine Maersk’s technical aspects and use cases on CBML, the researchers considered Yin’s [38] five components of case study research design. These five components are research questions, propositions, units of analysis, logical linking of the data to the propositions, and criteria for interpreting the findings.
First, the research question was formulated, as specified in Section 1. Second, the propositions were derived from the literature (e.g., [3,7]). The propositions for technical sustainability include the technical features of CBML to ensure scalability and facilitate big data analytics. The propositions for environmental sustainability are the practices to protect the environment such as waste reduction, energy saving, and green logistics. The propositions for economic sustainability are the practices to ensure economic growth such as efficient processes, cost reduction, and optimal utilization of resources. The propositions for social sustainability are the practices to ensure social well-being such as ethics, peace, justice, human rights, social equality, and public safety. Third, the units of analysis include Maersk’s technical aspects and use cases on CBML published on its own and its partners’ websites (e.g., [39,40]). Fourth, content analysis was used to analyze the documents (i.e., webpages) related to Maersk’s use cases on the CBML concerning the propositions, thus logically linking the data to the propositions. These propositions were used to derive codes for the coding process in the content analysis. The coding process enabled the logical linking of the document data to the propositions. Fifth, the criteria for interpreting the findings were derived from the results of the content analysis.
The researchers first collected some documents (e.g., [36,37,39,40,41]) related to the technical aspects and use cases of CBML in Maersk published on the Internet, then used an exploratory approach to conduct content analyses on the published documents with regard to the technical aspects of CBML and Maersk’s use cases of CBML. This exploratory approach was to discover new themes to explore how these themes are related to the practices leading to technical sustainability, environmental sustainability, economic sustainability, and social sustainability. The documents used for content analyses were mainly webpages (e.g., [36,39,40,41]) about the technical aspects and use cases of CBML in Maersk. The essential contents of these documents are described as follows:
Maersk’s CBML is based on Microsoft Azure cloud infrastructure. Cloud computing technology, such as Microsoft Azure, should have features of high availability, high performance, scalability, security, and alert, and provide application programming interfaces (APIs) and tools as well as big data storage and analytics tools [3]. The major Microsoft Azure cloud services and tools are described as follows:
- Blockchain—This Microsoft Azure cloud service allows a user to join a blockchain consortium or provides the APIs for the user to develop a blockchain.
- Compute—Compute is a cloud service that allows a user to deploy and run cloud-based applications. On-demand computing resources, including processors, memory, storage, operating systems, and networking facilities, are then allocated for running these cloud-based applications. The computing resources are automatically scaled up or down depending on the requirements of the cloud-based applications.
- Internet of things (IoT) hub and service bus—These cloud services collect and aggregate data with high network throughput.
- Transaction builder—This cloud service assembles data and transforms the data into transactions in a standard format.
- Storage—This provides scalable cloud storage. It also supports big data projects. Furthermore, this service contains off-chain storage and database which can offload the data retrieval from the blockchain network and provide an easy way for data scientists to retrieve blockchain transactions.
- Distributed ledger technology (DLT) watcher—This cloud service monitors events on the blockchain network and studies their patterns to detect and stop malfunctions.
- Machine learning tools—These tools facilitate data scientists to build machine learning models and perform simulations.
- Networking—Virtual networks, dedicated connections, and gateways are included in this service. It also provides load balancing and hosting.
- Security—This provides capabilities to protect a network against attacks, authenticate user identities, and manage encryption keys and encrypted transactions.
As Microsoft Azure provides blockchain service and machine learning tools, programmers can use the service and tools to develop machine learning algorithms and execute them on a blockchain in a Microsoft Azure cloud platform. For example, the CBML framework, as indicated in Figure 5, shows how machine learning algorithms can be incorporated into a cloud-based blockchain application to deliver predictive solutions. There are six stages in the CBML framework—gathering, ingesting, transforming, storing, processing, and consuming. Different cloud services are used to perform specific tasks at each stage. These different services work together to streamline the whole workflow in the CBML framework.
Figure 5.
CBML framework.
In Figure 5, at the gathering stage, signals from sensors and IoTs are gathered and then transmitted to the IoT hub cloud service. The IoT hub serves as a centralized aggregator at the ingesting stage. The IoT hub then streams the signals to the transaction builder via service bus, which provides stable messaging services in the Microsoft Azure cloud. At the transforming stage, the transaction builder transforms the signals into a standard format recognized as transaction records. These transaction records are then transferred to the blockchain cloud service, which stores the transactions into blocks in a blockchain network at the storing stage. After this, at the processing stage, the DLT watcher cloud service obtains the transactions and stores them in a database if the transactions do not contain malfunctions. The process of reading and writing data in the blockchain service induces a large number of overheads, including computing and storage consumption. Therefore, at the processing stage, off-chain storage and database are designed to offload the blockchain service and provide an easier approach for integrating with machine learning models. Some of the data in the off-chain storage and database can be prepared as testing data recursively, which can be used for creating or rebuilding a machine learning model. Once a new machine learning model is ready, it is deployed to integrate with smart applications at the consuming stage. Smart applications are application programs that offer recommendations based on analytical results from an AI method such as machine learning. For example, a risk management smart application recommends a cargo ship not to travel along a danger zone and provides a data-driven estimate of time in transit based on an analysis of historical geolocation records.
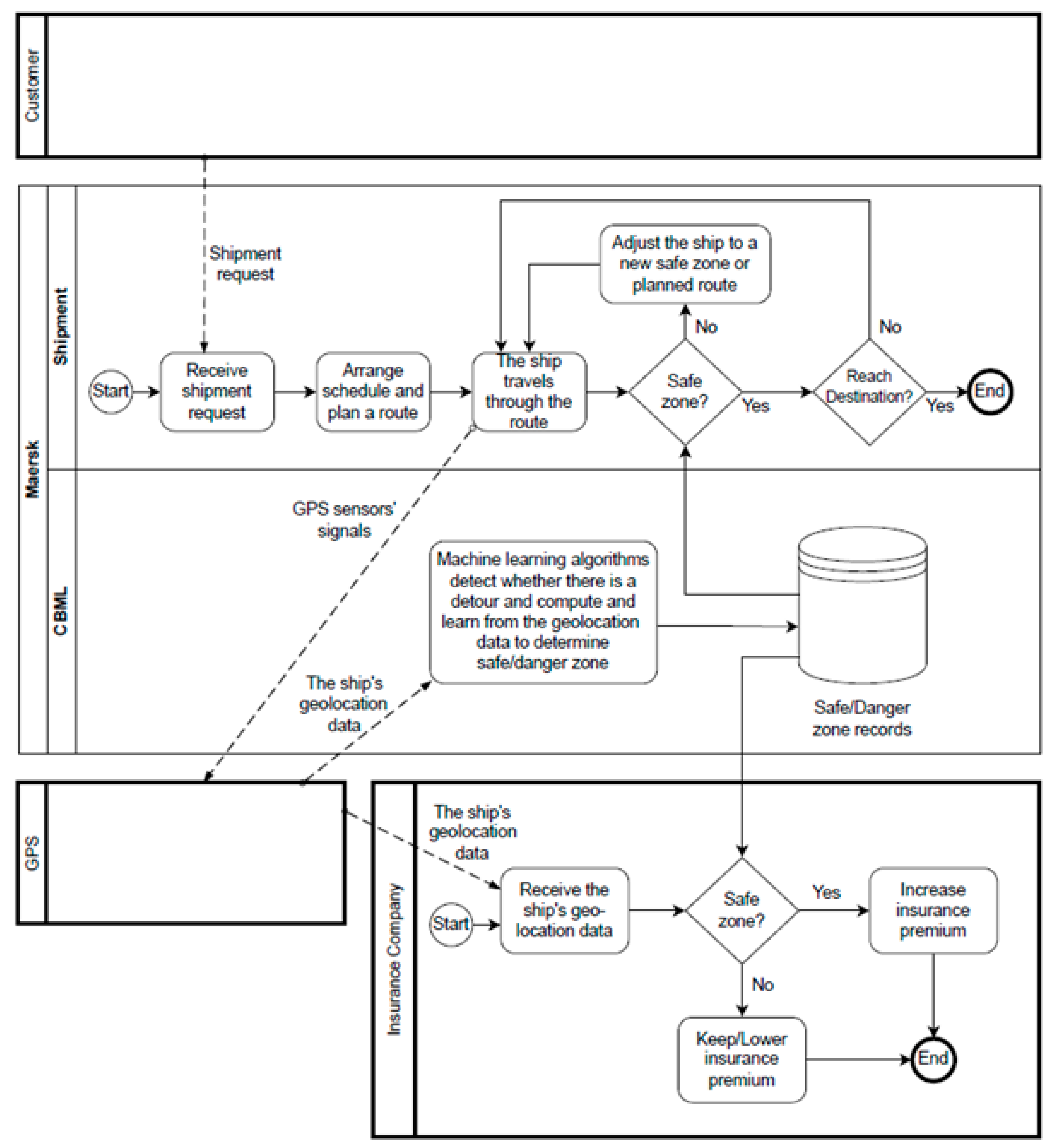
Maersk adopts Microsoft Azure cloud integrated with machine learning (that is, CBML) for real-time maritime risk control and maritime hull insurance, as demonstrated in the business process model and notation (BPMN) in Figure 6. In this control, the machine learning algorithms on the cloud-based blockchain continuously detect and update danger zones by performing computational and statistical analyses on the big data of historical shipment records, assigned routes, and reported accidents and danger cases. This iterative process of computational and statistical analyses provides learning and improvement from historical big data, thus leading to better predictions.
Figure 6.
BPMN for Maersk’s use cases of CBML for real-time maritime risk control and maritime hull insurance.
In BPMN in Figure 6, the solid arrow indicates sequence flow. At the starting point of BPMN, when Maersk receives a shipment request from a customer, a new schedule is assigned and an appropriate safe route from the source port to the destination port is planned for this shipment based on the cloud-based blockchain safe zone records generated by machine learning algorithms. This schedule and planned route are recorded in the blockchain network on the cloud.
Maersk’s container ships are installed with global positioning system (GPS) sensors which can be used to continuously detect the ships’ geolocations and transmit these geolocation data through the GPS to the blockchain network. In BPMN in Figure 6, the dashed arrows indicate message flows. The dashed arrow from the GPS to the machine learning algorithms in CBML indicates the message about the ship’s geolocation data flows from the GPS to the machine learning algorithms. The machine learning algorithms in the blockchain will continue computing and learning from the updated geolocation data (e.g., weather conditions at the locations) together with the historical data stored in the database on the blockchain network, and indicate if the container ship is still in a safe zone or not. Additionally, once a container ship accidentally detours from the planned route, its GPS sensors detect the detour and send the detour to the blockchain network. The machine learning algorithms on the blockchain perform data analytics processes and indicate if the detour is safe or not. These machine learning algorithms enable risk control by guiding the container ship to adjust to a new or planned safe route. Furthermore, these machine learning algorithms help to adjust marine hull insurance premiums—when the ship is in a danger zone, the insurance premium will be increased for higher shipment risk; when the ship is back in the safe zone, the insurance premium will be lowered; when the ship continues to travel along a safe zone, the insurance premium is maintained.
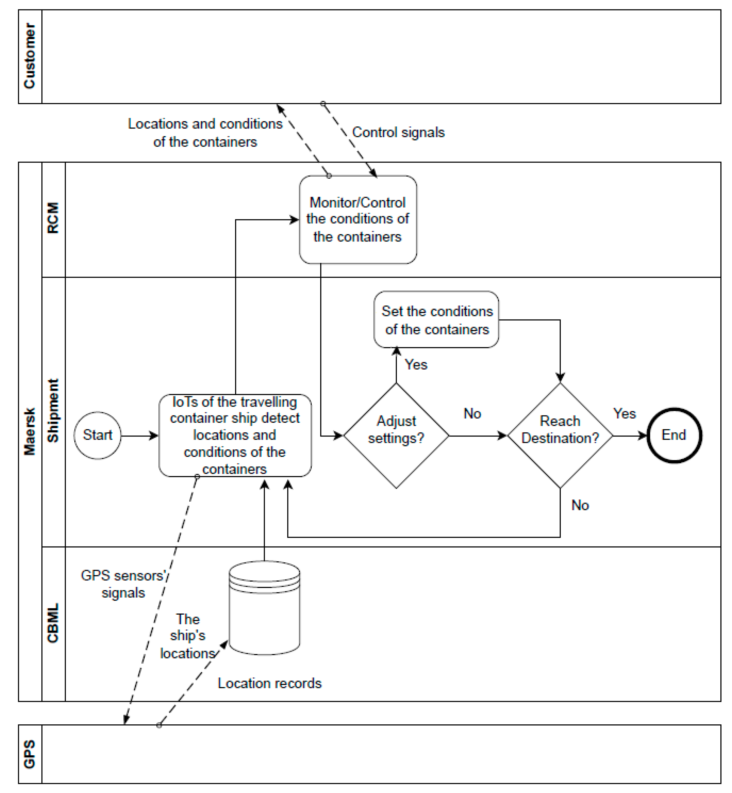
In addition, on top of CBML, Maersk has implemented a remote container management (RCM) system for monitoring the locations and conditions (e.g., temperature, humidity, and power settings) of containers, allowing its customers to adjust some settings (e.g., oxygen and carbon dioxide levels) of the containers to keep the products, especially food, inside the containers in good condition. For this implementation, the containers are installed with IoTs which can detect the conditions of the containers and send the data about the conditions to the RCM system. Maersk’s customers can control the conditions of the containers by adjusting the settings of the containers through the RCM control, as demonstrated in the BPMN in Figure 7.
Figure 7.
BPMN for Maersk’s use cases of RCM for monitoring and controlling the conditions of the containers.
4. Findings and Discussions
The findings were based on the results of the content analyses from the documents concerning the technical aspects and use cases of CBML in Maersk. Ernst and Young, Guardtime, and Microsoft helped Maersk to achieve technical sustainability by developing machine learning algorithms and integrating those algorithms into Microsoft Azure’s cloud-based blockchain platform, as shown in Table 2.
Table 2.
Technically sustainable practices of Maersk’s CBML.
In addition to technical sustainability, Maersk’s CBML supports environmental sustainability in some ways. First, blockchain technology keeps track of and shares the shipment risk records in a verifiable and controllable way, resulting in reduced paperwork and reduced carbon emissions [42]. Second, green logistics which refer to the practices of saving energy, preventing damage, and managing waste [43] can be achieved by the machine learning algorithms on the cloud-based blockchain by Maersk as the routing of the container ships to danger zones can be detected by the GPS sensors installed on the ships, then the stakeholders in the blockchain network can be alerted and the ships can be guided to adjust to safe zones. Third, all the shipment risk records stored in the blockchain provide immutable audit trails that are shared among the stakeholders (i.e., Maersk and the insurers) in the blockchain network and facilitate the efficient processing of claims assessment and payment, leading to energy consumption reduction. Allocation of the on-demand computing resources for running cloud-based applications by Maersk’s CBML facilitates optimal consumption of computing power and energy—when more cloud-based applications execute, more computing resources are needed, causing more energy consumption; when fewer cloud-based applications are demanded, fewer computing resources are required, leading to less energy consumption. The machine learning algorithms in CBML can perform statistical computation on the historical pattern of computing resources allocated to optimize the use of computing resources for the future running of cloud-based applications. These environmentally sustainable practices are summarized in Table 3.
Table 3.
Environmentally sustainable practices of Maersk’s CBML.
With the advent of Microsoft Azure’s cloud-based blockchain integrated with machine learning, the efficient processing of claims assessment and payment of Maersk’s marine hull insurance blockchain platform leads to a reduction in insurance processing cost, thus achieving economic sustainability. Additionally, the machine learning algorithms, together with the GPS sensors, help to optimize shipment routes based on the statistical computation results on the historical shipment routes and provide secure and immutable records for tracing and tracking, resulting in the optimization of resources (e.g., optimized shipment routes and the reduced cost of tracing and tracking). On top of CBML, Maersk has installed IoTs on the containers and built an RCM system for its customers to keep track of containers’ locations and conditions and adjust some settings to keep the food inside the containers fresh. In this regard, Maersk’s real-time fast response to equipment problems can be achieved and its burden of keeping track of the quality conditions of its customers’ cargos can be relieved, resulting in operational efficiency. As on-demand computing resources can be allocated by Maersk’s CBML based on Microsoft Azure cloud technology, operational expenditure instead of capital expenditure can be incurred. Capital expenditure involves purchasing fixed assets (e.g., servers, network equipment, database, apps and anti-malware) and payments for maintaining the computing and networking devices as well as upgrading and supporting apps and systems. Operational expenditure comprises the cost of running the operations. In addition to lowering upfront investment, operational expenditure for CBML achieves economic sustainability as it can improve business agility by scaling the company’s infrastructure as needed and reduce management costs (e.g., maintenance and support costs). The machine learning algorithms in CBML can help to learn from the historical operational expenditure patterns to predict and optimize the operational expenditure for the future running of cloud-based applications. With these issues of cost reduction, optimization of resources, and operation efficiency, economic sustainability can be achieved, as summarized in Table 4.
Table 4.
Economically sustainable practices of Maersk’s CBML.
Regarding social sustainability, the machine learning programs on Maersk’s cloud-based blockchain assist to locate safe zones for shipments that provide safe working conditions. The immutable shipment routes generated by the machine learning programs and the shipment risk records stored in the blockchain cloud render trust and reduce fraud among the parties involved in Maersk’s CBML. Furthermore, the RCM system allows Maersk’s customers to check the locations and conditions of the containers and lets them adjust the settings of the containers through the RCM control. In this way, the quality of the products, especially food, inside the containers can be ensured and maintained, thus leading to product safety (e.g., food safety) and health. These socially sustainable issues are presented in Table 5.
Table 5.
Socially sustainable practices of Maersk’s CBML.
5. Concluding Remarks and Implications
Nowadays, technology is essential for a community to sustain itself. Therfore, technical sustainability should be studied and explored. The technical sustainability of CBML for maritime hull insurance in Maersk is achieved by the scalability feature of Microsoft Azure cloud technology and the opportunity for big data analytics on the immutable records in the blockchain. Moreover, in this study, the results of the document analyses of Maersk’s use cases of CBML exhibit environmentally, economically, and socially sustainable practices. These practices provide a reference for how CBML can be implemented for supply chain management.
However, technical sustainability also depends highly on whether users accept using this technology. For example, the discontinuation of the blockchain-backed supply chain platform TradeLens codeveloped by IBM and Maersk, which tracked and processed shipment data in real-time and distributed the immutable shipment records among the supply chain stakeholders (e.g., Maersk, insurers, government agencies, cargo owners, ports operators, and forwarders), was due to a lack of the involved parties’ support and acceptance [44]. To investigate the users’ technology acceptance, Goodhue and Thompson’s technology-task fit (TTF) [45] and Venkatesh et al.’s unified theory of acceptance and use of technology (UTAUT) [46] can be applied. TTF is considered the mere acceptance and utilization of technology that cannot guarantee better performance. For example, users cannot learn technical drawing skills with the use of a word processing app as its capabilities and features do not fit the technical drawing tasks and performance.
TTF theorizes that the users’ intention to utilize technology is influenced by the task-technology fit construct. Additionally, the users’ task performance is also influenced by the task-technology fit construct, which in turn is influenced by task characteristics and technical characteristics. In Figure 8, the arrows indicate influence. For example, the arrow from facilitating conditions to actual usage indicates that facilitating conditions influence (or determine/affect) actual usage. According to the major constructs in UTAUT, as indicated in Figure 8, the use of a technology is determined by the facilitating conditions and the users’ intention to use that technology; the users’ intention to use the technology is in turn determined by the users’ performance expectancy, effort expectancy, and social influence. Previous studies in the healthcare field (e.g., [47,48]) showed possible combinations of TTF and UTAUT, such as the combination of the models in Figure 8. Their studies indicate the complementary feature of these two models (i.e., TTF and UTAUT), which can be applied to explore the technical sustainability of CBML for supply chains in terms of its acceptance by the stakeholders, including Maersk’s partners (i.e., insurance companies) in a business-to-business model and Maersk’s customers in a business-to-customer model.
Figure 8.
Integration of TTF and UTAUT for technical sustainability exploration.
Furthermore, CBML also incurs some environmentally, economically, and socially unsustainable aspects. A major environmentally unsustainable aspect includes increased energy consumption due to tremendous processes and ever-expanding blocks of big data in the blockchain P2P network. As the supply chain blockchain network involves a large variety of supply chain parties (e.g., forwarders and insurers), tremendous processes (e.g., statistical computations and updates of safe routes and shipment risk assessments), and ever-expanding immutable transaction records (e.g., shipment schedules, insurance claims, and big data streamed from GPS sensors) are involved and transmitted around the supply chain parties in the blockchain P2P network. Increased energy consumption and more resources are needed for more computing power and operations of blockchain applications [49]. Additionally, the development and implementation of CBML are subject to high setup and maintenance costs. These development and implementation costs are further increased for integrating the blockchain with sensors (e.g., IoTs) [50]. Furthermore, the technological advancement of CBML improves the efficiency of supply chain processes by reducing operations and eliminating verification processes. On the other hand, that technology brings into the socially unsustainable aspect of an increased unemployment rate because of reduced operations.
In this regard, further investigation is required to explore the solutions for these technically, environmentally, economically, and socially unsustainable practices in relation to CBML. Moreover, to generalize the research findings, more illustrative case studies are recommended in the future. In the long-term future, a longitudinal study on technically, environmentally, economically, and socially sustainable practices can be carried out as the immutable transaction records stored in the blockchain provide reliable sources for that study.
Author Contributions
Conceptualization, S.W. and J.K.-W.Y.; methodology, S.W., J.K.-W.Y. and Y.-Y.L.; software, J.K.-W.Y.; validation, S.W.; investigation, S.W. and J.K.-W.Y.; resources, Y.-Y.L.; data curation, J.K.-W.Y.; writing—original draft preparation, S.W.; writing—review and editing, J.K.-W.Y. and Y.-Y.L.; visualization, S.W. and J.K.-W.Y.; supervision, S.W. and T.K.; project administration, Y.-Y.L. and T.K. All authors have read and agreed to the published version of the manuscript.
Funding
The work described in this paper was fully supported by a grant from the Research Grants Council of the Hong Kong Special Administrative Region, China (Project No.: UGC/FDS24/B07/22).
Institutional Review Board Statement
Not applicable.
Informed Consent Statement
Not applicable.
Data Availability Statement
Not applicable.
Conflicts of Interest
The authors declare no conflict of interest.
References
- Paliwal, V.; Chandra, S.; Sharma, S. Blockchain technology for sustainable supply chain management: A systematic literature review and a classification framework. Sustainability 2020, 12, 7638. [Google Scholar] [CrossRef]
- Charles, V.; Emrouznejad, A.; Gherman, T. A critical analysis of the integration of blockchain and artificial intelligence for supply chain. Ann. Oper. Res. 2023. [Google Scholar] [CrossRef] [PubMed]
- Wong, S.; Yeung, J.; Lau, Y.Y.; So, J. Technical sustainability of cloud-based blockchain integrated with machine learning for supply chain management. Sustainability 2021, 13, 8270. [Google Scholar] [CrossRef]
- Merkle, R.C. A digital signature based on a conventional encryption function. In Advances in Cryptology-CRYPTO ’87; Lecture Notes in Computer Science; Pomerance, C., Ed.; Springer: Berlin/Heidelberg, Germany, 1988; Volume 293, pp. 369–378. [Google Scholar]
- Azzi, R.; Chamoun, R.K.; Sokhn, M. The power of a blockchain-based supply chain. Comput. Ind. Eng. 2019, 135, 582–592. [Google Scholar] [CrossRef]
- Park, A.; Li, H. The effect of blockchain technology on supply chain sustainability performances. Sustainability 2021, 13, 1726. [Google Scholar] [CrossRef]
- Varriale, V.; Cammarano, A.; Michelino, F.; Caputo, M. The unknown potential of blockchain for sustainable supply chains. Sustainability 2020, 12, 9400. [Google Scholar] [CrossRef]
- Saberi, S.; Kouhizadeh, M.; Sarkis, J.; Shen, L. Blockchain technology and its relationships to sustainable supply chain management. Int. J. Prod. Res. 2019, 57, 2117–2135. [Google Scholar] [CrossRef]
- Yeung, J.; Wong, S.; Chan, H.H. Cloud Infrastructure for Public Health Blockchain. In Routledge Handbook of Public Health and the Community; Fong, B.Y.F., Wong, M.C.S., Eds.; Routledge: Singapore, 2021; pp. 254–263. [Google Scholar]
- Feng, J.; Zhao, X.; Chen, K.; Zhao, F.; Zhang, G. Towards random-honest miners selection and multi-blocks creation: Proof-of-negotiation consensus mechanism in blockchain networks. Future Gener. Comput. Syst. Int. J. Escience 2020, 105, 248–258. [Google Scholar] [CrossRef]
- Tapscott, D.; Tapscott, A. Blockchain Revolution: How the Technology behind Bitcoin Is Changing Money, Business and the World; Penguin Random House: New York, NY, USA, 2016. [Google Scholar]
- O’Donnell, J. SAP Blockchain Service Helps Fight Counterfeit Drugs. 2019. Available online: https://www.techtarget.com/searchsap/feature/SAP-blockchain-service-helps-fight-counterfeit-drugs (accessed on 22 October 2021).
- Almakhour, M.; Sliman, L.; Samhat, A.E.; Mellouk, A. Verfication of smart contracts: A survey. Pervasive Mob. Comput. 2020, 67, 101227. [Google Scholar] [CrossRef]
- Krichen, M.; Lahami, M.; Al-Haija, Q.A. Formal Methods for the Verification of Smart Contracts: A Review. In Proceedings of the 2022 15th International Conference on Security of Information and Networks, Sousse, Tunisia, 11–13 November 2022; pp. 1–8. [Google Scholar]
- Zhao, G.; Liu, S.; Lopez, C.; Lu, H.; Elgueta, S.; Chen, H.; Boshkoska, B.M. Blockchain technology in agri-food value chain management: A synthesis of applications, challenges and future research directions. Comput. Ind. 2019, 109, 83–99. [Google Scholar] [CrossRef]
- Monteiro, E.S.; Righi, R.D.R.; Barbosa, J.L.V.; Alberti, A.M. APTM: A model for pervasive traceability of agrochemicals. Appl. Sci. 2021, 11, 8149. [Google Scholar] [CrossRef]
- Khadke, S.; Gupta, P.; Rachakunta, S.; Mahata, C.; Dawn, S.; Sharma, M.; Verma, D.; Pradhan, A.; Krishna, A.M.S.; Ramakrishna, S.; et al. Efficient plastic recycling and remolding circular economy using the technology of trust-blockchain. Sustainability 2021, 13, 9142. [Google Scholar] [CrossRef]
- Zhang, P.; Liu, X.; Li, W.; Yu, X. Pharmaceutical cold chain management based on blockchain and deep learning. J. Internet Technol. 2021, 22, 1531–1542. [Google Scholar] [CrossRef]
- Zhang, Z.; Song, X.; Liu, L.; Yin, J.; Wang, Y.; Lan, D. Recent advances in blockchain and artificial intelligence integration: Feasibility analysis, research issues, applications, challenges, and future work. Secur. Commun. Netw. 2021, 2021, 9991535. [Google Scholar] [CrossRef]
- Carter, C.; Rogers, D. A framework of sustainable supply chain management: Moving toward new theory. Int. J. Phys. Distrib. Logist. Manag. 2008, 38, 360–387. [Google Scholar] [CrossRef]
- Goodland, R. The concept of environmental sustainability. Annu. Rev. Ecol. Syst. 1995, 26, 1–24. [Google Scholar] [CrossRef]
- Bai, C.; Sarkis, J. A supply chain transparency and sustainability technology appraisal model for blockchain technology. Int. J. Prod. Res. 2020, 58, 2142–2162. [Google Scholar] [CrossRef]
- Woodcraft, S. Design for Social Sustainability: A Framework for Creating Thriving Communities; The Young Foundation: London, UK, 2011. [Google Scholar]
- Rivero, N. Maersk Is No Longer the World’s Largest Shipping Line. Quartz. 2022. Available online: https://qz.com/2109787/msc-surpassed-maersk-as-the-worlds-largest-shipping-line (accessed on 3 April 2023).
- Alphaliner. Alphaliner TOP 100. 2023. Available online: https://alphaliner.axsmarine.com/PublicTop100 (accessed on 5 April 2023).
- Martín-Martín, A.; Orduna-Malea, E.; Thelwall, M.; Delgado López-Cózar, E. Google scholar, web of science, and Scopus: A systematic comparison of citations in 252 subject categories. J. Informetr. 2018, 12, 1160–1177. [Google Scholar] [CrossRef]
- Rusch, M.; Schöggl, J.-P.; Baumgartner, R.J. Application of digital technologies for sustainable product management in a circular economy: A review. Bus. Strategy Environ. 2023, 32, 1159–1174. [Google Scholar] [CrossRef]
- Dey, S.; Saha, S.; Singh, A.K.; McDonald-Maier, K. SmartNoshWaste: Using blockchain, machine learning, cloud computing and QR Code to reduce food waste in decentralized web 3.0. Enabled Smart Cities. Smart Cities 2022, 5, 162–176. [Google Scholar] [CrossRef]
- Bragadeesh, S.A.; Umamakeswari, A. Secured vehicle life cycle tracking using blockchain and smart contract. Comput. Syst. Sci. Eng. 2022, 41, 1–18. [Google Scholar] [CrossRef]
- Suroso, A.I.; Rifai, B.; Hasanah, N. Traceability system in hydroponic vegetables supply chain using blockchain technology. Int. J. Inf. Manag. Sci. 2021, 32, 347–361. [Google Scholar]
- Karumanchi, M.D.; Sheeba, J.I.; Devaneyan, S.P. Blockchain enabled supply chain using machine learning for secure cargo tracking. Int. J. Intell. Syst. Appl. Eng. 2022, 10, 434–442. [Google Scholar]
- Liu, L.; Song, W.; Liu, Y. Leveraging digital capabilities toward a circular economy: Reinforcing sustainable supply chain management with Industry 4.0 technologies. Comput. Ind. Eng. 2023, 178, 109113. [Google Scholar] [CrossRef]
- Chen, H.; Chen, Z.; Lin, F.; Zhuang, P. Effective management for blockchain-based agri-food supply chains using deep reinforcement learning. IEEE Access 2021, 9, 36008–36018. [Google Scholar] [CrossRef]
- Zaman, F.U.; Khan, A.H.; Owais, M. Performance evaluation of Amazon’s, Google’s, and Microsoft’s serverless functions: A comparative study. Int. J. Sci. Technol. Res. 2021, 10, 189–192. [Google Scholar]
- Yeung, J.; Wong, S.; Tam, A.; So, J. Integrating Machine Learning Technology to Data Analytics for e-Commerce on Cloud. In Proceedings of the 2019 3rd World Conference on Smart Trends in Systems, Security and Sustainability, London, UK, 30–31 July 2019; pp. 105–109. [Google Scholar]
- Browne, R. EY Teams with Microsoft, Maersk to Use Blockchain for Marine Insurance. 2017. Available online: https://www.cnbc.com/2017/09/05/ey-microsoft-maersk-blockchain-for-marine-insurance.html (accessed on 16 September 2021).
- Coleman, L. Shipping Giant Maersk Deploys First Blockchain-Based Marine Insurance. 2018. Available online: https://finance.yahoo.com/news/shipping-giant-maersk-deploys-first-203039285.html (accessed on 14 October 2022).
- Yin, R.K. Case Study Research: Design and Methods, 5th ed.; Sage: Thousand Oaks, CA, USA, 2013. [Google Scholar]
- Microsoft. Global Transport and Logistics Leader Maersk Delivers Organization-Wide Azure Cost Optimization. 2021. Available online: https://customers.microsoft.com/en-us/story/1332544709184763112-maersk-travel-and-transportation-azure (accessed on 22 January 2023).
- Ernst and Young. World’s First Blockchain Platform for Marine Insurance Now in Commercial Use. 2018. Available online: https://www.ey.com/en_gl/news/2018/05/world-s-first-blockchain-platform-for-marine-insurance-now-in-co (accessed on 14 October 2022).
- Kelly, J. EY Teams up with Maersk, Microsoft on Blockchain-Based Marine Insurance. 2017. Available online: https://www.reuters.com/article/uk-blockchain-insurance-marine-idUKKCN1BG3A4 (accessed on 26 September 2021).
- Manupati, V.K.; Schoenherr, T.; Ramkumar, M.; Wagner, S.M.; Pabba, S.K.; Inder Raj Singh, R. A blockchain-based approach for a multi-echelon sustainable supply chain. Int. J. Prod. Res. 2020, 58, 2222–2241. [Google Scholar] [CrossRef]
- Rodrigue, J.P.; Slack, B.; Comtois, C. Green logistics. In The Handbook of Logistics and Supply-Chain Management, Handbooks in Transport #2; Brewer, A.M., Button, K.J., Hensher, D.A., Eds.; Pergamon/Elsevier: London, UK, 2001; pp. 339–351. [Google Scholar]
- Lopez, E. Maersk, IBM to Shut Down Blockchain Joint Venture TradeLens. 2022. Available online: https://www.supplychaindive.com/news/Maersk-IBM-shut-down-TradeLens/637580 (accessed on 22 January 2023).
- Goodhue, D.L.; Thompson, R.L. Task technology fit and individual performance. MIS Q. 1995, 19, 213–236. [Google Scholar] [CrossRef]
- Venkatesh, V.; Morris, M.G.; Davis, G.B.; Davis, F.D. User acceptance of information technology: Toward a unified view. MIS Q. 2003, 27, 425–478. [Google Scholar] [CrossRef]
- Wang, H.; Tao, D.; Yu, N.; Qu, X. Understanding consumer acceptance of healthcare wearable devices: An integrated model of UTAUT and TTF. Int. J. Med. Inform. 2020, 139, 104156. [Google Scholar] [CrossRef]
- Zhou, T.; Lu, Y.; Wang, B. Integrating TTF and UTAUT to explain mobile banking user adoption. Comput. Hum. Behav. 2010, 26, 760–767. [Google Scholar] [CrossRef]
- Kouhizadeh, M.; Saberi, S.; Sarkis, J. Blockchain technology and the sustainable supply chain: Theoretically exploring adoption barriers. Int. J. Prod. Econ. 2020, 231, 107831. [Google Scholar] [CrossRef]
- Dwivedi, A.D.; Srivastava, G.; Dhar, S.; Singh, R. A decentralized privacy-preserving healthcare blockchain for IoT. Sensors 2019, 19, 326. [Google Scholar] [CrossRef] [PubMed]
Disclaimer/Publisher’s Note: The statements, opinions and data contained in all publications are solely those of the individual author(s) and contributor(s) and not of MDPI and/or the editor(s). MDPI and/or the editor(s) disclaim responsibility for any injury to people or property resulting from any ideas, methods, instructions or products referred to in the content. |
© 2023 by the authors. Licensee MDPI, Basel, Switzerland. This article is an open access article distributed under the terms and conditions of the Creative Commons Attribution (CC BY) license (https://creativecommons.org/licenses/by/4.0/).







