Abstract
With environmental concerns gaining prominence, the study of energy-saving behavior (ESB) has captured global expert attention. This research applied the SCT model and utilized survey data collected in Jiangsu Province to explore the factors influencing residents’ energy-saving behavior (ESB). The findings reveal that self-efficacy, attitudes, and social norms are direct positive determinants of ESB. Additionally, these factors mediate the positive relationship between knowledge and ESB. Notably, knowledge enhances self-efficacy, attitudes toward energy saving, and adherence to social norms, while outcome expectations improve attitudes and norms. Place attachment also emerges as a significant predictor of ESB, exerting its influence indirectly through attitudes and social norms. These insights enrich social cognitive theory by incorporating place attachment to examine ESB, substantially contribute to the discourse on environmental protection, and have implications for energy conservation strategies globally.
1. Introduction
Economic expansion and industrial progress often lead to environmental degradation, primarily due to energy inefficiency [1]. As a result, improving energy efficiency has become a recognized strategy for lowering electricity use, placing consumer energy-saving behaviors at the forefront of many national policies [2,3]. In China, the role of residential electricity consumption is becoming more pronounced, accounting for 10.92% of the nation’s total in 2013, as noted by Ding et al. [3], and second only to the industrial sector. The increasing relevance of energy-efficient habits in homes, particularly regarding electricity usage in residential buildings, is critical to promoting sustainable energy, adopting efficient technologies, and developing energy resources [4,5]. Therefore, research into these conservation behaviors is intensifying, becoming a key focus in energy conservation efforts.
Hence, to meet the Paris Agreement’s target that worldwide energy-related CO2 emissions must be decreased by 70% by 2050 [6], China has enacted a comprehensive national policy to combat the challenges of carbon emissions and actively encourages the development of low-carbon energy sources [7]. However, its quickly increasing economy and expanding urban population have increased the amount of urban residential structures and power usage [8,9]. The rate of urbanization in China has risen from 36.22% in 2000 to 63.89% in 2020, with the urban population increasing from 458 million to 902 million [10]. Rapid urbanization has driven a rise in energy consumption, particularly that of electricity. According to the NBSC [11], household energy consumption accounted for approximately 10% of the total energy use in China in 2010 and 2011. Similarly, Yue et al. [12] reported that household energy consumption accounted for approximately 7% of the total energy use in Jiangsu Province in 2011. Despite the relatively smaller percentages compared to industrialized countries [12], the scarcity of energy resources in China emphasizes the relevance of domestic energy consumption, especially in Jiangsu Province, where a high-carbon energy use structure prevails. According to Yue et al. [12], the proportion of energy use in urban areas across China is about 60% of the total consumption. However, this proportion was significantly higher in Jiangsu Province (approximately 82%). To a certain extent, urban consumption reflects end-user energy consumption within contemporary Chinese culture. As a result, research on urban residents’ energy-saving habits is critical in supporting Jiangsu Province’s low-carbon growth and achieving a rapid peak in carbon emissions.
The promotion of energy conservation in households has received considerable attention. Previous research has shown that household electricity consumption is influenced by several factors operating simultaneously. The factors considered in this research consisted of the internal psychological aspects of individuals within families, such as perceived behavioral control, subjective norms, and attitudes. These concepts are derived from the theory of planned behavior, as discussed in [13]. In addition, the attribution of responsibility and perceptions of potential outcomes are essential factors, as elucidated by the norm activation theory described by Song et al. [14]. Moreover, external contextual determinants include elements such as the prevailisng social environment, subsidy programs, and infrastructure [15,16,17]. Factors contributing to statistical characteristics include demographic structure and household income [18]. Several researchers have promoted household energy conservation in Jiangsu Province [3,12,19]. However, no study has extended social cognitive theory (SCT) with place attachment to investigate residents’ energy conservation behavior in Jiangsu Province. Therefore, there is a need to extend the social cognitive theory with place attachment to analyze residents’ energy-saving behavior (ESB).
This study provides several significant contributions to understanding residents’ ESB. It provides a complete assessment of residents’ energy-saving behavior, highlighting critical elements that are important for formulating effective policies. Second, this is the first study to explore the impact of these critical components on energy-saving behavior by employing the social cognitive theory paradigm. This unique technique contributes to a better understanding of the influence of these factors on ESB. Moreover, this research examines the impact of outcome anticipation and place attachment on residents’ energy-saving behavior. It offers insights into other variables influencing their behavior in this environment.
Furthermore, by examining mediating effects, this study sheds light on the intricate interactions between many factors. The outcomes of this study will help policymakers comprehend the currently undiscovered facets of residents’ ESB. This research will assist in shaping future initiatives to encourage energy-saving behavior and sustainable energy practices. Furthermore, this research indirectly leads to a better perception of energy-saving behaviors in other regions and countries.
This research developed a theoretical model based on SCT to explore the factors influencing residents’ ESB. The theoretical paradigm includes social norms, self-efficacy, outcome expectations, location attachment, energy-saving knowledge, attitude, and ESB. As significant amount of research in recent years has proven the usefulness of employing SCT to investigate personal environmental behaviors. For example, Liguori et al. [20] added to the existing body of knowledge on self-efficacy by bringing SCT to the field of business. This study claims that SCT provides a robust explanatory framework for studying the actions of individual entrepreneurs. Using social cognition theory, the authors of [21] investigated the links between institutional support, technical literacy, self-efficacy, and intention. Consequently, SCT offers a fundamental framework for studying energy-saving behavior (ESB). Therefore, this study addressed the following research questions: (i) What psychological factors influence citizens’ energy-saving behavior in Jiangsu Province? (ii) What is the impact of social cognitive theory constructs on citizens’ energy-saving behavior? (iii) Are social norms, attitudes, and self-efficacy mediating factors between energy-saving knowledge and citizens’ energy-saving behavior? (iv) What is the mediating effect of social norms on outcome expectations, place attachment, and citizens’ energy-saving behavior? (v) How do outcome expectations and place attachment impact citizens’ energy-saving behavior?
In response to the aforementioned research questions, the following objectives were formulated: (i) To assess the psychological factors influencing citizens’ energy-saving behavior in Jiangsu Province. (ii) To identify the impact of social cognitive theory constructs on citizens’ ESB. (iii) To explore the mediating effects of social norms, attitudes, and self-efficacy between energy-saving knowledge and citizens’ ESB. (iv) To determine the mediating effect of social norms on outcome expectations, place attachment, and citizens’ ESB. (v) To analyze the impact of outcome expectations and place attachment on citizens’ energy-saving behavior.
2. Literature Review
2.1. Social Cognitive Theory (SCT)
Social learning theory was first proposed by Bandura [22] and further developed into SCT by the authors of [23,24,25]. One of the critical principles of SCT is that people learn through mutual and dynamic interactions between themselves, their actions, and the environment [17,21,26]. In addition, it considers a person’s past experiences that contribute to behavioral measures. This theory elucidates the mechanisms through which individuals engage in self-regulation, employing control and reinforcement strategies to attain a desired behavior in the pursuit of a long-term objective [23,27]. Ten [28], Zou et al. [29], and the authors of [30] identified SCT as one of the most significant frameworks for comprehending and explaining risky behaviors. SCT provides a valuable theoretical framework for describing how people acquire and sustain behavioral patterns, especially addictive behaviors [31]. Bandura [23] proposed that socio-cognitive variables such as social support, motivation, outcome expectations, and self-efficacy function as predictors of behavior in SCT. Ramirez et al. [32] employed SCT to study the links between several social cognitive theory categories and children’s physical activity habits. SCT was employed as a theoretical framework by Eslami et al. [33] to predict drug abstinence in a sample of Iranian substance users. Therefore, none of these studies extended social cognitive theory (social norms, self-efficacy, outcome expectations, energy-saving knowledge, and attitude) with place attachment to assess ESB in Jiangsu Province. Figure 1 displays the framework of this study.
Figure 1.
The conceptual framework of the study.
2.1.1. Knowledge
Knowledge is vital for investigating intentions and behaviors in a pro-environmental setting [34]. Bagheri et al. [35] defined knowledge as a personal accomplishment that can be shared verbally or in writing. Previous studies have emphasized the relevance of knowledge in influencing attitudes and intentions [36,37]. According to de Koning et al. [38] and Adu-Gyamfi et al. [39], customers’ insufficient knowledge impeded the adoption of energy-efficient appliances. Zografakis et al. [40] stated that a populace properly informed about a product is more inclined to save or purchase energy. Several studies indicate that knowledge substantially impacts attitudes, subjective norms, and intentions. Komendantova et al. [41] found that knowledge influences attitudes and subjective norms. Tama et al. [42] indicated a positive relationship between knowledge and intention to implement sustainable agriculture. Nketiah et al. [43] found that knowledge impacts subjective norms, attitudes, and willingness to pay. Adu-Gyamfi et al. [44] found that knowledge positively influenced attitudes and intentions. Obuobi et al. [45] found that knowledge impacts intention. Accordingly, it is postulated that persons who possess a comprehensive understanding of the notion, price, benefits, and risks are more inclined to develop beneficial energy-saving behaviors. From the above, the following are hypothesized:
H1:
Knowledge is positively related to social norms.
H2:
Knowledge is positively related to energy-saving attitudes.
H3:
Knowledge is positively related to self-efficacy.
2.1.2. Self-Efficacy
Self-efficacy is a person’s confidence in their capacity to perform any action effectively and implement specific habits into their daily routine [46]. Self-confidence can be defined as an individual’s belief in their ability to successfully perform the necessary actions that will lead to desired outcomes [47]. According to Sahni et al. [48], individuals with high self-efficacy tend to exhibit high levels of desire, effort, and perseverance when confronted with various challenges. Conversely, individuals with low self-efficacy tend to experience lower levels of drive and endeavor. The concept under consideration correlates with self-esteem, although it is of a different nature [49]. Additionally, individuals with high self-efficacy exhibit psychological certainty when faced with ambiguous and challenging situations and tend to view these situations as promising [50]. Furthermore, previous research has shown that self-efficacy plays a crucial role in predicting favorable outcomes such as innovation, creativity, and improved performance [51,52,53]. Gülsün et al. [54] discovered that self-efficacy substantially predicts behavior. Zhong et al. [55] found that self-efficacy indirectly influences behavior. Khoa et al. [49] discovered that self-efficacy substantially impacts behavioral control. Jiang et al. [56] found that self-efficacy directly affects behavior. Considering this evidence, residents’ self-efficacy in energy-saving behavior appears to be an essential prerequisite for energy-saving. Therefore, self-efficacy is crucial as individuals may possess high levels of self-efficacy in certain areas. Based on these considerations, the hypothesis proposed in this study is as follows:
H4:
Self-efficacy is positively related to ESB.
2.1.3. Energy Saving Attitude (ESA)
Attitude refers to an individual’s favorable or adverse judgment of a given object (person, concept, emotion, event, etc.) [57]. The more positive an entity’s attitude about behavior, the higher the likelihood of their participation. According to a survey conducted in the United States, the energy-saving attitude of low-income individuals positively influences their intentions for space cooling and heating [58]. Attitudes were a critical factor in families’ propensity to pay and adopt energy efficiency practices in a survey of homes in southern Italy [59]. Attitudes that directly influence the intention to engage in pro-environmental activities have been proven in studies of pro-environmental behaviors [60]. Belaïd [61] found that energy-saving attitudes influenced family energy-saving activities. Wang et al. [62] claim that only altruistic values influence inhabitants’ attitudes toward household energy saving. However, other studies have discovered a negligible relationship between values and attitudes. The existing literature, including studies by Wang et al. [63] and Chen and Gou [6], found that attitudes are critical in predicting individuals’ intentions to participate in environmentally friendly actions. Nketiah et al. [64] discovered that the attitudes of Ghanaian residents play a significant role in determining their willingness to participate in emerging waste-to-energy initiatives. So, based on existing research, it can be inferred that individuals with positive attitudes are more inclined to cultivate their intention to participate in ESB. This study proposes the following hypothesis based on the above discussion:
H5:
Attitudes are positively related to ESB.
2.1.4. Social Norms
A social norm is an expectation of proper behavior in a group setting. According to Sherif and Sherif [65], social norms are established in group contexts and serve as standards for an individual’s awareness and decisions when they are not in the group scenario. Individuals develop their primary social attitudes about group norms. Social or group norms are defined as “regularities in attitudes and behavior that characterize and distinguish a social group from other social groups” [66,67]. Subjective norms have the most considerable influence on the diplomatic usage behavior of urban residents’ energy usage [68]. Subjective norms have been revealed to be critical predictors of household decarbonizing cooling behavior [69]. According to research, social norms encourage a person to participate in pro-environmental actions via the actions or expectations of others [15]. However, despite the wide range of individual studies on social norms, there is a scarcity of studies that have examined their collective impact within a pro-environmental framework [70,71]. Thus, this research presents the subsequent hypothesis:
H6:
Social norms positively influence energy-saving behaviors.
2.1.5. Outcome Expectations
Outcome expectations refer to individuals’ views on the potential significance of their activities [72]. These beliefs encompass the anticipated outcomes expected to arise from engaging in a particular behavior [73]. Outcome expectations are formed as a result of educational experience and can be affected by an individual’s self-efficacy beliefs, especially when outcomes depend on the person’s level of competence. The underlying assumption of SCT is that individuals are more likely to develop intentions and engage in behaviors when they have positive outcome expectations. Conversely, individuals are less likely to create intentions and engage in behaviors when their outcome expectations are negative. This assumption is consistent with Kahneman’s [74] rational expectations principle. According to this theory, individuals develop an interest in a particular activity when they perceive themselves as competent and anticipate positive outcomes from engaging in it [23,75]. In contrast, individuals are less likely to form intentions toward a specific behavior if they perceive themselves as lacking competence in that area or do not anticipate receiving outcomes that they deem valuable [73,76]. Bocanegra et al. [77] discovered that outcome expectations mediated the association between exposure and intention to choose school psychology. Lent and Brown [76] and Yeagley et al. [78] found that outcome expectations influence interest. The authors of [79] found that outcome expectation affects attitude and subjective norms. Based on this evidence, residents’ outcome expectations regarding ESB are a vital prerequisite for energy-saving. The following hypotheses are advanced in this study:
H7:
Outcome expectations positively impact social norms.
H8:
Outcome expectations positively impact ESB.
H9:
Outcome expectations positively impact ESA.
2.2. Place Attachment
The concept of place attachment refers to individuals’ emotional connections with specific places [80,81]. Extensive research has shown that place attachment serves as a reliable indicator of an individual’s propensity to engage in pro-environmental behaviors [82,83]. A place can increase people’s sense of responsibility for their surroundings, impacting their behaviors [84]. For example, Campbell et al. [85] discovered that residents with a stronger commitment to their local parks had stronger anti-littering personal standards than non-residents. Similarly, Arafat et al. [86] found that city inhabitants felt more related to a place and therefore littered less and had stronger anti-littering standards than less-connected tourists. According to Hernández Bernardo et al. [87], higher place connections increase motivation to decrease anti-environmental behavior. Place attachment sentiment frequently improves the link between pro-environmental, personal, and social standards [88]. According to previous research by Farrow et al. [15], individuals are motivated to engage in pro-environmental behaviors through social norms. Schulte et al. [89] revealed in their meta-analysis that the social identification effect was significant in pro-environmental behavior. Previous research has demonstrated that place attachment to nature encourages pro-environmental actions such as increased participation in environmental groups [90]. Scannell and Gifford [91] and Lo and Jim [92] showed that attachment to the natural environment significantly predicts pro-environmental behavior. Irani et al. [93] found that place attachment indirectly influences pro-environmental behavior. The authors of [80] found that place attachment enhances pro-environmental behavior. However, exploring the fundamental mechanism through which place attachment impacts pro-environmental actions is still essential. Therefore, the following hypotheses are advanced in this study:
H10:
Place attachment positively impacts ESA.
H11:
Place attachment positively affects social norms.
H12:
Place attachment positively impacts ESB.
2.3. Attitude, Social Norm, and Self-Efficacy as a Mediator
Attitude is a person’s assessment or sentiment toward something, such as an object, individual, or situation. It can shape behavior and decision making. In contrast, self-efficacy is an individual’s belief in their capacity to accomplish a specific task or behavior. Social norms are unspoken rules and standards that dictate conduct in a social setting. Each of these factors can influence behavior independently. However, they can also interact with each other and collectively influence behavior. A positive attitude toward energy-saving behavior and a strong sense of self-efficacy may lead individuals to engage in energy-saving actions. Similarly, social norms can promote energy-saving behavior. Several variables’ mediating effects are influenced by attitudes, self-efficacy, and social norms. Shi et al. [94] found that e-shopping attitudes indirectly and positively mediate greater accessibility to bus stations and higher online shopping frequency. Pandey and Yadav [95] also found that indirect and positive attitudes mediated the relationship between environmental concern and green purchase intention. Liu et al. [96] found that attitude mediates the path between the effects of knowledge and non-financial brand performance. Pechey et al. [97] found that social norms mediated the impact of availability on food selection. Several studies have found that knowledge influences intention through attitudes and social norms [39,43,44]. Soopramanien et al. [83] found that social norms mediate the relationship between place attachment and perceived environmental responsibility. The study also found that perceived environmental responsibility mediates place attachment and pro-environmental behavior. Nketiah et al. [98] found that attitude and personal norms mediate the relationship between place attachment and recycling intention. Several studies have applied self-efficacy as a mediator [52,54,55,99,100]. Thus, recognizing the intervening roles of attitude, self-efficacy, and social norms offers valuable perspectives on the mechanisms that drive behavioral change. Identifying and targeting these mediators enables the development of interventions and programs that can effectively foster desired behaviors, such as sustainable actions, in individuals and communities.
H13:
Self-efficacy positively mediates the relationship between knowledge and energy-saving behavior.
H14:
Attitude positively mediates the relationship between knowledge and energy-saving behavior.
H15:
Social norms positively mediate the relationship between knowledge and energy-saving behavior.
H16:
Attitude positively mediates the relationship between place attachment and energy-saving behavior.
H17:
Social norms positively mediate the relationship between place attachment and energy-saving behavior.
H18:
Attitude positively mediates the relationship between outcome expectation and energy-saving behavior.
H19:
Social norms positively mediate the relationship between outcome expectation and energy-saving behavior.
3. Methodology
3.1. Sample Collection
In order to substantiate the proposed assumptions, this research study utilized survey data collected in Jiangsu Province. The constructs were latent and required several measurement items, which led to the creation of a questionnaire [101]. The survey instrument was divided into demographic information, energy-saving behaviors, and decision variables. Individuals who were 18 years of age or older and had a permanent residence in Jiangsu Province were actively recruited. This study used a random sampling method to collect online data from Jiangsu Province empirically. The study utilized Sojump (http://www.sojump.com (accessed on 12 November 2023)), a reputable and experienced online survey platform, to administer the questionnaire survey. This survey approach was implemented with the intention of accelerating the data collection process. Jiangsu residents were recipients of solicitation texts containing URLs and QR codes. Recipients of these messages were asked to share them with others to facilitate their participation in the research. Informed consent was collected from each adult volunteer who participated in this study. To ensure the privacy of participants, the researcher took steps to withhold any personally identifiable information, including names and background information. In June 2023, a research enterprise randomly distributed a questionnaire among eligible participants from an Internet research panel. A total of 700 invitations were disseminated to the participants, out of which 505 individuals initiated the survey. In total, 501 valid samples were collected and utilized for the assessment. G*Power 3.1 software was utilized for statistical methods. This analysis included the effect size (f2), significance level (α), and the number of paths leading to the dependent variable (np) to calculate the required sample size [102]. Based on these findings, a minimum sample size of 180 (np = 5, α = 0.05, f2 = 0.5) was deemed necessary. Consequently, the 501 samples are sufficient for statistical purposes. In terms of demographics, more than half of the respondents were female (51.7%). The majority of the respondents were between the ages of 26 and 35 (32.5%). Most respondents were employees (66.1%). This shows that the respondents are actively working. Regarding level of education, the majority of pparticipants had a bachelor’s degree or above, accounting for 79.7%. Most of the respondents’ monthly income levels were between CNY 5000 and 10,000. Of the respondents, 40.5% had a household size of three people. Most of the respondents (77%) lived in cities. The majority of the respondents paid electricity bills between CNY 101 and 400, and 5.2% of the respondents did not know or were not applicable (see Table 1).
Table 1.
Sample Composition.
3.2. Measures
This research provides a comprehensive assessment of the energy-saving behavior of residents, highlighting the key factors crucial for developing effective policies. In order to examine the research questions posed in the course of the study, user responses to the evaluations and surveys were analyzed. The measures discussed included vital elements of energy-saving knowledge, social norms, energy-saving attitudes, self-efficacy, outcome expectations, place attachment, and energy-saving behaviors. Upon completion of the survey, respondents were asked to offer demographic information. With the exception of demographic inquiries, all questions were evaluated using a five-point Likert scale that ranged from one (strongly disagree) to five (strongly agree).
This study applied the SCT model to analyze the impact of these critical components on residents’ energy-saving behavior. Items for energy-saving knowledge were derived from previous research and changed [43,44]. The items for place attachment were derived from previous research [82,103]. The attitude elements were selected and amended [63]. Social norm items were selected and modified [104,105]. Self-efficacy items were selected and modified [49,52]. Outcome expectation items were selected and changed [75,76]. Energy-saving behavior was adopted and modified [106,107].
3.3. Data Analysis
Partial least squares structural equation modeling (PLS-SEM) was used to analyze the model. The use of PLS-SEM methodology has become increasingly popular in academic research over the past decade [108]. In particular, this method has gained traction in strategic management [109], management information systems [110], and marketing [111]. PLS-SEM is characterized by less stringent constraints and assumptions regarding sample size and data normality compared to CB-SEM while still ensuring robust estimation [108,112]. For the reasons above, PLS-SEM is a more relevant and robust approach for this particular study, given the study’s sample size characteristics [111]. The rationale for selecting PLS-SEM as the preferred methodological approach is outlined below. The key goals of this research were to ascertain the variability in energy conservation behavior and identify significant predictors [113]. Furthermore, PLS-SEM has been argued to be a more appropriate approach to exploring theoretical extensions to established theories [114]. Furthermore, variance-based techniques are readily applicable to higher-order models [113].
PLS-SEM involves a measurement model evaluation and a structural model analysis. The measurement model assesses the extent to which each indication contributes to representing its corresponding latent variable and the overall effectiveness of the entire set of indicators in capturing it. The structural model evaluation examines the path connection between the latent variables and assesses the ability of the model to make accurate predictions [113]. The researchers used a path-weighting method to measure the parameters of both the lower- and higher-order descriptive models. To represent the higher-order structure, the repeated-measures technique was employed, as described by Wan et al. [102]. The method assesses higher-order constructs by examining the visual cues of their constituent lower-order constructs. According to Ringle et al. [110], the lack of a significant difference in the number of indicators for the lower-order constructs ensures that the weights assigned to these constructs to the higher-order construct are not biased. Data analysis in this study was conducted using SmartPLS version 4.0.
4. Results
4.1. Analysis of Measurement Models
This study examined the convergent and discriminant validity and internal consistency of these measures. Specifically, the researchers assessed composite reliability (CR) and Cronbach’s alpha () for internal consistency reliability, average variance extracted (AVE) for convergent validity, and indicator reliability for discriminant validity. The measure of internal consistency dependability pertains to the degree to which the indicators proposed to evaluate a particular construct yield consistent results [115]. A value exceeding 0.70 and a CR value surpassing 0.60 are generally regarded as satisfactory. This study provides evidence for the reliability of the findings. Convergent validity refers to the extent to which a particular component demonstrates associations with other factors within the same conceptual framework [116]. All measurements of the concepts exhibited outer loading over 0.70 and average variance extracted values surpassing 0.50, indicating convergent validity. Table 2 presents a comprehensive overview of the results based on the reliability and validity measures.
Table 2.
Construct reliability and validity.
The loadings observed in the lower-order components exceeded a threshold of 0.70. The results confirm the reliability of the indicators. The determination of the validity and reliability of the higher-order construct requires a manual assessment involving the examination of numerous factor loadings and their relationships with the lower-order components. The specific procedures for performing the calculations are described in a separate publication [117]. The CR, , and AVE values obtained from the assessment of place attachment were all found to exceed the required threshold. Table 2 presents an assessment of the validity and reliability of this study.
This study assesses the discriminant validity of the concepts to verify that each concept is distinct and describes occurrences not accounted for by additional paradigms [118]. The HTMT was employed in this investigation as well. According to Henseler et al. [119], when the HTMT value is below 90%, the liberal HTMT criterion indicates discriminant validity. However, for the highest level of validity, the HTMT value should be below 85%. All heterotrait/monotrait ratios were lower than the critical margin of a modest 0.85 threshold. Table 3 presents the HTMT results. These results provide evidence for the model’s reliability and validity. The gathered data were utilized to validate the extent of collinearity among the items in the exploratory survey. When the VIF exceeds 3.3, it indicates a significant level of collinearity and suggests that the scenario may be impacted by Common Method Bias (CMB). Hence, if all variance inflation factors obtained from a comprehensive collinearity assessment within the internal model are less than or equal to 3.3, it can be concluded that the framework is devoid of the CMB [120]. The analysis reveals that the model remains unaffected by the CMB, as all concealed structures accompanied by VIFs exhibit values below the threshold of 3.3 [121]. Table 2 displays the variance inflation factors.
Table 3.
The analysis of discriminant validity.
4.2. Structure of the Model
The analysis of the structural model was designed to assess the significance of the hypothesized pathways and the predictive ability of the model. The importance of the depicted pathways was assessed using a bootstrapping approach, with a sample size of 2000. A p-value below the 0.05 threshold indicates statistical significance. The predictive ability of the model was determined using the coefficient of determination (R2) for the endogenous variables. According to [113], the PLS structural model’s R2 value of 0.890 indicates a statistically significant impact. In Table 4, the SRMR and NFI were used as metrics to assess the adequacy of the model fit. The SRMR value of 0.035 was below the predetermined threshold of 0.08, indicating a good fit [122]. The Normed Fit Index is 0.903, indicating a robust fit, as values above 0.80 are often favored in the relevant domains [123]. Hair et al. [124] employed a cross-validated redundancy metric, Q2, to evaluate the predictive capacity of the structural model. The Q2 value must be larger than zero. The blindfolding technique was employed in this study with an omission distance of 7. The Q2 value for the conceptual framework of residents’ energy-saving behavior was 0.628. These results provide evidence of the predictive accuracy of the models. Table 4 summarizes the findings of this study’s model.
Table 4.
Study model fit.
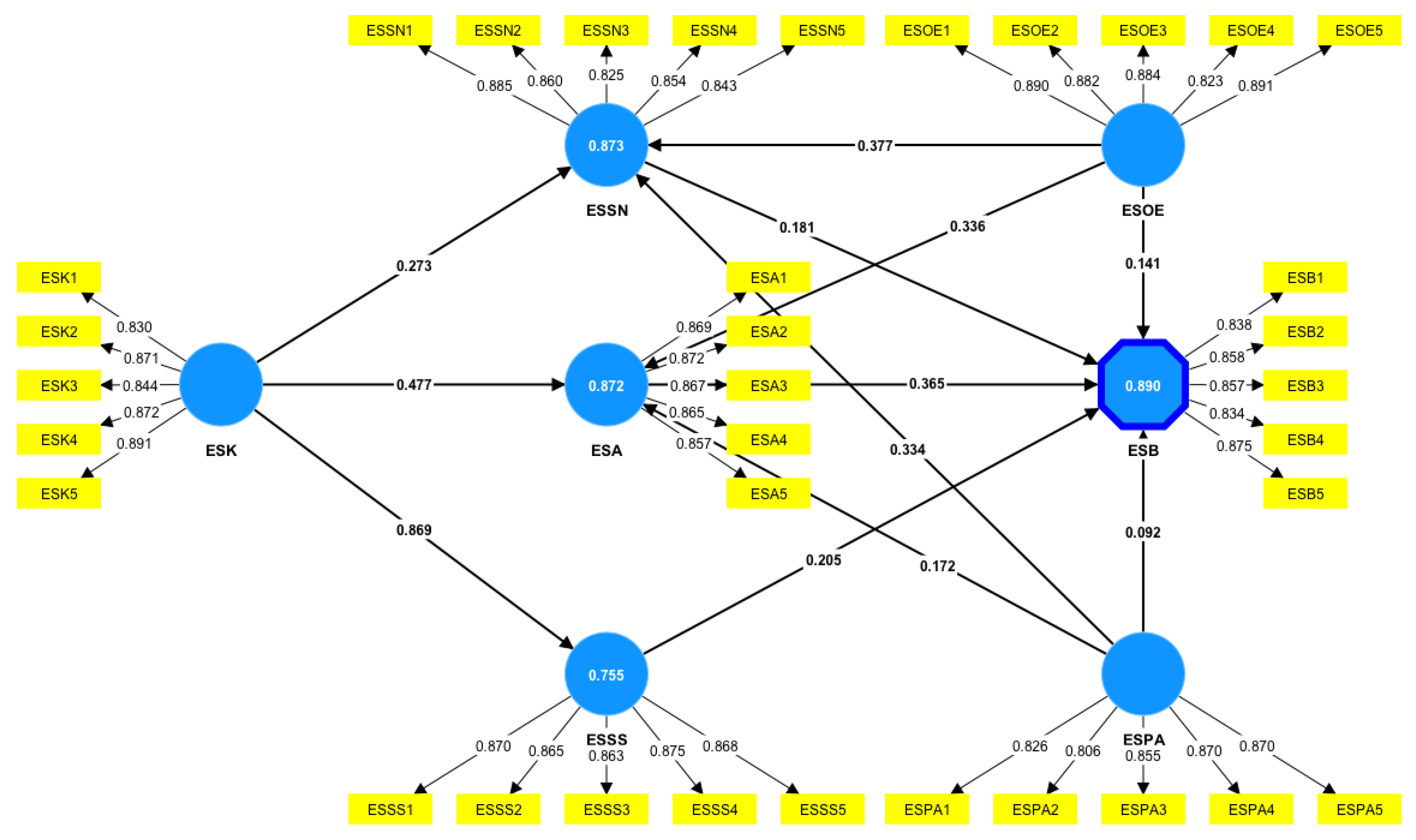
This study applied the social cognitive theory model to analyze the influence of these critical components on residents’ energy-saving behavior. The findings confirmed all hypotheses in Table 5 and Figure 2. Energy-saving knowledge significantly affects self-efficacy, social norms, and energy-saving attitudes. Self-efficacy, social norms, and energy-saving attitudes positively and significantly influenced residents’ energy-saving behaviors. Residents’ energy-saving outcome expectations significantly influenced their ESB, attitudes, and social norms. The results confirm hypotheses H6, H7, and H8. Residents’ place attachment significantly affects their ESB, attitudes, and social norms. The data support hypotheses H9, H10, and H11.
Table 5.
Summary of hypothesis results.
Figure 2.
Graphical format of path analysis results. Note: ESSS = self-efficacy, ESSN = social norms, ESPA = place attachment, ESOE = outcome expectations, ESK = energy-saving knowledge, ESA = energy-saving attitude, and ESB=energy saving behavior.
A mediation study was performed to explore the association between energy-saving knowledge and residents’ energy-saving behavior through self-efficacy, social norms, and energy-saving attitudes. Energy-saving knowledge substantially indirectly influences residents’ energy-saving behavior through self-efficacy, social norms, and energy-saving attitudes. Place attachment has a significant indirect impact on residents’ energy-saving behavior through social norms and attitudes. In addition, residents’ energy-saving outcome expectations substantially impacted their energy-saving behavior through social norms and attitudes. This finding justifies the strong mediating effects of self-efficacy, social norms, and energy-saving attitudes.
5. Discussion
The present research assessed the impact of social cognitive theory on residents’ energy-saving behavior (ESB) in Jiangsu province. This study displays that residents’ energy-saving outcome expectations influence residents’ energy-saving behavior. In addition, residents’ energy-saving outcome expectations substantially influenced their ESB through social norms and energy-saving attitudes. This implies that residents believe reducing energy usage will lower monthly bills and are eager to implement ESB in their daily lives. This result aligns with previous studies by Luc [79] and Blaese et al. [125].
Place attachment significantly and positively influences residents’ energy-saving behavior. Also, place attachment has a substantial indirect impact on residents’ ESB via social norms and attitudes. This finding aligns with Wan et al. [82] and Soopramanien et al. [83] in the context of residents’ environmental behavior. This finding contradicts studies on pro-environmental behavior and place attachment [87]. This finding indicates that residents have a strong emotional connection to their homes and communities. They also believe that reducing energy consumption in their homes and communities will help create a more sustainable future. They feel a sense of responsibility for reducing their energy usage and contributing to the well-being of their community.
Energy-saving attitudes positively influence residents’ ESB. This study found that social norms mediate the relationships between ESA and residents’ ESB, between place attachment and residents’ energy-saving behavior, and between outcome expectations and residents’ energy-saving behavior. This implies that residents believe reducing energy consumption is essential for protecting the environment and valuing energy efficiency in their homes and lifestyles. They also believe that reducing energy usage is integral to creating a sustainable future for future generations. These results are in accordance with the results reported by Wang et al. [126] and Wan et al. [127].
Social norms significantly and positively influence residents’ energy-saving behaviors. This signifies that residents believe their friends and family will support their efforts to reduce energy consumption. They also feel that their neighbors and peers are making efforts to reduce their energy consumption and believe that reducing energy usage is a behavior that is becoming more common and accepted in society. This finding is in agreement with the findings of He and Qian [128] and Zheng et al. [129]. This study found that social norms mediate the relationships between energy-saving knowledge and residents’ energy-saving behavior, between place attachment and residents’ energy-saving behavior, and between outcome expectation and residents’ energy-saving behavior.
Self-efficacy significantly and positively influences residents’ energy-saving behavior. When individuals believe in their ability to make a difference in conserving energy and promoting sustainability, they are more likely to engage in practical actions to achieve their goals. This result concurs with those of Vainio et al. [130] and Rainisio et al. [131]. This study found that self-efficacy mediated the relationship between knowledge and residents’ ESB.
Energy-saving knowledge significantly and positively influences social norms, self-efficacy, and attitudes. Energy-saving knowledge positively influences social norms; when individuals are well-informed about the importance of energy conservation, they are more likely to align their behaviors with social norms that promote sustainability. This alignment can result in collective efforts to save energy and reduce wasteful practices. Also, knowledge of energy-saving practices can boost self-efficacy. When individuals acquire information on how to save energy effectively, they become more confident in their ability to implement these practices. This increased self-efficacy can motivate them to take energy-saving action. Lastly, energy-saving knowledge can shape positive attitudes toward energy conservation. When individuals are educated about the environmental and economic benefits of energy savings, they tend to develop favorable attitudes toward energy-efficient practices. This finding agrees with Bahij et al. [132] and Nketiah et al. [43].
6. Policy Implications
6.1. Theoretical Implications
The theoretical implications of social cognitive theory regarding knowledge, attitude, self-efficacy, social norms, and outcome expectations can significantly impact energy-saving behavior in Jiangsu.
Social cognitive theory posits that knowledge significantly influences behavior. Enhancing awareness and comprehension of energy-saving techniques, including turning off lights and utilizing energy-efficient appliances, can result in more knowledgeable decisions and the adoption of such behaviors. Attitudes toward energy-saving behavior are influenced by social cognitive processes and can impact individual actions. To encourage energy conservation, it is essential to promote positive attitudes toward energy-saving practices and emphasize their benefits. Self-efficacy is the belief in one’s ability to perform a behavior successfully. Higher self-efficacy leads to more energy-saving behavior. Improving self-efficacy through education, skill-building, and confidence-enhancement programs motivates individuals to adopt energy-saving behaviors. Social norms greatly influence behavior, with individuals more likely to engage in widely accepted and practiced actions. Promoting positive social norms for energy-saving behavior through peer support, social influence, and normative messaging can encourage individuals to adopt energy-saving practices. Outcome expectations, or belief in positive outcomes from a behavior, can be increased by highlighting the benefits of energy-saving actions, such as cost savings, environmental sustainability, and improved well-being, which can lead to greater engagement in energy-saving practices.
The theoretical underpinnings of social cognitive theory have implications that can inform the development of interventions and campaigns to promote energy-saving behavior in Jiangsu. These initiatives should target knowledge, attitudes, self-efficacy, social norms, and outcome expectations to maximize their effectiveness. By addressing these factors and designing strategies that align with the social cognitive processes, it is possible to motivate, empower, and support individuals in adopting energy-saving behaviors.
6.2. Practical Implications
Practical implications for knowledge, attitude, self-efficacy, social norms, place attachment, and the outcome expectations of energy-saving behavior can guide interventions and strategies to promote sustainable practices. Some practical implications for each of these factors are described below.
This study displays that residents’ energy-saving outcome expectations influence residents’ energy-saving behavior. The study recommends that policymakers provide clear and tangible information about the benefits and outcomes of energy-saving behaviors. Policymakers can develop educational campaigns and resources highlighting the positive impacts of energy conservation, such as cost savings, reduced environmental impacts, and enhanced comfort. By effectively communicating these outcomes, policymakers can help shape individuals’ expectations and motivate them to engage in ESB. Policymakers should also consider the role of social norms and influence in shaping individuals’ energy-saving attitudes. They can design communication strategies and interventions that highlight the energy-saving behaviors of others and emphasize that these behaviors are widely practiced and valued in society. By leveraging social norms and social influence, policymakers can further reinforce individuals’ positive energy-saving attitudes and motivate behavioral change.
Place attachment significantly and positively influences residents’ energy-saving behavior. The study recommended that policymakers foster a sense of place attachment and ownership of local energy-saving projects. Creating community-driven initiatives such as neighborhood energy-saving campaigns or community-based renewable energy projects can help promote a sense of ownership, pride, and investment in local energy-saving efforts. Policymakers should also provide resources and incentives for community-based projects and promote public education and awareness campaigns. Policymakers should also foster place attachment by providing precise and transparent planning procedures that include public participation and the involvement of broad-based community organizations in decision making at the local level. These procedures will create a sense of community ownership participation and opportunities to co-create policy implementation.
Energy-saving attitudes positively influenced residents’ ESB. Policymakers should aim to create an environment that promotes energy conservation and encourages individuals to adopt energy-saving behaviors by utilizing a range of strategies that target attitudes toward ESB.
Social norms significantly and positively influenced residents’ energy-saving behaviors. The study recommended policymakers focus on creating supportive environments and infrastructure that make energy-saving behaviors more accessible and convenient. They should include investments in energy-efficient technologies, infrastructure for renewable energy production, and the development of energy-saving codes and standards for buildings and appliances. By improving the overall energy efficiency of the built environment, policymakers should help reinforce energy-saving social norms and make sustainable behavior the default choice.
Self-efficacy significantly and positively influences residents’ energy-saving behavior. Policymakers should support community-based initiatives that promote ESB and build self-efficacy among individuals. These initiatives should include neighborhood-level energy-saving campaigns, community-led demonstrations or workshops, and peer-support networks that allow individuals to learn from and help each other. By supporting these initiatives, policymakers should foster a greater sense of ownership, responsibility, and self-efficacy regarding energy-saving behaviors within communities. Also, policymakers should focus on creating supportive environments that make energy-saving behaviors more accessible and convenient. They should include investments in energy-efficient transportation systems, infrastructure for renewable energy production, and the development of building codes and standards that prioritize energy efficiency. Policymakers should promote self-efficacy and reinforce the adoption of energy-saving behaviors by making sustainable behaviors easier to adopt.
Energy-saving knowledge significantly and positively influenced social norms, self-efficacy, and attitudes. Policymakers should promote awareness, provide incentives, and shape social expectations, as well as encourage individuals and communities to embrace energy-saving practices, leading to a more sustainable and environmentally responsible society.
7. Conclusions and Limitations
7.1. Conclusions
This study investigated residents’ energy-saving behavior in Jiangsu Province using the social cognitive theory with place attachment. This study utilized a sample of 501 individuals residing in Jiangsu Province and employed partial least squares structural equation modeling as the analytical approach. The findings show that self-efficacy, energy-saving attitudes, and social norms positively influence residents’ ESB. This study also showed that self-efficacy, energy-saving attitudes, and social norms positively mediate the association between energy-saving knowledge and residents’ ESB. Knowledge positively influenced self-efficacy, energy-saving attitudes, and social norms. Outcome expectations positively impacted energy-saving attitudes and social norms. Moreover, place attachment influences residents’ energy-saving behavior. This study also found that place attachment significantly and positively influenced residents’ energy-saving behavior through energy-saving attitudes and social norms. These results offer valuable insights and contribute to environment-friendly research. They have the potential to be applied in various fields in China that prioritize energy conservation.
7.2. Limitations and Future Research
This study employed SCT as a theoretical framework to investigate the factors that motivate energy conservation in a developing market context. While the present study made use of a considerable number of constructs from social cognitive theory, it is recommended that expected research endeavors encompass additional constructs. These may include environmental concerns, community identity, sociodemographic variables (e.g., education level, household size, income level, and employment status), and economic incentives. By incorporating these additional elements, a more comprehensive and all-encompassing approach can be achieved. Future research endeavors should focus on exploring the progression and integration of new business models and technologies aimed at fostering energy conservation. This study employed “G*Power” software (Version 3.1) to estimate the sample size for a PLS-SEM analysis [133]. Future studies can consider “pwrSEM” to estimate the sample size for SEM [134]. The present investigation utilized social cognitive theory as a framework for analysis. It is recommended that future studies use several theories, such as the theory of planned behavior (TPB) and the norm activation model (NAM), in order to offer a more comprehensive perspective.
Author Contributions
Conceptualization, X.Z., V.S. and J.C.; Methodology, X.Z. and J.C.; Validation, J.C.; Formal analysis, X.Z. and V.S.; Investigation, X.Z.; Resources, E.N.; Data curation, J.C.; Writing – original draft, X.Z., E.N., V.S. and J.C.; Writing—review & editing, X.Z., E.N. and J.C.; Supervision, X.Z. and E.N.; Funding acquisition, J.C. All authors have read and agreed to the published version of the manuscript.
Funding
This research was supported by Jilin Provincial Scientific and Technological Development Program (Project #: 20230601026FG).
Institutional Review Board Statement
Not applicable.
Informed Consent Statement
Not applicable.
Data Availability Statement
Data will be made available upon request.
Conflicts of Interest
The authors declare no conflict of interest.
References
- Zhang, Y.J.; Hao, J.F.; Song, J. The CO2 emission efficiency, reduction potential and spatial clustering in China’s industry: Evidence from the regional level. Appl. Energy 2016, 174, 213–223. [Google Scholar] [CrossRef]
- Zhang, Y.J.; Peng, H.R.; Liu, Z.; Tan, W. Direct energy rebound effect for road passenger transport in China: A dynamic panel quantile regression approach. Energy Policy 2015, 87, 303–313. [Google Scholar] [CrossRef]
- Ding, Z.; Wang, G.; Liu, Z.; Long, R. Research on differences in the factors influencing the energy-saving behavior of urban and rural residents in China–A case study of Jiangsu Province. Energy Policy 2017, 100, 252–259. [Google Scholar] [CrossRef]
- Quaglione, D.; Cassetta, E.; Crociata, A.; Sarra, A. Exploring additional determinants of energy-saving behaviour: The influence of individuals’ participation in cultural activities. Energy Policy 2017, 108, 503–511. [Google Scholar] [CrossRef]
- Lopes, M.A.R.; Antunes, C.H.; Martins, N. Energy behaviours as promoters of energy efficiency: A 21st century review. Renew. Sustain. Energy Rev. 2012, 16, 4095–4104. [Google Scholar] [CrossRef]
- Chen, X.; Gou, Z. Bridging the knowledge gap between energy-saving intentions and behaviours of young people in residential buildings. J. Build. Eng. 2022, 57, 104932. [Google Scholar] [CrossRef]
- Wen, F.; Wu, N.; Gong, X. China’s carbon emissions trading and stock returns. Energy Econ. 2020, 86, 104627. [Google Scholar] [CrossRef]
- Hu, S.; Yan, D.; Guo, S.; Cui, Y.; Dong, B. A survey on energy consumption and energy usage behavior of households and residential building in urban China. Energy Build. 2017, 148, 366–378. [Google Scholar] [CrossRef]
- Aydin, G. The modeling and projection of primary energy consumption by the sources. Energy Sources Part B Econ. Plan. Policy 2015, 10, 67–74. [Google Scholar] [CrossRef]
- National Bureau of Statistics China Statistical Yearbook; China Statistics Press: Beijing, China, 2021.
- NBSC China Statistical Yearbook. National Bureau of Statistics of China, 12-7-2022. In National Bureau of Statistics of China; China Statistics Press: Beijing, China, 2018. Available online: https://data.stats.gov.cn/english/easyquery.htm?cn=E0103 (accessed on 12 November 2023).
- Yue, T.; Long, R.; Chen, H. Factors influencing energy-saving behavior of urban households in Jiangsu province. Energy Policy 2013, 62, 665–675. [Google Scholar] [CrossRef]
- Mi, L.; Xu, T.; Sun, Y.; Yang, H.; Wang, B.; Gan, X.; Qiao, L. Promoting differentiated energy savings: Analysis of the psychological motivation of households with different energy consumption levels. Energy 2021, 218, 119563. [Google Scholar] [CrossRef]
- Song, Y.; Zhao, C.; Zhang, M. Does haze pollution promote the consumption of energy-saving appliances in China? An empirical study based on norm activation model. Resour. Conserv. Recycl. 2019, 145, 220–229. [Google Scholar] [CrossRef]
- Farrow, K.; Grolleau, G.; Ibanez, L. Social Norms and Pro-environmental Behavior: A Review of the Evidence. Ecol. Econ. 2017, 140, 1–13. [Google Scholar] [CrossRef]
- Ma, Y.; Liu, C. Configuration analysis of influencing factors of energy-saving behaviors: From the perspective of consumers’ pro-environmental characteristics and environmentally friendly social atmosphere. Energy 2023, 278, 127906. [Google Scholar] [CrossRef]
- Schunk, D.H.; DiBenedetto, M.K. Motivation and social cognitive theory. Contemp. Educ. Psychol. 2020, 60, 101832. [Google Scholar] [CrossRef]
- Hou, B.; Liao, H.; Wang, J.W.; Wang, F.; Zhang, H. Cooking fuel decision-making and family structure: A field study in China. Environ. Sci. Pollut. Res. 2019, 26, 24050–24061. [Google Scholar] [CrossRef]
- Wang, J.; Long, R.; Chen, H.; Li, Q. Are female-dominated families more energy-saving? Evidence from Jiangsu Province, China. Sustain. Prod. Consum. 2021, 27, 2178–2192. [Google Scholar] [CrossRef]
- Liguori, E.W.; Bendickson, J.S.; McDowell, W.C. Revisiting entrepreneurial intentions: A social cognitive career theory approach. Int. Entrep. Manag. J. 2018, 14, 67–78. [Google Scholar] [CrossRef]
- Alvarez-Risco, A.; Del-Aguila-Arcentales, S.; Rosen, M.A.; Yáñez, J.A. Social Cognitive Theory to Assess the Intention to Participate in the Facebook Metaverse by Citizens in Peru during the COVID-19 Pandemic. J. Open Innov. Technol. Mark. Complex. 2022, 8, 142. [Google Scholar] [CrossRef]
- Bandura, A. Influence of models’ reinforcement contingencies on the acquisition of imitative responses. J. Pers. Soc. Psychol. 1965, 1, 589–595. [Google Scholar] [CrossRef]
- Bandura, A. Social foundations of thought and action: A social cognitive theory. In Prentice-Hall Series in Social Learning Theory; Prentice-Hall, Inc.: Englewood Cliffs, NJ, USA, 1986; ISBN 0-13-815614-X. [Google Scholar]
- Locke, E.A.; Bandura, A. Social Foundations of Thought and Action: A Social-Cognitive View. Acad. Manag. Rev. 1987, 12, 169. [Google Scholar] [CrossRef]
- Sellami, A.L.; Al-Ali, A.; Allouh, A.; Alhazbi, S. Student Attitudes and Interests in STEM in Qatar through the Lens of the Social Cognitive Theory. Sustainability 2023, 15, 7504. [Google Scholar] [CrossRef]
- Schunk, D.H.; Usher, E.L. Social cognitive theory and motivation. In The Oxford Handbook of Human Motivation, 2nd ed.; Oxford Library of Psychology; Oxford University Press: New York, NY, USA, 2019; pp. 11–26. ISBN 9780190666453. [Google Scholar]
- Fischbach, S.; Yauney, B. Social Cognitive Theory and Reciprocal Relationship: A Guide to Single-Use Plastic Education for Policymakers, Business Leaders and Consumers. Sustainability 2023, 15, 3946. [Google Scholar] [CrossRef]
- Ten Wolde, G.B.; Dijkstra, A.; Van Empelen, P.; Neven, A.K.; Zitman, F.G. Social-cognitive predictors of intended and actual benzodiazepine cessation among chronic benzodiazepine users. Addict. Behav. 2008, 33, 1091–1103. [Google Scholar] [CrossRef] [PubMed]
- Zou, M.; Liu, P.; Wu, X.; Zhou, W.; Jin, Y.; Xu, M. Cognitive Characteristics of an Innovation Team and Collaborative Innovation Performance: The Mediating Role of Cooperative Behavior and the Moderating Role of Team Innovation Efficacy. Sustainability 2023, 15, 10951. [Google Scholar] [CrossRef]
- Van Zundert, R.M.P.; Nijhof, L.M.; Engels, R.C.M.E. Testing Social Cognitive Theory as a theoretical framework to predict smoking relapse among daily smoking adolescents. Addict. Behav. 2009, 34, 281–286. [Google Scholar] [CrossRef] [PubMed]
- Huang, C.C.; Li, S.P.; Chan, Y.K.; Hsieh, M.Y.; Lai, J.C.M. Empirical Research on the Sustainable Development of Ecotourism with Environmental Education Concepts. Sustainability 2023, 15, 10307. [Google Scholar] [CrossRef]
- Ramirez, E.; Kulinna, P.H.; Cothran, D. Constructs of physical activity behaviour in children: The usefulness of Social Cognitive Theory. Psychol. Sport Exerc. 2012, 13, 303–310. [Google Scholar] [CrossRef]
- Eslami, A.A.; Norozi, E.; Hajihosseini, M.; Ramazani, A.A.; Miri, M.R. Social cognitive theory as a theoretical framework to predict sustained abstinence 6 months after substance use treatment. J. Subst. Use 2018, 23, 300–306. [Google Scholar] [CrossRef]
- Paço, A.; Lavrador, T. Environmental knowledge and attitudes and behaviours towards energy consumption. J. Environ. Manag. 2017, 197, 384–392. [Google Scholar] [CrossRef]
- Bagheri, A.; Bondori, A.; Allahyari, M.S.; Damalas, C.A. Modeling farmers’ intention to use pesticides: An expanded version of the theory of planned behavior. J. Environ. Manag. 2019, 248, 109291. [Google Scholar] [CrossRef] [PubMed]
- Wang, J.; Wang, S.; Wang, Y.; Li, J.; Zhao, D. Extending the theory of planned behavior to understand consumers’ intentions to visit green hotels in the Chinese context. Int. J. Contemp. Hosp. Manag. 2018, 30, 2810–2825. [Google Scholar] [CrossRef]
- Liu, Y.; Hong, Z.; Zhu, J.; Yan, J.; Qi, J.; Liu, P. Promoting green residential buildings: Residents’ environmental attitude, subjective knowledge, and social trust matter. Energy Policy 2018, 112, 152–161. [Google Scholar] [CrossRef]
- de Koning, J.I.J.C.; Crul, M.R.M.; Wever, R.; Brezet, J.C. Sustainable consumption in Vietnam: An explorative study among the urban middle class. Int. J. Consum. Stud. 2015, 39, 608–618. [Google Scholar] [CrossRef]
- Adu-Gyamfi, G.; Song, H.; Nketiah, E.; Obuobi, B.; Adjei, M.; Cudjoe, D. Determinants of adoption intention of battery swap technology for electric vehicles. Energy 2022, 251, 123862. [Google Scholar] [CrossRef]
- Zografakis, N.; Sifaki, E.; Pagalou, M.; Nikitaki, G.; Psarakis, V.; Tsagarakis, K.P. Assessment of public acceptance and willingness to pay for renewable energy sources in Crete. Renew. Sustain. Energy Rev. 2010, 14, 1088–1095. [Google Scholar] [CrossRef]
- Komendantova, N.; Yazdanpanah, M. Impacts of Human Factors on Willingness to Use Renewable Energy Sources in Iran and Morocco. Environ. Energy Econ. Res. 2017, 1, 141–152. [Google Scholar]
- Tama, R.A.Z.; Ying, L.; Yu, M.; Hoque, M.M.; Adnan, K.M.; Sarker, S.A. Assessing farmers’ intention towards conservation agriculture by using the Extended Theory of Planned Behavior. J. Environ. Manag. 2021, 280, 111654. [Google Scholar] [CrossRef]
- Nketiah, E.; Song, H.; Obuobi, B.; Adu-Gyamfi, G.; Adjei, M.; Cudjoe, D. Citizens’ willingness to pay for local anaerobic digestion energy: The influence of altruistic value and knowledge. Energy 2022, 260, 125168. [Google Scholar] [CrossRef]
- Adu-Gyamfi, G.; Song, H.; Asamoah, A.N.; Li, L.; Nketiah, E.; Obuobi, B.; Adjei, M.; Cudjoe, D. Towards sustainable vehicular transport: Empirical assessment of battery swap technology adoption in China. Technol. Forecast. Soc. Chang. 2022, 184, 121995. [Google Scholar] [CrossRef]
- Obuobi, B.; Zhang, Y.; Adu-Gyamfi, G.; Nketiah, E.; Grant, M.K.; Adjei, M.; Cudjoe, D. Fruits and vegetable waste management behavior among retailers in Kumasi, Ghana. J. Retail. Consum. Serv. 2022, 67, 102971. [Google Scholar] [CrossRef]
- Bandura, A. Exercise of personal agency through the self-efficacy mechanism. In Self-Efficacy: Thought Control of Action; Hemisphere Publishing Corp: Washington, DC, USA, 1992; pp. 3–38. ISBN 1-56032-269-1. [Google Scholar]
- Jafarzadeh, H.; Aurum, A.; D’Ambra, J.; Abedin, B.; Assemi, B. Search Engine Advertising Adoption and Utilization: An Empirical Investigation of Inflectional Factors. J. Organ. Comput. Electron. Commer. 2015, 25, 402–427. [Google Scholar] [CrossRef]
- Sahni, S.P.; Gupta, I. Role of Self-Efficacy and Ability Towards the Act of Digital Piracy. In Piracy in the Digital Era; Springer Nature: Singapore, 2019; pp. 129–142. [Google Scholar]
- Khoa, B.T. The role of self-efficacy and firm size in the online advertising services continuous adoption intention: Theory of planned behavior approach. J. Open Innov. Technol. Mark. Complex. 2023, 9, 100025. [Google Scholar] [CrossRef]
- Richter, A.W.; Hirst, G.; van Knippenberg, D.; Baer, M. Creative self-efficacy and individual creativity in team contexts: Cross-level interactions with team informational resources. J. Appl. Psychol. 2012, 97, 1282–1290. [Google Scholar] [CrossRef] [PubMed]
- Karwowski, M.; Lebuda, I.; Wiśniewska, E. Measuring creative self-efficacy and creative personal identity. Int. J. Creat. Probl. Solving 2018, 28, 45–57. [Google Scholar]
- ud din Khan, H.S.; Li, P.; Chughtai, M.S.; Mushtaq, M.T.; Zeng, X. The role of knowledge sharing and creative self-efficacy on the self-leadership and innovative work behavior relationship. J. Innov. Knowl. 2023, 8, 100441. [Google Scholar] [CrossRef]
- Tierney, P.; Farmer, S.M. Creative self-efficacy: Its potential antecedents and relationship to creative performance. Acad. Manag. J. 2002, 45, 1137–1148. [Google Scholar] [CrossRef]
- Gülsün, İ.; Malinen, O.P.; Yada, A.; Savolainen, H. Exploring the role of teachers’ attitudes towards inclusive education, their self-efficacy, and collective efficacy in behaviour management in teacher behaviour. Teach. Teach. Educ. 2023, 132, 104228. [Google Scholar] [CrossRef]
- Zhong, J.; Shao, L.; Xin, Z.; Zhang, J.E. The mediating role of self-efficacy in the relationship between social support and work withdrawal behavior: A cross-sectional study among young lung cancer survivors. Asia-Pacific J. Oncol. Nurs. 2023, 10, 100207. [Google Scholar] [CrossRef]
- Jiang, X.; Zhang, H.; Wang, T.; Zhang, C. The association of self-control, self-efficacy, and demographic characteristics with home-based E-learning behavior in nursing and midwifery undergraduates: A cross-sectional study under the COVID-19 epidemic. Nurse Educ. Today 2023, 120, 105628. [Google Scholar] [CrossRef]
- Ajzen, I.; Fishbein MAjzen, I.; Fishbein, M. The Influence of Attitudes on Behavior. In The Handbook of Attitudes, Volume 1: Basic Principles; Routledge: Oxfordshire, UK, 2005. [Google Scholar]
- Chen, C.F.; Xu, X.; Day, J.K. Thermal comfort or money saving? Exploring intentions to conserve energy among low-income households in the United States. Energy Res. Soc. Sci. 2017, 26, 61–71. [Google Scholar] [CrossRef]
- Prete, M.I.; Piper, L.; Rizzo, C.; Pino, G.; Capestro, M.; Mileti, A.; Pichierri, M.; Amatulli, C.; Peluso, A.M.; Guido, G. Determinants of Southern Italian households’ intention to adopt energy efficiency measures in residential buildings. J. Clean. Prod. 2017, 153, 83–91. [Google Scholar] [CrossRef]
- Ateş, H. Merging Theory of Planned Behavior and Value Identity Personal norm model to explain pro-environmental behaviors. Sustain. Prod. Consum. 2020, 24, 169–180. [Google Scholar] [CrossRef]
- Belaïd, F.; Joumni, H. Behavioral attitudes towards energy saving: Empirical evidence from France. Energy Policy 2020, 140, 111406. [Google Scholar] [CrossRef]
- Wang, S.; Lin, S.; Li, J. Exploring the effects of non-cognitive and emotional factors on household electricity saving behavior. Energy Policy 2018, 115, 171–180. [Google Scholar] [CrossRef]
- Wang, Y.; Hao, F. Public perception matters: Individual waste sorting in Chinese communities. Resour. Conserv. Recycl. 2020, 159, 104860. [Google Scholar] [CrossRef]
- Nketiah, E.; Song, H.; Cai, X.; Adjei, M.; Adu-Gyamfi, G.; Obuobi, B. Citizens’ intention to invest in municipal solid waste to energy projects in Ghana: The impact of direct and indirect effects. Energy 2022, 254, 124420. [Google Scholar] [CrossRef]
- Sherif, M.; Sherif, C.W. Groups in Harmony and Tension; An Integration of Studies of Intergroup Relations; Harper & Brothers: Oxford, UK, 1953. [Google Scholar]
- Hogg, M.A.; Reid, S.A. Social identity, self-categorization, and the communication of group norms. Commun. Theory 2006, 16, 7–30. [Google Scholar] [CrossRef]
- Almulla, M.A.; Al-Rahmi, W.M. Integrated Social Cognitive Theory with Learning Input Factors: The Effects of Problem-Solving Skills and Critical Thinking Skills on Learning Performance Sustainability. Sustainability 2023, 15, 3978. [Google Scholar] [CrossRef]
- Nie, H.; Vasseur, V.; Fan, Y.; Xu, J. Exploring reasons behind careful-use, energy-saving behaviours in residential sector based on the theory of planned behaviour: Evidence from Changchun, China. J. Clean. Prod. 2019, 230, 29–37. [Google Scholar] [CrossRef]
- Lam, T.W.L.; Tsui, Y.C.J.; Fok, L.; Cheung, L.T.O.; Tsang, E.P.K.; Lee, J.C.K. The influences of emotional factors on householders’ decarbonizing cooling behaviour in a subtropical Metropolitan City: An application of the extended theory of planned behaviour. Sci. Total Environ. 2022, 807, 150826. [Google Scholar] [CrossRef] [PubMed]
- Habib, R.; White, K.; Hoegg, J.A. Everybody Thinks We Should but Nobody Does: How Combined Injunctive and Descriptive Norms Motivate Organ Donor Registration. J. Consum. Psychol. 2021, 31, 621–630. [Google Scholar] [CrossRef]
- Whitmarsh, L.; Capstick, S.; Moore, I.; Köhler, J.; Le Quéré, C. Use of aviation by climate change researchers: Structural influences, personal attitudes, and information provision. Glob. Environ. Change 2020, 65, 102184. [Google Scholar] [CrossRef]
- Lent, R.W.; Brown, S.D. Social cognitive career theory and subjective well-being in the context of work. J. Career Assess. 2008, 16, 6–21. [Google Scholar] [CrossRef]
- Lent, R.W.; Brown, S.D.; Hackett, G. Social cognitive career theory. In Career Choice and Development; John Wiley & Sons: Hoboken, NJ, USA, 2002; pp. 255–311. [Google Scholar]
- Kahneman, D. A Perspective on Judgment and Choice: Mapping Bounded Rationality. Am. Psychol. 2003, 58, 697–720. [Google Scholar] [CrossRef]
- Adebusuyi, A.S.; Adebusuyi, O.F.; Kolade, O. Development and validation of sources of entrepreneurial self-efficacy and outcome expectations: A social cognitive career theory perspective. Int. J. Manag. Educ. 2022, 20, 100572. [Google Scholar] [CrossRef]
- Lent, R.W.; Brown, S.D. Social cognitive career theory at 25: Empirical status of the interest, choice, and performance models. J. Vocat. Behav. 2019, 115, 103316. [Google Scholar] [CrossRef]
- Bocanegra, J.O.; Gubi, A.A.; Cappaert, K.J. Investigation of social cognitive career theory for minority recruitment in school psychology. Sch. Psychol. Q. 2016, 31, 241–255. [Google Scholar] [CrossRef]
- Yeagley, E.E.; Subich, L.M.; Tokar, D.M. Modeling college women’s perceptions of elite leadership positions with Social Cognitive Career Theory. J. Vocat. Behav. 2010, 77, 30–38. [Google Scholar] [CrossRef]
- Luc, P.T. Outcome expectations and social entrepreneurial intention: Integration of planned behavior and social cognitive career theory. J. Asian Financ. Econ. Bus. 2020, 7, 399–407. [Google Scholar] [CrossRef]
- Daryanto, A.; Song, Z. A meta-analysis of the relationship between place attachment and pro-environmental behaviour. J. Bus. Res. 2021, 123, 208–219. [Google Scholar] [CrossRef]
- Lewicka, M. Place attachment: How far have we come in the last 40 years? J. Environ. Psychol. 2011, 31, 207–230. [Google Scholar] [CrossRef]
- Wan, C.; Shen, G.Q.; Choi, S. The place-based approach to recycling intention: Integrating place attachment into the extended theory of planned behavior. Resour. Conserv. Recycl. 2021, 169, 105549. [Google Scholar] [CrossRef]
- Soopramanien, D.; Daryanto, A.; Song, Z. Urban residents’ environmental citizenship behaviour: The roles of place attachment, social norms and perceived environmental responsibility. Cities 2023, 132, 104097. [Google Scholar] [CrossRef]
- de Groot, J.I.M.; Steg, L. Mean or green: Which values can promote stable pro-environmental behavior? Conserv. Lett. 2009, 2, 61–66. [Google Scholar] [CrossRef]
- Campbell, M.L.; Paterson de Heer, C.; Kinslow, A. Littering dynamics in a coastal industrial setting: The influence of non-resident populations. Mar. Pollut. Bull. 2014, 80, 179–185. [Google Scholar] [CrossRef]
- Arafat, H.A.; Al-Khatib, I.A.; Daoud, R.; Shwahneh, H. Influence of socio-economic factors on street litter generation in the Middle East: Effects of education level, age, and type of residence. Waste Manag. Res. 2007, 25, 363–370. [Google Scholar] [CrossRef]
- Hernández Bernardo, B.; Martín, A.M.; Ruiz, C.; del Carmen Hidalgo, M. The role of place identity and place attachment in breaking environmental protection laws. J. Environ. Psychol. 2010, 30, 281–288. [Google Scholar] [CrossRef]
- Scannell, L.; Gifford, R. Personally Relevant Climate Change. Environ. Behav. 2013, 45, 60–85. [Google Scholar] [CrossRef]
- Schulte, M.; Bamberg, S.; Rees, J.; Rollin, P. Social identity as a key concept for connecting transformative societal change with individual environmental activism. J. Environ. Psychol. 2020, 72, 101525. [Google Scholar] [CrossRef]
- Wang, J.; Wu, L. The impact of emotions on the intention of sustainable consumption choices: Evidence from a big city in an emerging country. J. Clean. Prod. 2016, 126, 325–336. [Google Scholar] [CrossRef]
- Scannell, L.; Gifford, R. The relations between natural and civic place attachment and pro-environmental behavior. J. Environ. Psychol. 2010, 30, 289–297. [Google Scholar] [CrossRef]
- Lo, A.Y.; Jim, C.Y. Protest response and willingness to pay for culturally significant urban trees: Implications for Contingent Valuation Method. Ecol. Econ. 2015, 114, 58–66. [Google Scholar] [CrossRef]
- Irani, M.; Rasoulzadeh Aghdam, S.; Ghasemzadeh, B. Investigating the link between place attachment, civic engagement, and pro-environmental behaviors. Environ. Dev. 2023, 47, 100897. [Google Scholar] [CrossRef]
- Shi, K.; Shao, R.; De Vos, J.; Witlox, F. Do e-shopping attitudes mediate the effect of the built environment on online shopping frequency of e-shoppers? Int. J. Sustain. Transp. 2023, 17, 41–51. [Google Scholar] [CrossRef]
- Pandey, M.; Yadav, P.S. Understanding the role of individual concerns, attitude, and perceived value in green apparel purchase intention; the mediating effect of consumer involvement and moderating role of generation Z&Y. Clean. Responsible Consum. 2023, 9, 100120. [Google Scholar]
- Liu, K.N.; Hu, C.; Lin, M.C.; Tsai, T.I.; Xiao, Q. Brand knowledge and non-financial brand performance in the green restaurants: Mediating effect of brand attitude. Int. J. Hosp. Manag. 2020, 89, 102566. [Google Scholar] [CrossRef]
- Pechey, R.; Clarke, N.; Pechey, E.; Ventsel, M.; Hollands, G.J.; Marteau, T.M. Impact of altering the available food options on selection: Potential mediation by social norms. Appetite 2021, 164, 105245. [Google Scholar] [CrossRef]
- Nketiah, E.; Song, H.; Cai, X.; Adjei, M.; Obuobi, B.; Adu-Gyamfi, G.; Cudjoe, D. Predicting citizens’ recycling intention: Incorporating natural bonding and place identity into the extended norm activation model. J. Clean. Prod. 2022, 377, 134425. [Google Scholar] [CrossRef]
- Zhang, A.; Wang, J.; Wan, X.; Guo, Z.; Zhang, Z.; Zhao, S.; Bai, S.; Miao, Y.; Zhang, J. The mediating effect of self-efficacy on the relationship between diabetes self-management ability and patient activation in older adults with type 2 diabetes. Geriatr. Nurs. 2023, 51, 136–142. [Google Scholar] [CrossRef]
- Zhou, D.; Liu, J.; Liu, J. The effect of problematic Internet use on mathematics achievement: The mediating role of self-efficacy and the moderating role of teacher-student relationships. Child. Youth Serv. Rev. 2020, 118, 105372. [Google Scholar] [CrossRef]
- Wang, Y.; Wang, S.; Wang, J.; Wei, J.; Wang, C. An empirical study of consumers’ intention to use ride-sharing services: Using an extended technology acceptance model. Transportation 2020, 47, 397–415. [Google Scholar] [CrossRef]
- Wan, C.; Shen, G.Q.; Choi, S. Pathways of place dependence and place identity influencing recycling in the extended theory of planned behavior. J. Environ. Psychol. 2022, 81, 101795. [Google Scholar] [CrossRef]
- Wang, S.; Wang, J.; Ru, X.; Li, J.; Zhao, D. Understanding employee’s electricity conservation behavior in workplace: Do normative, emotional and habitual factors matter? J. Clean. Prod. 2019, 215, 1070–1077. [Google Scholar] [CrossRef]
- Huang, L.; Yuan, H.; Dong, X.; Chen, Z.; Zhou, L. Social norms and socially responsible consumption behavior in the sharing economy: The mediation role of reciprocity motivation. J. Clean. Prod. 2023, 414, 137750. [Google Scholar] [CrossRef]
- Chaudhary, A.H.; Polonsky, M.J.; McClaren, N. Social norms and littering—The role of personal responsibility and place attachment at a Pakistani beach. Glob. Environ. Chang. 2023, 82, 102725. [Google Scholar] [CrossRef]
- Zhang, L.; Tong, H.; Liang, Y.; Qin, Q. Consumer purchase intention of new energy vehicles with an extended technology acceptance model: The role of attitudinal ambivalence. Transp. Res. Part A Policy Pract. 2023, 174, 103742. [Google Scholar] [CrossRef]
- Tang, D.; Cai, X.; Nketiah, E.; Adjei, M.; Adu-Gyamfi, G.; Obuobi, B. Separate your waste: A comprehensive conceptual framework investigating residents’ intention to adopt household waste separation. Sustain. Prod. Consum. 2023, 39, 216–229. [Google Scholar] [CrossRef]
- Reinartz, W.; Haenlein, M.; Henseler, J. An empirical comparison of the efficacy of covariance-based and variance-based SEM. Int. J. Res. Mark. 2009, 26, 332–344. [Google Scholar] [CrossRef]
- Hair, J.F.; Sarstedt, M.; Pieper, T.M.; Ringle, C.M. The Use of Partial Least Squares Structural Equation Modeling in Strategic Management Research: A Review of Past Practices and Recommendations for Future Applications. Long Range Plan. 2012, 45, 320–340. [Google Scholar] [CrossRef]
- Ringle, C.M.; Sarstedt, M.; Straub, D.W. A critical look at the use of PLS-SEM in MIS quarterly. MIS Q. 2012, 36, iii–xiv. [Google Scholar] [CrossRef]
- Rigdon, E.E.; Sarstedt, M.; Ringle, C.M. On Comparing Results from CB-SEM and PLS-SEM: Five Perspectives and Five Recommendations. Mark. ZFP 2017, 39, 4–16. [Google Scholar] [CrossRef]
- Richter, N.F.; Cepeda, G.; Roldán, J.L.; Ringle, C.M. European management research using Partial Least Squares Structural Equation Modeling (PLS-SEM). Eur. Manag. J. 2015, 33, 1–3. [Google Scholar] [CrossRef]
- Hair, J.F., Jr.; Matthews, L.M.; Matthews, R.L.; Sarstedt, M. PLS-SEM or CB-SEM: Updated guidelines on which method to use. Int. J. Multivar. Data Anal. 2017, 1, 107. [Google Scholar] [CrossRef]
- Hair, J.F.; Sarstedt, M.; Ringle, C.M. Rethinking some of the rethinking of partial least squares. Eur. J. Mark. 2019, 53, 566–584. [Google Scholar] [CrossRef]
- Sarstedt, M.; Ringle, C.M.; Hair, J.F. Partial Least Squares Structural Equation Modeling; Classroom Companion: Business; Springer International Publishing: Cham, Switzerland, 2022; ISBN 978-3-030-80518-0. [Google Scholar]
- Hair, J.F.; Hult, G.T.; Ringle, C.; Sarstedt, M. (Eds.) A Primer on Partial Least Squares Structural Equation Modeling (PLS-SEM); Sage Publications: Thousand Oaks, CA, USA, 2017; ISBN 9781483377445. [Google Scholar]
- Sarstedt, M.; Hair, J.F.; Cheah, J.H.; Becker, J.M.; Ringle, C.M. How to specify, estimate, and validate higher-order constructs in PLS-SEM. Australas. Mark. J. 2019, 27, 197–211. [Google Scholar] [CrossRef]
- Hair, J.F.; Ringle, C.M.; Sarstedt, M. Partial Least Squares Structural Equation Modeling: Rigorous Applications, Better Results and Higher Acceptance☆. Long Range Plann. 2013, 46, 1–12, Corrigendum in Long Range Plann 2014, 47, 392. [Google Scholar] [CrossRef]
- Henseler, J.; Ringle, C.M.; Sarstedt, M. A new criterion for assessing discriminant validity in variance-based structural equation modeling. J. Acad. Mark. Sci. 2015, 43, 115–135. [Google Scholar] [CrossRef]
- Kock, N. Common method bias in PLS-SEM: A full collinearity assessment approach. Int. J. e-Collab. 2015, 11, 1–10. [Google Scholar] [CrossRef]
- Lee, G.; Xia, W. Toward agile: An integrated analysis of quantitative and qualitative field data on software development agility. MIS Q. Manag. Inf. Syst. 2010, 34, 87–114. [Google Scholar] [CrossRef]
- Hu, L.T.; Bentler, P.M. Fit Indices in Covariance Structure Modeling: Sensitivity to Underparameterized Model Misspecification. Psychol. Methods 1998, 3, 424–453. [Google Scholar] [CrossRef]
- Chakraborty, I.; Hu, P.J.H.; Cui, D. Examining the effects of cognitive style in individuals’ technology use decision making. Decis. Support Syst. 2008, 45, 228–241. [Google Scholar] [CrossRef]
- Hair, J.F.; Risher, J.J.; Sarstedt, M.; Ringle, C.M. When to use and how to report the results of PLS-SEM. Eur. Bus. Rev. 2019, 31, 2–24. [Google Scholar] [CrossRef]
- Blaese, R.; Noemi, S.; Brigitte, L. Should I Stay, or Should I Go? Job satisfaction as a moderating factor between outcome expectations and entrepreneurial intention among academics. Int. Entrep. Manag. J. 2021, 17, 1357–1386. [Google Scholar] [CrossRef]
- Wang, J.; Nketiah, E.; Cai, X.; Obuobi, B.; Adu-Gyamfi, G.; Adjei, M. What establishes citizens’ household intention and behavior regarding municipal solid waste separation? A case study in Jiangsu province. J. Clean. Prod. 2023, 423, 138642. [Google Scholar] [CrossRef]
- Wan, C.; Shen, G.Q.; Choi, S. Experiential and instrumental attitudes: Interaction effect of attitude and subjective norm on recycling intention. J. Environ. Psychol. 2017, 50, 69–79. [Google Scholar] [CrossRef]
- He, S.; Qian, Q.K. Planning home energy retrofit in a social environment: The role of perceived descriptive and injunctive social norms. Sustain. Cities Soc. 2023, 99, 104954. [Google Scholar] [CrossRef]
- Zheng, H.; Chen, K.; Ma, Z. Interactive effects of social norms and information framing on consumers’ willingness of food waste reduction behavior. J. Retail. Consum. Serv. 2023, 75, 103525. [Google Scholar] [CrossRef]
- Vainio, A.; Pulkka, A.; Paloniemi, R.; Varho, V.; Tapio, P. Citizens’ sustainable, future-oriented energy behaviours in energy transition. J. Clean. Prod. 2020, 245, 118801. [Google Scholar] [CrossRef]
- Rainisio, N.; Boffi, M.; Pola, L.; Inghilleri, P.; Sergi, I.; Liberatori, M. The role of gender and self-efficacy in domestic energy saving behaviors: A case study in Lombardy, Italy. Energy Policy 2022, 160, 112696. [Google Scholar] [CrossRef]
- Al Bahij, A.; Nadiroh, N.; Sihadi, S.; Hassan, Z. Relationship between knowledge of energy concepts, lifestyle and personal norms with energy saving behavior. Int. J. Health Sci. 2022, 7552–7560. [Google Scholar] [CrossRef]
- Faul, F.; Erdfelder, E.; Lang, A.G.; Buchner, A. G*Power 3: A flexible statistical power analysis program for the social, behavioral, and biomedical sciences. Behav. Res. Methods 2007, 39, 175–191. [Google Scholar] [CrossRef] [PubMed]
- Wang, Y.A.; Rhemtulla, M. Power Analysis for Parameter Estimation in Structural Equation Modeling: A Discussion and Tutorial. Adv. Methods Pract. Psychol. Sci. 2021, 4, 1–17. [Google Scholar] [CrossRef]
Disclaimer/Publisher’s Note: The statements, opinions and data contained in all publications are solely those of the individual author(s) and contributor(s) and not of MDPI and/or the editor(s). MDPI and/or the editor(s) disclaim responsibility for any injury to people or property resulting from any ideas, methods, instructions or products referred to in the content. |
© 2023 by the authors. Licensee MDPI, Basel, Switzerland. This article is an open access article distributed under the terms and conditions of the Creative Commons Attribution (CC BY) license (https://creativecommons.org/licenses/by/4.0/).

