Abstract
In the context of the emerging era of smart manufacturing, the concept of sustainability is gaining substantial and widespread attention. Information technology has emerged as a potent tool for manufacturing companies, facilitating their transition toward greener practices and boosting operational efficiency. Additionally, the sustainable development of the industrial and information technology sectors not only presents promising prospects for future progress but is also intricately tied to the achievement of “dual carbon” objectives. Therefore, strategically integrating cutting-edge information technology into graduate education not only enhances the proficiency of postgraduates in the fields of information technology and manufacturing but also facilitates the achievement of green and sustainable development goals. To this end, this paper proposes a novel “Three-Level Advancement” talent development model aimed at cultivating a greater number of highly qualified talents oriented toward green and sustainable development. Built upon a one-semester graduate education framework, the model assesses the effectiveness of the “Three-Level Advancement” training approach. Subsequently, the efficacy of the new talent development model is validated through a class-based comparative analysis. Finally, based on the interview responses of the participants, both teachers and students unanimously affirmed the significant superiority of learning outcomes achieved through this pedagogical reform over traditional teaching methods. The results indicate that this new talent development model not only markedly enhances the quality of practical education but also contributes to the cultivation of sustainable talents in the field of information technology.
1. Introduction
According to a previous international conference, the widespread application of new-generation information technology is a crucial component in achieving sustainability, as it deeply involves the manufacturing industry [1]. This extensive application will significantly drive advancements in the field of smart manufacturing, thereby enhancing the levels of intelligence, networking, and digitalization within the manufacturing sector [2]. This, in turn, creates valuable opportunities for the realization of sustainability objectives. Smart manufacturing, as an emerging paradigm, not only elevates the global competitiveness of the manufacturing industry but also provides essential support for the achievement of sustainability goals [3].
Throughout this process, talent assumes a pivotal role because it possesses the capacity to propel new waves of industrial and technological revolutions, expedite the evolution of the manufacturing industry, and supply the essential driving force for achieving sustainability [4]. The rapid development of smart manufacturing has induced an urgent demand for the next generation of information technology talent [5]. These individuals will hold a critical position in the context of sustainable development, simultaneously establishing more elevated standards for the knowledge structure while developing practical innovation capabilities and comprehensive competencies of the manufacturing workforce to meet the demands of sustainability [6]. Within this broader framework of sustainability, graduate education emerges as an exceptionally significant cornerstone for nurturing innovative talents.
As the main body of high-level innovative talent training, three shortcomings regarding the cultivation of mechanical engineering talents still exist in universities.
- (1)
- Insufficient knowledge of new-generation IT:
At present, due to the continuous extension in the manufacturing industry, the engineering vision and innovation ability of high-level talents need to be improved [7]. However, most universities lack clarity in the cultivation program for mechanical engineering postgraduates in the new information technology era. For example, the knowledge structure of corresponding courses is inconsistent with the research direction of students, and new technology contents need to be continuously updated [8]. However, since the teaching setting of universities is limited by the traditional knowledge system, the course contents and practical teaching cannot be updated and sustained in time, which is not conducive to the cultivation of students’ practical ability [9].
- (2)
- Teaching resources regarding the new generation of IT practice is insufficient:
A current trend for solving complex manufacturing problems involves the use of the new generation of information technology, and the development of practical innovation ability is also an important factor for the cultivation of postgraduates in mechanical specialties [10]. However, most universities do not provide comprehensive knowledge of mechanical disciplines, with few actual cases, which leads to students’ difficulty in understanding the industry’s cutting-edge technology [11]. At the same time, the construction of innovative laboratories supported by universities for new smart manufacturing-related research is inadequate, and there is a lack of corresponding courses on environmental and resource protection, which is not conducive to postgraduates’ innovation awareness and practical ability [12].
- (3)
- A cooperation model with high-end enterprises has not yet been formed:
Cooperation between enterprises and schools is the best way to cultivate engineering literacy among postgraduates. The selection of cooperating enterprises will have a certain influence on the level of talent [13]. We should choose high-end enterprises with comprehensive advantages and strong information technology as partners. At present, Chinese manufacturing enterprises are in the stage of intelligent transformation, and there are relatively few manufacturing enterprises involving new-generation information technology [14]. The enterprises cooperating with schools are still mainly in line with the requirements of traditional manufacturing training objectives which is not conducive to the cultivation of students’ comprehensive practice abilities [15]. It is important to note that enterprises collaborating with educational institutions tend to align their objectives with traditional manufacturing training requirements [16]. This alignment, however, may not adequately address the holistic development of students’ comprehensive practice abilities. Traditional manufacturing training objectives often prioritize specialized technical skills, which, while important, may not encompass the broader skill sets and competencies needed in today’s multifaceted professional landscape [17].
How should we address these deficiencies? To answer this question, we begin this study by conducting a thorough analysis of the challenges within graduate education. Following this, we construct a knowledge framework for graduate education that adapts to the evolving landscape, thus more effectively meeting the demands of sustainability. We aim to enhance students’ practical and innovative skills and offer robust support for the attainment of sustainability objectives through the introduction of the “Three-Level Advancement” pathway. This process raises graduate education to a new level, closely intertwined with the objectives of sustainability.
Specifically, the article’s structure is outlined as follows:
- The traditional graduate education program in mechanical engineering is introduced, and on this basis, the “ Three-Level Advancement” graduate education program is proposed.
- The training path of the “Three-Level Advancement” program is outlined, primarily achieved through the optimization of the teaching system, the establishment of project innovation teams, and collaboration with industry partners.
- The feasibility of the “Three-Level Advancement” training program is validated through practical case studies.
- Discussion is presented regarding the application and promotion of the “Three-Level Advancement” training program.
2. The Training Knowledge System of Mechanical Engineering Graduate Students
2.1. The Traditional Training Knowledge System of Mechanical Engineering Graduate Students
As an important field of basic engineering, traditional machinery provides various products and services for the development of social infrastructure and economy [16]. Through traditional teaching methods, postgraduates can master basic mechanical theories and know modern technologies, which can help them understand the advanced technologies and development trends in the mechanical field [18] so that they are able to research independently in the future.
The traditional knowledge cultivation system of graduate students is shown in Figure 1.
Figure 1.
The postgraduate curriculum system in the mechanical engineering major.
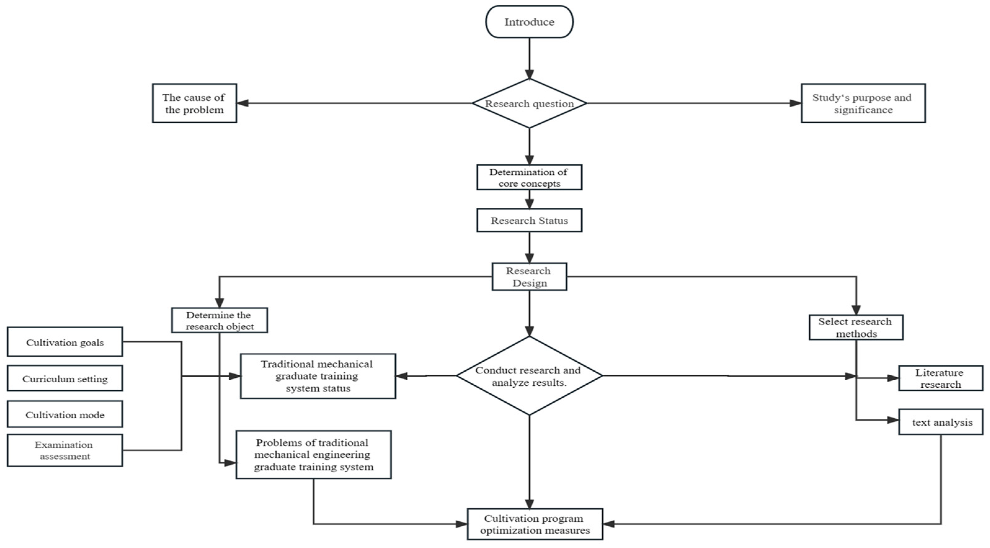
In the traditional mechanical engineering graduate training system, universities mainly help graduate students to master basic mechanical theories, which cannot meet their future work needs [19]. At the same time, against the backdrop of the new generation of intelligent manufacturing, universities must shift their focus toward nurturing the practical and innovative abilities of mechanical engineering graduate students [20]. Consequently, the demand for a novel training program becomes apparent, one that is specifically designed to enhance the innovation and practical capabilities of graduate students. This necessity reflects the evolving demands of the industrial landscape, where adaptability, innovation, and real-world application hold paramount importance. The specific process diagram is shown in Figure 2.
Figure 2.
Research process flowchart of the “Three-Level Advancement” program.
2.2. The Knowledge Training System of Mechanical Engineering Graduate Students Involving Industrial and Information Sustainable Development
To address the demands of the new generation of intelligent manufacturing, we propose a “Three-Level Advancement” training program building upon the traditional graduate education in mechanical engineering. This program aims to enhance the green and sustainable development capabilities of mechanical engineering graduate students, preparing them to address future challenges in the field.
Firstly, in constructing an interdisciplinary knowledge system, we integrate fields such as mechanical engineering, electronic engineering, and computer science, and introduce cutting-edge technologies to ensure the innovative nature of the knowledge framework. At the skill development level, we emphasize the cultivation of practical abilities through project-driven approaches and engineering practices, enabling graduate students to possess fundamental technical skills to tackle real-world challenges. Concerning quality and attitude, we focus on instilling a sense of industry responsibility and professional ethics to ensure graduate students exhibit a high work ethic.
Furthermore, through research incentives and the acknowledgment of professional values, we aim to instigate research enthusiasm among graduate students and enhance their awareness of professional values. In terms of knowledge structure, a balanced development is achieved through core course arrangements and an improved mentorship system.
Finally, we establish a comprehensive evaluation system to assess graduate students’ practical skills and innovation capabilities, providing robust support for their future significant contributions to the field of intelligent manufacturing. The new knowledge framework for graduate education in mechanical engineering is shown in Figure 3.
Figure 3.
The new system for cultivating knowledge among mechanical engineering graduate students.
3. The Training Path of Three Levels of Advanced Practice Innovation Ability
In the context of the new generation of intelligent manufacturing, the government places a high priority on informatization and modernization development, emphasizing the demand for talents with strong practical, innovative, and research capabilities [21]. To meet this demand, higher education institutions should pay increased attention to cultivating students’ practical innovation skills, integrating them through various aspects of practical teaching activities [22]. Therefore, we propose a Three-Level Advancement training program in which students systematically progress from developing fundamental practical skills to enhancing their practical problem-solving abilities and ultimately cultivating their research and innovation capabilities. By establishing clear training objectives, emphasizing the cultivation of practical skills at different levels, and integrating them into various aspects of practical teaching, this program aims to better prepare students to adapt to future societal and industrial development needs. It aspires to contribute to the nation’s modernization and industrial upgrading by fostering talents dedicated to green and sustainable development.
Innovation ability—comprehensive practical ability: This educational objective is pursued through industry–university–research integration, as well as the integration of specialized knowledge education, project-based practical experience, and CDIO-PBL-based postgraduate education [23] (CDIO: conceive, design, implement, and operate; PBL: problem-based learning), as illustrated in Figure 4. Adopting the CDIO framework and concurrently applying the PBL method within this framework aim to enhance students’ practical skills and problem-solving abilities. This comprehensive framework serves as a strategic roadmap for the holistic development of students, blending theoretical understanding with hands-on practice and real-world application. All these elements constitute integral components of their educational journey.
Figure 4.
The practice innovation training path of mechanical engineering graduate students taking into account the new generation of information technology.
The implementation of the “Three-level Advancement” training program requires the support of appropriate hardware and software resources. Firstly, it is essential to conduct research and industry analysis to establish a course system that aligns with job competencies. We can adopt a certain app software program to enhance students’ interest in graduate student learning. This ensures that the program provides relevant knowledge and skills for professional development. Secondly, as part of the training process, graduate students should actively engage in real-world projects to cultivate their professional innovation abilities. By integrating knowledge acquisition, practical engineering experience, and technological innovation across the three stages, the program aims to progressively enhance students’ fundamental practice abilities, project-driven practice innovation abilities, and comprehensive practice abilities.
3.1. Optimization of the Teaching System to Promote the Basic Practical Ability of Sustainable Cognition
We implemented a CDIO-PBL-based approach to graduate education with the objective of constructing an optimized teaching and learning system that not only promotes sustainable cognitive development but also enhances fundamental practical skills, encourages interactivity, and fosters teamwork. CDIO-PBL places a strong emphasis on problem-driven learning, encouraging students to actively engage in problem analysis and resolution. This approach effectively nurtures the ability to continuously learn and adapt to emerging knowledge paradigms.
Through project-driven learning, students have the opportunity to apply their acquired knowledge and skills in real-world contexts, thereby enhancing their practical experience. Additionally, the interactive teaching methods integrated into this approach are instrumental in stimulating students’ interest and improving the overall learning outcomes for engineering students. Consequently, students become more actively involved in their courses, ultimately elevating the educational effectiveness of the program.
Furthermore, the CDIO-PBL model has proven to be a catalyst for the development of students’ teamwork skills. It encourages collaborative problem solving, thus honing students’ abilities in teamwork, communication, and leadership. This multifaceted educational approach better equips graduate engineering students to confront the challenges of their future careers. By emphasizing integrative practice and teamwork, it offers a solid foundation for their success in the engineering profession. Figure 5 shows the CDIO-PBL teaching model designed in this study.
Figure 5.
The CDIO-PBL teaching model.
3.2. Building a Project Innovation Team to Promote Project-Driven Practice Innovation Ability
This paper suggests the establishment of an interdisciplinary innovation team by engaging exceptional enterprise mentors as external mentors and forming a collaborative innovation team with internal mentors and graduate students. By combining the professional research expertise of graduate students from diverse fields, this approach aims to stimulate their critical thinking and foster their innovative mindset and proficiency in applying modern technologies.
By establishing an innovation platform, mentors play a crucial role in guiding postgraduates to conduct research on advanced manufacturing technology, effectively enhancing their practical and innovative abilities. Moreover, mentors organize postgraduates to participate in various competitions related to intelligent manufacturing, such as 3D competitions and mathematical modeling competitions, with the aim of expanding their practical and innovative capabilities [23].
Mentors play a pivotal role by providing specific and comprehensive guidance to postgraduate students, fostering their active involvement in innovative projects. This mentorship approach not only nurtures students’ self-learning and innovative abilities but also kindles their enthusiasm for learning. Furthermore, mentors underscore the practical application of knowledge and the utilization of acquired experiences in real-world contexts. They conduct thorough assessments and evaluations to gauge students’ learning achievements. This iterative process of assessments and evaluations serves as an intrinsic motivational tool, prompting students to become more deeply engaged in postgraduate innovative projects, thus reinforcing their commitment to academic and professional growth.
3.3. Strengthening School–Enterprise Cooperation to Promote Industry–University–Research Integration in the Development of Comprehensive Practical Ability
Our first objective is to establish a collaborative platform that provides convenient and efficient technical services for universities and enterprises. This platform will facilitate the introduction of enterprise technology-driven projects and the creation of a high-level practical training platform, ultimately fostering the development of professional skills and practical abilities among graduate students. Our second goal is to promote technological innovation and foster the joint cultivation of high-level talents, aiming for mutual benefits and win–win outcomes. By deepening the integration of production, education, and research, we aspire to make significant contributions to China’s technological innovation and the development of high-quality talent. To achieve these goals, we carried out a comprehensive design and analysis of the program structure and the functionality of integrating production and education. This ensures that the performance requirements are met, and the expected goals are achieved, as illustrated in Figure 6, Figure 7 and Figure 8.
Figure 6.
Study on a control method of end-face defects of hot-rolled steel coil.
Figure 7.
Construction of the practical training framework involving production and education integration.
Figure 8.
Functional framework of production–education integration training.
Based on this collaborative platform, mentors from our institution and Baosteel enterprise collaborate to guide graduate students in developing methods for controlling end-face defects in hot-rolled steel coils. This is achieved by leveraging technologies such as digital twin models, cloud computing, and artificial intelligence. The aim is to monitor the steel coil production process in real time and take advantage of the integration of virtual and real environments for intelligent control. This collaboration ultimately helps steel enterprises enhance their competitiveness and achieve tangible results. During the practical implementation, mentors encourage and guide graduate students to conduct in-depth research on artificial intelligence, the Internet of Things, digital twin models, and other relevant technologies for fault diagnosis and recognition in steel coil production. They also develop a feature library and design recognition algorithm for end-face defects in hot-rolled steel coils. This approach enables students to stay updated with industry dynamics and acquire firsthand knowledge of enterprise production practices.
4. Validating the Effectiveness of the “Three-Level Advancement” Training Program
4.1. Experimental Objective
The aim was to validate the effectiveness of the “Three-Level Advancement” training program in enhancing practical innovation skills and stimulating students’ interest in mechanical engineering. This was achieved through a comparative analysis between the Innovation Class (DT1) and the Regular Class (DT2), affirming the program’s capability to cultivate talents dedicated to green and sustainable development.
4.2. Experimental Procedure
- Random Student Allocation:
Employing a random grouping method, the 120 participating students were divided into DT1 and DT2, each comprising 60 students. This ensured that the initial differences between the two classes, in terms of academic proficiency and other factors, were minimized.
- 2.
- Implementation of the “Three-Level Advancement” Training Program (DT1):
- Optimization of the Teaching System: For the EG class, a systematic optimization of the teaching framework was carried out, encompassing the refinement of teaching materials, the integration of cutting-edge technologies, and the establishment of a robust online learning platform. These enhancements aimed to elevate the practicality and contemporary relevance of the curriculum.
- Project-Driven Learning: The implementation of project-driven learning entails orchestrating student involvement in authentic projects. This approach encourages the application of theoretical knowledge in solving real-world problems, thereby amplifying their practical skills.
- Industry–Academia–Research Integration Education: The advocacy for industry–academia–research integration education manifests through the establishment of collaborative projects with enterprises. This strategic engagement ensures that students acquire substantial practical experience within authentic industrial settings, nurturing a comprehensive set of interdisciplinary competencies.
- 3.
- Implementation of the Traditional Graduate Education Program in Mechanical Engineering (DT2):
- Continuation of Traditional Teaching System: DT2 adhered to the traditional graduate education program in mechanical engineering, utilizing conventional teaching materials and course structures.
- Curriculum-Centric Approach: The traditional curriculum framework took precedence, emphasizing the impartation of theoretical knowledge and occasionally incorporating practical projects and industry collaborations.
- 4.
- Practical Tests and Examinations:
Conducting a semester-long experimental study, we comprehensively compared the academic performance of students from the Innovation Class (DT1) and the Regular Class (DT2). A focal point of this comparison involved practical tests and examinations designed to assess disparities in their academic proficiency and practical application capabilities in the field of mechanical engineering. The practical assessments simulated real-world scenarios, evaluating students’ abilities to apply theoretical knowledge in addressing practical challenges within the mechanical engineering domain. These tests aimed to gauge their hands-on skills, innovative thinking, and adaptability in the face of authentic industry-related issues. Concurrently, regular examinations covered both traditional theoretical assessments and content derived from the “Three-Level Advancement” program, ensuring a well-rounded evaluation of students’ mastery of core mechanical engineering concepts. This holistic approach seeks to provide a comprehensive understanding of the potential impact of the innovative training program on their academic performance.
- 5.
- Project Participation and Evaluation:
Rigorous assessments of project engagement were conducted separately for students in DT1 and DT2. The evaluation for DT1 students encompassed various facets, including the quality of project completion and collaborative teamwork. In contrast, the project assessment among DT2 students was specifically tailored to the traditional teaching system, providing insights into their performance within a conventional learning environment. This meticulous examination aims to provide a nuanced understanding of the effectiveness of both the “Three-Level Advancement” program and the traditional teaching system in cultivating students’ practical skills and collaborative capabilities within distinct educational frameworks.
- 6.
- Teacher and Student Feedback and Survey:
We collected teacher and student feedback and conducted a questionnaire survey to gain insights into teachers’ and students’ perceptions and opinions regarding the “Three-level Advancement” program and the traditional approach. By gathering teachers’ and students’ perspectives, we aimed to capture their real-life experiences and focus on their perceptions of different training methods. This process provides valuable qualitative and quantitative data, allowing for a comprehensive evaluation of the effectiveness of both educational models and offering targeted recommendations for future improvements and optimizations.
- 7.
- Data Collection and Analysis:
We gathered and analyzed experimental data to compare the differences between the two classes in academic performance, practical project outcomes, and student feedback. With this comparative analysis, we sought to validate the effectiveness of the “Three-Level Advancement” program by examining the variations in key areas such as academic achievements, real-world project performances, and student perceptions. The systematic evaluation of these factors contributes to a comprehensive understanding of the program’s impact and its potential advantages over traditional teaching methods.
4.3. Experimental Results
The findings indicate that DT1 students exhibit more significant improvements in practical application abilities, project performances, and interdisciplinary skills. The experimental results of the “Three-Level Advancement” program align directly with the core principles of sustainable development, nurturing individuals to become talents with comprehensive competencies in green and sustainable development. This outcome positively contributes to the future sustainability of society, emphasizing the program’s effectiveness in cultivating individuals who can make meaningful contributions to sustainable development. The DT1 training program is shown in Figure 9.
Figure 9.
DT1 training program.
5. Results and Discussion
Results reflecting the improvements in student performance were obtained using the “Learning Gain” and “Approving Gain” (“LG” and “AG”) values [17]. Student gains were calculated using the following equations:
“DT2score” refers to the academic performance of students in DT2. On the other hand, “DT1score” refers to the academic performance of DT1 students. “DT2approved” represents the percentage of students who passed the exam in DT2, while “DT1approved” represents the percentage of students who passed the exam in DT1.
“LG” and “AG” are reliable metrics for the evaluation of the improvements in student learning through the implementation of this program. “LG” is used to assess the variation in grades, while “AG” is used to evaluate the increase in the number of students who passed the course. Additionally, students completed a survey regarding their experiences and opinions on these interactive applications. All surveys had a participation rate of over 95%.
Based on the feedback collected after one semester of experimental implementation, both the teachers and students in DT1 and DT2 offered genuine insights regarding the practicability of the “Three-Level Advancement” program’s practice innovation ability cultivation path. This constructive feedback serves to validate the overall feasibility and effectiveness of the cultivation path. Their candid input contributes to the empirical support for the successful implementation of this innovative approach in practice. The survey questionnaire is shown in Table 1.
Table 1.
Survey questionnaire.
5.1. Comparison of the Results of DT1 and DT2
According to the data presented in Table 2 and the results of personal achievements presented in Table 3, it is evident that the learning outcomes of postgraduates in DT1 surpass those in DT2. This noteworthy discrepancy can be attributed to the implementation of a novel teaching methodology in DT1, which places a strong emphasis on the interdisciplinary integration of subjects and prioritizes the development of students’ practical and innovative proficiencies as its cornerstone. The establishment of a comprehensive transdisciplinary curriculum system in DT1 allows postgraduates to not only adeptly navigate the amalgamation of diverse disciplines but also fosters the cultivation of their foundational practical skills. This innovative approach stands as a testament to the benefits of an integrated and multifaceted educational strategy in postgraduate training.
Table 2.
Survey results.
Table 3.
Personal achievements.
5.2. Discussion of the Results
The graduate students in DT1 showed exceptional enthusiasm and dedication to their academic endeavors. Their commitment manifested not only through diligence in their studies and mastering necessary software tools but also in their proactive engagement with mentors, seeking clarification, and explaining challenging concepts. Additionally, they actively participated in competitions, continuously analyzed and synthesized the competition landscape, and collaborated with peers in problem-solving sessions, enhancing their innovative capacity and project completion rates. This proactive approach not only boosted the success rates in competitions but also positioned them advantageously compared to DT2 students, reflecting a strong commitment to fostering a culture of innovation and academic excellence.
As shown in Figure 10, students’ self-evaluations clearly indicate the superiority of the “Three-Level Advancement” program’s system for the progressive cultivation of practical skills over traditional methods. Practice has proven that this cultivation approach significantly influences the enhancement of students’ abilities in independent learning, innovation, language expression, problem solving, and comprehensive practical skills.
Figure 10.
Student self-evaluation.
Regarding the impact on students’ awareness or capabilities related to sustainable development, survey results suggest that under this cultivation system, students’ overall abilities regarding sustainable development significantly improved. Students demonstrated heightened awareness and capabilities in environmentally friendly and sustainable engineering solutions. This program not only provides robust support for their individual professional development but also positively contributes to the country’s technological innovation and green development.
It is noteworthy that the performance of DT1 students was markedly superior to that of DT2 students, further emphasizing the significant effectiveness of this cultivation system in enhancing students’ abilities. These positive outcomes not only affirm the effectiveness of this cultivation program in fostering comprehensive skills but also underscore its potential to enhance students’ knowledge of sustainable development.
Overall, this cultivation system holds promise not only as a catalyst for students’ academic and professional success but also as a strategic asset in advancing the country’s technological innovation landscape and promoting environmentally friendly and sustainable engineering solutions. This further emphasizes the importance of this cultivation system in nurturing graduate students in the field of mechanical engineering and contributing to the nation’s broader innovation capabilities and sustainable development.
5.3. Application Promotion
To ensure that the outcomes of this professional training program are applicable to colleges at all levels, several considerations must be taken into account. Firstly, it is imperative to ensure that the content of the training program possesses both generality and flexibility to meet the diverse needs of different colleges. Secondly, the establishment of clear training standards and evaluation mechanisms is necessary to quantitatively assess and track the outcomes. Additionally, a mechanism should be developed for the exchange and sharing of experiences, enabling the sharing of best practices among different colleges, thereby fostering ongoing improvement and enhancement of the professional training program. Lastly, emphasis should be placed on the application of educational technology to support online learning and distance education, catering to students from various colleges and geographical locations. By comprehensively considering these factors, it is possible to guarantee that the outcomes of the professional training program are more widely applicable to colleges at all levels. These considerations are presented in Figure 11.
Figure 11.
Application promotion.
Through careful consideration of these factors, the outcomes of this specialized training program can be refined to enhance their applicability and benefits for colleges at all tiers, ensuring that students receive quality education and opportunities for growth and development, regardless of their institutional level. This dedication to inclusivity and adaptability in education is essential in the pursuit of greater equity and excellence within the educational landscape, demonstrating the program’s potential to deliver high-quality education while fostering opportunities for student growth and development, regardless of tier or institutional level.
5.4. Discussion
This research also has the following limitations:
- Due to the time constraints of a single semester for research, we had to carefully design the research to efficiently complete data collection and analysis within the limited timeframe. The potential impacts of time constraints on the research results should be emphasized, ensuring that readers have a clear understanding of the scope and limitations of the study.
- To demonstrate the effectiveness of the “Three-Level Advancement” training program, it is essential to systematically collect and analyze empirical evidence, encompassing both quantitative and qualitative data. Rigorous case studies and comparative assessments should be conducted to support the widespread acceptance and application of this training approach in graduate education. A multidimensional validation is crucial for establishing a solid foundation.
- A subjective evaluation of improvement in student abilities requires more accurate methods or tools. Introducing objective criteria and standardized assessment tools can mitigate subjectivity, providing a more comprehensive and impartial perspective on students’ skill development. This enhances the credibility and effectiveness of the evaluation process.
- The proposed “Three-Level Advancement” training is still in its early stages of development and requires continuous research and improvement to increase its effectiveness. It must align with educational and industrial trends, undergo regular reviews, and be iteratively improved to adapt to the evolving challenges and opportunities in the dynamic professional landscape.
6. Conclusions
As traditional manufacturing transitions to greener practices, striking a balance between economic development and environmental conservation becomes a pivotal factor in achieving sustainability. The “Three-Level Advancement” educational pathway, encompassing general education, project-based innovation teaching methods, and industry–academia–research practices, plays a significant role in fostering students with a sustainability-focused perspective. General education imparts comprehensive knowledge, project-based innovation encourages students to tackle sustainability challenges, and industry–academia–research practices allow students to apply this knowledge to practical contexts, collectively advancing the realization of sustainability objectives. In this paper, we delved into each of these aspects and outlined the methods confirming the effectiveness of this teaching approach.
An integrated general education system is intricately connected to sustainability. Through interdisciplinary courses, debates, community service, and hands-on projects, we nurture students’ holistic competencies, bolstering their awareness of sustainability and their ability to take meaningful actions, thereby making a substantial contribution to the achievement of sustainability goals. This process not only enriches students’ knowledge but also facilitates the broader promotion of sustainability education.
Therefore, the foundation of this pathway is built upon project-based innovation teaching methods. Students immerse themselves in experiential learning by gaining practical project experience, during which they apply theoretical knowledge to address real engineering challenges. Each project is characterized by clear objectives and measurable outcomes. The utilization of project cycle management techniques, encompassing planning, execution, monitoring, and evaluation, ensures that students develop a well-rounded set of project management skills. Simultaneously, these collaborative projects foster teamwork and leadership capabilities.
Lastly, this pathway integrates industrial practice, academic research, and practical projects to foster experiential learning in innovation. Collaborative projects with industry partners offer students a genuine platform for active involvement in engineering practices and collaboration with professionals, all within authentic real-world scenarios. Furthermore, students are encouraged to engage in research projects to stay abreast of the latest research developments and subsequently apply them to real problem-solving contexts, thereby blending theoretical knowledge with practical acuity.
To corroborate the efficacy of this pathway, three methodologies were implemented:
- This involves a routine assessment of student performance, encompassing project deliverables, scholastic accomplishments, and practical skill acquisition. By comparing data from before and after the implementation of this pathway, it is possible to discern students’ progress across diverse domains.
- The outcomes of scheduled feedback sessions with industry collaborators, who liaise with academic institutions, offer insights into student performance in actual work settings and present practical advice for fine-tuning the pathway.
- The periodic collection of student feedback provides valuable insights into their perspectives regarding this pathway. Positive feedback and anecdotal accounts of postgraduation career successes serve as compelling endorsements of the efficacy of this training pathway.
In summary, the “Three-Level Advancement” training pathway represents a holistic educational approach that combines general education; project-based innovation; and the integration of industrial, academic, and research practices, applying industrial information technology within graduate education. Its demonstrated success as an educational model equips students with extensive knowledge and practical skills, enabling them to proficiently tackle challenges in the field of mechanical engineering and promote sustainable and eco-friendly development in the manufacturing industry. Looking ahead, the continuous evolution of technology and industry demands an ongoing commitment to innovation and adaptability. Future work in this educational framework could explore emerging technologies, expand collaborative projects with diverse industry sectors, and delve into cutting-edge research initiatives. This proactive approach ensures that graduates remain at the forefront of advancements in mechanical engineering, fostering a workforce prepared to address evolving challenges and contribute to sustainable practices in the ever-changing landscape of manufacturing.
Author Contributions
Conceptualization, X.D.; methodology, L.X.; resources, M.Z.; data curation, F.X.; writing—original draft preparation, J.C.; writing—review and editing, Y.Z. and F.X. All authors have read and agreed to the published version of the manuscript.
Funding
This research was funded by the Teaching Research Project of Hubei Province (2020365, 2020373) and the Teaching Research Project of Wuhan University of Science and Technology (Yjg202001).
Institutional Review Board Statement
Not applicable.
Informed Consent Statement
Not applicable.
Data Availability Statement
The data presented in this study are available on request from the corresponding author.
Conflicts of Interest
The authors declare no conflicts of interest.
References
- Zhang, X.; Li, C.; Jiang, Z. Research on Talent Cultivating Pattern of Industrial Engineering Considering Smart Manufacturing. Sustainability 2023, 15, 11213. [Google Scholar] [CrossRef]
- Shen, Z.; Arraño-Vargas, F.; Konstantinou, G. Artificial intelligence and digital twins in power systems: Trends, synergies and opportunities. Digit. Twin 2023, 13, 2–11. [Google Scholar]
- Li, H.; Li, X.; Zhan, J.; Chen, W.; Zong, W. Study of Turbulent Kinetic Energy and Dissipation Based on Fractal Impeller. Sustainability 2023, 15, 7772. [Google Scholar] [CrossRef]
- Xu, Q.; Zhou, G.; Zhang, C.; Chang, F.; Huang, Q.; Zhang, M.; Zhi, Y. Digital twin-driven intelligent maintenance decision-making system and key-enabling technologies for nuclear power equipment. Digit. Twin 2022, 28, 2–14. [Google Scholar] [CrossRef]
- Klotter, J.; Karimi, H. On the Application of Agile Project Management Techniques, V-Model and Recent Software Tools in Postgraduate Theses Supervision. J. Electr. Electron. Eng. 2020, 2, 17–25. [Google Scholar]
- Baashar, Y.; Hamed, Y.; Alkawsi, G.; Capretz, L.F.; Alhussian, H.; Alwadain, A.; Al-amri, R. Evaluation of postgraduate academic performance using artificial intelligence models. Alex. Eng. J. 2022, 61, 9867–9878. [Google Scholar] [CrossRef]
- Ng, A.K.; Koo, A.C.; Pallis, A.A. Professionalization of the shipping industry via postgraduate education. Ocean. Coast. Manag. 2011, 54, 364–373. [Google Scholar] [CrossRef]
- Gardas, B.B.; Mangla, S.K.; Raut, R.D.; Narkhede, B.; Luthra, S. Green talent management to unlock sustainability in the oil and gas sector. J. Clean. Prod. 2019, 229, 850–862. [Google Scholar] [CrossRef]
- Gao, T.; Dang, X.; Xu, D.; Zhao, Z.; Liu, T.; Zhang, Y. The impact of green supply chain management on sustainability performance in Chinese manufacturing companies. Int. J. Comput. Syst. Eng. 2023, 7, 199–210. [Google Scholar] [CrossRef]
- Ricaurte, M.; Viloria, A. Project-based learning as a strategy for multi-level training applied to undergraduate engineering students. Educ. Chem. Eng. 2020, 33, 102–111. [Google Scholar] [CrossRef]
- Khrushchev, Y.; Batseva, N.; Fix, N.; Chesnokova, I.; Khar’kovskaya, V. Business Games in Training Engineering Students. Procedia-Soc. Behav. Sci. 2015, 206, 267–271. [Google Scholar] [CrossRef][Green Version]
- Zhang, M.; Tao, F.; Huang, B.; Liu, A.; Wang, L.; Anwer, N.; Nee, A.Y.C. Digital twin data: Methods and key technologies. Digit. Twin 2022, 9, 1–2. [Google Scholar]
- Lavrinenko, S.; Yankovsky, S.; Gubin, V.; Larionov, K. Increase of Engineering Students Training Level. Procedia-Soc. Behav. Sci. 2015, 206, 278–283. [Google Scholar] [CrossRef]
- Park, J.J.; Choe, N.H.; Schallert, D.L.; Forbis, A.K. The chemical engineering research laboratory as context for graduate students’ training: The role of lab structure and cultural climate in collaborative work. Learn. Cult. Soc. Interact. 2017, 6, 113–122. [Google Scholar] [CrossRef]
- Ji, X.; Tang, J.; Wang, J. Research on Training Model of Design Talents Based on Well-Being Cultural Industry. In Proceedings of the International Conference on Human-Computer Interaction, Lisbon, Portugal, 20–22 July 2022; pp. 435–444. [Google Scholar]
- Duan, X.; Zhu, K.; Wang, X.; Zhou, M. Reform of the Training Program of Intelligent Manufacturing Engineering of Universities in the Steel Industry. Sustainability 2023, 15, 3952. [Google Scholar] [CrossRef]
- Ruiz, M.J.S.; Molina, R.I.R.; Amaris, R.R.A.; Raby, N.D.L. Types of competencies of human talent supported by ICT: Definitions, elements, and contributions. Procedia Comput. Sci. 2022, 210, 368–372. [Google Scholar] [CrossRef]
- Corral Abad, E.; Gómez García, M.J.; Ruiz Blázquez, R.; Castejon, C.; García-Prada, J.C. Effects of an android app on mechanical engineering students. Comput. Appl. Eng. Educ. 2018, 26, 1050–1057. [Google Scholar] [CrossRef]
- Corral Abad, E.; Gómez García, M.J.; Diez-Jimenez, E.; Moreno-Marcos, P.M.; Castejón Sisamon, C. Improving the learning of engineering students with interactive teaching applications. Comput. Appl. Eng. Educ. 2021, 29, 1665–1674. [Google Scholar] [CrossRef]
- Zhang, Y.; Yuan, D. Exploration on Optimization of Business Talent Training in Digital Economy Era. In Proceedings of the 6th International Conference on Digital Technology in Education, Hangzhou, China, 16–18 September 2022; pp. 299–304. [Google Scholar]
- Liu, J.; Wen, X.; Zhou, H.; Sheng, S.; Zhao, P.; Liu, X.; Kang, C.; Chen, Y. Digital twin-enabled machining process modeling. Adv. Eng. Inform. 2022, 54, 101737. [Google Scholar] [CrossRef]
- Liu, H.; Liu, W. Research on the Cultivation Path of Innovative and Entrepreneurial Talents in Colleges and Universities in the New Era. In Proceedings of the 2021 2nd Asia-Pacific Conference on Image Processing, Electronics and Computers, Dalian, China, 14–16 April 2021; pp. 531–534. [Google Scholar]
- Liu, J.; Zhou, H.; Tian, G.; Liu, X.; Jing, X. Digital twin-based process reuse and evaluation approach for smart process planning. Int. J. Adv. Manuf. Technol. 2019, 100, 1619–1634. [Google Scholar] [CrossRef]
Disclaimer/Publisher’s Note: The statements, opinions and data contained in all publications are solely those of the individual author(s) and contributor(s) and not of MDPI and/or the editor(s). MDPI and/or the editor(s) disclaim responsibility for any injury to people or property resulting from any ideas, methods, instructions or products referred to in the content. |
© 2023 by the authors. Licensee MDPI, Basel, Switzerland. This article is an open access article distributed under the terms and conditions of the Creative Commons Attribution (CC BY) license (https://creativecommons.org/licenses/by/4.0/).


























