An Integrated Multi-Criteria Decision Support Model for Sustainable Ship Queuing Policy Application via Vessel Traffic Service (VTS)
Abstract
1. Introduction
- To identify the hierarchical structure of decision criteria that represents the priorities of the PA and sets the groundwork for a fair queuing policy for Iskenderun Bay, Turkey.
- To examine current vessel traffic management and TOS practices overseen by the VTS system and elucidate the information/data flow accessible for model integration.
- To propose an integrated multi-criteria decision support model comprising the Fuzzy Analytical Hierarchy Process (FAHP) and PROMETHEE II applicable by the VTS, which determine priority weights of criteria and provide a complete ranking of arriving ships for the management of a queuing policy compatible with the JITA policy.
- To analyze the reduction in CO2 emissions during the anchorage period of arriving ships within the port limits by implementing the proposed model that considers subsequent nautical service duration.
2. Literature Review
3. Material and Method
3.1. Review of Vessel Traffic Management in the Gulf of Iskenderun
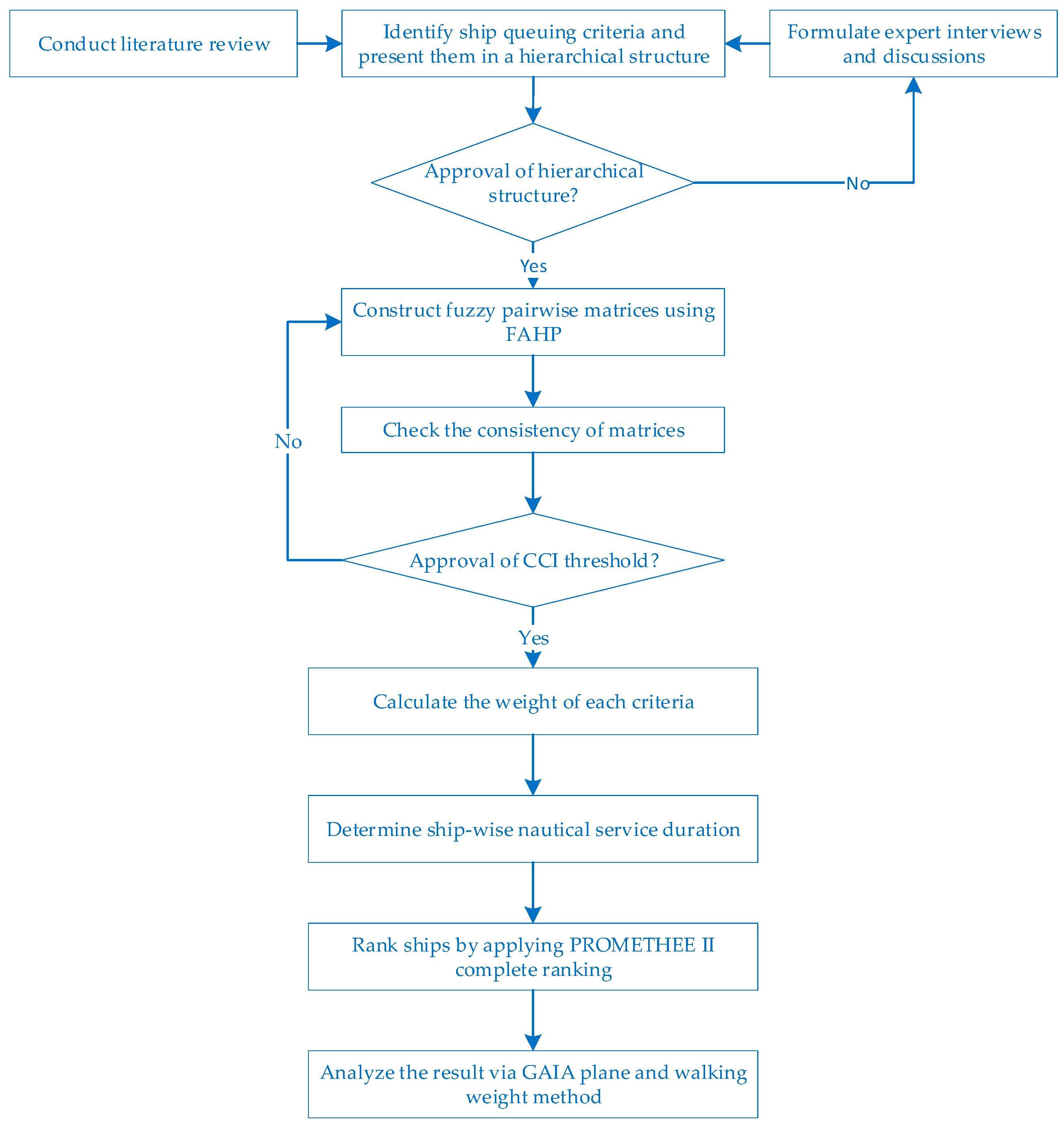
3.2. Methodology
- Identify ship queuing criteria and organize them hierarchically.
- Utilize the FAHP to compute the priority weight for each criterion in the hierarchy.
- Determine ship-wise nautical service duration to facilitate the RTA at the PBP, estimate waiting idle/anchorage periods, and organize the berthing maneuvers of arriving ships.
- Employ the PROMETHEE II complete ranking decision-making tool to rank incoming ships.
- Analyze the result via the Geometrical Analysis for Interactive Aid (GAIA) plane and walking weights method.
- Develop a hierarchical structure encompassing the goal, criteria, and decision criteria at pertinent stages, as depicted in Figure 3. In addition to the available secondary data in the literature, the contribution of the domain experts enabled the segmentation of the queuing policy criteria into four categories: safety, environmental, business, and efficiency.
3.2.1. Determining the Weights of Ship Queuing Policy Criteria via FAHP
3.2.2. Production of Ship-Wise Nautical Service Duration Table
3.2.3. Determining the Complete Ranking of Arriving Ships via PROMETHEE II
4. Results
4.1. Operational Process and Information/Data Management in the Local VTS System
4.1.1. Resources for the Information/Data Requested for the Model Input
4.1.2. Establishing Ship CO2 Emission Production Quantity
4.2. Application of the FAHP Method to Determine Priority Weights of Decision Criteria
4.3. Ship-Wise Nautical Service Duration
4.4. Application of PROMETHEE II in a Case Study
4.5. Analysis of the Results via GAIA Plane and Walking Weights
5. Discussion
6. Conclusions
- The Port Authority (PA) and affiliated public entities are queuing arriving ships while prioritizing safety criteria, which take precedence, followed by business interests, operational efficiency, and environmental impacts.
- Augmenting the VTS system with the proposed model enhances the ability to render TOS under the PA’s equitable queuing policy, which aligns with JITA requirements.
- The implementation of the proposed model reduces CO2 emissions based on various scenarios, ranging between 32.8% and 45% in comparison with FCFS.
- The model can be applied to other ports after the application procedures underlined in the integrated decision support model framework.
Author Contributions
Funding
Institutional Review Board Statement
Informed Consent Statement
Data Availability Statement
Acknowledgments
Conflicts of Interest
Abbreviations
| AIS | Automatic Identification System |
| AHP | Analytical Hierarchy Process |
| CCI | Centric Consistency Index |
| CO2 | Carbon Dioxide |
| DF | Direction Finder |
| EPA | U.S. Environmental Protection Agency |
| ETA | Estimated Time of Arrival |
| FAHP | Fuzzy Analytical Hierarchy Process |
| FCFS | First Come, First Served |
| GHG | Greenhouse Gas |
| GIA | Global Industry Alliance |
| IALA | International Association of Marine Aids to Navigation and Lighthouse Authorities |
| IHO | International Hydrographic Organization |
| IMO | International Maritime Organization |
| JITA | Just-In-Time Arrival |
| LRIT | Long-Range Identification and Tracking |
| MARPOL | International Convention for the Prevention of Pollution from Ships |
| MSW | Maritime Single Window |
| PA | Port Authority |
| PBP | Pilot Boarding Place |
| P-CDM | Port Collaborative Decision Making |
| PROMETHEE | Preference Ranking Organization Methods for Enrichment Evaluation |
| PMIS | Port Management Information System |
| RTA | Requested Time of Arrival |
| SP | Sailing Plan |
| TFN | Triangle Fuzzy Numbers |
| TOS | Traffic Organization Service |
| VA | Virtual Arrival |
| VTS | Vessel Traffic Service |
| VTSO | Vessel Traffic Service Operator |
Appendix A
| DM1 | SRPV | CDET | CDEF | COEA | ATPL | DEMR | MMSP | LOAS |
|---|---|---|---|---|---|---|---|---|
| SRPV | (1, 1, 1) | (1, 1, 1) | (1, 1, 1) | (3, 5, 7) | (1, 3, 5) | (3, 5, 7) | (3, 5, 7) | (1, 3, 5) |
| CDET | (1, 1, 1) | (1, 1, 1) | (3, 5, 7) | (0.2, 0.33, 1) | (0.2, 0.33, 1) | (0.14, 0.2, 0,33) | (0.2, 0.33, 1) | (1, 3, 5) |
| CDEF | (1, 1, 1) | (0.14, 0.2, 0.33) | (1, 1, 1) | (0.2, 0.33, 1) | (0.2, 0.33, 1) | (0.2, 0.33, 1) | (0.2, 0.33, 1) | (0.2, 0.33, 1) |
| COEA | (0.14, 0.2, 0.33) | (1, 3, 5) | (1, 3, 5) | (1, 1, 1) | (3, 5, 7) | (0.2, 0.33, 1) | (1, 3, 5) | (1, 3.66, 7) |
| ATPL | (0.2, 0.33, 1) | (1, 3, 5) | (1, 3, 5) | (0.14, 0.2, 0.33) | (1, 1, 1) | (3, 5, 7) | (3, 5, 7) | (3, 5, 7) |
| DEMR | (0.14, 0.2, 0.33) | (3, 5, 7) | (1, 3, 5) | (1, 3, 5) | (0.11, 0.14, 0.2) | (1, 1, 1) | (3, 5, 7) | (3, 5, 7) |
| MMSP | (0.14, 0.2, 0.33) | (1, 3, 5) | (1, 3, 5) | (0.2, 0.33, 1) | (0.11, 0.14, 0.2) | (0.14, 0.2, 0.33) | (1, 1, 1) | (1, 1, 1) |
| LOAS | (0.2, 0.33, 1) | (0.2, 0.33, 1) | (1, 3, 5) | (0.14, 0.2, 1) | (0.11, 0.14, 0.2) | (0.14, 0.2, 0.33) | (1, 1, 1) | (1, 1, 1) |
| CCI = 0.34 | ||||||||
| DM2 | SRPV | CDET | CDEF | COEA | ATPL | DEMR | MMSP | LOAS |
| SRPV | (1, 1, 1) | (1, 1, 1) | (1, 1, 1) | (3, 5, 7) | (1, 3, 5) | (1, 3, 5) | (3, 5, 7) | (1, 3, 5) |
| CDET | (1, 1, 1) | (1, 1, 1) | (1, 1, 1) | (0.2, 0.33, 1) | (0.2, 0.33, 1) | (0.2, 0.33, 1) | (0.2, 0.33, 1) | (1, 3, 5) |
| CDEF | (1, 1, 1) | (1, 1, 1) | (1, 1, 1) | (0.2, 0.33, 1) | (0.2, 0.33, 1) | (0.2, 0.33, 1) | (0.2, 0.33, 1) | (0.2, 0.33, 1) |
| COEA | (0.14, 0.2, 0.33) | (1, 3, 5) | (1, 3, 5) | (1, 1, 1) | (3, 5, 7) | (0.2, 0.33, 1) | (1, 3, 5) | (1, 3, 5) |
| ATPL | (0.2, 0.33, 1) | (1, 3, 5) | (1, 3, 5) | (0.14, 0.2, 0.33) | (1, 1, 1) | (3, 5, 7) | (3, 5, 7) | (3, 5, 7) |
| DEMR | (0.2, 0.33, 1) | (1, 3, 5) | (1, 3, 5) | (1, 3, 5) | (0.11, 0.14, 0.2) | (1, 1, 1) | (3, 5, 7) | (3, 5, 7) |
| MMSP | (0.14, 0.2, 0.33) | (1, 3, 5) | (1, 3, 5) | (0.2, 0.33, 1) | (0.11, 0.14, 0.2) | (0.14, 0.2, 0.33) | (1, 1, 1) | (1, 1, 1) |
| LOAS | (0.2, 0.33, 1) | (0.2, 0.33, 1) | (1, 3, 5) | (0.2, 0.33, 1) | (0.11, 0.14, 0.2) | (0.14, 0.2, 0.33) | (1, 1, 1) | (1, 1, 1) |
| CCI = 0.28 | ||||||||
| DM3 | SRPV | CDET | CDEF | COEA | ATPL | DEMR | MMSP | LOAS |
| SRPV | (1, 1, 1) | (1, 1, 1) | (1, 1, 1) | (0.2, 0.33, 1) | (1, 3, 5) | (1, 3, 5) | (3, 5, 7) | (1, 3, 5) |
| CDET | (1, 1, 1) | (1, 1, 1) | (1, 1, 1) | (0.2, 0.33, 1) | (0.2, 0.33, 1) | (0.2, 0.33, 1) | (0.2, 0.33, 1) | (1, 3, 5) |
| CDEF | (1, 1, 1) | (1, 1, 1) | (1, 1, 1) | (0.2, 0.33, 1) | (0.2, 0.33, 1) | (0.2, 0.33, 1) | (0.2, 0.33, 1) | (0.2, 0.33, 1) |
| COEA | (1, 3, 5) | (1, 3, 5) | (1, 3, 5) | (1, 1, 1) | (3, 5, 7) | (0.2, 0.33, 1) | (1, 3, 5) | (1, 3, 5) |
| ATPL | (0.2, 0.33, 1) | (1, 3, 5) | (1, 3, 5) | (0.14, 0.2, 0.33) | (1, 1, 1) | (3, 5, 7) | (3, 5, 7) | (3, 5, 7) |
| DEMR | (0.2, 0.33, 1) | (1, 3, 5) | (1, 3, 5) | (1, 3, 5) | (0.11, 0.14, 0.2) | (1, 1, 1) | (3, 5, 7) | (3, 5, 7) |
| MMSP | (0.14, 0.2, 0.33) | (1, 3, 5) | (1, 3, 5) | (0.2, 0.33, 1) | (0.11, 0.14, 0.2) | (0.14, 0.2, 0.33) | (1, 1, 1) | (1, 1, 1) |
| LOAS | (0.2, 0.33, 1) | (0.2, 0.33, 1) | (1, 3, 5) | (0.2, 0.33, 1) | (0.11, 0.14, 0.2) | (0.14, 0.2, 0.33) | (1, 1, 1) | (1, 1, 1) |
| CCI = 0.25 |
| V(SSRPV≥SCDET) = 1 | V(SSRPV≥SCDEF) = 1 | V(SSRPV≥SCOEA) = 1 | V(SSRPV≥SATPL) = 0.98 | V(SSRPV≥SDEMR) = 1 | V(SSRPV≥SMMSP) = 1 | V(SSRPV≥SLOAS) = 1 |
| V(SCDET≥SSRPV) = 0.73 | V(SCDET≥SCDEF) = 0.78 | V(SCDET≥SCOEA) = 0.75 | V(SCDET≥SATPL) = 0.75 | V(SCDET≥SDEMR) = 0.73 | V(SCDET≥SMMSP) = 1 | V(SCDET≥SLOAS) = 0.8 |
| V(SCDEF≥SSRPV) = 0.40 | V(SCDEF≥SCDET) = 0.75 | V(SCDEF≥SCOEA) = 0.44 | V(SCDEF≥SATPL) = 0.38 | V(SCDEF≥SDEMR) = 0.76 | V(SCDEF≥SMMSP) = 0.76 | V(SCDEF≥SLOAS) = 0.52 |
| V(SCOEA≥SSRPV) = 0.98 | V(SCOEA≥SCDET) = 1 | V(SCOEA≥SCDEF) = 1 | V(SCOEA≥SATPL) = 0.97 | V(SCOEA≥SDEMR) = 0.98 | V(SCOEA≥SMMSP) = 1 | V(SCOEA≥SLOAS) = 1 |
| V(SATPL≥SSRPV) = 1 | V(SATPL≥SCDET) = 1 | V(SATPL≥SCDEF) = 1 | V(SATPL≥SCOEA) = 1 | V(SATPL≥SDEMR) = 1 | V(SATPL≥SMMSP) = 1 | V(SATPL≥SLOAS) = 1 |
| V(SDEMR≥SSRPV) = 1 | V(SDEMR≥SCDET) = 1 | V(SDEMR≥SCDEF) = 1 | V(SDEMR≥SCOEA) = 1 | V(SDEMR≥SATPL) = 0.98 | V(SDEMR≥SDEMR) = 1 | V(SDEMR≥SLOAS) = 1 |
| V(SMMSP≥S_SRPV) = 0.66 | V(SMMSP≥SCDET) = 1 | V(SMMSP≥SCDEF) = 1 | V(SMMSP≥SCOEA) = 0.69 | V(SMMSP≥SATPL) = 0.66 | V(SMMSP≥SDEMR) = 0.66 | V(SMMSP≥SLOAS) = 0.75 |
| V(SLOAS≥SSRPV) = 0.83 | V(SLOAS≥SCDET) = 1 | V(SLOAS≥SCDEF) = 1 | V(SLOAS≥SCOEA) = 0.89 | V(SLOAS≥SATPL) = 0.79 | V(SLOAS≥SDEMR) = 0.83 | V(SLOAS≥SMMSP) = 1 |

References
- Joung, T.-H.; Kang, S.-G.; Lee, J.-K.; Ahn, J. The IMO Initial Strategy for Reducing Greenhouse Gas (GHG) Emissions, and Its Follow-up Actions towards 2050. J. Int. Marit. Saf. Environ. Aff. Shipp. 2020, 4, 1–7. [Google Scholar] [CrossRef]
- 2023 IMO Strategy on Reduction of GHG Emissions from Ships. International Maritime Organization. Available online: https://www.imo.org/en/OurWork/Environment/Pages/2023-IMO-Strategy-on-Reduction-of-GHG-Emissions-from-Ships.aspx (accessed on 28 February 2024).
- IMO. Just in Time Arrival Guide: Barriers and Potential Solutions. 2020. Available online: https://greenvoyage2050.imo.org/wp-content/uploads/2021/01/GIA-just-in-time-hires.pdf (accessed on 22 February 2024).
- Andersson, P.; Ivehammar, P. Green Approaches at Sea–The Benefits of Adjusting Speed Instead of Anchoring. Transp. Res. Part D Transp. Environ. 2017, 51, 240–249. [Google Scholar] [CrossRef]
- Arjona Aroca, J.; Giménez Maldonado, J.A.; Ferrús Clari, G.; Alonso i García, N.; Calabria, L.; Lara, J. Enabling a Green Just-in-Time Navigation through Stakeholder Collaboration. Eur. Transp. Res. Rev. 2020, 12, 22. [Google Scholar] [CrossRef]
- de Andres Gonzalez, O.; Koivisto, H.; Mustonen, J.M.; Keinänen-Toivola, M.M. Digitalization in Just-in-Time Approach as a Sustainable Solution for Maritime Logistics in the Baltic Sea Region. Sustainability 2021, 13, 1173. [Google Scholar] [CrossRef]
- Jia, H.; Adland, R.; Prakash, V.; Smith, T. Energy Efficiency with the Application of Virtual Arrival Policy. Transp. Res. Part D Transp. Environ. 2017, 54, 50–60. [Google Scholar] [CrossRef]
- Shao, T.; Du, W.; Ye, Y.; Li, H.; Dong, J.; Liu, G.; Zheng, P. A Novel Virtual Arrival Optimization Method for Traffic Organization Scenarios. Sustainability 2024, 16, 403. [Google Scholar] [CrossRef]
- Poulsen, R.T.; Sampson, H. ‘Swinging on the Anchor’: The Difficulties in Achieving Greenhouse Gas Abatement in Shipping via Virtual Arrival. Transp. Res. Part D Transp. Environ. 2019, 73, 230–244. [Google Scholar] [CrossRef]
- Zhang, J.; Santos, T.A.; Guedes Soares, C.; Yan, X. Sequential Ship Traffic Scheduling Model for Restricted Two-Way Waterway Transportation. Proc. Inst. Mech. Eng. Part M J. Eng. Marit. Environ. 2017, 231, 86–97. [Google Scholar] [CrossRef]
- Senss, A.; Canbulat, O.; Uzun, D.; Gunbeyaz, S.A.; Turan, O. Just in Time Vessel Arrival System for Dry Bulk Carriers. J. Shipp. Trade 2023, 8, 12. [Google Scholar] [CrossRef]
- Merkel, A.; Kalantari, J.; Mubder, A. Port Call Optimization and CO2-Emissions Savings–Estimating Feasible Potential in Tramp Shipping. Marit. Transp. Res. 2022, 3, 100054. [Google Scholar] [CrossRef]
- Dewan, M.H.; Yaakob, O.; Suzana, A. Barriers for Adoption of Energy Efficiency Operational Measures in Shipping Industry. WMU J. Marit. Aff. 2018, 17, 169–193. [Google Scholar] [CrossRef]
- Serra, P.; Fancello, G. Towards the IMO’s GHG Goals: A Critical Overview of the Perspectives and Challenges of the Main Options for Decarbonizing International Shipping. Sustainability 2020, 12, 3220. [Google Scholar] [CrossRef]
- Winnes, H.; Styhre, L.; Fridell, E. Reducing GHG Emissions from Ships in Port Areas. Res. Transp. Bus. Manag. 2015, 17, 73–82. [Google Scholar] [CrossRef]
- Schwartz, H.; Gustafsson, M.; Spohr, J. Emission Abatement in Shipping—Is It Possible to Reduce Carbon Dioxide Emissions Profitably? J. Clean. Prod. 2020, 254, 120069. [Google Scholar] [CrossRef]
- Adland, R.O.; Jia, H. Contractual Barriers and Energy Efficiency in the Crude Oil Supply Chain. In Proceedings of the 2018 IEEE International Conference on Industrial Engineering and Engineering Management (IEEM), Bangkok, Thailand, 16–19 December 2018; pp. 1–5. [Google Scholar]
- Lind, M.; Bergmann, M.; Haraldson, S.; Watson, R.; Park, J.; Gimenez, J.; Andersen, T. The Skilled Collaborators—The Winners in a Digitized Maritime Sector; Concept Note 2, STM Validation Project. 2018. Available online: https://www.ipcdmc.org/publications (accessed on 10 January 2024).
- Just in Time Arrival Clause for Voyage Charter Parties 2021. Available online: https://www.bimco.org/contracts-and-clauses/bimco-clauses/current/just-in-time-arrival-clause-for-voyage-charter-parties-2021 (accessed on 5 March 2024).
- Virtual Arrival Clause for Voyage Charter Parties 2013. Available online: https://www.bimco.org/contracts-and-clauses/bimco-clauses/current/virtual_arrival_clause_for_voyage_charter_parties_2013 (accessed on 4 March 2024).
- Alvarez, J.F.; Longva, T.; Engebrethsen, E.S. A Methodology to Assess Vessel Berthing and Speed Optimization Policies. Marit. Econ. Logist. 2010, 12, 327–346. [Google Scholar] [CrossRef]
- U.S. Environmental Protection Agency. Port Emissions Inventory Guidance. Available online: https://www.epa.gov/state-and-local-transportation/port-emissions-inventory-guidance (accessed on 15 March 2022).
- Zhang, X.; Li, R.; Chen, X.; Li, J.; Wang, C. Multi-Object-Based Vessel Traffic Scheduling Optimisation in a Compound Waterway of a Large Harbour. J. Navig. 2019, 72, 609–627. [Google Scholar] [CrossRef]
- Zhang, B.; Zheng, Z.; Wang, D. A Model and Algorithm for Vessel Scheduling through a Two-Way Tidal Channel. Marit. Policy Manag. 2020, 47, 188–202. [Google Scholar] [CrossRef]
- Liang, S.; Yang, X.; Bi, F.; Ye, C. Vessel Traffic Scheduling Method for the Controlled Waterways in the Upper Yangtze River. Ocean Eng. 2019, 172, 96–104. [Google Scholar] [CrossRef]
- IMO. Resolution A.1158(32)—Guideline for Vessel Traffic Services. 2022. Available online: https://docs.imo.org/ (accessed on 27 March 2022).
- Jonas, M. Keynote Speech. In Proceedings of the 14th IALA Symposium, Rotterdam, The Netherlands, 12–16 April 2021; Available online: https://www.iala-aism.org/product/14th-iala-symposium-report/ (accessed on 1 February 2023).
- AMSA. Navigation Services in Australian Waters—Outlook to 2030. 2022. Available online: https://www.amsa.gov.au/safety-navigation/navigation-systems/navigation-services-australian-waters-outlook-2030 (accessed on 11 January 2023).
- Sundklev, M. Developing VTS. In Proceedings of the 14th IALA Symposium, Rotterdam, The Netherlands, 12–16 April 2021; Available online: https://www.iala-aism.org/product/14th-iala-symposium-report/ (accessed on 1 February 2023).
- Trainor, N. Future VTS. In Proceedings of the 14th IALA Symposium, Rotterdam, The Netherlands, 12–16 April 2021; Available online: https://www.iala-aism.org/product/14th-iala-symposium-report/ (accessed on 1 February 2023).
- DGCS. Vessel Traffic and Pilotage Services: Directorate General of Coastal Safety (DGCS). Available online: https://www.kiyiemniyeti.gov.tr/vessel_traffic_and_pilotage_services? (accessed on 31 March 2022).
- Transportation and Infrastructure Ministry of Turkiye. Ship Statistics. 2023. Available online: https://denizcilikistatistikleri.uab.gov.tr/gemi-istatistikleri (accessed on 12 March 2023).
- Näslund, D. Logistics Needs Qualitative Research–Especially Action Research. Int. J. Phys. Distrib. Logist. Manag. 2002, 32, 321–338. [Google Scholar] [CrossRef]
- Law, J. After Method: Mess in Social Science Research; Routledge: London, UK, 2004. [Google Scholar]
- Woo, S.-H.; Pettit, S.J.; Kwak, D.-W.; Beresford, A.K. Seaport Research: A Structured Literature Review on Methodological Issues since the 1980s. Transp. Res. Part A Policy Pract. 2011, 45, 667–685. [Google Scholar] [CrossRef]
- Creswell, J.W.; Creswell, J.D. Research Design: Qualitative, Quantitative, and Mixed Methods Approaches; Sage Publications: Thousand Oaks, CA, USA, 2017. [Google Scholar]
- Lawrence Neuman, W. Social Research Methods: Qualitative and Quantitative Approaches; Pearson: Essex, UK, 2014. [Google Scholar]
- De Vaus, D.A. Surveys in Social Research, 6th ed.; Routledge: London, UK, 2014. [Google Scholar]
- Bulut, E.; Duru, O. Analytic Hierarchy Process (AHP) in Maritime Logistics: Theory, Application and Fuzzy Set Integration. In Multi-Criteria Decision Making in Maritime Studies and Logistics: Applications and Cases; Springer: Cham, Switzerland, 2018; pp. 31–78. [Google Scholar]
- Behzadian, M.; Kazemzadeh, R.B.; Albadvi, A.; Aghdasi, M. PROMETHEE: A Comprehensive Literature Review on Methodologies and Applications. Eur. J. Oper. Res. 2010, 200, 198–215. [Google Scholar] [CrossRef]
- Macharis, C.; Springael, J.; De Brucker, K.; Verbeke, A. PROMETHEE and AHP: The Design of Operational Synergies in Multicriteria Analysis.: Strengthening PROMETHEE with Ideas of AHP. Eur. J. Oper. Res. 2004, 153, 307–317. [Google Scholar] [CrossRef]
- Kahraman, C.; Cebeci, U.; Ulukan, Z. Multi-criteria Supplier Selection Using Fuzzy AHP. Logist. Inf. Manag. 2003, 16, 382–394. [Google Scholar] [CrossRef]
- Ertuğrul, İ.; Karakaşoğlu, N. ELECTRE ve BulanıkAHP Yöntemleri Ile Bir Işletme Için Bilgisayar Seçimi. Dokuz Eylül Üniversitesi İktisadi İdari Bilimler Fakültesi Dergisi 2010, 25, 23–45. [Google Scholar]
- Van Laarhoven, P.J.; Pedrycz, W. A Fuzzy Extension of Saaty’s Priority Theory. Fuzzy Sets Syst. 1983, 11, 229–241. [Google Scholar] [CrossRef]
- Chang, D.-Y. Applications of the Extent Analysis Method on Fuzzy AHP. Eur. J. Oper. Res. 1996, 95, 649–655. [Google Scholar] [CrossRef]
- Weck, M.; Klocke, F.; Schell, H.; Rüenauver, E. Evaluating Alternative Production Cycles Using the Extended Fuzzy AHP Method. Eur. J. Oper. Res. 1997, 100, 351–366. [Google Scholar] [CrossRef]
- Lee, M.; Pham, H.; Zhang, X. A Methodology for Priority Setting with Application to Software Development Process. Eur. J. Oper. Res. 1999, 118, 375–389. [Google Scholar] [CrossRef]
- Duru, O.; Bulut, E.; Yoshida, S. Regime Switching Fuzzy AHP Model for Choice-Varying Priorities Problem and Expert Consistency Prioritization: A Cubic Fuzzy-Priority Matrix Design. Expert Syst. Appl. 2012, 39, 4954–4964. [Google Scholar] [CrossRef]
- Anojkumar, L.; Ilangkumaran, M.; Sasirekha, V. Comparative Analysis of MCDM Methods for Pipe Material Selection in Sugar Industry. Expert Syst. Appl. 2014, 41, 2964–2980. [Google Scholar] [CrossRef]
- Zadeh, L.A. Fuzzy Sets. Inf. Control 1965, 8, 338–353. [Google Scholar] [CrossRef]
- Saaty, T.L. How to Make a Decision: The Analytic Hierarchy Process. Interfaces 1994, 24, 19–43. [Google Scholar] [CrossRef]
- Liu, Y.; Eckert, C.M.; Earl, C. A Review of Fuzzy AHP Methods for Decision-Making with Subjective Judgements. Expert Syst. Appl. 2020, 161, 113738. [Google Scholar] [CrossRef]
- Spiegel, M.R.; Stephens, L.J. Schaum’s Outline of Theory and Problems of Statistics, 4th ed.; Schaum’s Outline Series; McGraw-Hill: New York, NY, USA, 2008. [Google Scholar]
- Ott, L.; Longnecker, M. An Introduction to Statistical Methods and Data Analysis, 6th ed.; Brooks/Cole Cengage Learning: Belmont, CA, USA, 2010. [Google Scholar]
- Hauke, J.; Kossowski, T. Comparison of Values of Pearson’s and Spearman’s Correlation Coefficients on the Same Sets of Data. Quaest. Geogr. 2011, 30, 87–93. [Google Scholar] [CrossRef]
- Sharma, A.K. Text Book of Correlation and Regression; Discovery Publishing House: New Delhi, India, 2005. [Google Scholar]
- Evans, J.R.; Basu, A. Statistics, Data Analysis, and Decision Modeling, 5th ed.; International Edition; Always Learning; Pearson: Boston, MA, USA; Munich, Germany, 2013. [Google Scholar]
- Minitab LLC. Minitab Statistical Software. 2024. Available online: https://www.minitab.com/en-us/products/minitab/ (accessed on 2 January 2024).
- Brans, J.-P.; Nadeau, R.; Landry, M. L’ingénierie de La Décision. Elaboration d’instruments d’aide à la décision. La méthode PROMETHEE. In l’Aide à la Décision: Nature, Instruments et Perspectives d’Avenir; Presses Université Laval: Quebec City, QC, Canada, 1982; pp. 183–213. [Google Scholar]
- Goumas, M.; Lygerou, V. An Extension of the PROMETHEE Method for Decision Making in Fuzzy Environment: Ranking of Alternative Energy Exploitation Projects. Eur. J. Oper. Res. 2000, 123, 606–613. [Google Scholar] [CrossRef]
- Geldermann, J.; Spengler, T.; Rentz, O. Fuzzy Outranking for Environmental Assessment. Case Study: Iron and Steel Making Industry. Fuzzy Sets Syst. 2000, 115, 45–65. [Google Scholar] [CrossRef]
- Ülengin, F.; Topcu, Y.I.; Şahin, Ş.Ö. An Integrated Decision Aid System for Bosphorus Water-Crossing Problem. Eur. J. Oper. Res. 2001, 134, 179–192. [Google Scholar] [CrossRef]
- Vincke, J.P.; Brans, P. A Preference Ranking Organization Method. The PROMETHEE Method for MCDM. Manag. Sci. 1985, 31, 647–656. [Google Scholar]
- Brans, J.-P.; Vincke, P.; Mareschal, B. How to Select and How to Rank Projects: The PROMETHEE Method. Eur. J. Oper. Res. 1986, 24, 228–238. [Google Scholar] [CrossRef]
- Brans, J.P.; Mareschal, B. PROMETHEE V: MCDM Problems with Segmentation Constraints. INFOR Inf. Syst. Oper. Res. 1992, 30, 85–96. [Google Scholar] [CrossRef]
- Mareschal, B. Visual Promethee. 2013. Available online: http://en.promethee-gaia.net/visual-promethee.html (accessed on 2 January 2024).
- Durna, E.; Koz, G.; Genç, N. Determination of the Most Suitable Disposal Option in the Management of End of Life Tires in Turkey by PROMETHEE and Fuzzy PROMETHEE Method. J. Polytech.-Politek. Derg. 2020, 23, 915–927. [Google Scholar] [CrossRef]










| Expert Code | Maritime Sector | Current Position | Education | Experience |
|---|---|---|---|---|
| E1 | Maritime transportation | Master mariner | BSc degree | 17 |
| E2 | Port management | Port management executive | BSc degree | 20 |
| E3 | Port management | Port operations manager | BSc degree | 15 |
| E4 | VTS center | Chief VTSO | BSc degree | 25 |
| E5 | Maritime transportation | Master mariner | BSc degree | 20 |
| E6 | VTS center | VTSO | BSc degree | 18 |
| E7 | VTS center | VTSO | BSc degree | 16 |
| E8 | Maritime transportation | Master mariner | BSc degree | 24 |
| E9 | VTS center | VTSO | BSc degree | 11 |
| E10 | Pilotage and towage organization | Maritime pilot | BSc degree | 20 |
| E11 | Pilotage and towage organization | Maritime pilot | BSc degree | 19 |
| E12 | Harbor master office | Regional harbor master | BSc degree | 25 |
| Fuzzy Number | Linguistic Scale | Membership | Inverse |
|---|---|---|---|
| Equally important | (1, 1, 1) | (1, 1, 1) | |
| Moderately important | (1, 3, 5) | (1/5, 1/3, 1/1) | |
| More important | (3, 5, 7) | (1/7, 1/5, 1/3) | |
| Strongly important | (5, 7, 9) | (1/9, 1/7, 1/5) | |
| Extremely important | (7, 9, 9) | (1/9, 1/9, 1/7) |
| Ship DWT Tonnage | Daily Demurrage Rate ($) |
|---|---|
| Ship < 5000 | 5500 |
| 5000–9999 | 7400 |
| 10,000–29,999 | 9500 |
| 30,000–54,999 | 15,500 |
| 55,000–79,999 | 19,500 |
| 80,000–189,000 | 29,000 |
| Ship Type | Subtype | Auxiliary (kW) | Boiler (kW) | Auxiliary Engine Emission Factor (g/kW-hr) | Boiler Emission Factor (g/kW-hr) | CO2 Emission Production at Anchorage (tons/h) |
|---|---|---|---|---|---|---|
| Bulk Carrier | Handysize | 190 | 50 | 695.702 | 961.8 | 0.180 |
| Handymax | 260 | 100 | 0.277 | |||
| Panamax | 420 | 200 | 0.485 | |||
| Capesize | 420 | 200 | 0.485 | |||
| General Cargo | Up to 10,000 DWT | 60 | 0 | 0.042 |
| SRPV | CDET | CDEF | COEA | ATPL | DEMR | MMSP | LOAS | |
|---|---|---|---|---|---|---|---|---|
| SRPV | (1, 1, 1) | (1, 1, 1) | (1, 1, 1) | (0.2, 3.44, 7) | (1, 3, 5) | (1, 3.66, 7) | (3, 5, 7) | (1, 3, 5) |
| CDET | (1, 1, 1) | (1, 1, 1) | (1, 2.33, 7) | (0.2, 0.33, 1) | (0.2, 0.33, 1) | (0.14, 0.28, 1) | (0.2, 0.33, 1) | (1, 3, 5) |
| CDEF | (1, 1, 1) | (0.14, 0.73, 1) | (1, 1, 1) | (0.2, 0.33, 1) | (0.2, 0.33, 1) | (0.2, 0.33, 1) | (0.2, 0.33, 1) | (0.2, 0.33, 1) |
| COEA | (0.14, 1.13, 5) | (1, 3, 5) | (1, 3, 5) | (1, 1, 1) | (3, 5, 7) | (0.2, 0.33, 1) | (1, 3, 5) | (1, 3.66, 7) |
| ATPL | (0.2, 0.33, 1) | (1, 3, 5) | (1, 3, 5) | (0.14, 0.2, 0.33) | (1, 1, 1) | (0.2, 5, 7) | (3, 5, 7) | (3, 5, 7) |
| DEMR | (0.14, 0.28, 1) | (1, 3.66, 7) | (1, 3, 5) | (1, 3, 5) | (0.11, 0.14, 0.2) | (1, 1, 1) | (3, 5, 7) | (3, 5, 7) |
| MMSP | (0.14, 0.2, 0.33) | (1, 3, 5) | (1, 3, 5) | (0.2, 0.33, 1) | (0.11, 0.14, 0.2) | (0.14, 0.2, 0.33) | (1, 1, 1) | (1, 1, 1) |
| LOAS | (0.2, 0.33, 1) | (0.2, 0.33, 1) | (1, 3, 5) | (0.14, 0.28, 1) | (0.11, 0.14, 0.2) | (0.14, 0.2, 0.33) | (1, 1, 1) | (1, 1, 1) |
| CCI = 0.29 |
| Gross Tonnage | Maneuver Duration (min) |
|---|---|
| Ship < 9999 | 45 |
| 10,000–19,999 | 51 |
| 20,000–29,999 | 57 |
| 30,000–39,999 | 62 |
| 40,000–49,999 | 68 |
| 50,000–59,999 | 74 |
| 60,000–69,999 | 80 |
| 70,000–79,999 | 86 |
| 80,000–90,000 | 91 |
| Ship Code | Gross Ton | MMSP | ETA to Port Limit | Transit From Port Limit to PBP or Anchorage | Arrival Time to PBP or Anchorage | Waiting Time for Berthing Turn (h) | Berthing Maneuver Commencement Time (RTA to PBP) | Maneuver Duration | Berthing Completion Time |
|---|---|---|---|---|---|---|---|---|---|
| Ship 1 | 2390 | 10 | 01:50 | 03:30 | 05:20 | 00:00 | 05:20 | 00:45 | 06:05 |
| Ship 2 | 22,662 | 13 | 01:55 | 02:41 | 04:36 | 01:29 | 06:05 | 00:57 | 07:02 |
| Ship 3 | 5164 | 11 | 02:05 | 03:11 | 05:16 | 01:46 | 07:02 | 00:45 | 07:47 |
| Ship 4 | 26,058 | 13 | 02:15 | 02:41 | 04:56 | 02:51 | 07:47 | 00:57 | 08:44 |
| Ship 5 | 41,655 | 14 | 02:15 | 02:30 | 04:45 | 03:59 | 08:44 | 01:08 | 09:52 |
| Ship 6 | 92,758 | 15 | 02:20 | 02:20 | 04:40 | 05:12 | 09:52 | 01:31 | 11:23 |
| Ship 7 | 6478 | 12 | 02:30 | 02:55 | 05:25 | 05:58 | 11:23 | 00:45 | 12:08 |
| Ship 8 | 17,027 | 14 | 02:40 | 02:30 | 05:10 | 06:58 | 12:08 | 00:51 | 12:59 |
| Ship 9 | 6201 | 13 | 02:55 | 02:41 | 05:36 | 07:23 | 12:59 | 00:45 | 13:44 |
| Ship 10 | 2265 | 11 | 03:10 | 03:11 | 06:21 | 07:23 | 13:44 | 00:45 | 14:29 |
| Ship Code | Ship Type | Dwt | Grt | SRPV Ratio | CDET Ratio | CDEF Ratio | COEA (Ton/h) | ATPL (m) | DEMR ($/Ton) | MMSP Knots | LOAS (m) |
|---|---|---|---|---|---|---|---|---|---|---|---|
| Min | Min | Min | Min | Min | Min | Max | Max | ||||
| Ship 1 | General Cargo | 4325 | 2390 | 6 | 2.41 | 1.9 | 0.042 | 110 | 1.27 | 10 | 89 |
| Ship 2 | Bulk Carrier | 37,196 | 22,662 | 3 | 3.58 | 2.9 | 0.18 | 115 | 0.42 | 13 | 186 |
| Ship 3 | General Cargo | 7431 | 5164 | 3 | 3 | 0.18 | 0.042 | 125 | 0.99 | 11 | 119 |
| Ship 4 | Bulk Carrier | 45,719 | 26,058 | 3 | 6.3 | 0.38 | 0.277 | 135 | 0.34 | 13 | 185 |
| Ship 5 | Bulk Carrier | 75,725 | 41,655 | 4 | 9.1 | 1.9 | 0.485 | 135 | 0.26 | 14 | 225 |
| Ship 6 | Bulk Carrier | 181,396 | 92,758 | 3 | 2.4 | 0.15 | 0.485 | 140 | 0.16 | 15 | 292 |
| Ship 7 | General Cargo | 9641 | 6478 | 3 | 3.2 | 0.72 | 0.042 | 150 | 0.77 | 12 | 116 |
| Ship 8 | Bulk Carrier | 28,208 | 17,027 | 4 | 2.6 | 1.4 | 0.18 | 160 | 0.34 | 14 | 169 |
| Ship 9 | General Cargo | 8314 | 6201 | 3 | 2.41 | 1.9 | 0.042 | 175 | 0.88 | 13 | 120 |
| Ship 10 | General Cargo | 3241 | 2265 | 3 | 3.58 | 0.42 | 0.042 | 190 | 1.7 | 11 | 98 |
| Ship Code | Phi+ | Phi- | Phi | Rank |
|---|---|---|---|---|
| Ship 6 | 0.3597 | 0.0778 | 0.2819 | 1 |
| Ship 2 | 0.2969 | 0.1008 | 0.1961 | 2 |
| Ship 5 | 0.2708 | 0.1899 | 0.0809 | 3 |
| Ship 4 | 0.2565 | 0.1867 | 0.0698 | 4 |
| Ship 3 | 0.2192 | 0.1756 | 0.0436 | 5 |
| Ship 8 | 0.2038 | 0.1744 | 0.0294 | 6 |
| Ship 9 | 0.1408 | 0.2310 | −0.0902 | 7 |
| Ship 7 | 0.1403 | 0.2356 | −0.0953 | 8 |
| Ship 1 | 0.1686 | 0.3874 | −0.2188 | 9 |
| Ship 10 | 0.0729 | 0.3705 | −0.2976 | 10 |
| Ship Code | Gross Ton | MMSP (Knots) | ETA to Port Limit | Transit from Port Limit to PBP or Anchorage | Arrival Time to PBP or Anchorage | Waiting Time for Berthing Turn | Berthing Maneuver Commencement Time (RTA to PBP) | Maneuver Duration (m) | Berthing Time |
|---|---|---|---|---|---|---|---|---|---|
| Ship 6 | 92,758 | 15 | 02:20 | 02:20 | 04:40 | 00:00 | 04:40 | 01:31 | 06:11 |
| Ship 2 | 22,662 | 13 | 01:55 | 02:41 | 04:36 | 01:35 | 06:11 | 00:57 | 07:08 |
| Ship 5 | 41,655 | 14 | 02:15 | 02:30 | 04:45 | 02:23 | 07:08 | 01:08 | 08:16 |
| Ship 4 | 26,058 | 13 | 02:15 | 02:41 | 04:56 | 03:20 | 08:16 | 00:57 | 09:13 |
| Ship 3 | 5164 | 11 | 02:05 | 03:11 | 05:16 | 03:57 | 09:13 | 00:45 | 09:58 |
| Ship 8 | 17,027 | 14 | 02:40 | 02:30 | 05:10 | 04:48 | 09:58 | 00:51 | 10:49 |
| Ship 9 | 6201 | 13 | 02:55 | 02:41 | 05:36 | 05:13 | 10:49 | 00:45 | 11:34 |
| Ship 7 | 6478 | 12 | 02:30 | 02:55 | 05:25 | 06:09 | 11:34 | 00:45 | 12:19 |
| Ship 1 | 2390 | 10 | 01:50 | 03:30 | 05:20 | 06:59 | 12:19 | 00:45 | 13:04 |
| Ship 10 | 2265 | 11 | 03:10 | 03:11 | 06:21 | 06:43 | 13:04 | 00:45 | 13:49 |
| FCFS | Proposed Model | Walking Weight Scenario 1 | Walking Weight Scenario 2 | ||||||||
|---|---|---|---|---|---|---|---|---|---|---|---|
| Ship Ranking | Waiting Duration(h) | CO2 Emission (Tons) | Ship Ranking | Waiting Duration(h) | CO2 Emission (Tons) | Ship Ranking | Waiting Duration(h) | CO2 Emission (Tons) | Ship Ranking | Waiting Duration(h) | CO2 Emission (Tons) |
| Ship 1 | 0.00 | 0.00 | Ship 6 | 0.00 | 0.00 | Ship 6 | 0.00 | 0.00 | Ship 6 | 0.00 | 0.00 |
| Ship 2 | 1.48 | 0.27 | Ship 2 | 1.58 | 0.29 | Ship 2 | 1.58 | 0.28 | Ship 2 | 1.58 | 0.29 |
| Ship 3 | 1.77 | 0.07 | Ship 5 | 2.38 | 1.16 | Ship 3 | 1.86 | 0.08 | Ship 3 | 1.86 | 0.08 |
| Ship 4 | 2.85 | 0.79 | Ship 4 | 2.20 | 0.61 | Ship 4 | 2.95 | 0.82 | Ship 8 | 2.71 | 0.49 |
| Ship 5 | 3.98 | 1.93 | Ship 3 | 3.95 | 0.17 | Ship 5 | 4.08 | 1.98 | Ship 4 | 3.80 | 1.05 |
| Ship 6 | 5.20 | 2.52 | Ship 8 | 5.13 | 0.92 | Ship 1 | 4.63 | 0.19 | Ship 5 | 4.93 | 2.39 |
| Ship 7 | 5.97 | 0.25 | Ship 9 | 5.22 | 0.22 | Ship 8 | 5.55 | 1.00 | Ship 7 | 5.40 | 0.23 |
| Ship 8 | 6.97 | 1.25 | Ship 7 | 6.15 | 0.26 | Ship 7 | 6.15 | 0.26 | Ship 9 | 5.96 | 0.25 |
| Ship 9 | 7.38 | 0.31 | Ship 1 | 6.98 | 0.29 | Ship 9 | 6.71 | 0.28 | Ship 10 | 5.96 | 0.25 |
| Ship 10 | 7.38 | 0.31 | Ship 10 | 6.72 | 0.28 | Ship 10 | 6.71 | 0.28 | Ship 1 | 7.73 | 0.32 |
| Total | 42.98 | 7.71 | Total | 40.32 | 4.19 | Total | 40.22 | 5.17 | Total | 39.93 | 5.35 |
Disclaimer/Publisher’s Note: The statements, opinions and data contained in all publications are solely those of the individual author(s) and contributor(s) and not of MDPI and/or the editor(s). MDPI and/or the editor(s) disclaim responsibility for any injury to people or property resulting from any ideas, methods, instructions or products referred to in the content. |
© 2024 by the authors. Licensee MDPI, Basel, Switzerland. This article is an open access article distributed under the terms and conditions of the Creative Commons Attribution (CC BY) license (https://creativecommons.org/licenses/by/4.0/).
Share and Cite
Çağlayan, Ö.; Aymelek, M. An Integrated Multi-Criteria Decision Support Model for Sustainable Ship Queuing Policy Application via Vessel Traffic Service (VTS). Sustainability 2024, 16, 4615. https://doi.org/10.3390/su16114615
Çağlayan Ö, Aymelek M. An Integrated Multi-Criteria Decision Support Model for Sustainable Ship Queuing Policy Application via Vessel Traffic Service (VTS). Sustainability. 2024; 16(11):4615. https://doi.org/10.3390/su16114615
Chicago/Turabian StyleÇağlayan, Önder, and Murat Aymelek. 2024. "An Integrated Multi-Criteria Decision Support Model for Sustainable Ship Queuing Policy Application via Vessel Traffic Service (VTS)" Sustainability 16, no. 11: 4615. https://doi.org/10.3390/su16114615
APA StyleÇağlayan, Ö., & Aymelek, M. (2024). An Integrated Multi-Criteria Decision Support Model for Sustainable Ship Queuing Policy Application via Vessel Traffic Service (VTS). Sustainability, 16(11), 4615. https://doi.org/10.3390/su16114615

