Integrating Industry 4.0 for Sustainable Localized Manufacturing to Support Saudi Vision 2030: An Assessment of the Saudi Arabian Automotive Industry Model
Abstract
1. Introduction
- ▪
- Shortened, resilient local supply chains reducing transportation emissions, enhanced customization and reduced energy usage [14].
- ▪
- Skilling, upskilling and job creation for the domestic workforce through advanced technology transfer [15].
- ▪
- Potential to implement eco-friendly manufacturing techniques like renewables, recycling, etc. [16].
- ▪
- Innovation in designing products tailored to domestic customer needs and expectations [17].
2. Literature Review
3. Methodology
3.1. Research Goal
3.2. Research Sample Size and Data Collection
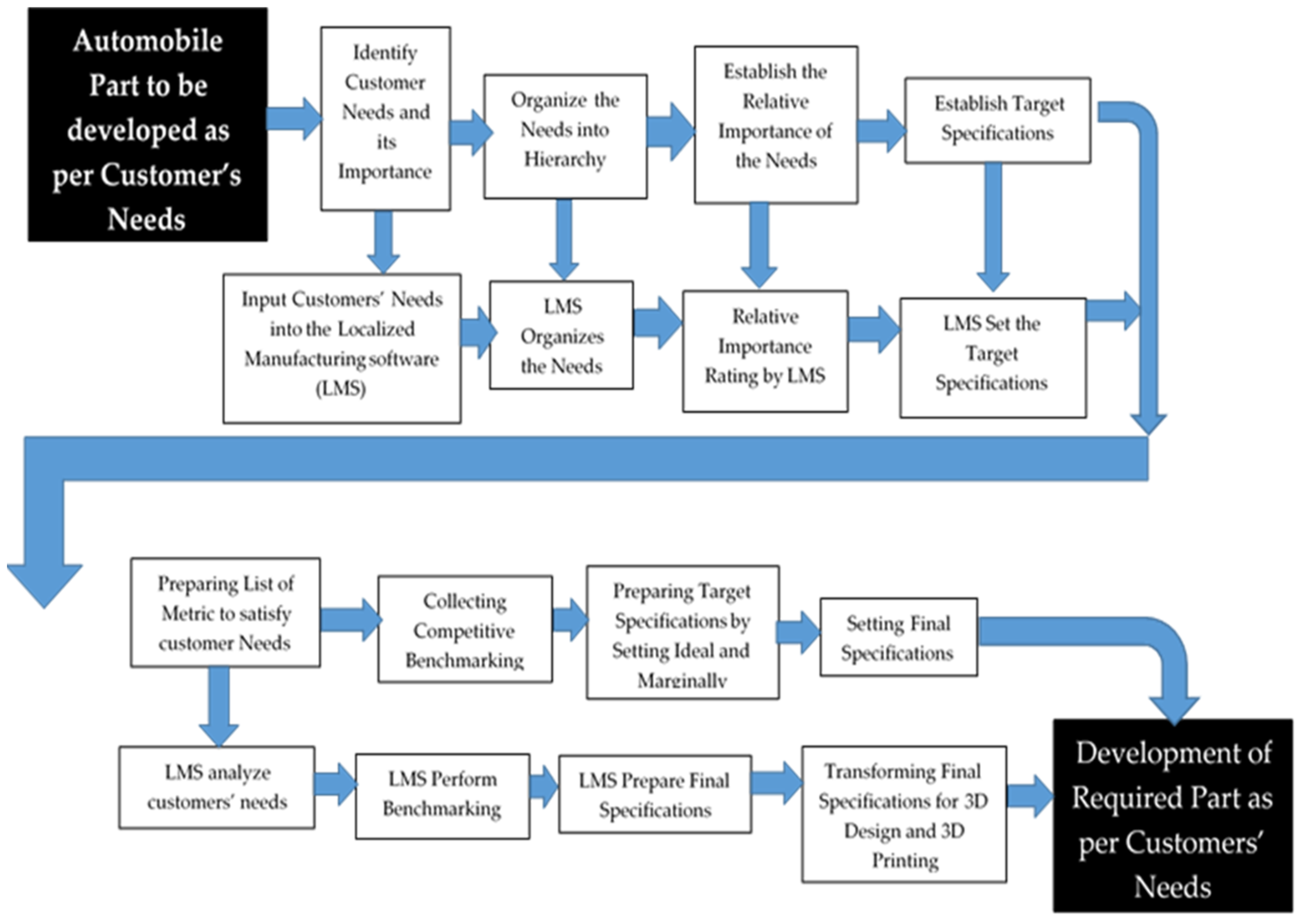
4. Results
5. Discussion
5.1. Advantages of the Developed Localized Production Model for the Automotive Industry, Built into the Concept of Industry 4.0 in the Kingdom of Saudi Arabia
- Enhanced customization of automobile parts as per customers’ demands/needs,
- Increased efficiency,
- Reduced production cost,
- Digitization of paper documents,
- Elimination of errors and faults,
- Increased product quality,
- Simplification of production processes,
- Increased safety and protection at work.
5.2. Opportunities for Small and Medium-Sized Enterprises (SMEs) and Large Enterprises in Implementing the Localized Production Model
5.2.1. Performance of SMEs in Implementing the Localized Production Model Are as Follows:
- (a)
- Flexibility and Adaptability: SMEs tend to be more agile and can quickly adapt to changes in local market demands and production requirements. This agility allows them to efficiently implement localized production models.
- (b)
- Niche Market Focus: SMEs often target niche markets with specialized products, which can benefit from localization by closely aligning production with specific local needs and preferences.
- (c)
- Community Integration: SMEs can integrate more easily into local communities, building strong relationships and trust with local suppliers and customers. This integration can facilitate smoother implementation of localized production.
- (d)
- Challenges: Resource Constraints: SMEs typically have limited financial and human resources, which can hinder their ability to invest in new technologies and the infrastructure necessary for the LPM.
- (e)
- Economies of Scale: SMEs often lack the economies of scale that large enterprises benefit from, making it more difficult to reduce production costs and compete in terms of price.
- (f)
- Access to Technology: Limited access to advanced manufacturing technologies and innovation can slow down the adoption of efficient localized production practices.
5.2.2. The Performance of Large Enterprises in Implementing the Localized Production Model Are as Follows:
- (a)
- Resource Availability: Large enterprises have substantial financial and human resources, enabling significant investment in technology, infrastructure and R&D for localized production.
- (b)
- Economies of Scale: They benefit from economies of scale, reducing production costs and allowing for competitive pricing, even when producing locally.
- (c)
- Advanced Technology and Innovation: Large enterprises often have access to cutting-edge technology and innovation, enhancing efficiency and productivity in localized production models.
5.3. Underlying Reasons for Performance Differences
5.4. Policy Recommendations for Developing a Localized Manufacturing Model in Saudi Arabia
- (a)
- Financial Support and Incentives: To provide targeted subsidies and grants to SMEs to invest in localized production technologies.
- (b)
- Tax Incentives: To offer tax reductions for both SMEs and large enterprises that establish local production facilities and source local materials.
- (c)
- Low-Interest Loans: To provide low-interest loans specifically for SMEs to reduce the financial burden of transitioning to localized production.
- (a)
- Technology Transfer Programs: To develop schemes to facilitate the transfer of advanced manufacturing technologies to SMEs, possibly through partnerships with large enterprises or international technology providers.
- (b)
- Innovation Hubs: To establish innovation hubs and incubators that can provide SMEs with access to cutting-edge technologies, technical expertise and collaborative opportunities.
- (c)
- R&D Grants: To offer grants for research and development focused on localized production processes, materials and technologies.
- (d)
- Training and Skill Development: To introduce vocational training and certification programs to develop a skilled workforce capable of supporting localized manufacturing.
- (e)
- Management Training: To provide training for SME managers on the best practices in local production, production optimization and Industry 4.0 technology adoption.
- (f)
- Collaboration with Educational Institutions: To encourage partnering with universities and technical institutions to align their curricula with the needs of localized manufacturing industries.
- (a)
- Digital Infrastructure: To invest in robust digital infrastructure to support the integration of the IoT, AI and other digital technologies into manufacturing processes.
- (b)
- Regulatory and Policy Framework: To regulate processes to make it easier for SMEs to set up and operate localized production facilities.
- (c)
- Quality Standards: To develop and enforce quality standards for locally produced goods to ensure they meet international benchmarks, fostering trust and competitiveness.
5.5. Sustainability Implications of the Localized Production Model Integrating Industry 4.0
5.6. Economic Sustainability
5.7. Environmental Sustainability
5.8. Social Sustainability
5.9. Directions for Future Research
- (a)
- Impact Assessment: Undertake longitudinal studies to assess the long-term economic, social and environmental impacts of localized manufacturing on different sectors in Saudi Arabia.
- (b)
- Technology Adoption: Investigate the adoption rates and impacts of specific technologies (e.g., the IoT, AI, 3D printing) on localized manufacturing efficiency and sustainability.
- (c)
- Consumer Preferences: Study consumer preferences and perceptions of locally produced goods to better tailor production and marketing strategies.
5.10. Limitations of the Study and Potential
- (a)
- Improvement Data Availability: The study may be limited by the availability and broadness of the data on localized manufacturing practices and performance in Saudi Arabia.
- (b)
- Generalizability: Findings specific to Saudi Arabia may not be directly applicable to other regions with different economic, cultural and regulatory contexts.
- (c)
- Scope: The focus on SMEs and large enterprises may overlook the role of micro-enterprises and informal sector participants in localized manufacturing.
5.11. Potential Improvements
- (a)
- Improve the data collection methods to gather broader and more comprehensive data on localized manufacturing activities.
- (b)
- Broader Stakeholder Engagement: Engage a wider range of stakeholders, including micro-enterprises, industry associations and consumer groups, to gain a more holistic understanding of the localized manufacturing landscape.
6. Conclusions
Author Contributions
Funding
Institutional Review Board Statement
Informed Consent Statement
Data Availability Statement
Conflicts of Interest
References
- Khan, M.K.; Khan, M.B. Research, Innovation and Entrepreneurship in Saudi Arabia Vision 2030; Routledge Publishing: London, UK, 2020. [Google Scholar] [CrossRef]
- Jena, M.C.; Mishra, S.K.; Moharana, H.S. Application of Industry 4.0 to enhance sustainable manufacturing. Environ. Prog. Sustain. Energy 2020, 39, 13360. [Google Scholar] [CrossRef]
- Aljuaid, A.A.; Masood, S.A.; Tipu, J.A.K.; Shah, I. Development of a localized production model for the automotive industry, built into the concept of industry 4.0 in the Kingdom of Saudi Arabia. East.-Eur. J. Enterp. Technol. 2023, 124, 101–113. [Google Scholar] [CrossRef]
- Adams, D.Q.; Mpofu, K.M. What has Industry 4.0 got to do with us? A review of the literature. In Proceedings of the International Conference on Industrial Engineering and Operations Management, Pretori, South Africa, 29 October–1 November 2018. [Google Scholar]
- Bhatia, M.S.; Kumar, S. Critical success factors of industry 4.0 in automotive manufacturing industry. IEEE Trans. Eng. Manag. 2020, 69, 2439–2453. [Google Scholar] [CrossRef]
- Fatorachian, H.; Kazemi, H. A critical investigation of Industry 4.0 in manufacturing: Theoretical operationalisation framework. Prod. Plan. Control 2018, 29, 633–644. [Google Scholar] [CrossRef]
- Park, Y.E. The endless challenges of KIA motors for globalization: A case study on Kia in Saudi Arabia. J. Ind. Distrib. Bus. 2018, 9, 45–52. [Google Scholar] [CrossRef]
- Ajel, K. Electric Cars in the Gulf Area an Investment Market and Challenges to Spread. Master’s Thesis, Technische Universität Wien, Wien, Austria, 2023. [Google Scholar]
- Byat, A.B.; Sultan, O. The United Arab Emirates: Fostering a unique innovation ecosystem for a knowledge-based economy. Glob. Innov. Index 2014, 101. Available online: https://www.wipo.int/edocs/pubdocs/en/wipo_pub_gii_2014-chapter6.pdf (accessed on 9 April 2024).
- Ivascu, L. Measuring the implications of sustainable manufacturing in the context of industry 4.0. Processes 2020, 8, 585. [Google Scholar] [CrossRef]
- Ghashghaee, P. Smart Manufacturing: Role of Internet of Things in Process Optimization. Master’s Thesis, Tampere University of Technology, Tampere, Finland, 2016. [Google Scholar]
- Jasiulewicz-Kaczmarek, M.; Legutko, S.; Kluk, P. Maintenance 4.0 technologies—New opportunities for sustainability driven maintenance. Manag. Prod. Eng. Rev. 2020, 11, 74–87. [Google Scholar] [CrossRef]
- Javaid, M.; Haleem, A.; Singh, R.P.; Suman, R.; Rab, S. Role of additive manufacturing applications towards environmental sustainability. Adv. Ind. Eng. Polym. Res. 2021, 4, 312–322. [Google Scholar] [CrossRef]
- Al-Banna, A.; Rana, Z.A.; Yaqot, M.; Menezes, B. Interconnectedness between Supply Chain Resilience, Industry 4.0, and Investment. Logistics 2023, 7, 50. [Google Scholar] [CrossRef]
- Chenoy, D.; Ghosh, S.M.; Shukla, S.K. Skill development for accelerating the manufacturing sector: The role of ‘new-age’skills for ‘Make in India’. Int. J. Train. Res. 2019, 17 (Suppl. S1), 112–130. [Google Scholar] [CrossRef]
- Javaid, M.; Haleem, A.; Singh, R.P.; Khan, S.; Suman, R. Sustainability 4.0 and its applications in the field of manufacturing. Internet Things Cyber-Phys. Syst. 2022, 2, 82–90. [Google Scholar] [CrossRef]
- Marcon, É.; Le Dain, M.A.; Frank, A.G. Designing business models for Industry 4.0 technologies provision: Changes in business dimensions through digital transformation. Technol. Forecast. Soc. Chang. 2022, 185, 122078. [Google Scholar] [CrossRef]
- Ren, S.; Zhang, Y.; Liu, Y.; Sakao, T.; Huisingh, D.; Almeida, C.M. A comprehensive review of big data analytics throughout product lifecycle to support sustainable smart manufacturing: A framework, challenges and future research directions. J. Clean. Prod. 2019, 210, 1343–1365. [Google Scholar] [CrossRef]
- Gamidullaeva, L.; Tolstykh, T.; Bystrov, A.; Radaykin, A.; Shmeleva, N. Cross-sectoral digital platform as a tool for innovation ecosystem development. Sustainability 2021, 13, 11686. [Google Scholar] [CrossRef]
- Kohnová, L.; Papula, J.; Salajová, N. Internal factors supporting business and technological transformation in the context of Industry 4.0. Bus. Theory Pract. 2019, 20, 137–145. [Google Scholar] [CrossRef]
- Koch, V.; Kuge, S.; Geissbauer, R.; Schrauf, S. Industry 4.0: Opportunities and challenges of the industrial internet. Strategy PwC 2014, 5–50. Available online: https://www.pwc.nl/en/assets/documents/pwc-industrie-4-0.pdf (accessed on 9 April 2024).
- Monye, S.I.; Afolalu, S.A.; Lawal, S.L.; Oluwatoyin, O.A.; Adeyemi, A.G.; Ughapu, E.I.; Adegbenjo, A. Impact of Industry (4.O) in Automobile Industry. E3S Web Conf. 2023, 430. [Google Scholar] [CrossRef]
- Cassia, F.; Ferrazzi, M. The Economics of Cars; Agenda Publishing: Newcastle upon Tyne, UK, 2018; pp. 1–119. [Google Scholar]
- Ivanov, D.; Dolgui, A.; Sokolov, B. The impact of digital technology and Industry 4.0 on the ripple effect and supply chain risk analytics. Int. J. Prod. Res. 2019, 57, 829–846. [Google Scholar] [CrossRef]
- Zhou, K.; Liu, T.; Liang, L. From cyber-physical systems to Industry 4.0: Make future manufacturing become possible. Int. J. Manuf. Res. 2016, 11, 167–188. [Google Scholar] [CrossRef]
- Helper, S.; Martins, R.; Seamans, R. Who profits from industry 4.0? Theory and evidence from the automotive industry. In Theory and Evidence from the Automotive Industry; NYU Stern School of Business: New York, NY, USA, 2019. [Google Scholar]
- Schwab, K. The Fourth Industrial Revolution; Crown Business: New York, NY, USA, 2017. [Google Scholar]
- Liao, Y.; Deschamps, F.; Loures, E.D.F.R.; Ramos, L.F.P. Past, present and future of Industry 4.0—A systematic literature review and research agenda proposal. Int. J. Prod. Res. 2017, 55, 3609–3629. [Google Scholar] [CrossRef]
- Gilchrist, A. Industry 4.0: The Industrial Internet of Things; Apress: New York, NY, USA, 2016. [Google Scholar]
- Rojko, A. Industry 4.0 concept: Background and overview. Int. J. Interact. Mob. Technol. 2017, 11, 77–90. [Google Scholar] [CrossRef]
- Hermann, M.; Pentek, T.; Otto, B. Design Principles for Industrie 4.0 Scenarios: A Literature Review; Technische Universität Dortmund: Dortmund, Germany, 2016. [Google Scholar]
- Zhong, R.Y.; Xu, X.; Klotz, E.; Newman, S.T. Intelligent manufacturing in the context of Industry 4.0: A review. Engineering 2017, 3, 616–630. [Google Scholar] [CrossRef]
- Gebler, M.; Uiterkamp, A.J.M.S.; Visser, C. A global sustainability perspective on 3D printing technologies. Energy Policy 2014, 74, 158–167. [Google Scholar] [CrossRef]
- Holmström, J.; Holweg, M.; Khajavi, S.H.; Partanen, J. The direct digital manufacturing (r)evolution: Definition of a research agenda. Oper. Manag. Res. 2016, 9, 1–10. [Google Scholar] [CrossRef]
- Garetti, M.; Taisch, M. Sustainable manufacturing: Trends and research challenges. Prod. Plan. Control 2012, 23, 83–104. [Google Scholar] [CrossRef]
- Kagermann, H.; Wahlster, W.; Helbig, J. Recommendations for Implementing the Strategic Initiative INDUSTRIE 4.0; acatech–National Academy of Science and Engineering: Munich, Germany, 2013. [Google Scholar]
- Srai, J.S.; Kumar, M.; Graham, G.; Phillips, W.; Tooze, J.; Ford, S.; Gregory, M. Distributed manufacturing: Scope, challenges and opportunities. Int. J. Prod. Res. 2016, 54, 6917–6935. [Google Scholar] [CrossRef]
- Bocken, N.M.P.; de Pauw, I.; Bakker, C.; van der Grinten, B. Product design and business model strategies for a circular economy. J. Ind. Prod. Eng. 2016, 33, 308–320. [Google Scholar] [CrossRef]
- Tausif, M.R.; Haque, M.I. Market dynamics and future prospects of the automobile industry in Saudi Arabia. Probl. Perspect. Manag. 2018, 16, 246–258. [Google Scholar]
- Albahussain, S.A.M.A. Human Resource Development: An Investigation into the Nature and Extent of Training and Development in the Saudi Private Manufacturing Sector. Ph.D. Dissertation, University of Bradford, Bradford, UK, 2011. [Google Scholar]
- Kinninmont, J. Vision 2030 and Saudi Arabia’s Social Contract. Austerity and Transformation; Chattham House: London, UK, 2017. [Google Scholar]
- Saudi Arabia’s 160 vehicle plants reshaping the Kingdom’s industry. Arab News. 28 January 2024. Available online: https://www.arabnews.com/node/2283656/%7B%7B (accessed on 9 April 2024).
- Macias-Alonso, I.; Kim, H.; González, A.L. Self-driven Women: Gendered mobility, employment, and the lift of the driving ban in Saudi Arabia. Gend. Place Cult. 2023, 30, 1574–1593. [Google Scholar] [CrossRef]
- Alqublan, L.F. The Adoption of Technologies in The Kingdom of Saudi Arabia’s Sovereign Wealth Fund in Propelling Its Attainment of Vision 2030 Goals (No. 9y86p); Center for Open Science: Charlottesville, VA, USA, 2023. [Google Scholar]
- Gupta, R.; Mejia, C.; Gianchandani, Y.; Kajikawa, Y. Analysis on formation of emerging business ecosystems from deals activities of global electric vehicles hub firms. Energy Policy 2020, 145, 111532. [Google Scholar] [CrossRef]
- Barnes, J.; Morris, M. Staying alive in the global automotive industry: What can developing economies learn from South Africa about linking into global automotive value chains? Eur. J. Dev. Res. 2008, 20, 31–55. [Google Scholar] [CrossRef]
- Bal, H.Ç.; Erkan, Ç. Industry 4.0 and competitiveness. Procedia Comput. Sci. 2019, 158, 625–631. [Google Scholar] [CrossRef]
- Peron, M.; Alfnes, E.; Sgarbossa, F. Best practices of just-in-time 4.0: Multi case study analysis. In Advanced Manufacturing and Automation; Springer: Singapore, 2021. [Google Scholar]
- Aquilani, B.; Piccarozzi, M.; Abbate, T.; Codini, A. The role of open innovation and value co-creation in the challenging transition from industry 4.0 to society 5.0: Toward a theoretical framework. Sustainability 2020, 12, 8943. [Google Scholar] [CrossRef]
- Meng, Y.; Yang, Y.; Chung, H.; Lee, P.H.; Shao, C. Enhancing sustainability and energy efficiency in smart factories: A review. Sustainability 2018, 10, 4779. [Google Scholar] [CrossRef]
- Shrouf, F.; Miragliotta, G. Energy management based on Internet of Things: Practices and framework for adoption in production management. J. Clean. Prod. 2015, 100, 235–246. [Google Scholar] [CrossRef]
- Rane, N. Integrating leading-edge artificial intelligence (AI), internet of things (IOT), and big data technologies for smart and sustainable architecture, engineering and construction (AEC) industry: Challenges and future directions. Engineering and Construction (AEC) Industry: Challenges and Future Directions (September 24, 2023). SSRN Electron. J. 2023. [Google Scholar] [CrossRef]
- Çınar, Z.M.; Abdussalam Nuhu, A.; Zeeshan, Q.; Korhan, O.; Asmael, M.; Safaei, B. Machine learning in predictive maintenance towards sustainable smart manufacturing in industry 4.0. Sustainability 2020, 12, 8211. [Google Scholar] [CrossRef]
- Azamfirei, V. Robotic In-Line Quality Inspection for Changeable Zero Defect Manufacturing; Malardalen University: Västerås, Sweden, 2021. [Google Scholar]
- Nascimento, D.L.M.; Alencastro, V.; Quelhas, O.L.G.; Caiado, R.G.G.; Garza-Reyes, J.A.; Rocha-Lona, L.; Tortorella, G. Exploring Industry 4.0 technologies to enable circular economy practices in a manufacturing context: A business model proposal. J. Manuf. Technol. Manag. 2019, 30, 607–627. [Google Scholar] [CrossRef]
- Camilleri, M.A. A circular economy strategy for sustainable value chains: A European perspective. In Global Challenges to CSR and Sustainable Development: Root Causes and Evidence from Case Studies; Springer: Cham, Switzerland, 2021; pp. 141–161. [Google Scholar]
- Jin, M.; Granda-Marulanda, N.A.; Down, I. The impact of carbon policies on supply chain design and logistics of a major retailer. J. Clean. Prod. 2014, 85, 453–461. [Google Scholar] [CrossRef]
- Remsey, D.N. The Impact of the Renewable Energy Transition on Rentier Structures: A Case Study of Saudi Arabia since the 2014 Oil Price Plunge; Univerzita Karlova: Prague, Czech Republic, 2023. [Google Scholar]
- Ebrahimi, K.; Jones, G.F.; Fleischer, A.S. A review of data center cooling technology, operating conditions and the corresponding low-grade waste heat recovery opportunities. Renew. Sustain. Energy Rev. 2014, 31, 622–638. [Google Scholar] [CrossRef]
- Almulhim, A.I.; Cobbinah, P.B. Framing resilience in Saudi Arabian cities: On climate change and urban policy. Sustain. Cities Soc. 2024, 101, 105172. [Google Scholar] [CrossRef]
- Al-Asfour, A.; Khan, S.A. Workforce localization in the Kingdom of Saudi Arabia: Issues and challenges. Hum. Resour. Dev. Int. 2014, 17, 243–253. [Google Scholar] [CrossRef]
- Buhagiar, S. Exploring Industry 4.0 Technologies & Skills in Maltese Manufacturing. Master’s Thesis, University of Malta, Msida, Malta, 2023. [Google Scholar]
- Marr, B. Tech Trends in Practice: The 25 Technologies That Are Driving the 4th Industrial Revolution; John Wiley & Sons: Hoboken, NJ, USA, 2020. [Google Scholar]
- Realyvásquez-Vargas, A.; Arredondo-Soto, K.C.; García-Alcaraz, J.L.; Márquez-Lobato, B.Y.; Cruz-García, J. Introduction and configuration of a collaborative robot in an assembly task as a means to decrease occupational risks and increase efficiency in a manufacturing company. Robot. Comput.-Integr. Manuf. 2019, 57, 315–328. [Google Scholar] [CrossRef]
- Faber, M.; Bützler, J.; Schlick, C.M. Human-robot cooperation in future production systems: Analysis of requirements for designing an ergonomic work system. Procedia Manuf. 2015, 3, 510–517. [Google Scholar] [CrossRef]
- Shore, L.M.; Cleveland, J.N.; Sanchez, D. Inclusive workplaces: A review and model. Hum. Resour. Manag. Rev. 2018, 28, 176–189. [Google Scholar] [CrossRef]
- Roseland, M. Sustainable community development: Integrating environmental, economic, and social objectives. Prog. Plan. 2000, 54, 73–132. [Google Scholar] [CrossRef]
- Lund-Thomsen, P.; Lindgreen, A.; Vanhamme, J. Industrial clusters and corporate social responsibility in developing countries: What we know, what we do not know, and what we need to know. J. Bus. Ethics 2016, 133, 9–24. [Google Scholar] [CrossRef]
- Baeshen, Y.; Soomro, Y.A.; Bhutto, M.Y. Determinants of green innovation to achieve sustainable business performance: Evidence from SMEs. Front. Psychol. 2021, 12, 767968. [Google Scholar] [CrossRef]




| Questions | Large | Medium | Small |
|---|---|---|---|
| 1 Do you know about the developed localized manufacturing model for the Kingdom of Saudi Arabia? | 57.63% | 50.00% | 0.00% |
| 2 Has your company adopted the localized manufacturing model for the Kingdom of Saudi Arabia? | 11.86% | 5.00% | 0.00% |
| 3 Does your company intend to adopt the localized manufacturing model for the Kingdom of Saudi Arabia? | 42.37% | 78.33% | 81.82% |
| 4 Does your company ask its customers to describe their needs/demands? | 44.07% | 36.67% | 27.27% |
| 5 Does your company have the ability to fulfill customers’ needs/demands? | 49.15% | 26.67% | 9.09% |
| 6 Does your company have the experts to develop software for 3D printing as per customers’ needs? | 18.64% | 18.33% | 0.00% |
| 7 As a result of the implementation of the localized manufacturing model for the Kingdom of Saudi Arabia, has customer satisfaction improved? | 11.86% | 11.67% | 0.00% |
| 8 As a result of the implementation of the localized manufacturing model for the Kingdom of Saudi Arabia, has your revenue improved? | 11.86% | 6.67% | 0.00% |
| 9 Do you think as a result of adopting the localized manufacturing model for the Kingdom of Saudi Arabia, your company’s product specifications have improved, as has your product competitiveness? | 11.86% | 6.67% | 0.00% |
| 10 Do you think as a result of adopting the Localized Manufacturing Model for the Kingdom of Saudi Arabia your company’s product has become cost-effective, and have you introduced the JIT technique as well? | 11.86% | 6.67% | 0.00% |
Disclaimer/Publisher’s Note: The statements, opinions and data contained in all publications are solely those of the individual author(s) and contributor(s) and not of MDPI and/or the editor(s). MDPI and/or the editor(s) disclaim responsibility for any injury to people or property resulting from any ideas, methods, instructions or products referred to in the content. |
© 2024 by the authors. Licensee MDPI, Basel, Switzerland. This article is an open access article distributed under the terms and conditions of the Creative Commons Attribution (CC BY) license (https://creativecommons.org/licenses/by/4.0/).
Share and Cite
Aljuaid, A.A.; Masood, S.A.; Tipu, J.A. Integrating Industry 4.0 for Sustainable Localized Manufacturing to Support Saudi Vision 2030: An Assessment of the Saudi Arabian Automotive Industry Model. Sustainability 2024, 16, 5096. https://doi.org/10.3390/su16125096
Aljuaid AA, Masood SA, Tipu JA. Integrating Industry 4.0 for Sustainable Localized Manufacturing to Support Saudi Vision 2030: An Assessment of the Saudi Arabian Automotive Industry Model. Sustainability. 2024; 16(12):5096. https://doi.org/10.3390/su16125096
Chicago/Turabian StyleAljuaid, Abdullah Awadh, Syed Athar Masood, and Javed Ahmed Tipu. 2024. "Integrating Industry 4.0 for Sustainable Localized Manufacturing to Support Saudi Vision 2030: An Assessment of the Saudi Arabian Automotive Industry Model" Sustainability 16, no. 12: 5096. https://doi.org/10.3390/su16125096
APA StyleAljuaid, A. A., Masood, S. A., & Tipu, J. A. (2024). Integrating Industry 4.0 for Sustainable Localized Manufacturing to Support Saudi Vision 2030: An Assessment of the Saudi Arabian Automotive Industry Model. Sustainability, 16(12), 5096. https://doi.org/10.3390/su16125096

