Abstract
This research aims to verify the effect of outdoor green teaching experiences on school affective qualities, perceived restorativeness, school climate, and global well-being in a sample of school teachers. A comparison was conducted between teachers who work mainly indoors and those who frequently run school activities outdoors in green spaces. A sample of kindergarten and primary school teachers working in different Italian regions (n = 209) filled in an online questionnaire including the Satisfaction with Life Scale (SWLS), the Perceived Restorativeness Scale (PRS-11), the Scale of Affective Qualities of Place, and the Revised School Level Environment Questionnaire (RSLEQ). Zero-order correlations, preliminary descriptive analyses of variance (ANOVAs) to compare teachers conducting Outdoor Education (vs. teachers conducting only or almost always indoor education), and structural equation modeling (SEM) were carried out on the measured variables. Results from ANOVAs evidenced that teachers conducting outdoor green education show higher levels of perceived affective qualities and restorativeness than teachers working mainly indoors. The model tested through SEM analysis showed that positive affective qualities attributed to the school are associated with higher levels of restorativeness and this, in turn, is linked to a more positive perception of social relationships at school, which increases life satisfaction. Overall, these outcomes support previous research demonstrating the beneficial psychological effects of nature experiences, also in the school environment.
1. Introduction
The domain of Outdoor Education (OE) refers to an array of activities within programs that can have a different focus, such as curriculum-oriented, behavior-oriented, recreation-oriented, conservation-oriented, and camping/survival-oriented [1]. OE has proven beneficial for students’ well-being and represents a potential method to support teachers’ well-being [2]. OE is an umbrella term for a variety of teaching methods and is defined specifically as any teacher-led educational activity in an outdoor setting, aligning with curriculum goals and so with previously defined pedagogical intentions. Historically rooted in scouting, OE initially focused on character building, later evolving to include skill development within the school context [2]. According to Meijer [2] and Mannion and Lynch [3], there are some distinctive elements shaping OE: (a) personal development; (b) social development; (c) developing a relationship with the environment; and (d) learning new skills with a focus on embodied cognition and on the use of experiential learning. These definitions emphasize the strong link between OE and the outdoor environment where the activities take place.
OE activities have been recently performed also in those schools that had no previous experience with Outdoor Education, and in some cases, outdoor classrooms were planned [4]. The scientific literature on this topic has focused mainly on students and has investigated Outdoor Education in a variety of situations, ranging from simple class break times [5] to mathematics lectures [6]. Further recent attention has been given to outdoor class relocation for different kinds of subjects (i.e., reading, mathematics, biology, history, etc.) [7,8]. The increased well-being of students can be partially attributed to physical activity and working together in groups, which are common features of OE, but that might not apply to teachers [9].
Despite the substantial body of research demonstrating the positive impact of OE on students’ well-being, there is a noticeable gap in investigating its effects on teachers’ well-being [10]. In this regard, the present study aims to provide evidence about the importance of school outdoor activities for the elicitation of positive emotions toward the school itself, the induction of restorativeness responses, and the promotion of better relationships between students and teachers, to impact a general evaluation such as the teachers’ life satisfaction. In particular, the focus of the study is on a specific kind of OE, i.e., school outdoor green activities.
Although research on the effects of teacher well-being is limited, Hascher and Waber’s systematic review [11] found that OE plays a role in the quality of teaching. Indeed, several studies have shown that teachers’ well-being is associated with teaching quality [12,13,14], students’ well-being [15], relationships with colleagues and students [16], socio-emotional skills, and motivations [17,18,19,20]. Faskunger et al. (2018) [21] noted the underrepresentation of research on OE’s connection to teachers’ well-being, consistent with Deschamps et al. [22], who claimed that their study was the first to investigate the impact of OE on teachers’ satisfaction with life. Their quantitative research concluded that outdoor educators show higher well-being scores than their peers, irrespective of the frequency of outdoor lessons. However, limitations of this study include the special period of investigation, i.e., during the COVID-19 pandemic, which could have affected the outcomes. Qualitative studies, albeit of a limited number, have indicated that teachers using OE express enjoyment, satisfaction, and reduced stress [23,24]. While these studies did not primarily focus on teachers’ well-being, they provide a basis for further comprehensive research aiming at generalizable findings for a broader teacher population. In another study, triangulated research, i.e., using both quantitative and qualitative data [25], highlighted that OE indirectly affects teachers’ well-being, supported by school survey results which showed that teachers saw positive effects of OE on their teaching practice (79%) and their professional development (69%) which were accompanied by strong impacts on teachers’ job satisfaction (69%).
When addressing issues related to people’s well-being, opposite patterns in terms of stress and burnout need to be considered. In this regard, some studies on teachers’ well-being focused on which features of working environments can help in reducing stress and burnout. Indeed, stress is an important negative factor for teachers’ engagement, since high stress levels consistently predict lower levels of school achievements in terms of reported grades [26]. In various countries, educators are leaving the teaching profession because of various work-related challenges encompassing heavy workloads, stress, an intense target-oriented focus, and a desire to enhance their work-life balance [27,28]. Additionally, the lack of support and the imposition of strict and constantly evolving government policies have been cited as contributing factors prompting teachers to leave. Indeed, a recent study showed that the organization and climate in which a teacher works both affect his/her psychophysical state [29]. Specifically, decreases in teachers’ depression levels are associated with collaboration among colleagues, adoption of a participative leadership style in school leaders, and, finally, positive relationships with students; it is thus evident that good student–teacher relations are crucial for teachers’ well-being [13]. Schenetti and colleagues [29] showed also that OE has a direct and automatic effect neither on managing anxiety and stress nor on the teacher’s ability to regenerate their energy and strength.
About specific kinds of OE, outdoor environments that have been receiving specific attention for their educational implications are green spaces [8]. In this regard, the Nature-Based Learning (NBL) approach [10,30] has been proposed as a beneficial and low-cost alternative to promote learning and engagement in schooling [30], and stems from the evidence about the positive learning effects of contact with nature during structured activities in schools. Indeed, vegetation and other elements of nature in classrooms and the proximity of schools are associated with improved health, decreased stress, and higher learning and goal-achievement [10,31,32].
The NBL approach is supported by the large evidence on the positive effects of contact with nature that emerged from the literature on restorativeness. Specifically, the Attention Restoration Theory (ART) [33] postulates that the natural environment can promote the retrieval of directed attention, which is a controlled and goal-directed pattern (e.g., used for processing information), through the stimulation of involuntary attention, which is an automatic and bottom-up response (e.g., activated by natural stimuli). According to the ART [34,35], restorativeness experiences include the components of (a) being away, i.e., gaining distance from the ordinary routine; (b) extent, i.e., the spatial extent that encourages exploration, a function of how much a setting is perceived as a coherent whole (i.e., coherence), and as a setting for a conceptual and concrete organizational activity (i.e., scope); (c) fascination, i.e., the level of attractivity that stimulates effortless and involuntary attention; and (d) compatibility, i.e., the congruence between the persons’ goals and environmental properties. Kaplan and Berman (2010) [36], through an ART-based natural environment intervention for investigating the effects of Outdoor Education on students’ cognitive abilities, found improvements in executive-functioning performance and self-regulation effectiveness. Research comparing the effects of indoor vs. outdoor (green) educational contexts has focused mainly on students’ cognitive abilities, school achievements, psychological problems, social relations, restorativeness, and life satisfaction [37,38]. Exposure to nature near school has a positive impact on students’ well-being and cognitive performances [8,38]. School green spaces have also shown positive effects on students’ critical thinking skills, sense of independence, motivation, and responsibility [39]. Reviews and meta-analyses have confirmed that exposure to greenness is beneficial to academic achievement [10,40]. Direct experience of natural elements correlates with psychological and educational outcomes, such as positive emotions, autonomy, self-efficacy, and empathy in students [41]. Regarding teachers, being in a natural area can create an appropriate distance between people and their stressors, and, in the case of a difficult relationship with the students, this kind of environment might change the dynamics of the teacher–student interaction and reduce eventual disruptive behaviors. Furthermore, the aesthetic valence of nature can provide that level of restoration and recovery from stress [2].
Another issue related to OE concerns people’s relationships with places. Indeed, one primary goal of OE is to foster a connection with the environment, often encapsulated in the concepts of Place-Based Education (PBE) and Environmental and Sustainability Education (ESE) [2]. PBE has the goal of acquainting children with their environment and nurturing a sense of place, which is a personal construct involving the meaning and attachments individuals attribute to a location [42]. Developing a sense of place involves experiencing the unique characteristics of places through sensory engagement with nature [3,43]. However, merely being in nature is not enough, since the impact of nature depends on the individual’s purposes. For a genuine sense of place to develop, it is crucial to spend time in nature and allow room for wonder [44]. ESE is a branch of OE that aims to equip students with knowledge and skills to contribute to a more sustainable and just world by encouraging critical thinking, collaborative innovation, and a holistic approach, connecting environmental, social, and economic aspects. This aligns ESE with the broader aim of OE, reaching beyond curriculum goals to contribute to the long-term vision of creating a better world [2]. This evidence highlights the importance of having a well-organized environment in which to develop OE. Even though there are several studies on the positive effects of exposure to nature on the well-being of students and teachers, there are still few studies specifically addressing the relationship between green restoration outcomes in teachers, teacher–student relationships, positive school climate, and life satisfaction.
Studies on the effects of green OE on teachers focused on the one hand, on Nature-Based Pedagogy (NBP), and, on the other hand, on the beneficial effects of Nature-Based Learning (NBL) [10,30]. For instance, there is evidence of teachers experiencing benefits for themselves and their students when they adopt outdoor green learning practices. Specifically, primary school teachers reported enjoying their lessons in the natural environment as much as the children [25]. In an exploratory survey study [45], significant correlations emerged between teachers’ well-being and their use of OE. This study confirmed that outdoor learning contributes to relationship-building, fulfillment, attribution of meaning, and engagement. It also allows teachers to connect with nature, an essential contributor to well-being. There have been studies investigating the well-being of teachers applying Outdoor Education through qualitative research interviews [23,24], but very few studies addressed these topics through quantitative research. Our research, therefore, aims to fill this gap in the literature.
Aim and Hypotheses
The objective of the study is to provide evidence about the importance of school outdoor green activities for both (i) promoting positive emotions toward the school and restorativeness outcomes, and (ii) facilitating (directly or indirectly) a better relationship between children and teachers, which is supposed to impact overall responses such as life satisfaction.
The research hypotheses are based on a sequential model (tested through the structural equations technique), which includes the following assumptions, stemming from the scientific literature addressed in the previous section (see Figure 1).
Figure 1.
Theoretical Model.
H1:
Teachers conducting frequent outdoor green activities attribute to their school more positive affective qualities (H1a), consider it as more restorative (H1b), perceive a better social relationships climate (H1c), and show a higher degree of life satisfaction (H1d) than teachers conducting only (or almost always) indoor activities.
H2:
The more positive the affective qualities attributed to the school, the higher is the level of perceived restorativeness.
H3:
The higher the perceived restorativeness, the better are the social relationships at school.
H4:
The better the social relationships at school, the higher is teachers’ life satisfaction.
Direct paths between non-proximal variables along the sequence were also tested. The variables used in the model selection were derived from a preliminary one-way ANOVA and were the ones that showed significant differences between groups.
2. Materials and Methods
2.1. Sample and Procedure
Participants were 209 teachers, almost all females (96%), aged 25–67 years (M = 47.40, SD = 10.20), working in kindergarten (43.54%) or primary (56.46%) schools in different Italian cities and regions (Rome, 38.3%, and Cagliari, 26.7%, are the most represented cities). Among them, 81% were tenured teachers, and their teaching experience varied from 1 to 39 years (M = 13.33, SD = 11.82). Finally, 51.20% worked in schools that are included in the Italian National Network of Outdoor Schools and that run outdoor green activities daily, and 48.80% worked in schools not making outdoor green activities daily.
To improve the reliability of the sample subdivision between teachers running vs. not running frequently or daily outdoor green activities, background questions were included in the questionnaire. Indeed, only teachers who reported engaging in outdoor green activities frequently or daily, going outside in a green area with their class predominantly during regular activities or in a balanced manner for either free moments or regular activities, and using the outdoor green areas during regular activity for pre-emptive content exploration and/or content consolidation, or both, were classified as part of the outdoor green group. All procedures were approved by the Sapienza University of Rome institutional review board (n. Prot 0000007, 10 January 2022).
2.2. Measures
An online questionnaire via Google Forms including the following measures was administered.
The Scale of Affective Qualities of Places, derived from the original scale created by Russell and colleagues [46], and shortened from the Italian adaptation by Perugini et al. [47]. In our study, it is represented by 24 descriptive adjectives, included in 4 bipolar axes (i.e., 6 items for each axis), related to how much each adjective adequately describes a given place (Likert-type response scale 0–6). The factorial analysis confirmed the 4-factor structure of the scale; nevertheless, we will consider for the model testing only the two subdimensions Pleasant vs. Unpleasant (6 items, α = 0.73) and Exciting vs. Gloomy (6 items, α = 0.72), since the other two subdimensions (i.e., Stimulating vs. Boring, and Relaxing vs. Distressing) did not show an acceptable reliability (i.e., α < 0.60).
The Perceived Restorativeness Scale, PRS-11 [48], derived from the original version of Hartig et al. (1997) [49], and the Italian adaptation by Pasini et al. [50]. It is composed of 11 items, with a Likert-type response scale of 1–10 (item example: “Places like these are a refuge from worry”). The factorial analysis confirmed the 4-factor structure of the scale, which included the subdimensions of Fascination (3 items, α = 0.79), Being Away (3 items, α = 0.84), Coherence (3 items, α = 0.93), and Scope (2 items, r = 0.40).
The Student Relations Subscale from the Revised School Level Environment Questionnaire (RSLEQ) [51]. It was used to assess teachers’ perception of relational aspects of the school climate, consistent with other studies [52], and consists of 3 items (α = 0.88) measured on a Likert-type response scale 1–5 (item example: “Most students are helpful and cooperative with teachers”).
The Satisfaction with Life Scale (SWLS) [53]. It includes 5 items (α = 0.89) measured on a Likert-type response scale 1–7 (item example: “Overall, my life is close to my ideal”).
Sociodemographic information was also collected, including age, gender, education level, place of residence, school type (i.e., kindergarten or primary school), teaching level (tenured or not), years of teaching experience, and outdoor activity level (which is a design variable in our study).
Answers were set as mandatory for every question for scientific purposes of completeness of information. Before questionnaire completion, participants were advised of this option, and in the informed consent it was declared that they could abandon the survey at any moment. In this way, only complete questionnaires were included in the analysis.
2.3. Statistical Analysis
Descriptive statistics and zero-order correlations were preliminarily performed. One-way analyses of variance (ANOVAs) were then carried out on the measures used in the present study by comparing teachers conducting outdoor green schooling vs. teachers conducting only or almost always indoor activities. Structural equation modeling (SEM) was used to test the research hypotheses, which are represented in the conceptual model outlined in Figure 1.
3. Results
3.1. Preliminary Analyses
To verify the normality of the distribution of variables, as well as to investigate any multicollinearity among them, descriptive statistics (Table 1) and linear correlations (Pearson’s r) among the variables (Table 2) were computed.
Table 1.
Descriptive statistics: mean, standard deviation, skewness, and kurtosis of the study variables.
Table 2.
Correlations between the study variables.
The analyses showed that the variables assume a tendentially normal distribution and there is no multicollinearity among them (all r < 0.70).
As concerns School Affective Qualities (Figure 2), teachers conducting outdoor green schooling reported significantly higher levels of perception of Stimulating (vs. Boring) [F(1, 207) = 28.14, p < 0.001, partial ηp2 = 0.12], Exciting (vs. Gloomy) [F(1, 207) = 23.32, p < 0.001, partial ηp2 = 0.10] and Pleasant (vs. Unpleasant) [F(1, 207) = 18.72, p < 0.001, partial ηp2 = 0.08] related to the school place rather than teachers conducting mostly indoor schooling.
Figure 2.
ANOVAs with School Affective Qualities as DVs and Outdoor Green vs. Indoor Activities as IV.
As concerns Perceived Restorativeness (Figure 3), teachers conducting outdoor green schooling reported significantly higher levels of Fascination [F(1, 207) = 42.95, p < 0.001, partial ηp2 = 0.17), Being Away (F(1, 207) = 14.30, p < 0.001, partial ηp2 = 0.06], Coherence [F(1, 207) = 6.13, p < 0.001, partial ηp2 = 0.03], and Scope [F(1, 207) = 24.22, p < 0.001, partial ηp2 = 0.11] than teachers conducting mostly indoor schooling. There were no significant differences between outdoor green and indoor schooling in teachers’ perception of relational aspects of the school climate or in life satisfaction.
Figure 3.
ANOVAs with Perceived Restorativeness components as DVs and Outdoor Green vs. Indoor Activities as IV.
3.2. Model Testing
Structural Equation Modeling (SEM) analysis was run through the AMOS 22 software. We used a measured variable for the only exogenous variable in the model (i.e., Indoor vs. Outdoor School activities) and latent variables for all the other constructs. In order both to simplify the picture and to be adherent to the theoretical underpinnings of the constructs, we relied—as measured variables—on the subdimensions of the Scale of Affective Qualities of Places (i.e., Exciting vs. Gloomy, Pleasant vs. Unpleasant, Stimulating vs. Boring, and Relaxing vs. Distressing) and on the subdimensions of the Perceived Restorativeness Scale, PRS-11 (i.e., Fascination, Being Away, Coherence, Scope). As concerns the other two latent variables in the model, i.e., Social Relationships and Life Satisfaction, we used the original items (respectively 4 and 5 items) measuring these two constructs.
The initial model included the hypothesized unidirectional arrows among the latent factors, also incorporating the paths between non-proximal variables. Non-significant parameters were eliminated to increase the model fit during the step-by-step improvement process. For assessing the model fit, we considered the ratio between χ2 and degrees of freedom, with under 3 being the threshold acceptability according to [54] and other conventional fit indices in the SEM literature [55], such as the Root Mean Square Error of Approximation (RMSEA), the Standardized Root Mean Square Residual (SRMR), the Comparative Fit Index (CFI), and the Tucker–Lewis Index (TLI). Age was inserted in the model as a covariate.
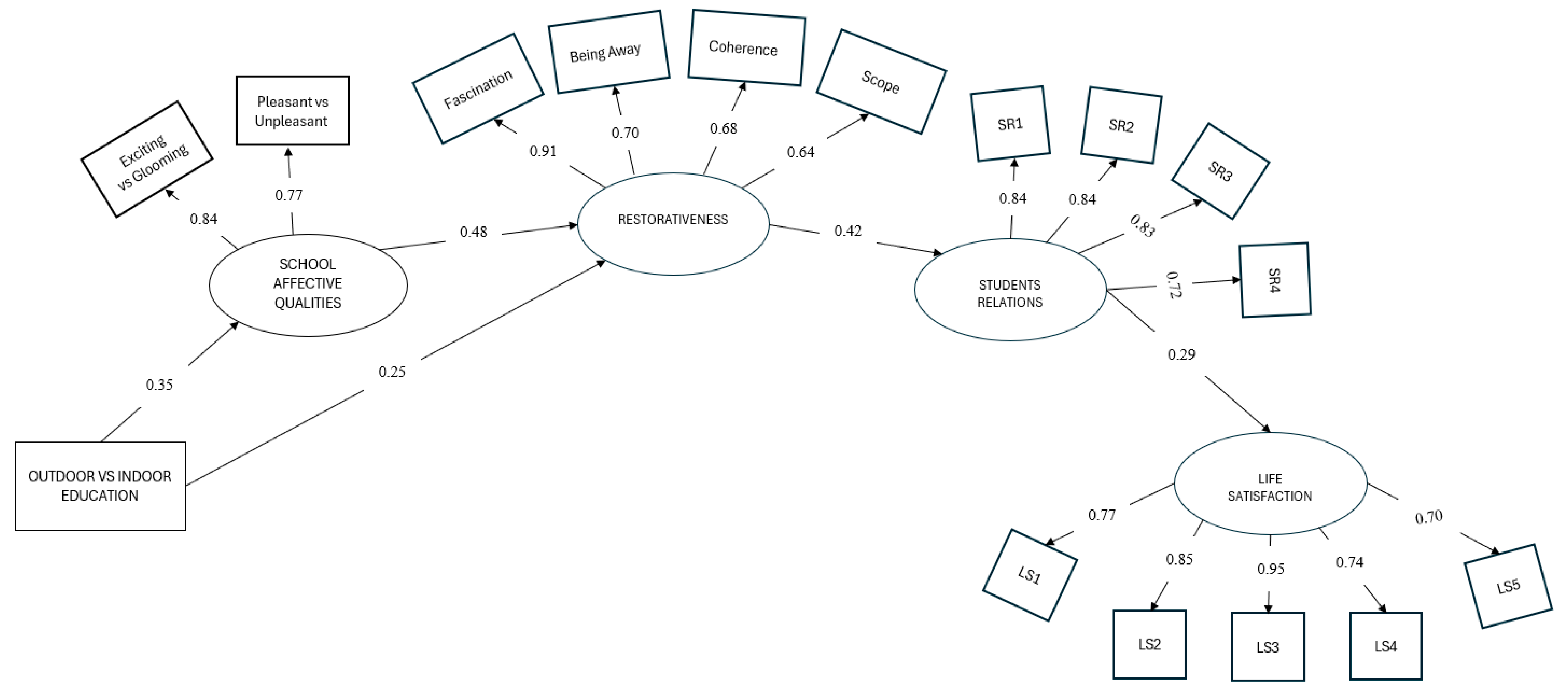
Figure 4 presents the outcome of the final SEM model, which shows a good fit (χ2 (98) = 166.47, p = 0.000, χ2/df ratio = 1.70, TLI = 0.95, CFI = 0.96, SRMR = 0.06, RMSEA = 0.05 [0.04 0.07]).
Figure 4.
SEM model. Notes. Values near the arrows are standardized regression weights.
Considering that a sequential model was verified, with only one antecedent predicting the consequent, it accounts for an acceptable proportion of variance (8% of accounted variance) of the final outcome variable, i.e., teachers’ Life Satisfaction, for an acceptable proportion of variance of its main direct antecedent, i.e., Students’ Relations (29% of accounted variance), for a good proportion of variance of Perceived Restorativeness (38% of accounted variance), and a good proportion of variance of School Affective Qualities (12% of accounted variance).
About H1, it is confirmed that teachers conducting frequent outdoor activities (vs. teachers conducting only, or almost always, indoor activities) attach to their school place more positive affective qualities (H1a: β = 0.35, p < 0.001) and show higher perceived restorativeness (H1b: β = 0.25, p < 0.001), whereas no significant difference emerged between the two groups of teachers in terms of social relationships (H1c), and life satisfaction (H1d). As hypothesized, teachers who attribute more positive affective qualities to their school feel a higher level of restorativeness (H2: β = 0.48, p < 0.001), and this is in turn associated with the perception of better social relationships at school (H3: β = 0.42, p < 0.001). Finally, those teachers who perceive better social relationships at school are more satisfied with their overall lives (H4: β = 0.26, p < 0.001). Concerning the role of the covariate, Age showed no significant impact on the investigated variables.
4. Discussion
This study investigated whether outdoor school activities affect the perceived affective qualities of the school environment and its restorative properties and whether these perceptions play a role in the evaluation of relationships in the school setting and, in turn, in the overall satisfaction with life in a sample of teachers. There is a relevant body of literature showing the associations of OE with positive learning and behavior in students [10,30,56], whereas research focusing on teachers’ responses and well-being is scarce [11,22]. This study aimed to contribute to filling this gap through the comparison of non-equivalent groups of teachers. Specifically, we aimed to investigate whether a high frequency of lessons outdoors, in comparison to a prevalent (or unique) use of indoor classes, is associated with teachers’ improved affective and restorative perception of classrooms, classroom climate, and well-being. It was found that, as expected, teachers in outdoor schools showed higher levels of perceived affective (H1a) and restorative qualities (H1b) of the environment than teachers conducting (mainly or only) indoor activities, whilst no significant differences were present in perception of classroom climate (H1c) or satisfaction with life (H1d). Our results differ from the ones that emerged in the study by Deschamps et al. [22], which showed that teachers who practice Outdoor Education have significantly higher subjective well-being than their colleagues (d = 0.21 to d = 0.36). The medium effect sizes found by these authors could resonate with other studies that have shown a significant role of outdoor schooling in increasing teachers’ subjective well-being, but the dissimilarity across used measures needs to be highlighted [57,58,59].
A limitation of all studies using the Satisfaction with Life Scale [22,39], like the one adopted in this study, is that the items of this scale refer to the evaluation of satisfaction towards life in general, but in the working-school context it would be better to assess also specific satisfaction toward teachers’ lives. Mijers [2] worked in this direction using the Teacher Subjective Well-Being Questionnaire (TSWQ) [60]. Mijers (2013) [2] found a positive correlation between OE and teachers’ Subjective Well-Being (SWB), although the specific direction of this relationship remains unexplored. Notably, the research indicates that the frequency of outdoor lessons significantly influences teachers’ SWB, while the duration of these lessons does not play a significant role. In contrast to studies reporting a high workload or pressure among outdoor educators, results from Mijers [2] revealed that, when compared to regular teachers, outdoor educators experienced a lower workload. These findings challenge previous assumptions and suggest that examining the benefits of OE for teachers is a valuable avenue for research. To deepen understanding, future research should delve into the direction of the relationship between OE and teachers’ SWB and explore whether the effects of OE vary based on the features of the outdoor setting. Despite the uncertainty surrounding the direction of this relationship, current quantitative findings [22,29], alongside the ones highlighted in the current study, may inspire teachers to explore OE personally and witness its potential impact on their well-being. Indeed, teachers’ well-being is associated with students’ well-being [15], relationships with students [16], socio-emotional skills, and motivation [17,18,19,20]. Hence, promoting teacher well-being would be beneficial for students also.
Regarding the remaining outcomes, consistent with our hypothesis, we found a significant association between teachers’ attribution of more positive affective qualities to their school and a higher level of restorativeness (H2). Furthermore, this perception of restorativeness is linked to a more positive perception of social relationships at school (H3). Lastly, teachers who perceive better social relationships at school also report higher levels of overall life satisfaction (H4). Because literature focused on teachers is very limited, from here on, we refer to reviews with a wider focus. For example, recent reviews on OE, focusing primarily on students’ well-being and academic performance, on the one hand, seem to support the positive effects on students’ learning and well-being, whereas on the other hand, they underline a methodological bias in many works on this topic [8,31,37,38,61,62,63,64]. Moreover, in the literature, we found a wide range in the intervention length, target and age groups, program approaches, and methods. Becker et al. [62] published a systematic review of OE on students’ learning, social, and health dimensions. Although overall results seem to support the benefits of OE, the authors underline that several studies show a lack of methodological quality and recommend conducting more quasi-experimental design and longitudinal studies with a greater number of participants for investigating this topic. Moreover, most studies on this topic have shown a high risk of bias, due to heterogeneous outcomes and exposure measures [38]. Hence, no clear conclusions could be drawn from the analysis of the literature. The reported benefits of learning in natural outdoor settings include increased student engagement and ownership of their learning, some evidence of academic improvement, development of social and collaborative skills, and improved self-concept factors [64]. These outcomes could function as a relief from teachers’ stress related to their task of managing students’ behaviors. Lastly, it is to remark that our study is based mainly on a sample of women teachers (96%), and this composition reflects the phenomenon of the feminization of Italian early educational staff, as also signaled in a recent OECD report [65]. This aspect could limit the generalizability of our results to other socio-cultural contexts.
5. Conclusions
Natural environments can be seen as dynamic and immersive classrooms that nurture the intellectual, social, and emotional development of both students and teachers [2]. These kinds of environments also present affordances, defined as perceived properties of the environment from the viewpoint of a person [66] that can support specific activities—e.g., in the case of schools, space exploration, play, and learning—and afford specific functions depending on people’s perception of the possibilities offered by the environment, or in other words, what they can do there [67]. Outdoor spaces increase the possibilities, for both teachers and students, to claim ownership to interact with their environments because of a wider variability of affordances and, since the natural environment is more variable in comparison to a built environment, there will be more opportunities in terms of affordances. At the same time, many elements of the natural environment, potentially poli-functional, and so, being instigators of actions, are not under the same demands for regulation and functional control, ensuring greater freedom and possibility of autonomy for children [68]. For example, a tree in a natural setting may be used for climbing or it might be used as a shelter, while a standardized climbing frame does not have so many affordances, and there are social norms about how to use it, thus reducing the possibilities of usage. Nature-specific outdoor learning has measurable socio-emotional, academic, and well-being benefits, and should be incorporated into the school experience regarding the local context. Teacher pre-service and in-service education need to include a focus on how natural settings can be used effectively for learning. Further research is needed to clarify the conditions under which specific forms of outdoor learning are most efficacious for various target outcomes. It is recommended that future studies measuring outdoor learning adopt established methodologies to improve the quality of research in this field.
Discussion on the nature of the relationship between OE, school evaluation in terms of affective and restorative components, and relational classroom climate in terms of teachers’ well-being is limited by the cross-sectional nature of our research. Indeed, this research design does not provide data suitable to determine the causality of the emerged relations. A deeper understanding of how, why, for whom, and under what circumstances natural contact enhances students’ learning and development, and general well-being in students and teachers, is needed to guide practice and policy decision-making. Researchers and practitioners should work together to design outdoor lessons and spaces that can benefit most from person–environment interactions [69]. Our study confirmed the indirect link between OE and teachers’ well-being already pointed out in previous research [2,29] and highlighted the need to strengthen Place-Based Education (PBE) and Environmental and Sustainability Education (ESE). In a rapidly changing world facing significant environmental issues, ESE is crucial for fostering a mindset and behavior that can address challenges like climate change and inequality. While the United Nations Decade of Education for Sustainable Development (2005–2014) sought to integrate ESE into educational systems globally, its full incorporation remains a challenge [70].
Schenetti et al. [29] pointed out that promoting intentional and continuous practices of OE and teaching involves fatigue linked to multiple challenges to the status quo: questioning routine and consolidated practices, going against the norm (that, at least in Italy, means indoor education), the fatigue of personalizing every step and slow down the usual tight rhythms of education, the fatigue of co-create in experiences that are not rigidly programmed for children, and the beauty (but also the complexity and difficulty) of designing active ways of conducting school. To these aspects are added all those practical and psychological difficulties that can hinder the performance of one’s work when one goes against the grain concerning the usual collegial tendencies: the practices valued by the school management, the guidelines contained in institutional documents and recognized by the board of teachers. Therefore, contrary to what one might expect, the practice of OE can imply a significant level of stress if not fully included in the planning of the school and associated with professional training courses, and if the teacher does not feel adequately prepared, supported, helped, and valued by the school and his/her colleagues [29]. In order to reach the aim of combining schools’ rules and culture with the principles of OE, schools should incorporate nature walks, gardening activities, field trips, outdoor classrooms, and nature-based learning modules, potentially reinforcing educational goals. The contribution of various experts, such as naturalists and environmentalists, would help to speed up this aim. Indeed, an outdoor school prevents work-related stress or the onset of burnout only if it has positive effects on restorativeness levels and in turn better relationships with students. Our study underlines which factors contribute to teachers’ well-being and highlights the importance of careful consideration of the environmental features related to OE. In fact, OE, as a comprehensive approach to experiential learning in natural settings, engages all senses and domains, incorporates interdisciplinary curriculum matter, and revolves around relationships between individuals and natural resources [71]. In the face of increasing urbanization and globalization, contemporary outdoor educators recognize the significance of grounding lessons in the context of specific places [3]. In conclusion, as claimed by Wattchow and Brown [72], while experiences have often taken precedence over places in OE, in terms of consideration, it is crucial to recognize that the primary lens for experiences is the unique place in which they unfold.
Author Contributions
Conceptualization: O.M., E.R.d.M. and F.F.; methodology, O.M., E.R.d.M. and F.F.; formal analysis: O.M., E.R.d.M. and F.F.; investigation: O.M., E.R.d.M., F.F., C.M. and M.L.P.; data curation: O.M., E.R.d.M., F.F., C.M. and M.L.P.; writing—original draft preparation: O.M., E.R.d.M., F.F., C.M. and M.L.P.; data curation: O.M., E.R.d.M., F.F., C.M., M.L.P., C.I. and S.L.; writing—review and editing: O.M., E.R.d.M., F.F., C.M., M.L.P., C.I. and S.L.; supervision: O.M., E.R.d.M., F.F. and S.L.; project administration: O.M., E.R.d.M. and F.F.; funding acquisition: F.F. All authors have read and agreed to the published version of the manuscript.
Funding
This research received no external funding.
Institutional Review Board Statement
The study was conducted in accordance with the Declaration of Helsinki. All procedures were approved by the University of Sapienza institutional review board (n. Prot 0000007, 10/01/2022).
Informed Consent Statement
Informed consent was obtained from all subjects involved in the study.
Data Availability Statement
The data examined in this study will be made available upon reasonable request.
Conflicts of Interest
The authors declare no conflicts of interest.
References
- Ford, P. Outdoor Education: Definition and Philosophy; Office of Educational Research and Improvement: Washington, DC, USA, 1986.
- Meijer, A. Outdoor Education and Teachers. Subjective Well-Being: A Correlational Study on the Well-Being of Dutch Primary School Teachers and the Use of Outdoor Education; Linköpings Universitet Electronic Press: Linköping, Sweden, 2023; Available online: https://urn.kb.se/resolve?urn=urn:nbn:se:liu:diva-195909 (accessed on 5 September 2024).
- Mannion, G.; Lynch, J. The Primacy of Place in Education in Outdoor Settings. In Routledge International Handbook of Outdoor Studies; Routledge: London, UK, 2015; pp. 85–94. [Google Scholar]
- Saraç, S.; Gülay Ogelman, H.; Yıldırım, Ö. Adjustment to Preschool after COVID-19 in Turkey: Teachers’ Perspectives. Early Years 2024, 44, 450–464. [Google Scholar] [CrossRef]
- Amicone, G.; Petruccelli, I.; De Dominicis, S.; Gherardini, A.; Costantino, V.; Perucchini, P.; Bonaiuto, M. Green Breaks: The Restorative Effect of the School Environment’s Green Areas on Children’s Cognitive Performance. Front. Psychol. 2018, 9, 1579. [Google Scholar] [CrossRef]
- Faber Taylor, A.; Butts-Wilmsmeyer, C.; Jordan, C. Nature-Based Instruction for Science Learning—A Good Fit for All: A Controlled Comparison of Classroom versus Nature. Environ. Educ. Res. 2022, 28, 1527–1546. [Google Scholar] [CrossRef]
- Jennerjohn, A. Natural Partners: Learning from Young Students’ Writing After Science Lessons Outdoors’. Doctoral Dissertation, University of Minnesota, Minneapolis, MN, USA, 2022. [Google Scholar]
- Mason, L.; Ronconi, A.; Scrimin, S.; Pazzaglia, F. Short-Term Exposure to Nature and Benefits for Students’ Cognitive Performance: A Review. Educ. Psychol. Rev. 2022, 34, 609–647. [Google Scholar] [CrossRef]
- Carpenter, C.; Harper, N. Health and Wellbeing Benefits of Activities in the Outdoors. In Routledge International Handbook of Outdoor Studies; Routledge: London, UK, 2015; pp. 59–68. [Google Scholar]
- Kuo, M.; Barnes, M.; Jordan, C. Do Experiences With Nature Promote Learning? Converging Evidence of a Cause-and-Effect Relationship. Front. Psychol. 2019, 10, 305. [Google Scholar] [CrossRef]
- Hascher, T.; Waber, J. Teacher Well-Being: A Systematic Review of the Research Literature from the Year 2000–2019. Educ. Res. Rev. 2021, 34, 100411. [Google Scholar] [CrossRef]
- Hargreaves, A. Mixed Emotions: Teachers’ Perceptions of Their Interactions with Students. Teach. Teach. Educ. 2000, 16, 811–826. [Google Scholar] [CrossRef]
- Roffey, S. Pupil Wellbeing–Teacher Wellbeing: Two Sides of the Same Coin? Educ. Child Psychol. 2012, 29, 8–17. [Google Scholar] [CrossRef]
- Zee, M.; Koomen, H.M. Teacher Self-Efficacy and Its Effects on Classroom Processes, Student Academic Adjustment, and Teacher Well-Being: A Synthesis of 40 Years of Research. Rev. Educ. Res. 2016, 86, 981–1015. [Google Scholar] [CrossRef]
- Harding, S.; Morris, R.; Gunnell, D.; Tamsin Ford, T.; Hollingworth, W.; Tilling, K.; Evans, R. Is Teachers’ Mental Health and Wellbeing Associated with Students’ Mental Health and Wellbeing? J. Affect. Disord. 2019, 242, 180–187. [Google Scholar] [CrossRef]
- Klassen, R.M.; Perry, N.E.; Frenzel, A.C. Teachers’ Relatedness with Students: An Underemphasized Component of Teachers’ Basic Psychological Needs. J. Educ. Psychol. 2012, 104, 150–165. [Google Scholar] [CrossRef]
- Pakarinen, E.; Kiuru, N.; Lerkkanen, M.K.; Poikkeus, A.M.; Siekkinen, M.; Nurmi, J.E. Classroom Organization and Teacher Stress Predict Learning Motivation in Kindergarten Children. Eur. J. Psychol. Educ. 2010, 25, 281–300. [Google Scholar] [CrossRef]
- Siekkinen, M.; Pakarinen, E.; Lerkkanen, M.K.; Poikkeus, A.M.; Salminen, J.; Poskiparta, E.; Nurmi, J.E. Social Competence Among 6-Year-Old Children and Classroom Instructional Support and Teacher Stress. Early Educ. Dev. 2013, 24, 877–897. [Google Scholar] [CrossRef]
- Sutton, R.E.; Wheatley, K.F. Teachers’ Emotions and Teaching: A Review of the Literature and Directions for Future Research. Educ. Psychol. Rev. 2003, 15, 327–358. [Google Scholar] [CrossRef]
- Zinsser, K.M.; Curby, T.W. Understanding Preschool Teachers’ Emotional Support as a Function of Center Climate. SAGE Open 2014, 4, 2158244014560728. [Google Scholar] [CrossRef]
- Faskunger, J. Teaching with the Sky as a Ceiling: A Review of Research about the Significance of Outdoor Teaching for Children’s Learning in Compulsory School; Linköping University Electronic Press: Linköping, Sweden, 2018; Available online: http://www.diva-portal.org/smash/record.jsf?pid=diva2%3A1253050&dswid=-6731 (accessed on 5 September 2024).
- Deschamps, A.; Scrutton, R.; Ayotte-Beaudet, J.F. School-Based Outdoor Education and Teacher Subjective Well-Being: An Exploratory Study. Front. Educ. 2022, 7, 961054. [Google Scholar] [CrossRef]
- Fägerstam, E. High School Teachers’ Experience of the Educational Potential of Outdoor Teaching and Learning. J. Adventure Educ. Outdoor Learn. 2014, 14, 56–81. [Google Scholar] [CrossRef]
- Marchant, E.; Todd, C.; Cooksey, R.; Dredge, S.; Jones, H.; Reynolds, D.; Stratton, G.; Dwyer, R.; Lyons, R.; Brophy, S. Curriculum-Based Outdoor Learning for Children Aged 9–11: A Qualitative Analysis of Pupils’ and Teachers’ Views. PLoS ONE 2019, 14, e0212242. [Google Scholar] [CrossRef]
- Waite, S.; Aronsson, J. Some Impacts on Health and Wellbeing from School-Based Outdoor Learning. In High-Quality Outdoor Learning; Jucker, R., Von Au, J., Eds.; Springer International Publishing: Cham, Switzerland, 2022; pp. 171–190. [Google Scholar] [CrossRef]
- Leppink, E.W.; Odlaug, B.L.; Lust, K.; Christenson, G.; Grant, J.E. The Young and the Stressed: Stress, Impulse Control, and Health in College Students. J. Nerv. Ment. Dis. 2016, 204, 931–938. [Google Scholar] [CrossRef]
- Amitai, A.; Van Houtte, M. Being Pushed out of the Career: Former Teachers’ Reasons for Leaving the Profession. Teach. Teach. Educ. 2022, 110, 103540. [Google Scholar] [CrossRef]
- Diliberti, M.; Schwartz, H.L.; Grant, D.M. Stress Topped the Reasons Why Public School Teachers Quit, Even before COVID-19; Rand: Santa Monica, CA, USA, 2021. [Google Scholar]
- Schenetti, M.; Di Nisio, I.; Rubat du Mérac, E. Wellbeing of Outdoor Education Teachers: The Role of School Management and Organization. Investig. En La Esc. 2023, 106, 44–52. [Google Scholar]
- Jordan, C.; Chawla, L. A Coordinated Research Agenda for Nature-Based Learning. In High-Quality Outdoor Learning, edited by Jucker, R., Von Au, J., Eds.; Springer International Publishing: Cham, Switzerland, 2022; pp. 29–46. [Google Scholar] [CrossRef]
- Chawla, L. Benefits of Nature Contact for Children. J. Plan. Lit. 2015, 30, 433–452. [Google Scholar] [CrossRef]
- Gifford, R.; Chen, A. Children and Nature: What We Know and What We Do Not; University of Victoria: Oak Bay and Saanich, BC, Canada, 2016. [Google Scholar]
- Kaplan, Rachel, and Stephen Kaplan. The Experience of Nature: A Psychological Perspective; Cambridge University Press: Cambridge, UK, 1989. [Google Scholar]
- Kaplan, S. The Restorative Benefits of Nature: Toward an Integrative Framework. J. Environ. Psychol. 1995, 15, 169–182. [Google Scholar] [CrossRef]
- Hartig, T.; Staats, H. The Need for Psychological Restoration as a Determinant of Environmental Preferences. J. Environ. Psychol. 2006, 26, 215–226. [Google Scholar] [CrossRef]
- Kaplan, S.; Berman, M.G. Directed Attention as a Common Resource for Executive Functioning and Self-Regulation. Perspect. Psychol. Sci. 2010, 5, 43–57. [Google Scholar] [CrossRef]
- Mirrahimi, S.; Tawil, N.M.; Abdullah, N.A.G.; Surat, M.; Usman, I.M.S. Developing Conducive Sustainable Outdoor Learning: The Impact of Natural Environment on Learning, Social and Emotional Intelligence. Procedia Eng. 2011, 20, 389–396. [Google Scholar] [CrossRef]
- Van Den Bogerd, N.; Coosje Dijkstra, S.; Koole, S.L.; Seidell, J.C.; De Vries, R.; Maas, J. Nature in the Indoor and Outdoor Study Environment and Secondary and Tertiary Education Students’ Well-Being, Academic Outcomes, and Possible Mediating Pathways: A Systematic Review with Recommendations for Science and Practice. Health Place 2020, 66, 102403. [Google Scholar] [CrossRef]
- Manca, S.; Cerina, V.; Tobia, V.; Sacchi, S.; Fornara, F. The Effect of School Design on Users’ Responses: A Systematic Review (2008–2017). Sustainability 2020, 12, 3453. [Google Scholar] [CrossRef]
- Lin, M.; Van Stan, J.T. Impacts of Urban Landscapes on Students’ Academic Performance. Landsc. Urban Plan. 2020, 201, 103840. [Google Scholar] [CrossRef]
- Pirchio, S.; Passiatore, Y.; Panno, A.; Cipparone, M.; Carrus, G. The Effects of Contact With Nature During Outdoor Environmental Education on Students’ Wellbeing, Connectedness to Nature and Pro-Sociality. Front. Psychol. 2021, 12, 648458. [Google Scholar] [CrossRef]
- Fägerstam, E. Space and Place: Perspectives on Outdoor Teaching and Learning; Linköping University, Department of Behavioural Sciences and Learning: Linköping, Sweden, 2012. [Google Scholar]
- Brown, M.; Wattchow, B. Enskilment and Place-Responsiveness in Outdoor Studies: Ways of Life. In Routledge International Handbook of Outdoor Studies; Routledge: London, UK, 2015; pp. 435–443. [Google Scholar]
- Sandell, K.; Öhman, J. An Educational Tool for Outdoor Education and Environmental Concern. J. Adventure Educ. Outdoor Learn. 2013, 13, 36–55. [Google Scholar] [CrossRef]
- Creswell, J.W.; Clark, V.L.P. Designing and Conducting Mixed Methods Research; Sage Publications: Los Angeles, CA, USA, 2017. [Google Scholar]
- Russell, J.A.; Ward, L.M.; Pratt, G. Affective Quality Attributed to Environments: A Factor Analytic Study. Environ. Behav. 1981, 13, 259–288. [Google Scholar] [CrossRef]
- Perugini, M.; Bonnes, M.; Aiello, A.; Ercolani, A.P. Il Modello Circonflesso Delle Qualità Affettive Dei Luoghi: Sviluppo Di Uno Strumento Valutativo Italiano. [The Affective Quality of Places’ Circumplex Model: Development of an Italian Valutative Tool.]. Test. Psicometria Metodol. 2002, 9, 131–152. [Google Scholar]
- Pasini, M.; Berto, R.; Brondino, M.; Hall, R.; Ortner, C. How to Measure the Restorative Quality of Environments: The PRS-11. Procedia-Soc. Behav. Sci. 2014, 159, 293–297. [Google Scholar] [CrossRef]
- Hartig, T.; Kaiser, F.G.; Bowler, P.A. Further Development of a Measure of Perceived Environmental Restorativeness; Institutet för bostads-och urbanforskning. 1997. Available online: http://uu.diva-portal.org/smash/record.jsf?pid=diva2%3A130237&dswid=-4600 (accessed on 5 September 2024).
- Pasini, M.; Berto, R.; Scopelliti, M.; Carrus, G. Measuring the Restorative Value of the Environment: Contribution to the Validation of the Italian Version of the Perceived Restorativeness Scale. Boll. Di Psicol. Appl. 2009, 257, 3–11. [Google Scholar]
- Johnson, B.; Stevens, J.J.; Zvoch, K. Teachers’ Perceptions of School Climate: A Validity Study of Scores From the Revised School Level Environment Questionnaire. Educ. Psychol. Meas. 2007, 67, 833–844. [Google Scholar] [CrossRef]
- Matteucci, M.C.; Guglielmi, D.; Lauermann, F. Teachers’ Sense of Responsibility for Educational Outcomes and Its Associations with Teachers’ Instructional Approaches and Professional Wellbeing. Soc. Psychol. Educ. 2017, 20, 275–298. [Google Scholar] [CrossRef]
- Diener, E.; Emmons, R.A.; Larsen, R.J.; Griffin, S. The Satisfaction With Life Scale. J. Personal. Assess. 1985, 49, 71–75. [Google Scholar] [CrossRef]
- Carmines, E.G. Analyzing Models with Unobserved Variables. Soc. Meas. Curr. Issues 1981, 80. [Google Scholar]
- Tabachnick, B.G.; Fidell, L.S. Experimental Designs Using ANOVA; Thomson/Brooks/Cole: Belmont, CA, USA, 2007. [Google Scholar]
- Amicone, G.; Collado, S.; Perucchini, P.; Petruccelli, I.; Ariccio, S.; Bonaiuto, B. Green versus Grey Break: Children’s Place Experience of Recess-Time in Primary Schools’ Natural and Built Area. Child. Geogr. 2023, 22, 15–29. [Google Scholar] [CrossRef]
- Frumkin, H.; Bratman, G.N.; Breslow, S.J.; Cochran, B.; Kahn, P.H., Jr.; Lawler, J.J.; Levin, P.S.; Tandon, P.S.; Varanasi, U.; Wolf, K.L.; et al. Nature Contact and Human Health: A Research Agenda. Environ. Health Perspect. 2017, 125, 075001. [Google Scholar] [CrossRef]
- Passmore, H.A.; Howell, A.J. Nature Involvement Increases Hedonic and Eudaimonic Well-Being: A Two-Week Experimental Study. Ecopsychology 2014, 6, 148–154. [Google Scholar] [CrossRef]
- Russell, R.; Guerry, A.D.; Balvanera, P.; Gould, R.K.; Basurto, X.; Chan, K.M.A.; Klain, S.; Levine, J.; Tam, J. Humans and Nature: How Knowing and Experiencing Nature Affect Well-Being. Annu. Rev. Environ. Resour. 2013, 38, 473–502. [Google Scholar] [CrossRef]
- Renshaw, T.L.; Long, A.C.J.; Cook, C.R. Assessing Teachers’ Positive Psychological Functioning at Work: Development and Validation of the Teacher Subjective Wellbeing Questionnaire. Sch. Psychol. Q. 2015, 30, 289–306. [Google Scholar] [CrossRef]
- Bell, A.C.; Dyment, J.E. Grounds for Health: The Intersection of Green School Grounds and Health-promoting Schools. Environ. Educ. Res. 2008, 14, 77–90. [Google Scholar] [CrossRef]
- Becker, C.; Lauterbach, G.; Spengler, S.; Dettweiler, U.; Mess, F. Effects of Regular Classes in Outdoor Education Settings: A Systematic Review on Students’ Learning, Social and Health Dimensions. Int. J. Environ. Res. Public Health 2017, 14, 485. [Google Scholar] [CrossRef]
- Blair, D. The Child in the Garden: An Evaluative Review of the Benefits of School Gardening. J. Environ. Educ. 2009, 40, 15–38. [Google Scholar] [CrossRef]
- Mann, J.; Gray, T.; Truong, S.; Brymer, E.; Passy, R.; Ho, S.; Sahlberg, P.; Ward, K.; Bentsen, P.; Curry, C.; et al. Getting Out of the Classroom and Into Nature: A Systematic Review of Nature-Specific Outdoor Learning on School Children’s Learning and Development. Front. Public Health 2022, 10, 877058. [Google Scholar] [CrossRef]
- OECD. Gender Imbalances in the Teaching Profession. Education Indicators in Focus; OECD Publishing: Paris, France, 2017. [Google Scholar] [CrossRef]
- Heft, H. Wayfinding, Navigation, and Environmental Cognition from a Naturalist’s Stance. In Handbook of Spatial Cognition; Waller, D., Nadel, L., Eds.; American Psychological Association: Washington, DC, USA, 2013; pp. 265–294. [Google Scholar] [CrossRef]
- Gibson, J.J. The Ecological Approach to the Visual Perception of Pictures. Leonardo 1978, 11, 227. [Google Scholar] [CrossRef]
- Fiskum, T.A.; Jacobsen, K. Outdoor Education Gives Fewer Demands for Action Regulation and an Increased Variability of Affordances. J. Adventure Educ. Outdoor Learn. 2013, 13, 76–99. [Google Scholar] [CrossRef]
- Norwood, M.F.; Lakhani, A.; Kendall, E. Teaching Traditional Indoor School Lessons in Nature: The Effects on Student Learning and Behaviour. Landsc. Urban Plan. 2021, 206, 103963. [Google Scholar] [CrossRef]
- UNESCO Roadmap for Implementing the Global Action Programme on Education for Sustainable Development. 2014. Available online: http://Unesdoc.Unesco.Org (accessed on 7 February 2021).
- Priest, S. Redefining Outdoor Education: A Matter of Many Relationships. J. Environ. Educ. 1986, 17, 13–15. [Google Scholar] [CrossRef]
- Wattchow, B.; Brown, M. A Pedagogy of Place: Outdoor Education for a Changing World; Monash University Publishing: Clayton, VIC, Australia, 2011. [Google Scholar]
Disclaimer/Publisher’s Note: The statements, opinions and data contained in all publications are solely those of the individual author(s) and contributor(s) and not of MDPI and/or the editor(s). MDPI and/or the editor(s) disclaim responsibility for any injury to people or property resulting from any ideas, methods, instructions or products referred to in the content. |
© 2024 by the authors. Licensee MDPI, Basel, Switzerland. This article is an open access article distributed under the terms and conditions of the Creative Commons Attribution (CC BY) license (https://creativecommons.org/licenses/by/4.0/).



