Abstract
In the Philippines, where agriculture plays a vital role in the economy, nearly half of the country’s 30 million hectares of land is used for agricultural purposes. Despite government efforts to support rice farmers, challenges, such as production failures and profit losses, remain prevalent. This study evaluates the quality of government services provided to rice farmers through a service quality-based framework (SERVQUAL), assessing five key dimensions: assurance (AS), empathy (EM), reliability (RL), responsiveness (RS), and tangibility (TA). Structural equation modeling (SEM) is employed to examine the relationships among these service quality dimensions and other latent variables, including service quality (SQ), farmers’ satisfaction (FS), farmers’ trust (FT), perceived security (PS), and perceived effectiveness (PE). Data were gathered from 400 respondents using a 55-item survey. The findings indicate that perceived security (PS) is the most critical factor in enhancing the overall quality of government services. The study emphasizes the importance of adopting a SERVQUAL-based approach, with a focus on reliability and responsiveness to improve farmers’ satisfaction and trust. Additionally, fostering trust between farmers and the government is crucial to increasing the effectiveness of government programs and strengthening farmer–government collaboration. The study further advocates for prioritizing sustainable agricultural practices to ensure long-term productivity and environmental resilience. By improving service quality with a focus on sustainability, the Philippines can work towards achieving broader sustainable development goals.
1. Introduction
Rice, a significant economic crop, serves as a food and cash crop in most global economies. It is a necessary food for most of the world’s population, and approximately three-quarters of a billion of the world’s most impoverished people depend on this crop to sustain their livelihoods [1].
The Philippines has risen to become one of the world’s top rice producers, ranking eighth globally behind major rice-producing nations, including China, Indonesia, and India [2]. According to [1] concerning metric tons (MT) and the 1.5% increase in produced output over the 19.76 million MT in the year 2022, the increase in production was due to advances in the harvested area, crop yield, and the government’s efforts to disperse high-quality seeds and fertilizers. The increased rice yield strengthened the country’s agricultural economy despite constraints such as El Niño and insufficient irrigation.
This achievement is a testament to the country’s relentless pursuit of agricultural excellence and its commitment to providing a crucial resource to the global community. The Philippines’ continued success in rice production is a source of national pride and serves as a model for other nations in the industry. However, the country has faced numerous challenges in recent times, including the COVID-19 pandemic, African Swine Fever, and adverse weather conditions, as well as ongoing conflicts between Russia and Ukraine, and Israel and Gaza. These events have had a significant impact on the inflation rate in the Philippine agriculture industry, resulting in strain and disruption to the entire food system [3].
Natural disasters also significantly impact rice farmers worldwide. Typhoons, floods, and droughts can have a limited effect on overall agricultural production at the national level, but typhoons, in particular, can severely affect paddy rice production at the provincial level. For example, Typhoons Ondoy and Pepeng in 2009 had a substantial negative impact on household food security (Impact of Natural Disasters on Agriculture, Food Security, and Natural Resources and Environment in the Philippines, n.d.). According to [2], the average rice production loss per cyclone event in the Philippines from 1970 to 2018 was 2,943,088 metric tons. Additionally, as of June 2023, the National Oceanic and Atmospheric Administration (NOAA) forecasted that El Niño would continue through 2024 across South Asian countries. The NOAA reported that warmer temperatures and prolonged droughts led to a decline of 15 million tons in rice production compared to the previous two years. In the Philippines, nearly 200,000 rice and corn farmers were affected, resulting in riots and an 11 percent drop in production compared to 2014. These disruptions led to a 16 percent increase in global rice prices, causing significant economic losses.
The agricultural sector has been disproportionately affected by the crises, resulting in a stark decline in productivity and output. The sector has faced numerous challenges, including reduced yields, supply chain disruptions, and escalating costs for essential inputs, particularly in rice production. Consequently, the aggregate impact of these challenges has been a substantial reduction in the availability and quality of available food for consumers, with far-reaching implications for food security and sustainability.
Moreover, these crises have highlighted the critical need for sustainable agricultural practices. Sustainability in agriculture is not just about preserving the environment, but also about ensuring the long-term viability of food production systems. Implementing sustainable practices can help moderate the impact of supply chain disruptions and reduce dependency on costly inputs. By focusing on sustainable farming methods, the agriculture sector can enhance resilience against future crises. These methods also promote several benefits contributing to the overall health of the ecosystem. Adopting sustainable practices is essential for ensuring food security and quality in the face of ongoing and future challenges.
Given the severity of the situation, the government must take extra measures together to mitigate the adverse effects of these catastrophes. Immediate measures must be taken to address the industry’s challenges, such as implementing more efficient supply chain systems, increasing production capacity, investing in the development of new technologies, and other government services to support the needs of rice farmers. In Southeast Asia, the government offers financial and production support, such as support for farmers through input subsidies or price guarantees [4]. The relationship between government intervention and the agricultural market has been studied by academics, particularly in developing nations [5,6,7,8,9]. These studies typically focus on the impact of government policy and services on the rice farmers’ satisfaction and minimize the service failure of the government in providing for the needs of farmers, resulting in an increase in rice prices in the retail market.
This current research aims to investigate the influential factors that contribute to the perceived effectiveness of the quality of the government service delivery, encompassing dimensions such as assurance, empathy, reliability, responsiveness, tangibility, and farmers’ satisfaction. Furthermore, this study seeks to elucidate the role of government in providing high-quality services to farmers, with the ultimate goal of enhancing their profitability and overall satisfaction. Thus, the researcher uses the quality–sustainability-focused approach that highlights the integration of quality management concepts and sustainability strategies to improve service delivery while reducing environmental impact [8]. This strategy argues for ongoing development of processes, products, and services to suit customer wants while preserving future generations’ ability to meet their own needs. Moreover, organizations can develop a sustainable culture by prioritizing and enhancing the quality of service delivery, which not only satisfies customers but also contributes to the preservation of natural resources and the societal well-being of the economy. This comprehensive viewpoint encourages firms to consider sustainability as an essential component of their quality management systems, resulting in more responsible and successful service operations in the long run.
The result of this research study is a service quality-based strategy developed by Parasuraman [10], which is widely recognized and proven to be an effective tool in operations research. The SERVQUAL method estimates and determines the quality of the services of a government, considering the prospects in terms of the service quality as well as the thoughts of rice farmers in this context [11]. The study presents the methodological underpinnings of the SERVQUAL model and provides empirical evidence of its effectiveness. This study underscores the significance of environmentally conscious and socially responsible government policies in the agricultural sector. The implementation of sustainable agricultural policies is crucial for ensuring that farming practices not only yield economic benefits but also safeguard the environment and promote social equilibrium. By incorporating sustainability into policy frameworks, governments can facilitate the adoption of resource-conserving practices, minimize environmental degradation, and support the long-term viability of the agricultural sector. The adoption of sustainable policies by governments is vital for establishing a resilient agricultural sector that can withstand future challenges and guarantee food security. Through a mixed-methods approach combining survey research and theoretical framework analysis, this study examines the quality of government services in rice farming, taking into account the expectations of farmers and government services. The study’s findings demonstrate the effectiveness of the SERVQUAL method in assessing the quality of government services in the agricultural sector and highlight the need for policymakers to develop and implement policies that prioritize sustainability in agricultural sectors [12].
2. Literature Review
2.1. Theoretical Research Framework
In developing countries, the government’s role in agricultural development is crucial, particularly for rice farmers. To optimize rice production, it is essential for governments to provide targeted services that cater to the needs and preferences of these farmers. Moreover, proactive measures must be taken to address any obstacles that may hinder a bountiful harvest. This can be achieved by implementing training programs and workshops that acquaint farmers with the latest advancements in farming techniques. The dissemination of such knowledge and information will allow farmers to improve their agricultural practices, increasing crop yields. Therefore, it is highly recommended that the government take the necessary steps to provide farmers with access to these resources, thereby promoting the agricultural industry as a whole.
The present study has put forth 11 hypotheses, which have been exhibited in the theoretical framework (Figure 1).
Figure 1.
Theoretical Framework.
2.2. Hypothesis Development
According to [4,5], government service influences farmers’ rice production, which can affect the farmers’ satisfaction toward the quality of government services to provide for their needs effectively. Government services are essential to agricultural development, especially in developing nations, where they can significantly boost productivity and farmers’ satisfaction. Research suggests that the quality of these services directly impacts farmers’ ability to produce and their overall satisfaction. Ref. [4] emphasizes that improved government services can enhance farmers’ capabilities, while the SERVQUAL model, widely used to evaluate service quality across various sectors, can also be applied to agriculture. This model assesses service quality based on factors like reliability, responsiveness, assurance, empathy, and tangibility. However, shortcomings in service delivery can negatively affect farmers, leading to lower crop yields and financial difficulties. For instance, ref. [4] notes that despite government support, many farmers still struggle due to inadequate services, which impact their welfare and the broader economy. This highlights the importance of using systematic approaches like the SERVQUAL framework to improve service delivery quality. Sustainability is becoming an increasingly important goal in agriculture. Sustainable practices not only help to ensure long-term productivity but also reduce environmental impacts and promote social equity. Governments play a crucial role in encouraging sustainability through policy initiatives that support resource conservation and long-term viability. Ref. [2] finds that reliable government services can lead to better agricultural practices and sustainability outcomes. This focus on sustainability also aligns with global development goals, like the United Nations’ SDGs, which advocate for responsible production and consumption. Government policies that support sustainability help create a resilient agricultural sector capable of facing future challenges like climate change and food security issues.
The SERVQUAL model is a key theoretical framework in this study, used to evaluate the quality of government services [10]. It operates on the principle that service quality is determined by the gap between customer expectations and their perceptions of actual service [11]. The model has been applied in agriculture to identify areas needing improvement. Additionally, structural equation modeling (SEM) is used in this study to analyze how different aspects of service quality influence farmers’ satisfaction, allowing for a comprehensive understanding of how these factors interact and impact overall service effectiveness, with a focus on rice farming in the Philippines.
Hypothesis H1.
Assurance has an interrelationship with service quality.
It has been established that assurance and service quality have a strong correlation and play a critical function in guaranteeing that farmers are content with the services they receive. Recent studies have shown that perceptions of assurance can differ depending on whether the service provider is a human or a machine [13]; moreover, worker assurance services have a significant positive impact on farmers’ engagement in government service quality [13]. Olowa and Olowa emphasize that even though farmers can work through the assurance from the government, the farmers prefer a better service quality for a better quality of work also [14]. Juwaheer and Ross define assurance as a crucial aspect of service quality, highlighting its importance in establishing trust and credibility with customers [15]. The study of Chege concludes with the difference between service assurance and employee assurance. The study states that though service assurance increases customer satisfaction, it does not have any effect on employee assurance [16]. Though there are several studies that support the relationship between assurance and service quality, most of the studies show that the interactions between assurance and service quality do not correlate with customer satisfaction.
Hypothesis H2.
Empathy has an interrelationship with service quality.
This study shows that empathy has an interrelationship with service quality. Service providers make an extraneous effort to ensure customers experience exceptional value throughout their communications [17]. J. Murray and company suggest that empathy involves understanding the needs of farmers by asking them what they need [18]. Qualities that promote empathy involve having courteous and friendly staff, understanding the client’s specific needs, giving the client individual attention, and taking the time to elucidate any concerns or questions that farmers may have to deliver a quality service. In the study of Nde and Lukong, the authors also show that empathy and network quality played a crucial role in enhancing overall service quality and customer satisfaction with mobile services [19]. Bahadur et al. also emphasize that empathy is crucial in service quality, impacting customer satisfaction and perceived service quality [17]. Empathetic employees understand customer needs better, enhancing satisfaction, perceived quality, and loyalty. Several studies conclude that empathy also strengthens customer connections, promotes positive word of mouth, and is essential for effective service encounters and meeting service quality standards, leading to greater customer satisfaction and loyalty. Based on the findings of the empirical study of Khan et.al., “willingness to help” is the most influential factor affecting empathy, followed by the “sincere concern” shown by bank staff towards their customers. Therefore, empathy has a strong correlation with service quality in order to have a satisfied customer [20].
Hypothesis H3.
Reliability has an interrelationship with service quality.
Various precursors can be implemented to improve the perception of the quality of service and reliability in the Saudi car care industry. These precursors can help shape clients’ perspectives positively, enhancing their overall satisfaction and trust in the services provided [21,22]. For instance, consistent communication, timely service delivery, and transparent pricing are critical factors that can significantly impact client perceptions. On the other hand, the other element of services is reliability, which the government must provide for farmers to have exceptional quality of service. Reliability in government services for farmers includes consistent and timely support, access to necessary resources, and a dependable infrastructure. By ensuring reliable services, the government can foster a more stable and productive agricultural sector. This reliability is crucial not only for day-to-day operations but also for long-term planning and sustainability in farming practices. The integration of reliable services with high service quality can lead to improved farmer satisfaction, better crop yields, and overall enhanced agricultural productivity. Nde and Lukong found out that reliability has a large effect on the performance factors of the farmers. They state that if reliability is fulfilled, it leads to satisfaction and can lead to dissatisfaction if not fulfilled [19]. Therefore, emphasizing reliability in government services is essential for achieving exceptional service quality in the agricultural sector.
Hypothesis H4.
Responsiveness has an interrelationship with service quality.
Responsiveness is strongly correlated with service quality in the context of interactions between farmers and the government. The study highlights the importance of minimizing waiting times to enhance service quality [23]. Ismail et al. explore the relationship among service quality features, including responsiveness, perceived value, and customer satisfaction in the context of Malaysia, demonstrating that responsiveness has a significant interrelationship with service quality, contributing to overall customer satisfaction and perceived value [24]. Therefore, responsiveness is a crucial factor in providing efficient and effective services. In the study of Zygiaris et al., the authors state that responsiveness is essential for service quality and directly affects customer satisfaction [25]. When service providers respond promptly, customers view the service as higher quality, building trust and increasing satisfaction and loyalty. Responsiveness is crucial in service encounters and in meeting service quality standards, helping providers meet customer expectations effectively. Recent studies suggest that responsiveness in service quality is the ability of providers to meet or exceed customer expectations promptly and efficiently [26]. It involves quick response times, effective communication, and a willingness to address customer concerns. This concept is crucial in industries like healthcare and tutoring, where customer satisfaction and perceived service quality are vital. Studies have focused on responsiveness in healthcare, examining patients’ expectations and actual response times, as well as the emotional and informational aspects of responsiveness in service interactions, which are key to determining service quality and customer satisfaction [26].
Hypothesis H5.
Tangibility has an interrelationship with service quality.
Research explains that tangibility includes the physical and tangible service of the government to the farmers, such as business interaction and actualization [27], which improves the understanding of the quality of service of the government and increases farmers’ satisfaction. Asmuni and others have explored the connection between service quality and tangibility in Islamic banks [28]. To support this, Iloka et al. conducted a study to understand the impact of tangibility on consumers’ perception of service quality in the telecommunication sector. The findings reveal that tangibility has had a significant effect on the quality of services [29]. De Jager and Du Plooy state that tangibility has a significant effect on service quality [30]. They emphasize that giving priority to important factors in tangibility can help meet customer expectations.
Hypothesis H6.
Service quality has an interrelationship with perceived security.
The quality of government services is determined by several aspects, including affordability, availability, convenience, speed, solace, and safety [31]. The recent study of Chowdhury states that the quality of service greatly influenced consumers’ attitudes and behavioral intentions regarding online food delivery services in Bangladesh [32]. Also, Tri Nurikmah et al. state that service quality has a positive influence on trust in transacting [33]. High service quality not only improved customer satisfaction but also positively shaped their perceptions and increased their likelihood of continuing to use and recommend these services. This impact underscores the importance of maintaining excellent service standards to foster customer loyalty and drive growth in the online food delivery industry.
Hypothesis H7.
Service quality has an interrelationship with farmers’ satisfaction.
Service quality has an interrelationship with farmers’ satisfaction with government services [34]. Studies have determined that high-quality service enhances farmers’ satisfaction [34] and farmers’ loyalty [35]. Given the current circumstances, there is an increasing demand for government institutions to elevate their service quality standards [36]. Do and Tran emphasize in their study that the dependability of agricultural extension services is essential for providing farmers with consistent and timely assistance [37]. This aspect has been shown to positively correlate with farmers’ satisfaction. Aguda et al. conclude that the connection between service quality and farmers’ satisfaction is crucial in agricultural extension services. The SERVQUAL model offers a framework for understanding different aspects of service quality and how they affect farmers’ satisfaction. By concentrating on these aspects, agricultural extension services can enhance service quality and boost farmers’ satisfaction, promoting sustainable development and efficient government resource use [38].
Bandaru explains that agricultural extension services play a vital role in assisting farmers. Ensuring high service quality through the SERVQUAL model helps identify and improve specific areas, leading to better support for farmers. This not only satisfies farmers but also contributes to long-term sustainable practices and the effective use of resources provided by the government [39].
Hypothesis H8.
Service quality has an interrelationship with perceived effectiveness.
Service quality has an interrelationship with perceived effectiveness, given that both are necessary in decision-making, since it underscores the significance of perceived client contentment through the services of an organization [40]; i.e., the customer’s perceived symbolic value will determine its effectiveness and positive impact on the sustainable development of services [41]. Seo and Um conclude that the quality of a service greatly influences how effective it is perceived to be [40]. Research consistently indicates that when services are of high quality, they are viewed as more effective. Conversely, services that lack quality are seen as less effective. To support this, Johnson and Karlay explain that the perception of a service’s effectiveness is heavily dependent on the quality of that service [42]. High-quality services tend to meet or exceed customer expectations, leading to a stronger belief in their effectiveness. This is because high-quality services often involve factors such as promptness, accuracy, and a high level of care, which contribute to positive outcomes and satisfaction. On the other hand, poor-quality services often fail to meet expectations, resulting in dissatisfaction and a belief that the service is ineffective. This correlation between service quality and perceived effectiveness is crucial for organizations aiming to improve their reputation and customer satisfaction.
Hypothesis H9.
Perceived security has an interrelationship with farmers’ satisfaction.
The satisfaction of farmers is strongly linked to perceived security, which in turn is influenced by various factors such as the confidentiality of personal information, payment methods, and privacy protection. These factors are crucial for maintaining the integrity of agricultural data and ensuring the privacy of farmers’ personal information [43]. The recent studies of RWELA show a connection between service quality and customer satisfaction in agricultural marketing cooperative societies (AMCOS) [44]. The results revealed that reliability and responsiveness were highly effective in enhancing customer satisfaction. This indicates a robust interrelationship between these dimensions of service quality and the overall satisfaction of customers, highlighting the critical role of dependable and responsive services in achieving high levels of customer contentment within AMCOS. Also, Nemteanu and others emphasize that in terms of jobs, the perception of security significantly influences satisfaction, impacting not only individuals who anticipate ease in securing alternative employment in the presence of job loss but also those who do not align with this category [45]. Research indicates that there is a positive correlation between higher job security and increased employee satisfaction within the organization. Conversely, lower job security has been linked to reduced satisfaction among employees. This finding contradicts a study by Ayodele, which states that job security has a negative effect on employee job satisfaction [46].
Hypothesis H10.
Perceived effectiveness has an interrelationship with farmers’ satisfaction.
The level of satisfaction affects the interrelationship with farmers’ perceived effectiveness of the support services provided by agricultural cooperatives or government agencies [47]. Recent studies have explained that perceived effectiveness and farmers’ satisfaction are closely intertwined concepts within agricultural services. Perceived effectiveness refers to the farmers’ belief in the services’ ability to fulfill their needs and expectations. It is essentially about how well farmers think the services are performing in terms of meeting their requirements. This perception has a notable positive relationship with farmers’ satisfaction, which reflects farmers’ contentment and happiness with the services they receive. Gu et al. conclude in their study that when farmers perceive the services as effective—that is when they believe that the services are genuinely addressing their needs and expectations—they tend to be more satisfied [48]. This satisfaction stems from the alignment between what they expect and what they actually receive. On the contrary, if farmers perceive the services as ineffective, failing to meet their needs or falling short of their expectations, it results in decreased satisfaction. High-quality services play a crucial role in fostering this positive relationship between perceived effectiveness and farmers’ satisfaction. When services consistently deliver in terms of reliability, timeliness, accuracy, and responsiveness, farmers are more likely to perceive them as effective. This perception, in turn, contributes to higher levels of satisfaction among farmers. Conversely, poor-quality services, characterized by delays, inaccuracies, or unresponsiveness, lead to a decline in both perceived effectiveness and farmers’ satisfaction. Wahyudi et al. support this, stating that ensuring that agricultural services are of high quality not only enhances farmers’ perception of their effectiveness but also boosts their satisfaction levels [49]. This understanding underscores the importance of focusing on service quality improvement efforts to meet farmers’ needs effectively and enhance their overall satisfaction with the services provided.
Hypothesis H11.
Farmers’ satisfaction has an interrelationship with farmers’ trust.
Farmers’ satisfaction correlates with farmers’ trust. A clear correlation exists between farmers’ satisfaction and trust, implying that an increase in farmers’ satisfaction leads to a corresponding increase in trust in the government and support for its subsequent policies [48]. In recent studies, that the interconnection between farmers’ satisfaction and trust is vital for the effectiveness of agricultural policies and programs is emphasized. Studies consistently show a positive correlation between farmers’ satisfaction and trust. When farmers are satisfied, they trust agricultural policies and programs more, leading to better participation and outcomes. Factors like service quality and government effectiveness influence satisfaction and trust. Ultimately, fostering high levels of satisfaction and trust is crucial for the success and sustainability of agricultural initiatives. The study of Iris et al. explains that farmers’ satisfaction and trust are integral to the success of agricultural policies and programs [50]. Research consistently demonstrates a positive correlation between the two. When farmers are satisfied, they tend to trust agricultural initiatives more, resulting in improved participation and outcomes. Service quality and government effectiveness are key factors influencing satisfaction and trust. Ultimately, maintaining high levels of satisfaction and trust is essential for the long-term success and sustainability of agricultural endeavors. Furthermore, Liu and Wang conclude that there is a strong correlation between farmers’ satisfaction, complaints, and trust [51]. Higher satisfaction leads to fewer complaints and greater trust. Complaints negatively impact trust. Specifically, flaws in market entry policies contribute to dissatisfaction. Improving transparency and fairness in these policies can enhance farmers’ satisfaction, reduce negative publicity, and bolster confidence in government support for future initiatives.
3. Methodology
3.1. Participants
The present research will adopt a cross-section configuration, utilizing Google Forms to expedite and streamline data retrieval. Participants will receive a link to the survey via Messenger and Facebook posts as they offer accessibility and convenience for farmers with limited time and resources. This digital platform allows for cost-effective and efficient data gathering, enabling researchers to reach a broader and more diverse sample across various regions [48,52]. According to the latest census conducted by the Philippine Statistics [50], Occidental Mindoro had a population of 525,354 in 2020, spread across 11 municipalities and 164 barangays. Recent data from 2016, as reported by the Profile of the Filipino Farmer (n.d.), shows that 49% of the province’s population were agricultural landowners. The researchers determine the adequacy of the number of samples and the representation of the population, utilizing purposive sampling. Additionally, Slovin’s formula is used to assist the researchers. The sample consists of 400 respondents aged between 18 and 70 from different municipalities in Occidental Mindoro [53]. The survey instrument comprises 49 questions.
3.2. Questionnaire
A questionnaire designed for self-administration was created to examine the components that induce the perceived effectiveness of services of the government among rice farmers on the island of Occidental Mindoro. The survey questionnaire had 49 items divided into 11 parts: (1) demographic profile (gender, age, educational background, municipality, and monthly income (2) assurance; (3) empathy; (4) reliability; (5) responsiveness; (6) tangibility; (7) service quality; (8) farmers’ satisfaction; (9) farmers’ trust; (10) perceived security; and (11) perceived effectiveness. In addition, the questionnaire employed a Likert scale with numerical values (1 = strongly disagree, 2 = disagree, 3 = neutral, 4 = agree, and 5 = strongly agree) to measure respondents’ attitudes and perceptions, providing nuanced insights into their experiences with government services. The study’s questionnaire was pretested with a small group of farmers for clarity, followed by a pilot survey with a larger sample to assess its effectiveness and identify reliability and validity issues. These insights refined the questionnaire, leading to a robust research design that effectively captures farmers’ perspectives on government services, enhancing the study’s credibility.
The study’s questions were crafted to identify the underlying issue and develop an answer or solution that considers everybody’s perception. The methodology guarantees that the root cause is found and that the proposed solution benefits everyone involved (Table 1).
Table 1.
The constructs and measurement item.
Justification for Multiple Measures
The complexity of constructs such as service quality, farmers’ satisfaction, and trust necessitate the use of multiple measures to capture their multidimensional nature. Service quality, for instance, encompasses various dimensions like reliability, responsiveness, assurance, empathy, and tangibility. By employing multiple indicators for each construct, we ensure a more comprehensive and nuanced understanding of these variables. Each latent variable consists of several questions with different supporting measures to see the depth of the analysis for each latent variable [10]. Moreover, previous studies have used the same method in identifying measures for the latent variables [52,72].
This approach not only enhances the content validity of the measures but also allows for the triangulation of data, which strengthens the reliability and robustness of the findings. The use of multiple measures is also consistent with best practices in structural equation modeling, which requires multiple indicators to adequately estimate the relationships between latent variables. Hence, the inclusion of multiple measures in the study is essential for capturing the richness of the constructs and for providing a rigorous test of the theoretical framework.
3.3. Structural Equation Modeling
Structural equation modeling, or SEM, is a statistical approach that researchers use to develop models comprising equations that explain the relationships between constructs and observed variables. SEM is a flexible approach that allows for the specification of complex models, and it has found wide application in various fields, including psychology, economics, and engineering [52]. By utilizing SEM, researchers can gain insights into the relationship between different variables, which can help them make informed decisions and draw accurate conclusions.
In this study, SEM tested ten latent variables: assurance, empathy, reliability, responsiveness, tangibility, service quality, farmers’ satisfaction, farmers’ trust, perceived security, and perceived effectiveness. The IBM SPSS AMOS software version 26 was used to analyze the initial to final SEM model data. Moreover, the software was also used to see the model reliability through the Cronbach alpha, estimates, and the goodness of fit. The current study uses numerous fit indices that have been used in previous studies as a good measurement for determining the goodness of fit of an SEM model [72], among which the most commonly employed include comparative fit index (CFI), incremental fit index (IFI), Tucker–Lewis index (TLI), and root mean square error of approximation (RMSEA) (Table 2).
Table 2.
Acceptable fit values.
4. Results
The outcome of the poll indicates that amongst the 400 participants, most of them were 18–29 years old, about 53.5%, 22% were 30–39 of age, 12.5% were 40–49 of age, 6.5% were 50–59 of age, 4% were 60–69 of age, and 1.5% were above 70 years of age. In total, 48.8% were male, 49% were female, and 2.2% of individuals opted not to disclose their gender information. Approximately 2.8% have no formal education, 6% are elementary graduates, 22.3% are high school graduates, 11.5% have technical-vocational degrees, 6% have pre-baccalaureate, 41% have bachelor’s degrees, 4.7% have finished a master’s degree, and 5.7% for other options. Among the respondents, 76.25% are farmers, 19.25% are landowners, and 4.5% are farmers’ children.
A significant majority of the participants in the survey belonged to the Sablayan municipality, constituting 36% of the total respondents. A total of 32% of the respondents hailed from San Jose, while 7.2% were from the Calintaan locality. Additionally, Magsaysay, Rizal, and Sta. Cruz have the exact statistics of 4.5%. Mamburao accounted for 4.3% of the respondents, while Looc and Lubang also have the exact statistics of 2% of the sample. Paluan had 1.7% of the respondents, and Abra de Ilog had the lowest representation, with only 1.3% of the total respondents. Lastly, most have a monthly income of less than 10,000, with a percentage of 51%. About 25.2% of respondents’ earnings range from 10,001–20,000, 8.5% of them have a monthly income ranging from 20,001–30,000, 7.8% of them have monthly earnings of 30,001–40,000, 4.5% of respondents’ have a monthly income above 50,000, and 3% have earnings of 40,001–50,000, as illustrated in Table 3.
Table 3.
Descriptive statistics of the participants (n = 400).
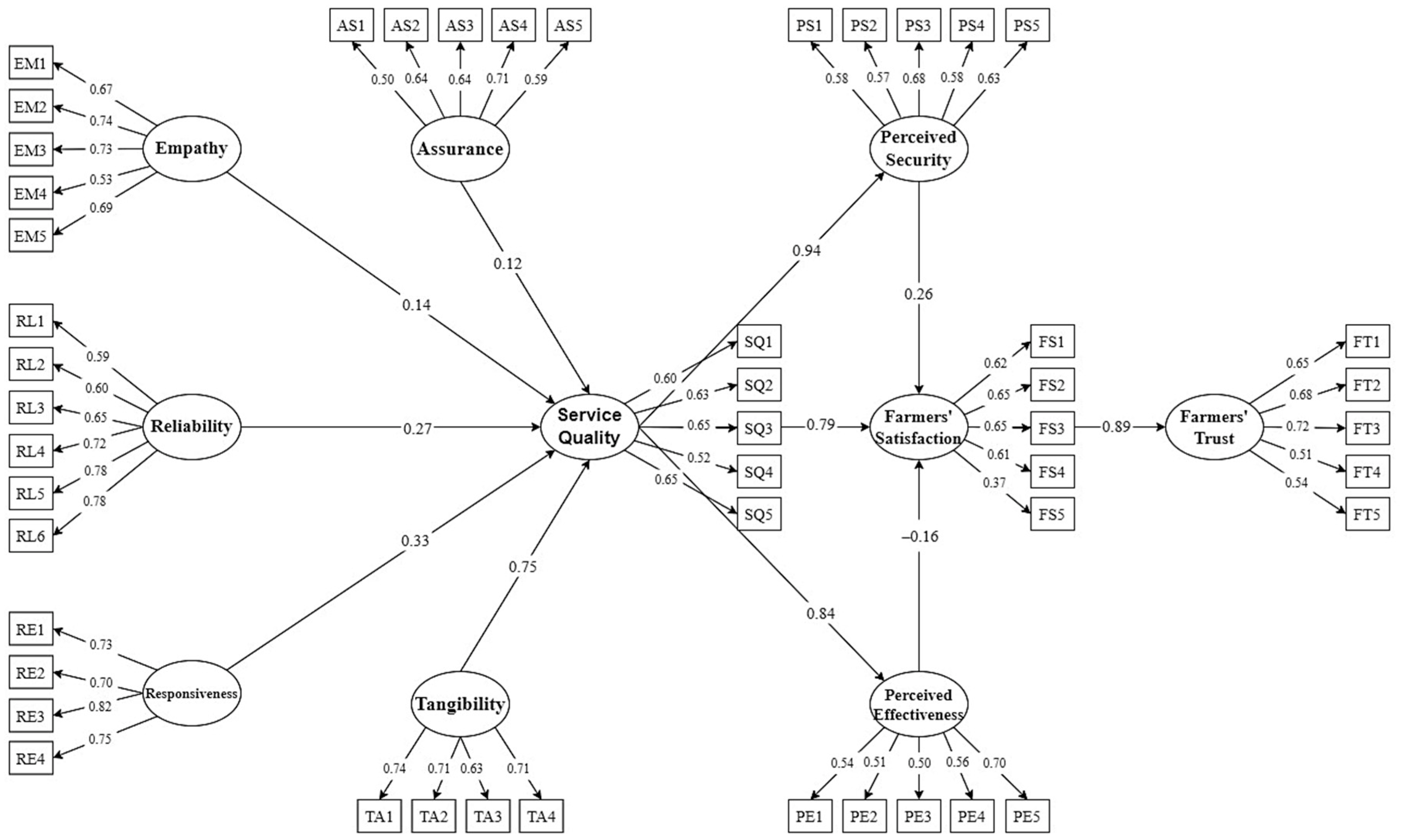
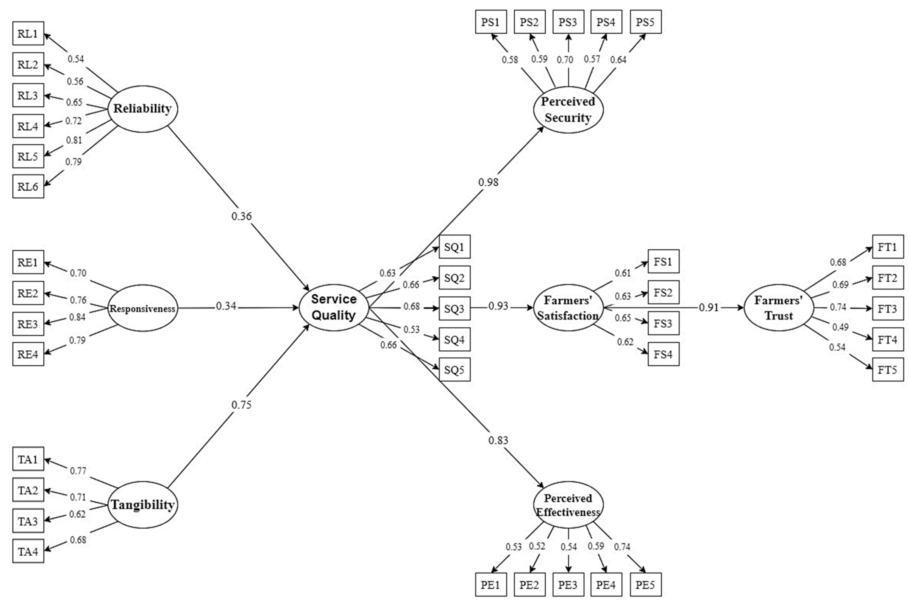
In Figure 2, the initial SEM for assessing the government services for rice farmers is displayed. Based on the information depicted in the accompanying figure, six hypotheses failed to meet the predetermined level of statistical significance: assurance to service quality (hypothesis 1), empathy and service quality (hypothesis 2), reliability to service quality (hypothesis 3), responsiveness to service quality (hypothesis 4), perceived security to farmers’ satisfaction (hypothesis 9), and perceived effectiveness to farmers’ satisfaction (hypothesis 10). Thus, an updated SEM result was derived by eliminating these hypotheses. Figure 3 illustrates the graphic statistics end results per indicant. Variables with scores under 0.5 were eliminated from the final SEM. In the final SEM, service quality has an interrelationship with reliability, responsiveness, tangibility, perceived security, and perceived effectiveness with a coefficient of 0.36, 0.34, 0.75, 0.98, and 0.83, respectively. Moreover, it shows that service quality and farmers’ satisfaction have a positive correlation, having a value of 0.93. However, FS5 was eliminated because 0.37 is less than 0.5. Additionally, it underscores the interconnectedness of farmers’ trust with farmers’ satisfaction, having a 0.91 coefficient. Empathy and assurance, with values of 0.14 and 0.12, were eliminated in the final SEM due to the incapability of reaching the recommended threshold.
Figure 2.
Factors affecting the perceived effectiveness of government services on rice farmers’ incipient SEM result.
Figure 3.
Final SEM result assessing the factors affecting the perceived effectiveness of government services on rice farmers.
As shown in Table 4, assurance and empathy have been removed, and the rest have indicators of the following factor loadings more significant than or close to the approved value of 0.5.
Table 4.
Descriptive statistical results.
Table 5 presents significant relationships between various latent variables having p-values below 0.05: reliability and service quality (H3), responsiveness and service quality (H4), tangibility and service quality (H5), service quality and perceived security (H6), service quality and farmers’ satisfaction (H7), service quality and perceived effectiveness (H8), farmers’ satisfaction and farmers’ trust (H11). However, assurance and service quality (H1), empathy and service quality (H2), perceived security and farmers’ satisfaction (H9), and perceived effectiveness and farmers’ satisfaction (H10) do not positively correlate, having p-values above 0.05.
Table 5.
Summary of hypotheses.
In Table 6, the reliability testing results for the constructs reveal a Cronbach’s alpha (α) rate exceeding 0.7, implying the model’s reliability [78,79]. The values of Cronbach’s alpha imply high internal consistency for the measured constructs: reliability 0.844. Responsiveness, tangibility, service quality, farmers’ satisfaction, farmers’ trust, and perceived security show strong internal reliability, with values ranging from 0.791 to 0.862. However, perceived effectiveness is likely lower but still acceptable at 0.797. Overall, these values suggest robust and reliable measurement of the respective factors of the studies.
Table 6.
Construct Validity Model.
Table 7 portrays the causal connection of the elements. The table displays claims about the relationship between different factors, and the low p-values provide statistical support for the presence of these relationships in the analyzed data.
Table 7.
Direct effect, indirect effect, and total effect.
Table 8 presents the accepted model fit values. The CMIN/DF, the minimum discrepancy function by degrees of freedom divided, has a value of 3.253, which is acceptable since it is within the range of the minimum cut-off that equals less than 5.0. The comparative fit index (CFI) = 0.847, the incremental fit index (IFI) = 0.848, and the Tucker–Lewis index = 0.831; in addition, they also met the requirement value of greater than 0.8. Lastly, the 0.075 value of RMSEA satisfies the minimum cut-off value of below 0.08. According to the fit indices, the proposed model shows an acceptable fit to the observed data. Thus, the fit indices suggest that the model adequately reflects the underlying structure of the data, demonstrating both validity and reliability.
Table 8.
Acceptable fit values.
5. Discussion
This study aimed to evaluate the service quality of government services to rice farmers using an extended service quality model. The researchers employed structural equation modeling (SEM) to ascertain significant correlations between latent variables, incorporating dimensions of the service quality (SERVQUAL): assurance (AS), empathy (EM), reliability (RL), responsiveness (RE), tangibility (TA), as well as farmers’ satisfaction (FS), farmers’ trust (FT), perceived security (PS), and perceived effectiveness (PE). The survey questionnaires were distributed using an online platform, yielding 400 data samples.
The effect of various factors such as service quality, farmers’ satisfaction, farmers’ trust, perceived security, perceived effectiveness of government services, reliability, responsiveness, and tangibility on rice farmers has been thoroughly examined in this study. The final results have indicated that a meaningful correlation exists between reliability and service quality (p-value = 0.002, β = 0.359). The five dimensions of quality are often used to define the concept of service quality. These dimensions include tangibles, reliability, responsiveness, empathy, and assurance. However, over time, different authors have altered the definitions of these dimensions [83]. Reliability plays a significant role in the services offered by the government to rice farmers as it promotes efficient rice farming, timely issue resolution, and farmer education on modern farming practices. This finding aligns with the study by Barbosa [84], which highlights the importance of reliable government services in enhancing the productivity and sustainability of farming systems, particularly in regions prone to changing weather conditions. Long-term resource sustainability will be possible by ensuring the reliability of government services and making them available to assist farmers in making informed decisions.
Moreover, responsiveness positively correlates with service quality (p = 0.002, β = 0.337), indicating that it is a crucial element in measuring a company or government’s ability to promptly and willingly respond to customers [10]. However, in the context of sustainable agriculture, responsiveness does not solely rely on addressing the immediate needs of the farmers but also on allowing them to adapt to changing environmental conditions. Given that climate disasters are unpredictable, the government must take immediate action or respond quickly to any issues and concerns and provide services that help farmers adapt to unpredictable environmental phenomena. A study by Lencucha and others [85] emphasized the importance of timely responses in disaster-prone agricultural areas to lessen the losses and promote recovery through responsive government interventions. By providing a responsive government service that protects the livelihood of farmers while mitigating long-term environmental degradation, environmental and economic sustainability will be fostered.
Furthermore, the dimension of service quality involving physical components has been termed the tangibles dimension by Fitzsimmons, and Fitzsimmons showed a significant direct effect on the services provided by the government to farmers (p = 0.002, β = 0.749) [86]. This includes the materials and advanced equipment used by the government, the physical facilities and environment, and the materials used for communicating with the rice farmers. Providing farmers with advanced equipment will help them to adopt resource-efficient technologies, which leads to reducing water and energy consumption while improving productivity. According to van Aalst et al. [87], tangible resources such as irrigation systems and solar-powered equipment positively improve the sustainability of farming practices by decreasing environmental footprints. Thus, physical components provided by the government are not just immediate solutions as they also affect the long-term environmental sustainability of rice farming.
In addition, research findings underscore the significant impact of service quality on farmers’ satisfaction (p = 0.001, β = 0.934). The degree to which farmers are satisfied with the assistance they receive is determined mainly by the quality of services provided by the government [34]. Consider being a farmer who depends on the government for assistance with crops or equipment subsidies. Farmers are more likely to feel satisfied and happy if the government provides these services, such as helpful guidance when needed or hassle-free financial support. Aside from immediate satisfaction, providing high-quality services increases the possibility of farmers adopting sustainable practices as they feel supported [34]. Farmers’ satisfaction with government services drives them to trust the government and become involved in programs that promote sustainable farming. Additionally, service quality significantly impacts perceived effectiveness (β = 0.833, p = 0.004). The effectiveness of farmers’ perceptions of the support they receive is significantly influenced by the quality of services provided by the government [48]. Farmers will probably consider the government to offer valuable assistance if it offers dependable and beneficial services, such as providing resources that genuinely impact the farmers, or sound guidance. Therefore, farmers who receive high-quality government services feel they are receiving the support they require, improving their work’s success and simplifying their lives.
Furthermore, satisfaction positively impacts farmers’ trust (p = 0.003, β = 0.909) and must be achieved by the government to have constant positive results in the long term; the need to accentuate farmers’ satisfaction is an essential aspect. Various researchers and authors have emphasized that the government’s performance must exceed the expectations of rice farmers to ensure satisfaction and trust. The achievement of success and the incurrence of failures in meeting the expectations of both customers and the company are significantly linked to customer satisfaction and dissatisfaction [88,89]. Therefore, farmers who are happy with government assistance are more likely to believe that the government is looking out for their interests in farming. A study by Barbosa [84] affirms that trust is a vital factor in encouraging farmers to adopt environmentally friendly practices, as they need to be convinced that the government will consistently support them.
On the contrary, there is no significant relationship between assurance and service quality, empathy and service quality, reliability and service quality, responsiveness and service quality, perceived security and farmers’ satisfaction, and perceived effectiveness and farmers’ satisfaction. These results are unexpected and vary from the findings that they are significant [13,14,15,16,17,18,19,20,21,22,23,24,25,26,27,28,29,30,31,32,33]. Thus, further investigation is required to better understand the relationship of the variables that significantly impact farmers’ trust and to provide valuable insights into the agricultural sector on the aspects that need improvement to provide effective and efficient services to farmers.
Overall, the SEM analysis serves to uncover the intricate dynamics between these variables and inform policymakers and practitioners about areas of focus not only to enhance agricultural services and foster farmers’ trust and satisfaction but also to emphasize its role in enhancing long-term sustainability for agricultural practices.
5.1. Theoretical Implications
This study on the service quality provided by the government to rice farmers in the Philippines has important theoretical implications. The utilization of an extended service quality model sheds light on factors like assurance, empathy, reliability, responsiveness, tangibility, and satisfaction in evaluating government assistance to farmers. Through structural equation modeling, this study offers insights into how these factors influence the overall service quality experienced by rice farmers. This study’s findings not only pinpoint areas for potential enhancement in government services but also present a practical SERVQUAL-based strategy for local and nationwide agencies to bolster their assistance to farmers. This research contributes to an enhanced comprehension of the interplay between government services and agricultural development, potentially leading to more efficacious policies that can bolster the economy of the Philippines and similar developing nations reliant on agriculture.
5.2. Managerial Implications
Improving government services to rice farmers is crucial for the Philippines’ agricultural growth. This study’s findings highlight areas where government assistance can be enhanced, such as assuring farmers, empathizing with their needs, and providing reliable and responsive support. By implementing the SERVQUAL-based strategy suggested in this study, government agencies can better address the challenges faced by farmers, leading to increased satisfaction and profitability in the rice industry. This, in turn, will contribute to the country’s overall economic development, as a thriving agricultural sector boosts gross domestic product (GDP) and helps lower inflation, benefiting both farmers and the nation as a whole.
Additionally, this study underscores the importance of effective collaboration between local and nationwide agencies in improving service quality. By working together to implement the suggested strategies, these agencies can utilize their resources and expertise to provide more tangible support to rice farmers. This collaborative approach will not only enhance the effectiveness of government services but will also suggest a stronger sense of trust and partnership between the government and agricultural communities. Ultimately, by prioritizing the needs of farmers and ensuring the quality of government services, the Philippines can unlock the full potential of its agricultural sector, paving the way for sustainable economic growth and prosperity.
6. Conclusions
This comprehensive study investigated the pivotal role of government service quality in improving the agricultural sector, particularly in rice farming. This study outlines the significant contributions that can be made to sustainable farming and agriculture, emphasizing the importance of high-quality inputs and sustainable farming practices for the long-term viability of the agricultural sector.
The SEM analysis identified three key service quality dimensions—reliability, responsiveness, and tangibility—as having a direct impact on farmers’ satisfaction. Reliability emerged as a crucial factor, as farmers depend on the government for timely and consistent support in areas such as subsidies, infrastructure, and technical assistance. Responsiveness reflects the government’s ability to adapt services based on farmers’ evolving needs, ensuring that support is relevant and effective. Tangibility, referring to the quality of physical products and inputs provided by the government, was also found to be a significant driver of farmers’ satisfaction, as these directly influence the quality and quantity of rice harvests.
The findings reveal that despite substantial government support, service delivery gaps remain, particularly in the areas of responsiveness and the physical quality of inputs. Farmers expressed the need for more reliable, accessible, and high-quality resources to improve productivity. The research highlights that farmers’ trust in government services is built on the consistency of this support and the perceived value of tangible inputs provided. Thus, improving service quality in these areas is vital to enhancing farmers’ welfare and, by extension, agricultural output
By utilizing a SERVQUAL-based framework, the government can make specific improvements to address these service delivery gaps. Focusing on increasing reliability, faster responsiveness, and improving the quality of inputs will strengthen the trust between farmers and the government, while also boosting productivity and promoting sustainable agricultural development. These enhancements are essential not only for advancing the agricultural sector but also for contributing to broader economic progress in the Philippines.
This study underscores that, despite the government’s significant efforts to support rice farmers, there are still critical shortcomings in service delivery, particularly in responsiveness and the quality of physical inputs. Farmers have strongly emphasized the pressing need for more reliable, accessible, and higher-quality resources to improve their productivity. The research highlights that farmers’ trust in government services is critically dependent on the consistency of support and the perceived effectiveness of the inputs provided. Effective service delivery is not only essential for immediate improvements in productivity but also for fostering long-term trust and collaboration between farmers and government agencies. Agriculture is a vital sector of the Philippine economy, providing a living for millions of people. Addressing service delivery issues is critical, as delays or limitations in government support, such as reliability, responsiveness, and input quality, pose serious threats to rice production, sustainability, national food security, and economic stability. Sustainable farming practices are indispensable for the enduring viability of the agricultural sector. Through prioritizing sustainability, the government can safeguard the ongoing productivity and profitability of farming for forthcoming generations. Given the fundamental role of the agricultural sector in the country’s overall economic performance, prompt action is essential to ensure that farmers receive consistent, high-quality support. Consequently, addressing these deficiencies is pivotal in fortifying the agricultural sector and fostering sustainable growth.
7. Limitations and Future Research
This study’s primary objective is to examine how effective government services are for rice farmers. Even though this study’s results had positive findings, the research was conducted only in Occidental Mindoro using Google Forms. It is imperative to consider the constraints pertaining to the location and scope of the survey. As such, it is recommended that the range of surveys be expanded to include other rural and remote areas in the Philippines. This can represent a point of reference for future researchers. The findings obtained from this research hold the potential to equip the government with valuable insights, which in turn can be applied to expand and improve the quality of services offered to rice farmers. This can lead to the development of highly efficient and effective measures that cater to the specific needs of the farmers.
Furthermore, the study’s focus on specific service quality factors, such as assurance, empathy, reliability, and responsiveness, may overlook other potential influencers of farmers’ satisfaction and trust. Future research could explore additional factors, such as access to technology, financial support, and environmental sustainability initiatives, to provide a more holistic understanding of the determinants of effective government services in agriculture.
Author Contributions
Conceptualization, supervision, funding acquisition, writing—review and editing, K.A.M. and C.S.S.; formal analysis, investigation, methodology, visualization, Writing—original draft, J.I. All authors have read and agreed to the published version of the manuscript.
Funding
This research received no external funding.
Institutional Review Board Statement
Not applicable.
Informed Consent Statement
All participants gave their informed consent before taking part in the study.
Data Availability Statement
Data will be available upon request.
Acknowledgments
The authors sincerely thank everyone who participated and assisted in this study.
Conflicts of Interest
The authors declare no conflicts of interest.
References
- Fukagawa, N.K.; Ziska, L.H. Rice: Importance for Global Nutrition. J. Nutr. Sci. Vitaminol. 2019, 65, S2–S3. [Google Scholar] [CrossRef] [PubMed]
- DA Communications Group. FROM BUSINESS MIRROR: Philippine Rice Production, Varieties and Research: What We Know So Far. Official Portal of the Department of Agriculture. 2022. Available online: https://www.da.gov.ph/from-business-mirror-philippine-rice-production-varieties-and-research-what-we-know-so-far/ (accessed on 15 February 2024).
- DA-AFID. Phl Rice Production Remains High Despite Big Challenges. Official Portal of the Department of Agriculture. 28 September 2022. Available online: https://www.da.gov.ph/phl-rice-production-remains-high-despite-big-challenges/ (accessed on 15 February 2024).
- Anderson, K. Five Decades of Distortions to Agricultural Incentives. In Distortions to Agricultural Incentives: A Global Perspective, 1955–2007; Anderson, K., Ed.; Palgrave Macmillan and The World Bank: Washington, DC, USA, 2009; pp. 3–64. [Google Scholar]
- Laiprakobsup, T. Political Regime, Business Coordination, Unity of Rural Farmers, and Agricultural Politics in Developing Countries: A Case Study of Thailand. Ph.D. Thesis, University of Houston, Houston, TX, USA, 2010. [Google Scholar]
- Bates, R.H. Markets and States in Tropical Africa: The Political Basis of Agricultural Policies; University of California Press: Berkeley, CA, USA, 1981. [Google Scholar]
- Kasara, K. Tax Me If You Can: Ethnic Geography, Democracy, and the Taxation of Agriculture in Africa. Am. Political Sci. Rev. 2007, 101, 159–172. [Google Scholar] [CrossRef]
- Anderson, K. (Ed.) Distortion to Agricultural Incentives: A Global Perspective, 1955–2007; Palgrave Macmillan and The World Bank: Washington, DC, USA, 2009. [Google Scholar]
- Laiprakobsup, T. Tax Abandonment, Political Regime Type and Rice Export Growth in Thailand. Int. J. Civ. Political Community Stud. 2013, 10, 39–50. [Google Scholar] [CrossRef]
- Parasuraman, A.; Zeithaml, V.A.; Berry, L.L. A Conceptual Model of Service Quality and Its Implications for Future Research. J. Mark. 1985, 49, 41–50. [Google Scholar]
- Jonkisz, A.; Karniej, P.; Krasowska, D. The Servqual Method as an Assessment Tool of the Quality of Medical Services in Selected Asian Countries. Int. J. Environ. Res. Public Health 2022, 19, 7831. [Google Scholar] [CrossRef]
- Laiprakobsup, T. The policy effect of government assistance on the rice production in Southeast Asia: Comparative case studies of Thailand, Vietnam, and the Philippines. Dev. Stud. Res. 2019, 6, 1–12. [Google Scholar] [CrossRef]
- Prentice, C.; Nguyen, M. Engaging and retaining customers with AI and employee service. Int. J. Hosp. Manag. 2020, 111, 102186. Available online: https://www.sciencedirect.com/science/article/pii/S027843192300066X#bib59 (accessed on 15 February 2024).
- Olowa, O.W.; Olowa, A.O. Service Quality Gaps and Bank of Agriculture: Farmers’ Perceived Value Analysis; Scientific & Academic Publishing: Rosemead, CA, USA, 2015. [Google Scholar]
- Juwaheer, T.D.; Ross, D.L. A study of hotel guest perceptions in Mauritius. Int. J. Contemp. Hosp. Manag. 2003, 15, 105–115. [Google Scholar] [CrossRef]
- Chege, C.N. Influence of service assurance on customer satisfaction across Kenyan insurance companies: A multi-level data analysis approach. Int. J. Res. Bus. Soc. Sci. 2022, 11, 35–49. [Google Scholar] [CrossRef]
- Bahadur, W.; Aziz, S.; Zulfiqar, S. Effect of employee empathy on customer satisfaction and loyalty during employee–customer interactions: The mediating role of customer affective commitment and perceived service quality. Cogent Bus. Manag. 2018, 5, 1491780. [Google Scholar] [CrossRef]
- Murray, J.; Elms, J.; Curran, M. Examining empathy and responsiveness in a high-service context. Int. J. Retail Distrib. Manag. 2019, 16. [Google Scholar] [CrossRef]
- Nde, D.C.; Lukong, P.B. Using the SERVQUAL Model to Assess Service Quality and Customer Satisfaction: An Empirical Study of Grocery Stores in Umeå. Master’s Thesis, Umeå School of Business, Umeå, Sweden, 2010. [Google Scholar]
- Khan, F.; Cyriac, S.; Thomas, A.; Somasekharan, T.M.; Manoj, P.K. Empathy of Bank Employees and Its Influence on Service Quality of Banks: Evidence from the Knowledge Economy of Kerala in Digital India. Int. J. Relig. 2024, 5, 289–300. [Google Scholar] [CrossRef]
- Korda, A.P.; Snoj, B. Development, validity, and reliability of perceived service quality in retail banking and its relationship with perceived value and customer satisfaction. Manag. Glob. Trans. 2010, 8, 187–205. [Google Scholar]
- Omar HF, H.; Saadan, K.B.; Seman, K.B. Determining the influence of the reliability of service quality on customer satisfaction: The case of Libyan E-commerce customers. Int. J. Learn. Dev. 2015, 5, 86–89. [Google Scholar] [CrossRef]
- Nambisan, P.; Gustafson, D.H.; Hawkins, R.; Pingree, S. Social support and responsiveness in online patient communities: Impact on service quality perceptions. Health Expect. 2016, 19, 87–97. [Google Scholar] [CrossRef]
- Ismail, A.; Abdullah, M.M.B.; Francis, S.K. Exploring the relationships among service quality features, perceived value and customer satisfaction. J. Ind. Eng. Manag. 2009, 2, 230–250. [Google Scholar] [CrossRef]
- Zygiaris, S.; Hameed, Z.; Alsubaie, M.A.; Rehman, S.U. Service Quality and Customer Satisfaction in the Post Pandemic World: A Study of Saudi Auto Care Industry. Front. Psychol. 2022, 13, 842141. [Google Scholar] [CrossRef]
- Yusefi, A.R.; Davarani, E.R.; Daneshi, S.; Bastani, M.; Mehralian, G.; Bastani, P. Responsiveness level and its effect on services quality from the viewpoints of the older adults hospitalized during COVID-19 pandemic. BMC Geriatr. 2022, 22, 653. [Google Scholar] [CrossRef]
- Ismagilova, E.; Slade, E.L.; Rana, N.P.; Dwivedi, Y.K. The effect of electronic word of mouth communications on intention to buy: A meta-analysis. Inform. Syst. Front. 2020, 22, 1203–1226. [Google Scholar] [CrossRef]
- Asmuni Siregar, S.; Nasrullah, M. Service Quality Analysis of Customers in ChoosingIslamicBank in North Sumatra, Indonesia. J. Posit. Sch. Psychol. 2022, 6, 2123–2140. [Google Scholar]
- Benneth Iloka, C.; Eze, J.; Anukwe, G.I. Tangibility and Consumers’ Perception of Telecommunication Service Quality. Turk. J. Physiother. Rehabil. 2022, 32, 43344–43350. [Google Scholar]
- De Jager, J.; Du Plooy, T. Measuring tangibility and assurance as determinants of service quality for public health care in South Africa. Acta Commer. 2007, 7, 96–111. [Google Scholar] [CrossRef][Green Version]
- Yao, D.; Xu, L.; Zhang, C.; Li, J. Revisiting the interactions between bus service quality, car ownership and mode use: A case study in Changzhou, China. Transp. Res. Part A Policy Pract. 2021, 154, 329–344. [Google Scholar] [CrossRef]
- Chowdhury, R. Impact of perceived convenience, service quality and security on consumers’ behavioural intention towards online food delivery services: The role of attitude as mediator. SN Bus. Econ. 2023, 3, 29. [Google Scholar] [CrossRef]
- Nurikmah, T.; Mudjiyanti, R.; Santoso, S.B. The Influence of Perceived Ease, Perceived Risk, System Security, and Service Quality on Trust in Transactions Using Shopee E-commerce. Innov. Bus. Manag. Account. J. 2023, 2, 264–274. [Google Scholar] [CrossRef]
- Kassem, H.S.; Alotaibi, B.A.; Muddassir, M.; Herab, A. Factors influencing farmers’ Satisfaction with the quality of agricultural extension services. Eval. Program Plan. 2021, 85, 101912. [Google Scholar] [CrossRef]
- Ladhari, R.; Souiden, N.; Ladhari, I. Determinants of loyalty and recommendation: The role of perceived service quality, emotional Satisfaction and image. J. Financ. Serv. Mark. 2011, 16, 111–124. [Google Scholar] [CrossRef]
- Lapuente, V.; Van de Walle, S. The Effects of New Public Management on the Quality of Public Services. Governance 2020, 33, 461–475. [Google Scholar] [CrossRef]
- Do, H.M.; Tran, N.H. Farmers’ satisfaction with agricultural extension service quality in Ninh Phuoc district, Ninh Thuan province. J. Agric. Dev. 2018, 17, 1–10. [Google Scholar]
- Aguda MI, D.; Amestoso, N.T.; Casinillo, L. Service Quality and Farmer-Beneficiaries’ Satisfaction on the Plant-Now-Pay-Later Program of Baybay City Agriculture Office. Rev. Socio-Econ. Res. Dev. Stud. 2022, 6, 1–18. Available online: https://ssrn.com/abstract=4109192 (accessed on 15 February 2024).
- Bandaru, R. Measuring Service Quality and Farmers’ Satisfaction in e-National Agricultural Market Using the SERVQUAL Model. Indian J. Mark. 2024, 54, 63–76. [Google Scholar] [CrossRef]
- Seo, Y.-J.; Um, K.-H. The role of service quality in fostering different types of perceived value for student blended learning satisfaction. J. Comput. High. Educ. 2022, 35, 521–549. Available online: https://link.springer.com/article/10.1007/s12528-022-09336-z#citeas (accessed on 15 February 2024).
- Yuhan, G.; Qing, Y.W.; Park, K. The structural relationship among perceived service quality, perceived value, and customer satisfaction—Focused on Starbucks reserve coffee shops in Shanghai, China. Sustainability 2021, 13, 8633. [Google Scholar] [CrossRef]
- Johnson, E.C.; Karlay, J.S. Impact of Service Quality on Customer Satisfaction. 2018. Available online: https://www.diva-portal.org/smash/get/diva2:1246475/FULLTEXT01.pdf (accessed on 13 March 2024).
- Ikhsan, W.M.; Ednoer, E.H.; Kridantika, W.S.; Firmansyah, A. Fraud Detection Automation Through Data Analytics and Artificial Intelligence. Ris. J. Apl. Ekon. Akuntansidan Bisnis 2022, 4, 103–119. [Google Scholar]
- Rwela, A. The Contribution of Agricultural Marketing Co-operative Societies to Farmers’ Livelihoods in Mvomero and Kilombero Districts, Tanzania. J. Oasis Agric. Sustain. Dev. 2023, 5, 1–12. [Google Scholar] [CrossRef]
- Nemteanu, M.S.; Dinu, V.; Dabija, D.C. Job insecurity, job instability, and job satisfaction in the context of the COVID-19 pandemic. J. Compet. 2021, 13, 65–82. [Google Scholar] [CrossRef]
- Ayodele, S.M. Job Security Strategy and Job Satisfaction of Non-Teaching Staff in Public Universities in Lagos State. J. Strateg. Manag. 2022, 6, 21–36. [Google Scholar] [CrossRef]
- Nyawo, P.H.; Olorunfemi, O.D. Perceived Effectiveness of Agricultural Cooperatives by Smallholder Farmers: Evidence from a Micro-Level Survey in North-Eastern South Africa. Sustainability 2023, 15, 10354. [Google Scholar] [CrossRef]
- Gu, H.; Liu, Y.; Qian, F.; Wang, Q.; Dong, X. An Empirical Analysis of the Factors Affecting Farmer Satisfaction Under the China Link Policy. Sage Open 2021, 11, 21582440211023204. [Google Scholar] [CrossRef]
- Wahyudi, D.; Sulistiani, E.; Muhajat, M.H. The impact of farmer’s attitude and perceived quality tofarmer’s satisfaction and its effect on brand loyalty. J. Res. Bus. Econ. Educ. 2019, 1, 45–57. [Google Scholar]
- Iris, F.; Nawi, N.M.; Man, N.; Ramli, N.N.; Taj, U.M. Farmers’ Farm Performance is Correlated with the Dimensions of Relationship Marketing: A Study in Bangladesh. Agric. Sci. Digest. 2022, 42, 610–615. [Google Scholar] [CrossRef]
- Liu, J.; Wang, H. What Is Farmers’ Level of Satisfaction under China’s Policy of Collective-Owned Commercial Construction Land Marketisation? Land 2022, 11, 1335. [Google Scholar] [CrossRef]
- Jou, Y.-T.; Mariñas, K.A.; Saflor, C.S.; Young, M.N. Investigating accessibility of Social Security System (SSS) mobile application: A Structural Equation Modeling Approach. Sustainability 2022, 14, 7939. [Google Scholar] [CrossRef]
- Bowen, N.K.; Guo, S. Structural Equation Modeling; Oxford University Press: Oxford, UK, 2012. [Google Scholar]
- Uzir, M.U.; Al Halbusi, H.; Thurasamy, R.; Thiam Hock, R.L.; Aljaberi, M.A.; Hasan, N.; Hamid, M. The effects of service quality, perceived value and trust in home delivery service personnel on customer satisfaction: Evidence from a developing country. J. Retail. Consum. Serv. 2021, 63, 102721. [Google Scholar] [CrossRef]
- Yang, Z.; Jun, M.; Peterson, R.T. Measuring customer perceived online service quality. Int. J. Oper. Prod. Manag. 2004, 24, 1149–1174. [Google Scholar] [CrossRef]
- Afroj, S.; Hanif, F.; Hossain, M.B.; Fuad, N.; Islam, I.; Sharmin, N.; Siddiq, F. Assessing the municipal service quality of residential neighborhoods based on SERVQUAL, AHP and Citizen’s score card: A case study of dhaka north city corporation area, Bangladesh. J. Urban Manag. 2021, 10, 179–191. [Google Scholar] [CrossRef]
- Cheng, C.-C.; Chang, Y.-Y.; Chen, C.-T. Construction of a service quality scale for the online food delivery industry. Int. J. Hosp. Manag. 2021, 95, 102938. [Google Scholar] [CrossRef]
- Zhang, C.; Liu, Y.; Lu, W.; Xiao, G. Evaluating passenger satisfaction index based on PLS-SEM model: Evidence from Chinese Public Transport Service. Transp. Res. Part A Policy Pract. 2019, 120, 149–164. [Google Scholar] [CrossRef]
- Hong, S.-J.; Choi, D.; Chae, J. Exploring different airport users’ service quality satisfaction between service providers and Air Travelers. J. Retail. Consum. Serv. 2020, 52, 101917. [Google Scholar] [CrossRef]
- German, J.D.; Ong, A.K.; Perwira Redi, A.A.; Robas, K.P. Predicting factors affecting the intention to use a 3PL during the COVID-19 pandemic: A machine learning ensemble approach. Heliyon 2022, 8, e11382. [Google Scholar] [CrossRef]
- Alam, M.S.; Mondal, M. Assessment of Sanitation Service Quality in urban slums of Khulna City based on SERVQUAL and AHP model: A case study of railway slum, Khulna, Bangladesh. J. Urban Manag. 2019, 8, 20–27. [Google Scholar] [CrossRef]
- Han, S.L.; Baek, S. Antecedents and consequences of service quality in online banking: An application of the SERVQUAL instrument. ACR North Am. Adv. 2004, 31, 208–214. [Google Scholar]
- Li, Y.; Shang, H. Service quality, perceived value, and citizens’ continuous-use intention regarding e-government: Empirical evidence from China. Inf. Manag. 2020, 57, 103197. [Google Scholar] [CrossRef]
- Jun, M.; Cai, S. The key determinants of Internet Banking Service Quality: A content analysis. Int. J. Bank Mark. 2001, 19, 276–291. [Google Scholar] [CrossRef]
- Zhou, T. Understanding continuance usage intention of mobile internet sites. Univers. Access Inf. Soc. 2013, 13, 329–337. [Google Scholar] [CrossRef]
- Li, M.; Lowrie, D.B.; Huang, C.-Y.; Lu, X.-C.; Zhu, Y.-C.; Wu, X.-H.; Shayiti, M.; Tan, Q.-Z.; Yang, H.-L.; Chen, S.-Y.; et al. Evaluating patients’ perception of service quality at hospitals in nine Chinese cities by use of the Servqual scale. Asian Pac. J. Trop. Biomed. 2015, 5, 497–504. [Google Scholar] [CrossRef]
- Ojo, T.; Suleman, D.; Nutsogbodo, R.; Mireku, D. Service quality and customer satisfaction of public transport on cape coast-Accra Route, Ghana. J. Dev. Ctries. 2014, 4. Available online: https://www.researchgate.net/publication/266385664_Service_Quality_and_Customer_Satisfaction_of_Public_Transport_on_Cape_Coast-Accra_Route_Ghana (accessed on 18 March 2024).
- Kim, B.; Oh, J. The difference of determinants of acceptance and continuance of Mobile Data Services: A value perspective. Expert Syst. Appl. 2011, 38, 1798–1804. [Google Scholar] [CrossRef]
- Morton, C.; Caulfield, B.; Anable, J. Customer perceptions of quality of service in public transport: Evidence for bus transit in Scotland. Case Stud. Transp. Policy 2016, 4, 199–207. [Google Scholar] [CrossRef]
- Kumar, T.; Post, A.E.; Ray, I.; Otsuka, M.; Pardo-Bosch, F. From Public Service Access to service quality: The distributive politics of piped water in Bangalore. World Dev. 2022, 151, 105736. [Google Scholar] [CrossRef]
- Zenelabden, N.; Dikgang, J. Satisfaction with water services delivery in South Africa: The effects of social comparison. World Dev. 2022, 157, 105861. [Google Scholar] [CrossRef]
- Prasetyo, Y.T.; Castillo, A.M.; Salonga, L.J.; Sia, J.A.; Seneta, J.A. Factors affecting perceived effectiveness of COVID-19 prevention measures among Filipinos during enhanced community quarantine in Luzon, Philippines: Integrating Protection Motivation Theory and extended theory of planned behavior. Int. J. Infect. Dis. 2022, 99, 312–323. [Google Scholar] [CrossRef]
- Norberg, M.; Stenlund, H.; Lindahl, B.; Anderson, C.; Weinehall, L.; Hallmans, G.; Eriksson, J.W. Components of metabolic syndrome pre- dicting diabetes: No role of inflammation or dyslipidemia. Obesity 2007, 15, 1875–1885. [Google Scholar]
- Chen, Y.Q.; Zhang, Y.B.; Liu, J.Y.; Mo, P. Interrelationship among critical success factors of construction projects based on the structural equation model. J. Manag. Eng. 2012, 28, 243–251. [Google Scholar]
- Lee, S.; Park, E.; Kwon, S.; del Pobil, A. Antecedents of behavioral intention to use mobile telecommunication services: Effects of Corporate Social Responsibility and Technology Acceptance. Sustainability 2015, 7, 11345–11359. [Google Scholar] [CrossRef]
- Jafari, F.; Azadi, H.; Abdi, A.; Salari, N.; Faraji, A. Cultural Validation of the Competence in Evidence-Based Practice Questionnaire (EBP-COQ) for Nursing Students. J. Edu. Health Promot. 2021, 10, 464. Available online: https://www.jehp.net/text.asp?2021/10/1/464/333921 (accessed on 19 June 2024).
- MacCallum, R.C.; Browne, M.W.; Sugawara, H.M. Power analysis and determination of sample size for covariance structure modeling. Psychol. Methods 1996, 1, 130–149. [Google Scholar] [CrossRef]
- Hair, J.; Black, W.; Babin, B.; Anderson, R. Multivariate Data Analysis: A Global Perspective; Pearson: London, UK, 2010. [Google Scholar]
- Ghaderi, Z.; Rajabi, M.; Walker, M. Psychic income benefits of small-scale sports events: Host Community perspectives. Eur. Sport Manag. Q. 2021, 23, 467–487. [Google Scholar] [CrossRef]
- Algi, S.; Abdul Rahman, M.A. The relationship between personal mastery and teachers’ competencies at schools in Indonesia. J. Educ. Learn. (EduLearn) 2014, 8, 217–226. [Google Scholar] [CrossRef]
- Doloi, H.; Sawhney, A.; Iyer, K.C. Structural equation model for investigating factors affecting delay in Indian construction projects. Constr. Manag. Econ. 2012, 30, 869–884. [Google Scholar]
- Stein, C.M.; Morris, N.J.; Nock, N.L. Structural Equation Modeling. In The Reviewer’s Guide to Quantitative Methods in the Social Sciences; Routledge: New York, NY, USA, 2011; pp. 495–512. [Google Scholar] [CrossRef]
- Fida, B.A.; Ahmed, U.; Al-Balushi, Y.; Singh, D. Impact of Service Quality on Customer Loyalty and Customer Satisfaction in Islamic Banks in the Sultanate of Oman. SAGE Open 2020, 10, 2158244020919517. [Google Scholar] [CrossRef]
- Barbosa, M.W. Government Support Mechanisms for Sustainable Agriculture: A Systematic Literature Review and Future Research Agenda. Sustainability 2024, 16, 2185. [Google Scholar] [CrossRef]
- Lencucha, R.; Pal, N.E.; Appau, A.; Thow, A.-M.; Drope, J. Government policy and agricultural production: A scoping review to inform research and policy on healthy agricultural commodities. Glob. Health 2020, 16, 11. [Google Scholar] [CrossRef]
- Fitzsimmons, J.A.; Fitzsimmons, M.J. Service Management: Operations, Strategy, and Information Technology, 8th ed.; McGraw-Hill Book: New York, NY, USA, 2014. [Google Scholar]
- Aalst, M.A.; Koomen, E.; Tran, D.D.; Hoang, H.M.; Nguyen, H.Q.; de Groot, H.L.F. The economic sustainability of rice farming and its influence on farmer decision-making in the upper Mekong delta, Vietnam. Agric. Water Manag. 2023, 276, 108018. [Google Scholar] [CrossRef]
- Chidambaram, V.; Ramachandran, A. A review of customer satisfaction towards service quality of banking sector. Soc. Manag. Sci. 2012, 7, 71–79. [Google Scholar]
- Kheng, L.; Mahamad, O.; Ramayan, T.; Mosahab, R. The impact of service quality on customer satisfaction. A study of banks in penang, Malaysia. Int. J. Mark. Stud. 2010, 2, 200–209. [Google Scholar]
Disclaimer/Publisher’s Note: The statements, opinions and data contained in all publications are solely those of the individual author(s) and contributor(s) and not of MDPI and/or the editor(s). MDPI and/or the editor(s) disclaim responsibility for any injury to people or property resulting from any ideas, methods, instructions or products referred to in the content. |
© 2024 by the authors. Licensee MDPI, Basel, Switzerland. This article is an open access article distributed under the terms and conditions of the Creative Commons Attribution (CC BY) license (https://creativecommons.org/licenses/by/4.0/).


