Abstract
Traffic safety is a critical factor for the sustainable development of urban transportation systems. This study investigates the impact of historical accident information on the prediction of future traffic accident risks, as well as the interaction between this information and other features, such as driver violations and vehicle attributes. Using a comprehensive dataset of traffic accidents involving passenger vehicles in a western Chinese city, we developed two predictive models: Model 1, which is based on vehicle information and driver violations, and Model 2, which integrates historical accident data. The results indicate that the inclusion of historical accident information significantly enhances the predictive performance of the model, particularly in terms of AUC (Area Under the Curve) and AP (Average Precision) values. Furthermore, through feature importance analysis and SHAP (SHapley Additive exPlanations) value evaluation, this study reveals the interaction effects between historical accident data and other features, and how these interactions influence model decisions. The findings suggest that historical accident data play a positive role in predicting future accident risk, with varying effects on risk mitigation. These insights provide a scientific basis for developing strategies to ensure the sustainable development of urban transportation systems.
1. Introduction
The Global Status Report on Road Safety 2023 indicates that approximately 1.19 million road traffic deaths occurred worldwide in 2021, equating to over 3250 deaths per day [1]. Consequently, research on traffic safety is of paramount importance for preventing and reducing traffic accidents and safeguarding lives. Traffic safety assessment is typically based on the statistical analysis of accident prediction models [2].
To enhance model predictive performance, numerous previous studies have employed advanced machine learning or deep network models, such as logit regression [3,4,5,6,7], XGBoost (eXtreme Gradient Boosting) [8,9], LightGBM (Light Gradient Boosting Machine) [10], Bayesian models [4,5,11,12,13], SVM (Support Vector Machine) [14,15], long short-term memory networks (LSTM) [16,17], convolutional long short-term memory networks (ConvLSTM) [18], and graph neural networks (GNN) [19]. (Other advanced accident prediction models are presented in Table 1). These studies can be broadly categorized into two types: accident prediction based on static features and that based on dynamic features [3].
Accident prediction based on static features is usually built on accident outcome datasets, where models are developed by analyzing driver behaviors (such as speeding and fatigued driving) [20], weather [3,4,7,9,16,21,22,23], visibility [23], road conditions [6,7,21,22], and injury status [6,14,15,24]. The advantage of this approach lies in the ease of data acquisition and the straightforward quantification of accident risk [5]. For instance, a study using Multigroup Structural Equation Modeling (SEM) provided a new method to assess the influence of connected vehicle technology on driving behavior and safety outcomes across varied weather conditions, offering guidance for the development of driving assistance systems [25]. Other models, such as the Hurdle Beta Model, Bivariate Probit Model, and XGBoost, have been applied to datasets that include visual surroundings, weather conditions, driver heterogeneity, and traffic density [25]. The Bayesian Random Slope Model and Structural Equation Modeling (SEM) have been utilized to study the effects of electric vehicle variables, restraint system use, air bag deployment, and ejection and rollover incidents, as well as safety knowledge, descriptive norms, injunctive norms, perceived behavioral control, and risk perception [26,27]. The Latent Class Discrete Outcomes Model (LCDOM) and Multiple linear regression model have focused on environmental characteristics and socio-demographic characteristics, substance use, driving behavior, peer norms, and psychological traits [28,29].
Conversely, dynamic feature-based accident prediction models capitalize on real-time driving data, leveraging inputs, such as driver state (fatigue, distraction), vehicle speed, and distance to the preceding vehicle, with risk indicators, like Time to Collision, (TTC) as outputs [30,31,32,33]. These models effectively capture the spatiotemporal characteristics of a vehicle’s movement, thereby accurately predicting potential collision risks [34]. A recent study employing Sparse Spatio-Temporal Dynamic Hypergraph Learning (SST-DHL) combined hypergraph learning and self-supervised learning to capture high-order dependencies in sparse traffic accident data, significantly improving the accuracy of accident prediction [35]. Other advanced models, like the Automated Machine Learning (AutoML) and SHAP values, have been used to identify visual risk factors, traffic, and land use factors [36]. The mixed logit model has integrated a comprehensive set of features, including driver characteristics, vehicle characteristics, accident characteristics, road conditions, and environmental and temporal features, to enhance prediction accuracy [37]. Geographically weighted Poisson regression (GWPR) has been applied to urban planning factors, such as daily bicycle traffic, road network length, and the presence of different types of bicycle lanes [38]. XGBoost, in conjunction with SHAP, has been effective in modeling traffic volume, commercial land use, roadways, pedestrians, and vehicular elements [39]. Decision tree models have considered rider type, gender, age, and traffic environment factors to predict accident risks [40]. Furthermore, Structural Equation Modeling (SEM) has been employed to analyze driving violations, driving errors, and attentional failures [41]. Linear regression and path analysis models have explored the relationship between spatial anxiety, self-regulatory capacity, and risky driving behaviors [42].
Table 1.
Summary of accident prediction and influencing factor analysis methods.
Table 1.
Summary of accident prediction and influencing factor analysis methods.
| References | Model | Features |
|---|---|---|
| [25] | Hurdle Beta Model, Bivariate Probit Model, XGBoost | Visual surroundings (sky, buildings, road surface), Weather conditions, Driver heterogeneity, Traffic density. |
| [35] | Sparse Spatio-Temporal Dynamic Hypergraph Learning (SST-DHL) | Multi-view spatio-temporal convolution, Cross-regional dynamic hypergraph learning, Two-supervised self-learning paradigm. |
| [43] | Multigroup Structural Equation Modeling (SEM) | Traffic conflicts propensity, Utilization of CV alerts, Weather conditions, Psychological factors (aggressiveness and unawareness), Driving behaviors. |
| [26] | Bayesian Random Slope Model | Electric vehicle variable, Restraint system use, Air bag deployed, Ejection and rollover. |
| [27] | Structural Equation Modeling (SEM) | Safety knowledge, descriptive norms, injunctive norms, perceived behavioral control, and risk perception. |
| [28] | Latent Class Discrete Outcomes Model (LCDOM) | Environmental characteristics. |
| [29] | Multiple linear regression model | Socio-demographic characteristics, substance use, driving behavior, peer norms, and psychological traits. |
| [36] | Automated Machine Learning (AutoML) and SHAP values | Visual risk factors, traffic, and land use factors. |
| [37] | The mixed logit model | Driver characteristics (such as age, turn signals, backup signals, etc.), vehicle characteristics (such as lack of airbags, vehicle malfunctions, etc.), accident characteristics (such as single-vehicle accidents, multi-vehicle accidents, frontal collisions, etc.), road conditions (such as full control access, lane width, etc.), and environmental and temporal features (such as snowfall weather, morning hours, etc.). |
| [38] | Geographically weighted Poisson regression (GWPR) | Daily bicycle traffic, general road network length, percentage of commercial and industrial areas, percentage of recreational areas, number of apartments, and lengths of four types of bicycle lanes. |
| [39] | XGBoost, SHAP | Traffic volume, commercial land use, roadways, pedestrians, and vehicular elements. |
| [40] | Decision tree | Rider type, gender, age, and traffic environment factors (such as police presence, number of lanes, weather conditions). |
| [41] | Structural Equation Modeling (SEM) | Driving violations, driving errors, and attentional failures. |
| [42] | Linear regression and path analysis models | Spatial anxiety, self-regulatory capacity, and risk driving behaviors (including errors, violations, and lapses). |
Both types of model perform well in accident prediction, yet they typically treat accidents as isolated events, lacking consideration of the long-term effects of influencing factors or the accidents themselves. However, recent research has begun to address this gap. For example, a study using the Bayesian Random Slope Model explored the influence of electric vehicle variables and restraint system use on occupant injury severities in electric-vehicle-involved crashes, providing new insights for electric vehicle safety design [26]. Another study using a Hurdle Beta Model and Bivariate Probit Model examined the influence of drivers’ visual surroundings on speeding behavior, offering a basis for designing roads that can suppress speeding behavior [25].
Researchers have increasingly recognized that a single accident is not an isolated event but may trigger a series of chain reactions, raising the risk of subsequent accidents. For example, a study based on a Bayesian spatial model identified spatial correlations between accidents and highlighted the interactions between neighboring accidents [4]. Another study predicted accident risks at specific locations by analyzing the relationship between accident rates and key driving events at those locations [44]. However, current research predominantly focuses on the accidents themselves, with insufficient attention to the long-term effects of influencing factors and historical accident information (i.e., information on previous accidents involving the same driver) on future collision risks.
This study aims to comprehensively consider the impact of accident sample characteristics (driver violations and vehicle attributes) on future collision risks by developing an accident prediction model. Additionally, this study incorporates historical accident features into the model to analyze their impact on predictive performance and the interactive effects between historical accident features and other factors.
Scientific Questions Addressed in This Study:
- Does the incorporation of historical accident information have a positive impact on the predictive performance of the model?
- What are the interactions between historical accident information and other features, and how do these interactions influence model decisions?
- How does historical accident information influence future accident risk?
2. Data
The data for this study were obtained from the Comprehensive Application Platform for Traffic Management by the Public Security Bureau of China. The dataset primarily includes vehicle information, violation records, and accident data for passenger cars in a city located in Western China. It covers all accident data from 1 January 2005 to 31 December 2022, and violation data from 1 January 2020 to 31 December 2022.
The dataset was divided into two tables: the Accident Information Table and the Accident-Related Personnel Information Table. The Accident Information Table comprised 92,103 accident records, while the Accident-Related Personnel Information Table included 206,439 individuals associated with these accidents. The data preprocessing steps are as follows:
- Matching accident information with personnel information based on the “Accident ID”.
- Extracting data pertaining to passenger vehicles and removing records with missing values or outliers.
After data cleaning, a total of 53,418 records were retained. Descriptive statistics are presented in Table 2 and Table 3. According to relevant research, the ratio of training set to testing set is 7:3 [45,46].
Table 2.
Descriptive Statistics for Continuous Variables.
Table 3.
Descriptive Statistics for Categorical Variables.
3. Methods
3.1. Research Objective
The primary objective of this study is to analyze the potential impact of vehicle information and driver violations on accident risk, and to evaluate the predictive value of historical accident data for future accident risks.
As shown in Figure 1, the primary difference between Model 1 and Model 2 lies in the input features. Model 1 uses vehicle information and the number of violations in 2021 as input features, while Model 2 further incorporates accident data and accident frequency from 2020 and 2021. Given that the input features include both categorical and continuous variables, a tree-based model, which is well-suited for this type of input, was selected as the classifier. Both models were trained using three different classifiers.
Figure 1.
Overall Framework.
3.2. Random Forest
The Random Forest (RF) algorithm, introduced by Leo Breiman in 2001, is an ensemble learning method that improves prediction accuracy and robustness by constructing multiple decision trees [47]. The algorithm uses bootstrap sampling to generate multiple subsets from the original training data and introduces randomness at each split node of the trees by selecting a random subset of features for the optimal split. This approach reduces the risk of overfitting and enhances the model’s generalization capability. For classification tasks, the final prediction is made by majority voting while, for regression tasks, it is determined by averaging the predictions of all trees. The specific steps of the Random Forest algorithm are as follows:
- Sample Set Selection: The Random Forest algorithm creates multiple new training sets through bootstrap sampling from the original dataset. For each decision tree, samples are drawn randomly and with replacement from the original training set, such that a sample may be selected multiple times, while some samples may not be selected at all. This process is repeated K times, resulting in K new sample sets {D1, D2, …, DK}.
- Decision Tree Generation: For each decision tree, a subset of features is randomly selected to split nodes. With M features available, during each round of decision tree generation, m features (where m < M) are randomly chosen to form a new feature set, and a decision tree is generated based on this set. This process is repeated K times, resulting in K decision trees. For the k-th tree, the generation process can be represented as:where is the classification outcome of the k-th tree for the sample .
- Decision Tree Model Ensemble: Since the generated decision trees are independent of each other, each tree is considered to have an equal weight. The final classification result is determined by the majority vote of all decision trees. For a new sample, each decision tree classifies it, and the final category is determined based on the classification results of the majority of decision trees. The final classifier is the mode averaging of all decision trees, which can be represented as:If the classification results are in the form of probabilities, then for category the predicted probability of the Random Forest can be represented as:where is the k-th tree’s predicted probability that the sample belongs to category .
3.3. XGBoost
XGBoost (eXtreme Gradient Boosting) is a highly efficient gradient boosting framework introduced by Tianqi Chen and colleagues in 2016. It has become a highly competitive ensemble learning technique in the machine learning field [48]. XGBoost builds on the traditional Gradient Boosting Decision Tree (GBDT) algorithm by incorporating a regularization term into the loss function, effectively controlling model complexity and reducing the risk of overfitting. Additionally, its handling of missing values, parallelized computation, depth-first growth strategy, and post-pruning further enhance the algorithm’s efficiency and accuracy.
Specifically, the objective function of XGBoost combines a traditional gradient boosting objective function with a regularization term to control the complexity of the model and prevent overfitting. The objective function can be expressed as:
where represents the model parameters, is the true label of the i-th instance, is the predicted value, is the loss function, which measures the error of individual predictions, is the regularization term, which controls the model complexity, and is the prediction function of the t-th tree.
The regularization term in XGBoost typically includes the complexity of the tree, which can be expressed as:
where is the regularization coefficient for the number of trees, is the L2 regularization coefficient for the weights of the tree’s leaves, is the number of trees, is the weight of the j-th leaf node, and is the number of leaf nodes.
In XGBoost, trees are constructed in an approximate greedy manner. The algorithm attempts all possible features and split points, then selects the best feature and split point to build the tree. This process is repeated until the maximum depth of the tree or the minimum number of samples per leaf node is reached. XGBoost improves the model’s predictive accuracy by gradually adding trees. Each new tree is trained on the basis of all previous trees, with the aim of correcting the errors of the previous model. This process can be represented as:
where is the predicted value after incorporating the t-th tree, and is the prediction of the t-th tree for the instance .
3.4. LightGBM
LightGBM is a gradient boosting decision tree algorithm developed by Microsoft Research that has gained widespread recognition in the machine learning community for its exceptional speed and memory efficiency [49]. The algorithm utilizes a histogram-based decision tree construction method, significantly improving data processing capability and training speed. Unlike the traditional level-wise growth strategy, LightGBM adopts a leaf-wise strategy, growing trees from leaf nodes. This approach effectively reduces overfitting and enhances the model’s predictive accuracy. Unlike other tree-based models, LightGBM introduces Gradient-based One-Side Sampling (GOSS) and Exclusive Feature Bundling (EFB) to enhance the efficiency and scalability of the algorithm.
3.4.1. Gradient-Based One-Side Sampling (GOSS)
The goal of GOSS is to reduce the number of data instances while maintaining the accuracy of learning decision trees. The specific steps are as follows:
- Sort the data instances based on the absolute value of their gradients.
- Retain the top a% of instances with larger gradients (these instances contribute more to information gain).
- Randomly sample b% of the remaining (1 − a)% of instances.
- Introduce a constant multiplier compensation factor − abb1 − a for instances with smaller gradients to adjust their impact. The estimation of information gain can be represented as:where and are the sets of instances with larger gradients on the left and right sides of the split point, respectively, and and are the sets of instances with smaller gradients on the left and right sides of the split point, respectively. and are the number of instances in the left and right nodes, respectively.
3.4.2. Exclusive Feature Bundling (EFB)
EFB aims to reduce the number of features by bundling exclusive features (features that rarely take non-zero values simultaneously). The specific steps are as follows:
- View the feature space as a graph, with features as vertices and edges added between them if two features are not exclusive.
- Use a greedy algorithm to color the graph, bundling features with the same color together, meaning they belong to the same feature bundle.
- Merge the values of bundled features by assigning different bin ranges to each bundle. The construction of feature bundling can be represented as:where is the j-th feature in the feature bundle, and is the offset of that feature within the bundle.
3.5. Binary Logistic Regression
Binary Logistic regression is a statistical method widely used in fields such as medicine, social science, and market research to analyze the relationship between one or more independent variables and a binary dependent variable [5,50,51]. The core of this model is used to estimate the probability of a particular event occurring, where the dependent variable Y is typically coded as 0 and 1, representing the absence or presence of the event, respectively. In binary Logistic regression, the probability of the event occurring, denoted as π, is commonly transformed using the logit function, which is the natural logarithm of the odds ratio, to meet the model’s linearity assumption.
The basic form of the model can be expressed as:
where is the probability that the dependent variable Y equals 1, is the intercept, , , …, are the regression coefficients to be estimated, and , , …, are the independent variables.
In the model estimation process, maximum likelihood estimation is commonly used to determine the regression coefficients, maximizing the likelihood function of the observed data. The goodness-of-fit of the model can be assessed through the Hosmer–Lemeshow test, while the significance of the model coefficients is typically determined using the Wald statistic or likelihood ratio test. Additionally, to quantify the impact of the independent variables on the probability of the event, the Odds Ratio (OR) is often calculated, with the formula:
where is the regression coefficient for the i-th independent variable. The Odds Ratio provides an intuitive measure, indicating the change in the odds of the event occurring for each one-unit increase in the independent variable.
3.6. SHAP
SHAP (SHapley Additive exPlanations) values are a method for explaining the predictions of machine learning models, based on the concept of Shapley values from game theory. SHAP values can interpret the output of any machine learning model by attributing the model’s prediction for any specific instance to the marginal contributions of individual features.
- Initialization: For a dataset with features, initialize the SHAP value vector , where the length of the vector is the same as the number of features.
- Computation Order: The model selects a computation order for the features (usually random or sorted by feature importance).
- Iterative Computation: For each feature ii, in the determined computation order, the feature is sequentially added to the model, and the contribution to the SHAP values is iteratively calculated until all features have been processed. The mathematical representation of the SHAP value for a feature ii is given by:where is the set of all features, is a subset of features not containing feature , is the model’s prediction output on the subset , and is the SHAP value for feature .
3.7. Metrics
Model performance was evaluated using various metrics through multiple cross-validations, including Accuracy, Recall, Precision, F1 Score, AUC, AP, confusion matrix, PR (Precision-Recall) curve, and ROC (Receiver Operating Characteristic) curve.
is the Precision at a given Recall .
3.8. Model Selection
Model selection constitutes an integral phase within the domain of accident prediction research. It is customary for investigators to train multiple models and subsequently select the one that demonstrates the most superior performance based on predictive performance evaluation metrics. However, recent studies have indicated that decision tree-based models possess certain advantages in the field of accident prediction. Jeong et al. compared the predictive performance of Logistic regression, Decision tree, Neural network, Gradient boosting model, and Naive Bayes classifier on accident data and found that Bagging, when utilized in conjunction with decision trees, exhibited the optimal predictive performance [52]. Prati et al. compared decision trees with Bayesian networks and reported that models based on decision trees yielded superior predictive performance [53]. Gopinath et al. applied Support vector machine (SVM), Naive Bayes models, and decision trees to accident data analysis and determined that decision tree models outperformed both SVM and Bayesian models in terms of predictive accuracy [54]. Furthermore, Santos conducted a review of 56 accident prediction studies published between 2001 and 2021 and discovered that tree-based models, particularly Random Forest models, demonstrated the best predictive performance, achieving the highest performance in 70% of applications and 29% of the studies. Consequently, in the present study, tree-based models, such as Random Forest, XGBoost, and LightGBM are employed as classifiers [55].
4. Results
4.1. Results of Tree-Based Models
Table 4 presents the differences in predictive performance between the two models using different classifiers. For Model 1, both the Random Forest and XGBoost classifiers demonstrated relatively high accuracy, but their recall rates were comparatively low, indicating certain limitations in identifying positive class samples. In Model 2, the performance of all classifiers improved, with the recall rates of Random Forest and XGBoost showing a significant increase, reflecting an enhanced ability to identify positive class samples. LightGBM, in particular, exhibited the highest accuracy, recall and AUC values in Model 2, indicating its strong generalization ability and discriminative power in classification tasks.
Table 4.
Performance Comparison of the Two Models.
When comparing the performance of the two models, Model 2 outperformed Model 1 across multiple evaluation metrics, especially in terms of AUC and AP values, highlighting Model 2’s superior overall performance in classification tasks. Additionally, the comparison between classifiers revealed the superiority of LightGBM in handling Model 2, suggesting that this classifier is better suited to the data characteristics of Model 2.
From Figure 2, the classification performance of the three classifiers—XGBoost, LightGBM, and Random Forest—can be observed across the two different models (Model 1 and Model 2). In Model 1, all three classifiers show high accuracy in predicting negative class samples (no accidents), but their recall rates for positive class samples are relatively low. In Model 2, the ability of all classifiers to identify positive class samples improves, particularly for LightGBM, which shows a significant increase in the number of correctly predicted positive class samples, indicating enhanced sensitivity to positive cases in Model 2. Additionally, Random Forest and XGBoost also demonstrate improved identification of positive class samples in Model 2.

Figure 2.
Confusion Matrices for Model 1 and Model 2 Using Different Classifiers. (a,c,e) show the confusion matrices for Model 1 using the Random Forest, XGBoost, and LightGBM classifiers, respectively. (b,d,f) display the confusion matrices for Model 2 using the same classifiers.
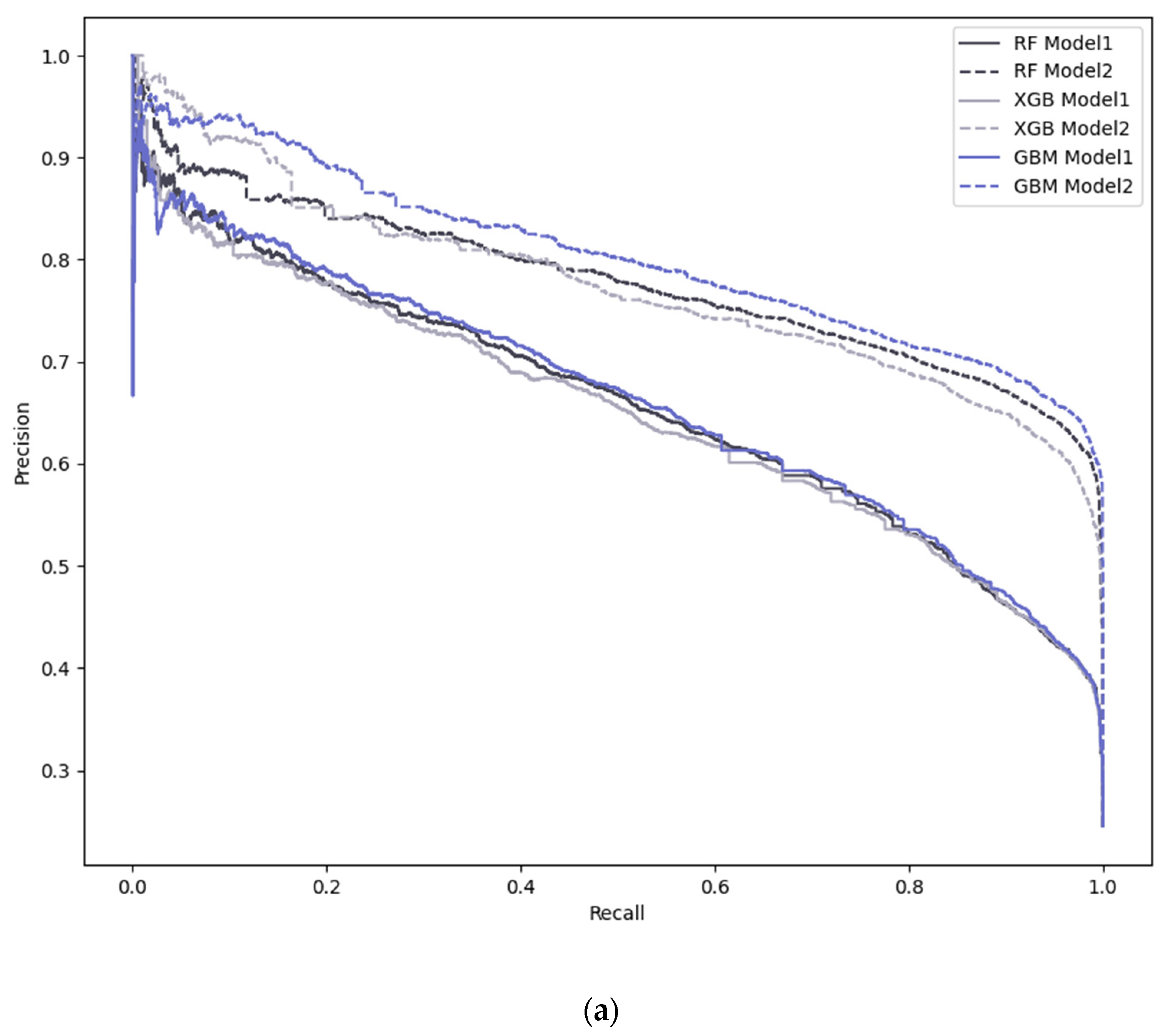
Analyzing the classifiers’ ability to correctly predict accident occurrences (samples labeled as 1), we find that, in Model 1, XGBoost predicted 2012 samples, LightGBM predicted 2098, and Random Forest predicted 2074. Comparatively, LightGBM performs better in predicting accidents. In Model 2, the prediction performance of all classifiers improves, with LightGBM notably increasing the number of predicted positive class samples to 3228, while Random Forest and XGBoost correctly predicted 3088 and 3142 such samples, respectively. The PR and ROC curves in Figure 3 further validate the earlier analysis of model performance, showing that Model 2 outperforms Model 1 in classification tasks, with LightGBM demonstrating the best classification performance in Model 2.

Figure 3.
(a) PR Curve; (b) ROC Curve.
In the comparison of different classifiers within the same model, LightGBM exhibits the strongest ability to predict positive samples. Moreover, all classifiers perform better in Model 2 than in Model 1. The key difference between the two models is that Model 2 incorporates historical accident data in addition to the features used in Model 1, indicating that historical accident information plays a positive role in predicting future accident risks.
4.2. Results of Logistic Regression Models
In this section, we conducted an in-depth analysis of the impact of vehicle characteristics on specific collision events by constructing two logistic regression models (Model 1 and Model 2). Model 2 builds upon Model 1 by incorporating additional control variables (A0 and A1). A comparison of the statistical results between the two models reveals that Model 2 exhibits stronger statistical significance and higher explanatory power across multiple variables (Table 5).
Table 5.
Performance Comparison of the Two Models.
In Model 2, an increase in vehicle age is significantly associated with a reduced likelihood of collision events (coefficient = −0.057, p-value < 0.0001), which may reflect that, as the vehicle ages, drivers become more familiar with its features and improve their driving skills. Additionally, non-commercial vehicles are less likely to be involved in collisions compared to commercial vehicles (coefficient = −0.418, p-value < 0.0001), which could be attributed to the higher frequency and intensity of use in commercial vehicles, leading to a greater risk of accidents. Moreover, new energy vehicles (NEVs) are significantly less likely to be involved in collisions than traditional fuel-powered vehicles (coefficient = −2.972, p-value < 0.0001), which may be related to the design, maintenance, and usage patterns of NEVs, all of which could contribute to reduced collision risk. Furthermore, an increase in wheelbase length is significantly associated with a decreased likelihood of collisions (coefficient = −0.073, p-value < 0.0001), likely due to the improved stability and handling of vehicles with longer wheelbases, resulting in reduced accident risk. In contrast, an increase in engine displacement is significantly associated with an increased likelihood of collisions (coefficient = 1.116, p-value < 0.0001).
Regarding traffic violation characteristics (B2 to B13), Model 2 demonstrates varying degrees of significance. Notably, B2 exhibits a significant suppressive effect on accident risk in both Model 1 and Model 2, while an increase in B5 is positively correlated with accident risk. After incorporating historical accident information in Model 2, the effects of B3, B4, B7, B8, B9, B10, B11, and B12 on accident risk shift from non-significant to significant, suggesting an interaction between A0, A1, and these variables. This interaction may reveal potential mechanisms by which original variables influence future accident risk. Furthermore, an increase in A0 and A1 significantly reduces accident risk, which may be due to changes in driving behavior following previous collision events, as drivers may adopt safer driving practices to avoid future accidents. This finding also indicates that accidents occurring in the past two years have a suppressive effect on the risk of future accidents. Finally, an increase in accident frequency is significantly associated with a higher likelihood of future collisions (coefficient = 1.745, p-value < 0.001), underscoring the importance of accident history in predicting future events.
5. Discussion
5.1. The Impact of Training Set Proportion on Model Performance
The proportion of the training set has a certain impact on the model’s predictive performance. In this section, we test the LightGBM model, which performed well in the previous section. First, we took 0.1 of the entire dataset as the validation set. Then, we tested the model’s predictive performance with training set proportions of [0.6, 0.65, 0.7, 0.75, 0.8, 0.85, 0.99]. The various metrics are shown in Figure 4.
Figure 4.
Accuracy Across Different Training Set Ratios.
In Figure 4, for the AUC and AP metrics, the model performed best on both the test and validation sets when the training set proportion was 0.7. For the remaining four metrics, the model showed better performance on the test set when the training set proportion was 0.75 or 0.8, but the performance improvement compared to when the training set proportion was 0.7 was only between 0.3% and 1%. Therefore, considering all factors, a training set proportion of 0.7, 0.75, or 0.8 for model training is quite appropriate.
5.2. Feature Importance and SHAP Values
This section analyzes the feature importance and SHAP (SHapley Additive exPlanations) values of the best-performing LightGBM (Model 2) to enhance the model’s interpretability. LightGBM’s feature importance is determined by evaluating the frequency of splits, coverage, gain, and their average values during tree construction. In contrast, SHAP values are based on the Shapley value concept from cooperative game theory, which fairly distributes the prediction outcome among the features to quantify each feature’s contribution to individual predictions.
5.2.1. Feature Importance Based on the Classifier
The feature importance ranking is shown in Figure 5. Among the top 15 features, 10 are related to traffic violations (B1, B12, B4, B6, B8, B3, B13, B7, B10, B5), while the features associated with historical accident information (A0, A1) also hold significant importance, with A0 ranking first. This indicates that historical accident information positively impacts the accuracy of predicting whether an accident will occur in the following year, with accident data from two years ago being more valuable for prediction than data from one year ago.
Figure 5.
Feature Importance of the LightGBM Model.
5.2.2. Feature Contribution Based on SHAP Values
Figure 6a presents the ranking of feature contributions based on SHAP values. It shows that accident frequency is the most important feature on average. Drivers with a lower accident frequency are less likely to be involved in an accident in the following year, while those with a higher frequency are more likely to be involved. Additionally, vehicles with a lower age are more likely to be involved in an accident in the following year. Moreover, Figure 6b,c shows that drivers with more accidents in the past two years are less likely to have an accident in the next year, suggesting that past accidents may influence future driving behavior, potentially making drivers more cautious and reducing accident risk. Furthermore, new energy vehicles exhibit higher accident risk, which could be attributed to the fact that many new energy vehicles in China are used for ride-hailing services. These vehicles are frequently used, have lower registration requirements (holding a driver’s license for three years, regardless of actual driving experience), and each ride has a random start and end point, leading to unfamiliarity with road conditions for some new drivers, thereby increasing accident risk. Regarding traffic violations, the more frequent violations B3, B7, B12, B10, B13, and B1 occurred in the past two years, the higher the likelihood of an accident in the following year.

Figure 6.
(a) Feature Importance Based on SHAP Values; (b–d) The distribution of SHAP values is depicted using blue scatter plots, while the distribution of feature values is represented by grey bar charts.
5.2.3. Model Decisions
Figure 7 shows decision plots based on SHAP values. In Figure 7a,b, it can be observed that accident frequency, vehicle age, and accident information from the previous two years significantly contribute to the model’s decision-making process, consistent with the previous analysis of feature importance across the entire dataset. The order of feature importance differs slightly, as Figure 7a,b are based on random samples, while Figure 6a is calculated from the entire dataset.

Figure 7.
Red denotes a positive effect of features on model predictions, with higher feature values correlating with increased predictions; blue indicates a negative effect, with feature value increments leading to decreased predictions. (a) Influence of Features on Model Decisions (n = 200); (b) Decision Plot After “Logit” Mapping; (c) Decision Plot for a Randomly Selected Positive Sample; (d) Decision Plot for Feature Interaction Effects. The asterisk (*) denotes the interaction effect between two factors.
Figure 7c illustrates how the model makes decisions based on the features of a specific sample. When accident frequency is 3, this contributes the most to the decision that an accident will occur in the following year. The second most important feature is that no accident occurred in the previous year, followed by a vehicle age of 2 years, and finally, that no accident occurred two years ago. Additionally, Figure 7b shows that, as vehicle age increases, the risk of an accident decreases. Regarding traffic violations, B3, B5, B7, B10, B12, and B13 are positively correlated with accident occurrence (Figure 7d). For the observed sample (Figure 7c), the first-order effects of B3, B7, and B13 are evident.
5.2.4. Feature Interaction Effects
Figure 7d displays the impact of feature interactions on model decisions, where the interactions between vehicle age and accident frequency, A1 and accident frequency, and A0 and accident frequency significantly contribute to the model’s decisions.
Figure 8 highlights these interactions. Figure 8a shows the interaction between accident frequency and vehicle age. When accident frequency is 0, older vehicles have a higher likelihood of accidents. However, when accident frequency is greater than 0, older vehicles have a lower likelihood of accidents. On the other hand, when the number of accidents in the past two years (A0, A1) is less than or equal to 2, higher accident frequency correlates with a greater likelihood of an accident in the following year. When the number of past accidents exceeds 2, the likelihood of an accident in the following year remains high, regardless of accident frequency or the number of previous accidents. This suggests that, for drivers with few accidents in the past two years, accidents can reduce future accident risk. However, for drivers with frequent accidents in the past two years, the likelihood of an accident remains high in the following year.
Figure 8.
(a) Interaction Effect Between Accident Frequency and Vehicle Age; (b) Interaction Effect Between A0 and Accident Frequency; (c) Interaction Effect Between A1 and Accident Frequency.
5.3. The Impact of Accidents on Future Risk
Figure 9 illustrates the sample flow. Among the samples that did not experience accidents in 2022, 2058 had been involved in 1 to 2 accidents in the preceding two years, while 30 samples had experienced more than two accidents. Conversely, within the sample group that recorded accidents in 2022, 1820 samples had experienced 1 to 2 accidents in the previous two years, while 67 samples had recorded more than two accidents during this period.
Figure 9.
Sankey Diagram of Sample Flow. The first layer represents all samples; the second layer is divided into two nodes representing whether an accident occurred in 2022; the third layer further subdivides each node into three based on accident history: no accidents, more than 2 accidents, and 1–2 accidents in the previous two years.
Table 5 demonstrates that A0 and A1 reflect the suppressive effect of historical accident records on future accident risk, while Figure 10 indicates variability in this suppressive effect. From Figure 9, it is evident that, as the number of accidents increases, the suppressive effect of A0 on future accident risk gradually diminishes. However, the growth of A1 does not significantly impact A0, which is attributed to the temporal sequence of A0 and A1; the increase in A1 does not influence A0. Similarly, A1 exhibits a comparable characteristic—when fewer than two accidents occurred in the previous year, A1 has a strong suppressive effect on the risk of accidents in the subsequent year. However, when the number of accidents exceeds two, the suppressive effect of A1 on future accident risk noticeably declines.
Figure 10.
The blank values indicate coefficients with a corresponding p-value less than 0.05. The horizontal and vertical axes represent the values of A1 and A0, respectively. Subfigure (a) displays the logit regression coefficients of A0, and subfigure (b) shows the logit regression coefficients of A1.
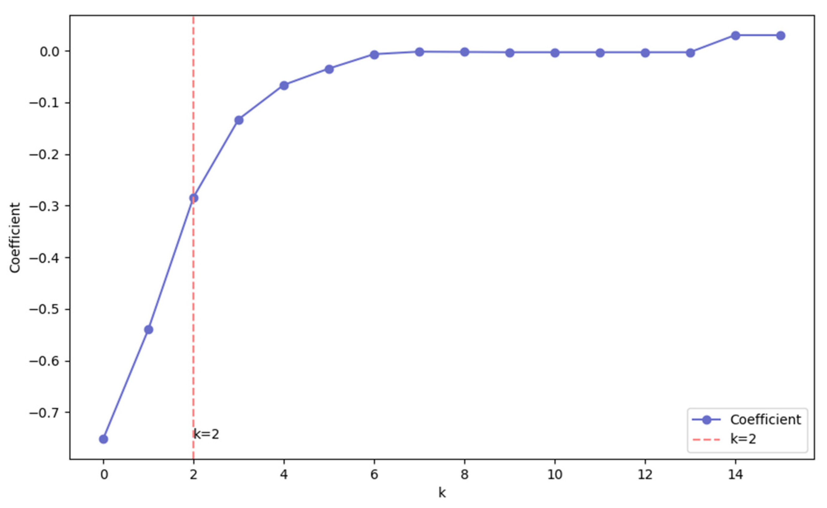
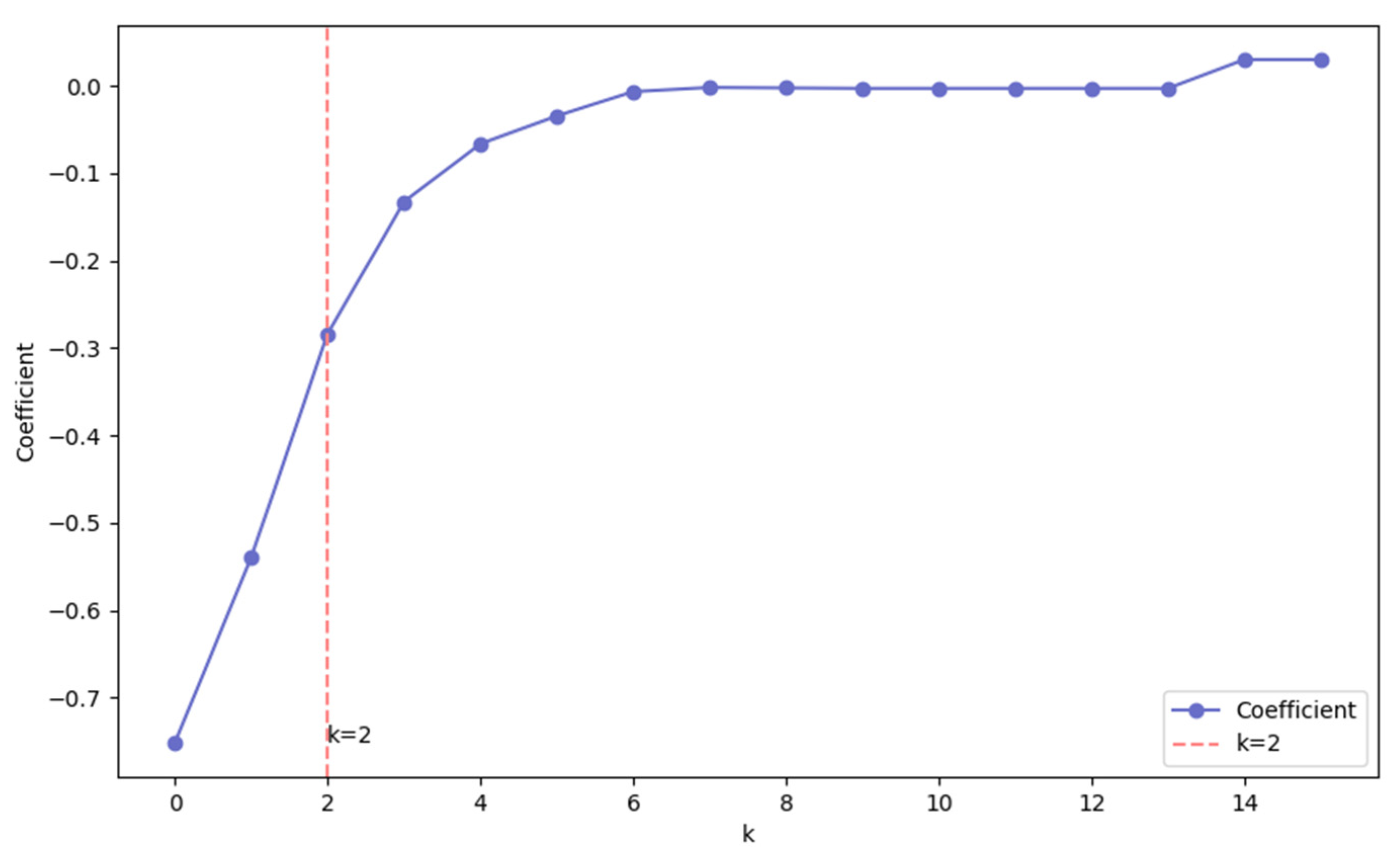
Furthermore, we summed the number of accidents from 2020 and 2021 and set a threshold value to establish a binary logit regression model for analysis. The results (Figure 11) show that, for drivers who experienced 1 to 2 accidents in the previous two years, their historical records significantly contribute to reducing the risk of future accidents. In contrast, for drivers with a high accident frequency—those with more than two accidents in the past two years—the suppressive effect is relatively limited. Therefore, in traffic risk assessment and management, different strategies should be adopted based on historical accident information.
Figure 11.
Logit regression coefficients at different thresholds .
5.4. Limitations and Future Work
Firstly, a primary challenge for accident prediction models lies in the potential for incomplete data or the inability to access additional features due to data privacy or permission issues. This limitation can result in certain variables being underrepresented or entirely absent, which could affect the model’s comprehensiveness and accuracy. Additionally, the issue of imbalanced data is prevalent, as seen in the distribution of features like A0 and A1 in Figure 6c. This imbalance can lead to model bias, making it more difficult to accurately predict minority class outcomes (e.g., accidents). Furthermore, since the accident data utilized by the model is confined to a city in western China, it imparts certain spatial constraints to the data. The suitability of the data for application in other countries and regions necessitates more in-depth examination.
Secondly, the prediction model inherently assumes that the patterns observed in the training data will remain consistent over time. However, in reality, external factors may cause these patterns to change, leading to shifts in driver behavior or accident trends. Future research should aim to incorporate analyses that account for such potential changes to improve model adaptability and robustness.
Finally, due to data permission constraints, historical accident information was input into the model on an annual basis. This granularity limits the ability to observe the specific mechanisms through which past accidents influence future risk, such as changes in driving behavior or response to previous incidents. As a result, this study can only infer the impact of accidents on future risk from aggregate statistics rather than from a detailed behavioral analysis.
In forthcoming studies, we will seek collaboration with additional relevant institutions to collect data from various countries and regions, exploring whether similar patterns of driver risk assessment exist as in this study across different nations or areas, with the aim of extending our research findings to a broader range of geographical and cultural contexts. Moreover, building upon this research, we will embark on the study of dynamic collision risk assessment. By integrating multi-dimensional features, such as vehicle operation parameters, driver status, and scene information, we will assess collision risks in real-time. Special attention will be given to the impact of historical accident data and driver violation information on future collision risks for drivers, as well as the variability of this impact among different drivers.
6. Conclusions
This study conducts an in-depth analysis of traffic accident data from a city in Western China, focusing on the role of historical accident information in predicting future accidents, along with the interaction effects between these historical data and features such as driver violations and vehicle attributes. Two accident prediction models were constructed: Model 1, based on vehicle information and driver violations, and Model 2, which further incorporates historical accident features. By comparing the performance of the two models, the study reveals the positive impact of historical accident information on future accident risk prediction and analyzes the contribution of feature interaction effects to model decisions. The key contributions of this research are as follows:
- Predictive Power of Historical Accident InformationModel 2, which includes historical accident information, outperforms Model 1 across multiple evaluation metrics, particularly in terms of AUC and AP scores. This demonstrates the significant predictive value of historical accident data for future accident risks.
- Impact of Feature Interaction EffectsThe analysis of feature importance and SHAP values reveals that the interaction effects between historical accident information and other features significantly influence model decisions, thereby enhancing predictive accuracy.
- Differential Impact of Accident Risk MitigationThe findings indicate that, for drivers with 1 to 2 accidents in the past two years, historical accident records have a notable impact on reducing future accident risk. However, for drivers with frequent accidents—those with more than two accidents in the past two years—the mitigating effect is relatively limited.
In summary, this study not only confirms the importance of historical accident information in traffic accident prediction but also provides new insights into understanding the complexity of accident risk through the analysis of feature interaction effects. Despite the limitations of data imbalance and information gaps, the findings offer valuable guidance for traffic management authorities in formulating accident prevention measures. Future research should further explore the specific mechanisms through which accidents influence future risk and consider incorporating real-time data and finer time scales to improve the precision and practicality of prediction models, ultimately contributing to more effective traffic accident prevention and risk management.
Author Contributions
Conceptualization, J.W. and C.Z.; methodology, J.W.; software, C.Z.; validation, C.Z. and Z.L.; formal analysis, J.W.; investigation, C.Z.; resources, J.W.; data curation, C.Z.; writing—original draft preparation, J.W.; writing—review and editing, Z.L.; visualization, Z.L.; supervision, J.W. All authors have read and agreed to the published version of the manuscript.
Funding
This research received no external funding.
Informed Consent Statement
Not applicable.
Data Availability Statement
The data presented in this study are available on request from the corresponding author.
Conflicts of Interest
The authors declare no conflicts of interest.
References
- World Health Organization. Global Status Report on Road Safety 2023. Available online: https://www.who.int/teams/social-determinants-of-health/safety-and-mobility/global-status-report-on-road-safety-2023 (accessed on 22 August 2024).
- Mannering, F.; Bhat, C.R.; Shankar, V.; Abdel-Aty, M. Big Data, Traditional Data and the Tradeoffs between Prediction and Causality in Highway-Safety Analysis. Anal. Methods Accid. Res. 2020, 25, 100113. [Google Scholar] [CrossRef]
- Fountas, G.; Sarwar, M.T.; Anastasopoulos, P.C.; Blatt, A.; Majka, K. Analysis of Stationary and Dynamic Factors Affecting Highway Accident Occurrence: A Dynamic Correlated Grouped Random Parameters Binary Logit Approach. Accid. Anal. Prev. 2018, 113, 330–340. [Google Scholar] [CrossRef] [PubMed]
- Zeng, Q.; Gu, W.; Zhang, X.; Wen, H.; Lee, J.; Hao, W. Analyzing Freeway Crash Severity Using a Bayesian Spatial Generalized Ordered Logit Model with Conditional Autoregressive Priors. Accid. Anal. Prev. 2019, 127, 87–95. [Google Scholar] [CrossRef]
- Boggs, A.M.; Wali, B.; Khattak, A.J. Exploratory Analysis of Automated Vehicle Crashes in California: A Text Analytics & Hierarchical Bayesian Heterogeneity-Based Approach. Accid. Anal. Prev. 2020, 135, 105354. [Google Scholar] [CrossRef]
- Tamakloe, R.; Das, S.; Nimako Aidoo, E.; Park, D. Factors Affecting Motorcycle Crash Casualty Severity at Signalized and Non-Signalized Intersections in Ghana: Insights from a Data Mining and Binary Logit Regression Approach. Accid. Anal. Prev. 2022, 165, 106517. [Google Scholar] [CrossRef]
- Waseem, M.; Ahmed, A.; Saeed, T.U. Factors Affecting Motorcyclists’ Injury Severities: An Empirical Assessment Using Random Parameters Logit Model with Heterogeneity in Means and Variances. Accid. Anal. Prev. 2019, 123, 12–19. [Google Scholar] [CrossRef]
- Shi, X.; Wong, Y.D.; Li, M.Z.-F.; Palanisamy, C.; Chai, C. A Feature Learning Approach Based on XGBoost for Driving Assessment and Risk Prediction. Accid. Anal. Prev. 2019, 129, 170–179. [Google Scholar] [CrossRef]
- Parsa, A.B.; Movahedi, A.; Taghipour, H.; Derrible, S.; Mohammadian, A. Toward Safer Highways, Application of XGBoost and SHAP for Real-Time Accident Detection and Feature Analysis. Accid. Anal. Prev. 2020, 136, 105405. [Google Scholar] [CrossRef]
- Zhang, Y.; Chen, Y.; Gu, X.; Sze, N.N.; Huang, J. A Proactive Crash Risk Prediction Framework for Lane-Changing Behavior Incorporating Individual Driving Styles. Accid. Anal. Prev. 2023, 188, 107072. [Google Scholar] [CrossRef]
- Guo, Y.; Li, Z.; Wu, Y.; Xu, C. Exploring Unobserved Heterogeneity in Bicyclists’ Red-Light Running Behaviors at Different Crossing Facilities. Accid. Anal. Prev. 2018, 115, 118–127. [Google Scholar] [CrossRef]
- Guo, Y.; Li, Z.; Liu, P.; Wu, Y. Modeling Correlation and Heterogeneity in Crash Rates by Collision Types Using Full Bayesian Random Parameters Multivariate Tobit Model. Accid. Anal. Prev. 2019, 128, 164–174. [Google Scholar] [CrossRef] [PubMed]
- Fu, C.; Sayed, T. Bayesian Dynamic Extreme Value Modeling for Conflict-Based Real-Time Safety Analysis. Anal. Methods Accid. Res. 2022, 34, 100204. [Google Scholar] [CrossRef]
- Rahim, M.A.; Hassan, H.M. A Deep Learning Based Traffic Crash Severity Prediction Framework. Accid. Anal. Prev. 2021, 154, 106090. [Google Scholar] [CrossRef] [PubMed]
- Tang, J.; Liang, J.; Han, C.; Li, Z.; Huang, H. Crash Injury Severity Analysis Using a Two-Layer Stacking Framework. Accid. Anal. Prev. 2019, 122, 226–238. [Google Scholar] [CrossRef]
- Bao, J.; Liu, P.; Ukkusuri, S.V. A Spatiotemporal Deep Learning Approach for Citywide Short-Term Crash Risk Prediction with Multi-Source Data. Accid. Anal. Prev. 2019, 122, 239–254. [Google Scholar] [CrossRef]
- Ali, F.; Ali, A.; Imran, M.; Naqvi, R.A.; Siddiqi, M.H.; Kwak, K.-S. Traffic Accident Detection and Condition Analysis Based on Social Networking Data. Accid. Anal. Prev. 2021, 151, 105973. [Google Scholar] [CrossRef]
- Hu, Z.; Zhou, J.; Huang, K.; Zhang, E. A Data-Driven Approach for Traffic Crash Prediction: A Case Study in Ningbo, China. Int. J. Intell. Transp. Syst. Res. 2022, 20, 508–518. [Google Scholar] [CrossRef]
- Ye, J.; Zhao, J.; Ye, K.; Xu, C. How to Build a Graph-Based Deep Learning Architecture in Traffic Domain: A Survey. IEEE Trans. Intell. Transp. Syst. 2022, 23, 3904–3924. [Google Scholar] [CrossRef]
- Xia, N.; Xie, Q.; Hu, X.; Wang, X.; Meng, H. A Dual Perspective on Risk Perception and Its Effect on Safety Behavior: A Moderated Mediation Model of Safety Motivation, and Supervisor’s and Coworkers’ Safety Climate. Accid. Anal. Prev. 2020, 134, 105350. [Google Scholar] [CrossRef]
- Malin, F.; Norros, I.; Innamaa, S. Accident Risk of Road and Weather Conditions on Different Road Types. Accid. Anal. Prev. 2019, 122, 181–188. [Google Scholar] [CrossRef]
- Singh, H.; Kathuria, A. Analyzing Driver Behavior under Naturalistic Driving Conditions: A Review. Accid. Anal. Prev. 2021, 150, 105908. [Google Scholar] [CrossRef] [PubMed]
- Wu, Y.; Abdel-Aty, M.; Lee, J. Crash Risk Analysis during Fog Conditions Using Real-Time Traffic Data. Accid. Anal. Prev. 2018, 114, 4–11. [Google Scholar] [CrossRef] [PubMed]
- Rod, J.E.; Oviedo-Trespalacios, O.; Senserrick, T.; King, M. Older Adult Pedestrian Trauma: A Systematic Review, Meta-Analysis, and GRADE Assessment of Injury Health Outcomes from an Aggregate Study Sample of 1 Million Pedestrians. Accid. Anal. Prev. 2021, 152, 105970. [Google Scholar] [CrossRef] [PubMed]
- Abdel-Aty, M.; Ugan, J.; Islam, Z. Exploring the Influence of Drivers’ Visual Surroundings on Speeding Behavior. Accid. Anal. Prev. 2024, 198, 107479. [Google Scholar] [CrossRef]
- Yu, Q.; Ma, L.; Yan, X. Modeling Occupant Injury Severities for Electric-Vehicle-Involved Crashes Using a Vehicle-Accident Bi-Layered Correlative Framework with Matched-Pair Sampling. Accid. Anal. Prev. 2024, 199, 107499. [Google Scholar] [CrossRef]
- Qian, Q.; Shi, J. Accustomed or Regulated: Influencing Factors of Two-Wheeler Riders’ Illegal Lane-Transgressing Behavior When Overtaking. Accid. Anal. Prev. 2024, 204, 107648. [Google Scholar] [CrossRef]
- Costa, M.; Lima Azevedo, C.; Siebert, F.W.; Marques, M.; Moura, F. Unraveling the Relation between Cycling Accidents and Built Environment Typologies: Capturing Spatial Heterogeneity Through a Latent Class Discrete Outcome Model. Accid. Anal. Prev. 2024, 200, 107533. [Google Scholar] [CrossRef]
- Huỳnh, C.; Beaulieu-Thibodeau, A.; Fallu, J.-S.; Bergeron, J.; Jacques, A.; Brochu, S. Factors Related to the Low-Risk Perception of Driving After Cannabis Use. Accid. Anal. Prev. 2024, 202, 107584. [Google Scholar] [CrossRef]
- Wang, J.; Xu, W.; Fu, T.; Gong, H.; Shangguan, Q.; Sobhani, A. Modeling Aggressive Driving Behavior Based on Graph Construction. Transp. Res Part C Emerg. Technol. 2022, 138, 103654. [Google Scholar] [CrossRef]
- Yang, T.; Zhang, Y.; Tan, J.; Qiu, T.Z. Research on Forward Collision Warning System Based on Connected Vehicle V2V Communication. In Proceedings of the 2019 5th International Conference on Transportation Information and Safety (ICTIS), Liverpool, UK, 14–17 July 2019; pp. 1174–1181. [Google Scholar]
- Yang, M.; Wang, X.; Quddus, M. Examining Lane Change Gap Acceptance, Duration and Impact Using Naturalistic Driving Data. Transp. Res. Part C Emerg. Technol. 2019, 104, 317–331. [Google Scholar] [CrossRef]
- Wang, C.; Xu, C.; Dai, Y. A Crash Prediction Method Based on Bivariate Extreme Value Theory and Video-Based Vehicle Trajectory Data. Accid. Anal. Prev. 2019, 123, 365–373. [Google Scholar] [CrossRef] [PubMed]
- Han, L.; Yu, R.; Wang, C.; Abdel-Aty, M. Transformer-Based Modeling of Abnormal Driving Events for Freeway Crash Risk Evaluation. Transp. Res. Part C Emerg. Technol. 2024, 165, 104727. [Google Scholar] [CrossRef]
- Cui, P.; Yang, X.; Abdel-Aty, M.; Zhang, J.; Yan, X. Advancing Urban Traffic Accident Forecasting through Sparse Spatio-Temporal Dynamic Learning. Accid. Anal. Prev. 2024, 200, 107564. [Google Scholar] [CrossRef] [PubMed]
- Xue, H.; Guo, P.; Li, Y.; Ma, J. Integrating Visual Factors in Crash Rate Analysis at Intersections: An AutoML and SHAP Approach towards Cycling Safety. Accid. Anal. Prev. 2024, 200, 107544. [Google Scholar] [CrossRef] [PubMed]
- Faisal Habib, M.; Motuba, D.; Huang, Y. Beyond the Surface: Exploring the Temporally Stable Factors Influencing Injury Severities in Large-Truck Crashes Using Mixed Logit Models. Accid. Anal. Prev. 2024, 205, 107650. [Google Scholar] [CrossRef]
- Abbasi, S.; Ko, J. Cycling Safely: Examining the Factors Associated with Bicycle Accidents in Seoul, South Korea. Accid. Anal. Prev. 2024, 206, 107691. [Google Scholar] [CrossRef]
- Yue, H. Investigating the Influence of Streetscape Environmental Characteristics on Pedestrian Crashes at Intersections Using Street View Images and Explainable Machine Learning. Accid. Anal. Prev. 2024, 205, 107693. [Google Scholar] [CrossRef]
- Nguyen-Phuoc, D.Q.; Xuan Mai, N.; Oviedo-Trespalacios, O. Not the Same: How Delivery, Ride-Hailing, and Private Riders’ Roles Influence Safety Behavior. Accid. Anal. Prev. 2024, 208, 107762. [Google Scholar] [CrossRef]
- Austine Taiwo, O.; Asmah Hassan, S.; Bin Mohsin, R.; Mahmud, N. Road Traffic Accidents Involvement among Commercial Taxi Drivers in Nigeria: Structural Equation Modelling Approach. Accid. Anal. Prev. 2024, 208, 107788. [Google Scholar] [CrossRef]
- Traficante, S.; Tinella, L.; Lopez, A.; Koppel, S.; Ricciardi, E.; Napoletano, R.; Spano, G.; Bosco, A.; Caffò, A.O. “Regulating My Anxiety Worsens the Safety of My Driving”: The Synergistic Influence of Spatial Anxiety and Self-Regulation on Driving Behavior. Accid. Anal. Prev. 2024, 208, 107768. [Google Scholar] [CrossRef]
- Alruwaili, A.; Xie, K. Modeling the Influence of Connected Vehicles on Driving Behaviors and Safety Outcomes in Highway Crash Scenarios across Varied Weather Conditions: A Multigroup Structural Equation Modeling Analysis Using a Driving Simulator Experiment. Accid. Anal. Prev. 2024, 199, 107514. [Google Scholar] [CrossRef] [PubMed]
- Ryder, B.; Dahlinger, A.; Gahr, B.; Zundritsch, P.; Wortmann, F.; Fleisch, E. Spatial Prediction of Traffic Accidents with Critical Driving Events—Insights from a Nationwide Field Study. Transp. Res. Part A Policy Pract. 2019, 124, 611–626. [Google Scholar] [CrossRef]
- Fa, H.; Shuai, B.; Yang, Z.; Niu, Y.; Huang, W. Mining the Accident Causes of Railway Dangerous Goods Transportation: A Logistics-DT-TFP Based Approach. Accid. Anal. Prev. 2024, 195, 107421. [Google Scholar] [CrossRef] [PubMed]
- Liao, H.; Li, Y.; Li, Z.; Bian, Z.; Lee, J.; Cui, Z.; Zhang, G.; Xu, C. Real-Time Accident Anticipation for Autonomous Driving through Monocular Depth-Enhanced 3D Modeling. Accid. Anal. Prev. 2024, 207, 107760. [Google Scholar] [CrossRef]
- Breiman, L. Random Forests. Mach. Learn. 2001, 45, 5–32. [Google Scholar] [CrossRef]
- Chen, T.; Guestrin, C. XGBoost: A Scalable Tree Boosting System. In Proceedings of the 22nd ACM SIGKDD International Conference on Knowledge Discovery and Data Mining, San Francisco, CA, USA, 13 August 2016; pp. 785–794. [Google Scholar]
- Ke, G.; Meng, Q.; Finley, T.; Wang, T.; Chen, W.; Ma, W.; Ye, Q.; Liu, T.-Y. LightGBM: A Highly Efficient Gradient Boosting Decision Tree. In Advances in Neural Information Processing Systems 30 (NIPS 2017); Curran Associates Inc.: Red Hook, NY, USA, 2017. [Google Scholar]
- Niu, D.; Sayed, T.; Fu, C.; Mannering, F. A Cross-Comparison of Different Extreme Value Modeling Techniques for Traffic Conflict-Based Crash Risk Estimation. Anal. Methods Accid. Res. 2024, 44, 100352. [Google Scholar] [CrossRef]
- Tahir, H.B.; Yasmin, S.; Haque, M.M. A Poisson Lognormal-Lindley Model for Simultaneous Estimation of Multiple Crash-Types: Application of Multivariate and Pooled Univariate Models. Anal. Methods Accid. Res. 2024, 41, 100315. [Google Scholar] [CrossRef]
- Jeong, H.; Jang, Y.; Bowman, P.J.; Masoud, N. Classification of Motor Vehicle Crash Injury Severity: A Hybrid Approach for Imbalanced Data. Accid. Anal. Prev. 2018, 120, 250–261. [Google Scholar] [CrossRef]
- Prati, G.; Pietrantoni, L.; Fraboni, F. Using Data Mining Techniques to Predict the Severity of Bicycle Crashes. Accid. Anal. Prev. 2017, 101, 44–54. [Google Scholar] [CrossRef]
- Gopinath, V. Traffic Accidents Analysis with Respect to Road Users Using Data Mining Techniques. Int. J. Emerg. Trends Technol. Comput. Sci. 2017, 6, 15–20. [Google Scholar]
- Santos, K.; Dias, J.P.; Amado, C. A Literature Review of Machine Learning Algorithms for Crash Injury Severity Prediction. J. Saf. Res. 2022, 80, 254–269. [Google Scholar] [CrossRef]
Disclaimer/Publisher’s Note: The statements, opinions and data contained in all publications are solely those of the individual author(s) and contributor(s) and not of MDPI and/or the editor(s). MDPI and/or the editor(s) disclaim responsibility for any injury to people or property resulting from any ideas, methods, instructions or products referred to in the content. |
© 2024 by the authors. Licensee MDPI, Basel, Switzerland. This article is an open access article distributed under the terms and conditions of the Creative Commons Attribution (CC BY) license (https://creativecommons.org/licenses/by/4.0/).














