Abstract
Digitalization of STEM in higher education is envisioned to foster digital societies through enhanced contextualised engaged learning, digital skills, and access to digital learning resources, specifically in developing countries, including those in Africa. The dearth of empirical evidence validating digitalization hinders implementation. This study aims to investigate pre-service teachers’ perspectives towards the use of digital game-based learning (DGBL) for sustainable development of STEM education and promoting 21st century skills. The study was based on the Technology Acceptance Model (TAM) as a framework. A quantitative survey design was adopted to collect necessary data from 255 pre-service teachers in a South African university. The fitness of the proposed model was acceptable to proceed with partial least squares structural equation modeling analysis. The model accounted for 59% explanatory strength of pre-service teachers’ perspectives towards using DGBL in teaching and learning. Pre-service teachers consistently express noteworthy perspectives on the DGBL approach, emphasizing the capacity to provide diverse learning opportunities, foster heightened engagement, and facilitate contextualised learning experiences. The findings contribute to the empirical validation and role of DGBL in STEM and the design of educational games promoting contextualised self-directed learning for sustainability teaching and learning in higher education.
1. Introduction
The challenges faced in Science, Technology, Engineering, and Mathematics (STEM) education, marked by abstract content and waning student engagement, persist as formidable obstacles for educators worldwide. The imperative to address these challenges becomes even more urgent in developing countries, where the digital literacy gap exacerbates existing societal disparities. This is particularly evident in the case of South Africa, a nation grappling with the enduring effects of apartheid and profound inequalities in educational access [1]. The commitment to reducing the digital literacy gap is underscored by South Africa’s national and future digital skills strategy plan, acknowledging the need for comprehensive initiatives. The digital divide, echoing socioeconomic disparities, adds complexity to the pre-existing challenges in STEM education. Recognizing the importance of higher education in advancing societal progress, South Africa aligns itself with the United Nations Sustainable Development Goals (SDGs), emphasizing accessible, high-quality education and lifelong learning facilitated by digital and innovative technologies [2]. For South Africa, achieving social justice through education requires a multifaceted approach. This involves not only the equitable distribution of digital resources but also addressing the affordability of Internet access and implementing robust digital literacy programs. These initiatives are not merely technological interventions; they are pathways to empowerment and inclusivity. The goal is to transform education from a potential reinforcement of existing disparities into a tool for empowerment and societal inclusion.
Across STEM disciplines, it is suggested that implementation of innovative digital technologies for learning has the potential to create opportunities for developing digital skills and competences for the fourth industrial revolution (4IR) [2,3,4]. Technology-driven teaching and learning approaches such as flipping the classroom, digital game-based learning, Blackboard Learn, and massive open online courses (MOOCs) have become popular and successful in STEM education [3]. Digital game-based learning (DGBL) emphasizes student-centered, self-directed teaching and learning pedagogies to promote both intrinsic and extrinsic student engagement. This paradigm shift of digitalization in education has the potential to revolutionize strategies of conveying and creating new knowledge with learners. The fun and engaging nature of digital games gives it an advantage over other promising technology-focused teaching and learning approaches. The most advanced innovative technology will not be successful if it does not meet the needs of its users, that is, student interests and learning needs. The literature reflects the necessity to explore students’ perceptions of technology-driven teaching and learning, that is, the factors influencing students’ intentions to adopt digital game-based learning [5,6]. These arguments in the literature suggest that technologies in education are necessary for the development of lifelong learning skills—that access to learning environments created through DGBL show substantial potential in challenging and engaging students in dynamic learning and self-directed learning [7,8,9].
This study aims to delve into the factors affecting pre-service teachers regarding DGBL in the context of STEM education. Conducting a systematic literature review served as the foundation to scrutinise the current landscape of DGBL research within higher education. Embracing and extending the robust Technology Acceptance Model (TAM) framework, this study capitalises on TAM’s inherent flexibility and widespread acceptance across diverse domains and disciplines. The proposed model innovatively extends beyond the TAM framework by incorporating pertinent external factors influenced by game elements, and intrinsic and extrinsic motivation. Factors such as learning strategies, learning opportunities, and cognitive engagement play pivotal roles in defining pre-service teachers’ perceived usefulness and perceived ease of use concerning DGBL. This model draws strength from the well-established factors of perceived usefulness and perceived ease of use. Perceived usefulness, within the context of DGBL, encompasses its potential to provide an enriched, student-centered teaching and learning approach, ultimately contributing to improved student performance. On the other hand, perceived ease of use gauges the extent to which students find the integration of DGBL seamless and effortless in the application of teaching and learning within the STEM education domain [1]. In essence, this research aspires to contribute to the evolving discourse on DGBL in STEM education by offering a nuanced understanding of pre-service teachers’ perspectives.
Understanding the determinants influencing pre-service teachers’ viewpoints is crucial for informed curriculum development, teacher training programs, and policy initiatives. The current literature lacks a comprehensive exploration of the multifaceted elements that contribute to pre-service teachers’ attitudes and beliefs regarding the integration of DGBL. This study seeks to address this gap by investigating the diverse factors, encompassing technological proficiency and potential to learn with digital games, that collectively influence how pre-service teachers perceive and approach the use of DGBL in STEM higher education.
2. Literature Review
2.1. STEM Education and Digital Literacy in South Africa
Developing countries are in continuous development towards bridging the digital literacy gap in education and employment [1,10]. Promoting digital literacy is crucial to achieving the United Nations (UN) SDG 4, which is to provide inclusive and excellent education for everyone and encourage lifelong learning [10,11]. This is endorsed in the national digital and future skills strategy of South Africa. The strategic plan recognises that the world is experiencing a skills revolution [11]. The overarching implementation document for the strategy sets out to lead institutions and stakeholders in the development of digital and future skills programs (2021–2025). The report recommends promotion of digital literacy skills and the adoption of innovative digital technologies to address the many levels of the digital literacy gap [11].
South African society at large shows that access to computer devices and the Internet is still limited; however, the emergence of mass deployment of wireless technology has increased the availability of affordable mobile phones and Internet access [12,13]. It is speculated that mobile gaming (online and offline) may increase in South Africa, especially amongst young adults, due to the increasing use of mobile technology and the affordability of large-scale wireless services. The advantages of mobile applications in education and their adoption has been researched in South Africa to a great extent, with promising results [14,15]. With access to resources no longer a primary concern, developing countries are investing in the digital skills development of young people, both men and women [15,16]. Digital literacy is at the heart of sustainable skills development for the youth to live, study, and work, expanding beyond just functional technological abilities to include a variety of digital skills, culture, and identities.
2.2. Digital Game-Based Learning in Higher Education
When engaged actively in a game, a person’s brain experiences the feeling of joy and being challenged spontaneously, and the same experience is true in digital game-based learning [1]. In recent years, the popularity of DGBL as a learning medium has grown significantly, with its introduction into museums, libraries, online programs, and classrooms [5,8]. In the context of education, there are two approaches to game play: game-based learning and gamification. Gamification focuses on the concept of rewarding each task that is completed, whereas game-based learning leverages conflict and play to make academics more engaging and enjoyable [10,11]. Taking learning to the next level, DGBL defines environments where game activities involve problem solving and cognitive processing, motivating and challenging users with a sense of achievement [10]. Digital games in education support schools and educators moving towards creating a digital learning environment using devices such as computers, mobile phones, and digital applications [17]. Studies suggest great potential in digital games application in 21st century learning and teaching. They are one of the few technical advancements capable of satisfying many of the 21st century’s evolving learning demands and criteria [2,12,13,14]. The fun, engaging nature of DGBL has many successes reported in learning achievements and improved performance in language studies, and particularly in STEM education [17]. Furthermore, information technology-integrated learning approaches are more effective than traditional approaches in student cognitive perspective, retention, participation and engagement [8,15]. Making use of digital game elements aligned with established learning principles can enhance meaningful learning that engages students.
2.3. Technology Acceptance Model
The Technology Acceptance Model (TAM) advocates that the acceptance of a technology is influenced by its users’ perceptions. It defines perceptions in behavioural attitudes towards use. That is, behavioural intention is a construct determined by attitude, and user’s attitudes are influenced by perceived usefulness and perceived ease of using the technology [18,19]. The model is adopted and extended to define external constructs influencing pre-service teachers’ intentions to use DGBL; see Figure 1.
Figure 1.
Technology acceptance model [18].
- External Variables (Moderators): External factors that can influence the relationship between the main constructs.
- Perceived Usefulness (PU): The degree to which a person believes that using a particular technology would enhance their job performance or make it easier.
- Perceived Ease of Use (PEoU): The extent to which a person believes that using a particular system would be free of effort.
- Attitude Toward Using (AT): The individual’s overall positive or negative feelings about using the technology, which is influenced by perceived usefulness and ease of use.
- Behavioural Intention to Use (BI): The individual’s subjective probability that they will perform a particular behaviour, in this case, using the technology.
Comparative studies endorse TAM over other technology acceptance theories, as it explains an average of 40–60% variance on technology acceptance and user behavioural intentions [19,20]. Perceived usefulness (PU) and perceived ease of use (PEoU) are the original TAM constructs to define pre-service teachers’ perceptions of DGBL as a technology. These constructs are further defined by external factors based on intrinsic and extrinsic motivations in DGBL (learning strategies, learning opportunity, cognitive engagement, perceived enjoyment, and social influence). Furthermore, PU and PEoU influence behavioural attitude, and behavioural attitude, in turn, influences behavioural intention to use DGBL.
2.4. Theoretical Framework and Hypotheses
In Figure 2, a pictorial representation of the proposed model is shown. Following are the four external constructs defined by the model, and the formulation of ten hypotheses (Table 1).
Figure 2.
The proposed DGBL technology acceptance model.
Table 1.
Hypotheses overview: statements and proposed relationships.
Learning strategies (LS): LS identifies evidence of technology-integrated teaching and learning strategies compared to traditional teaching and learning approaches. Indicator items for the LS construct are developed based on popular learning theories in STEM education (constructivism, cognitivism, and behaviourism) perceived in DGBL [21,22]. In the study, the LS construct defines pre-service educators’ perceived teaching and learning approaches integrated in DGBL, that is, whether DGBL facilitates effective teaching and learning in STEM education as perceived by pre-service teachers.
Learning opportunity (LO): In this study, LO is the degree to which pre-service educators believe that playing educational games has the potential to offer them an opportunity to interact and explore with content knowledge for individualised learning needs [22,23]. Learning opportunity (LO) is a construct to determine learning needs of students and where those needs are meet by DGBL.
Learning with digital games offer students the opportunity to experiment with a simulated learning reality and take control over the learning process, while in interaction with other students. Various studies that attested to the use of digital technologies to have a significant influence on student learning, especially learning of STEM subjects both in basic and higher education [23,24,25]. Literature depicts LO to have a positive correlation with its related variables such as perceived usefulness, attitude, and behavioural intention [22]. That is, students’ perceived usefulness of DGBL can be predicted by apparent learning opportunities in the games. A study demonstrated that LO significantly influenced perceived usefulness (β = 0.58, p < 0.01) [24], supported in another study [22], the path coefficient of LO showed a good influence on PU (β = 0.49, p < 0.001). High interrelations were reported among behavioural intention, learning opportunities and usefulness, a high usefulness score is associated to a high score on learning opportunities (r = 0.714, p < 0.01) and behavioural intention (r = 0.703, p = 0.001), and vice versa [22,26].
Cognitive engagement (CE) is a less-studied determinant of technology acceptance. CE is related to internal processes such as the use of metacognitive strategies, learning engagement, self-directed learning, ability to think critically, and building relationships in everyday life [27,28,29]. Cognitive learning strategies suggest that digital technology’s richness motivates learning intrinsic interest, curiosity, focused attention, concentration, and immersion in an activity [30,31]. Cognitive engagement (CE) is therefore defined as the idea of investing; it includes thoughtfulness and a willingness to work hard to understand complex ideas and master complex skills [32]. A strong positive correlation between CE and perceived usefulness is depicted (β = 0.36, p < 0.001), suggesting self-perception theory grounds for CE’s significant affected usefulness [33]. Consistent results were observed by [30]; CE significantly predicts perceived usefulness (β = 0.52, p < 0.001), perceived ease of use (β = 0.587, p < 0.001), and a direct-path CE and behavioural intention (β = 0.25, p < 0.01). Another recent study [34] supported the relationship between cognitive engagement and perceived usefulness (β = 0.24, p < 0.01).
To investigate the various factors influencing pre-service teachers’ perceptions towards the use of DGBL in STEM higher education, Table 1 provides an overview of the hypotheses proposed in the model, along with their corresponding statements.
3. Methodology
3.1. Research Design
The study adopted a quantitative survey research design. A survey questionnaire was used in the data collection process. Descriptive statistics and partial least squares-structural equation modeling were used to explore the data and in the assessment of the above formulated hypotheses.
3.2. Participants
The survey was administered with the use of random sampling amongst STEM undergraduate students in the Faculty of Education at the university of Zululand, south Africa, a population of 3000 pre-service educators, at the 95% confident level. The final sample size was two hundred and fifty-five (N = 255), an acceptable sample size for the current study’s feasibility, and considerations related to the population size, as it was less than 10% of the total population [35].
3.3. Instrument
A two-section questionnaire was employed to collect data from the respondents on their perception and intention to use DGBL. The first section gathered demographics of respondents and the second section consisted of a five-point Likert scale to collect data on the construct indicators. The indicator items were adopted and adapted from different literature sources. The Likert scale was used to measure the extent of the respondents’ agreement on the indicator statements that ranged from 1 as Strongly disagree to 5 as Strongly agree. Data were collected by means of random sampling and a survey questionnaire administered amongst STEM pre-service teachers at a university in South Africa.
3.4. Data Analysis Technique
The Statistical Package for the Social Sciences (SPSS) software (version 26) was used to compute descriptive statistics and screen missing data [36]. A two-step approach was employed for the evaluation of the proposed model. Partial Least Squares Structural Equation Modelling (PLS-SEM) techniques were employed for the model and hypothesis testing with the help of SmartPLS-4 software (version 4.0.9.4). The measurement model was used to address the model’s dependability and validity by testing convergent validity, internal consistency reliability, and discriminant validity. Convergent validity was assessed through factor loading and average extracted variance (AVE). As depicted in Table 2, factor loadings for the six constructs are greater than the threshold of 0.7, suggesting that all constructs are represented by their indicator items [37]. If the AVE value is greater than the standard minimum 0.5, that suggest adequate convergent validity. Consequently, the internal reliability of the model is acceptable, given the values of Cronbach’s alpha (CA) and composite reliability (CR) being greater than 0.7, respectively [38].
Table 2.
Average score values for each scale and Fornell–Larcker criterion values (in bold); greater values mean greater correlation between constructs.
4. Results
4.1. Descriptive Statistics
The mean scores of the indicators tested above the mid-point of 3.00, ranging from 3.18 to 3.82, indicating that pre-service teachers have positive perspectives towards the variables of the model in the context of STEM education (Table 2). The data suggest a moderate spread of responses for the model via the standard deviation, which ranges between 0.85 and 1.08, indicating a positive overview of construct indicators [35]. The projected data suggest positive perspectives towards the proposed constructs.
4.2. Measurement Model
The measurement model was employed to assess the model’s dependability and validity by testing convergent validity, internal consistency reliability, and discriminant validity [38].
Discriminatory validity serves as an empirical gauge of the extent to which a construct differs from other constructs, implying its uniqueness [38]. In this study, the assessment of discriminant validity for the indicators employs the cross-loading approach and Fornell–Larcker criterion [39,40]. Discriminant validity was established based on the Fornell–Larcker criterion; latent variables show more variance with its related indicator [38].
That is, criteria values are larger than other latent variables in the column (depicted with bold in Table 2), suggesting that each variable shares more variance with its indicators.
Convergent validity was assessed through factor loading and average extracted variance (AVE). As depicted in Table 3, factor loadings for constructs are greater than the threshold of 0.7, indicating that all constructs were well represented by their indicator items [37]. The AVE values range from 0.544 to 0.690 greater than the standard minimum 0.5, suggesting that the adequate convergent validity internal reliability of the model was acceptable, given the values of Cronbach’s alpha (CA) and composite reliability (CR) being greater than 0.7, respectively [38]. Results suggest effective model strength for evaluating the structural model.
Table 3.
Measurement model.
4.3. Structural Model
Bootstrapping procedure was performed to a sample of 5000 observations, with significance levels set at 97%, to evaluate collinearity and path coefficients of the structural model [38]. Collinearity within the model is reported as substantial when the VIF value is less than three [37,38]. Table 4 reports on VIF values; all the constructs VIF values were below 3.000, suggesting there were no collinearity issues within the model.
Table 4.
Total effects coefficients for the structural model.
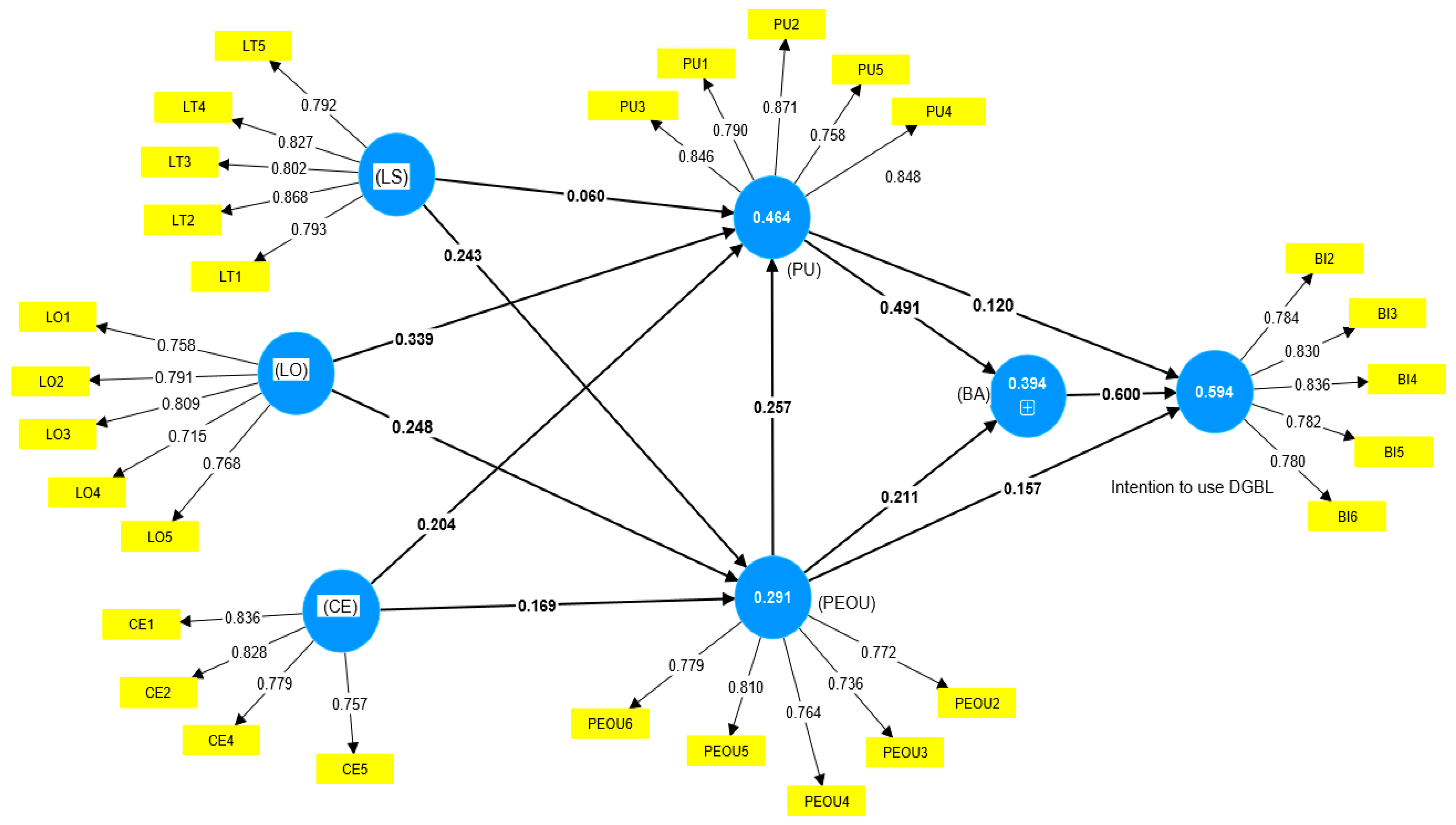
The Pearson product–moment correlation coefficient was used to examine variable correlation in the hypothesised relationships [37]. Depicted in Table 4 are the t values, declared significant if greater than 1.96, and a correlation of 0.05 or higher (r ≥ 0.05) for substantive correlations. The f-square (f2) effect size was estimated by running the PLS-SEM algorithm twice, to measure the strongest relationship of a predictor construct on the independent variable. Out of the 10 proposed hypotheses, 9 were supported and only one rejected. Behavioural attitude, PEoU, and PU were found to have positive and significant correlations to behavioural intention to use DGBL; Hypotheses-1, Hypothesis-2 and Hypothesis-3 were supported (H-1: β = 0.60, p < 0.001; H-2: β = 0.49, p < 0.001; H-3: β = 0.33, p < 0.001). Learning strategies as a construct had no significant influence on PU (H-5: β = 0.12, p < 0.25). Learning opportunity was a strong predictor of PU and PEoU (H-7: β = 0.40, p < 0.001; H-8: β = 0.24, p < 0.001). Pre-service teachers believe that DGBL provides better learning opportunities in STEM-related subjects. Results also indicate that cognitive engagement (CE) was observed to be a significant determining factor for PU and PEoU; it had a positive and significant impact on PU (H-9: β = 0.16, p < 0.005) and PEoU (H-10: β = 0.16, p < 0.003). CE was predicted to have a positive influence on pre-service teachers’ perceptions towards using DGBL in STEM higher education; see Table 4.
The findings are consistent with those of Bourgonjon, De Grove and Vanduhe, Nat [24,41]. suggesting a strong intent to use DGBL if it is focused on digital skills, opportunities to experiment with knowledge, and control of the learning process in a fun environment. Figure 3 further illustrates the structural model, depicted to account for 59% of the variance in behavioural intention. The exogenous variable explained 46% of the variance on perceived usefulness and 21% on perceived ease of use.
Figure 3.
Structural model.
Students and educators show positive and significant perceptions towards the use DGBL in STEM higher education [24,41]. Similar findings showed that the exogenous variable explained 63% of the variance in BI to use DGBL and that PEoU was the strongest predictor of BI 54% [42].
The model accounts for 59% of the variance in DGBL behavioural intention. The exogenous variable explained 46% of the variance on perceived usefulness, and 21% on perceived ease of use, suggesting that the external variables played a positive and significant influence on the model’s perceived ease of use and perceived usefulness. Perceived ease of use, perceived usefulness, and attitude directly and positively influenced pre-service teachers’ behavioural intention to use DGBL. The results indicate that STEM pre-service educators agree that it is within their intention to use DGBL for learning and teaching. The model’s total effect demonstrated that behavioural intention was positively influenced by all proposed factors.
5. Discussion and Implications
Developing an extended technology acceptance model through the integration of digital games features and learning strategies has been a major objective towards determining factors for pre-service teachers’ intention to use DGBL for sustainable development in STEM higher education. The current study is making a move forward by implementing a DGBL perception model. Using the proposed model, the study examines the effect of learning strategies, learning opportunity, and cognitive engagement on pre-service teachers’ perception of DGBL in STEM higher education. The impact of learning strategies, learning opportunity, and cognitive engagement positively and significantly influenced pre-service teachers’ perceived usefulness and ease of using DGBL. Moreover, perceived ease of use, perceived usefulness, and attitude directly and positively influenced pre-service teachers’ behavioural intention to use DGBL. That is, given the diverse learning opportunity, learning strategies, and cognitive engagement afforded by DGBL, pre-service educators believe that it is within their intention to use DGBL to promote effective teaching and learning in STEM higher education. The proposed model accounts for 59% of the variance of use in DGBL behavioural intention. The models’ path coefficient showed positive correlation with behavioural intention to use DGBL. The proposed model’s path coefficient of behavioural intention to use DGBL in STEM higher education was found to be significant and consistent with earlier studies, between 40–60% [41,43,44,45].
The original TAM constructs of attitude, perceived usefulness, and perceived ease of use were found to have positive and significant relationships to behavioural intention to use DGBL. All three hypotheses were supported: H-1: (β = 0.60. p < 0.001; H-2: (β = 0.49, p < 0.001); H-3: (β = 0.33, p < 0.001); H-4: (β = 0.25, p < 0.001). That is, STEM pre-service teachers believe it is within the interest of teaching and learning to use DGBL. Learning strategies (LS) results suggest no significant effect with PU H-5: (β = 0.12, p < 0.25). The study findings indicate that participants did not perceive integrated learning strategies influencing their behavioural intention to use DGBL. However, learning theories showed a positive influence on pre-service teachers’ perceived ease of use H-6 (β = 0.24, p < 0.003). Learning opportunity (LO) was found to be a strong determining factor for STEM pre-service teachers’ behavioural intention to use DGBL. Pre-service teachers believe that DGBL provides diverse learning opportunities that suit their needs in STEM-related subjects, the strongest predictor of PU (H-7: β = 0.40, p < 0.001) and PEoU (H-8: β = 0.24, p < 0.001). The findings are consistent with those of [24,41], suggesting a strong intent to use DGBL if it is focused on digital skills, opportunities to experiment with knowledge, and control of the learning process in a fun environment. Cognitive engagement (CE) was observed to be a determining factor for STEM pre-service educators’ behavioural intention to use DGBL, with positive and significant effect on PU H-9: (β = 0.24, p < 0.001) and PEoU H-10: (β = 0.16, p < 0.003) supported, suggesting DGBL has the potential effect of intrinsic motivation influencing its usefulness and ease of use as a learning approach. Similar views were noted in the literature: cognitive engagement in game playing affected academic skills and learning strategies positively [45].
The findings contribute to the potential impact of learning strategies, learning opportunity, and cognitive engagement towards DGBL adoption in South Africa universities.
6. Conclusions
This study has delved into the critical realm of digital game-based learning (DGBL) within the context of higher education, focusing specifically on the perceptions of pre-service teachers in a South African university. The increasing demand for self-directed learning, coupled with the imperative to sustain pedagogies that cater to diverse social contexts, underscores the significance of integrating STEM education content into digital games. This integration not only fosters digital societies but also provides contextualised learning opportunities and access to digital resources, particularly in developing countries such as those in Africa. The research has employed the Technology Acceptance Model (TAM) as a theoretical framework, investigating the acceptance and perceptions of pre-service teachers towards DGBL. The utilization of a quantitative survey design involving 255 participants revealed a favorable acceptance of DGBL among pre-service teachers. The model, validated through Partial Least Squares Structural Equation Modeling analysis, demonstrated a commendable explanatory strength of 59%, affirming the robustness of the proposed framework.
Significant insights emerged from the findings, highlighting positive perceptions of pre-service teachers towards DGBL. Notably, perceived learning opportunities, learning engagement, and learning strategies played pivotal roles in shaping these perceptions. The study unveiled a strong inclination among pre-service educators for DGBL as an approach that offers diverse learning opportunities, high engagement levels, and contextualised learning experiences. These findings contribute substantially to the broader fields of research in educational game design and implementation. The implications for contextualised self-directed learning with DGBL are profound, especially in regions where digital education is still in the nascent stages of acceptance. As the digital landscape continues to evolve, the insights gained from this study provide valuable guidance for future research endeavors in curriculum development, and the design of educational interventions that leverage digital games for sustainable development of diverse digital skills and lifelong learning.
The survey scope of study was, however, limited to one university and does not advance to the actual use of DGBL, but rather uses statistical models to predict its use through behavioural intention. This could result in limited generalization of the findings. The study is geographically limited to South Africa, and the northern KwaZulu Natal province, a rural region. In essence, this research not only reinforces the viability of DGBL as a pedagogical tool but also underscores its potential to address the unique challenges faced by developing countries.
As we move forward, it is imperative to build upon these findings, fostering a collaborative effort between researchers, educators, and policymakers to further integrate DGBL into educational practices. Therefore, future studies can replicate the investigation towards the actual use of DGBL across faculties and/or universities, thereby addressing and nurturing a generation equipped with the digital skills necessary for the complexities of the modern world.
Author Contributions
Conceptualization, N.M.G., D.S. and A.C.; methodology, N.M.G.; software, N.M.G. and A.C.; validation, N.M.G., D.S. and A.C.; formal analysis, N.M.G. and A.C.; investigation, N.M.G. and A.C.; resources, N.M.G.; data curation, N.M.G.; writing—original draft preparation, N.M.G.; writing—review and editing, N.M.G., D.S. and A.C.; visualization, N.M.G. and A.C.; supervision, D.S. and A.C.; project administration, D.S. and A.C. All authors have read and agreed to the published version of the manuscript.
Funding
This research received no external funding.
Institutional Review Board Statement
The study was conducted in accordance with the Declaration of and approved by the Institutional Review Board (or Ethics Committee) of University of Zululand Research Ethics Committee (UZREC 171110-030 PGD 2019/26 and approved: 07-11-2022).
Informed Consent Statement
Informed consent was obtained from all subjects involved in the study.
Data Availability Statement
The datasets used and/or analysed during the current study are available from the corresponding author on reasonable request: Nonhlanhla Gumbi (gumbin@unizulu.ac.za).
Conflicts of Interest
The authors declare no conflict of interest.
References
- Herselman, M.; Botha, A. ICT4REDResearch Framework; CSIR Meraka: Pretoria, South Africa, 2013. [Google Scholar]
- Lyons, A.C.; Zucchetti, A.; Kass-Hanna, J.; Cobo, C. Bridging the Gap between Digital Skills and Employability for Vulnerable Populations; G20-Japan: Urbana, IL, USA, 2019. [Google Scholar]
- Ishak, S.A.; Din, R.; Hasran, U.A. Defining Digital Game-Based Learning for Science, Technology, Engineering, and Mathematics: A New Perspective on Design and Developmental Research. J. Med. Internet Res. 2021, 23, e20537. [Google Scholar] [CrossRef] [PubMed]
- Nikou, S.A.; Economides, A.A. Continuance Intention to Use Mobile Learning in Terms of Motivation and Technology Acceptance. In Research on E-Learning ICT in Education: Technological, Pedagogical Instructional Perspectives; Tsiatsos, T., Demetriadis, S., Mikropoulos, A., Dagdilelis, V., Eds.; Springer: Berlin/Heidelberg, Germany, 2021; pp. 1–14. [Google Scholar]
- Hébert, C.; Jenson, J.; Terzopoulos, T. “Access to technology is the major challenge”: Teacher perspectives on barriers to DGBL in K-12 classrooms. E-Learn. Digit. Media 2021, 18, 307–324. [Google Scholar] [CrossRef]
- Kong, S.C.; Chan, T.-W.; Griffin, P.; Hoppe, U.; Huang, R.; Kinshuk; Looi, C.K.; Milrad, M.; Norris, C.; Nussbaum, M. E-learning in school education in the coming 10 years for developing 21st century skills: Critical research issues and policy implications. J. Educ. Technol. 2014, 17, 70–78. [Google Scholar]
- Acquah, E.O.; Katz, H.T. Digital game-based L2 learning outcomes for primary through high-school students: A systematic literature review. Comput. Educ. Libr. 2020, 143, 103667. [Google Scholar] [CrossRef]
- Chen, C.-H.; Shih, C.-C.; Law, V. The effects of competition in digital game-based learning (DGBL): A meta-analysis. Educ. Technol. Res. Dev. 2020, 68, 1855–1873. [Google Scholar] [CrossRef]
- Hightower, A.; Smith, N.; Wiens, P. How we prepare teachers for game-based learning: A mixed-methods teacher education study with Minecraft: Education Edition. In Proceedings of the Society for Information Technology & Teacher Education International Conference, Online, 29 March 2021; pp. 415–419. [Google Scholar]
- UNICEF-Ghana. Risks and Opportunities Related to Children’s Online Practices: Ghana Country Report; GlobalKidsOnline: London, UK, 2017; Available online: http://globalkidsonline.net/wp (accessed on 4 October 2022).
- Abrahams, L.; Burke, M. Report on the International Experience in Open Digital Governance; Prepared for the SA–EU Strategic Partnership Dialogue Facility. 2022. Available online: https://www.wits.ac.za/media/wits-university/research/tayarisha/documents/SA-EU-Dialogue-ODG_International-Experience.pdf (accessed on 30 November 2023).
- Greenop, K.; Busa, D. Developing educational games for mobile phones in South Africa. In Proceedings of the EdMedia + Innovate Learning, Vienna, Austria, 30 June 2008; pp. 6171–6181. [Google Scholar]
- Ndlovu, T.N.; Mhlongo, S. An investigation into the effects of gamification on students’ situational interest in a learning environment. In Proceedings of the 2020 IEEE Global Engineering Education Conference (EDUCON), Porto, Portugal, 27–30 April 2020; pp. 1187–1192. [Google Scholar]
- Chibisa, A.; Mutambara, D. An Exploration of Stem Students’ and Educators’ Behavioural Intention to Use Mobile Learning. J. E-Learn. Knowl. Soc. 2022, 18, 166–176. [Google Scholar]
- Xala, N. The Current State of Free Public WiFi in South Africa. 2018. Available online: https://htxt.co.za/2018/09/11/the-current-state-of-free-public-wifi-in-south-africa/ (accessed on 2 April 2022).
- Bayeck, R.Y. Exploring video games and learning in South Africa: An integrative review. Educ. Technol. Res. Dev. 2020, 68, 2775–2795. [Google Scholar] [CrossRef]
- Adukaite, A.; Van Zyl, I.; Er, Ş.; Cantoni, L. Teacher perceptions on the use of digital gamified learning in tourism education: The case of South African secondary schools. Comput. Educ. 2017, 111, 172–190. [Google Scholar] [CrossRef]
- Davis, F.D. Perceived usefulness, perceived ease of use, and user acceptance of information technology. MIS Q. 1989, 13, 319–340. [Google Scholar] [CrossRef]
- Venkatesh, V.; Davis, F.D. A theoretical extension of the technology acceptance model: Four longitudinal field studies. Manag. Sci. 2000, 46, 186–204. [Google Scholar] [CrossRef]
- Egenfeldt-Nielsen, S. Overview of research on the educational use of video games. Nord. J. Digit. Lit. 2006, 1, 184–214. [Google Scholar] [CrossRef]
- Zaibon, S.B.; Shiratuddin, N. Adapting learning theories in mobile game-based learning development. In Proceedings of the 2010 Third IEEE International Conference on Digital Game and Intelligent Toy Enhanced Learning, Kaohsiung, Taiwan, 12–16 April 2010; pp. 124–128. [Google Scholar]
- Bourgonjon, J.; Valcke, M.; Soetaert, R.; Schellens, T. Students’ perceptions about the use of video games in the classroom. Comput. Educ. Libr. 2010, 54, 1145–1156. [Google Scholar] [CrossRef]
- Ibrahim, R.; Yusoff, R.C.M.; Khalil, K.; Jaafar, A. Factors affecting undergraduates’ acceptance of educational game: An application of technology acceptance model (TAM). In Proceedings of the International Visual Informatics Conference, Selangor, Malaysia, 9–11 November 2011; pp. 135–146. [Google Scholar]
- Bourgonjon, J.; De Grove, F.; De Smet, C.; Van Looy, J.; Soetaert, R.; Valcke, M. Acceptance of game-based learning by secondary school teachers. Comput. Educ. 2013, 67, 21–35. [Google Scholar] [CrossRef]
- Hinojo-Lucena, F.-J.; Dúo-Terrón, P.; Ramos Navas-Parejo, M.; Rodríguez-Jiménez, C.; Moreno-Guerrero, A.-J. Scientific Performance and Mapping of the Term STEM in Education on the Web of Science. Sustainability 2020, 12, 2279. [Google Scholar] [CrossRef]
- Oblinger, D.; Oblinger, J.L.; Lippincott, J.K. Educating the Net Generation; EDUCAUSE: Boulder, CO, USA, 2005. [Google Scholar]
- Chapman, P.; Selvarajah, S.; Webster, J. Engagement in multimedia training systems. In Proceedings of the 32nd Annual Hawaii International Conference on Systems Sciences, HICSS-32, Abstracts and CD-ROM of Full Papers, Maui, HI, USA, 5–8 January 1999; p. 9. [Google Scholar]
- Khan, A.; Ahmad, F.H.; Malik, M.M. Use of digital game based learning and gamification in secondary school science: The effect on student engagement, learning and gender difference. Educ. Inf. Technol. 2017, 22, 2767–2804. [Google Scholar] [CrossRef]
- Titus, S.; Ng’ambi, D. Exploring the use of digital gaming to improve student engagement at a resource poor institution in South Africa. In Proceedings of the European Conference on Games Based Learning, Berlin, Germany, 9–10 October 2014; Volume 2, pp. 742–748. [Google Scholar]
- Agarwal, R.; Karahanna, E. Time flies when you’re having fun: Cognitive absorption and beliefs about information technology usage. MIS Q. 2000, 24, 665–694. [Google Scholar] [CrossRef]
- Ibrahim, R.; Masrom, S.; Yusoff, R.; Zainuddin, N.; Rizman, Z. Student acceptance of educational games in higher education. J. Fundam. Appl. Sci. 2017, 9, 809–829. [Google Scholar] [CrossRef]
- Fredricks, J.A.; Blumenfeld, P.C.; Paris, A.H. School engagement: Potential of the concept, state of the evidence. Rev. Educ. Res. 2004, 74, 59–109. [Google Scholar] [CrossRef]
- Saadé, R.; Bahli, B. The impact of cognitive absorption on perceived usefulness and perceived ease of use in on-line learning: An extension of the technology acceptance model. Inf. Manag. Sci. 2005, 42, 317–327. [Google Scholar] [CrossRef]
- Lemay, D.; Doleck, T.; Bazelais, P. The Influence of the Social, Cognitive, and Instructional Dimensions on Technology Acceptance Decisions among College-Level Students. Eurasia J. Math. Sci. Technol. Educ. 2018, 14, em1635. [Google Scholar]
- Kline, R.B. Principles and Practice of Structural Equation Modeling; Guilford Publications: New York, NY, USA, 2015. [Google Scholar]
- George, D.; Mallery, P. IBM SPSS Statistics 26 Step by Step: A Simple Guide and Reference; Routledge: New York, NY, USA, 2019. [Google Scholar]
- Hair, J.F.; Hult, T.M.; Ringle, C.; Sarstedt, M. A Primer on Partial Least Squares Structural Equation Modeling (PLS-SEM); Sage Publications: Thousand Oaks, CA, USA, 2016. [Google Scholar]
- Hair, J.F.; Risher, J.J.; Sarstedt, M.; Ringle, C.M. When to use and how to report the results of PLS-SEM. Eur. Bus. Rev. 2019, 31, 2–24. [Google Scholar] [CrossRef]
- Hair, J.F.; Ringle, C.M.; Sarstedt, M. Partial least squares structural equation modeling: Rigorous applications, better results and higher acceptance. Long Range Plan. 2013, 46, 1–12. [Google Scholar] [CrossRef]
- Fornell, C.; Larcker, D.F. Evaluating structural equation models with unobservable variables and measurement error. J. Mark. Res. 1981, 18, 39–50. [Google Scholar] [CrossRef]
- Vanduhe, V.Z.; Nat, M.; Hasan, H.F. Continuance Intentions to Use Gamification for Training in Higher Education: Integrating the Technology Acceptance Model (TAM), Social Motivation, and Task Technology Fit (TTF). IEEE Access 2020, 8, 21473–21484. [Google Scholar] [CrossRef]
- Dele-Ajayi, O.; Strachan, R.; Anderson, E.V.; Victor, A.M. Technology-Enhanced Teaching: A Technology Acceptance Model to Study Teachers’ Intentions to Use Digital Games in the Classroom. In Proceedings of the 2019 IEEE Frontiers in Education Conference (FIE), Covington, KY, USA, 16–19 October 2019; pp. 1–8. [Google Scholar]
- Acosta-Gonzaga, E.; Walet, N.R. The role of attitudinal factors in mathematical on-line assessments: A study of undergraduate STEM students. Assess. Eval. High. Educ. 2018, 43, 710–726. [Google Scholar] [CrossRef]
- Chiu, T.K. Introducing electronic textbooks as daily-use technology in schools: A top-down adoption process. Br. J. Educ. Technol. 2017, 48, 524–537. [Google Scholar] [CrossRef]
- Blume, C. Games people (don’t) play: An analysis of pre-service EFL teachers’ behaviors and beliefs regarding digital game-based language learning. Comput. Assist. Lang. Learn. 2020, 33, 109–132. [Google Scholar] [CrossRef]
Disclaimer/Publisher’s Note: The statements, opinions and data contained in all publications are solely those of the individual author(s) and contributor(s) and not of MDPI and/or the editor(s). MDPI and/or the editor(s) disclaim responsibility for any injury to people or property resulting from any ideas, methods, instructions or products referred to in the content. |
© 2024 by the authors. Licensee MDPI, Basel, Switzerland. This article is an open access article distributed under the terms and conditions of the Creative Commons Attribution (CC BY) license (https://creativecommons.org/licenses/by/4.0/).


