Abstract
Line outage contingencies in power distribution systems pose critical challenges, leading to disruptions, reduced reliability, and potential cascading failures. These problems include increased vulnerability, limited resilience, and the need for efficient mitigation strategies to enhance the overall system reliability and quality. This study aims to investigate, analyze, and evaluate the renewable distributed generator (RDG) allocation and sizing under N-1 line outage conditions in terms of the reliability and quality for the IEEE 30-bus benchmark power system as a case study. Under all possible N-1 line outage conditions, there were four critical N-1 line outage conditions, 19–20, 10–20, 27–29, and 27–30, which caused overloading on at least one line. The Severity Performance Index (SPI) recorded the highest value of 0.715 during the line 10–20 outage, followed by 0.683, 0.606, and 0.476 during the line F27–30 outage, line F19–20 outage, and line F27–29 outage, respectively. This indicates that the line 10–20 outage is the most critical among the line outages followed by the line 27–30 outage. During the line 10–20 outage, the crow search integrated with the particle swarm optimizer recommends allocating renewable distributed generators (RDGs) at optimal or feasible buses 14, 15, 17, 20, and 30, with suggested sizes of 26.8127 MW, 38.8986 MW, 27.9600 MW, 21.6300 MW, and 27.0184 MW, respectively. The obtained finding revealed that allocating five RDGs at optimal busbars helped keep the line loading below maximum limits and improved the voltage profiles during the N-1 line outages in the IEEE 30-bus benchmark power system. This approach enhanced the power system reliability and quality across all four N-1 scenarios.
1. Introduction
Traditional distribution systems (TDSs) face challenges especially under an N-1 line or generator outage such as significant power losses, voltage instabilities, centralized generation resources, low efficiency, and unidirectional design. The utilization of naturally occurring resources in power system generation has become increasingly indispensable, owing to the advantages associated with integrating distributed generation. Notably, distributed sources such as wind and solar play a significant role in the power system domain, characterized by their natural abundance, minimal environmental impact, cost-effectiveness, and eco-friendly nature. Nevertheless, this transition poses various challenges, encompassing issues related to generation intermittency and the complexities of grid integration [1,2]. As a result, the incorporation of distributed generators (DGs) with optimal allocation and sizing into TDSs is unavoidable not only to overcome the inadequacies of TDSs but also to improve the power systems’ techno-economic performance [3,4,5,6]. The DGs’ incorporation into the power distribution system may become ineffective without achieving an optimal sizing and placement of the DGs that have become a critical issue during the power system planning process. The determination of the best allocations and sizes of the DG units is a highly complex nonlinear optimization problem. This is because the systematic rule for this issue is still open and dependent on specific objectives and constraints that are not yet satisfied considering both technical and/or economic assumptions [7,8]. The optimal sizing and siting of DGs depends on the objective functions designed to achieve certain objectives that are specified by designers and planners. All research studies can be divided into two categories, namely, studies taking into consideration a single objective function and studies taking into consideration multi-objective functions (MOFs) regardless of whether these objective functions are technical or economical. Also, numerous algorithms/approaches are implemented to address this OPF optimization problem. These optimization techniques have been categorized into classical/analytical and soft computing approaches [9,10,11,12,13].
The literature on the optimal sizing and placement of DGs in IEEE standard power systems underscores its significance in enhancing network performance. Various studies have delved into this subject, addressing various objectives such as minimizing power losses, enhancing voltage stability, and improving the system’s overall reliability [6,14,15,16]. For instance, a crow search combined with a particle swarm optimizer [15] and bacterial foraging algorithm [17] have been employed to optimize DG sizes by considering both loss reduction and cost aspects. The integration of a hybrid particle swarm optimizer has been explored for the optimal sizing and placement of DGs, emphasizing the maximization of system loadability [18]. Further expansions in the research objectives include considerations of the investment costs and voltage improvements in evaluating DG placements and sizes [19]. A Fireworks Algorithm (FA) was proposed for distribution system reconfiguration along with optimal DG placement and sizing, demonstrating its efficacy [20]. The application of Multi-Objective Optimization (MOO) solved with the Big Branch Crunch (BBC) method has considered voltage-dependent DGs for optimal placement and sizing [21]. Additionally, studies involving GWO (Grey Wolf Optimization) have focused on incorporating multiple DGs with an objective of minimizing annual real power losses [22]. These investigations collectively contributed to the expanding body of knowledge aimed at addressing the optimal sizing and allocation challenges in IEEE standard distribution systems, striving for more efficient and reliable power networks.
In the realm of steady-state analysis, the computation of power flow along transmission lines and the determination of voltage profiles for system busbars and transformers play a crucial role. This analytical process is essential for the effective planning and design of DG integration to the grid, as highlighted by Margaris et al. [23]. Also, the study in [24] exposed deficiencies in the standard Active Power Loss Sensitivity Factor (APLSF) technique for renewable energy-based distributed generation systems, attributing these to overlooking reactive power loss and line reactance. It introduces the Dynamic Loss Evaluation Indicator (DLEI) method, validated on IEEE 33 and 85 bus distribution systems, illustrating enhancements in technical indicators like the voltage profile, stability, and power quality over the APLSF-based approach [24]. Furthermore, the assessment of N-1 contingencies is imperative to guarantee the power systems’ reliability and security. Static studies, integral to this analysis, encompass short-circuit calculations that aid in delineating the potential capacity of DGs’ integration into the power network, as outlined by Hemdan and Kurrat [25]. A dynamic analysis, conducted by Mentesidi et al. [26], focused on DGs in an off-grid network using the Power System Simulator for Engineering. This research aimed to verify the system stability by conducting comprehensive analyses, including steady-state, short-circuit, contingency (N-1), and dynamic assessments, as articulated by Mentesidi and Aguado [26]. Recent research applied a particle swarm optimization (PSO) approach to address the optimal capacities of DGs for the Transmission Congestion Problem (TCP) [27]. Additionally, the flower pollination algorithm has been applied to evaluate DG capacities for the TCP, converting multiple objectives into a single objective using a weight strategy [28]. The research gaps identified in previous studies of the N-1 contingency for the power distribution systems include the following:
- (a)
- Optimal power flow under stochastic N-1 disruptions: there is a need for research focusing on the optimal power flow in distribution networks under stochastic N-1 disruptions, considering the failure of a single component such as a distribution line or a distributed generator [29].
- (b)
- Contingency selection and spatial patterns: research is required to explore the spatial patterns in power transmission networks that can improve contingency selection, particularly in the context of the most critical or frequent N-K line outages [30].
- (c)
- Reliability studies on composite power systems: a systematic review of reliability studies on composite power systems has identified the need for further research on N-1 contingency analysis in the planning phase and reliability studies on power systems to ensure the reliability of the system under any single credible contingency [31].
These research gaps highlight the need for further investigation into the impact of N-1 contingencies on power systems, as well as the development of new methodologies and technologies to improve the reliability and resilience of distribution networks. Addressing these gaps will be crucial for the continued advancement of smart grid technologies and the integration of renewable energy sources into the power system. Therefore, the optimal sizing and siting of the DGs in IEEE standard power systems for both normal operating conditions as well as N-l line outage contingency or faulty conditions has been addressed and covered in this study. The main objectives and the major contributions of this study can be summarized in the following:
- ▪
- Explore the integration of renewable energy sources as a proactive measure to mitigate the impact of N-1 contingencies, offering a sustainable approach to enhance system robustness. These studies collectively contribute to the growing body of knowledge aimed at addressing N-1 contingency challenges in IEEE standard power systems and advancing the field toward more resilient and reliable power networks.
- ▪
- Study, investigate, analyze, and evaluate all possible N-1 line outage conditions with/without optimal DG allocation and sizing regarding the power system reliability and quality. In the presence of various N-1 line outage scenarios, specifically under the critical conditions of lines 19–20, 10–20, 27–29, and 27–30, overloading occurs on at least one line.
- ▪
- This study proposes an efficient and appropriate solution for all possible N-1 line outage conditions using the optimal allocation and sizing of multiple DGs. For all N-1 line outage conditions, the loading of all branches is within limits except four N-1 line outage conditions that caused overloading on some transmission lines. The sectionalization concept is applied in this study where the IEEE 30-bus system has been sectionalized into three main sections to deal with the four N-1 line outage conditions easily. The sectionalization concept benefits for the OPF include dealing with the four N-1 line outage conditions easily, reduced computational complexity, decreased computational time, and enhanced accuracy in optimizing power system operations.
- ▪
- To address these critical scenarios, the OPF problem with and without RDGs is tackled using the crow search integrated with the particle swarm optimizer (CSPSO) for each section under the critical N-l line outage contingency for the IEEE 30-bus benchmark power system.
- ▪
- In the scenario of the most critical N-1 line outage, specifically the line 10–20 outage, the investigation discloses that strategically placing five renewable distributed generators (RDGs) at optimal busbars—namely, buses 14, 15, 17, 20, and 30—effectively mitigates the line loading, ensuring it remains below the designated maximum limits. Furthermore, this allocation strategy exhibits an enhancement in the voltage profile across the IEEE 30-bus benchmark system under each of the three remaining N-1 line outage scenarios. Consequently, this solution proves to be viable and effective for all four N-1 line outage conditions, contributing to an overall improvement in the power system reliability and quality.
In this paper, we provide an overview of the IEEE 30-bus power system under N-1 fault scenarios/contingencies (Section 2). We then detail the methodology and logical procedures for analyzing N-1 line outage contingencies with and without RDGs (Section 3). Subsequently, we present the simulation results and discussions (Section 4), followed by the conclusions and recommendations (Section 5).
2. Overview of the IEEE 30-Bus Power System during N-1 Fault Scenarios/Contingencies
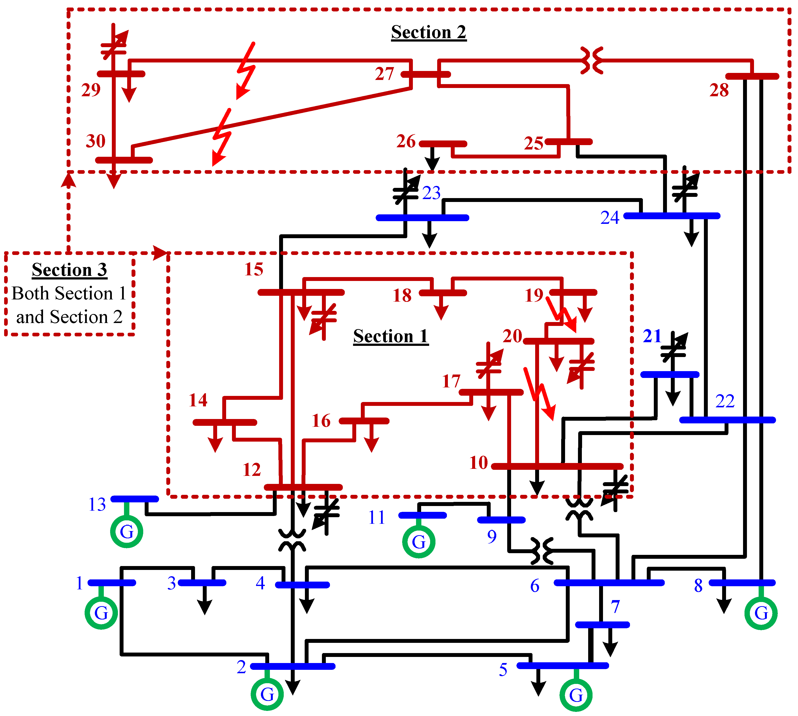
The IEEE 30-bus power system is a widely studied benchmark in power system research. Comprising 30 buses, this system serves as a representative model for testing and evaluating various aspects of power distribution networks. It includes multiple branches and nodes, allowing for the analysis of system behavior under different scenarios, such as fault conditions and contingencies. Researchers often employ the IEEE 30-bus system to investigate the impact of distributed generation, optimize system performance, and enhance overall reliability. Its representation of real-world distribution challenges makes it a valuable tool for developing and testing innovative solutions in the power systems engineering field. The IEEE-30 bus power system data are a standard dataset commonly used in power system studies and research. As illustrated in Figure 1, it represents a simplified model of a power distribution network with 30 buses, including generators at buses 1 (slack), 2, 5, 8, 11, and 13, shunt VAR compensators at buses 10, 12, 15, 17, 20, 21, 23, 24, and 29, a transformer with a tap changer in between bus 6 and 9, bus 6 and 10, bus 4 and 12, and bus 28 and 27, loads, and transmission lines. The dataset includes information such as bus voltages with a limit [0.95–1.1] p.u, line impedances, generator characteristics, and load profiles. Researchers use these data to analyze the power flow, voltage stability, and various optimization techniques in electrical power systems. It serves as a benchmark for testing algorithms and methodologies aimed at improving the efficiency and reliability of power grids. The IEEE-30 bus power system data utilized in this study are available in reference [15].
Figure 1.
The IEEE 30-bus power network sectionalization regarding the four most critical N-1 line outage conditions.
In this study, N-1 contingency scenarios were systematically addressed to the IEEE 30-bus power system, as illustrated in Figure 1. The sequential execution of line outages (N-1 contingency) was conducted, revealing that, under most N-1 line outage conditions, the loading of all branches remained within permissible limits. However, four specific N-1 line outage conditions, F19–20, F10–20, F27–29, and F27–30, resulted in at least one overloaded line, as depicted in Figure 1. Here, ‘Fx-y’ denotes the line outage between buses x and y. The identification of overloaded lines during these N-1 contingency conditions serves as an initial indicator of the severity of line outages and highlights potential reliability issues within the power system.
3. Methodology and Logical Procedures for N-1 Line Outage Contingencies with and without RDGs
The procedures for implementing N-1 line outage contingencies with and without RDGs are summarized as follows:
- The outage of lines is executed one by one (N-1 contingency) except the lines interconnected directly to the generators or loads or that have a transformer tap changer.
- The overloaded lines due to the N-1 line outage provide an initial indication about the severity of this line outage and unreliability of the power system.
- For all N-1 line outage conditions, the loading of all branches was within limits except the four N-1 line outage conditions. The four line outage conditions that have at least one overloaded line are F19–20, F10–20, F27–29, and F27–30, as shown previously in Figure 1.
- Sectionalize the system into three sections based on the regions of the four most critical N-1 lines. The sectionalized concept is used to deal with each section separately and to search for a suitable solution to all N-1 line outage contingencies.
The description of the three sections is presented as follows:
- ▪
- Section 1 has two critical line outages, which are 19–20 and 10–20, so the internal ring shown in Figure 1 was selected for this section. This section includes nine buses, which are 10, 12, 14, 15, 16, 17, 18, 19, and 20.
- ▪
- Section 2 has two critical line outages, which are 27–29 and 27–30, so the last six buses are selected for this section, as shown in Figure 1. This section includes six buses, which are 25, 26, 27, 28, 29, and 30.
- ▪
- Section 3 is the summation of both Section 1 and Section 2. Therefore, Section 3 includes 15 buses—9 buses of Section 1 and 6 buses of Section 2—which are 10, 12, 14, 15, 16, 17, 18, 19, 20, 25, 26, 27, 28, 29, and 30. It has four critical line outages, which are 19–20, 10–20, 27–29, and 27–30, as shown in Figure 1.
- 5.
- Assessing the severity of the most critical four N-1 line outage conditions involves utilizing the Severity Performance Index (SPI). This index evaluates the power system’s reliability through the Overloading Index (OLI) and assesses its quality using the Voltage Deviation Index (VDI), formulated as follows [16]:
The OLI and VDI are expressed as follows [16,32,33]:
- 6.
- (Post-N-1 line outage contingency):
- ▪
- Analyze and address each section individually, focusing on the most critical line outage. This entails resolving the Optimal Power Flow (OPF) under the most critical line outage condition, with renewable distributed generators (RDGs) strategically allocated at the designated buses within each section. The OPF resolution under the N-1 line outage contingency is carried out using a hybrid optimizer that integrates a particle swarm optimizer (PSO) with the crow search algorithm (CSA). Figure 2 illustrates the pseudo code of the PSO integrated with the CSA optimizer implemented for achieving the optimal siting and sizing of RDGs under N-1 line outage conditions.
- ▪
- The PSO integrated with the CSA eliminates the unfeasible buses/solutions and remains the feasible solution. Therefore, the optimal size and allocation of RDGs using the PSO integrated with the CSA algorithm are attained. This optimizer addressed the two sub-optimization issues (optimal RDG sizing and siting) concurrently based on a technical and economical multi-objective formula that includes the total costs (, transmission line power losses (, and voltage deviation () as formulated in the following:
The overall cost function encompasses expenses related to thermal generation and distributed generations , expressed in the following [6]:
Minimizing power losses (PLoss) is a primary objective in the OPF with distributed generation. The power system’s losses can be formulated in the following [6]:
In the IEEE 30 bus system, the dependent control variables typically include voltage magnitudes and phase angles at each bus, active and reactive power injections at each bus, and line flows. These variables are dependent because they are determined by the system’s topology, operating conditions, and control settings. The independent control variables may include generation setpoints (active and reactive power), voltage magnitudes at certain reference buses, and control settings for devices such as transformers, tap changers, and shunt capacitors. These variables are considered independent because they can be adjusted or controlled by the system operator to achieve desired operating conditions or objectives. The penalty for these dependent and independent control variables is expressed in the following [6]:
It is imperative to consider both equality and inequality constraints while analyzing OPF optimization issues. The following formulas can be used to calculate the power flow equations, which show the equality constraints [6]:
Nevertheless, the optimal power flow inequalities encompass the limits of power system devices to enhance the system’s security. The OPF inequalities are formulated as follows [6]:
(a) Generator operating limits:
(b) Transformer tap changers’ limits:
(c) VAR compensators’ limits:
(d) Load buses’ limits:
(e) Power line flow limits:
- 7.
- Check the availability of this solution with the other N-1 line outage contingencies of this section in terms of the TLL% and voltage profile.
- 8.
- Find the suitable solution for all N-1 line outage contingencies.
Figure 2.
Pseudo code of particle swarm integrated with the crow search optimizer for sizing and allocation of RDGs.
Figure 2.
Pseudo code of particle swarm integrated with the crow search optimizer for sizing and allocation of RDGs.

4. Simulation Results and Discussions
The systematic assessment of N-1 line outages was addressed on the IEEE 30-bus power system. For all N-1 line outage conditions, the loading of all branches remained within acceptable limits for most conditions except in four critical N-1 line outage scenarios: F19–20, F10–20, F27–29, and F27–30, as shown in Table 1. These lines were identified as causing overloading on at least one line and ranked based on an SPI, Equation (1). Figure 3 illustrates the ranking of the four most critical N-1 line outage contingences based on the SPI.
Table 1.
The four most critical N-1 line outage conditions.
Figure 3.
Ranking the four most critical N-1 line outage conditions based on SPI.
To address these critical scenarios, the IEEE 30-bus system was sectionalized into three distinct sections. Section 1, comprising buses 10, 12, and 14–20 (internal ring shown previously in Figure 1), focused on managing the N-1 line outages F19–20 and F10–20. Section 2, encompassing buses 25–30, dealt with the N-1 line outages F27–29 and F27–30. Section 3 was designed to handle all four critical N-1 line outages by combining the buses from Sections 1 and 2, providing a comprehensive approach to addressing the identified challenges.
The OPF problem, both in the absence and presence of RDGs, is systematically addressed using the hybrid CS and PSO approach for each section under critical N-1 line outage scenarios within the IEEE 30-bus power system network. The process and simulation were executed using MATLAB code V2016. The integration of the CS with the PSO leverages the strengths of both algorithms—PSO’s proficiency in local search and CS’s effectiveness in global search—mitigating the premature convergence issue associated with PSO. This approach simultaneously tackles the dual challenges of the optimal sizing and siting of multiple RDGs through techno-economic multi-objectives, encompassing total costs, transmission power losses, and voltage deviation using the previous Equation (4). The mitigation and assessment of the N-1 line outage impacts on the power system quality and reliability are comprehensively discussed, analyzed, and evaluated with and without RDGs, employing a sectionalized conceptual framework as follows:
- Section 1:
Section 1 is characterized by two critical line outage scenarios, namely 19–20 and 10–20, leading to the selection of the internal ring, as illustrated in Figure 1. This section comprises nine buses 10, 12, and 14–20. The line 10–20 outage results in an 18.4% overload (see Table 1) on the line between buses 15 and 18 (line no. 22) beyond its maximum limit, as depicted in Figure 4. Conversely, the line 19–20 outage induces a 5.1% overload (see Table 1) on the same line between buses 15 and 18 (line no. 22), as shown in Figure 5. The occurrence of overloaded lines in response to line outages serves as an initial indicator of the severity of the outage and underscores the power system’s unreliability. The transmission line loading percent (TLL %) metric provides insights into the power system reliability. Simultaneously, the line outage contingency exerts adverse effects on the voltage profile, subsequently impacting the power system quality, a matter to be further discussed.
Figure 4.
The line flow under pre-contingency and post-contingency (line 10–20 outage) compared to maximum limit.
Figure 5.
The line flow under pre-contingency and post-contingency (line 19–20 outage) compared to maximum limit.
The most critical line outage in this section is the line 10–20 outage based on the SPI, as shown previously in Figure 3. Therefore, the OPF issue with RDGs assigned to each of this section’s nine buses and with the line 10–20 outage has been addressed using the hybrid CSPSO algorithm to attain the optimal sizing and allocation of RDGs. Initially, the nine buses of this section are the potential candidate buses considered for allocating RDGs within. The crow search optimizer is capable of neglecting unfeasible buses/solutions and retains feasible buses/solutions that have a considerable size. The OPF solution with and without RDGs under the line 10–20 outage contingency using the hybrid CSPSO approach has been presented in Table 2. The hybrid CSPSO algorithm recommended allocating RDGs at the optimal or feasible buses, 15, 16, 17, and 20, with an optimal sizing of 22.9152, 26.0571, 23.3492, and 26.1528 MW, respectively, as shown in Table 2. Under the line 10–20 outage, the penetration of these four RDGs at the optimal buses 15, 16, 17, and 20, respectively, with an optimal sizing of 22.9152, 26.0571, 23.3492, and 26.1528 MW effectively mitigated the line loading, particularly relieving the overloaded line between buses 15 and 18, which was operating at 18.4% above its maximum limit, to a level below its maximum permissible threshold, as depicted in Figure 6. Also, it improved the voltage profile for the IEEE 30-bus benchmark system to be within the limit, as shown in Figure 7. While the line 10–20 outage solution effectively enhanced the voltage profile of the IEEE 30-bus benchmark system during the line 19–20 outage, as demonstrated in Figure 7, it failed to address the overloaded condition of line 15–18, which remained at 5.1% above its maximum limit during the line 19–20 outage, as depicted in Figure 6. Consequently, while this solution proves efficient and adequate for the line 10–20 outage scenario, it is not suitable for mitigating the issues arising from the line 19–20 outage.
Table 2.
The OPF solution with and without RDGs under the line 10–20 outage contingency using hybrid CSPSO.
Figure 6.
The line loading % for the IEEE 30-bus power system network with and without RDGs under line 10–20 outage.
Figure 7.
The voltage profile for the IEEE 30-bus benchmark system network under line 10–20 outage with and without four RDGs at the optimal buses 15, 16, 17, and 20.
- Section 2:
Section 2 is characterized by two critical line outage scenarios, namely 27–29 and 27–30, prompting the selection of the last six buses, as illustrated previously in Figure 1. This section encompasses six buses: 25, 26, 27, 28, 29, and 30. The line 27–29 outage results in a 4.5% overload on the line between buses 27 and 30 (line no. 38) beyond its maximum limit, as depicted in Figure 8. Conversely, the line 27–30 outage induces a 5.9% overload on the line between buses 27 and 29 (line no. 37), as shown in Figure 9. The presence of overloaded lines in response to the line outage offers an initial indicator of the severity of the outage and underscores the power system’s unreliability. Concurrently, the N-1 line outage exerts adverse effects on the voltage profile, subsequently impacting the power system quality, a matter to be further discussed.
Figure 8.
The line flow under pre-contingency and post-contingency (line 27–29 outage; line no. 38) compared to maximum limit.
Figure 9.
The line flow under pre-contingency and post-contingency (line 27–30 outage: line no. 37) compared to maximum limit.
The line 27–30 outage is a more critical line outage in this section than the line 27–29 outage based on the SPI, as shown previously in Figure 3. Therefore, the OPF issue with RDGs placed at all six buses of this section and with the line 27–30 outage has been addressed using the hybrid CSPSO algorithm to attain the optimal sizing and allocation of RDGs. Initially, the six buses of this section are the potential candidate buses considered to allocate RDGs within. The crow search optimizer is capable of neglecting unfeasible buses/solutions and retains feasible buses/solutions that have a considerable size. The OPF solution with and without RDGs under the line 27–30 outage contingency using the hybrid CSPSO approach has been presented above in Table 2. The hybrid CSPSO approach recommended allocating RDGs at the optimal or feasible buses 28, 29, and 30 with an optimal sizing of 36.0341, 14.3040, and 17.9288 MW, respectively, as shown in Table 2.
Under the line 27–30 outage, the penetration of these three RDGs at the optimal buses 28, 29, and 30 alleviated the line loading especially the overloaded line 27–29 to be less than its maximum limit, as demonstrated in Figure 10. The voltage profile for the IEEE 30-bus benchmark system remains within the range of 0.95 to 1.1 p.u. during the line 27–30 outage, as depicted in Figure 11. Conversely, during the line 27–29 outage, this solution not only successfully mitigates the line loading, particularly alleviating the overloaded line 27–30 to below its maximum limit, as shown in Figure 10, but also enhances the voltage profile of the IEEE 30-bus benchmark system network, as illustrated in Figure 11. Hence, this solution proves to be effective and suitable for addressing both the line 27–30 and line 27–29 outages.
Figure 10.
The line loading % for the IEEE 30-bus power system network with and without RDGs under line 27–30 outage.
Figure 11.
The voltage profile for the IEEE 30-bus benchmark system network under line 27–30 outage with and without three RDGs at the optimal buses 28, 29, and 30.
- Section 3:
Section 3 amalgamates both Section 1 and Section 2, encompassing a total of 15 buses—9 from Section 1 and 6 from Section 2—specifically buses 10, 12, 14, 15, 16, 17, 18, 19, 20, 25, 26, 27, 28, 29, and 30. This section experiences the impact of four critical line outage scenarios: 19–20, 10–20, 27–29, and 27–30, as illustrated previously in Figure 1. The line outage F10–20 causes an 18.4% overload (Table 1) on line 15–18 (line no. 22), exceeding its maximum VA limit (Figure 4). Similarly, the line 19–20 outage results in a 5.1% overload (Table 1) on the same line, as depicted in (Figure 5). Additionally, the line 27–29 outage causes a 4.5% overload (Table 1) on line 27–30 (Figure 8), while the line 27–30 outage induces a 5.9% overload (Table 1) on line 27–29 (Figure 9). These overloaded lines provide a preliminary indication of the severity of the respective line outages and underscore the power system’s unreliability. Furthermore, they contribute to a detrimental effect on the voltage profile, influencing the power system quality, a matter to be further explored.
The most critical line outage in this section is the line 10–20 outage based on the SPI, as shown above in Figure 3. Therefore, the OPF optimization problem with RDGs incorporated at all nine buses of this section and with the line 10–20 outage has been addressed using the crow search combined with the PSO algorithm to attain the optimal sizing and allocation of RDGs. Initially, the nine buses of this section are considered as recommended places/buses to allocate RDGs. The crow search optimizer can remove unfeasible buses and leave the feasible places/buses automatically that have a considerable value of sizing. The OPF solution with and without RDGs under the line 10–20 outage contingency using the CS integrated with the PSO has been presented in Table 2. The CS integrated with the PSO optimizer recommended allocating RDGs at the optimal or feasible buses 14, 15, 17, 20, and 30 and an optimal sizing of 26.8127, 38.8986, 27.9600, 21.6300, and 27.0184 MW, respectively, as shown above in Table 2.
The penetration of these five RDGs at the optimal buses 14, 15, 17, 20, and 30 under the line 10–20 outage reduces the line loading, particularly the overloaded line 15–18 to be less than its maximum limit, as illustrated in Figure 12. Additionally, as seen in Figure 13, the voltage profile of the IEEE 30-bus benchmark power system under the line 10–20 outage is improved and has values within the range between 0.95 and 1.1 p.u. for all buses. On the other hand, under the three other N-1 line outages, this solution not only reduced the line loading especially the overloaded lines 15–18, 27–30, and 27–29 to be less than its maximum limits, as shown in Figure 14, but also, it improved the voltage profile of the IEEE 30-bus benchmark system during each of the three additional N-1 line outages, as shown in Figure 15. Therefore, this solution enhances the power system quality and reliability and is effective for all four N-1 line outages.
Figure 12.
The line loading % for the IEEE 30-bus benchmark system network with and without RDGs under line 10–20 outage.
Figure 13.
The voltage profile for the IEEE 30-bus benchmark system network under line 10–20 outage with and without five RDGs at the optimal buses 14, 15, 17, 20, and 30.
Figure 14.
The line 10–20 outage solution availability for the other N-1 line outage contingencies (the line loading %).
Figure 15.
Line 10–20 outage solution availability for the other three N-1 lines outage (the voltage profile).
To ensure a fair comparison and validation, the simulation outcomes obtained using the hybrid CS-PSO method are juxtaposed with those attained by a hybrid phasor PSO–gravitational search (PPSOGSA) [34] in addressing the OPF problem for the IEEE 30-bus benchmark system, under scenarios devoid of RDGs and no-load increase, with the objective of total cost minimization, as delineated in Table 3. The data presented in the table substantiate the superior performance of the CS-PSO when compared to the PPSOGSA.
Table 3.
Comparisons of the OPF solution between CS-PSO and hybrid phasor PSO–gravitational search (PPSOGSA) without RDGs and no-load increase.
5. Conclusions and Recommendations
This study aims to study, investigate, analyze, and evaluate the N-1 line outage conditions with the optimal sizing and siting of multiple DGs in system operating characteristics such as the power quality and reliability. For all the N-1 line outage conditions, the loading of all branches is within limits except four N-1 line outage conditions. The critical N-1 line outage conditions that cause overloading on at least one line are 19–20, 10–20, 27–29, and 27–30. The sectionalization concept is applied in this study where the IEEE 30-bus system has been sectionalized into three main sections to deal easily with the four N-1 line outage conditions. The SPI under the line 10–20 outage was 0.715 followed by 0.683, 0.606, and 0.476 under the line F27–30 outage, line F19–20 outage, and line F27–29 outage, respectively. Therefore, the line 10–20 outage represents the most critical line outage that occurred in the system. The OPF issue with and without RDGs has been addressed using the CS incorporated with the PSO for each section under the critical N-l line outage contingency for the standard IEEE 30-bus power network. Under the line 10–20 outage, the CS integrated with the PSO suggests allocating RDGs at optimal or feasible buses 14, 15, 17, 20, and 30, with recommended sizes of 26.8127 MW, 38.8986 MW, 27.9600 MW, 21.6300 MW, and 27.0184 MW, respectively. The penetration of five RDGs at the optimal buses 14, 15, 17, 20, and 30 alleviated the line loading especially the overloaded line 15–18 to be less than its maximum limit. Also, the voltage profile of the IEEE 30-bus benchmark system under the line 10–20 outage is improved and has values within the range between 0.95 and 1.1 p.u. for all buses. Also, this solution proved its effectiveness, efficiency, and its possibility to mitigate the negative besides with all possible N-1 line outage conditions for the IEEE 30-bus power network. On the other hand, under the three other N-1 line outages, this solution not only alleviated the line loading, especially the overloaded lines 15–18, 27–30, and 27–29 to be less than its maximum limits, but also, it improved the voltage profile of the IEEE 30-bus benchmark system under each one of the three other N-1 line outages. Therefore, this solution is efficient and appropriate for all the possible N-1 line outage conditions regarding the power system reliability and quality. The optimal allocation and sizing of the RDGs are still an open area that needs many developments with normal operating and abnormal operating conditions (contingency/faulty conditions). The N-1 contingency conditions include N-1 line outage and N-1 generator outage. The N-1 line outage contingency has a worse effect on the line loading and has been covered in this study. Whereas the N-1 generator outage contingency has a worse effect on the voltage profile. The N-1 generator outage contingencies represent a hot research area that has not been covered in this study and will be covered in future work.
Author Contributions
Conceptualization, H.M.H.F. and A.A.A.-S.; methodology, H.M.H.F. and A.A.A.-S.; software, H.M.H.F., A.A.A.-S. and F.S.; validation, H.M.H.F., A.A.A.-S. and A.Q.; formal analysis, H.M.H.F., A.A.A.-S., A.Q. and F.S.; investigation, H.M.H.F. and A.A.A.-S.; resources, H.M.H.F. and A.A.A.-S.; data curation, H.M.H.F. and A.A.A.-S.; writing—original draft preparation, H.M.H.F.; writing—review and editing, H.M.H.F., A.A.A.-S., A.Q., F.S. and A.M.A.-S.; visualization, H.M.H.F. and A.A.A.-S.; supervision, H.M.H.F., A.A.A.-S. and A.M.A.-S.; project administration, H.M.H.F. and A.A.A.-S.; funding acquisition, H.M.H.F. All authors have read and agreed to the published version of the manuscript.
Funding
This work was supported and funded by the Deanship of Scientific Research at Imam Mohammad Ibn Saud Islamic University (IMSIU) (grant number IMSIU-RG23030).
Institutional Review Board Statement
Not applicable.
Informed Consent Statement
Not applicable.
Data Availability Statement
The data presented in this study are available on request from the corresponding author.
Conflicts of Interest
The authors declare no conflicts of interest.
References
- Angalaeswari, S.; Subbulekshmi, D.; Deepa, T. Optimization Techniques for Minimizing Power Loss in Radial Distribution Systems by Placing Wind and Solar Systems. In Power Converters, Drives and Controls for Sustainable Operations; Wiley: Hoboken, NJ, USA, 2023; pp. 659–680. [Google Scholar]
- Tudose, A.M.; Sidea, D.O.; Picioroaga, I.I.; Anton, N.; Bulac, C. Increasing Distributed Generation Hosting Capacity Based on a Sequential Optimization Approach Using an Improved Salp Swarm Algorithm. Mathematics 2023, 12, 48. [Google Scholar] [CrossRef]
- Rao, R.S.; Ravindra, K.; Satish, K.; Narasimham, S.V.L. Power loss minimization in distribution system using network reconfiguration in the presence of distributed generation. IEEE Trans. Power Syst. 2012, 28, 317–325. [Google Scholar] [CrossRef]
- Viral, R.; Khatod, D.K. Optimal planning of distributed generation systems in distribution system: A review. Renew. Sustain. Energy Rev. 2012, 16, 5146–5165. [Google Scholar] [CrossRef]
- Hung, D.Q.; Mithulananthan, N. Multiple distributed generator placement in primary distribution networks for loss reduction. IEEE Trans. Ind. Electron. 2011, 60, 1700–1708. [Google Scholar] [CrossRef]
- Farh, H.M.; Eltamaly, A.M.; Al-Shaalan, A.M.; Al-Shamma’a, A.A. A novel sizing inherits allocation strategy of renewable distributed generations using crow search combined with particle swarm optimization algorithm. IET Renew. Power Gener. 2021, 15, 1436–1450. [Google Scholar] [CrossRef]
- Kayal, P.; Chanda, C.K. Placement of wind and solar based DGs in distribution system for power loss minimization and voltage stability improvement. Int. J. Electr. Power Energy Syst. 2013, 53, 795–809. [Google Scholar] [CrossRef]
- Moradi, M.H.; Abedini, M. A combination of genetic algorithm and particle swarm optimization for optimal DG location and sizing in distribution systems. Int. J. Electr. Power Energy Syst. 2012, 34, 66–74. [Google Scholar] [CrossRef]
- Hung, D.Q.; Mithulananthan, N.; Bansal, R.C. Analytical expressions for DG allocation in primary distribution networks. IEEE Trans. Energy Convers. 2010, 25, 814–820. [Google Scholar] [CrossRef]
- Manafi, H.; Ghadimi, N.; Ojaroudi, M.; Farhadi, P. Optimal placement of distributed generations in radial distribution systems using various PSO and DE algorithms. Elektron. Ir Elektrotechnika 2013, 19, 53–57. [Google Scholar] [CrossRef]
- Prakash, P.; Khatod, D.K. Optimal sizing and siting techniques for distributed generation in distribution systems: A review. Renew. Sustain. Energy Rev. 2016, 57, 111–130. [Google Scholar] [CrossRef]
- Elattar, E.E. Optimal power flow of a power system incorporating stochastic wind power based on modified moth swarm algorithm. IEEE Access 2019, 7, 89581–89593. [Google Scholar] [CrossRef]
- Farh, H.M.; Al-Shamma’a, A.A.; Al-Shaalan, A.M.; Alkuhayli, A.; Noman, A.M.; Kandil, T. Technical and economic evaluation for off-grid hybrid renewable energy system using novel bonobo optimizer. Sustainability 2022, 14, 1533. [Google Scholar] [CrossRef]
- Esmaili, M.; Firozjaee, E.C.; Shayanfar, H.A. Optimal placement of distributed generations considering voltage stability and power losses with observing voltage-related constraints. Appl. Energy 2014, 113, 1252–1260. [Google Scholar] [CrossRef]
- Farh, H.M.; Al-Shaalan, A.M.; Eltamaly, A.M.; Al-Shamma’A, A.A. A novel crow search algorithm auto-drive PSO for optimal allocation and sizing of renewable distributed generation. IEEE Access 2020, 8, 27807–27820. [Google Scholar] [CrossRef]
- Farh, H.M.; Al-Shaalan, A.M.; Eltamaly, A.M.; Al-Shamma’a, A.A. A novel severity performance index for optimal allocation and sizing of photovoltaic distributed generations. Energy Rep. 2020, 6, 2180–2190. [Google Scholar] [CrossRef]
- Kowsalya, M. Optimal size and siting of multiple distributed generators in distribution system using bacterial foraging optimization. Swarm Evol. Comput. 2014, 15, 58–65. [Google Scholar]
- Aman, M.M.; Jasmon, G.B.; Bakar, A.H.A.; Mokhlis, H. A new approach for optimum simultaneous multi-DG distributed generation Units placement and sizing based on maximization of system loadability using HPSO (hybrid particle swarm optimization) algorithm. Energy 2014, 66, 202–215. [Google Scholar] [CrossRef]
- Gampa, S.R.; Das, D. Optimum placement and sizing of DGs considering average hourly variations of load. Int. J. Electr. Power Energy Syst. 2015, 66, 25–40. [Google Scholar] [CrossRef]
- Imran, A.M.; Kowsalya, M.; Kothari, D.P. A novel integration technique for optimal network reconfiguration and distributed generation placement in power distribution networks. Int. J. Electr. Power Energy Syst. 2014, 63, 461–472. [Google Scholar] [CrossRef]
- Abdelaziz, A.Y.; Hegazy, Y.G.; El-Khattam, W.; Othman, M.M. A multi-objective optimization for sizing and placement of voltage-controlled distributed generation using supervised big bang–big crunch method. Electr. Power Compon. Syst. 2015, 43, 105–117. [Google Scholar] [CrossRef]
- Sultana, U.; Khairuddin, A.B.; Mokhtar, A.S.; Zareen, N.; Sultana, B. Grey wolf optimizer-based placement and sizing of multiple distributed generation in the distribution system. Energy 2016, 111, 525–536. [Google Scholar] [CrossRef]
- Margaris, I.D.; Mantzaris, J.C.; Karystianos, M.E.; Tsouchnikas, A.I.; Vournas, C.D.; Hatziargyriou, N.D.; Vitellas, I.C. Methods for evaluating penetration levels of wind generation in autonomous systems. In Proceedings of the 2009 IEEE Bucharest PowerTech, Bucharest, Romania, 28 June–2 July 2009; pp. 1–7. [Google Scholar]
- Chowdhury, R.; Mukherjee, B.K. A novel apparent power loss based distributed generator siting and sizing method considering dependent loads. Electr. Power Syst. Res. 2024, 228, 110075. [Google Scholar] [CrossRef]
- Hemdan, N.; Kurrat, M. Influence of distributed generation on different loadability aspects of electric distribution systems. In Proceedings of the CIRED 2009-20th International Conference and Exhibition on Electricity Distribution-Part, Prague, Czech Republic, 8–11 June 2009; pp. 1–4. [Google Scholar]
- Mentesidi, K.; Aguado, M. Dynamic behavior analysis of distributed generation in an off-grid network with power system simulator for engineering (PSS/E). In Proceedings of the 2014 IEEE International Energy Conference (ENERGYCON), Cavtat, Croatia, 13–16 May 2014; pp. 1042–1049. [Google Scholar]
- Peesapati, R.; Yadav, V.K.; Kumar, N. Transmission congestion management considering multiple and optimal capacity DGs. J. Mod. Power Syst. Clean Energy 2017, 5, 713–724. [Google Scholar] [CrossRef]
- Peesapati, R.; Yadav, V.K.; Kumar, N. Flower pollination algorithm based multi-objective congestion management considering optimal capacities of distributed generations. Energy 2018, 147, 980–994. [Google Scholar] [CrossRef]
- Yang, H.; Nagarajan, H. Optimal power flow in distribution networks under stochastic n − 1 disruptions. Electr. Power Syst. Res. 2020, 189, 106689. [Google Scholar] [CrossRef]
- Zhou, K.; Dobson, I.; Wang, Z. The most frequent Nk line outages occur in motifs that can improve contingency selection. IEEE Trans. Power Syst. 2023, 39, 1785–1796. [Google Scholar] [CrossRef]
- Abunima, H.; Teh, J.; Lai, C.M.; Jabir, H.J. A systematic review of reliability studies on composite power systems: A coherent taxonomy motivations, open challenges, recommendations, and new research directions. Energies 2018, 11, 2417. [Google Scholar] [CrossRef]
- El-Zonkoly, A.M. Optimal placement of multi-distributed generation units including different load models using particle swarm optimization. IET Gener. Transm. Distrib. 2011, 5, 760–771. [Google Scholar] [CrossRef]
- Banu, R.N.; Devaraj, D. Multi-objective GA with fuzzy decision making for security enhancement in power system. Appl. Soft Comput. 2012, 12, 2756–2764. [Google Scholar] [CrossRef]
- Ullah, Z.; Wang, S.; Radosavljević, J.; Lai, J. A solution to the optimal power flow problem considering WT and PV generation. IEEE Access 2019, 7, 46763–46772. [Google Scholar] [CrossRef]
Disclaimer/Publisher’s Note: The statements, opinions and data contained in all publications are solely those of the individual author(s) and contributor(s) and not of MDPI and/or the editor(s). MDPI and/or the editor(s) disclaim responsibility for any injury to people or property resulting from any ideas, methods, instructions or products referred to in the content. |
© 2024 by the authors. Licensee MDPI, Basel, Switzerland. This article is an open access article distributed under the terms and conditions of the Creative Commons Attribution (CC BY) license (https://creativecommons.org/licenses/by/4.0/).













