Abstract
Access to spare parts in the maritime industry is limited throughout most of a ship’s life cycle. The limitation is caused by both the geographical distance of vessels from suppliers and the often limited turnaround time during which parts can be delivered. Manufacturing some parts onboard is possible, but it is a time-consuming and labour-intensive process. Advanced manufacturing techniques could be used to improve access to spare parts at sea by combining the desirable materials properties and flexibility of Direct Energy Deposition (DED) and the higher dimensional tolerances of Computer Numerical Control (CNC) manufacturing. The present study assesses the comparative viability of onboard implementation of advanced manufacturing techniques for offshore assets as a capital investment in different modes against an option of no onboard advanced manufacturing using a multi-criteria decision analysis method. To this end, a Technique to Order Preference by Similarity to Ideal Solution (TOPSIS) is employed considering the techno-economic and environmental aspects of the decision-making process as well as the inherent challenges that come with a new area of research. Finally, the challenges, opportunities, and pathways to onboard maintenance using additive manufacturing are discussed within the scope of the sustainable future for ship and offshore energy assets.
1. Introduction
Machinery failure is the leading cause of maritime insurance incidents, according to the 2022 AGCS shipping review [1]. Merchant ships have a long-standing fundamental problem that impedes maintenance and repairs whilst at sea: the availability of spare parts [2]. The demand for availability gives rise to an expensive trade-off between component storage at the expense of deadweight and an expensive, labour-intensive supply chain [3]. Onboard fabrication can alleviate this problem, but it is currently labour-intensive and limited in its applications.
Aside from being logistically complex, Spiegler et al. [4] and Shukla et al. [5], having parts and consumables brought to ships during unplanned maintenance operations using a supply chain is carbon intensive. Due to its complexity, it can be subject to significant delays [6]. Thinking outside of a Western perspective, it is not uncommon for supply chain connectivity at ports to be poor, and sanctions, trade agreements, and reduced connectivity with manufacturers can impede the availability of items.
In order to reduce the lead time of components and increase operational efficiency, the US Navy installed 90 printers across 22 bases [7], in line with their PTF program. In 2017, the Department of Navy Additive Manufacturing Plan V2.0 was created to increase asset readiness warfighting capacity and achieve cost savings [8]. Meanwhile, Babcock has been investigating the role of AM in the British Navy and potentially onboard, with an aim to reduce obsolescence [9].
MAERSK trialled the use of onboard 3D-printers in 2014 [7] using acrylonitrile butadiene styrene (ABS) to explore potential applications. This material is not widely suited for onboard marine vehicles. Printers can now print more precisely and faster [10,11] and with stronger materials such as metallic [12,13,14], performance polymer [15], or ceramic [16] filaments. Hybrid advanced manufacturing allows for integrated 3D-printing and computer numerical control (CNC) machining, allowing 3D-printed components to be milled down for finer tolerances and threading [17]. Since 2014, MAERSK has collaborated with companies such as MAN Diesel & Turbo and DNV to expand the use of 3D-printers onboard ships and oil platforms to reduce storage and increase economic efficiency [18].
Ship owners would consider using AM to print small components onboard [19]. Indeed, using AM to print at remote locations can significantly reduce overall supply chain costs and carbon intensity [20]. That is why the Port of Rotterdam Authority launched a project to investigate the suitability of marine vessels’ components for additive manufacturing [21]. There are global pressures for vessels to decarbonise by 2030 [22], and for many vessels, that will mean turning to alternative fuels [23]. These less energy-dense alternative fuels will increase the pressure for available volume onboard. Introducing technologies that may allow decision-makers to reduce onboard stores is a time-sensitive task.
Decentralised, advanced manufacturing techniques can be used to reduce carbon emissions associated with transportation [24], reduce logistics operations [25], and improve the production process of metal 3D-printing [25]. Waste can also be reduced in the production process [26] by reducing packaging required for transportation and reducing obsolescence. DED technology can be used in remanufacturing, a key technology that can form a more circular economy in the maritime industry [27,28].
However, the installation of AM on ships lacks a standardised blueprint, and the Whole Process Design (WPD) process involves considerable uncertainty. As onboard advanced manufacturing is in its infancy, there is a lack of historical data, making it challenging to assess various design alternatives using quantitative approaches. In such data-constrained scenarios, theoretical analysis becomes essential for evaluating complex processes and design alternatives.
One powerful method for this purpose is Techno-Economic Multi-Criteria Decision Analysis (TE-MCDA). TOPSIS is a popular, quantitative TE-MCDA method [29] used to measure the relative distance of each alternative to an ideal worst solution to determine the optimal choice [30]. This allows for a comprehensive assessment of various scenarios and “what-if” situations to identify optimal process design with limited empirical data.
The TOPSIS analysis is used to assess a remotely operated, hybrid DED and CNC printer with different material production capacities against the option of having no onboard AM. The findings from this techno–economic analysis are primarily based on an extensive literature review, which is supplemented with information from manufacturers of 3D-printing technologies. Table 1 shows the most relevant research to date, the benefits that may be applied to the maritime industry, and the relevant industry for which the research has been applied.
Table 1.
Summary of relevant literature on applications of additive manufacturing to improve supply chain performance across various industries.
The benefits of supplementing the supply chain of spare parts also occur in industries such as the automotive [41] and aerospace industries [39]. The applications of AM in the Navy [8] and Army [35] have also been investigated. The literature reviewed includes prior research into the implementation of additive manufacturing into the maritime spare parts supply chain. The prior literature is primarily focused on shore-based operations. A gap has been identified in the analysis of onboard printing and how that may be implemented, as well as a lack of investigation into the specific advantages of implementing AM onboard outside of the research by Kostidi, Nikitakos, and Progoulakis [19].
There is a limited supply of metallic and polymer components for auxiliary machinery and equipment that meet the size and applicability criteria, which impedes the uninterrupted operation of ships and, in turn, lower-than-expected economic benefits. To tackle this pressing issue, the present study analyses the feasibility of implementing a hybrid additive manufacturing machine onboard large commercial ships (e.g., tankers, bulk carriers, and container ships), which is expected to alleviate the supply chain pressure and offer an alternative storage option. The multi-criteria decision analysis, involving the most critical techno-economic factors, offers a framework for robust decision support in evaluating the investment in onboard additive capabilities strictly for spare parts production. Last but not least, a comprehensive discussion is given on how onboard additive manufacturing can be leveraged to increase operational resilience for ships that experience unpredictable equipment failures on long voyages.
2. Methodology
The methodology proposed in this study involves three main steps: solution proposition, solution evaluation, and discussion of the results (see Figure 1). In the solution proposition, the section first outlines the parts these machines may produce and how their production is intended to supplement the supply chain, followed by a discussion regarding 3D-printing and hybrid manufacturing technologies and their applicability onboard a large marine vessel. In the second step, “Solution Evaluation”, MCDA based on the TOPSIS technique is performed to find the best solution, considering various alternatives and criteria. Following the discussion of the TOPSIS results, a sensitivity analysis is presented. Finally, the machines’ operation will be discussed, considering different stakeholders.
Figure 1.
Overview of research methodology indicating the key steps of solution proposition, multi-criteria evaluation, and discussion of implementation challenges and opportunities.
These solutions are informed by an extensive literature review (see Table 1) and supplemented with expert opinions. These opinions include advanced manufacturing technology operators and manufacturers, supply chain experts, and seafarers. Furthermore, in investigating the potential challenges of onboard manufacturing, test prints were produced on the Strathclyde University sailing yacht, the Catalina.
3. Solution Proposition
3.1. Selection of Components
The present study focuses on small-to-medium-sized consumables and spares. Figure 2 illustrates the top-down systems-based review of components that meet the following criteria:
Figure 2.
Systems-based breakdown of maritime auxiliary components potentially suitable for additive manufacturing.
- Are they suitable for 3D-printing?
- Are they currently stored onboard or regularly procured?
- It may have high criticality in the event of failure.
For consumable components, the main purpose of using AM on board is reducing critical store levels while increasing redundancy. Stores can be smaller, and the range of consumables available within an hour can be increased significantly. Components with low tolerances may not be produced to the same quality as conventional manufacturing but may be replaced with interim printed substitutes to reduce the cost of just-in-time logistics and downtime.
3.2. Additive Manufacturing Technology
3.2.1. Hardware
The 3D-printer in this paper is placed onboard in the machining and tooling room. This allows for streamlined operation in which onboard engineers can use existing raw material storage, safety equipment, and workspace to minimise the disruption caused by its implementation. Furthermore, any post-processing can be done efficiently.
One of the most significant barriers identified in interviews performed for this paper and in a much more comprehensive set of interviews by Kostidi, Nikitakos, and Progoulakis [19] is the requirement to train onboard engineers to use the machinery. In selecting a printing technology, it is desired that:
- The system has a low volume and mass.
- The process leads itself to more accessible third-party certification.
- There is capacity for future technological developments such as component remanufacturing with little adaptation.
- Net or near-net shapes can be printed, requiring little post-processing.
Overall, combining DED printing and CNC cutting, hybrid additive manufacturing can combine the range and flexibility of additive manufacturing with the higher dimensional tolerances and surface properties produced by CNC milling in subtractive manufacturing. Material extrusion processes such as FDM were also strong candidates. This is based on an overview of the current state of additive manufacturing technologies, which is primarily based on Wohler’s report [17] and the Additive Manufacturing book [45], reviews of metal printing [12,46], and polymer printing [47,48] technologies and manufacturer websites. The main drawbacks are the machine cost, high energy requirements, and typically lower print rates, which are offset by the savings.
3.2.2. Filaments
Polymer Filaments
Table 2 presents the research results into the properties of polymer printer filaments within the context of applications onboard marine vessels [10,11,15,47,49,50]. These results have been produced from a combination of academic literature and manufacturer data.
Table 2.
Comparison of key material properties and printing parameters for polymer filaments applicable to fabricating maritime components using additive manufacturing.
Due to their greater strength, durability, and thermal resistance, PEEK and polycarbonate were identified as the most applicable polymer filaments for machinery components. Polyurethane and TPU were deemed the most relevant for seals due to their flexibility, and water and chemical resistance.
Metallic Filaments
Steel and aluminium filaments are both prevalent materials for machinery components. It is crucial for the machine to be able to produce both. Pre-treatment of these filaments is also important as it removes the need for inert gas, significantly reducing the space and mass added. It also significantly reduces hazards and failure modes.
3.2.3. Onboard Operation
One of the main concerns highlighted in the interviews by Kostidi, Nikitakos, and Progoulakis [19] is the lack of specialisation of onboard engineers. Another was the ability of onboard engineers to produce certifiable components.
One way to circumvent the training of onboard engineers is to centralise the machine operation. In this methodology, the part 3D files, STL files, and G-codes would all be designed by a central office remotely handling the operation of many machines, as seen in Figure 3. Mistakes caused by human error of onboard operators could be minimised. This process allows for greater standardisation of print quality. The input of onboard engineers can be simplified and reduced to preparation, such as feeding the printer filament, scraping the bed, and ensuring the machine’s safe operation.
Figure 3.
Proposed operational model for remotely calibrated 3D-printer onboard ships.
The F3187-16 guidelines for 3D-printed marine machinery recommend non-destructive testing. Some of the methods include ultrasonic and visual testing, as well as interpreting their results, which can be achieved by onshore technical offices (see Figure 4).
Figure 4.
Operation of remotely calibrated 3D-printer; (a) flowchart 3D-printing originating from 3D-CAD, 3D-printer files; (b) offshore vs. onshore.
3.2.4. Intellectual Property
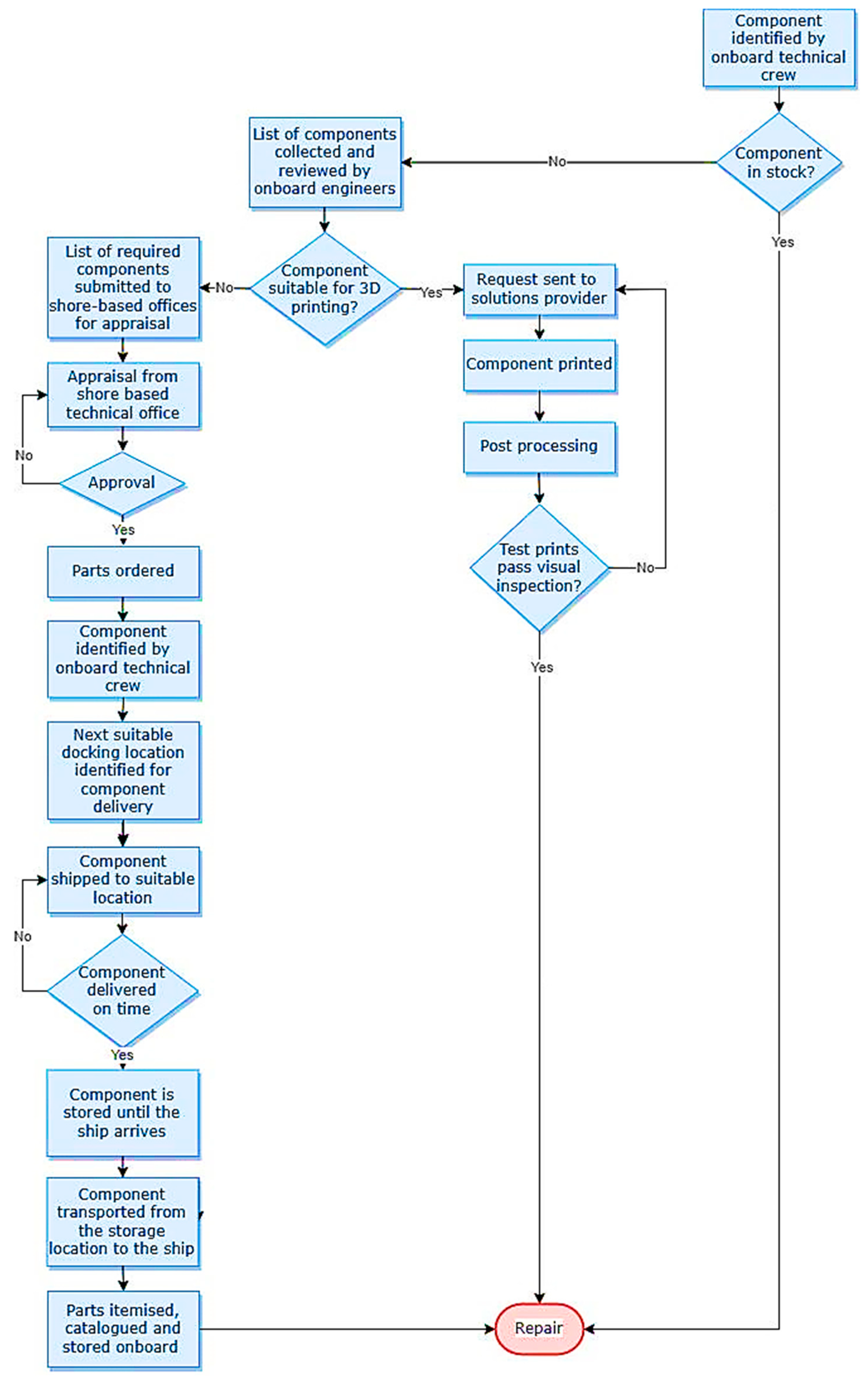
Printers cannot print simple CAD models as they appear when first designed. The files must be “sliced” [51] and formatted as G-codes. The process of G-code preparation for designs tailored to each machine can be time-consuming and requires experienced personnel. This could be done ahead of time, with the files stored in a database to be requested by onboard engineers when required. Such a “digital inventory” is being developed in a venture by the Singapore Centre for Excellency [52], an onshore printing program. The overall decision-making process using the methodology proposed for onboard additive manufacturing is illustrated in Figure 5.
Figure 5.
The decision-making workflow for implementing onboard additive manufacturing highlights steps from component selection to printing and effects on the existing supply chain, showing workflow for centralised file preparation and printing instructions to simplify the process for onboard engineers.
4. Multi-Criteria Decision Analysis via TOPSIS
The multi-criteria decision analysis (MCDA) offers a comprehensive and systematic examination of potential solutions. Moreover, it provides an opportunity to explore a wide range of scenarios and “what-if” situations. One of the main advantages of employing MCDA is that it allows for a better use of resources to consider all the variables relevant to the process, from start to finish, compared to a physical testing solution. This can provide valuable insights and guidance on process design decisions, allowing for a more targeted and efficient use of resources. Furthermore, theoretical analysis can be used to explore a wide range of scenarios and “what-if” situations, which can help to identify optimal process design parameters and predict the performance of the process under different conditions, allowing for more informed decision-making.
Techno-Economic Multi-Criteria Decision Analysis (TE-MCDA) is a powerful tool for evaluating various design alternatives for complex processes from a technological and economic point of view. It considers multiple criteria and their trade-offs to rank the alternatives based on their overall performance. A literature review of MCDA approaches [53,54,55] identified several potential methodologies, including SPOTIS, COMET [56], ELECTRE [57], and ARIADNE [58].
The Technique for Order Preference by Similarity to the Ideal Solution (TOPSIS) [59] is a popular method in TE-MCDA [29]. Vector normalisation [60] was chosen because it has high ranking consistency and is able to handle weight sensitivity well [61].
TOPSIS was partly employed for its ease of operation, as it uses a flat criterion structure and a stable set of alternatives. Both qualitative and quantitative data can be assessed, and the criteria can be weighted to compare their relative importance. Whilst newer techniques may also be suitable, TOPSIS is well established within the industry [62], which can validate a multi-criteria technique where novel solutions are being proposed. The TOPSIS analysis calculates separation measures representing the Euclidean distance between each alternative and the ideal best and worst solutions. Normalised weighted decision matrices are constructed for the criteria considered based on the numeric scale ratings assigned to each machine alternative’s expected performance. These numeric ratings were developed by compiling expert judgements, technology capabilities data, and cost information from both public domain literature as well as private industry sources. Weight factors for each criterion were elicited by surveying maritime equipment engineers and naval architects. A breakdown of the structure used for the breakdown of the criteria weights can be found in Appendix A. The composite TOPSIS score for ranking alternatives is then computed as the relative closeness to the ideal solution for each option. Additional sensitivity analyses help assess the results’ robustness to changes in ratings or weights. This implementation allows structuring both quantitative and qualitative assessments from multiple domain experts into a formal multi-criteria decision model that maintains transparency in scoring and priority setting for onboard additive manufacturing investment evaluation. Figure 6 illustrates the flowchart employed to conduct TOPSIS analysis.
Figure 6.
Overview of TOPSIS analysis methodology indicating key steps of constructing normalised weighted decision matrices, calculating separation measures, and determining final rankings.
This TOPSIS analysis assesses the relative advantages and disadvantages of applying a hybrid DED and CNC printer, with the capacity to print metal, polymer or both filaments against a fourth alternative, which is the status quo, i.e., no onboard additive manufacturing.
5. Results and Discussion
The preferred alternative calculated using TOPSIS analysis based on the normalized weighting factors (see Figure 7), as seen in Table 3, is a hybrid, DED and CNC metal and polymer printer. In this techno-economic analysis, the installation of additive manufacturing onboard has been deemed feasible. All three onboard manufacturing alternatives ranked higher than the alternative of not having onboard additive manufacturing. The implementation of metal-only onboard additive manufacturing was found to be the least desirable implementation method for additive manufacturing onboard. The key variable influencing these results is the range of components that can be produced. Supplementing the supply chain with a larger range of components leads to increased redundancy in critical systems and higher machine utilisation without significantly increasing the installation costs.
Figure 7.
Normalised weighting factors associated with the considered criteria.
Table 3.
TOPSIS decision matrix showing criteria weights, performance scores across alternatives, computed separation measures, and final rankings for onboard additive manufacturing options.
Interestingly, polymer-only printing ranked higher than metal printing as an alternative. This is due to a combination of the lower capital investment for machine development and the higher capacity for part production. Many parts that are currently manufactured using metal can be temporarily substituted for parts printed using performance polymers such as PEEK. Furthermore, for cargo vessels using Framo pumps, the easy substitution of printed seals will prove to be a strong incentive for ship owners.
The best performance with regard to environmental criteria, i.e., the carbon emission reduction, waste reduction and potential for remanufacturing, were also attributed to the metal and polymer DED&CNC alternative as the impact on supplementing the supply chain is more substantial. The safety of seafarers related to maintenance activities was also found to be improved as the time for seafarers to operate sub-optimal machinery was reduced.
There is a great degree of uncertainty in the whole process design associated with a lack of historical data. The non-dimensional scores obtained from TOPSIS can be used to obtain clearly ranked results, but the compounding effect of uncertainly attributed weights and performance scores can lead to some discrepancies in the best-case and worst-case possible results. To combat this, the best and worst-case scenarios are illustrated in Figure 8.
Figure 8.
Sensitivity analysis results depict changes in TOPSIS scores and rankings when criteria weights and ratings are varied to assess robustness.
One noteworthy change is the redistribution of criteria weights to be more heavily focused on investment-related criteria such as machine cost, software development, the development of a parts library, and training in the worst-case scenario. This represents a greater-than-expected investment risk aversion. In the best-case scenario, criteria weights were more heavily distributed to criteria related to environmental performance, such as carbon emission reduction, waste reduction, and capacity for remanufacturing. This would represent a changing socio-economic landscape in which decision-makers may be more incentivised to make decisions based on the environmental performance of a system. Similarly, criteria related to improved inventory management and component availability were increased.
In the worst-case scenario, depicted by the scores in red, the metal and polymer printing option is still the most preferable. Printing only one of the metal or polymer components was found not to be feasible in this case, as no onboard additive manufacturing had a higher preference ranking. This highlights the importance of a technology capable of producing components with both materials due to the larger range of components suitable for onboard production at low extra cost.
In the best-case scenario, the preference rankings remained the same as the expected results, but the relative performance of AM technologies improved compared to the status quo. This would suggest that economic incentives rewarding safer and more environmentally friendly maintenance practices may improve the feasibility of installing AM onboard.
6. Challenges, Opportunities, and Pathway to Onboard Additive Maintenance
Table 4 summarises drivers, barriers, and solutions analysis from a business perspective based on the literature review and MCDM analysis presented in the present study. The forces that may aid and hinder onboard AM implementation and some proposed solutions.
Table 4.
Drivers, barriers, and solutions analysis, summarising key strengths, weaknesses, opportunities, and threats related to implementing onboard additive manufacturing.
The path to the implementation of onboard additive manufacturing requires further work. The processes, machines, and operations must be tested in onboard conditions to inform new best practices and eventually pave the way for certification. The more significant questions of what components will be printed and can be printed need to be researched, as well as by whom they will be printed. From the author’s understanding, an outline of this timeline is depicted in Figure 9.
Figure 9.
Envisioned roadmap for adopting additive manufacturing capabilities onboard ships, outlining critical milestones from conceptual trials to certification and standardisation.
7. Summary
The present paper aimed to encourage a more concrete discussion about what 3D-printing onboard for floating structures may look like and what to highlight the steps needed for its implementation. Hybrid additive manufacturing in the form of a laser DED and CNC machine has been found to be the most suitable technology due to the high deposition rates, reduced post-processing, and good material properties.
The MCDA technique TOPSIS for the implementation of 3D-printing onboard found that onboard 3D-printing is a preferable option to not having additive manufacturing capacities onboard. The most preferred alternative is the one where both polymer and metal components can be printed using the same machine. Components are likely to be more expensive to produce onboard than to purchase in normal circumstances, especially consumable ones. Components with acceptable dimensional tolerances may also not be manufactured to the same standards onboard. Additive manufacturing cannot replace normal supply lines, but it is most suitable for supplementing them. This process can decrease critical stores of consumables and part obsolescence without increasing the probability of a stockout. More importantly, it can be used to fabricate components quickly in the event of emergencies to decrease costs associated with system downtime. Although additive manufacturing could also impact ship design and construction, this emerging application area is outside the scope considered here.
The future of AM on ships and other marine structures is not without its challenges. One of the next steps is establishing the overlapping effects of ship vibrations and motions on the melt pools during the DED process. The most challenging task will be to prepare the “digital inventory” of components for a ship or fleet of ships so that components can be printed when required. Implementing onboard AM will not be without its challenges, the main ones revolving around quality assurance and certification. Developing the capabilities for remote operation and non-destructive inspection will be a crucial process for the standardisation of finished components.
Author Contributions
Conceptualisation, I.F. and S.L.; Methodology, I.F. and S.L.; Software, I.F.; Validation, I.F., S.L. and B.Y.; Formal analysis, I.F.; Investigation, I.F. and S.L.; Writing—original draft, I.F. and S.L.; Editing, S.L. and B.Y.; Supervision, S.L. and B.Y. All authors have read and agreed to the published version of the manuscript.
Funding
This research received no external funding.
Institutional Review Board Statement
Not applicable.
Informed Consent Statement
Not applicable.
Data Availability Statement
Data are contained within the article.
Conflicts of Interest
The authors declare no conflict of interest.
Abbreviations
| 3D | Three-dimensional |
| ABS | American Bureau of Shipping |
| ABS | Acrylonitrile butadiene styrene |
| AGCS | Allianz Global Corporate and Specialty |
| AM | Advanced Manufacturing |
| ARIADNE | Aid based on dominance structural information elicitation |
| CAD | Computer-aided design |
| CNC | Computer numerical control |
| COMET | Characteristic Objects Method |
| DED | Directed energy deposition |
| DNV | Det Norske Veritas |
| ELECTRE | Elimination and choice expressing reality |
| FDM | Fused deposition modelling |
| HIPS | High Impact polystyrene |
| MCDA | Multi-criteria Decision Analysis |
| PEEK | Polyether ether ketone |
| PEI | Polyetherimide |
| PET | Polyethylene terephthalate |
| PETG | Polyethylene terephthalate glycol |
| PLA | Polylactide |
| PPSU | Polyphenylsulfone |
| SPOTIS | Stable Preference Ordering Towards Ideal Solution |
| STL | Stereolithography |
| SWOT | Strengths, weaknesses, opportunities, and targets |
| TE-MCDA | Techno-Economic Multi-Criteria Decision Analysis |
| TOPSIS | Technique for order of preference by similarity to the ideal solution |
| TPE | Thermoplastic elastomers |
| TPU | Thermoplastic polyurethane |
| US | United States (of America) |
| WPD | Whole Process Design |
Appendix A
Table A1.
The breakdown of the criteria weights.
Table A1.
The breakdown of the criteria weights.
| Grouping | Group Weight | Criteria | Subgroup Weight | Weight Product |
|---|---|---|---|---|
| Investment magnitude | 0.3 | Machine cost | 0.6 | 0.18 |
| Software development | 0.15 | 0.045 | ||
| Part library | 0.15 | 0.045 | ||
| Training | 0.1 | 0.03 | ||
| Component availability | 0.3 | Lead time | 0.55 | 0.165 |
| Range of components | 0.35 | 0.105 | ||
| Remanufacturing capacity | 0.1 | 0.03 | ||
| Inventory Management intensity | 0.15 | Supply chain reliability | 0.6 | 0.09 |
| Inventory management | 0.25 | 0.0375 | ||
| Onboard stores reduction | 0.15 | 0.0225 | ||
| Cost performance | 0.15 | Component expenditure | 0.55 | 0.0825 |
| Variable transportation expenditure | 0.3 | 0.045 | ||
| Maintenance | 0.15 | 0.0225 | ||
| Ethical factors | 0.1 | Carbon emission reduction | 0.4 | 0.04 |
| Waste reduction | 0.2 | 0.02 | ||
| Safety | 0.4 | 0.04 |
References
- AGCS (AGCS). Safety and Shipping Review 2023; AGCS: West Grove, PA, USA, 2023. [Google Scholar]
- Venton, A.O.F.; Davidson, A.T.G.; Fraser, G.G. The Effects of Limited Spares and Scheduled Downtime upon the Dependability of a Simple System. IEEE Trans. Reliab. 1976; R-25, 319–323. [Google Scholar]
- Mouschoutzi, M.; Ponis, S.T. A comprehensive literature review on spare parts logistics management in the maritime industry. Asian J. Shipp. Logist. 2022, 38, 71–83. [Google Scholar] [CrossRef]
- Spiegler, V.L.M.; Naim, M.M.; Wikner, J. A control engineering approach to the assessment of supply chain resilience. Int. J. Prod. Res. 2012, 50, 6162–6187. [Google Scholar] [CrossRef]
- Shukla, V.; Naim, M.M.; Yaseen, E.A. ‘Bullwhip’ and ‘backlash’ in supply pipelines. Int. J. Prod. Res. 2009, 47, 6477–6497. [Google Scholar] [CrossRef]
- Kostidi, E.; Nikitakos, N. Is It Time for the Maritime Industry to Embrace 3D Printed Spare Parts? Int. J. Mar. Navig. Saf. Sea Transp. TransNav. 2018, 12, 557–564. [Google Scholar] [CrossRef]
- Guarda, T.; Augusto, M.F. The Competitive Advantage of Additive Manufacturing in the Naval Sector. In Developments and Advances in Defense and Security; Rocha, Á., Paredes-Calderón, M., Guarda, T., Eds.; Springer: Singapore, 2020; Volume 181. [Google Scholar]
- Garcia, G., Jr.; Edenfield, B.L.; Yoshida, K. Establishing an Additive Manufacturing (AM) Navy Enlisted Classification for the Machinery Repairman to Enable Efficient Use of AM and Mass Adoption of the Technology. Master’s Thesis, Naval Postgraduate School, Monterey, CA, USA, 2019. [Google Scholar]
- Anderson, P.; Babcock International. Babcock Engineers First 3D Metal Parts for British Army to Tackle Obsolescence; Babcock International: London, UK, 2023. [Google Scholar]
- Biron, M. Chapter 3—Basic Criteria for the Selection of Thermoplastics. In Thermoplastics and Thermoplastic Composites, 3rd ed.; Biron, M., Ed.; William Andrew Publishing: Norwich, NY, USA, 2018; pp. 133–202. [Google Scholar]
- Biron, M. Chapter 7—Plastics Solutions for Practical Problems. In Thermoplastics and Thermoplastic Composites, 3rd ed.; Biron, M., Ed.; William Andrew Publishing: Norwich, NY, USA, 2018; pp. 883–1038. [Google Scholar]
- Gadagi, B.; Lekurwale, R. A review on advances in 3D metal printing. Mater. Today Proc. 2021, 45, 277–283. [Google Scholar] [CrossRef]
- Shamir, M.; Igwemezie, V.; Lotfian, S.; Jones, R.; Asif, H.; Ganguly, S.; Mehmanparast, A. Assessment of mechanical and fatigue crack growth properties of wire + arc additively manufactured mild steel components. Fatigue Fract. Eng. Mater. Struct. 2022, 45, 2978–2989. [Google Scholar] [CrossRef]
- Lotfian, S.; Rolink, G.; Weisheit, A.; Palm, M. Chemically graded Fe–Al/steel samples fabricated by laser metal deposition. MRS Adv. 2017, 2, 1393–1398. [Google Scholar] [CrossRef][Green Version]
- Ramírez-Revilla, S.; Camacho-Valencia, D.; Gonzales-Condori, E.G.; Márquez, G. Evaluation and comparison of the degradability and compressive and tensile properties of 3D printing polymeric materials: PLA, PETG, PC, and ASA. MRS Commun. 2023, 13, 55–62. [Google Scholar] [CrossRef]
- Svetlizky, D.; Zheng, B.; Vyatskikh, A.; Das, M.; Bose, S.; Bandyopadhyay, A.; Schoenung, J.M.; Lavernia, E.J.; Eliaz, N. Laser-based directed energy deposition (DED-LB) of advanced materials. Mater. Sci. Eng. A 2022, 840, 142967. [Google Scholar] [CrossRef]
- Wohlers, T.T. Wohlers Report 2021: 3D Printing and Additive Manufacturing Global State of the Industry; Wohlers Associates: Fort Collins, CO, USA, 2021. [Google Scholar]
- Georgiev, P. 3D Printing and Naval Architecture: A Literature Review; Technical University of Varna: Varna, Bulgaria, 2016; Volume 1, pp. 26–35. [Google Scholar]
- Kostidi, E.; Nikitakos, N.; Progoulakis, I. Additive Manufacturing and Maritime Spare Parts: Benefits and Obstacles for the End-Users. J. Mar. Sci. Eng. 2021, 9, 895. [Google Scholar] [CrossRef]
- Li, Y.; Cheng, Y.; Hu, Q.; Zhou, S.; Ma, L.; Lim, M.K. The influence of additive manufacturing on the configuration of make-to-order spare parts supply chain under heterogeneous demand. Int. J. Prod. Res. 2019, 57, 3622–3641. [Google Scholar] [CrossRef]
- Schardijn, J. Final Report Rotterdam 25 January 2016—Free Download PDF. Silo.Tips 2016. Available online: https://www.projectmates.eu/wp-content/uploads/2022/03/3D-Printing-of-Maritime-Spare-Parts.pdf (accessed on 25 February 2023).
- Soltani Motlagh, H.R.; Issa Zadeh, S.B.; Garay-Rondero, C.L. Towards International Maritime Organization Carbon Targets: A Multi-Criteria Decision-Making Analysis for Sustainable Container Shipping. Sustainability 2023, 15, 16834. [Google Scholar] [CrossRef]
- Carlisle, D.P.; Feetham, P.M.; Wright, M.J.; Teagle, D.A.H. Public response to decarbonisation through alternative shipping fuels. Environ. Dev. Sustain. 2023, 1–20. [Google Scholar] [CrossRef]
- Li, Y.; Jia, G.; Cheng, Y.; Hu, Y. Additive manufacturing technology in spare parts supply chain: A comparative study. Int. J. Prod. Res. 2016, 55, 1498–1515. [Google Scholar] [CrossRef]
- Rupp, M.; Buck, M.; Klink, R.; Merkel, M.; Harrison, D.K. Additive manufacturing of steel for digital spare parts—A perspective on carbon emissions for decentral production. Clean. Environ. Syst. 2022, 4, 100069. [Google Scholar] [CrossRef]
- Weber, R. Technology-3D CAD, 3D scanning, 3D printing-is reducing costs, saving time, eliminating waste, and speeding up production. Trailer/Body Build. 2017, 146, 405. [Google Scholar]
- Reddy, K.N.; Kumar, A. Capacity investment and inventory planning for a hybrid manufacturing-remanufacturing system in the circular economy. Int. J. Prod. Res. 2020, 59, 2450–2478. [Google Scholar] [CrossRef]
- Okumuş, F.; Kanberoğlu, B.; Gonca, G.; Kökkülünk, G.; Aydın, Z.; Kaya, C. The effects of ammonia addition on the emission and performance characteristics of a diesel engine with variable compression ratio and injection timing. Int. J. Hydrogen Energy 2024, 64, 186–195. [Google Scholar] [CrossRef]
- Behzadian, M.; Khanmohammadi Otaghsara, S.; Yazdani, M.; Ignatius, J. A state-of the-art survey of TOPSIS applications. Expert Syst. Appl. 2012, 39, 13051–13069. [Google Scholar] [CrossRef]
- Çelikbilek, Y.; Tüysüz, F. An in-depth review of theory of the TOPSIS method: An experimental analysis. J. Manag. Anal. 2020, 7, 281–300. [Google Scholar] [CrossRef]
- Holmström, J.; Partanen, J.; Tuomi, J.; Walter, M. Rapid manufacturing in the spare parts supply chain. J. Manuf. Technol. Manag. 2010, 21, 687–697. [Google Scholar] [CrossRef]
- Khajavi, S.H.; Partanen, J.; Holmström, J. Additive manufacturing in the spare parts supply chain. Comput. Ind. 2014, 65, 50–63. [Google Scholar] [CrossRef]
- Liu, P.; Huang, S.H.; Mokasdar, A.; Zhou, H.; Hou, L. The impact of additive manufacturing in the aircraft spare parts supply chain: Supply chain operation reference (scor) model based analysis. Prod. Plan. Control 2014, 25, 1169–1181. [Google Scholar] [CrossRef]
- Weller, C.; Kleer, R.; Piller, F.T. Economic implications of 3D printing: Market structure models in light of additive manufacturing revisited. Int. J. Prod. Econ. 2015, 164, 43–56. [Google Scholar] [CrossRef]
- Balistreri, G. Potential of Additive Manufacturing in the After-Sales Service Supply Chains of Ground Based Military Systems. Bachelor’s Thesis, University of Twente, Enschede, The Netherlands, 2015. [Google Scholar]
- Ratnayake, R.M.C. Making Sense of 3D Printing/Additive Layer Manufacturing in Offshore Petroleum Industry: State of the Art. In International Conference on Offshore Mechanics and Arctic Engineering; American Society of Mechanical Engineers: New York City, NY, USA, 2016; Volume 49958, p. V004T03A032. [Google Scholar]
- Kostidi, E.E.; Nikitakos, N. Exploring the Potential of 3D Printing of the Spare Parts Supply Chain in the Maritime Industry: Marine Navigation and Safety of Sea Transportation; CRC Press: Boca Raton, FL, USA, 2017; pp. 171–178. [Google Scholar]
- Queguineur, A.; Rückert, G.; Cortial, F.; Hascoët, J.Y. Evaluation of wire arc additive manufacturing for large-sized components in naval applications. Weld. World 2017, 62, 259–266. [Google Scholar] [CrossRef]
- Ghadge, A.; Karantoni, G.; Chaudhuri, A.; Srinivasan, A. Impact of additive manufacturing on aircraft supply chain performance. J. Manuf. Technol. Manag. 2018, 29, 846–865. [Google Scholar] [CrossRef]
- Khajavi, S.H.; Holmström, J.; Partanen, J. Additive manufacturing in the spare parts supply chain: Hub configuration and technology maturity. Rapid Prototyp. J. 2018, 24, 1178–1192. [Google Scholar] [CrossRef]
- Delic, M.; Eyers, D.R. The effect of additive manufacturing adoption on supply chain flexibility and performance: An empirical analysis from the automotive industry. Int. J. Prod. Econ. 2020, 228, 107689. [Google Scholar] [CrossRef]
- Ziółkowski, M.; Dyl, T. Possible Applications of Additive Manufacturing Technologies in Shipbuilding: A Review. Machines 2020, 8, 84. [Google Scholar] [CrossRef]
- Westerweel, B.; Basten, R.; Boer, J.; Houtum, G.J. Printing Spare Parts at Remote Locations: Fulfilling the Promise of Additive Manufacturing. Prod. Oper. Manag. 2020, 30, 1615–1632. [Google Scholar] [CrossRef]
- Rauch, M.; Pechet, G.; Hascoet, J.Y.; Ruckert, G. Extending High Value Components Performances with Additive Manufacturing: Application to Naval Applications. Solid State Phenom. 2021, 319, 58–62. [Google Scholar] [CrossRef]
- Gibson, I.; Rosen, D.; Stucker, B.; Khorasani, M. Hybrid Additive Manufacturing; Springer International Publishing: Berlin/Heidelberg, Germany, 2021; pp. 347–366. [Google Scholar]
- DebRoy, T.; Wei, H.L.; Zuback, J.S.; Mukherjee, T.; Elmer, J.W.; Milewski, J.O.; Beese, A.M.; Wilson-Heid, A.; De, A.; Zhang, W. Additive manufacturing of metallic components-Process, structure and properties. Prog. Mater. Sci. 2018, 92, 112–224. [Google Scholar] [CrossRef]
- Park, S.; Shou, W.; Makatura, L.; Matusik, W.; Fu, K. 3D printing of polymer composites: Materials, processes, and applications. Matter 2022, 5, 43–76. [Google Scholar] [CrossRef]
- Kim, J.H.; Pinhata-Baptista, O.H.; Ayres, A.P.; da Silva, R.L.B.; Lima, J.F.; Urbano, G.S.; No-Cortes, J.; Vasques, M.T.; Gonzalez Cortes, A.R. Accuracy Comparison among 3D-Printing Technologies to Produce Dental Models. Appl. Sci. 2022, 12, 8425. [Google Scholar] [CrossRef]
- Johnson, G.A.; French, J.J. Evaluation of Infill Effect on Mechanical Properties of Consumer 3D Printing Materials. Adv. Technol. Innov. 2018, 3, 179–184. [Google Scholar]
- Bhardwaj, N.; Henein, H.; Wolfe, T. Mechanical properties of thermoplastic polymers in fused filament fabrication (FFF). Can. J. Chem. Eng. 2022, 100, 3174–3183. [Google Scholar] [CrossRef]
- Hager, I.; Golonka, A.; Putanowicz, R. 3D Printing of Buildings and Building Components as the Future of Sustainable Construction? Procedia Eng. 2016, 151, 292–299. [Google Scholar] [CrossRef]
- Ratcliffe, S. 3D-Printed Spare Parts Revolutionize Maritime Supply Chain. Available online: https://www.dnv.com/expert-story/maritime-impact/3D-printed-spare-parts-revolutionize-maritime-supply-chain/ (accessed on 25 February 2023).
- Basílio, M.P.; Pereira, V.; Costa, H.G.; Santos, M.; Ghosh, A. A Systematic Review of the Applications of Multi-Criteria Decision Aid Methods (1977–2022). Electronics 2022, 11, 1720. [Google Scholar] [CrossRef]
- Cinelli, M.; Spada, M.; Kim, W.; Zhang, Y.; Burgherr, P. MCDA Index Tool: An interactive software to develop indices and rankings. Environ. Syst. Decis. 2021, 41, 82–109. [Google Scholar] [CrossRef]
- Cinelli, M.; Kadziński, M.; Miebs, G.; Gonzalez, M.; Słowiński, R. Recommending multiple criteria decision analysis methods with a new taxonomy-based decision support system. Eur. J. Oper. Res. 2022, 302, 633–651. [Google Scholar] [CrossRef]
- Paradowski, B.; Sałabun, W. Are the results of MCDA methods reliable? Selection of materials for Thermal Energy Storage. Procedia Comput. Sci. 2021, 192, 1313–1322. [Google Scholar] [CrossRef]
- Govindan, K.; Jepsen, M.B. ELECTRE: A comprehensive literature review on methodologies and applications. Eur. J. Oper. Res. 2016, 250, 1–29. [Google Scholar] [CrossRef]
- Sage, A.P.; White, C.C. ARIADNE: A knowledge-based interactive system for planning and decision support. IEEE Trans. Syst. Man Cybern. 1984, SMC-14, 35–47. [Google Scholar] [CrossRef]
- Hwang, C.-L.; Lai, Y.-J.; Liu, T.-Y. A new approach for multiple objective decision making. Comput. Oper. Res. 1993, 20, 889–899. [Google Scholar] [CrossRef]
- Kulkarni, A.J. Why Does the Choice of Normalization Technique Matter in Decision-Making; Springer Singapore Pte. Limited: Singapore, 2022; Volume 407, pp. 107–120. [Google Scholar]
- Chakraborty, S.; Yeh, C.-H. A simulation comparison of normalization procedures for TOPSIS. In Proceedings of the 2009 International Conference on Computers & Industrial Engineering, Troyes, France, 6–9 July 2009; pp. 1815–1820. [Google Scholar]
- Jeong, B.; Oguz, E.; Wang, H.; Zhou, P. Multi-criteria decision-making for marine propulsion: Hybrid, diesel electric and diesel mechanical systems from cost-environment-risk perspectives. Appl. Energy 2018, 230, 1065–1081. [Google Scholar] [CrossRef]
Disclaimer/Publisher’s Note: The statements, opinions and data contained in all publications are solely those of the individual author(s) and contributor(s) and not of MDPI and/or the editor(s). MDPI and/or the editor(s) disclaim responsibility for any injury to people or property resulting from any ideas, methods, instructions or products referred to in the content. |
© 2024 by the authors. Licensee MDPI, Basel, Switzerland. This article is an open access article distributed under the terms and conditions of the Creative Commons Attribution (CC BY) license (https://creativecommons.org/licenses/by/4.0/).









