An Optimization Algorithm for Embedded Raspberry Pi Pico Controllers for Solar Tree Systems
Abstract
1. Introduction
2. System Model
2.1. Solar Tree System
2.2. Cascaded Buck-Boost Converter
2.3. Raspberry Pi Pico Controller
2.4. Proposed Algorithm
HHO Method
- Mare (Female Horse)—Ruler—It leads the herd
- Stallion (Male Horse)—Protector—Keep herd members together
- Running is the horses’ best form of defense.
- Due to their poor scores, some horses don’t belong in the herd.
- Lifespan—25 to 30 Years
- Vision—360 °
- Brain weight—623 gm
- Delta (Age: Between 0–5)
- Gama (Age: Between 5–10)
- Beta (Age: Between 10–15)
- Alpha (Age: Older than 15)
- Xi, AGEm ith horse location,
- AGE horse age (α, β, γ, δ) range,
- I denote existing iterations, and
- ⃗Vi, AGE is the horse’s velocity vector.
- Ii,agem is the ith horse’s motion vector with locations.
- pN displays the greatest-located horse.
- The suggested value for p is horses of 10%.
- In every cycle ωi is the declined factor of i
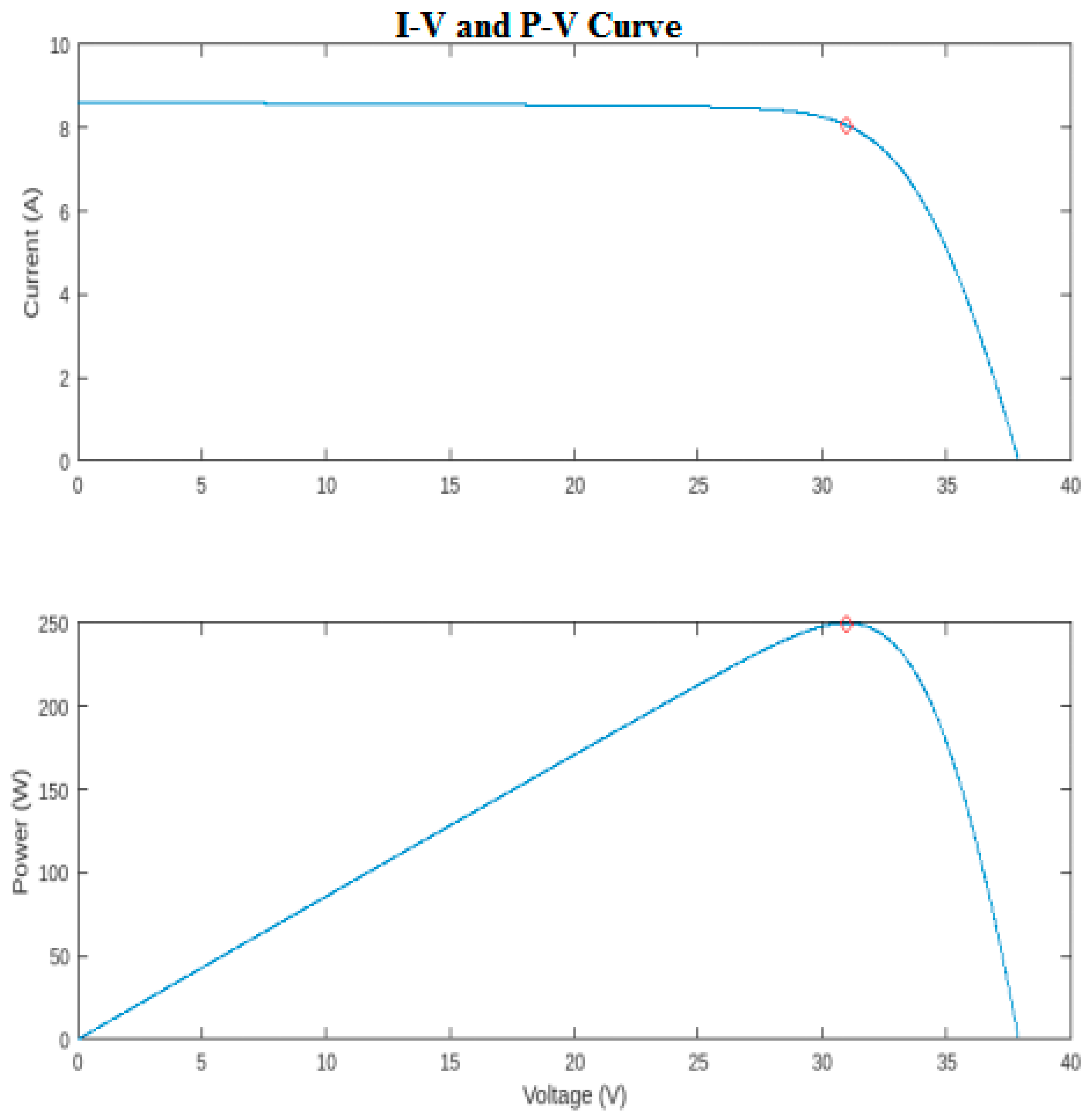
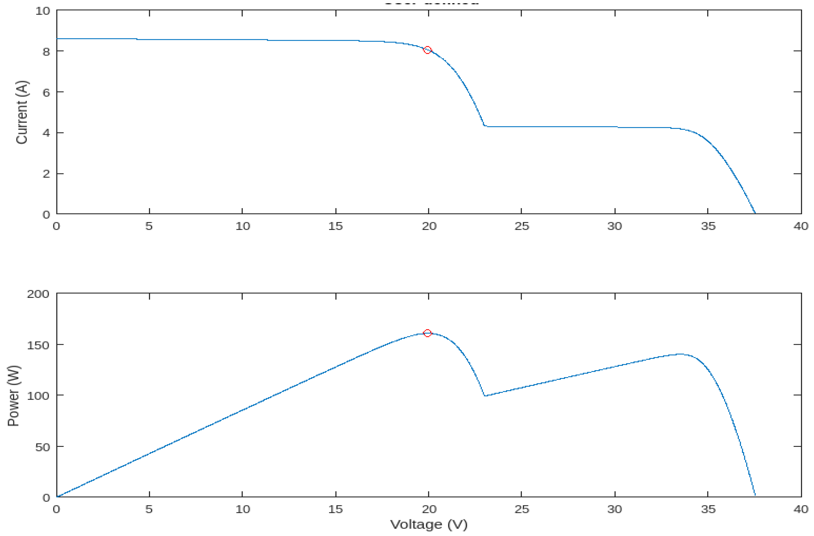
3. Results
3.1. Simulation Results
- Case 1. Uniform irradiation condition
- Case 2. Non-Uniform irradiation condition
- Case 3. Non-uniform irradiation with 3 peaks
3.2. Hardware Results
- 1.
- Input voltage ranges:
- 2.
- Output current & voltage ranges:
- 3.
- Calculation of Duty Cycle (Boost):
- 4.
- Calculation of Duty Cycle (Buck):
- 5.
- Calculation of inductor(Boost):
- 6.
- Calculation of inductor (Buck):
- 7.
- Calculation of inductor ripples current (Boost):
- 8.
- Calculation of inductor ripples current (Buck):
- 9.
- Output Capacitor selection (Boost):
4. Conclusions
Author Contributions
Funding
Institutional Review Board Statement
Informed Consent Statement
Data Availability Statement
Conflicts of Interest
References
- Zuo, C.; Bolink, H.J.; Han, H.; Huang, J.; Cahen, D.; Ding, L. Advances in perovskite solar cells. Adv. Sci. 2016, 3, 1500324. [Google Scholar] [CrossRef]
- Shariah, A.; Mahasneh, F. Emitter layer optimization in heterojunction bifacial silicon solar cells. J. Semicond. 2022, 43, 122701. [Google Scholar] [CrossRef]
- Yang, Z.; Yong, P.; Xiang, M. Revisit power system dispatch: Concepts, models, and solutions. iEnergy 2023, 2, 43–62. [Google Scholar] [CrossRef]
- Zhang, H.; Park, N.-G. Progress and issues in P-i-N type perovskite solar cells. DeCarbon 2024, 3, 100025. [Google Scholar] [CrossRef]
- Walker, G.R.; Sernia, P.C. Cascaded DC-DC Converter Connection of Photovoltaic Modules. Int. J. Power Control Comput. (IJPCSC) 2013, 5, 34–41. [Google Scholar]
- Chen, J.; Maksimovic, D.; Erickson, R. Buck-Boost PWM Converters Having Two Independently Controlled Switches. IET Power Electron. 2014, 7, 390–397. [Google Scholar]
- Fu, J.; Zhang, B.; Qiu, D.; Xiao, W. A Novel Single-Switch Cascaded DC-DC Converter of Boost and Buck-Boost Converters. IEEE Trans. Power Electron. 2014, 29, 2807–2816. [Google Scholar]
- Sheik Mohammed, S.; Devaraj, D. Design, Simulation and Analysis of Microcontroller based DC-DC Boost Converter using Proteus Design Suite. In Proceedings of the International Conference on Advances in Electrical & Electronics, AETAEE, Delhi, India, 28–29 December 2022; Elsevier: Amsterdam, The Netherlands, 2013. [Google Scholar]
- Seetharaman, V.; Punitha, K.; Madavan, R.; Selvaganesh, V. Comparative analysis of PV based Cascaded Buck Boost converter for water pump applications. Solid State Technol. 2020, 63, 1–7. [Google Scholar]
- Hariprasad, B.; Senthilkumar, R. Novel Design of VLT Cuk converter. Int. J. Trends Eng. Technol. 2015, 7, 66–71. [Google Scholar]
- Geethanjali, M.N.; Sidram, M.H. Performance Evaluation and Hardware Implementation of MPPT based Photovoltaic System using DC-DC Converters. In Proceedings of the 2017 IEEE International Conference on Technological Advancements in Power and Energy (TAP Energy), Kollam, India, 21–23 December 2017. [Google Scholar]
- MiarNaeimi, F.; Azizyan, G.; Rashki, M. Horse herd optimization algorithm: A nature-inspired algorithm for high-dimensional optimization problems. Knowl. Based Syst. 2021, 213, 106711. [Google Scholar] [CrossRef]
- Anjali, R.; Venkatesan, G. Optimization of mechanical properties and composition of M-sand and pet particle added concrete using hybrid deep neural network-horse herd optimization algorithm. Constr. Build. Mater. 2022, 347, 128334. [Google Scholar] [CrossRef]
- Awadallah, M.A.; Hammouri, A.I.; Al-Betar, M.A.; Braik, M.S.; Elaziz, M.A. Binary Horse herd optimization algorithm with crossover operators for feature selection. Comput. Biol. Med. 2022, 141, 105152. [Google Scholar] [CrossRef]
- Jayalakshmi, N.; Sangeeta, V.; Muttipati, A.S. Taylor Horse Herd Optimized Deep Fuzzy clustering and Laplace based K-nearest neighbor for web page recommendation. Adv. Eng. Softw. 2023, 175, 103351. [Google Scholar] [CrossRef]
- Ida Evangeline, S.; Rathika, P. Wind farm incorporated optimal power flow solutions through multi-objective horse herd optimization with a novel constraint handling technique. Expert Syst. Appl. 2022, 194, 116544. [Google Scholar] [CrossRef]
- Alanazi, A.; Alanazi, M.; ArabiNowdeh, S.; Abdelaziz, A.Y.; El-Shahat, A. An optimal sizing framework for autonomous photovoltaic/hydrokinetic/hydrogen energy system considering cost, reliability and forced outage rate using horse herd optimization. Energy Rep. 2022, 8, 7154–7175. [Google Scholar] [CrossRef]
- Bamikole, J.O.; Narasigadu, C. Application of Pathfinder, Honey Badger, Red Fox and Horse Herd algorithms to phase equilibria and stability problems. Fluid Phase Equilibria 2023, 566, 113682. [Google Scholar] [CrossRef]
- Nandhini, K.; Tamilpavai, G. Hybrid CNN-LSTM and modified wild horse herd Model-based prediction of genome sequences for genetic disorders. Biomed. Signal Process. Control 2022, 78, 103840. [Google Scholar] [CrossRef]
- Mehrabi, N.; Pashaei, E. Application of Horse Herd Optimization Algorithm for medical problems. In Proceedings of the 2021 International Conference on INnovations in Intelligent SysTems and Applications (INISTA), Kocaeli, Turkey, 25–27 August 2021. [Google Scholar] [CrossRef]
- Irudayaraj, G.C.R. Interconnection Efficiency in Grid-Connected Photovoltaic (PV) Systems Using Single-Phase Neural Network-Based Neutral Point Clamped and Cascaded H-Bridge Multilevel Inverters. Int. J. Intell. Syst. Appl. Eng. 2024, 12, 188–198. [Google Scholar]
- Rizzo, S.A.; Scelba, G. ANN based MPPT method for rapidly variable shading conditions. Appl. Energy 2015, 145, 124–132. [Google Scholar] [CrossRef]
- Hussaian Basha, C.; Palati, M.; Dhanamjayulu, C.; Muyeen, S.; Venkatareddy, P. A novel on design and implementation of hybrid MPPT controllers for solar PV systems under various partial shading conditions. Sci. Rep. 2024, 14, 1609. [Google Scholar] [CrossRef]
- Madessa, H.B.; Shakerin, M.; Reinskau, E.H.; Rabani, M. Recent progress in the application of energy technologies in Large-Scale building Blocks: A State-of-the-Art review. Energy Convers. Manag. 2024, 305, 118210. [Google Scholar] [CrossRef]
- Madhavi, J.; Emmadi, A. Sliding mode control PWM Converter. In Proceedings of the Power Electronics and Variable Speed Drives, Nottingham, UK, 23–25 September 1996; Conference Publication No. 429, IEE. 1996. [Google Scholar]
- Gatla, V.R.; Injeti, S.K.; Kotte, S.; Polamarasetty, P.K.; Nuvvula, R.S.S.; Vardhan, A.S.S.; Singh, M.; Khan, B. An Effective Approach for Extracting the Parameters of Solar PV Models Using the Chaotic War Strategy Optimization Algorithm With Modified Newton Raphson Method. IEEE J. Electron Devices Soc. 2023. [Google Scholar] [CrossRef]



























| S. No | Parameters | Theoretical Values |
|---|---|---|
| 1. | Input voltage Vin(avg) | 9.5 V |
| 2. | Efficiency of the converter (ŋ) | 99% |
| 3. | Buck Inductor (L1) | 0.78 H |
| 4. | Boost_Inductor (L2) | 564 µH |
| 5. | Buck_Capacitor (C1) | 220 µF |
| 6. | Boost_Capacitor (C2) | 22 µF |
| 7. | Switching frequency (FS) | 25 kHz |
| 8. | Buck_Duty cycle (D1) | 42.10% |
| 9. | Boost_Duty cycle (D2) | 20.83% |
| 10. | Load resistance (RL) | 1000 Ὠ |
| 11. | Ripple Voltage on Output side (ΔVout) | 1.627 V |
| 12. | Ripple current in Inductor (∆IL) | 1.347 A |
| 13. | Voltage on the Output side (Vout) | 12 V (Boost) |
| 14. | Output voltage (Vout) | 4 V (Buck) |
| S. No | Input Voltage Vin(avg) | Output Voltage Vout | Cascaded Operation |
|---|---|---|---|
| Variable Input | Constant Output | ||
| 1. | 8.00 V | 4.29 V | BUCK MODE |
| 2. | 8.49 V | 4.33 V | |
| 3. | 9.08 V | 4.30 V | |
| 4. | 9.58 V | 3.86 V | |
| 5. | 10.01 V | 4.26 V | |
| 6. | 10.41 V | 3.87 V | |
| 7. | 11.07 V | 4.93 V | |
| 8. | 11.94 V | 4.17 V | |
| 9. | 8.00 V | 7.45 V | BUCK MODE |
| 10. | 8.49 V | 8.38 V | |
| 11. | 9.08 V | 7.89 V | |
| 12. | 9.58 V | 8.02 V | |
| 13. | 10.01 V | 8.07 V | |
| 14. | 10.41 V | 8.15 V | |
| 15. | 11.07 V | 8.17 V | |
| 16. | 11.94 V | 8.15 V | |
| 17. | 8.00 V | 15.80 V | BOOST MODE |
| 18. | 8.49 V | 16.02 V | |
| 19. | 9.08 V | 16.04 V | |
| 20. | 9.58 V | 16.07 V | |
| 21. | 10.01 V | 16.20 V | |
| 22. | 10.41 V | 16.30 V | |
| 23. | 11.07 V | 16.92 V | |
| 24. | 11.94 V | 16.96 V | |
| 25. | 8.00 V | 20.50 V | BOOST MODE |
| 26. | 8.49 V | 21.00 V | |
| 27. | 9.08 V | 20.00 V | |
| 28. | 9.58 V | 20.50 V | |
| 29. | 10.01 V | 20.00 V | |
| 30. | 10.41 V | 20.50 V | |
| 31. | 11.07 V | 20.00 V | |
| 32. | 11.94 V | 20.50 V | |
| 33. | 8.00 V | 24.30 V | BOOST MODE |
| 34. | 8.49 V | 25.20 V | |
| 35. | 9.08 V | 23.60 V | |
| 36. | 9.58 V | 25.00 V | |
| 37. | 10.01 V | 23.60 V | |
| 38. | 10.41 V | 24.30 V | |
| 39. | 11.07 V | 25.20 V | |
| 40. | 11.94 V | 25.00 V |
| S. No | Parameters | Rating |
|---|---|---|
| 1 | Maximum power | 10.0 W |
| 2 | Open circuit voltage | 21.6 V |
| 3 | Short circuit current | 0.65 A |
| 4 | Maximum power voltage | 19.6 V |
| 5 | Maximum power current | 0.59 A |
| S. No. | Test Cases | Optimum Voltage (V) | Efficiency (%) | ||
|---|---|---|---|---|---|
| With HHO-MPPT | Without HHO-MPPT | With HHO-MPPT | Without HHO-MPPT | ||
| 1 | Uniform irradiation condition | 29.1 | 29.5 | 97.2 | 96.8 |
| 2 | Non-uniform irradiation condition with 2 peaks | 35.3 | 20.2 | 98.1 | 56.4 |
| 3 | Non-uniform irradiation condition with 3 peaks | 34.7 | 37.0 | 94.0 | 93.2 |
Disclaimer/Publisher’s Note: The statements, opinions and data contained in all publications are solely those of the individual author(s) and contributor(s) and not of MDPI and/or the editor(s). MDPI and/or the editor(s) disclaim responsibility for any injury to people or property resulting from any ideas, methods, instructions or products referred to in the content. |
© 2024 by the authors. Licensee MDPI, Basel, Switzerland. This article is an open access article distributed under the terms and conditions of the Creative Commons Attribution (CC BY) license (https://creativecommons.org/licenses/by/4.0/).
Share and Cite
Punitha, K.; Rahman, A.; Radhamani, A.S.; Nuvvula, R.S.S.; Shezan, S.A.; Ahammed, S.R.; Kumar, P.P.; Ishraque, M.F. An Optimization Algorithm for Embedded Raspberry Pi Pico Controllers for Solar Tree Systems. Sustainability 2024, 16, 3788. https://doi.org/10.3390/su16093788
Punitha K, Rahman A, Radhamani AS, Nuvvula RSS, Shezan SA, Ahammed SR, Kumar PP, Ishraque MF. An Optimization Algorithm for Embedded Raspberry Pi Pico Controllers for Solar Tree Systems. Sustainability. 2024; 16(9):3788. https://doi.org/10.3390/su16093788
Chicago/Turabian StylePunitha, K., Akhlaqur Rahman, A. S. Radhamani, Ramakrishna S. S. Nuvvula, Sk. A. Shezan, Syed Riyaz Ahammed, Polamarasetty P. Kumar, and Md Fatin Ishraque. 2024. "An Optimization Algorithm for Embedded Raspberry Pi Pico Controllers for Solar Tree Systems" Sustainability 16, no. 9: 3788. https://doi.org/10.3390/su16093788
APA StylePunitha, K., Rahman, A., Radhamani, A. S., Nuvvula, R. S. S., Shezan, S. A., Ahammed, S. R., Kumar, P. P., & Ishraque, M. F. (2024). An Optimization Algorithm for Embedded Raspberry Pi Pico Controllers for Solar Tree Systems. Sustainability, 16(9), 3788. https://doi.org/10.3390/su16093788

