Abstract
Recently, Vehicle-to-Everything (V2X) communication has emerged as a critical technology for enhancing the safety and traffic management of autonomous vehicles. Developing a resource allocation algorithm that enables autonomous vehicles to perceive and react to their surroundings in real time through fast and reliable communication is of paramount importance. This paper proposes a novel resource allocation algorithm that minimizes the degradation of communication performance for non-platoon vehicles while ensuring low-latency, high-reliability communication within vehicle platoons. The proposed algorithm prioritizes platoon vehicles and enhances resource efficiency by simultaneously applying interference-based and distance-based resource reuse techniques. Performance evaluations conducted using the Simu5G simulator demonstrate that the proposed algorithm consistently maintains the average resource allocation rate and delay for both platoon and non-platoon vehicles, even as the number of platoons increases. Specifically, in a congested environment with 60 general vehicles and five platoons, the proposed algorithm achieves an average resource allocation rate of over 90%, significantly outperforming existing algorithms such as Max-C/I, which achieves only 58%, and the priority-based algorithm with 54%, ensuring reliable communication for all vehicles.
1. Introduction
Vehicle-to-Everything (V2X) communication enhances road safety and traffic management by enabling real-time interaction between vehicles and their environment. Initially developed using Dedicated Short Range Communication (DSRC) based on IEEE 802.11p [1], V2X has evolved with the introduction of Cellular-V2X (C-V2X), a more reliable and scalable standard [2]. DSRC is also reliable, particularly in applications such as Traffic Signal Priority (TSP) in Europe, where it has been widely adopted as the standard solution for municipalities and public transport providers [3]. This progression reflects the growing need for advanced communication technologies to support autonomous vehicles and optimize vehicular network performance. C-V2X expands the range of applications, especially in facilitating communication services between Original Equipment Manufacturers (OEMs). For instance, C-V2X enables seamless communication between vehicles of different manufacturers, supporting use cases like advanced driver assistance systems (ADAS) and vehicle-to-cloud services. C-V2X expands the range of applications, especially in facilitating communication services between Original Equipment Manufacturers (OEMs). For instance, C-V2X enables seamless communication between vehicles of different manufacturers, supporting use cases like advanced driver assistance systems (ADAS) and vehicle-to-cloud services [4].
The 3rd Generation Partnership Project (3GPP), an international standards organization for mobile communication technology, introduced a Device-to-Device (D2D) communication standard for Proximity Services (ProSe) using cellular technology in Release 12 (Rel. 12) [5]. Building upon this, 3GPP developed LTE-V2X, a C-V2X standard, which was introduced in Release 14 (Rel. 14) and further enhanced in Release 15 (Rel. 15) [6]. A key feature of LTE-V2X is the introduction of sidelink communication, a new interface enabling direct Vehicle-to-Vehicle (V2V) communication, facilitating stable, low-latency interactions between vehicles. In Release 16 (Rel. 16), 3GPP introduced NR-V2X, a standard that integrates the advanced wireless capabilities of 5G New Radio (NR) into V2X communication. NR-V2X offers improved reliability through higher data transmission rates, lower latency, and enhanced resilience against multipath fading, leveraging millimeter-wave bands [7]. Unlike LTE-V2X, NR-V2X supports various communication modes such as unicast, broadcast, and groupcast [8] and is designed to accommodate advanced services such as vehicle platoon, enhanced driving support, extended sensor sharing, and remote driving [9].
In this service, vehicle platoon is a vehicular technology that enables vehicles to travel in coordinated groups, where each vehicle autonomously maintains its speed and distance through communication with other vehicles in the platoon [10]. This technology provides multiple benefits, including enhanced traffic safety, as decreased inter-vehicle spacing reduces aerodynamic drag [11]. Furthermore, platooning improves road utilization efficiency and mitigates the risk of accidents by facilitating real-time vehicular communication [12].
This paper highlights the need for platoon-prioritized resource allocation algorithms to ensure reliable communication in 5G vehicular networks. While existing studies have explored prioritization for certain service packets, research on algorithms specifically tailored for platoon communication remains limited. This gap is critical, as platoon vehicles transmit more frequently, consuming substantial resources, particularly in congested networks, which can exacerbate delays for general vehicles.
In response, this paper proposes a simple yet effective platoon-prioritized resource allocation algorithm that combines a priority-based approach with a resource reuse technique. The goal is to improve the communication performance of platoon vehicles while mitigating the delays caused by resource shortages for general vehicles. The proposed algorithm addresses the challenge of resource allocation between platoon and general vehicles within the vehicular network. It aims to ensure reliable communication for platoon vehicles, even under resource constraints, while minimizing resource allocation failures and communication delays for general vehicles. Unlike existing resource allocation methods, which fail to fully resolve resource shortages as vehicle density increases, the algorithm presented in this study addresses these issues through the efficient reuse of resources.
The structure of this paper is organized as follows: Section 2 describes the related works of resource allocation algorithms in the V2X network. Section 3 provides an overview of the fundamental concepts related to NR-V2X communication, platoon communication, and sidelink resource allocation methods in NR-V2X. This section covers the technological advancements of NR-V2X and the latest 3GPP standards for platoon communication. Section 4 focuses on system modeling and the proposed resource allocation algorithm, which form the core of this study. It presents the resource allocation process modeling, the mathematical formulations underlying the algorithm, and a detailed explanation of the operational principles of the proposed method. Section 5 offers a comparative performance analysis of the proposed algorithm against existing algorithms, assessing its resource efficiency and communication delay across various scenarios. The results are presented and analyzed visually through graphs. Finally, Section 6 concludes with a summary of the findings in the paper, discusses the contributions of the paper, and suggests potential directions for future research.
2. Related Work
Ensuring real-time communication reliability for platooning is critical due to the close proximity of vehicles within the platoon. The communication delay between vehicles must be minimized. According to 3GPP standards, platooning demands lower communication latency and higher reliability compared with other vehicular communications [9]. Packet transmission in vehicle-to-vehicle communication involves two key processes: the physical transmission of packets and the request and allocation of communication resources necessary for transmission [13]. For platoon vehicles, since communication predominantly occurs between vehicles spaced only a few meters apart, interference is minimized, allowing for more efficient communication with reduced latency during the actual packet transmission process. Therefore, the timely allocation of resources to platoon vehicles is crucial for minimizing delay.
(1) Traditional resource allocation algorithm: Traditional resource allocation algorithms, such as the Max-C/I algorithm, allocate resources to the vehicle with the best channel conditions, and the Round Robin algorithm allocates resources sequentially to all vehicles, ensuring fairness but often at the cost of overall efficiency [14]. However, under conditions of network congestion, due to high vehicle density or increased communication demand, it is difficult to guarantee the necessary resources for each vehicle [14]. When resources are insufficient, vehicles must request resources again for communication, and once the maximum number of resource request attempts is reached, resource allocation is unsuccessful, requiring the vehicle to re-establish a connection with the base station and restart the process [15]. This results in additional communication delays.
(2) Reinforcement learning-based resource allocation algorithm: Recently, reinforcement learning has been extensively applied in the study of resource allocation algorithms for platoon vehicles, with the goal of minimizing interference and enhancing spectral efficiency by optimizing resource allocation [16,17,18,19,20,21]. However, reinforcement learning requires large datasets and considerable computational resources, with a training process that is time-consuming [22]. This may result in network performance degradation during the initial learning phase and could potentially affect overall network stability. In dynamic environments such as vehicular networks, continuously modeling the evolving system states in a reinforcement learning-based system is particularly challenging, which could lead to potential performance degradation in real-world scenarios [23].
Xu et al. addressed the multi-objective resource allocation problem, focusing on maximizing the transmission success rate and Mean Opinion Score (MOS) of V2I communication links in a multi-platoon vehicular network using a reinforcement learning-based algorithm [16]. However, their simulation environment considered only platoon vehicles, excluding non-platoon general vehicles. Chai et al. tackled the joint optimization of platoon formation, power control, and spectrum allocation in a C-V2X network, considering uncertain channel parameters [17]. Their goal was to ensure reliable intra-platoon communication while maximizing V2I capacity using a distributionally robust optimization technique. Although this study considers both platoon and general vehicles, it assumes that general vehicles engage solely in V2I communication with the base station. Moreover, in typical resource allocation processes, vehicles provide the base station with information such as resource requirements, location, and service type, and the base station does not directly know the destination address of the packets being transmitted. Accordingly, this study introduced a dedicated communication to transmit the destination information of each vehicle to the base station, which consequently increased latency.
(3) Priority-based resource allocation algorithm: While some studies have explored resource allocation algorithms that prioritize specific service packets [24,25], no research has yet addressed the prioritization of new communication types, such as platoon communication, in 5G networks. Furthermore, existing priority-based algorithms often struggle to ensure adequate communication for general vehicles while prioritizing specific services. In particular, platoon vehicles frequently transmit packets at shorter intervals than other vehicles, which leads to higher resource consumption [9,10]. This issue becomes more significant in congested vehicular networks, where general vehicles may experience considerable delays due to resource re-allocation failures and prolonged waiting times [26,27]. Additionally, similar to challenges seen in remote driving applications, the communication delay in 5G networks remains an obstacle in ensuring real-time communication for platooning, especially under high vehicle density [28]. While 5G networks aim to address latency issues, certain Key Performance Indicators (KPIs), such as ultra-reliable low-latency communication (URLLC), have yet to be fully implemented in commercial networks. This gap in performance is expected to be addressed by 6G networks, which will offer even lower latency and enhanced reliability, thereby supporting applications like platooning more effectively.
3. Background of V2X
3.1. NR-V2X Communication Overview
V2X communication encompasses interactions between vehicles and their surroundings, including Vehicle-to-Vehicle (V2V), Vehicle-to-Infrastructure (V2I), Vehicle-to-Pedestrian (V2P), and Vehicle-to-Network (V2N), as shown in Figure 1. Its primary goals are enhancing road safety, optimizing traffic management, and supporting autonomous driving by ensuring high reliability, low latency, and high capacity through advanced wireless technologies.
Figure 1.
C-V2X Communication types: Vehicle-to-Vehicle (V2V), Vehicle-to-Infrastructure (V2I), Vehicle-to-Network (V2N), and Vehicle-to-Pedestrian (V2P) communications.
NR-V2X, developed as the successor to LTE-V2X, addresses the stringent requirements of autonomous driving with key technological advancements [29]. It supports both mmWave and sub-6 GHz bands, enabling ultra-high-speed data transmission necessary for real-time communications in complex vehicular networks [30]. Additionally, its dynamic subcarrier spacing ensures adaptability to varying communication environments, while dual resource allocation modes—distributed and base station-based—provide flexibility in areas with limited infrastructure.
NR-V2X introduces significant improvements over LTE-V2X, including advanced scheduling algorithms that reduce delays, improved retransmission mechanisms such as Hybrid Automatic Repeat reQuest (HARQ), and enhanced interference management [31,32]. Furthermore, the addition of new physical channels, such as the Physical Sidelink Feedback Channel (PSFCH), ensures reliable groupcast and unicast communication, particularly in challenging or densely populated environments. These innovations make NR-V2X a critical technology for the future of autonomous driving and advanced vehicular networks.
3.2. Platoon Communication
A platoon, in the context of autonomous driving technologies, consists of two primary components: the Lead vehicle and Member vehicles, as shown in Figure 2 [10]. The Lead vehicle, typically manually driven, operates at the front, perceiving the environment and responding to changes. Member vehicles follow the Lead vehicle and communicate with other platoon vehicles to maintain coordination. These vehicles operate either autonomously or semi-autonomously, depending on their role.
Figure 2.
Components of a platoon: Lead vehicle and multiple Member vehicles.
Key technical requirements are crucial for ensuring stable platoon communication, as standardized by the 3GPP [9]. Minimizing communication delay is essential, as platoon vehicles travel at high speeds in close proximity. To prevent collisions and enable safe platooning, the 3GPP has set a communication delay threshold of 10 to 25 ms. Reliability of at least 90% is also mandated, as transmission failures could lead to accidents. Additionally, platoon communication requires data packets of 300 to 400 bytes to be transmitted over 30 times per second. Compared with the Basic Safety Message (BSM) or Cooperative Awareness Message (CAM) sent by general vehicles (50 to 300 bytes), platoon communication involves larger data volumes [33].
Platoon communication methods are categorized into centralized and decentralized models [10]. In centralized communication (Figure 3a), the Lead vehicle manages all communications, transmitting packets to all Member vehicles. This enables rapid coordination but imposes a heavy communication load on the Lead vehicle as platoon size grows. Conversely, decentralized communication (Figure 3b) involves each vehicle transmitting packets to the vehicle directly behind it. This reduces the Lead vehicle’s communication burden and allows each vehicle to adjust its position and speed independently. However, decentralized communication introduces challenges, such as instability when vehicles join or leave the platoon and difficulties in maintaining overall platoon integrity if communication is interrupted.
Figure 3.
(a)—Centralized communication of platoon, (b)—Decentralized communication of platoon.
The proposed resource allocation algorithm in this paper is designed for platoon vehicles using decentralized communication. Efficient resource allocation is critical, as decentralized models require higher resource consumption due to communication among all vehicles. Maintaining smooth and stable communication is essential for ensuring the safe and reliable operation of the platoon.
3.3. NR-V2X Resource Allocation
The 3GPP extended 5G NR-V2X standard [34] builds on the LTE-V2X resource allocation mechanism to support the ultra-low latency and high reliability needed for autonomous vehicles. NR-V2X introduces a flexible resource allocation structure to meet these stringent demands. The physical layer of NR-V2X communication resources consists of Physical Resource Blocks (PRBs), fundamental units of resource allocation. A PRB comprises 12 subcarriers in the frequency domain and Orthogonal Frequency Division Multiplexing (OFDM) symbols in the time domain, as shown in Figure 4, enabling the transmission of data over designated frequency bands and time periods [35]. Flexible numerology, defining subcarrier spacing and slot duration, allows NR-V2X to adjust resource allocation for varying service requirements.
Figure 4.
Structure of resource block.
NR-V2X supports two sidelink communication modes: Mode 1 (centralized scheduling) and Mode 2 (distributed scheduling). These modes ensure compatibility with LTE-V2X and meet the diverse communication needs of autonomous vehicles. Mode 1, a centralized method, operates under base station coverage. Vehicles transmit Scheduling Requests (SR) via the Physical Uplink Control Channel (PUCCH), and the base station allocates resources using Downlink Control Information (DCI) over the Physical Downlink Control Channel (PDCCH). Resource allocation combines Dynamic Grant (DG), which provides real-time flexibility, and Configured Grant (CG), which pre-allocates resources for periodic transmissions [36]. This hybrid approach enhances resource efficiency and reliability. However, Mode 1 relies heavily on base stations, making it susceptible to failures in areas with poor network infrastructure or during network overload [37]. Mode 2 is a distributed scheme where vehicles autonomously allocate resources, ensuring independence from base station coverage, and it uses a sensing and selection window to minimize collisions. Vehicles employ a Semi-Persistent Scheduling (SPS) scheme for periodic resource reservation [38,39]. NR-V2X Mode 2 supports unicast, groupcast, and broadcast communications, unlike LTE-V2X, and incorporates feedback-based retransmission with Hybrid Automatic Repeat reQuest (HARQ) to enhance reliability. This approach reduces resource conflicts and supports efficient communication in high-density vehicular environments.
4. System Modeling and Resource Allocation Algorithm
This section presents the system model used for scenario description and resource allocation algorithms in vehicular networks, followed by a detailed explanation of the operational process of the resource allocation algorithm.
4.1. System Model
As shown in Figure 5, the network model comprises platoon vehicles, general vehicles, and Roadside Units (RSUs) within a multi-lane V2X network. Platoon vehicles perform direct V2V communication with their adjacent platoon members, while general vehicles engage in V2I communication with RSUs or V2V communication with nearby vehicles [40,41]. Both communication types share the same frequency band, with resources allocated using NR-V2X Mode 1. This configuration reflects real-world scenarios where resource competition intensifies due to mixed communication demands.
Figure 5.
V2X communication model in NR-V2X network.
Prior to resource allocation, the base station periodically communicates with platoon vehicles within the cell and stores their identifiers. The set of stored platoon vehicles is then further divided into subsets based on the respective platoons and is defined as follows
represents the set of vehicles in the m-th platoon. This set is used in the proposed algorithm to prioritize platoon vehicles during the resource allocation process. For the purpose of resource reuse, identifiers for each platoon are separately stored to distinguish between them. In the network, when vehicles require communication resources, they send a resource request message at time t using the DG method. The base station allocates the available resource blocks to the vehicles. As shown in Figure 6, vehicles that are present in the cell at time t and have sent resource request messages to the base station are defined as resource-requesting vehicles, which can be expressed as follows:
Figure 6.
Request Resource in Resource block.
represents the set of platoon vehicles that send resource requests at time t, expressed as , and these vehicles belong to the set of platoon identifiers , which is pre-stored by the base station. represents the set of general vehicles that send resource requests at time t but do not belong to , expressed as . Each vehicle requires resources according to its data transmission needs. Each Resource Block (RB) is defined as a physical resource element available for use at time t. Each RB consists of a combination of time and frequency and represents the unit resource for data transmission. The set of resource blocks at time t is denoted as .
Each vehicle has varying resource demands depending on the size of the data to be transmitted and the transmission rate. The resource demand of a vehicle is determined by the size of the packet data it intends to transmit and the amount of data it can send using a single resource block. The resource block demand for each vehicle is calculated as follows:
In this case, represents the data size of a packet to be transmitted by vehicle v, which is obtained through a resource request message sent via the PUCCH. denotes the amount of data that vehicle v can transmit per resource block, which is determined by the communication state of the vehicle and may vary depending on the modulation scheme. As the resource block is divided into discrete units, the required resources are calculated by applying a ceiling function to round up any fractional values during the resource requirement calculation.
In scenarios where a large number of vehicles are requesting resources, the cumulative resource demand may exceed the number of available resource blocks. To address this, one approach involves reusing already allocated resources, and it is crucial to establish criteria for efficient resource reuse. Since a general vehicle does not know the destination address of the packet during resource allocation, it is challenging to calculate interference and channel gain between communicating vehicles. Therefore, resource reuse for general vehicles is performed with the aim of minimizing interference with resource-allocated vehicles. To facilitate this, the reusability of a resource is determined based on the distance between resource-allocated vehicles, and resources may be reused by vehicles separated by a distance greater than a predetermined threshold. This threshold is defined as the resource reuse distance. In this paper, the resource reuse distance is calculated by applying the method proposed by Bazzi et al., which calculates the perceived distance and reuse distance based on the SINR conditions in vehicle-to-vehicle communication [42]. The resource reuse distance, or the minimum distance between vehicles using the same resource block without causing significant interference, is calculated by considering the perceived distance between vehicles and the interference generated when two vehicles share the same time-frequency resource block. Bazzi et al.’s method accounts for various parameters, including path loss, transmission power, antenna gain, and noise power, to calculate the maximum allowable reuse distance while maintaining an acceptable SINR threshold for reliable communication.
The key parameters in the model include the path loss factor, the transmission power of the vehicles, the antenna gain, and the noise power in the system. The path loss model accounts for the attenuation of the signal as the distance between vehicles increases, while the antenna gain factors in the directional characteristics of the antennas used by the vehicles. The noise power is calculated based on the environmental conditions and the operating frequency of the system.
The base station can indirectly infer the destination address of a packet when allocating resources for platoon vehicles, unlike general vehicles. This inference is supported by the exchange of control information during the Radio Resource Control (RRC) reconfiguration process, where the base station can receive QoS requirements, logical channel configurations, and priority settings that are specific to platoon communications [15,43]. A platoon vehicle operating under a distributed communication model periodically transmits packets to the next platoon vehicle. In this process, specific QoS characteristics, such as low latency and high reliability required for platoon safety and coordination, allow the base station to deduce that the next packet is intended for the following vehicle in the platoon. From this analysis, the base station can infer that the destination of the packet is the next vehicle in the platoon.
Consequently, the base station can calculate interference and channel gain for platoon vehicles transmitting packets to the next platoon vehicle, particularly when using the same resource block. Resource reuse is then determined by calculating the Signal-to-Interference-plus-Noise-Ratio (SINR), which quantifies the interference level between vehicles. SINR is defined as the ratio of the signal power received by the vehicle to the interference and noise power caused by other vehicles, and it is calculated using the following equation:
In this formula, is a binary variable that indicates whether vehicle i is using resource block j; it is set to 1 if the resource block is utilized and 0 otherwise. represents the transmission power of the vehicle, and denotes the channel gain between vehicle i and its receiving vehicle k for resource block j. This gain reflects the quality of the wireless channel between the two vehicles, which depends on factors such as distance and environmental conditions. represents the noise power at the receiver, which includes both thermal noise and environmental noise, affecting the reception of signals. The denominator of the SINR expression accounts for both noise and interference. The term represents the interference experienced by vehicle k when another vehicle is using the same resource block. This interference is caused by concurrent transmissions sharing the same time-frequency resource block, which reduces the SINR of the target vehicle. Interference can significantly degrade communication performance by causing signal distortions or collisions, further reducing the available bandwidth for the vehicle. The higher the number of concurrent transmissions, the more interference is added to the received signal, leading to a decrease in SINR and a potential increase in communication delay.
In this case, the channel gain between two vehicles using resource block j can be modeled using the complex Rayleigh fading channel coefficient , the distance between vehicles i and k, and the path loss exponent [44].
As mentioned earlier, the base station can infer that the next packet destination for a platoon vehicle is the subsequent vehicle in the platoon through the resource request message. Using this information, the base station can calculate the channel gain between vehicles, including those within the platoon. Based on this calculation, the base station reuses the resource only when the SINR of the platoon vehicle, reduced by the interference power of the vehicle reusing the resource, remains higher than the threshold SINR required for reliable communication.
4.2. Proposed Resource Allocation Algorithm
The following objective function aims to minimize the number of resource re-requests while maximizing the resource allocation rate in the process where general vehicles are allocated resources and engage in communication within the overall communication process. Constraints to below represent the conditions of the proposed resource allocation algorithm. represents the resource block allocated to vehicle i, and denotes the resource allocation order of vehicle i. denotes the number of times vehicle i re-requests a resource, while represents the maximum number of resource re-requests allowed for a vehicle.
The SINR is given by
specifies that each vehicle either receives all requested resources or none at all. In other words, vehicle i is either allocated the requested resource requirement or does not receive the requested allocation. In , the resource allocation order for platoon vehicles must always precede that of general vehicles. ensures that vehicles in the same platoon, or general vehicles within the resource reuse distance, cannot use the same resource simultaneously. Specifically, if the distance between vehicle i and vehicle k is less than a defined threshold, the same resource cannot be allocated. states that when platoon vehicles reuse resources, the SINR must be equal to or greater than the minimum threshold SINR value. In this case, the resource for platoon vehicles can only be reused if the SINR constraint is satisfied.
The resource allocation problem is classified as NP-Hard, indicating that the process of deriving an optimal solution is computationally complex and time-consuming [45]. In NP-Hard problems, the computational time required to explore feasible solutions increases exponentially as the problem size grows. Furthermore, since resource allocation must adapt to continuously changing conditions, finding solutions for the objective function in real-time within dynamic network environments becomes highly challenging in practice. In particular, finding solutions that optimize system performance across multiple time slots is significantly more challenging. The allocation in one-time slot can affect outcomes in subsequent time slots, making it difficult to achieve a globally optimal solution for the objective function.
Given these complexities, instead of pursuing a theoretically optimal solution to the objective function, this paper focuses on the empirical evaluation of the proposed resource allocation algorithm. We use heuristic algorithms suitable for real-time vehicular networks and assess the practical performance of the algorithm. The objective function aims to improve network efficiency by maximizing resource utilization and minimizing communication delay to meet real-time requirements. Therefore, we evaluate the effectiveness of the algorithm by comparing its performance with existing algorithms using performance evaluation metrics such as the average resource allocation rate and communication delay. These metrics are directly linked to the objectives of maximizing resource utilization and minimizing delays, providing a meaningful assessment of how well the algorithm meets the goals set by the objective function. Through this comparative evaluation, the proposed algorithm can be objectively assessed in terms of its efficiency in handling real-time resource allocation within the complexity of solving the resource allocation problem and the degree of performance improvement it offers compared with existing algorithms.
The proposed algorithm comprises two main steps. The first step involves the base station classifying vehicles as either platoon vehicles or general vehicles during the resource request stage, while the second step involves the base station allocating resources to both platoon and general vehicles during the resource allocation stage. The algorithm follows a heuristic-based greedy approach, where the base station determines whether to reuse resources for each vehicle based on the SINR conditions and the resource reuse distance, enabling efficient resource allocation in real-time vehicular networks.
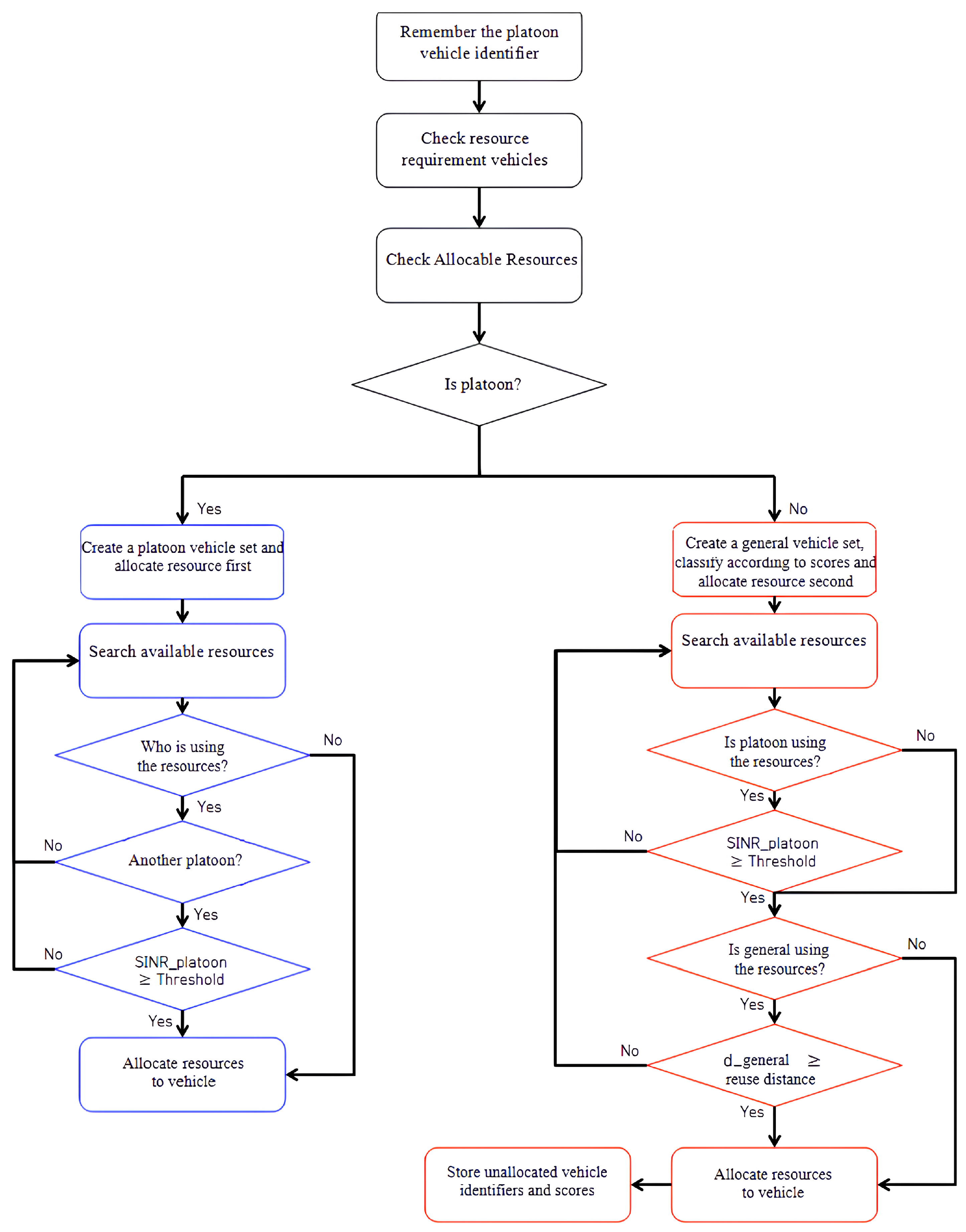
The detailed operational process of the algorithm is illustrated in the flowchart shown in Figure 7 and further explained in Algorithms 1–3. In Algorithm 1, during the resource allocation process, vehicles are classified as platoon vehicles or general vehicles, followed by an initialization step. The base station first receives the identifier of each vehicle from the platoon vehicles and stores it in the identifier set . In the resource allocation stage, the base station identifies the vehicles requesting resources and verifies whether their identifiers are included in . Vehicles whose identifiers are part of are classified as platoon vehicles and stored in set P, while general vehicles are placed in set G. Subsequently, general vehicles in set G that have not yet received resources are prioritized based on the number of resource allocation failures, denoted as Score, and resources are allocated first to the platoon vehicles.
| Algorithm 1 Pre-allocation |
|
Figure 7.
Flowchart of the algorithm.
Algorithm 2 addresses the resource allocation process for platoon vehicles. Resource allocation is performed in the order in which vehicles have submitted requests, with the base station identifying a resource block for each vehicle. Initially, the base station searches for available resources for the requesting vehicle. If the resource is unallocated, meaning it is not currently in use by another vehicle, it is immediately allocated to the requesting vehicle. If the resource is already in use by another platoon vehicle, the base station determines whether the resource can be reused by the requesting vehicle. In this case, the base station calculates the SINR for all platoon vehicles using the resource and allows reuse only if the SINR of all vehicles is greater than or equal to the threshold SINR.
| Algorithm 2 Resource Allocation for Platoon Vehicle |
|
Algorithm 3 manages the resource allocation for general vehicles once the allocation process for platoon vehicles is complete. The base station searches for a resource block that can be allocated to the requesting general vehicle. If the resource is unoccupied, it is immediately allocated. If the resource is already in use by another vehicle, the base station first checks whether the resource is allocated to a platoon vehicle. If so, the base station calculates the SINR of the platoon vehicle using the resource and does not permit reuse if the SINR of the platoon vehicle falls below the threshold when the general vehicle reuses the resource.
Reuse is allowed only if the SINR remains above the threshold. If the resource is in use by another general vehicle, the base station checks whether all general vehicles using the resource are separated by a distance greater than or equal to the resource reuse distance from the requesting vehicle. If this condition is met, the resource can be reused. After resource allocation is completed, the identifier of any general vehicle that failed to receive a resource, along with the number of resource allocation failures, is recorded as Score and stored. This Score is subsequently used to determine the priority of resource allocation for future requests. This Score is subsequently used to determine the priority of resource allocation for future requests.
| Algorithm 3 Resource Allocation for General Vehicles |
Step 3: Resource Allocation for General Vehicles
|
5. Results and Analysis
5.1. Simulation Configuration and Performance Metrics
In this section, we describe the simulation scenario and provide a detailed performance comparison between the proposed algorithm and the existing algorithms. As comparison algorithms, Max-C/I, a simple priority-based algorithm, and a priority-based reuse algorithm where general vehicles utilize distance-based resource reuse to allocate remaining resources were employed. The performance of the proposed algorithm is then assessed through a comprehensive analysis of the simulation results.
In this paper, various modules and frameworks are employed to conduct the simulation, and their interconnection within the simulation framework is illustrated in Figure 8. The primary tool utilized is Simu5G, a module compliant with the 3GPP standard that supports NR-V2X communication [46]. Simu5G operates on OMNeT++ (Version 5.6.2, OpenSim Ltd., Budapest, Hungary), a C++ (https://isocpp.org/, accessed on 12 January 2025) simulation library and framework, and incorporates INET, an open-source framework offering tools for simulating communication networks. Additionally, the SUMO framework is used to simulate realistic vehicular mobility by generating road networks and vehicles [47]. SUMO provides an API that enables interaction with the generated vehicles. This interaction is facilitated through the Traffic Control Interface (TraCI), which allows real-time control of vehicle behavior, such as speed and position, and provides access to detailed simulation data. By utilizing Veins, another open-source vehicular network simulation framework, the TraCI API is integrated into the OMNeT++ simulation environment, ensuring that the realistic vehicular mobility generated in SUMO is accurately reflected in the vehicles simulated in Simu5G. Through the integration of these tools, we achieve a realistic simulation of V2X communication scenarios.
Figure 8.
Simulation frameworks diagram.
The scenario consists of both general and platoon vehicles communicating over the PC5 interface. In this scenario, vehicles travel at an average speed of 90 km/h on a 3 km long, six-lane highway, with RSUs deployed at intervals of 500 m. General vehicles transmit 200 bytes of BSM to the nearest RSU every 100 ms via V2I communication and simultaneously transmit 200 bytes of CAM to a random vehicle within a 300 m range every 100 ms. A platoon vehicle transmits 400 bytes of platoon safety messages to the next vehicle through V2V communication every 30 ms. These parameters reflect realistic vehicular communication patterns and network density, ensuring the scenario captures typical V2X traffic conditions. The choice of certain parameters is crucial to simulate realistic vehicular network environments. For instance, the bandwidth of 10 MHz, as shown in Table 1, is chosen to reflect a practical frequency allocation within the 5.9 GHz band, commonly used for V2V and V2I communications [48]. This bandwidth is sufficient to support the high data rate requirements of platooning vehicles, which frequently transmit larger safety packets (e.g., 400 bytes every 30 ms). The transmission power of 23 dBm was selected based on 3GPP specifications, as it represents the maximum transmit power for C-V2X communication [49].
Table 1.
Simulation parameters in Simu5G and SUMO.
Moreover, the simulation uses a path loss factor of 4, based on the 3GPP-TR 36.873 model, which represents the signal attenuation in vehicular environments, where the distance between vehicles can vary. The threshold SINR is set to the minimum SINR, which results in a signal reception probability of 99% or higher when the Modulation and Coding Scheme (MCS) is 5. Other simulation parameters follow the default settings provided by Simu5G, which are based on standardized values that have been validated to accurately reflect real-world vehicular network environments.
The simulation was conducted by increasing the number of platoon vehicles from 1 to 5. As the number of platoon vehicles increases, the resources allocated to general vehicles decrease. Therefore, it is essential to analyze how effectively resources are allocated to general vehicles as the number of platoon vehicles increases. As mentioned Section 4, the following performance metrics were used to evaluate the performance of the proposed algorithm in the simulation:
- Average Allocation Rate (AAR): the rate of the number of vehicles successfully allocated resources to the total number of vehicles requesting resources [51].
- Average delay in general vehicles: the average time taken for a packet transmitted by a general vehicle to reach its destination.
- Average delay in platoon vehicles: the average time taken for packets transmitted by a platoon vehicle to reach the next platoon vehicle.
The AAR measures how reliably resources are allocated to general vehicles and is used to assess the first term of the objective function, which aims to improve resource utilization. In V2X applications, average delay is a critical performance metric directly linked to meeting real-time communication requirements. Delays in the resource allocation process can result from resource re-request procedures and allocation failures. Under congested conditions, the priority-based algorithm allocates fewer resources to general vehicles than to platoon vehicles, consequently increasing the delay experienced by general vehicles during resource allocation. To evaluate the impact of these conditions, we calculate the delay experienced by general vehicles during the resource allocation process, which is used to assess the second term of the objective function focused on minimizing communication delays. Furthermore, the average delay in platoon vehicles is evaluated to determine how effectively the priority-based allocation algorithm supports their communications.
At this point, since CAM is transmitted to a random nearby vehicle each time, it is difficult to accurately analyze the delay time. Therefore, the delay time of general vehicles was evaluated based on the BSMs transmitted to the RSU. Additionally, the delay of platoon vehicles was used as an index to evaluate how effectively the proposed resource allocation algorithm meets the communication requirements of platoon vehicles.
5.2. Simulation Results and Analysis
(1) Average Allocation Rate (AAR): In Figure 9, the AAR of the proposed algorithm and existing algorithms is compared based on the number of general vehicles and platoons. In Figure 9a–d, the number of general vehicles is set to 30, 40, 50, and 60, respectively. As shown in all the figures, the AAR for each algorithm tends to decrease as the number of platoons increases. The proposed algorithm exhibits less reduction in AAR compared with Max-C/I and the priority-based algorithm, maintaining relatively stable performance for general vehicles. When there is one platoon and 60 general vehicles, the proposed algorithm achieves an AAR of over 90%, while Max-C/I records 58% and the priority-based algorithm records 54%. While the AAR difference between the priority-based algorithm and Max-C/I is minimal, both of the other two reuse algorithms show performance exceeding 90%. This is likely because platoon vehicles consume fewer resources when their number is low. The resource reuse algorithms allow general vehicles to reuse resources, enabling them to maintain a high AAR even under resource constraints. As a result, the reuse algorithms outperform Max-C/I and the priority-based algorithm in terms of resource allocation performance for general vehicles.
Figure 9.
The Average Allocation Rate (AAR) of general vehicle: (a)—30 general vehicles, (b)—40 general vehicles, (c)—50 general vehicles, (d)—60 general vehicles.
When analyzing the AAR variation as the number of platoons increases, the priority-based reuse algorithm shows a clear downward trend in AAR as the number of platoons rises. For instance, the AAR is 84% with three platoons and drops to 72% with five platoons. In contrast, the proposed algorithm maintains high AARs of 92% and 91%, respectively, with minimal impact from the increasing number of platoons. This is because the proposed algorithm is designed to allocate resources by reusing those from both platoon vehicles and general vehicles while efficiently managing resource reuse in platoon vehicles based on SINR. Consequently, even with an increasing number of platoons, the proposed algorithm sustains a relatively high AAR. This demonstrates that the proposed algorithm can maintain a high resource allocation rate for general vehicles even in scenarios of high resource demand for platoon vehicles.
Additionally, as shown in Figure 9a–d, as the number of general vehicles increases, the AAR decreases by approximately 0.4% to 2%. However, the rate of AAR decreases with the increasing number of platoons remains consistent across all figures. The impact of the number of general vehicles on AAR is relatively small compared with the effect of increasing the platoon. This is likely due to structural differences in communication: general vehicles transmit 200-byte packets every 100 ms, while platoon vehicles transmit 400-byte packets every 30 ms, resulting in platoon vehicles consuming more resources. Since the priority-based algorithm favors resource allocation to platoon vehicles, an increase in the number of platoons leads to a relative decrease in resource allocation for general vehicles. On the other hand, the increase in the number of general vehicles does not significantly affect the resource allocation order in the priority-based algorithm, resulting in a minimal impact on the AAR of general vehicles.
Finally, the proposed algorithm shows relatively minimal performance degradation as the number of general vehicles increases, with the AAR decreasing by less than 1% between 30 and 60 vehicles. This is likely because the proposed algorithm allows general vehicles to reuse platoon vehicle resources under SINR conditions, enabling more efficient resource allocation.
(2) Delay of general vehicles: Figure 10 shows the average delay of the proposed algorithm and existing algorithms as the number of platoon increases from 1 to 5 in a congested environment with 60 general vehicles. The simulation results show that with one platoon, the Max-C/I algorithm, the priority-based reuse algorithm, and the proposed algorithm all recorded delay times between 35 and 36 ms. In contrast, the priority-based algorithm exhibited a higher delay time of 39 ms, as general vehicles were deprioritized in resource allocation compared with platoon vehicles, leading to delays. Both the proposed algorithm and the priority-based reuse algorithm handled platoon vehicle communication first while allowing general vehicles to reuse resources, thereby mitigating delays caused by resource shortages. The Max-C/I algorithm, which allocates resources based on the communication status of the vehicle, did not deprioritize general vehicles over platoon vehicles, thus maintaining a similar delay time.
Figure 10.
The average end-to-end delay of general vehicle.
The proposed algorithm consistently maintained stable delay times regardless of the number of platoons, recording a delay of 36 ms even when there were three platoons. In contrast, the priority-based algorithm and the priority-based reuse algorithm saw slight increases in delay times, reaching 41 ms and 39 ms, respectively, under the same conditions. The Max-C/I algorithm recorded a delay of 40 ms. As the number of platoon vehicles increased, the priority-based reuse algorithm experienced resource shortages, making it more difficult to reuse resources among general vehicles, which resulted in increased delay times. This was due to the growing demand for resources from the increasing number of platoon vehicles, which reduced the resources available for general vehicles. The reuse algorithm could not fully resolve the resource shortage, resulting in additional delays.
On the other hand, the proposed algorithm can reuse platoon vehicle resources within the range that maintains the required SINR threshold, effectively minimizing the resource shortage issue for general vehicles by prioritizing vehicles that have not been allocated resources. When there were five platoons, the Max-C/I algorithm recorded a delay of 43 ms, the priority-based algorithm recorded 45 ms, and the priority-based reuse algorithm recorded 41 ms, while the proposed algorithm maintained a nearly constant delay time of 37 ms even as the number of platoons increased.
These results demonstrate that the proposed algorithm can reliably ensure the communication performance of general vehicles, even as the number of platoons increases. Through efficient resource reuse, the proposed algorithm contributed to keeping the average delay time of general vehicles stable, even in congested environments.
(3) Delay of platoon vehicles: Figure 11 presents the average delay times for platoon vehicles in the proposed algorithm compared with other algorithms in a congested environment with 60 general vehicles. According to the analysis, the priority-based algorithm, priority-based reuse algorithm, and the proposed algorithm all maintained an average delay time of 16 ms across scenarios with one to three platoons. However, the Max-C/I algorithm exhibited an increasing delay as the number of general vehicles rose, with delay times reaching 20 ms with one platoon, 24 ms with three platoons, and 30 ms with five platoons when there were 60 general vehicles. This delayed increase in the Max-C/I algorithm is attributed to the undifferentiated resource allocation between general and platoon vehicles, causing delays in the resource allocation process for platoon vehicles. Therefore, in the MAX-C/I algorithm, the communication delay increases as the number of platoons increases.
Figure 11.
The average end-to-end delay of platoon vehicle.
The priority-based algorithms and priority-based reuse algorithms recorded delays of 19 ms and 17 ms, respectively, on 60 general vehicles with four platoons, and delays began to increase. Then, in the five platoons, they recorded delays of 22 ms and 20 ms. The increase in delay for platoon vehicles under the priority-based algorithm, despite its prioritization, is attributed to the higher resource demand for platoon vehicles compared with general vehicles, leading to resource shortages. Since platoon vehicles transmit packets more frequently and with larger data sizes than general vehicles, the resource shortage problem intensifies as the number of platoon vehicles increases, increasing delays in the priority algorithm.
However, the proposed algorithm mitigates this resource shortage to some extent by allowing resource reuse between platoon vehicles and enabling resource reuse based on SINR with general vehicles. As a result, the proposed algorithm is able to maintain stable communication performance for platoon vehicles, even as the number of platoon increases. Therefore, the proposed algorithm maintained an average delay time of 16∼17 ms across scenarios with 1 to 5 platoons.
6. Conclusions
This paper proposes a novel platoon vehicle priority-based resource allocation algorithm for 5G-V2X Mode 1. The proposed algorithm identifies resource requests for platoon maintenance based on the resource request messages transmitted by platoon vehicles. Consequently, the base station can indirectly infer that the destination of a packet from a platoon vehicle is the next vehicle in the platoon, enabling it to calculate the interference and SINR between vehicles reusing the same resources. The algorithm enforces a priority policy based on the identifiers of platoon vehicles to ensure reliable communication for the platoon. For platoon vehicles attempting to reuse resources, the algorithm calculates the impact of interference on SINR to determine whether resource reuse is feasible. After allocating resources to platoon vehicles, the remaining resources are allocated to general vehicles. Resource reuse for general vehicles is determined based on distance, while for platoon vehicles, reuse is determined by SINR, as previously described. The proposed algorithm was evaluated through simulations using the Simu5G simulator and demonstrated superior performance compared with existing algorithms in terms of Average Allocation Rate (AAR) and average delay. Future research will focus on enhancing the resource allocation performance for general vehicles by optimizing the resource reuse distance according to vehicle density. One promising approach is to apply machine learning techniques to dynamically optimize the reuse distance, taking into account factors such as vehicle density and communication conditions. In particular, one potential approach is to partition the entire road into clusters, allowing for the dynamic adjustment of resource reuse distances based on the vehicle density within each cluster, the presence of platoons, and the number of vehicles in each platoon. This optimization could further improve resource utilization and reduce delays for general vehicles in dense network scenarios.
Author Contributions
Conceptualization, T.-W.K., S.L. and K.-J.P.; Methodology, T.-W.K. and D.-H.L.; Validation, S.L. and D.-H.L.; Investigation, T.-W.K. and S.L.; Data curation, T.-W.K.; Writing—original draft, T.-W.K.; Writing—review & editing, T.-W.K., S.L., D.-H.L. and K.-J.P.; Supervision, K.-J.P.; Project administration, K.-J.P. All authors have read and agreed to the published version of the manuscript.
Funding
This research was funded by Institute of Information & communications Technology Planning & Evaluation (IITP) grant funded by the Korea government(MSIT) (No. 2021-0-01277).
Institutional Review Board Statement
Not applicable.
Informed Consent Statement
Not applicable.
Data Availability Statement
Data is contained within the article.
Conflicts of Interest
The authors declare no conflicts of interest.
References
- IEEE. IEEE Standard for Information Technology Telecommunications and Information Exchange Between Systems Local and Metropolitan Area Networks Specific Requirements Part 11: Wireless LAN Medium Access Control (MAC) and Physical Layer (PHY) Specifications Amendment 6: Wireless Access in Vehicular Environments; Technical Report; IEEE: Piscataway, NJ, USA, 2008. [Google Scholar]
- ETSI. Intelligent Transport Systems (ITS), Access Layer Specification for Intelligent Transport Systems Using LTE Vehicle to Everything Communication in the 5.9 GHz Frequency Band; Technical Report TS 103 613 V1.1.1; ETSI: Sophia Antipolis, France, 2018. [Google Scholar]
- Abolfathi, S.; Saffarzadeh, M.; Mirzahossein, H. Signalized Intersection Delay Analysis Using Transit Signal Priority (TSP) and Dedicated Short-Range Communication (DSRC) System for Bus Rapid Transit (BRT). Innov. Infrastruct. Solut. 2022, 7, 293. [Google Scholar] [CrossRef]
- Fallgren, M.; Dillinger, M.; Mahmoodi, T.; Svensson, T. Cellular V2X for Connected Automated Driving; Wiley Online Library: Hoboken, NJ, USA, 2021; Volume 270. [Google Scholar]
- Lin, X.; Andrews, J.G.; Ghosh, A.; Ratasuk, R. An overview of 3GPP device-to-device proximity services. IEEE Commun. Mag. 2014, 52, 40–48. [Google Scholar] [CrossRef]
- Chen, S.; Hu, J.; Shi, Y.; Peng, Y.; Fang, J.; Zhao, R.; Zhao, L. Vehicle-to-everything (V2X) services supported by LTE-based systems and 5G. IEEE Commun. Stand. Mag. 2017, 1, 70–76. [Google Scholar] [CrossRef]
- 3GPP. Study on Enhancement of 3GPP Support for 5G V2X Services (v16.2.0, Release 16); Technical Report TR 22.886; 3GPP: Valbonne, France, 2018. [Google Scholar]
- Naik, G.; Choudhury, B.; Park, J.-M. IEEE 802.11 bd & 5G NR V2X: Evolution of radio access technologies for V2X communications. IEEE Access 2019, 7, 70169–70184. [Google Scholar]
- 3GPP. Service Requirements for Enhanced V2X Scenarios (V16.2.0, Release 16); Technical Report TS 22.186; 3GPP: Valbonne, France, 2019. [Google Scholar]
- Nardini, G.; Virdis, A.; Campolo, C.; Molinaro, A.; Stea, G. Cellular-V2X Communications for Platooning: Design and Evaluation. Sensors 2018, 18, 1527. [Google Scholar] [CrossRef] [PubMed]
- Wen, Q.; Hu, B.-J. Integrated Communication and Control Design for Fuel-Efficient Vehicle Platooning. Electronics 2021, 10, 3117. [Google Scholar] [CrossRef]
- Taylor, S.J.; Ahmad, F.; Nguyen, H.N.; Shaikh, S.A. Vehicular Platoon Communication: Architecture, Security Threats and Open Challenges. Sensors 2023, 23, 134. [Google Scholar] [CrossRef]
- Harounabadi, M.; Soleymani, D.M.; Bhadauria, S.; Leyh, M.; Roth-Mandutz, E. V2X in 3GPP Standardization: NR Sidelink in Release-16 and Beyond. IEEE Commun. Stand. Mag. 2021, 5, 12–21. [Google Scholar] [CrossRef]
- Dahlman, E.; Parkvall, S.; Skold, J. 4G: LTE/LTE-Advanced for Mobile Broadband; Academic Press: Cambridge, MA, USA, 2013. [Google Scholar]
- 3GPP. NR; Medium Access Control (MAC) Protocol Specification (V16.2.1, Release 16); Technical Report TS 38.321; 3GPP: Valbonne, France, 2020. [Google Scholar]
- Xu, Y.; Zhu, K.; Xu, H.; Ji, J. Deep Reinforcement Learning for Multi-Objective Resource Allocation in Multi-Platoon Cooperative Vehicular Networks. IEEE Trans. Wireless Commun. 2023, 22, 6185–6198. [Google Scholar] [CrossRef]
- Chai, G.; Wu, W.; Yang, Q.; Qin, M.; Wu, Y.; Yu, F.R. Platoon Partition and Resource Allocation for Ultra-Reliable V2X Networks. IEEE Trans. Veh. Technol. 2024, 73, 147–161. [Google Scholar] [CrossRef]
- Wang, L.; Liang, H.; Mao, G.; Zhao, D.; Liu, Q.; Yao, Y.; Zhang, H. Resource Allocation for Dynamic Platoon Digital Twin Networks: A Multi-Agent Deep Reinforcement Learning Method. IEEE Trans. Veh. Technol. 2024, 73, 15609–15620. [Google Scholar] [CrossRef]
- Ma, X.; Zhao, J.; Gong, Y. Joint Scheduling and Resource Allocation for Efficiency-Oriented Distributed Learning Over Vehicle Platooning Networks. IEEE Trans. Veh. Technol. 2021, 70, 10894–10908. [Google Scholar] [CrossRef]
- Cao, L.; Roy, S.; Yin, H. Resource Allocation in 5G Platoon Communication: Modeling, Analysis and Optimization. IEEE Trans. Veh. Technol. 2023, 72, 5035–5048. [Google Scholar] [CrossRef]
- Cao, L.; Yin, H. Resource Allocation for Vehicle Platooning in 5G NR-V2X via Deep Reinforcement Learning. In Proceedings of the IEEE International Black Sea Conference on Communications and Networking (BlackSeaCom), Bucharest, Romania, 24–28 May 2021; pp. 1–7. [Google Scholar]
- Dulac-Arnold, G.; Levine, N.; Mankowitz, D.J.; Li, J.; Paduraru, C.; Gowal, S.; Hester, T. Challenges of real-world reinforcement learning: Definitions, benchmarks and analysis. Mach. Learn. 2021, 110, 2419–2468. [Google Scholar] [CrossRef]
- Nguyen, N.D.; Nguyen, T.T.; Pham, N.T.; Nguyen, H.; Nguyen, D.T.; Nguyen, T.D.; Lim, C.P.; Johnstone, M.; Bhatti, A.; Creighton, D.; et al. Towards designing a generic and comprehensive deep reinforcement learning framework. Appl. Intell. 2023, 53, 2967–2988. [Google Scholar] [CrossRef]
- Khabaz, S.; Boulila, K.O.; Nguyen, T.M.T.; Pujolle, G.; El Aoun, M.; Velloso, P.B. A New Priority and Satisfaction-based Resource Allocation Algorithm with Mixed Numerology for 5G-V2X Communications. In Proceedings of the 14th IFIP Wireless and Mobile Networking Conference (WMNC), Sousse, Tunisia, 17–19 October 2022; pp. 85–92. [Google Scholar]
- Allouch, M.; Khemiri-Kallel, S.; Soua, A.; Tohme, S. A Priority and Guarantee-based Resource Allocation with Reuse Mechanism in LTE-V Mode 3. In Proceedings of the 2021 Wireless Days (WD), Paris, France, 30 June–2 July 2021; pp. 1–5. [Google Scholar]
- Meng, Y.; Dong, Y.; Wu, C.; Liu, X. A Low-Cost Resource Re-Allocation Scheme for Increasing the Number of Guaranteed Services in Resource-Limited Vehicular Networks. Sensors 2018, 18, 3846. [Google Scholar] [CrossRef]
- Cho, B.-M.; Jang, M.-S.; Park, K.-J. Channel-Aware Congestion Control in Vehicular Cyber-Physical Systems. IEEE Access 2020, 8, 73193–73203. [Google Scholar] [CrossRef]
- Bellanger, A.; Klöppel-Gersdorf, M.; Holfeld, J.; Natkowski, L.; Otto, T. Challenges of Remote Driving on Public Roads Using 5G Public Networks. In Proceedings of the 10th International Conference on Vehicle Technology and Intelligent Transport Systems (VEHITS 2024), Angers, France, 28–30 April 2024; pp. 506–512. [Google Scholar]
- Hakeem, S.A.; Hady, A.A.; Kim, H. 5G-V2X: Standardization, architecture, use cases, network-slicing, and edge-computing. Wirel. Netw. 2020, 26, 6015–6041. [Google Scholar] [CrossRef]
- Zugno, T.; Drago, M.; Giordani, M.; Polese, M.; Zorzi, M. NR V2X Communications at Millimeter Waves: An End-to-End Performance Evaluation. In Proceedings of the GLOBECOM 2020—2020 IEEE Global Communications Conference, Taipei, Taiwan, 7–11 December 2020; pp. 1–6. [Google Scholar]
- 3GPP. Architecture Enhancements for 5G System (5GS) to Support Vehicle-to-Everything (V2X) Services; Technical Report TS 23.287; 3GPP: Valbonne, France, 2020. [Google Scholar]
- 3GPP. NR and NG-RAN Overall Description; Stage 2; Technical Report TS 38.300; 3GPP: Valbonne, France, 2020. [Google Scholar]
- 3GPP. Overall Description of Radio Access Network (RAN) Aspects for Vehicle-to-Everything (V2X) Based on LTE and NR; Technical Report TR 37.985; 3GPP: Valbonne, France, 2020. [Google Scholar]
- 3GPP. Technical Specification Group Radio Access Network; Study on NR Vehicle-to-Everything (V2X); Technical Report (TR) 38.885, Version 16.1.0; 3GPP: Valbonne, France, 2020. [Google Scholar]
- 3GPP. NR; Physical Channels and Modulation; Technical Report TS 38.211; 3GPP: Valbonne, France, 2018. [Google Scholar]
- 3GPP. Study on NR Vehicle-to-Everything (V2X); Technical Report TR 38.885; 3GPP: Valbonne, France, 2019. [Google Scholar]
- Kamal, M.A.; Raza, H.W.; Alam, M.M.; Su’ud, M.M.; Sajak, A.b.A.B. Resource Allocation Schemes for 5G Network: A Systematic Review. Sensors 2021, 21, 6588. [Google Scholar] [CrossRef]
- Gonzalez-Martín, M.; Sepulcre, M.; Molina-Masegosa, R.; Gozalvez, J. Analytical Models of the Performance of C-V2X Mode 4 Vehicular Communications. IEEE Trans. Veh. Technol. 2019, 68, 1155–1166. [Google Scholar] [CrossRef]
- 3GPP. Evolved Universal Terrestrial Radio Access (E-UTRA); Physical Layer Procedures; Technical Report TR 36.213; 3GPP: Valbonne, France, 2020. [Google Scholar]
- Bouk, S.H.; Ahmed, S.H.; Eun, Y.; Park, K.-J. Multimodal Named Data Discovery With Interest Broadcast Suppression for Vehicular CPS. IEEE Trans. Mob. Comput. 2021, 20, 1877–1891. [Google Scholar] [CrossRef]
- Ko, B.; Liu, K.; Son, S.H.; Park, K.-J. RSU-Assisted Adaptive Scheduling for Vehicle-to-Vehicle Data Sharing in Bidirectional Road Scenarios. IEEE Trans. Intell. Transp. Syst. 2021, 22, 977–989. [Google Scholar] [CrossRef]
- Bazzi, A.; Masini, B.M.; Zanella, A. How many vehicles in the LTE-V2V awareness range with half or full duplex radios? In Proceedings of the 15th International Conference on ITS Telecommunications (ITST), Warsaw, Poland, 29–31 May 2017; pp. 1–6. [Google Scholar]
- 3GPP. NR; Radio Resource Control (RRC); Protocol Specification; Technical Report TS 38.331; 3GPP: Valbonne, France, 2020. [Google Scholar]
- Ren, Y.; Liu, F.; Liu, Z.; Wang, C.; Ji, Y. Power Control in D2D-Based Vehicular Communication Networks. IEEE Trans. Veh. Technol. 2015, 64, 5547–5562. [Google Scholar] [CrossRef]
- Hwang, W.J.; Enkhbat, R.; Bayarbaatar, A. Methods and algorithms for solving the resource allocation problem. Int. J. Pure Appl. Math. 2009, 54, 345–357. [Google Scholar]
- Nardini, G.; Sabella, D.; Stea, G.; Thakkar, P.; Virdis, A. Simu5G – An OMNeT++ Library for End-to-End Performance Evaluation of 5G Networks. IEEE Access 2020, 8, 181176–181191. [Google Scholar] [CrossRef]
- Lopez, P.A.; Behrisch, M.; Bieker-Walz, L.; Erdmann, J.; Flötteröd, Y.-P.; Hilbrich, R.; Lücken, L.; Rummel, J.; Wagner, P.; Wießner, E. Microscopic Traffic Simulation using SUMO. In Proceedings of the 21st International Conference on Intelligent Transportation Systems (ITSC), Maui, HI, USA, 4–7 November 2018. [Google Scholar]
- Nguyen, H.; Guan, Y.L. DSRC Performance Under the Adjacent Channel Interference of Cellular-Based V2X at 5.9 GHz Band. In Proceedings of the 2024 IEEE 99th Vehicular Technology Conference (VTC2024-Spring), Singapore, 24–27 June 2024; pp. 1–5. [Google Scholar] [CrossRef]
- 3GPP. Specification, T. TS 136 213-V8.8.0-LTE; Evolved Universal Terrestrial Radio Access (E-UTRA); Physical Layer Procedures (3GPP TS 36.213 Version 8.8.0 Release 8); European Telecommunications Standards Institute: Sophia-Antipolis, France, 2009. [Google Scholar]
- 3GPP. Study on 3D Channel Model for LTE (Release 12); Technical Report TR 36.873; 3GPP: Valbonne, France, 2017. [Google Scholar]
- Khabaz, S. Radio Resource Allocation in c-v2x: From lte-v2x to 5g-v2x. Ph.D. Thesis, Sorbonne Université, Paris, France, 2022. [Google Scholar]
Disclaimer/Publisher’s Note: The statements, opinions and data contained in all publications are solely those of the individual author(s) and contributor(s) and not of MDPI and/or the editor(s). MDPI and/or the editor(s) disclaim responsibility for any injury to people or property resulting from any ideas, methods, instructions or products referred to in the content. |
© 2025 by the authors. Licensee MDPI, Basel, Switzerland. This article is an open access article distributed under the terms and conditions of the Creative Commons Attribution (CC BY) license (https://creativecommons.org/licenses/by/4.0/).










