Abstract
Global Navigation Satellite System (GNSS) provides accurate positioning data for vehicular navigation in open outdoor environment. In an indoor environment, Light Detection and Ranging (LIDAR) Simultaneous Localization and Mapping (SLAM) establishes a two-dimensional map and provides positioning data. However, LIDAR can only provide relative positioning data and it cannot directly provide the latitude and longitude of the current position. As a consequence, GNSS/Inertial Navigation System (INS) integrated navigation could be employed in outdoors, while the indoors part makes use of INS/LIDAR integrated navigation and the corresponding switching navigation will make the indoor and outdoor positioning consistent. In addition, when the vehicle enters the garage, the GNSS signal will be blurred for a while and then disappeared. Ambiguous GNSS satellite signals will lead to the continuous distortion or overall drift of the positioning trajectory in the indoor condition. Therefore, an INS/LIDAR seamless integrated navigation algorithm and a switching algorithm based on vehicle navigation system are designed. According to the experimental data, the positioning accuracy of the INS/LIDAR navigation algorithm in the simulated environmental experiment is 50% higher than that of the Dead Reckoning (DR) algorithm. Besides, the switching algorithm developed based on the INS/LIDAR integrated navigation algorithm can achieve 80% success rate in navigation mode switching.
1. Introduction
In recent years, various navigation sensors and algorithms have emerged with the vigorous development of navigation technology. Global Navigation Satellite System (GNSS) and other satellite navigation play a key role in the outdoor vehicular and pedestrian positioning. However, due to the limitation of the transmission frequency, the receiving frequency of the GNSS receiver and the signal penetration ability are poor, which lead to the high requirement of the environment of the positioning signal, and therefore the GNSS/Inertial Navigation System (INS) integrated navigation is better solution. After adding inertial navigation devices, it will enhance the accuracy of GNSS navigation and positioning [1]. Besides, the GNSS/INS integrated navigation can complete the positioning information of the satellite signal in the interval between the two positioning signals and increase the updated frequency of the GNSS satellite signal. In terms of indoor positioning, existing positioning methods include INS positioning, WI-FI indoor positioning, Ultra Wide Band (UWB) positioning, Radio Frequency Identification (RFID) positioning, and Light Detection and Ranging (LIDAR) Simultaneous Localization And Mapping (SLAM) positioning [2,3]. Among the various positioning methods, WIFI positioning, UWB positioning and other radio frequency wireless signal positioning require the installation of the signal Base Station (BS) in buildings. UWB positioning even requires at least three or more signal sources to acquire the position information accurately. These methods are mainly applied in buildings or crowded public area and the corresponding cost of signal BS in large area is relatively high. They are not suitable for vehicles and pedestrians who need to vary their location at any time.
Therefore, the INS/LIDAR integrated navigation algorithm is one of the appropriate solution in indoor area for the paper [4]. First, the continuous and anti-interference INS navigation and positioning can take the advantage to make the indoor positioning signal stable and swift. Furthermore, the location error by INS that is accumulated with time could be calibrated with the SLAM positioning method. In addition, the laser scanner has huge development in the field of commercial unmanned driving vehicles. In 2016, Google released its Cartographer LIDAR SLAM algorithm [5]. The principle of this algorithm is similar to the Hector-SLAM algorithm, but it has a more complete SLAM framework, including loopback detection and map optimization section [6]. After detecting the loopback, the overall optimization accuracy of the poses and maps has improved, but the computational complexity is greater than other algorithms and the requirements of hardware performance are higher. Google Self-Driving car department conducted a self-driving car experiment without a safe Cartographer driver [5]. Specifically, the experimental vehicle is equipped with a 64-line LIDAR and other kinds of sensors, such as GNSS satellite positioning system, camera collision avoidance radar, and so on. The vehicle control system continuously senses the surrounding environment and perceive the environmental changes by multisensor integrated navigation and positioning technology. Therefore, the multisensor integrated navigation system has become the mainstream research direction in the vehicular navigation technology.
Currently, the matured LIDAR SLAM algorithms include Gmapping, Hector, and Karto SLAM mapping. Among them, Gmapping is the most widely employed algorithm of LIDAR 2D SLAM, which is based on the Rao–Blackwellised Particle Filtering (RBPF) theory. The particle filtering algorithm generally requires a large number of particles to obtain the best results, but this will inevitably introduce computational complexity. The algorithm is a process of gradually updating the weights and convergence of the particle based on the observation results. Its resampling process will inevitably introduce the depletion problem of particles. In other words, large weight particles are significant, and small weight particles will disappear. It is possible that the correct particle points show small weights and disappear in the intermediate stage. In addition, the Gmapping SLAM and Karto SLAM mapping navigation algorithm need to rely on the vehicle position data, which stems from the vehicle odometer in wheels. Hector SLAM mainly takes advantage of the Gauss–Newton iteration theory to solve the problem of scan-matching. The basic idea is to employ the Taylor expansion to approximate the nonlinear regression model and multiple iterations. Finally, the residual sum of squares of the original model will be minimized. Hector SLAM does not need the odometer and it is adopted more widely used in real-time application [7]. It can be applied to Unmanned Aerial Vehicles (UAV), unmanned vehicles, or even pedestrians [8]. The Hector algorithm employs the existing map to optimize the LIDAR beam lattice. It will also estimate the position of the LIDAR point on the map and the probability of occupying the network. Finally, according to the new LIDAR point cloud, the map will be updated.
According to the above algorithm evaluation and summary, the Gmapping SLAM and Karto SLAM algorithms, which need the vehicular odometer data, are better suited to the indoor small wheeled robot [9]. In the indoor environment, the small wheeled robot requires the two-wheel odometer data and combines the robot structure to calculate and analyze the vehicular kinematics model. After that, the final target is to obtain the vehicular real-time data of the current movement status, which includes the attitude, speed, and position of the robot. However, the relative position data employed by indoor miniaturized robots is not completely applicable to the actual positioning of commercial vehicles. Because the mechanization model of commercial vehicles is different from the indoor two-wheeled robot, the position of the four-wheeled vehicle cannot be simply calculated with the odometer. What is more, commercial vehicles usually consider the security of the vehicle data. The original data of the vehicle odometer is closed to the customer. Manufacturers only release low-precision speed data with the On Board Diagnostics (OBD) port [10]. Therefore, it is impossible to obtain valid vehicle position information. While, the Hector SLAM algorithm does not need to adopt the odometer data [11]. Its algorithm structure is simple and requires less execution equipment. Therefore, The Hector algorithm is a relatively excellent choice. However, the indoor navigation and positioning algorithm is not completely applicable to outdoor situations. First of all, commercial vehicles generally employ GNSS satellite positioning data, and Latitude and Longitude coordinates [12]. However, the relative position coordinate system of LIDAR SLAM employs the origin with the starting point. It is impossible to fully describe the vehicular current position coordinates and vehicle driving status. Second, the relative position coordinate system with the starting point as the origin cannot be located in a large range due to the relationship of the curvature of the Earth. The use area of the coordinate system is limited [13]. However, in this paper, when the driving vehicle runs in an underground garage, the GNSS receiver of vehicle is blocked by the ground surface and it cannot receive the accurate positioning data from the satellite antenna on the top of the vehicle. The vehicle loses its self-positioning function in the blind zone [14]. The laser scanner will make up the lack of high-precision positioning caused by the loss of GNSS positioning signal in the blind zone.
In the research field of seamless navigation, the research of reference [15] is mainly based on the high-cost inertial navigation system and 16-line LIDAR. Due to the high positioning accuracy, the mode switching when the vehicle enters the garage will have little impact on the system positioning. The research in [16] is mainly aimed at the research of pedestrian indoor and outdoor switching navigation systems. It is a matured solution to use the INS/GPS navigation mode for outdoor research. In indoor navigation, WIFI positioning is more suitable for pedestrians with mobile phones, but this solution is not suitable for vehicle navigation in underground garage. The research of reference [17] is similar to research of reference [16]. They are both indoor and outdoor switching navigation for pedestrians. However, the INS/UWB solution and the INS/WIFI positioning solution require the deployment of signal base stations, which cannot allow vehicles to drive into unfamiliar environments. Therefore, according to the different applicable environments of vehicles and pedestrians, the application of the INS/LIDAR for indoor navigation and positioning.
In this research, first of all, this paper combines the outdoor World Geodetic System–1984 Coordinate (WGS-84) geographic coordinate system of the GNSS with the indoor relative coordinate system of the LIDAR to complement the lack of vehicle positioning signals in the garage. Second, the indoor and outdoor navigation switching algorithm is used to solve the problem of GNSS positioning error increased at the entrance of the garage, so that the vehicular navigation and positioning trajectory smoothly transitions [18]. Finally, this paper compares the Hector SLAM/INS navigation algorithm based on Kalman filtering with the inertial navigation Dead Reckoning (DR) algorithm to verify the accuracy and robustness of the proposed system.
4. Conclusions
GNSS satellite positioning in the outdoor environment is the best solution for navigation system, but due to the weak penetration of GNSS satellite signals, vehicles cannot receive GNSS satellite signals in the indoor garage. Therefore, the alternative navigation solutions has to be prepared. Different from high-cost and high-precision navigation equipment, the application method of low-cost navigation system is also different. After a variety of program comparisons, the multisensors integration scheme will properly meet the actual low-cost vehicle navigation needs in application.
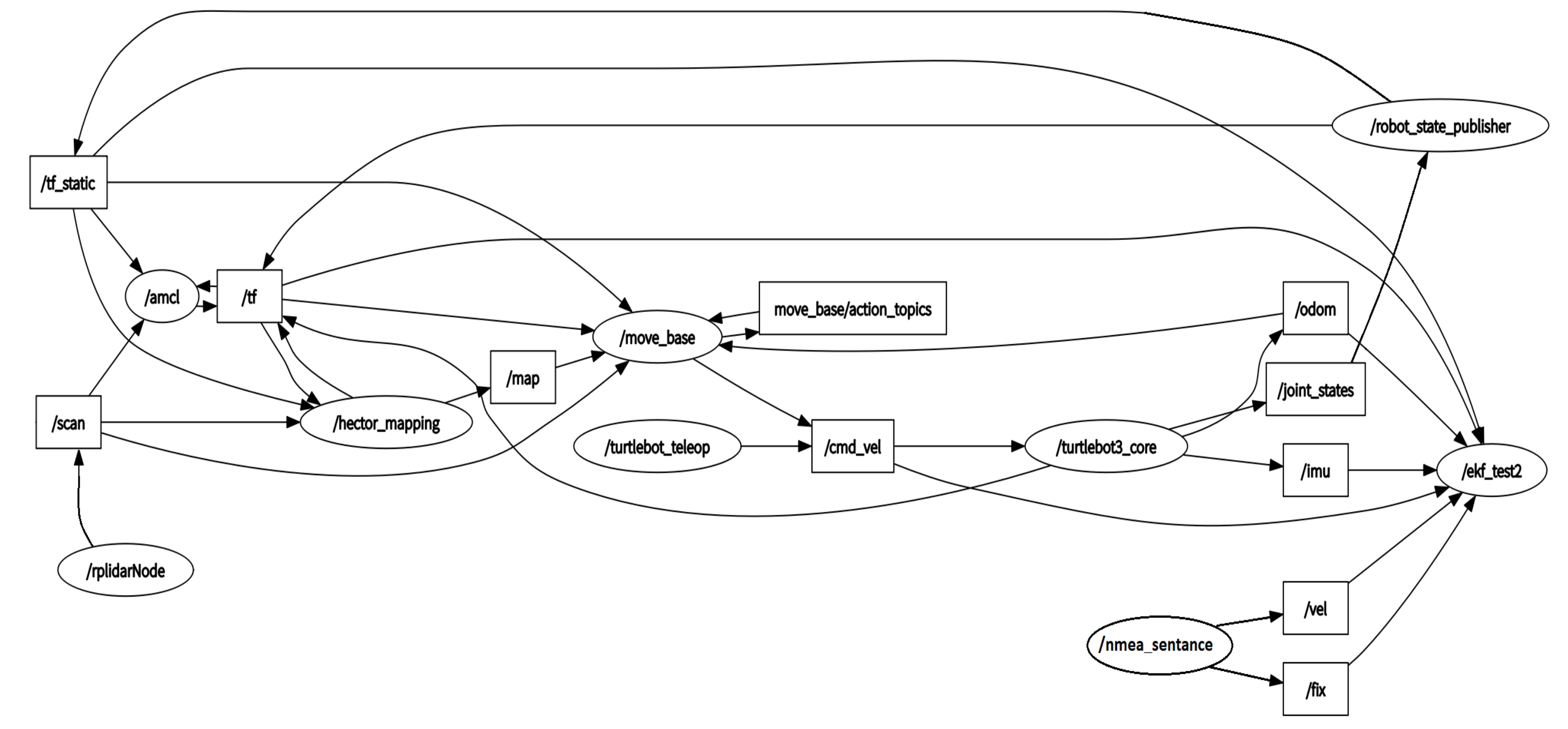
After the theoretical analysis and experimental verification, the low-cost multisensor integrated navigation scheme can effectively solve and supplement the problem of missing positioning signals from outdoor to indoor. Due to the complex structure of the actual passenger vehicle and the confidentiality of the internal information in the vehicle control system for safety, the odometer information inside the vehicle cannot be required by the public. Therefore, the Hector mapping and positioning algorithms of the LIDAR that do not rely on the odometer positioning information is the best choice among all kinds of LIDAR SLAM algorithms. Then this paper takes the advantage of the four different types of sensors includes GNSS, LIDAR, inertial navigation and odometer. These sensors are integrated with Kalman filter navigation algorithm to provide a complete set of vehicle navigation solutions from outdoor to indoor. Ultimately, whether the vehicle is indoors or indoors, its Longitude and Latitude coordinates in the geographic coordinate system of the current location can be require by the system. The first experiment of the navigation system verifies the availability of the algorithm when the simulation robot platform switches the navigation state. The paper also supplements the LIDAR switching navigation algorithm, which further improves the accuracy and reliability of the positioning data when the mode is switched. The Experiment 2 of the navigation system was carried out indoors. The positioning accuracy of the DR navigation algorithm and INS/LIDAR integrated navigation algorithm were compared. At the same time, the reliability of LIDAR in indoor positioning was also proved. System Experiment 3 conducted indoor and outdoor complete navigation experiments, and analyzed the ROS system topic framework of the navigation algorithm program. After several simulation robot navigation and positioning experiments, the results proved that the multisensor integrated seamless navigation algorithm is a stable and reliable algorithm with high positioning accuracy.
According to the final experimental data, the positioning accuracy of the INS/LIDAR navigation algorithm in the simulated underground garage navigation experiment is 50%. It is higher than that of the DR navigation. In addition, after plenty of full-process experiments, the final switching algorithm with speed, the rate of the using ramp and GNSS signal detection navigation switching algorithm to achieve successful mode switching and keeping the underground garage navigation stable is only 50%. However, taking advantage of the INS/LIDAR integrated navigation switching algorithm can achieve an 80% mode switching success rate. This algorithm effectively improves the stability of the navigation switching algorithm.
Author Contributions
Conceived the idea, N.L. and Y.G.; Designed the software, N.L., M.W. and S.D., Collected the data, and analyzed the experimental data; Collected the related resources and supervised the experiment, L.G.; Proposed the comment for the paper and experiment, X.G.; Investigation, X.C. All authors have read and agreed to the published version of the manuscript.
Funding
This research was funded by the National Natural Science Foundation of China (NSFC, grant number 61803118), the Science and Technology Research Program of Chongqing Municipal Education Commission (grant number KJZD-K201804701), the Special Project of Chongqing Technology Innovation and Application Development (grant numbers cstc2019jscx-msxmX0423) and the Post Doc. Foundation of Heilongjiang Province (grant number LBH-Z17053).
Acknowledgments
At the point of finishing this paper, I would like to express my sincere thanks to all those who have helped in the course of my writing this paper. First of all, I would like to take this opportunity to show my sincere gratitude to my supervisor Prof. Gao who has given me so much useful advice on my writing and has tried his best to improve my paper. Second, I would like to express my gratitude to my colleagues who offered me references and information on time. Last but not the least, I would like to thank those leaders, teachers, and working staff especially those in the College of Intelligent Systems Science and Engineering. Without their help, it would be much harder for me to finish my experiment in this paper.
Conflicts of Interest
The authors declare no conflict of interest.
Abbreviations
The following abbreviations are used in this manuscript.
| GNSS | Global Navigation Satellite System |
| SLAM | Simultaneous Localization And Mapping |
| PDOP | Position Dilution Of Precision |
| PPS | Pulse Per Second |
| UWB | Ultra Wide Band |
| RFID | Radio Frequency Identification |
| UAV | Unmanned Aerial Vehicles |
| DR | Dead Reckoning |
| ROS | Robot Operating System |
| EKF | Extended Kalman Filter |
| MEMS | Microelectromechanical System |
| ENU | East-North-Up |
| OBD | On-Board Diagnostic |
| CAN | Controller Area Network |
| RTK | Real Time Kinematic |
| RBPF | Rao–Blackwellised Particle Filtering |
References
- Liu, Y.; Fan, X.; Lv, C.; Wu, J.; Li, L.; Ding, D. An innovative information fusion method with adaptive Kalman filter for integrated INS/GPS navigation of autonomous vehicles. Mech. Syst. Signal Process. 2018, 100, 605–616. [Google Scholar] [CrossRef]
- Peng, J.; Qin, Y.; Wei, Q.; He, Q.; Wan, Z.; Jiang, H. RFID-based indoor mobile robot navigation. Int. J. Technol. 2019, 10, 1–8. [Google Scholar] [CrossRef]
- Li, X.; Wang, Y.; Khoshelham, K. Comparative analysis of robust extended Kalman filter and incremental smoothing for UWB/PDR fusion positioning in NLOS environments. Acta Geod. Geophys. 2019, 54, 157–179. [Google Scholar] [CrossRef]
- Travis, W.; Simmons, A.T.; Bevly, D.M. Corridor navigation with a LiDAR/INS Kalman filter solution. In Proceedings of the IEEE Intelligent Vehicles Symposium, Las Vegas, NV, USA, 6–8 June 2005; pp. 343–348. [Google Scholar]
- Nüchter, A.; Bleier, M.; Schauer, J.; Janotta, P. Improving Google’s Cartographer 3D mapping by continuous-time slam. Int. Arch. Photogramm. Remote Sens. Spat. Inf. Sci. 2017, 42, 543. [Google Scholar] [CrossRef]
- Basten, C.J.; Weir, B.S.; Zeng, Z.B. QTL Cartographer, Version 1.13; Department of Statistics, North Carolina State University: Raleigh, NC, USA, 1999. [Google Scholar]
- Grisetti, G.; Stachniss, C.; Burgard, W. Improved techniques for grid mapping with rao-blackwellized particle filters. IEEE Trans. Robot. 2007, 23, 34–46. [Google Scholar] [CrossRef]
- Hening, S.; Ippolito, C.A.; Krishnakumar, K.S.; Stepanyan, V.; Teodorescu, M. 3D LiDAR SLAM integration with GPS/INS for UAVs in urban GPS-degraded environments. In Proceedings of the AIAA Information Systems-AIAA Infotech @ Aerospace, Grapevine, Texas, USA, 9–13 January 2017; pp. 448–457. [Google Scholar]
- Chang, L.; Niu, X.; Liu, T.; Tang, J.; Qian, C. GNSS/INS/LiDAR-SLAM Integrated Navigation System Based on Graph Optimization. Remote Sens. 2019, 11, 1009. [Google Scholar] [CrossRef]
- Prusaczyk, P.; Panasiuk, J.; Baranowski, L. Vehicle Navigation Systems Involving Inertial Sensors and Odometry Data from On-Board Diagnostics in Non-Gps Applications. Tech. Sci. 2019, 3, 259–266. [Google Scholar] [CrossRef]
- Hess, W.; Kohler, D.; Rapp, H.; Andor, D. Real-time loop closure in 2D LIDAR SLAM. In Proceedings of the 2016 IEEE International Conference on Robotics and Automation (ICRA), Stockholm, Sweden, 16–21 May 2016; pp. 1271–1278. [Google Scholar]
- Zhang, H.; Rong, J.; Zhong, X.; Yang, H.; Xiao, L.; Zhang, L. The Application and Design of EKF Smoother Based on GPS/DR Integration for Land Vehicle Navigation. In Proceedings of the 2008 IEEE Pacific-Asia Workshop on Computational Intelligence and Industrial Application, Wuhan, China, 19–20 December 2008; pp. 704–707. [Google Scholar]
- Kumar, G.A.; Patil, A.K.; Patil, R.; Park, S.S.; Chai, Y.H. A LiDAR and IMU integrated indoor navigation system for UAVs and its application in real-time pipeline classification. Sensors 2017, 17, 1268. [Google Scholar] [CrossRef] [PubMed]
- Ren, M. Vehicle Positioning by Map Matching as Feedback for ins/gps Navigation System During Gps Signal Loss. U.S. Patent Application 14/549,797, 26 May 2016. [Google Scholar]
- Chiang, K.W.; Tsai, G.J.; Chang, H.W.; Joly, C.; Ei-Sheimy, N. Seamless Navigation and Mapping Using an ins/gnss/grid-Based Slam Semi-Tightly Coupled Integration Scheme. Inf. Fusion 2019, 50, 181–196. [Google Scholar] [CrossRef]
- Cheng, J.; Yang, L.; Li, Y.; Zhang, W. Seamless outdoor/indoor navigation with WIFI/GPS aided low cost Inertial Navigation System. Phys. Commun. 2014, 13, 31–43. [Google Scholar] [CrossRef]
- Xu, Y.; Li, Y.; Ahn, C.K.; Chen, X. Seamless indoor pedestrian tracking by fusing INS and UWB measurements via LS-SVM assisted UFIR filter. Neurocomputing 2020, 388, 301–308. [Google Scholar] [CrossRef]
- Zhang, J.; Fu, X.; Yang, F.; Liu, Q.; Deng, Z.; Liu, W. Research on indoor/outdoor state switching based on smart phone and GNSS satellite status information. In Proceedings of the 2019 IEEE 2nd International Conference on Automation, Electronics and Electrical Engineering (AUTEEE), Shenyang, China, 22–24 November 2019; pp. 524–529. [Google Scholar]
- Caltagirone, L.; Bellone, M.; Svensson, L.; Wahde, M. LIDAR–camera fusion for road detection using fully convolutional neural networks. Robot. Auton. Syst. 2019, 111, 125–131. [Google Scholar] [CrossRef]
- Li, R.; Liu, J.; Zhang, L.; Hang, Y. LIDAR/MEMS IMU integrated navigation (SLAM) method for a small UAV in indoor environments. In Proceedings of the 2014 DGON Inertial Sensors and Systems (ISS), Karlsruhe, Germany, 16–17 September 2014; pp. 1–15. [Google Scholar]
- Ye, Q.; Shi, P.; Xu, K.; Gui, P.; Zhang, S. A Novel Loop Closure Detection Approach Using Simplified Structure for Low-Cost LiDAR. Sensors 2020, 20, 2299. [Google Scholar] [CrossRef] [PubMed]
- Kohlbrecher, S.; Stryk, O.V.; Meyer, J.; Klingauf, U. A flexible and scalable slam system with full 3d motion estimation. In Proceedings of the 2011 IEEE International Symposium on Safety, Security, and Rescue Robotics, Kyoto, Japan, 1–5 November 2011. [Google Scholar]
- Xin, C.; Wu, G.; Zhang, C.; Chen, K.; Wang, J.; Wang, X. Research on Indoor Navigation System of UAV Based on LIDAR. In Proceedings of the 2020 12th International Conference on Measuring Technology and Mechatronics Automation (ICMTMA), Phuket, Thailand, 28–29 February 2020; pp. 763–766. [Google Scholar]
- Noureldin, A.; Karamat, T.B.; Georgy, J. Fundamentals of Inertial Navigation, Satellite-Based Positioning and Their Integration, 1st ed.; Springer: Berlin/Heidelberg, Germany, 2013; pp. 125–133. [Google Scholar]
- Li, N.; Guan, L.; Gao, Y.; Liu, Z.; Wang, Y.; Rong, H. A Low Cost Civil Vehicular Seamless Navigation Technology Based on Enhanced RISS/GPS between the Outdoors and an Underground Garage. Electronics 2020, 9, 120. [Google Scholar] [CrossRef]
- Quigley, M.; Conley, K.; Gerkey, B.; Faust, J.; Foote, T.; Leibs, J.; Wheeler, R.; Ng, A.Y. ROS: An Open-Source Robot Operating System; ICRA Workshop on Open Source Software: Kobe, Japan, 2009; Volume 3, p. 5. [Google Scholar]
- Li, N.; Gao, Y.; Wang, Y.; Liu, Z.; Guan, L.; Liu, X. A Low-Cost Underground Garage Navigation Switching Algorithm Based on Kalman Filtering. Sensors 2019, 19, 1861. [Google Scholar] [CrossRef] [PubMed]
© 2020 by the authors. Licensee MDPI, Basel, Switzerland. This article is an open access article distributed under the terms and conditions of the Creative Commons Attribution (CC BY) license (http://creativecommons.org/licenses/by/4.0/).











