Using UAV Time Series to Estimate Landslides’ Kinematics Uncertainties, Case Study: Chirlești Earthflow, Romania
Abstract
1. Introduction
2. Study Area
2.1. Regional Settings
2.2. Chirlești Earthflow
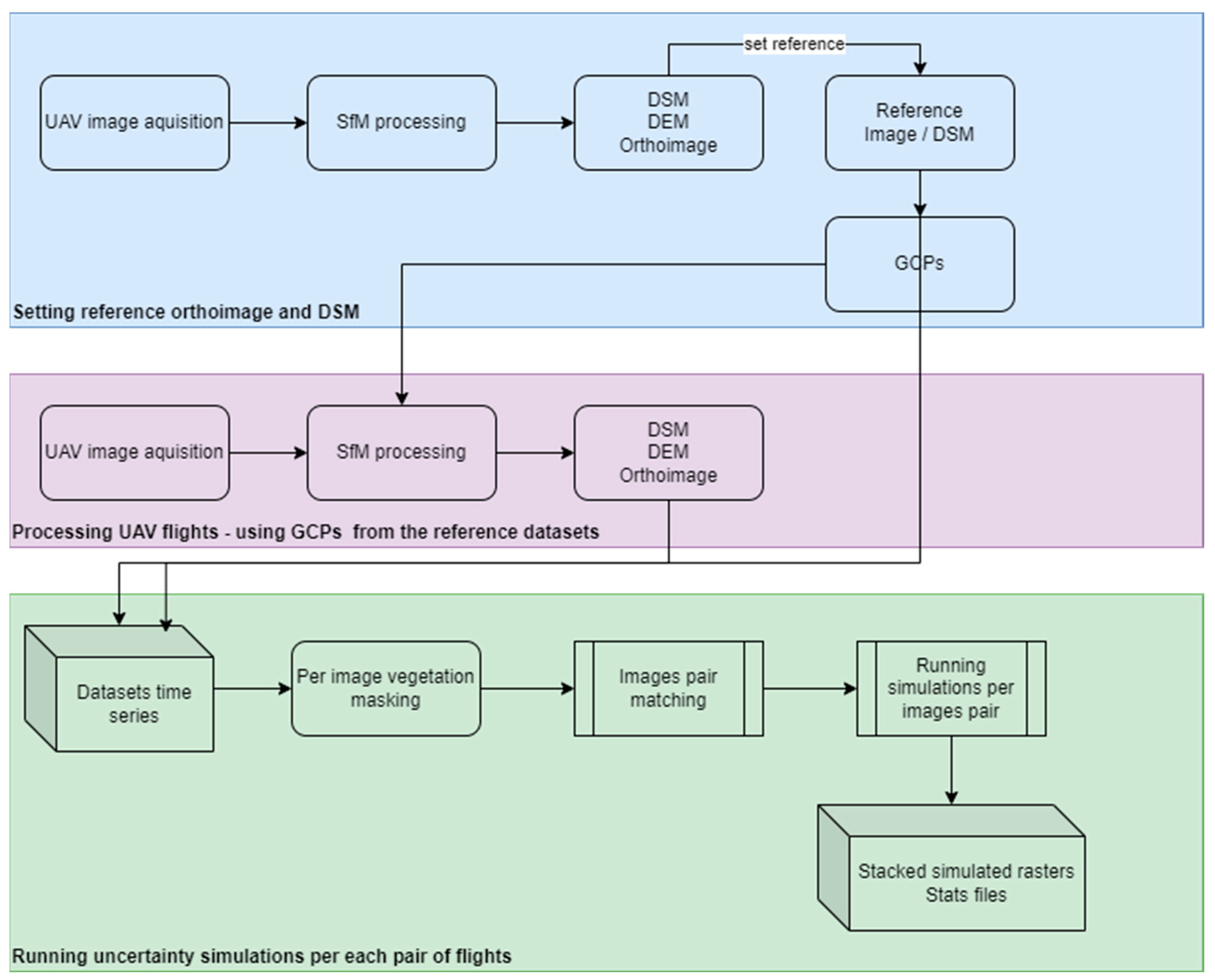
3. Data and Methods
3.1. UAV Flights
3.2. Landslide Kinematics Mapping
3.3. Uncertainty Propagation Modelling
4. Results
4.1. Earthflow Kinematics Uncertainty Assessment
4.1.1. DEM Simulations
4.1.2. Earthflow Kinematics Analysis
4.1.3. DEMs Misalignment and Associated Uncertainty
5. Discussions
5.1. UAV Flights
5.2. Insights into Uncertainty Propagation Caused by DEMs Misalignment
6. Conclusions
Author Contributions
Funding
Conflicts of Interest
References
- Varnes, D.J. Landslide Types and Processes. In Landslides and Engineering Practice; Highway Research Board Special Report 29; Eckel, E.B., Ed.; NAS-NRC Publication: Washington, DC, USA, 1958; pp. 20–47. [Google Scholar]
- Varnes, D.J. Slope Movement Types and Processes. In Landslides-Analysis and Control: National Research Council, Washington D.C., Transportation Research Board, Special Report 176; Schuster, R.L., Krizek, R.J., Eds.; Transportation Research Board: Washington, DC, USA, 1978; pp. 11–33. [Google Scholar]
- Cruden, D.M.; Varnes, D.J. Landslide Types and Processes. In Landslide Investigation and Mitigation; Turner, A.K., Schuster, R.L., Eds.; Transportation Research Board Special Report; National Academy of Sciences: Washington, DC, USA, 1996; pp. 36–71. [Google Scholar]
- Keefer, D.K.; Johnson, A.M. Earth Flows: Morphology, Mobilization, and Movement; Professional Paper; United States Department of the Interior: Washington, DC, USA, 1983. [Google Scholar]
- Cruden, D.M.; Varnes, D.J. Landslide Types and Processes. In Landslides and Engineering Practice; Highway Research Board; NAS-NRC Publication: Washington, DC, USA, 1958; pp. 36–74. [Google Scholar]
- Skempton, A.W.; Hutchinson, J.N. Stability of Natural Slopes and Embankment Foundations. In Proceedings of the 7th International Conference on Soil Mechanics and Foundation Engineering, Mexico City, Mexico, 29 August 1969; pp. 291–340. [Google Scholar]
- Bovis, M.J. Earthflows in the Interior Plateau, Southwest British Columbia. Can. Geotech. J. 1985, 22, 313–334. [Google Scholar] [CrossRef]
- Fleming, R.W.; Johnson, A.M. Structures Associated with Strike-Slip Faults That Bound Landslide Elements. Eng. Geol. 1989, 27, 39–114. [Google Scholar] [CrossRef]
- Hungr, O.; Evans, S.G.; Bovis, M.J.; Hutchinson, J.N. A Review of the Classification of Landslides of the Flow Type. Environ. Eng. Geosci. 2001, VII, 221–238. [Google Scholar] [CrossRef]
- Hutchinson, M.F. A New Procedure for Gridding Elevation and Stream Line Data with Automatic Removal of Spurious Pits. J. Hydrol. 1989, 106, 211–232. [Google Scholar] [CrossRef]
- Wilson, J.P.; Gallant, J.C. Terrain Analysis: Principles and Applications; John Wiley & Sons Inc: Hoboken, NJ, USA, 2001. [Google Scholar]
- Kinsey-Henderson, A.E.; Wilkinson, S.N. Evaluating Shuttle Radar and Interpolated DEMs for Slope Gradient and Soil Erosion Estimation in Low Relief Terrain. Environ. Model. Softw. 2013, 40, 128–139. [Google Scholar] [CrossRef]
- Lanari, R.; Fornaro, G.; Riccio, D.; Migliaccio, M.; Papathanassiou, K.P.; Moreira, J.R.; Schwabisch, M.; Dutra, L.; Puglisi, G.; Franceschetti, G.; et al. Generation of Digital Elevation Models by Using SIR-C/X-SAR Multifrequency Two-Pass Interferometry: The Etna Case Study. IEEE Trans. Geosci. Remote Sens. 1996, 34, 1097–1114. [Google Scholar] [CrossRef]
- Ludwig, R.; Schneider, P. Validation of Digital Elevation Models from SRTM X-SAR for Applications in Hydrologic Modeling. ISPRS J. Photogramm. Remote Sens. 2006, 60, 339–358. [Google Scholar] [CrossRef]
- Van Den Eeckhaut, M.; Kerle, N.; Hervás, J.; Supper, R. Mapping of Landslides Under Dense Vegetation Cover Using Object-Oriented Analysis and LiDAR Derivatives. In Landslide Science and Practice; Springer: Berlin/Heidelberg, Germany, 2013; pp. 103–109. [Google Scholar]
- Mezaal, M.R.; Pradhan, B. An Improved Algorithm for Identifying Shallow and Deep-Seated Landslides in Dense Tropical Forest from Airborne Laser Scanning Data. CATENA 2018, 167, 147–159. [Google Scholar] [CrossRef]
- Mezaal, M.; Pradhan, B.; Rizeei, H. Improving Landslide Detection from Airborne Laser Scanning Data Using Optimized Dempster–Shafer. Remote Sens. 2018, 10, 1029. [Google Scholar] [CrossRef]
- Görüm, T. Landslide Recognition and Mapping in a Mixed Forest Environment from Airborne LiDAR Data. Eng. Geol. 2019, 258, 105155. [Google Scholar] [CrossRef]
- Garcia, G.P.B.; Grohmann, C.H.; Viana, C.D.; Gomes, E.B. Using Terrestrial Laser Scanner and RPA-Based-Photogrammetry for Surface Analysis of a Landslide: A Comparison. Bol. De Ciências Geodésicas 2022, 28. [Google Scholar] [CrossRef]
- Nereson, A.L.; Finnegan, N.J. Drivers of Earthflow Motion Revealed by an 80 Yr Record of Displacement from Oak Ridge Earthflow, Diablo Range, California, USA. GSA Bull. 2019, 131, 389–402. [Google Scholar] [CrossRef]
- Daehne, A.; Corsini, A. Kinematics of Active Earthflows Revealed by Digital Image Correlation and DEM Subtraction Techniques Applied to Multi-Temporal LiDAR Data: Kinematics of Active Earthflows. Earth Surf. Process. Landf. 2013, 38, 640–654. [Google Scholar] [CrossRef]
- Moine, M.; Puissant, A.; Malet, J. Detection of Landslides from Aerial and Satellite Images with a Semi-Automatic Method. Application to the Barcelonnette Basin (Alpes-de-Hautes-Provence, France). Proc. Landslide Process. Conf. A Tribut. Dr. Van Asch 2009, 63–68. [Google Scholar]
- Peternel, T.; Kumelj, Š.; Oštir, K.; Komac, M. Monitoring the Potoška Planina Landslide (NW Slovenia) Using UAV Photogrammetry and Tachymetric Measurements. Landslides 2017, 14, 395–406. [Google Scholar] [CrossRef]
- Conforti, M.; Mercuri, M.; Borrelli, L. Morphological Changes Detection of a Large Earthflow Using Archived Images, LiDAR-Derived DTM, and UAV-Based Remote Sensing. Remote Sens. 2020, 13, 120. [Google Scholar] [CrossRef]
- Ilinca, V.; Șandric, I.; Chițu, Z.; Irimia, R.; Gheuca, I. UAV Applications to Assess Short-Term Dynamics of Slow-Moving Landslides under Dense Forest Cover. Landslides 2022, 19, 1717–1734. [Google Scholar] [CrossRef]
- Van Niel, T.G.; McVicar, T.R.; Li, L.; Gallant, J.C.; Yang, Q. The Impact of Misregistration on SRTM and DEM Image Differences. Remote Sens. Environ. 2008, 112, 2430–2442. [Google Scholar] [CrossRef]
- Dumitrescu, I.; Săndulescu, M.; Lăzărescu, V.; Mirăuță, O.; Pauliuc, S.; Georgescu, C. Mémoire à La Carte Tectonique de La Roumanie. Anu. Com. Geol. 1962, XXXII, 5–73. [Google Scholar]
- Dumitrescu, I.; Săndulescu, M. Harta Tectonică Scara 1:1.000.000, România. Atlas Geologic, Foaia Nr. 6; Institutul Geologic al României: București, Romania, 1970. [Google Scholar]
- Săndulescu, M. Geotectonica României; Editura Tehnică: București, Romania, 1984; p. 335. [Google Scholar]
- Săndulescu, M. Cenozoic Tectonic History of the Carpathians. In The Pannonian Basin: A Study in Basin Evolution; Royden, L.H., Horváth, F., Eds.; AAPG MEMOIR; 1988; pp. 17–25. Available online: https://pubs.geoscienceworld.org/aapg/books/book/1357/chapter-abstract/107171938/Cenozoic-Tectonic-History-of-the-Carpathians?redirectedFrom=fulltext (accessed on 23 October 2021).
- Ștefănescu, M.; Working Group. Secțiune Geologică Tăul Zăului-Ungheni-Paloș-Aita Mare-Sfântu Gheorghe-Beceni-Horia-Spiru Hare—A16; Editura Institutului Geologic al României: București, Romania, 2018. [Google Scholar]
- Ștefănescu, M.; Popescu, I.; Melinte, M.; Ivan, V.; Ștefănescu, M.; Papaianopol, I.; Popescu, G.; Dumitrică, P. Harta Geologică a României Scara 1:50000, Foaia Nehoiu; Editura Institutului Geologic al Romaniei: București, Romania, 2018. [Google Scholar]
- Badea, L.; Posea, G. Torentul Noroios de La Chirlești. Natura 1953, V, 109–112. [Google Scholar]
- Tufescu, V. Torenți de Noroi În Vrancea. Comunicările Acad. R.P.R. 1959, IX, 67–72. [Google Scholar]
- Tufescu, V. Mudflows in the Flysch Carpathians and Bend Sub-Carpathians of Romania. Z. Für Geomorphol. 1970, 146–156. [Google Scholar]
- Constantin, M. Morphology and Environmental Impact of the Chirlești Mud Torrent. Trans. Jpn. Geomorphol. Union 2002, 23, 449–455. [Google Scholar]
- Bălteanu, D.; Micu, M. Morphodynamics of the Chirlești Mudflow (Buzău Mountains). Rev. Roum. De Géographie/Rom. J. Geogr. 2012, 56, 117–125. [Google Scholar]
- Lahousse, P.; Pierre, G.; Ene, M.; Diaconu, D.; Visan, M. Le Torrent de Boue de Chirlești (Carpates de La Courbure, Roumanie): Un Demi-Siècle d’activité. Physio-Géo 2016, 171–190. [Google Scholar] [CrossRef]
- Marinescu, I. Fenomene Fizico-Geologice În Bazinul Hidrografic al Buzăului. Stud. Teh. Și Econ. 1956, F2, 3–23. [Google Scholar]
- Micu, M.; Bălteanu, D.; Micu, D.; Zarea, R.; Raluca, R. Landslides in the Romanian Curvature Carpathians in 2010. In Geomorphological Impacts of Extreme Weather. Springer Geography; Lóczy, D., Ed.; Springer: Berlin/Heidelberg, Germany, 2013; pp. 251–264. ISBN 978-94-007-6301-2. [Google Scholar]
- SPH Engineering (Company). Ground Station Software|UgCS PC Mission Planning. Available online: https://www.ugcs.com/ (accessed on 23 October 2021).
- Sandric, I.; Ionita, C.; Chitu, Z.; Dardala, M.; Irimia, R.; Furtuna, F.T. Using CUDA to Accelerate Uncertainty Propagation Modelling for Landslide Susceptibility Assessment. Environ. Model. Softw. 2019, 115, 176–186. [Google Scholar] [CrossRef]
- Lin, K.; Zhang, Q.; Chen, X. An Evaluation of Impacts of DEM Resolution and Parameter Correlation on TOPMODEL Modeling Uncertainty. J. Hydrol. 2010, 394, 370–383. [Google Scholar] [CrossRef]
- Shentu, J.; Lin, B. A Novel Machine Learning Framework for Efficient Calibration of Complex DEM Model: A Case Study of a Conglomerate Sample. Eng. Fract. Mech. 2023, 279, 109044. [Google Scholar] [CrossRef]
- Şandric, I.; Satmari, A.; Zaharia, C.; Petrovici, M.; Cîmpean, M.; Battes, K.-P.; David, D.-C.; Pacioglu, O.; Weiperth, A.; Gál, B.; et al. Integrating Catchment Land Cover Data to Remotely Assess Freshwater Quality: A Step Forward in Heterogeneity Analysis of River Networks. Aquat. Sci. 2019, 81, 26. [Google Scholar] [CrossRef]
- Lindner, G.; Schraml, K.; Mansberger, R.; Hübl, J. UAV Monitoring and Documentation of a Large Landslide. Appl. Geomat. 2016, 8, 1–11. [Google Scholar] [CrossRef]
- Rossi, G.; Tanteri, L.; Tofani, V.; Vannocci, P.; Moretti, S.; Casagli, N. Multitemporal UAV Surveys for Landslide Mapping and Characterization. Landslides 2018, 15, 1045–1052. [Google Scholar] [CrossRef]











| Flight Date | UAV | Pixel Resolution (m) | Height Above Ground (m) | Side and Forward Overlap | Images Captured (no.) |
|---|---|---|---|---|---|
| 4 August 2018 | DJI Phantom 4 | 5 | 114 | 70% | 396 |
| 30 May 2019 | DJI Phantom 4 | 5 | 114 | 70% | 318 |
| 28 June 2020 | DJI Phantom 4 | 5 | 114 | 70% | 539 |
| 2 September 2022 | DJI Phantom 4 | 5 | 114 | 70% | 292 |
| Flight Date | Orthophoto Resolution (m) | DSM Resolution (m) | DEM Resolution (m) | RMS (GCPs) (m) | RMS (Validation GCPs) (m) |
|---|---|---|---|---|---|
| 4 August 2018 | 0.05 | 0.05 | 0.25 | X: 0.025968 Y: 0.015673 Z: 0.025248 | X: 0.168017 Y: 0.134719 Z: 0.468118 |
| 30 May 2019 | 0.05 | 0.05 | 0.25 | X: 0.049870 Y: 0.034859 Z: 0.013929 | X: 0.183224 Y: 0.123498 Z: 0.440005 |
| 28 June 2020 | 0.05 | 0.05 | 0.25 | X: 0.012039 Y: 0.032294 Z: 0.012994 | X: 0.140944 Y: 0.200490 Z: 0.424343 |
| 2 September 2022 | 0.05 | 0.05 | 0.25 | X: 0.034958 Y: 0.034343 Z: 0.012324 | X: 0.231241 Y: 0.334245 Z: 0.565455 |
| Step Shift | 2019–2018 | 2020–2019 | 2022–2020 | RMS Upper Margin |
|---|---|---|---|---|
| 0.05 | 0.99 | 0.99 | 0.99 | 0.05 |
| 0.98 | 0.99 | 0.99 | 0.5 | |
| 0.95 | 0.98 | 0.98 | 0.95 | |
| 0.73 | 0.91 | 0.85 | 5.0 | |
| 0.48 | 0.84 | 0.69 | 9.95 | |
| 0.5 | 0.97 | 0.99 | 0.98 | 0.5 |
| 0.75 | 0.92 | 0.86 | 5.0 | |
| 0.51 | 0.85 | 0.72 | 9.5 | |
| 0.9 | 0.92 | 0.96 | 0.96 | 0.9 |
| 0.73 | 0.91 | 0.84 | 5.4 | |
| 0.51 | 0.85 | 0.72 | 9.5 |
Disclaimer/Publisher’s Note: The statements, opinions and data contained in all publications are solely those of the individual author(s) and contributor(s) and not of MDPI and/or the editor(s). MDPI and/or the editor(s) disclaim responsibility for any injury to people or property resulting from any ideas, methods, instructions or products referred to in the content. |
© 2023 by the authors. Licensee MDPI, Basel, Switzerland. This article is an open access article distributed under the terms and conditions of the Creative Commons Attribution (CC BY) license (https://creativecommons.org/licenses/by/4.0/).
Share and Cite
Șandric, I.; Irimia, R.; Ilinca, V.; Chițu, Z.; Gheuca, I. Using UAV Time Series to Estimate Landslides’ Kinematics Uncertainties, Case Study: Chirlești Earthflow, Romania. Remote Sens. 2023, 15, 2161. https://doi.org/10.3390/rs15082161
Șandric I, Irimia R, Ilinca V, Chițu Z, Gheuca I. Using UAV Time Series to Estimate Landslides’ Kinematics Uncertainties, Case Study: Chirlești Earthflow, Romania. Remote Sensing. 2023; 15(8):2161. https://doi.org/10.3390/rs15082161
Chicago/Turabian StyleȘandric, Ionuț, Radu Irimia, Viorel Ilinca, Zenaida Chițu, and Ion Gheuca. 2023. "Using UAV Time Series to Estimate Landslides’ Kinematics Uncertainties, Case Study: Chirlești Earthflow, Romania" Remote Sensing 15, no. 8: 2161. https://doi.org/10.3390/rs15082161
APA StyleȘandric, I., Irimia, R., Ilinca, V., Chițu, Z., & Gheuca, I. (2023). Using UAV Time Series to Estimate Landslides’ Kinematics Uncertainties, Case Study: Chirlești Earthflow, Romania. Remote Sensing, 15(8), 2161. https://doi.org/10.3390/rs15082161

