Multi-Scale Dynamics and Spatial Consistency of Economy and Population Based on NPP/VIIRS Nighttime Light Data and Population Imagery: A Case Study of the Yangtze River Delta
Abstract
1. Introduction
2. Study Area and Datasets
2.1. Study Areas
2.2. Data Acquisition and Pre-Processing
2.2.1. NPP/VIIRS Nighttime Light Data
2.2.2. Landscan Data
2.2.3. MODIS Data
2.2.4. Statistical Yearbook Data
2.2.5. Administrative Boundary Data
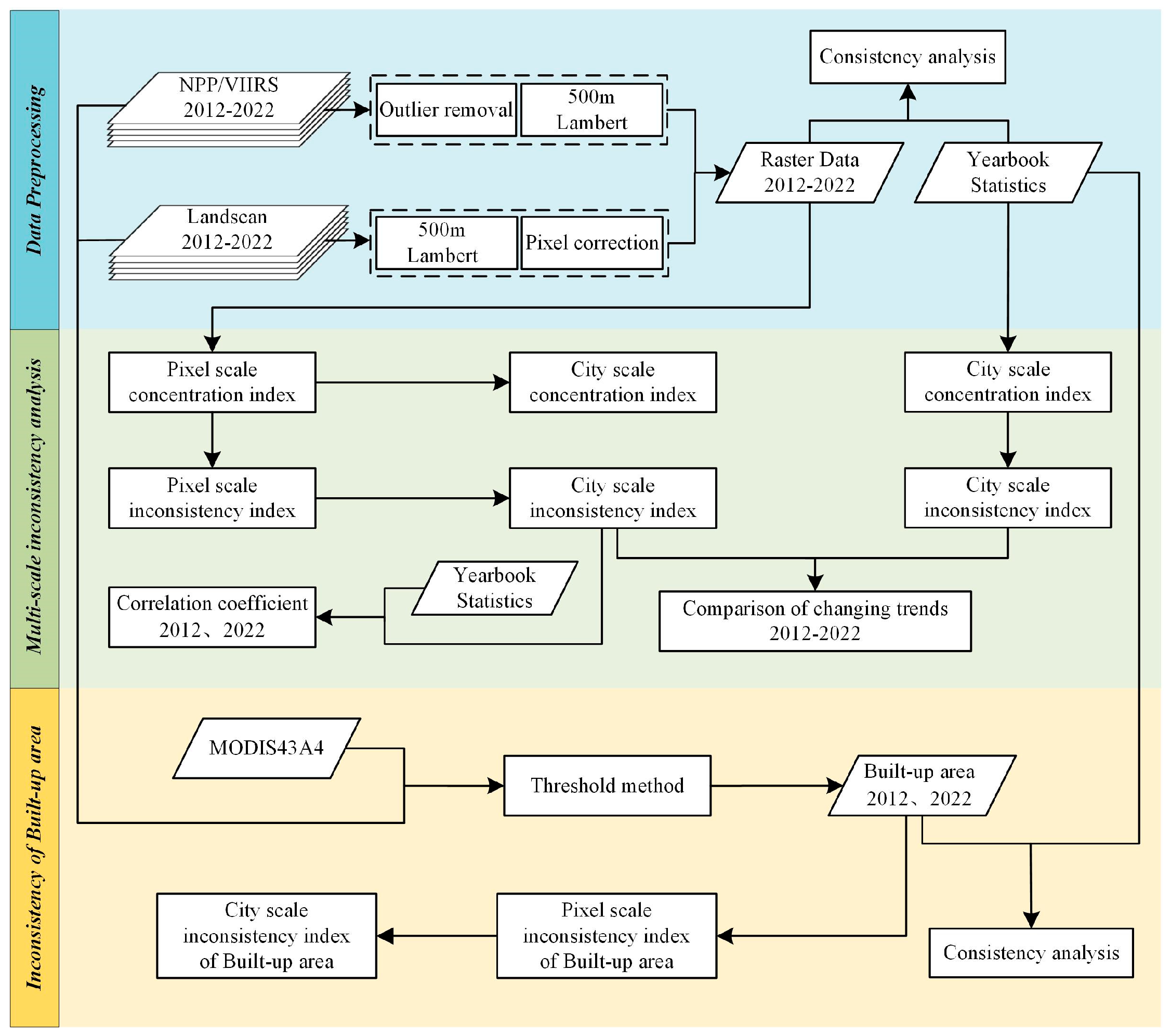
3. Methodology
3.1. Geographic Concentration Index
3.2. Population-Economy Inconsistency Index
3.3. Multiscale Geographic Concentration Index
3.4. Multi-Scale Inconsistency Index
3.5. Built-Up Area Extraction
4. Results
4.1. Relationship between NPP/VIIRS, Landscan Data, and Statistical Data
4.2. Evolution of Nightlight and Population Geographic Concentration Patterns
4.3. Patterns and Influencing Factors of Inconsistency Index Changes
4.4. Evolution of Urban Inconsistency Index Patterns
5. Discussion
5.1. Analysis of Driving Forces of City Development
5.2. Limitations and Future Prospects
6. Conclusions
Author Contributions
Funding
Data Availability Statement
Conflicts of Interest
References
- Ritchie, H.; Samborska, V.; Roser, M. Urbanization. Our World Data 2024. Available online: https://ourworldindata.org/urbanization (accessed on 23 July 2024).
- Zheng, M.; Huang, W.; Xu, G.; Li, X.; Jiao, L. Spatial gradients of urban land density and nighttime light intensity in 30 global megacities. Humanit. Soc. Sci. Commun. 2023, 10, 404. [Google Scholar] [CrossRef]
- Akuraju, V.; Pradhan, P.; Haase, D.; Kropp, J.P.; Rybski, D. Relating SDG11 indicators and urban scaling–An exploratory study. Sustain. Cities Soc. 2020, 52, 101853. [Google Scholar] [CrossRef]
- Yang, Z.; Yang, H.; Wang, H. Evaluating urban sustainability under different development pathways: A case study of the Beijing-Tianjin-Hebei region. Sustain. Cities Soc. 2020, 61, 102226. [Google Scholar] [CrossRef]
- Xu, Z.; Coors, V. Combining system dynamics model, GIS and 3D visualization in sustainability assessment of urban residential development. Build. Environ. 2012, 47, 272–287. [Google Scholar] [CrossRef]
- Dong, L.; Longwu, L.; Zhenbo, W.; Liangkan, C.; Faming, Z. Exploration of coupling effects in the Economy–Society–Environment system in urban areas: Case study of the Yangtze River Delta Urban Agglomeration. Ecol. Indic. 2021, 128, 107858. [Google Scholar] [CrossRef]
- Cohen, B. Urbanization in developing countries: Current trends, future projections, and key challenges for sustainability. Technol. Soc. 2006, 28, 63–80. [Google Scholar] [CrossRef]
- Wang, Q.; Su, M. The effects of urbanization and industrialization on decoupling economic growth from carbon emission—A case study of China. Sustain. Cities Soc. 2019, 51, 101758. [Google Scholar] [CrossRef]
- Liang, L.; Chen, M.; Luo, X.; Xian, Y. Changes pattern in the population and economic gravity centers since the Reform and Opening up in China: The widening gaps between the South and North. J. Clean. Prod. 2021, 310, 127379. [Google Scholar] [CrossRef]
- Yufeng, W. Analysis on the evolution of spatial relationship between population and economy in the Beijing-Tianjin-Hebei and Shandong region of China. Sustain. Cities Soc. 2022, 83, 103948. [Google Scholar] [CrossRef]
- Bloom, D.; Canning, D.; Sevilla, J. The Demographic Dividend: A New Perspective on the Economic Consequences of Population Change; Rand Corporation: Santa Monica, CA, USA, 2003. [Google Scholar]
- Paganelli, M.P. Adam Smith and economic development in theory and practice: A rejection of the stadial model? J. Hist. Econ. Thought 2022, 44, 95–104. [Google Scholar] [CrossRef]
- Wang, Y.; Zou, H.; Duan, X.; Wang, L. Coordinated Evolution and Influencing Factors of Population and Economy in the Yangtze River Economic Belt. Int. J. Environ. Res. Public Health 2022, 19, 14395. [Google Scholar] [CrossRef]
- Yang, Z.; Hong, Y.; Zhai, G.; Wang, S.; Zhao, M.; Liu, C.; Yu, X. Spatial Coupling of Population and Economic Densities and the Effect of Topography in Anhui Province, China, at a Grid Scale. Land 2023, 12, 2128. [Google Scholar] [CrossRef]
- Chu, N.; Wu, X.; Zhang, P.; Xu, S.; Shi, X.; Jiang, B. Spatial Distribution Pattern Evolution of the Population and Economy in Russia since the 21st Century. Int. J. Environ. Res. Public Health 2022, 20, 684. [Google Scholar] [CrossRef]
- Yao, H. Evolution of spatial pattern and influencing factors of population in Guangdong-Hong Kong-Macao greater bay area. Open J. Soc. Sci. 2020, 8, 33. [Google Scholar] [CrossRef]
- Yang, Q.; He, L. Spatiotemporal changes in population distribution and socioeconomic development in China from 1950 to 2010. Arab. J. Geosci. 2017, 10, 498. [Google Scholar] [CrossRef]
- Rawski, T.G. What is happening to China’s GDP statistics? China Econ. Rev. 2001, 12, 347–354. [Google Scholar] [CrossRef]
- Henderson, J.V.; Storeygard, A.; Weil, D.N. Measuring economic growth from outer space. Am. Econ. Rev. 2012, 102, 994–1028. [Google Scholar] [CrossRef]
- Yu, B.; Shi, K.; Hu, Y.; Huang, C.; Chen, Z.; Wu, J. Poverty evaluation using NPP-VIIRS nighttime light composite data at the county level in China. IEEE J. Sel. Top. Appl. Earth Obs. Remote Sens. 2015, 8, 1217–1229. [Google Scholar] [CrossRef]
- Zheng, Q.; Seto, K.C.; Zhou, Y.; You, S.; Weng, Q. Nighttime light remote sensing for urban applications: Progress, challenges, and prospects. ISPRS J. Photogramm. Remote Sens. 2023, 202, 125–141. [Google Scholar] [CrossRef]
- Chen, Z.; Yu, B.; Song, W.; Liu, H.; Wu, Q.; Shi, K.; Wu, J. A new approach for detecting urban centers and their spatial structure with nighttime light remote sensing. IEEE Trans. Geosci. Remote Sens. 2017, 55, 6305–6319. [Google Scholar] [CrossRef]
- Xiao, P.; Wang, X.; Feng, X.; Zhang, X.; Yang, Y. Detecting China’s urban expansion over the past three decades using nighttime light data. IEEE J. Sel. Top. Appl. Earth Obs. Remote Sens. 2014, 7, 4095–4106. [Google Scholar] [CrossRef]
- Jiang, L.; Liu, Y.; Wu, S.; Yang, C. Study on Urban Spatial Pattern Based on DMSP/OLS and NPP/VIIRS in Democratic People’s Republic of Korea. Remote Sens. 2021, 13, 4879. [Google Scholar] [CrossRef]
- Weidmann, N.B.; Theunissen, G. Estimating local inequality from nighttime lights. Remote Sens. 2021, 13, 4624. [Google Scholar] [CrossRef]
- Huang, Z.; Li, S.; Gao, F.; Wang, F.; Lin, J.; Tan, Z. Evaluating the performance of LBSM data to estimate the gross domestic product of China at multiple scales: A comparison with NPP-VIIRS nighttime light data. J. Clean. Prod. 2021, 328, 129558. [Google Scholar] [CrossRef]
- Levin, N.; Duke, Y. High spatial resolution night-time light images for demographic and socio-economic studies. Remote Sens. Environ. 2012, 119, 1–10. [Google Scholar] [CrossRef]
- Xu, X.; Tan, M.; Liu, X.; Wang, X.; Xin, L. Stability and Changes in the Spatial Distribution of China’s Population in the Past 30 Years Based on Census Data Spatialization. Remote Sens. 2023, 15, 1674. [Google Scholar] [CrossRef]
- Tu, W.; Liu, Z.; Du, Y.; Yi, J.; Liang, F.; Wang, N.; Qian, J.; Huang, S.; Wang, H. An ensemble method to generate high-resolution gridded population data for China from digital footprint and ancillary geospatial data. Int. J. Appl. Earth Obs. Geoinf. 2022, 107, 102709. [Google Scholar] [CrossRef]
- Wu, B.; Yang, C.; Wu, Q.; Wang, C.; Wu, J.; Yu, B. A building volume adjusted nighttime light index for characterizing the relationship between urban population and nighttime light intensity. Comput. Environ. Urban Syst. 2023, 99, 101911. [Google Scholar] [CrossRef]
- Chen, X. Nighttime lights and population migration: Revisiting classic demographic perspectives with an analysis of recent European data. Remote Sens. 2020, 12, 169. [Google Scholar] [CrossRef]
- Hall, O.; Bustos, M.F.A.; Olén, N.B.; Niedomysl, T. Population centroids of the world administrative units from nighttime lights 1992–2013. Sci. Data 2019, 6, 235. [Google Scholar] [CrossRef]
- Anderson, S.J.; Tuttle, B.T.; Powell, R.L.; Sutton, P.C. Characterizing relationships between population density and nighttime imagery for Denver, Colorado: Issues of scale and representation. Int. J. Remote Sens. 2010, 31, 5733–5746. [Google Scholar] [CrossRef]
- Xu, H.; Yang, H.; Li, X.; Jin, H.; Li, D. Multi-scale measurement of regional inequality in Mainland China during 2005–2010 using DMSP/OLS night light imagery and population density grid data. Sustainability 2015, 7, 13469–13499. [Google Scholar] [CrossRef]
- Ivan, K.; Holobâcă, I.-H.; Benedek, J.; Török, I. Potential of night-time lights to measure regional inequality. Remote Sens. 2019, 12, 33. [Google Scholar] [CrossRef]
- Leyk, S.; Gaughan, A.E.; Adamo, S.B.; de Sherbinin, A.; Balk, D.; Freire, S.; Rose, A.; Stevens, F.R.; Blankespoor, B.; Frye, C. The spatial allocation of population: A review of large-scale gridded population data products and their fitness for use. Earth Syst. Sci. Data 2019, 11, 1385–1409. [Google Scholar] [CrossRef]
- Varquez, A.C.G.; Kiyomoto, S.; Khanh, D.N.; Kanda, M. Global 1-km present and future hourly anthropogenic heat flux. Sci. Data 2021, 8, 64. [Google Scholar] [CrossRef] [PubMed]
- Elvidge, C.D.; Baugh, K.E.; Anderson, S.J.; Sutton, P.C.; Ghosh, T. The Night Light Development Index (NLDI): A spatially explicit measure of human development from satellite data. Soc. Geogr. 2012, 7, 23–35. [Google Scholar] [CrossRef]
- Zhao, N.; Liu, Y.; Cao, G.; Samson, E.L.; Zhang, J. Forecasting China’s GDP at the pixel level using nighttime lights time series and population images. GIScience Remote Sens. 2017, 54, 407–425. [Google Scholar] [CrossRef]
- Cole, T.A.; Wanik, D.W.; Molthan, A.L.; Román, M.O.; Griffin, R.E. Synergistic use of nighttime satellite data, electric utility infrastructure, and ambient population to improve power outage detections in urban areas. Remote Sens. 2017, 9, 286. [Google Scholar] [CrossRef]
- Li, Z.; Jiao, L.; Zhang, B.; Xu, G.; Liu, J. Understanding the pattern and mechanism of spatial concentration of urban land use, population and economic activities: A case study in Wuhan, China. Geo.-Spat. Inf. Sci. 2021, 24, 678–694. [Google Scholar] [CrossRef]
- Ouyang, X.; Tang, L.; Wei, X.; Li, Y. Spatial interaction between urbanization and ecosystem services in Chinese urban agglomerations. Land Use Policy 2021, 109, 105587. [Google Scholar] [CrossRef]
- Lin, J.; Yang, S.; Liu, Y.; Zhu, Y.; Cai, A. The urban population agglomeration capacity and its impact on economic efficiency in the Yangtze River Delta Urban Agglomeration. Environ. Dev. Sustain. 2024, 26, 13739–13768. [Google Scholar] [CrossRef]
- Yu, T.; Liu, C.; Li, W.; Huang, W.; Wu, H.; Fan, Z. Characterizing urban actively populated area growth in the Yangtze River Delta using nighttime light data. Int. J. Appl. Earth Obs. Geoinf. 2024, 129, 103857. [Google Scholar] [CrossRef]
- Tian, G.; Jiang, J.; Yang, Z.; Zhang, Y. The urban growth, size distribution and spatio-temporal dynamic pattern of the Yangtze River Delta megalopolitan region, China. Ecol. Model. 2011, 222, 865–878. [Google Scholar] [CrossRef]
- Xu, H.; Jiao, M. City size, industrial structure and urbanization quality—A case study of the Yangtze River Delta urban agglomeration in China. Land Use Policy 2021, 111, 105735. [Google Scholar] [CrossRef]
- Zhao, M.; Cheng, W.; Zhou, C.; Li, M.; Wang, N.; Liu, Q. GDP spatialization and economic differences in South China based on NPP-VIIRS nighttime light imagery. Remote Sens. 2017, 9, 673. [Google Scholar] [CrossRef]
- Elvidge, C.D.; Baugh, K.; Zhizhin, M.; Hsu, F.C.; Ghosh, T. VIIRS night-time lights. Int. J. Remote Sens. 2017, 38, 5860–5879. [Google Scholar] [CrossRef]
- Wang, Z.; Chen, S. Development of the Remote Sensing Datasets of the Annual Nighttime Light in China from 1992 to 2021. Master’s Thesis, Jilin University, Changchun, China, 2022. [Google Scholar]
- Elvidge, C.D.; Zhizhin, M.; Ghosh, T.; Hsu, F.-C.; Taneja, J. Annual time series of global VIIRS nighttime lights derived from monthly averages: 2012 to 2019. Remote Sens. 2021, 13, 922. [Google Scholar] [CrossRef]
- Calka, B.; Bielecka, E. Reliability analysis of LandScan gridded population data. The case study of Poland. ISPRS Int. J. Geo-Inf. 2019, 8, 222. [Google Scholar] [CrossRef]
- Dobson, J.E.; Bright, E.A.; Coleman, P.R.; Durfee, R.C.; Worley, B.A. LandScan: A global population database for estimating populations at risk. Photogramm. Eng. Remote Sens. 2000, 66, 849–857. [Google Scholar]
- Yu, S.; Zhang, Z.; Liu, F. Monitoring population evolution in China using time-series DMSP/OLS nightlight imagery. Remote Sens. 2018, 10, 194. [Google Scholar] [CrossRef]
- He, L.; Li, A.; Yin, G.; Nan, X.; Bian, J. Retrieval of grassland aboveground biomass through inversion of the PROSAIL model with MODIS imagery. Remote Sens. 2019, 11, 1597. [Google Scholar] [CrossRef]
- Lu, H.; Zhang, M.; Sun, W.; Li, W. Expansion analysis of yangtze river delta urban agglomeration using dmsp/ols nighttime light imagery for 1993 to 2012. ISPRS Int. J. Geo-Inf. 2018, 7, 52. [Google Scholar] [CrossRef]
- Xie, Y.; Weng, Q. Updating urban extents with nighttime light imagery by using an object-based thresholding method. Remote Sens. Environ. 2016, 187, 1–13. [Google Scholar] [CrossRef]
- Elvidge, C.D.; Baugh, K.E.; Kihn, E.A.; Kroehl, H.W.; Davis, E.R. Mapping city lights with nighttime data from the DMSP Operational Linescan System. Photogramm. Eng. Remote Sens. 1997, 63, 727–734. [Google Scholar]
- Zheng, Y.; Tang, L.; Wang, H. An improved approach for monitoring urban built-up areas by combining NPP-VIIRS nighttime light, NDVI, NDWI, and NDBI. J. Clean. Prod. 2021, 328, 129488. [Google Scholar] [CrossRef]
- Liu, C.; Yang, K.; Bennett, M.M.; Guo, Z.; Cheng, L.; Li, M. Automated extraction of built-up areas by fusing VIIRS nighttime lights and Landsat-8 data. Remote Sens. 2019, 11, 1571. [Google Scholar] [CrossRef]
- Feng, Z.; Liu, X. Multi-scale studies on the space consistency between population distribution and economic development in China. Popul. Econ. 2013, 197, 3–11. (In Chinese) [Google Scholar]
- Gao, B.; Huang, Q.; He, C.; Dou, Y. Similarities and differences of city-size distributions in three main urban agglomerations of China from 1992 to 2015: A comparative study based on nighttime light data. J. Geogr. Sci. 2017, 27, 533–545. [Google Scholar] [CrossRef]
- Wang, X.; Ding, S.; Cao, W.; Fan, D.; Tang, B. Research on network patterns and influencing factors of population flow and migration in the Yangtze River Delta urban agglomeration, China. Sustainability 2020, 12, 6803. [Google Scholar] [CrossRef]
- Tang, Y.; Gao, J.; Chen, W. The Spatial-Temporal Evolution of Population in the Yangtze River Delta, China: An Urban Hierarchy Perspective. Land 2022, 11, 1764. [Google Scholar] [CrossRef]
- Ni, R.; Wang, F.; Yu, J. Spatiotemporal changes in sustainable development and its driving force in the Yangtze River Delta region, China. J. Clean. Prod. 2022, 379, 134751. [Google Scholar] [CrossRef]
- Xu, G.; Su, J.; Xia, C.; Li, X.; Xiao, R. Spatial mismatches between nighttime light intensity and building morphology in Shanghai, China. Sustain. Cities Soc. 2022, 81, 103851. [Google Scholar] [CrossRef]
- Henderson, J.V.; Nigmatulina, D.; Kriticos, S. Measuring urban economic density. J. Urban Econ. 2021, 125, 103188. [Google Scholar] [CrossRef]
- Mellander, C.; Lobo, J.; Stolarick, K.; Matheson, Z. Night-time light data: A good proxy measure for economic activity? PLoS ONE 2015, 10, e0139779. [Google Scholar] [CrossRef]
- Wang, T.; Sun, F. Global gridded GDP data set consistent with the shared socioeconomic pathways. Sci. Data 2022, 9, 221. [Google Scholar] [CrossRef]
- Chen, Z.; Yu, B.; Yang, C.; Zhou, Y.; Yao, S.; Qian, X.; Wang, C.; Wu, B.; Wu, J. An extended time series (2000–2018) of global NPP-VIIRS-like nighttime light data from a cross-sensor calibration. Earth Syst. Sci. Data 2021, 13, 889–906. [Google Scholar] [CrossRef]










| Data Sources | Indicator Type | Statistical Indicators | Label |
|---|---|---|---|
| Statistical yearbooks of various regions | Population | Resident population | RP |
| Urban resident population | URP | ||
| Economy | Gross national product | GNP | |
| Fixed investment | Total investment in real estate development | TIRED | |
| Investment in real estate development for residential buildings | IREDRB | ||
| Industry | Operating revenue | OR | |
| Employment and income | Per capita disposable income | PCDI | |
| Number of employees in primary industry | NEPI | ||
| Number of employees in secondary industry | NESI | ||
| Number of employees in tertiary industry | NETI | ||
| Resource | Electricity consumption in industry | ECI | |
| Transportation | Assenger traffic (excluding railway) | PT(ER) | |
| Highway mileage open to traffic | HMOT | ||
| Educate | Number of granted patents | NGP | |
| Urban construction statistical yearbook | Construction land | Built-up area | BUA |
| Year | R2 | |
|---|---|---|
| NTL/GDP | Landscan/RP | |
| 2012 | 0.9678 | 0.9932 |
| 2013 | 0.9672 | 0.9910 |
| 2014 | 0.9586 | 0.9947 |
| 2015 | 0.9478 | 0.9937 |
| 2016 | 0.9354 | 0.9957 |
| 2017 | 0.9333 | 0.9869 |
| 2018 | 0.9258 | 0.9836 |
| 2019 | 0.9351 | 0.9757 |
| 2020 | 0.9251 | 0.9727 |
| 2021 | 0.9107 | 0.9696 |
| 2022 | 0.9112 | 0.9935 |
| Year | Average Geographical Concentration of Economy | Average Geographical Concentration of Population | Average Inconsistency Index | |||
|---|---|---|---|---|---|---|
| NTL (LTNL) | GDP (LGDP) | Landscan (CLDP) | RP (CPOP) | Raster Data (Pj) | Statistical Data (Ij) | |
| 2012 | 1.1700 | 1.1624 | 1.1096 | 1.0983 | 1.5700 | 1.5434 |
| 2013 | 1.1655 | 1.1679 | 1.1096 | 1.0985 | 1.5504 | 1.4421 |
| 2014 | 1.1595 | 1.1626 | 1.1096 | 1.0954 | 1.5625 | 1.4267 |
| 2015 | 1.1541 | 1.1586 | 1.1096 | 1.1077 | 1.5601 | 1.4528 |
| 2016 | 1.1535 | 1.1575 | 1.1096 | 1.1050 | 1.5392 | 1.4566 |
| 2017 | 1.1452 | 1.1548 | 1.1088 | 1.1031 | 1.4319 | 1.5350 |
| 2018 | 1.1488 | 1.1522 | 1.1088 | 1.0998 | 1.4092 | 1.4342 |
| 2019 | 1.1469 | 1.1440 | 1.1088 | 1.0953 | 1.3690 | 1.4316 |
| 2020 | 1.1501 | 1.1489 | 1.1078 | 1.1003 | 1.3497 | 1.3770 |
| 2021 | 1.1433 | 1.1495 | 1.1078 | 1.1004 | 1.3233 | 1.3716 |
| 2022 | 1.1457 | 1.1540 | 1.1078 | 1.0999 | 1.3281 | 1.3705 |
| Type | Land | NTL | Population | |||
|---|---|---|---|---|---|---|
| ) | Percentage (%) | Quantity ) | Percentage (%) | ) | Percentage (%) | |
| 0 < I < 0.5 | 11,275.50 | 56.44 | 75.47 | 56.57 | 1493.08 | 14.85 |
| 0.5 < I < 0.8 | 2672.75 | 13.38 | 15.09 | 11.31 | 839.81 | 8.35 |
| I < 0.8 | 13,948.25 | 69.81 | 90.56 | 67.88 | 2332.89 | 23.20 |
| 0.8 < I < 1.2 | 1824.00 | 9.13 | 13.31 | 9.98 | 1138.96 | 11.33 |
| 1.2 < I < 2 | 1939.50 | 9.71 | 14.36 | 10.76 | 1941.66 | 19.31 |
| I > 2 | 2267.75 | 11.35 | 15.18 | 11.38 | 4640.79 | 46.16 |
| I > 1.2 | 4207.25 | 21.06 | 29.54 | 22.14 | 6582.45 | 65.47 |
| Type | Land | NTL | Population | |||
|---|---|---|---|---|---|---|
| ) | Percentage (%) | Quantity ) | Percentage (%) | ) | Percentage (%) | |
| 0 < I < 0.5 | 17,205.25 | 39.93 | 150.49 | 48.04 | 2118.69 | 16.70 |
| 0.5 < I < 0.8 | 9889.00 | 22.95 | 61.31 | 19.57 | 1941.95 | 15.31 |
| I < 0.8 | 27,094.25 | 62.89 | 211.80 | 67.61 | 4060.65 | 32.01 |
| 0.8 < I < 1.2 | 6996.00 | 16.24 | 42.71 | 13.63 | 2071.23 | 16.33 |
| 1.2 < I < 2 | 5384.25 | 12.50 | 34.01 | 10.86 | 2537.11 | 20.00 |
| I > 2 | 3609.25 | 8.38 | 24.75 | 7.90 | 4018.09 | 31.67 |
| I > 1.2 | 8993.50 | 20.87 | 58.75 | 18.75 | 6555.20 | 51.67 |
Disclaimer/Publisher’s Note: The statements, opinions and data contained in all publications are solely those of the individual author(s) and contributor(s) and not of MDPI and/or the editor(s). MDPI and/or the editor(s) disclaim responsibility for any injury to people or property resulting from any ideas, methods, instructions or products referred to in the content. |
© 2024 by the authors. Licensee MDPI, Basel, Switzerland. This article is an open access article distributed under the terms and conditions of the Creative Commons Attribution (CC BY) license (https://creativecommons.org/licenses/by/4.0/).
Share and Cite
Xu, Y.; Chen, S.; Wang, Z.; Liu, B.; Wang, L. Multi-Scale Dynamics and Spatial Consistency of Economy and Population Based on NPP/VIIRS Nighttime Light Data and Population Imagery: A Case Study of the Yangtze River Delta. Remote Sens. 2024, 16, 2806. https://doi.org/10.3390/rs16152806
Xu Y, Chen S, Wang Z, Liu B, Wang L. Multi-Scale Dynamics and Spatial Consistency of Economy and Population Based on NPP/VIIRS Nighttime Light Data and Population Imagery: A Case Study of the Yangtze River Delta. Remote Sensing. 2024; 16(15):2806. https://doi.org/10.3390/rs16152806
Chicago/Turabian StyleXu, Yucheng, Shengbo Chen, Zibo Wang, Bin Liu, and Linfeng Wang. 2024. "Multi-Scale Dynamics and Spatial Consistency of Economy and Population Based on NPP/VIIRS Nighttime Light Data and Population Imagery: A Case Study of the Yangtze River Delta" Remote Sensing 16, no. 15: 2806. https://doi.org/10.3390/rs16152806
APA StyleXu, Y., Chen, S., Wang, Z., Liu, B., & Wang, L. (2024). Multi-Scale Dynamics and Spatial Consistency of Economy and Population Based on NPP/VIIRS Nighttime Light Data and Population Imagery: A Case Study of the Yangtze River Delta. Remote Sensing, 16(15), 2806. https://doi.org/10.3390/rs16152806

