Chronic Disruption of the Late Cholesterol Synthesis Leads to Female-Prevalent Liver Cancer
Simple Summary
Abstract
1. Introduction
2. Results
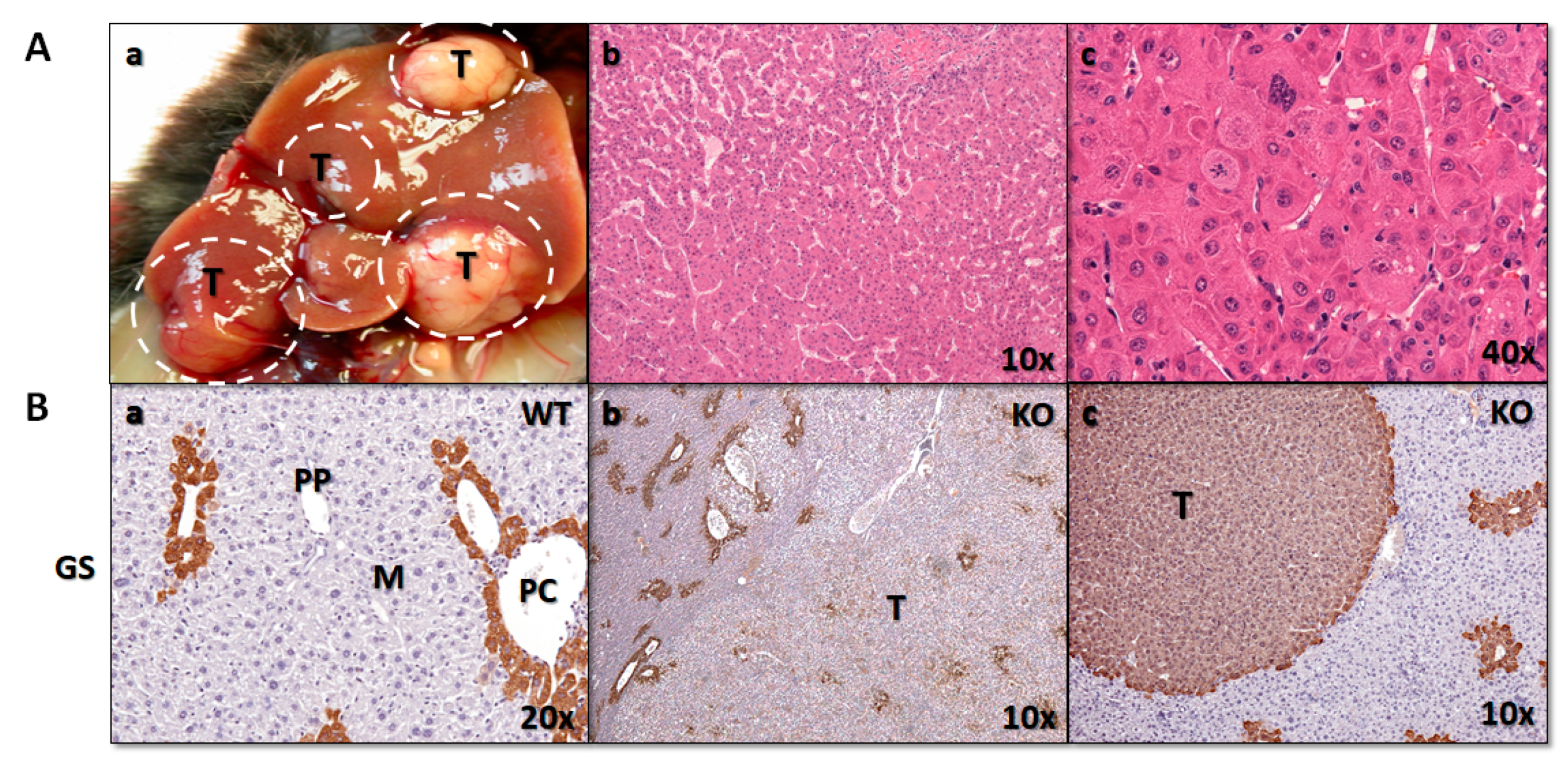
2.1. Long-Term Hepatocyte Deletion of Cyp51 from Cholesterol Synthesis Results in HCC
2.2. Sex-Dependent Progression from Metabolism Associated Liver Disease towards HCC
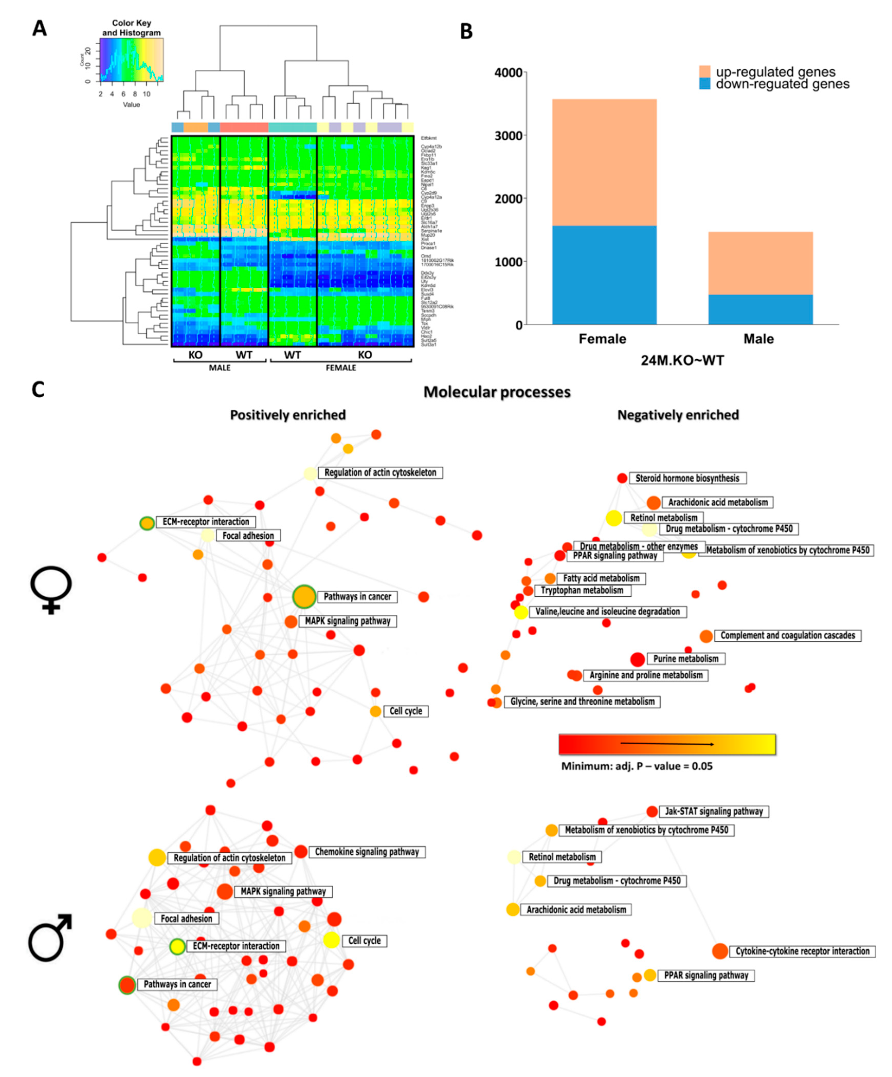
2.3. Transcriptome Analysis Identified Sex Differences in Gene Expression Linked to Hepatocarcinogenesis
2.4. Enriched KEGG Pathways and Transcription Factors (TFs) as Triggers of Female Prevalent Hepatocarcinogenesis
2.5. Metabolic and Transcriptional Changes after Disrupted Cyp51 from Cholesterol Synthesis Align with Hepatocarcinogenesis in Humans
3. Discussion
4. Materials and Methods
4.1. Animal Study and Samples Collection
4.2. Ethics Statement
4.3. Histological Analysis
4.4. Immunohistochemistry
4.5. Analysis of Plasma Parameters
4.6. Liver Sterol Analysis
4.7. Gene Expression Profiling and Network Analysis
5. Conclusions
Supplementary Materials
Author Contributions
Funding
Acknowledgments
Conflicts of Interest
Abbreviations
| CYP51 | Lanosterol 14α-demethylase |
| MAFLD | Metabolic Associated Fatty Liver Disease |
| NAFLD | Non-Alcoholic Fatty Liver Disease |
| HCC | Hepatocellular Carcinoma |
| WT | Wild-Type |
| KO | Knock-Out |
| M | Month |
| W | Week |
| H&E | Hematoxylin and Eosin |
| SR | Sirius Red |
| FFA | Fatty Free Acids |
| TG | Triglycerides |
| BA | Bile Acids |
| CHOL | Cholesterol |
| HDL | High-Density Lipoprotein |
| ALT | Alanine Transaminase |
| AST | Aspartate Transaminase |
| LC-MS | Liquid Chromatography-Mass Spectrometry |
| HMGCR | 3-hydroxy-3-methyl-glutaryl-coenzyme A reductase |
| DHCR24 | 24-dehydrocholesterol reductase |
| GEO | Gene Expression Omnibus |
| DE | Differentially Expression |
| ECM | Extracellular Matrix |
| KEGG | Kyoto Encyclopedia of Genes and Genomes |
| EMT | Epithelial to Mesenchymal Transition |
| TF | Transcription Factor |
Appendix A

| List of Negatively Tested Microorganisms | |
|---|---|
| Citrobacter rodentium | Minute virus of mice |
| Corynebacterium kutscheri | Mouse hepatitis virus |
| Klebsiella oxytoca | Mouse parvovirus (rVP2) |
| Klebsiella pneumoniae | Mouse rotavirus/EDIM |
| Pseudomonas aeruginosa | Mycoplasma pulmonis |
| Salmonela spp. | Pneumonia virus of mice |
| Staphylococcus aureus | Reovirus type 3 |
| Streptobacillus moniformis | Sendai virus |
| Streptococci beta-haemolytic Group A | Theiler’s encephalomyelitis virus (GD VII) |
| Streptococci beta-haemolytic Group B | Myobia musculi/Radfordia sp. |
| Streptococci beta-haemolytic Group C | Other ectoparasites |
| Streptococci beta-haemolytic Group G | Aspiculuris tetraptera |
| Streptococcus pneumoniae | Cryptosporidium spp. |
| Adenovirus FL | Entamoeba spp. |
| Adenovirus K87 | Giardia spp. |
| Clostridium piliforme | Helicobacter bilis |
| Ectromelia virus | Spironucleus spp. |
| General parvovirus (rNS-1) | Syphacia obvelata |
| Lymphocytic choriomeningitisvirus | |
Plasma Analysis
| Mouse Samples | Age | |||
|---|---|---|---|---|
| Genotype | Sex | 12M | 18M | 24M |
| Cyp51 WT | female | 7 | 7 | 7 |
| male | 5 | 5 | 6 | |
| Cyp51 KO | female | 5 | 7 | 7 |
| male | 7 | 5 | 4 | |
Gene Expression Analysis
Microarray-Based Gene Expression Profiling
| 24M Mouse Samples | Genotype | ||||
|---|---|---|---|---|---|
| Cyp51 WT | Cyp51 KO | ||||
| Tissue | |||||
| Normal | Surrounding | HCC | |||
| Sex | Female | 4 | 4 | ↔ | 4 |
| Male | 4 | 2 | ↔ | 2 | |
| 19W Mouse Samples | Genotype | ||
|---|---|---|---|
| WT | KO | ||
| Sex | Female | 3 | 3 |
| Male | 3 | 3 | |
References
- Eslam, M.; Sanyal, A.J.; George, J.; International Consensus Panel. MAFLD: A consensus-driven proposed nomenclature for metabolic associated fatty liver disease. Gastroenterology 2020. [Google Scholar] [CrossRef]
- Nakagawa, H.; Hayata, Y.; Kawamura, S.; Yamada, T.; Fujiwara, N.; Koike, K. Lipid Metabolic Reprogramming in Hepatocellular Carcinoma. Cancers 2018, 10, 447. [Google Scholar] [CrossRef]
- Burra, P.; De Martin, E.; Gitto, S.; Villa, E. Influence of age and gender before and after liver transplantation. Liver Transplant. Off. Publ. Am. Assoc. Study Liver Dis. Int. Liver Transplant. Soc. 2013, 19, 122–134. [Google Scholar] [CrossRef]
- Chua, N.K.; Coates, H.W.; Brown, A.J. Cholesterol, cancer, and rebooting a treatment for athlete’s foot. Sci. Transl. Med. 2018, 10. [Google Scholar] [CrossRef]
- Horvat, S.; McWhir, J.; Rozman, D. Defects in cholesterol synthesis genes in mouse and in humans: Lessons for drug development and safer treatments. Drug Metab. Rev. 2011, 43, 69–90. [Google Scholar] [CrossRef]
- Huang, B.; Song, B.L.; Xu, C. Cholesterol metabolism in cancer: Mechanisms and therapeutic opportunities. Nat. Metab. 2020, 2, 132–141. [Google Scholar] [CrossRef] [PubMed]
- Che, L.; Chi, W.; Qiao, Y.; Zhang, J.; Song, X.; Liu, Y.; Li, L.; Jia, J.; Pilo, M.G.; Wang, J.; et al. Cholesterol biosynthesis supports the growth of hepatocarcinoma lesions depleted of fatty acid synthase in mice and humans. Gut 2020, 69, 177–186. [Google Scholar] [CrossRef]
- Zhu, W.W.; Lu, M.; Wang, X.Y.; Zhou, X.; Gao, C.; Qin, L.X. The fuel and engine: The roles of reprogrammed metabolism in metastasis of primary liver cancer. Genes Dis. 2020, 7, 299–307. [Google Scholar] [CrossRef]
- Liu, D.; Wong, C.C.; Fu, L.; Chen, H.; Zhao, L.; Li, C.; Zhou, Y.; Zhang, Y.; Xu, W.; Yang, Y.; et al. Squalene epoxidase drives NAFLD-induced hepatocellular carcinoma and is a pharmaceutical target. Sci. Transl. Med. 2018, 10. [Google Scholar] [CrossRef]
- Urlep, Z.; Lorbek, G.; Perse, M.; Jeruc, J.; Juvan, P.; Matz-Soja, M.; Gebhardt, R.; Bjorkhem, I.; Hall, J.A.; Bonneau, R.; et al. Disrupting Hepatocyte Cyp51 from Cholesterol Synthesis Leads to Progressive Liver Injury in the Developing Mouse and Decreases RORC Signalling. Sci. Rep. 2017, 7, 40775. [Google Scholar] [CrossRef] [PubMed]
- Lorbek, G.; Urlep, Z.; Rozman, D. Pharmacogenomic and personalized approaches to tackle nonalcoholic fatty liver disease. Pharmacogenomics 2016, 17, 1273–1288. [Google Scholar] [CrossRef]
- Wilson, M.A.; Buetow, K.H. Novel Mechanisms of Cancer Emerge When Accounting for Sex as a Biological Variable. Cancer Res. 2020, 80, 27–29. [Google Scholar] [CrossRef]
- Li, C.H.; Haider, S.; Shiah, Y.J.; Thai, K.; Boutros, P.C. Sex Differences in Cancer Driver Genes and Biomarkers. Cancer Res. 2018, 78, 5527–5537. [Google Scholar] [CrossRef] [PubMed]
- Lonardo, A.; Nascimbeni, F.; Ballestri, S.; Fairweather, D.; Win, S.; Than, T.A.; Abdelmalek, M.F.; Suzuki, A. Sex Differences in Nonalcoholic Fatty Liver Disease: State of the Art and Identification of Research Gaps. Hepatology 2019, 70, 1457–1469. [Google Scholar] [CrossRef]
- Cvitanovic Tomas, T.; Urlep, Z.; Moskon, M.; Mraz, M.; Rozman, D. LiverSex Computational Model: Sexual Aspects in Hepatic Metabolism and Abnormalities. Front. Physiol. 2018, 9, 360. [Google Scholar] [CrossRef]
- Lorbek, G.; Perse, M.; Jeruc, J.; Juvan, P.; Gutierrez-Mariscal, F.M.; Lewinska, M.; Gebhardt, R.; Keber, R.; Horvat, S.; Bjorkhem, I.; et al. Lessons from hepatocyte-specific Cyp51 knockout mice: Impaired cholesterol synthesis leads to oval cell-driven liver injury. Sci. Rep. 2015, 5, 8777. [Google Scholar] [CrossRef]
- Deschl, U.; Cattley, R.C.; Harada, T.; Kuttler, K.; Hailey, J.R.; Harting, F.; Leblanc, B.; Marsman, D.S.; Shirai, T. Liver, Gallbladder, and Exocrine Pancreas. In International Classification of Rodent Tumors: The Mouse; Mohr, U., Ed.; Springer: Berlin/Heidelberg Germany; New York, NY, USA, 2001; pp. 59–86. [Google Scholar]
- Salleng, K.J.; Revetta, F.L.; Deane, N.G.; Washington, M.K. The Applicability of a Human Immunohistochemical Panel to Mouse Models of Hepatocellular Neoplasia. Comp. Med. 2015, 65, 398–408. [Google Scholar]
- Xia, J.; Benner, M.J.; Hancock, R.E. NetworkAnalyst--integrative approaches for protein-protein interaction network analysis and visual exploration. Nucleic Acids Res. 2014, 42, W167–W174. [Google Scholar] [CrossRef]
- Leung, C.O.; Mak, W.N.; Kai, A.K.; Chan, K.S.; Lee, T.K.; Ng, I.O.; Lo, R.C. Sox9 confers stemness properties in hepatocellular carcinoma through Frizzled-7 mediated Wnt/beta-catenin signaling. Oncotarget 2016, 7, 29371–29386. [Google Scholar] [CrossRef]
- Steensels, S.; Qiao, J.; Ersoy, B.A. Transcriptional Regulation in Non-Alcoholic Fatty Liver Disease. Metabolites 2020, 10, 283. [Google Scholar] [CrossRef]
- Mello, T.; Materozzi, M.; Galli, A. PPARs and Mitochondrial Metabolism: From NAFLD to HCC. PPAR Res. 2016, 2016, 7403230. [Google Scholar] [CrossRef]
- Kurokawa, T.; Shimomura, Y.; Bajotto, G.; Kotake, K.; Arikawa, T.; Ito, N.; Yasuda, A.; Nagata, H.; Nonami, T.; Masuko, K. Peroxisome proliferator-activated receptor alpha (PPARalpha) mRNA expression in human hepatocellular carcinoma tissue and non-cancerous liver tissue. World J. Surg. Oncol. 2011, 9, 167. [Google Scholar] [CrossRef]
- Wang, S.; Kang, X.; Cao, S.; Cheng, H.; Wang, D.; Geng, J. Calcineurin/NFATc1 pathway contributes to cell proliferation in hepatocellular carcinoma. Dig. Dis. Sci. 2012, 57, 3184–3188. [Google Scholar] [CrossRef]
- Li, L.; Yu, J.; Duan, Z.; Dang, H.X. The effect of NFATc1 on vascular generation and the possible underlying mechanism in epithelial ovarian carcinoma. Int. J. Oncol. 2016, 48, 1457–1466. [Google Scholar] [CrossRef]
- Santori, F.R.; Huang, P.; van de Pavert, S.A.; Douglass, E.F., Jr.; Leaver, D.J.; Haubrich, B.A.; Keber, R.; Lorbek, G.; Konijn, T.; Rosales, B.N.; et al. Identification of natural RORgamma ligands that regulate the development of lymphoid cells. Cell Metab. 2015, 21, 286–298. [Google Scholar] [CrossRef]
- Szklarczyk, D.; Morris, J.H.; Cook, H.; Kuhn, M.; Wyder, S.; Simonovic, M.; Santos, A.; Doncheva, N.T.; Roth, A.; Bork, P.; et al. The STRING database in 2017: Quality-controlled protein-protein association networks, made broadly accessible. Nucleic Acids Res. 2017, 45, D362–D368. [Google Scholar] [CrossRef]
- Smeuninx, B.; Boslem, E.; Febbraio, M.A. Current and Future Treatments in the Fight Against Non-Alcoholic Fatty Liver Disease. Cancers 2020, 12, 1714. [Google Scholar] [CrossRef]
- Xiao, Y.B.; Cai, S.H.; Liu, L.L.; Yang, X.; Yun, J.P. Decreased expression of peroxisome proliferator-activated receptor alpha indicates unfavorable outcomes in hepatocellular carcinoma. Cancer Manag. Res. 2018, 10, 1781–1789. [Google Scholar] [CrossRef] [PubMed]
- Kovac, U.; Skubic, C.; Bohinc, L.; Rozman, D.; Rezen, T. Oxysterols and Gastrointestinal Cancers Around the Clock. Front. Endocrinol. 2019, 10, 483. [Google Scholar] [CrossRef]
- Moren, A.; Bellomo, C.; Tsubakihara, Y.; Kardassis, D.; Mikulits, W.; Heldin, C.H.; Moustakas, A. LXRalpha limits TGFbeta-dependent hepatocellular carcinoma associated fibroblast differentiation. Oncogenesis 2019, 8, 36. [Google Scholar] [CrossRef] [PubMed]
- Yang, J.D.; Nakamura, I.; Roberts, L.R. The tumor microenvironment in hepatocellular carcinoma: Current status and therapeutic targets. Semin. Cancer Biol. 2011, 21, 35–43. [Google Scholar] [CrossRef]
- Walker, C.; Mojares, E.; Del Rio Hernandez, A. Role of Extracellular Matrix in Development and Cancer Progression. Int. J. Mol. Sci. 2018, 19, 3028. [Google Scholar] [CrossRef]
- Jiang, N.; Dai, Q.; Su, X.; Fu, J.; Feng, X.; Peng, J. Role of PI3K/AKT pathway in cancer: The framework of malignant behavior. Mol. Biol. Rep. 2020, 47, 4587–4629. [Google Scholar] [CrossRef] [PubMed]
- Niavarani, S.R.; Lawson, C.; Bakos, O.; Boudaud, M.; Batenchuk, C.; Rouleau, S.; Tai, L.H. Lipid accumulation impairs natural killer cell cytotoxicity and tumor control in the postoperative period. BMC Cancer 2019, 19, 823. [Google Scholar] [CrossRef]
- Goldberg, I.J.; Eckel, R.H.; Abumrad, N.A. Regulation of fatty acid uptake into tissues: Lipoprotein lipase- and CD36-mediated pathways. J. Lipid Res. 2009, 50, S86–S90. [Google Scholar] [CrossRef]
- Nath, A.; Li, I.; Roberts, L.R.; Chan, C. Elevated free fatty acid uptake via CD36 promotes epithelial-mesenchymal transition in hepatocellular carcinoma. Sci. Rep. 2015, 5, 14752. [Google Scholar] [CrossRef]
- Takeda, Y.; Kang, H.S.; Freudenberg, J.; DeGraff, L.M.; Jothi, R.; Jetten, A.M. Retinoic acid-related orphan receptor gamma (RORgamma): A novel participant in the diurnal regulation of hepatic gluconeogenesis and insulin sensitivity. PLoS Genet. 2014, 10, e1004331. [Google Scholar] [CrossRef]
- Massa, M.L.; Gagliardino, J.J.; Francini, F. Liver glucokinase: An overview on the regulatory mechanisms of its activity. IUBMB Life 2011, 63, 1–6. [Google Scholar] [CrossRef] [PubMed]
- Athwal, V.S.; Pritchett, J.; Llewellyn, J.; Martin, K.; Camacho, E.; Raza, S.M.; Phythian-Adams, A.; Birchall, L.J.; Mullan, A.F.; Su, K.; et al. SOX9 predicts progression toward cirrhosis in patients while its loss protects against liver fibrosis. EMBO Mol. Med. 2017, 9, 1696–1710. [Google Scholar] [CrossRef]
- Athwal, V.S.; Pritchett, J.; Martin, K.; Llewellyn, J.; Scott, J.; Harvey, E.; Zaitoun, A.M.; Mullan, A.F.; Zeef, L.A.H.; Friedman, S.L.; et al. SOX9 regulated matrix proteins are increased in patients serum and correlate with severity of liver fibrosis. Sci. Rep. 2018, 8, 17905. [Google Scholar] [CrossRef]
- Infantino, V.; Dituri, F.; Convertini, P.; Santarsiero, A.; Palmieri, F.; Todisco, S.; Mancarella, S.; Giannelli, G.; Iacobazzi, V. Epigenetic upregulation and functional role of the mitochondrial aspartate/glutamate carrier isoform 1 in hepatocellular carcinoma. Biochim. Biophys. Acta Mol. Basis Dis. 2019, 1865, 38–47. [Google Scholar] [CrossRef]
- Cruz, P.M.; Mo, H.; McConathy, W.J.; Sabnis, N.; Lacko, A.G. The role of cholesterol metabolism and cholesterol transport in carcinogenesis: A review of scientific findings, relevant to future cancer therapeutics. Front. Pharmacol. 2013, 4, 119. [Google Scholar] [CrossRef]
- Acimovic, J.; Rozman, D. Steroidal triterpenes of cholesterol synthesis. Molecules 2013, 18, 4002–4017. [Google Scholar] [CrossRef]
- Guy, J.; Peters, M.G. Liver disease in women: The influence of gender on epidemiology, natural history, and patient outcomes. Gastroenterol. Hepatol. (N. Y.) 2013, 9, 633–639. [Google Scholar]
- Kohi, M.P. Gender-Related Differences in Hepatocellular Carcinoma: Does Sex Matter? J. Vasc. Interv. Radiol. JVIR 2016, 27, 1338–1341. [Google Scholar] [CrossRef]
- Hartwell, H.J.; Petrosky, K.Y.; Fox, J.G.; Horseman, N.D.; Rogers, A.B. Prolactin prevents hepatocellular carcinoma by restricting innate immune activation of c-Myc in mice. Proc. Natl. Acad. Sci. USA 2014, 111, 11455–11460. [Google Scholar] [CrossRef]
- Keber, R.; Motaln, H.; Wagner, K.D.; Debeljak, N.; Rassoulzadegan, M.; Acimovic, J.; Rozman, D.; Horvat, S. Mouse knockout of the cholesterogenic cytochrome P450 lanosterol 14alpha-demethylase (Cyp51) resembles Antley-Bixler syndrome. J. Biol. Chem. 2011, 286, 29086–29097. [Google Scholar] [CrossRef] [PubMed]
- Gillespie, R.L.; Urquhart, J.; Anderson, B.; Williams, S.; Waller, S.; Ashworth, J.; Biswas, S.; Jones, S.; Stewart, F.; Lloyd, I.C.; et al. Next-generation Sequencing in the Diagnosis of Metabolic Disease Marked by Pediatric Cataract. Ophthalmology 2016, 123, 217–220. [Google Scholar] [CrossRef]
- Patel, N.; Anand, D.; Monies, D.; Maddirevula, S.; Khan, A.O.; Algoufi, T.; Alowain, M.; Faqeih, E.; Alshammari, M.; Qudair, A.; et al. Novel phenotypes and loci identified through clinical genomics approaches to pediatric cataract. Hum. Genet. 2017, 136, 205–225. [Google Scholar] [CrossRef] [PubMed]
- Rezen, T.; Ogris, I.; Sever, M.; Merzel, F.; Golic Grdadolnik, S.; Rozman, D. Evaluation of Selected CYP51A1 Polymorphisms in View of Interactions with Substrate and Redox Partner. Front. Pharmacol. 2017, 8, 417. [Google Scholar] [CrossRef]
- Lewinska, M.; Zelenko, U.; Merzel, F.; Golic Grdadolnik, S.; Murray, J.C.; Rozman, D. Polymorphisms of CYP51A1 from cholesterol synthesis: Associations with birth weight and maternal lipid levels and impact on CYP51 protein structure. PLoS ONE 2013, 8, e82554. [Google Scholar] [CrossRef]
- Michailidou, K.; Lindstrom, S.; Dennis, J.; Beesley, J.; Hui, S.; Kar, S.; Lemacon, A.; Soucy, P.; Glubb, D.; Rostamianfar, A.; et al. Association analysis identifies 65 new breast cancer risk loci. Nature 2017, 551, 92–94. [Google Scholar] [CrossRef]
- Yashin, A.I.; Wu, D.; Arbeeva, L.S.; Arbeev, K.G.; Kulminski, A.M.; Akushevich, I.; Kovtun, M.; Culminskaya, I.; Stallard, E.; Li, M.; et al. Genetics of aging, health, and survival: Dynamic regulation of human longevity related traits. Front. Genet. 2015, 6, 122. [Google Scholar] [CrossRef]
- Haines, T.H. Do sterols reduce proton and sodium leaks through lipid bilayers? Prog. Lipid Res. 2001, 40, 299–324. [Google Scholar] [CrossRef]
- Jiang, J.T.; Xu, N.; Zhang, X.Y.; Wu, C.P. Lipids changes in liver cancer. J. Zhejiang Univ. Sci. B 2007, 8, 398–409. [Google Scholar] [CrossRef]
- Hubler, Z.; Allimuthu, D.; Bederman, I.; Elitt, M.S.; Madhavan, M.; Allan, K.C.; Shick, H.E.; Garrison, E.; Molly, T.K.; Factor, D.C.; et al. Accumulation of 8,9-unsaturated sterols drives oligodendrocyte formation and remyelination. Nature 2018, 560, 372–376. [Google Scholar] [CrossRef]
- Gabitova, L.; Restifo, D.; Gorin, A.; Manocha, K.; Handorf, E.; Yang, D.H.; Cai, K.Q.; Klein-Szanto, A.J.; Cunningham, D.; Kratz, L.E.; et al. Endogenous Sterol Metabolites Regulate Growth of EGFR/KRAS-Dependent Tumors via LXR. Cell Rep. 2015, 12, 1927–1938. [Google Scholar] [CrossRef] [PubMed]
- Phillips, R.E.; Yang, Y.; Smith, R.C.; Thompson, B.M.; Yamasaki, T.; Soto-Feliciano, Y.M.; Funato, K.; Liang, Y.; Garcia-Bermudez, J.; Wang, X.; et al. Target identification reveals lanosterol synthase as a vulnerability in glioma. Proc. Natl. Acad. Sci. USA 2019. [Google Scholar] [CrossRef]
- Chen, L.; Ma, M.Y.; Sun, M.; Jiang, L.Y.; Zhao, X.T.; Fang, X.X.; Man Lam, S.; Shui, G.H.; Luo, J.; Shi, X.J.; et al. Endogenous sterol intermediates of the mevalonate pathway regulate HMGCR degradation and SREBP-2 processing. J. Lipid Res. 2019, 60, 1765–1775. [Google Scholar] [CrossRef]
- Tint, G.S.; Pan, L.; Shang, Q.; Sharpe, L.J.; Brown, A.J.; Li, M.; Yu, H. Desmosterol in brain is elevated because DHCR24 needs REST for Robust Expression but REST is poorly expressed. Dev. Neurosci. 2014, 36, 132–142. [Google Scholar] [CrossRef] [PubMed]
- Russell, D.W. Cholesterol biosynthesis and metabolism. Cardiovasc. Drugs Ther. 1992, 6, 103–110. [Google Scholar] [CrossRef]
- Lu, M.; Hu, X.H.; Li, Q.; Xiong, Y.; Hu, G.J.; Xu, J.J.; Zhao, X.N.; Wei, X.X.; Chang, C.C.; Liu, Y.K.; et al. A specific cholesterol metabolic pathway is established in a subset of HCCs for tumor growth. J. Mol. Cell Biol. 2013, 5, 404–415. [Google Scholar] [CrossRef]
- Oh, T.G.; Wang, S.M.; Acharya, B.R.; Goode, J.M.; Graham, J.D.; Clarke, C.L.; Yap, A.S.; Muscat, G.E.O. The Nuclear Receptor, RORgamma, Regulates Pathways Necessary for Breast Cancer Metastasis. EBioMedicine 2016, 6, 59–72. [Google Scholar] [CrossRef]
- Dooley, S.; ten Dijke, P. TGF-beta in progression of liver disease. Cell Tissue Res. 2012, 347, 245–256. [Google Scholar] [CrossRef]
- Pelikan, R.C.; Iwata, J.; Suzuki, A.; Chai, Y.; Hacia, J.G. Identification of candidate downstream targets of TGFbeta signaling during palate development by genome-wide transcript profiling. J. Cell. Biochem. 2013, 114, 796–807. [Google Scholar] [CrossRef]
- Matheu, A.; Collado, M.; Wise, C.; Manterola, L.; Cekaite, L.; Tye, A.J.; Canamero, M.; Bujanda, L.; Schedl, A.; Cheah, K.S.; et al. Oncogenicity of the developmental transcription factor Sox9. Cancer Res. 2012, 72, 1301–1315. [Google Scholar] [CrossRef]
- Vizcaino, C.; Mansilla, S.; Portugal, J. Sp1 transcription factor: A long-standing target in cancer chemotherapy. Pharmacol. Ther. 2015, 152, 111–124. [Google Scholar] [CrossRef] [PubMed]
- Vervoort, S.J.; Lourenco, A.R.; Tufegdzic Vidakovic, A.; Mocholi, E.; Sandoval, J.L.; Rueda, O.M.; Frederiks, C.; Pals, C.; Peeters, J.G.C.; Caldas, C.; et al. SOX4 can redirect TGF-beta-mediated SMAD3-transcriptional output in a context-dependent manner to promote tumorigenesis. Nucleic Acids Res. 2018, 46, 9578–9590. [Google Scholar] [CrossRef] [PubMed]
- Caldwell, J.D.; Jirikowski, G.F. Sex hormone binding globulin and aging. Horm. Metab. Res. Horm. Stoffwechs. Horm. Metab. 2009, 41, 173–182. [Google Scholar] [CrossRef]
- Hautanen, A. Synthesis and regulation of sex hormone-binding globulin in obesity. Int. J. Obes. Relat. Metab. Disord. J. Int. Assoc. Study Obes. 2000, 24 (Suppl. 2), S64–S70. [Google Scholar] [CrossRef]
- Vaidya, D. Sex hormones and circulating lipoprotein levels. Future Lipidol. 2008, 3, 603–606. [Google Scholar] [CrossRef]
- Cichoz-Lach, H.; Michalak, A. Oxidative stress as a crucial factor in liver diseases. World J. Gastroenterol. 2014, 20, 8082–8091. [Google Scholar] [CrossRef]
- Wu, X.Z.; Chen, D. Origin of hepatocellular carcinoma: Role of stem cells. J. Gastroenterol. Hepatol. 2006, 21, 1093–1098. [Google Scholar] [CrossRef]
- Fang, C.H.; Gong, J.Q.; Zhang, W. Function of oval cells in hepatocellular carcinoma in rats. World J. Gastroenterol. 2004, 10, 2482–2487. [Google Scholar] [CrossRef]
- Acimovic, J.; Lovgren-Sandblom, A.; Monostory, K.; Rozman, D.; Golicnik, M.; Lutjohann, D.; Bjorkhem, I. Combined gas chromatographic/mass spectrometric analysis of cholesterol precursors and plant sterols in cultured cells. J. Chromatogr. B Anal. Technol. Biomed. Life Sci. 2009, 877, 2081–2086. [Google Scholar] [CrossRef]
- Skubic, C.; Vovk, I.; Rozman, D.; Krizman, M. Simplified LC-MS Method for Analysis of Sterols in Biological Samples. Molecules 2020, 25, 4116. [Google Scholar] [CrossRef] [PubMed]
- Andersen, C.L.; Jensen, J.L.; Orntoft, T.F. Normalization of real-time quantitative reverse transcription-PCR data: A model-based variance estimation approach to identify genes suited for normalization, applied to bladder and colon cancer data sets. Cancer Res. 2004, 64, 5245–5250. [Google Scholar] [CrossRef]
- Kosir, R.; Acimovic, J.; Golicnik, M.; Perse, M.; Majdic, G.; Fink, M.; Rozman, D. Determination of reference genes for circadian studies in different tissues and mouse strains. BMC Mol. Biol. 2010, 11, 60. [Google Scholar] [CrossRef]
- Carvalho, B.S.; Irizarry, R.A. A framework for oligonucleotide microarray preprocessing. Bioinformatics 2010, 26, 2363–2367. [Google Scholar] [CrossRef]
- Kauffmann, A.; Gentleman, R.; Huber, W. arrayQualityMetrics—A bioconductor package for quality assessment of microarray data. Bioinformatics 2009, 25, 415–416. [Google Scholar] [CrossRef]
- Smyth, G.K. Linear models and empirical bayes methods for assessing differential expression in microarray experiments. Stat. Appl. Genet. Mol. Biol. 2004, 3. [Google Scholar] [CrossRef] [PubMed]
- Matys, V.; Kel-Margoulis, O.V.; Fricke, E.; Liebich, I.; Land, S.; Barre-Dirrie, A.; Reuter, I.; Chekmenev, D.; Krull, M.; Hornischer, K.; et al. TRANSFAC and its module TRANSCompel: Transcriptional gene regulation in eukaryotes. Nucleic Acids Res. 2006, 34, D108–D110. [Google Scholar] [CrossRef]
- Furge, K.; Dykema, K. PGSEA: Parametric Gene Set Enrichment Analysis, R package version 1.44.0 ed; The R Foundation: Vienna, Austria, 2006. [Google Scholar]






| KEGG Pathway | 19W.KO~WT | 24M.KO~WT | ||||||
|---|---|---|---|---|---|---|---|---|
| Females | Males | Females | Males | |||||
| LogFC | adj. p-Value | LogFC | adj. p-Value | LogFC | adj. p-Value | LogFC | adj. p-Value | |
| Cell cycle | 1.13 | 0.01 * | 1.06 | 0.024 | 1.60 | <0.001 *** | 2.13 | <0.001 *** |
| Pathways in cancer | 1.09 | 0.001 ** | 0.79 | 0.019 * | 1.89 | <0.001 *** | 1.84 | <0.001 *** |
| ECM-receptor interaction | 1.30 | 0.005 ** | 1.50 | 0.005 ** | 1.82 | <0.001 *** | 1.85 | <0.001 *** |
| Proteoglycans in cancer | 1.10 | 0.001 ** | 0.93 | 0.005 ** | 1.63 | <0.001 *** | 1.61 | <0.001 *** |
| Apoptosis | 1.16 | 0.001 ** | 0.93 | 0.003 ** | 1.65 | <0.001 *** | 1.49 | <0.001 *** |
| p53 signalling pathway | 0.67 | 0.011 * | 0.60 | 0.032 * | 1.26 | <0.001 *** | 1.33 | <0.001 *** |
| MicroRNAs in cancer | 1.05 | 0.001 ** | 0.68 | 0.026 * | 0.87 | <0.001 *** | 0.95 | <0.001 *** |
| Hepatocellular carcinoma | 0.67 | 0.001 ** | 0.32 | 0.131 | 0.95 | <0.001 *** | 0.72 | 0.006 ** |
| Circadian entrainment | 0.21 | 0.123 | 0.13 | 0.387 | 0.42 | 0.020 * | 0.27 | 0.197 |
| TGF-β pathway | 0.61 | 0.002 ** | 0.38 | 0.051 | 0.45 | 0.007 ** | 0.14 | 0.427 |
| Wnt signalling pathway | 0.29 | 0.051 | 0.10 | 0.588 | 0.32 | 0.018 * | 0.24 | 0.118 |
| PI3K/Akt signalling pathway | 1.00 | 0.006 ** | 0.94 | 0.016 * | 1.61 | <0.001 *** | 1.51 | <0.001 *** |
| Fatty acid degradation | −1.24 | <0.001 *** | −0.49 | 0.053 | −1.18 | 0.001 ** | −1.12 | 0.009 ** |
| Metabolic pathways | −1.63 | 0.001 ** | −0.14 | 0.818 | −1.80 | 0.009 ** | −0.69 | 0.367 |
| Peroxisome | −0.69 | 0.007 ** | −0.57 | 0.033 * | −1.82 | <0.001 *** | −1.20 | 0.018 * |
| Primary bile acid biosynthesis | −1.76 | <0.001 *** | −0.60 | 0.103 | −1.29 | 0.002 ** | −1.40 | 0.004 ** |
| Biosynthesis of unsaturated fatty acid | −0.47 | 0.063 | −0.05 | 0.874 | −0.87 | 0.018 * | −0.46 | 0.261 |
| Transcription Factor | 19W.KO~WT | 24M.KO~WT | ||||||
|---|---|---|---|---|---|---|---|---|
| Females | Males | Females | Males | |||||
| LogFC | adj. p-Value | LogFC | adj. p-Value | LogFC | adj. p-Value | LogFC | adj. p-Value | |
| SP1 | 0.81 | 0.002 ** | 0.85 | 0.001 ** | 1.47 | <0.001 *** | 1.49 | <0.001 *** |
| C-JUN | 0.93 | 0.001 ** | 0.75 | 0.005 ** | 1.42 | <0.001 *** | 1.50 | <0.001 *** |
| JUND | 0.92 | 0.002 ** | 0.72 | 0.013 * | 1.05 | <0.001 *** | 0.91 | <0.001 *** |
| C-FOS | 1.20 | <0.001 *** | 0.98 | <0.001 *** | 1.47 | <0.001 *** | 1.33 | <0.001 *** |
| AP1 | 1.00 | <0.001 *** | 0.66 | 0.003 ** | 1.17 | <0.001 *** | 0.88 | <0.001 *** |
| C/EBPβ | 0.52 | 0.010 * | 0.76 | <0.001 *** | 0.91 | <0.001 *** | 0.87 | 0.004 ** |
| PPARα | 0.51 | 0.04 * | 0.06 | 0.83 | 0.60 | 0.001 ** | 0.22 | 0.27 |
| SOX9 | 0.34 | 0.082 | 0.30 | 0.125 | 0.90 | <0.001 *** | 0.63 | 0.001 ** |
| (SOX9)2 | 0.46 | 0.012 * | 0.33 | 0.057 | 0.67 | 0.005 ** | 0.50 | 0.062 |
| HIF1α | 0.33 | 0.013 * | 0.23 | 0.070 | 0.43 | 0.008 ** | 0.58 | 0.004 ** |
| NFATC1 | 0.34 | 0.042 * | 0.18 | 0.284 | 0.36 | 0.035 * | 0.29 | 0.156 |
| CLOCK | −0.24 | 0.035 | −0.17 | 0.122 | −0.26 | 0.031 * | −0.41 | 0.009 ** |
| LXRα:RXRα | n.s. | n.s. | n.s. | n.s. | −0.56 | 0.043 * | −0.19 | 0.602 |
| HNF4α | −0.73 | 0.007 ** | −0.27 | 0.290 | −1.60 | <0.001 *** | −1.17 | 0.019 * |
| RORα | −0.72 | <0.001 *** | −0.20 | 0.256 | n.s. | n.s. | n.s. | n.s. |
| RORC | −0.35 | 0.028 * | −0.11 | 0.474 | −1.68 | <0.001 *** | −2.10 | <0.001 *** |
| NR1B1 | −0.21 | 0.087 | −0.35 | 0.007 ** | −0.80 | <0.001 *** | −0.59 | <0.001 *** |
Publisher’s Note: MDPI stays neutral with regard to jurisdictional claims in published maps and institutional affiliations. |
© 2020 by the authors. Licensee MDPI, Basel, Switzerland. This article is an open access article distributed under the terms and conditions of the Creative Commons Attribution (CC BY) license (http://creativecommons.org/licenses/by/4.0/).
Share and Cite
Cokan, K.B.; Urlep, Ž.; Lorbek, G.; Matz-Soja, M.; Skubic, C.; Perše, M.; Jeruc, J.; Juvan, P.; Režen, T.; Rozman, D. Chronic Disruption of the Late Cholesterol Synthesis Leads to Female-Prevalent Liver Cancer. Cancers 2020, 12, 3302. https://doi.org/10.3390/cancers12113302
Cokan KB, Urlep Ž, Lorbek G, Matz-Soja M, Skubic C, Perše M, Jeruc J, Juvan P, Režen T, Rozman D. Chronic Disruption of the Late Cholesterol Synthesis Leads to Female-Prevalent Liver Cancer. Cancers. 2020; 12(11):3302. https://doi.org/10.3390/cancers12113302
Chicago/Turabian StyleCokan, Kaja Blagotinšek, Žiga Urlep, Gregor Lorbek, Madlen Matz-Soja, Cene Skubic, Martina Perše, Jera Jeruc, Peter Juvan, Tadeja Režen, and Damjana Rozman. 2020. "Chronic Disruption of the Late Cholesterol Synthesis Leads to Female-Prevalent Liver Cancer" Cancers 12, no. 11: 3302. https://doi.org/10.3390/cancers12113302
APA StyleCokan, K. B., Urlep, Ž., Lorbek, G., Matz-Soja, M., Skubic, C., Perše, M., Jeruc, J., Juvan, P., Režen, T., & Rozman, D. (2020). Chronic Disruption of the Late Cholesterol Synthesis Leads to Female-Prevalent Liver Cancer. Cancers, 12(11), 3302. https://doi.org/10.3390/cancers12113302

