Targeted Oral Delivery of Paclitaxel Using Colostrum-Derived Exosomes
Abstract
Simple Summary
Abstract
1. Introduction
2. Materials and Methods
2.1. Chemicals and Reagents
2.2. Isolation of Exosomes
2.3. Exosome Characterization
2.4. FA-Functionalization of Exosomes for Tumor Targeting
2.5. Loading of PAC on Exosomes
2.6. Determination of PAC Loading
2.7. UPLC Analysis
2.8. Mechanism of Drug Loading
2.9. Cell Lines and Maintenance
2.10. In Vitro Antiproliferative Activity
2.11. Colony-Forming Assay
2.12. Animal Studies
2.12.1. Lung Cancer Subcutaneous Xenograft
2.12.2. Lung Cancer Orthotopic Xenograft
Pilot Study
Tumor Inhibition Study (Low Dose)
Tumor Inhibition—Higher Dose
2.12.3. Toxicity Study
Systemic Toxicity
Immune Cell Analysis
2.13. Statistical Analysis
3. Results
3.1. Exosome Isolation and Characterization
3.2. Drug Loading and FA Functionalization
3.3. Mechanistic Understanding of Drug Loading in Exosomes
3.4. ExoPAC Inhibits Growth of Both Drug-Sensitive and Drug-Resistant Lung Cancer Cells
3.5. Colony Formation Assay
3.6. Antitumor Efficacy Following Oral Administration of ExoPAC
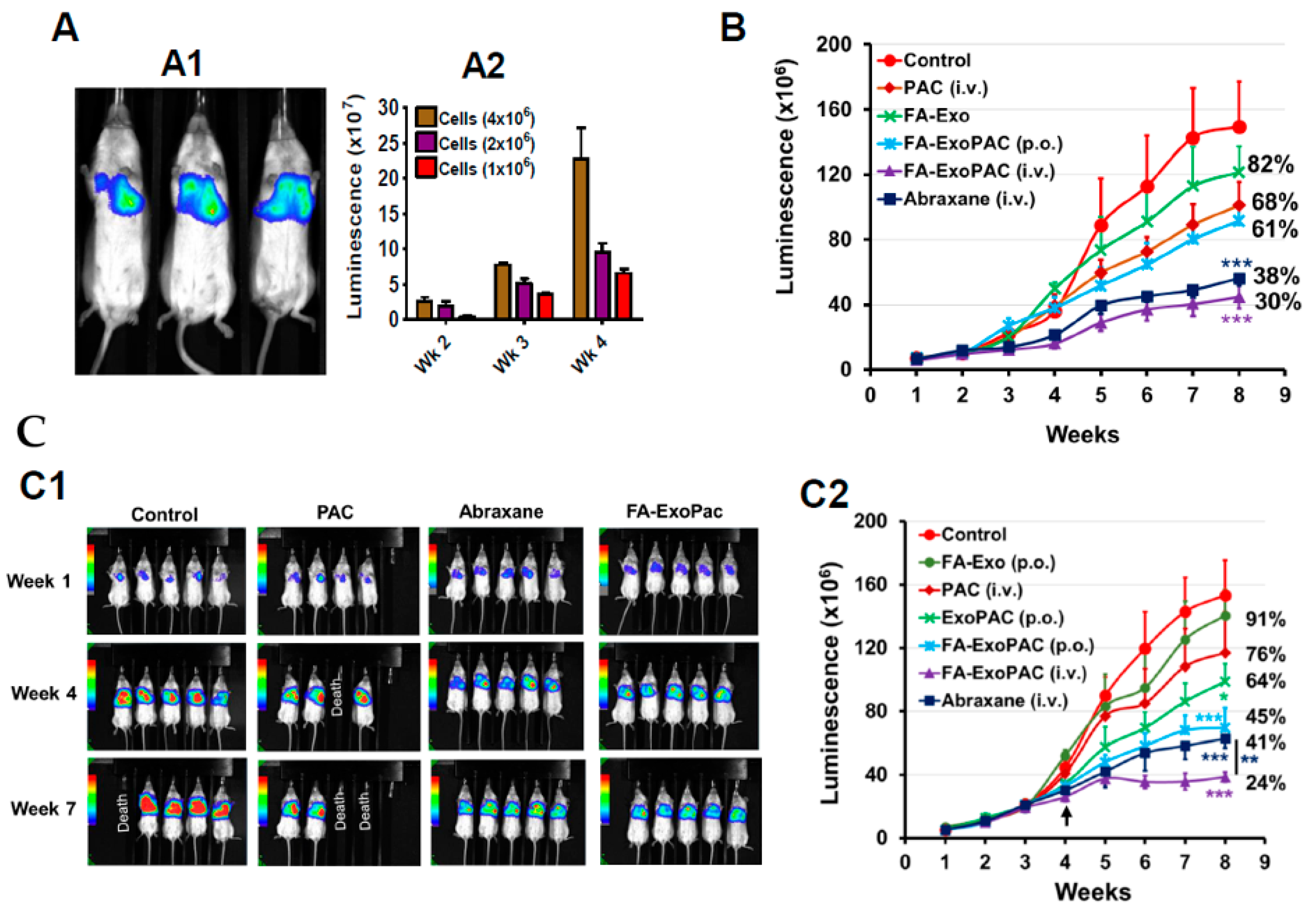
3.6.1. Subcutaneous Lung Tumor Xenografts
3.6.2. Orthotopic Lung Tumor Xenografts
3.7. Assessment of Toxicity Due to PAC and ExoPAC
3.7.1. Systemic Toxicity
3.7.2. Immunotoxicity
4. Discussion
5. Conclusions
Supplementary Materials
Author Contributions
Funding
Institutional Review Board Statement
Informed Consent Statement
Data Availability Statement
Acknowledgments
Conflicts of Interest
References
- ACS. A.C.S. Cancer Facts & Figures; American Cancer Society: Atlanta, GA, USA, 2020. [Google Scholar]
- Siegel, R.L.; Miller, K.D.; Fuchs, H.E.; Jemal, A. Cancer Statistics, 2021. CA Cancer J. Clin. 2021, 71, 7–33. [Google Scholar] [CrossRef]
- Siegel, R.; Ma, J.; Zou, Z.; Jemal, A. Cancer statistics, 2014. CA Cancer J. Clin. 2014, 64, 9–29. [Google Scholar] [CrossRef] [PubMed]
- Horwitz, S.B. Taxol (paclitaxel): Mechanisms of action. Ann. Oncol. 1994, 5, S3–S6. [Google Scholar] [PubMed]
- Constantinides, P.P.; Lambert, K.J.; Tustian, A.K.; Schneider, B.; Lalji, S.; Ma, W.; Wentzel, B.; Kessler, D.; Worah, D.; Quay, S.C. Formulation development and antitumor activity of a filter-sterilizable emulsion of paclitaxel. Pharm. Res. 2000, 17, 175–182. [Google Scholar] [CrossRef]
- Merisko-Liversidge, E.; Sarpotdar, P.; Bruno, J.; Hajj, S.; Wei, L.; Peltier, N.; Rake, J.; Shaw, J.M.; Pugh, S.; Polin, L.; et al. Formulation and antitumor activity evaluation of nanocrystalline suspensions of poorly soluble anticancer drugs. Pharm. Res. 1996, 13, 272–278. [Google Scholar] [CrossRef] [PubMed]
- Palumbo, R.; Sottotetti, F.; Trifiro, G.; Piazza, E.; Ferzi, A.; Gambaro, A.; Spinapolice, E.G.; Pozzi, E.; Tagliaferri, B.; Teragni, C.; et al. Nanoparticle albumin-bound paclitaxel (nab-paclitaxel) as second-line chemotherapy in HER2-negative, taxane-pretreated metastatic breast cancer patients: Prospective evaluation of activity, safety, and quality of life. Drug Des. Dev. Ther. 2015, 9, 2189–2199. [Google Scholar] [CrossRef]
- Chou, P.L.; Huang, Y.P.; Cheng, M.H.; Rau, K.M.; Fang, Y.P. Improvement of Paclitaxel-Associated Adverse Reactions (ADRs) via the Use of Nano-Based Drug Delivery Systems: A Systematic Review and Network Meta-Analysis. Int. J. Nanomed. 2020, 15, 1731–1743. [Google Scholar] [CrossRef]
- Kooijmans, S.A.; Vader, P.; van Dommelen, S.M.; van Solinge, W.W.; Schiffelers, R.M. Exosome mimetics: A novel class of drug delivery systems. Int. J. Nanomed. 2012, 7, 1525–1541. [Google Scholar] [CrossRef]
- Lakhal, S.; Wood, M.J. Exosome nanotechnology: An emerging paradigm shift in drug delivery: Exploitation of exosome nanovesicles for systemic in vivo delivery of RNAi heralds new horizons for drug delivery across biological barriers. Bioessays 2011, 33, 737–741. [Google Scholar] [CrossRef]
- Aisner, J. Overview of the changing paradigm in cancer treatment: Oral chemotherapy. Am. J. Health Syst. Pharm. 2007, 64, S4–S7. [Google Scholar] [CrossRef]
- Joo, K.M.; Park, K.; Kong, D.S.; Song, S.Y.; Kim, M.H.; Lee, G.S.; Kim, M.S.; Nam, D.H. Oral paclitaxel chemotherapy for brain tumors: Ideal combination treatment of paclitaxel and P-glycoprotein inhibitor. Oncol. Rep. 2008, 19, 17–23. [Google Scholar] [CrossRef]
- Browder, T.; Butterfield, C.E.; Kraling, B.M.; Shi, B.; Marshall, B.; O’Reilly, M.S.; Folkman, J. Antiangiogenic scheduling of chemotherapy improves efficacy against experimental drug-resistant cancer. Cancer Res. 2000, 60, 1878–1886. [Google Scholar][Green Version]
- Thery, C.; Witwer, K.W.; Aikawa, E.; Alcaraz, M.J.; Anderson, J.D.; Andriantsitohaina, R.; Antoniou, A.; Arab, T.; Archer, F.; Atkin-Smith, G.K.; et al. Minimal information for studies of extracellular vesicles 2018 (MISEV2018): A position statement of the International Society for Extracellular Vesicles and update of the MISEV2014 guidelines. J. Extracell. Vesicles 2018, 7, 1535750. [Google Scholar] [CrossRef]
- Bobrie, A.; Colombo, M.; Raposo, G.; Thery, C. Exosome secretion: Molecular mechanisms and roles in immune responses. Traffic 2011, 12, 1659–1668. [Google Scholar] [CrossRef]
- Kandimalla, R.; Aqil, F.; Tyagi, N.; Gupta, R. Milk exosomes: A biogenic nanocarrier for small molecules and macromolecules to combat cancer. Am. J. Reprod. Immunol. 2021, 85, e13349. [Google Scholar] [CrossRef]
- Kamerkar, S.; LeBleu, V.S.; Sugimoto, H.; Yang, S.; Ruivo, C.F.; Melo, S.A.; Lee, J.J.; Kalluri, R. Exosomes facilitate therapeutic targeting of oncogenic KRAS in pancreatic cancer. Nature 2017, 546, 498–503. [Google Scholar] [CrossRef] [PubMed]
- Vader, P.; Mol, E.A.; Pasterkamp, G.; Schiffelers, R.M. Extracellular vesicles for drug delivery. Adv. Drug Deliv. Rev. 2016, 106, 148–156. [Google Scholar] [CrossRef] [PubMed]
- Agrawal, A.K.; Aqil, F.; Jeyabalan, J.; Spencer, W.A.; Beck, J.; Gachuki, B.W.; Alhakeem, S.S.; Oben, K.; Munagala, R.; Bondada, S.; et al. Milk-derived exosomes for oral delivery of paclitaxel. Nanomed. Nanotechnol. Biol. Med. 2017, 13, 1627–1636. [Google Scholar] [CrossRef] [PubMed]
- Aqil, F.; Jeyabalan, J.; Agrawal, A.K.; Kyakulaga, A.H.; Munagala, R.; Parker, L.; Gupta, R.C. Exosomal delivery of berry anthocyanidins for the management of ovarian cancer. Food Funct. 2017, 8, 4100–4107. [Google Scholar] [CrossRef] [PubMed]
- Munagala, R.; Aqil, F.; Jeyabalan, J.; Agrawal, A.K.; Mudd, A.M.; Kyakulaga, A.H.; Singh, I.P.; Vadhanam, M.V.; Gupta, R.C. Exosomal formulation of anthocyanidins against multiple cancer types. Cancer Lett. 2017, 393, 94–102. [Google Scholar] [CrossRef] [PubMed]
- Aqil, F.; Kausar, H.; Agrawal, A.K.; Jeyabalan, J.; Kyakulaga, A.H.; Munagala, R.; Gupta, R. Exosomal formulation enhances therapeutic response of celastrol against lung cancer. Exp. Mol. Pathol. 2016, 101, 12–21. [Google Scholar] [CrossRef] [PubMed]
- Aqil, F.; Munagala, R.; Jeyabalan, J.; Agrawal, A.K.; Kyakulaga, A.H.; Wilcher, S.A.; Gupta, R.C. Milk exosomes—Natural nanoparticles for siRNA delivery. Cancer Lett. 2019, 449, 186–195. [Google Scholar] [CrossRef] [PubMed]
- Munagala, R.; Aqil, F.; Jeyabalan, J.; Kandimalla, R.; Wallen, M.; Tyagi, N.; Wilcher, S.; Yan, J.; Schultz, D.J.; Spencer, W.; et al. Exosome-mediated delivery of RNA and DNA for gene therapy. Cancer Lett. 2021, 505, 58–72. [Google Scholar] [CrossRef]
- Yang, X.; Ye, Z.; Yuan, Y.; Zheng, Z.; Shi, J.; Ying, Y.; Huang, P. Insights into the binding of paclitaxel to human serum albumin: Multispectroscopic studies. Lumin. J. Biol. Chem. Lumin. 2013, 28, 427–434. [Google Scholar] [CrossRef] [PubMed]
- Kyakulaga, A.H.; Aqil, F.; Munagala, R.; Gupta, R.C. Synergistic combinations of paclitaxel and withaferin A against human non-small cell lung cancer cells. Oncotarget 2020, 11, 1399–1416. [Google Scholar] [CrossRef] [PubMed]
- Fan, T.W.; Lane, A.N.; Higashi, R.M.; Yan, J. Stable isotope resolved metabolomics of lung cancer in a SCID mouse model. Metab. Off. J. Metab. Soc. 2011, 7, 257–269. [Google Scholar] [CrossRef] [PubMed]
- Zhong, W.; Hansen, R.; Li, B.; Cai, Y.; Salvador, C.; Moore, G.D.; Yan, J. Effect of yeast-derived beta-glucan in conjunction with bevacizumab for the treatment of human lung adenocarcinoma in subcutaneous and orthotopic xenograft models. J. Immunother. 2009, 32, 703–712. [Google Scholar] [CrossRef]
- Umanzor, G.; Rugo, H.S.; Barrios, F.J.; Vasallo, R.H.; Chivalan, M.A.; Bejarano, S.; Ramirez, J.R.; Fein, L.; Kowalyszyn, R.D.; Cutler, D.L.; et al. Abstract PD1-08: Oral Paclitaxel and Encequidar (oPac + E) versus IV paclitaxel (IVPac) in the Treatment of Metastatic Breast Cancer (mBC) Patients (Study KX-ORAX-001): Progression Free Survival (PFS) and Overall Survival (OS) Updates. In Proceedings of the San Antonio Breast Cancer Symposium, San Antonio, TX, USA, 8–11 December 2020. [Google Scholar]
- Rugo, H.S.; Umanzor, G.; Barrios, F.J.; Vasallo, R.H.; Chivalan, M.A.; Bejarano, S.; Ramirez, J.R.; Fein, L.; Kowalyszyn, R.D.; Cutler, D.L.; et al. Lower Rates of Neuropathy with Oral Paclitaxel and Encequidar (oPac + E) Compared to IV Paclitaxel (IVPac) in Treatment of Metastatic Breast Cancer (mBC): Study KX-ORAX-001. In Proceedings of the San Antonio Breast Cancer Symposium, San Antonio, TX, USA, 8–11 December 2020; p. Abstract PS13-06. [Google Scholar]
- Mendt, M.; Kamerkar, S.; Sugimoto, H.; McAndrews, K.M.; Wu, C.C.; Gagea, M.; Yang, S.; Blanko, E.V.R.; Peng, Q.; Ma, X.; et al. Generation and testing of clinical-grade exosomes for pancreatic cancer. JCI Insight. 2018, 3. [Google Scholar] [CrossRef] [PubMed]
- Gerosa, S.; Skoet, J. Milk Availability: Trends in Production and Demand and Medium-Term Outlook; ESA Working Paper No. 12-0; FAO: Rome, Italy, 2012; pp. 1–38. [Google Scholar]
- Ledermann, J.A.; Canevari, S.; Thigpen, T. Targeting the folate receptor: Diagnostic and therapeutic approaches to personalize cancer treatments. Ann. Oncol. 2015, 26, 2034–2043. [Google Scholar] [CrossRef] [PubMed]
- Shi, H.; Guo, J.; Li, C.; Wang, Z. A current review of folate receptor alpha as a potential tumor target in non-small-cell lung cancer. Drug Des. Dev. Ther. 2015, 9, 4989–4996. [Google Scholar] [CrossRef]
- Cheung, A.; Bax, H.J.; Josephs, D.H.; Ilieva, K.M.; Pellizzari, G.; Opzoomer, J.; Bloomfield, J.; Fittall, M.; Grigoriadis, A.; Figini, M.; et al. Targeting folate receptor alpha for cancer treatment. Oncotarget 2016, 7, 52553–52574. [Google Scholar] [CrossRef] [PubMed]
- Low, P.S.; Kularatne, S.A. Folate-targeted therapeutic and imaging agents for cancer. Curr. Opin. Chem. Biol. 2009, 13, 256–262. [Google Scholar] [CrossRef]
- Sega, E.I.; Low, P.S. Tumor detection using folate receptor-targeted imaging agents. Cancer Metastasis Rev. 2008, 27, 655–664. [Google Scholar] [CrossRef]
- Morelli, A.E.; Larregina, A.T.; Shufesky, W.J.; Sullivan, M.L.; Stolz, D.B.; Papworth, G.D.; Zahorchak, A.F.; Logar, A.J.; Wang, Z.; Watkins, S.C.; et al. Endocytosis, intracellular sorting, and processing of exosomes by dendritic cells. Blood 2004, 104, 3257–3266. [Google Scholar] [CrossRef]
- Aqil, F.; Munagala, R.; Jeyabalan, J.; Agrawal, A.K.; Gupta, R. Exosomes for the Enhanced Tissue Bioavailability and Efficacy of Curcumin. AAPS J. 2017, 19, 1691–1702. [Google Scholar] [CrossRef]
- Parolini, I.; Federici, C.; Raggi, C.; Lugini, L.; Palleschi, S.; De Milito, A.; Coscia, C.; Iessi, E.; Logozzi, M.; Molinari, A.; et al. Microenvironmental pH is a key factor for exosome traffic in tumor cells. J. Biol. Chem. 2009, 284, 34211–34222. [Google Scholar] [CrossRef]
- Feng, D.; Zhao, W.L.; Ye, Y.Y.; Bai, X.C.; Liu, R.Q.; Chang, L.F.; Zhou, Q.; Sui, S.F. Cellular internalization of exosomes occurs through phagocytosis. Traffic 2010, 11, 675–687. [Google Scholar] [CrossRef] [PubMed]
- Kalluri, R.; LeBleu, V.S. The biology, function, and biomedical applications of exosomes. Science 2020, 367. [Google Scholar] [CrossRef]
- Killion, J.J.; Radinsky, R.; Fidler, I.J. Orthotopic models are necessary to predict therapy of transplantable tumors in mice. Cancer Metastasis Rev. 1998, 17, 279–284. [Google Scholar] [CrossRef] [PubMed]
- Kerbel, R.S. Human tumor xenografts as predictive preclinical models for anticancer drug activity in humans: Better than commonly perceived-but they can be improved. Cancer Biol. Ther. 2003, 2, S134–S139. [Google Scholar] [CrossRef]
- Fauzee, N.J.S.; Dong, Z.; Wang, Y.L. Taxanes: Promising Anti-Cancer Drugs. Asian Pac. J. Cancer Prev. 2011, 12, 837–851. [Google Scholar] [PubMed]








| Parameter | Control | Exo | PAC | ExoPAC | FA-ExoPAC |
|---|---|---|---|---|---|
| Liver Profile | |||||
| AST (SGOT) | 400 ± 220 | 343 ± 102 | 381 ± 80 | 314 ± 73 | 423 ± 83 |
| ALT (SGPT) | 39.7 ± 20.0 | 56.0 ± 19.5 | 51.8 ± 20.2 | 42.0 ± 4.9 | 53.2 ± 17.6 |
| Alk Phosphatase | 62.8 ± 62.2 | 89.2 ± 17.4 | 10.5 ± 4.9 | 14.0 ± 9.9 | 63.0 ± 49.5 |
| GGT | 1.0 ± 0.0 | 1.0 ± 0.0 | 1.0 ± 0.0 | 1.0 ± 0.0 | 1.0 ± 0.0 |
| Amylase | 378 ± 164 | 523 ± 17 | 987 ± 606 * | 525 ± 28 | 476 ± 80 |
| CPK | 1044 ± 499 | 1488 ± 596 | 1231 ± 541 | 1030 ± 393 | 1313 ± 278 |
| Total Bilirubin | 0.6 ± 0.4 | 0.1 ± 0.0 * | 0.1 ± 0.0 * | 0.5 ± 0.3 # | 0.6 ± 0.3 ## |
| Kidney Function Test | |||||
| BUN | 16.6 ± 4.1 | 19.6 ± 0.9 | 12.6 ± 3.1 | 16.8 ± 3.8 | 15.4 ± 3.1 |
| Creatinine | 0.2 ± 0.0 | 0.2 ± 0.0 | 0.2 ± 0.0 | 0.2 ± 0.0 | 0.2 ± 0.0 |
| BUN/CreatRatio | 83.1 ± 20.5 | 98.0 ± 4.5 | 63.0 ± 15.7 | 84.0 ± 19.2 | 77.0 ± 15.7 |
| Phosphorus | 13.0 ± 4.8 | 18.5 ± 4.6 | 10.4 ± 0.6 | 10.1 ± 0.8 | 10.1 ± 0.8 |
| Calcium | 7.5 ± 1.7 | 11.0 ± 0.8 *** | 8.7 ± 0.6 | 8.4 ± 0.5 | 8.1 ± 0.4 |
| Magnesium | 5.0 ± 2.0 | 4.2 ± 0.3 | 3.8 ± 0.8 | 3.9 ± 0.4 | 4.2 ± 0.5 |
| Sodium | 120.5 ± 23.5 | 150.2 ± 5.7 * | 137.2 ± 6.3 | 135.8 ± 6.3 | 131.6 ± 5.9 |
| Potassium | 17.5 ± 15.5 | 9.2 ± 0.8 | 9.0 ± 2.2 | 10.4 ± 1.3 | 12.5 ± 1.9 # |
| NA/K Ratio | 10.6 ± 5.6 | 16.4 ± 1.8 * | 16.0 ± 2.6 | 13.6 ± 1.9 | 10.8 ± 2.5 # |
| Chloride | 115.4 ± 13.9 | 111.8 ± 8.0 | 121.8 ± 3.8 | 123.2 ± 3.8 | 117.6 ± 5.9 |
| Total Protein | 7.9 ± 3.7 | 6.2 ± 0.5 | 5.6 ± 1.3 | 6.4 ± 0.6 | 6.7 ± 0.6 |
| Albumin | 4.9 ± 2.1 | 3.7 ± 0.3 | 2.9 ± 0.8 | 3.8 ± 0.6 | 4.2 ± 0.5 # |
| Globulin | 2.8 ± 1.0 | 2.4 ± 0.3 | 2.7 ± 0.6 | 2.7 ± 0.3 | 2.5 ± 0.4 |
| A/G Ratio | 1.8 ± 0.4 | 1.6 ± 0.2 | 1.1 ± 0.1 ** | 1.5 ± 0.4 | 1.7 ± 0.3 ## |
| Cholesterol | 343 ± 317 | 142 ± 20 | 148 ± 44 | 157 ± 31 | 204 ± 47 |
| Triglyceride | 60.6 ± 29.8 | 84.6 ± 14.3 | 93.8 ± 16.9 * | 84.0 ± 9.9 | 64.4 ± 10.4 # |
| Glucose | 147.1 ± 40.4 | 89.8 ± 66.8 | 109.2 ± 17.6 | 154.0 ± 7.0 # | 159.6 ± 26.8 ## |
| Parameter | Control | Exo | PAC | ExoPAC | FA-ExoPAC |
|---|---|---|---|---|---|
| WBC | 7.4 ± 1.6 | 4.3 ± 1.9 ** | 7.7 ± 0.9 | 5.3 ± 1.7 *,# | 4.6 ± 2.0 *,# |
| RBC | 9.2 ± 0.4 | 9.0 ± 0.4 | 7.8 ± 0.5 *** | 8.0 ± 2.3 | 8.5 ± 0.9 |
| HGB | 14.5 ± 0.6 | 14.7 ± 0.5 | 12.8 ± 0.4 *** | 12.4 ± 4.3 | 13.3 ± 1.7 |
| HCT | 45.7 ± 1.4 | 46.5 ± 2.1 | 37.2 ± 2.6 *** | 38.6 ± 11.9 | 40.4 ± 4.2 ** |
| MCV | 49.3 ± 1.7 | 51.3 ± 0.5 | 47.4 ± 1.1 | 48.0 ± 1.9 | 47.2 ± 0.8 * |
| MCH | 15.8 ± 0.9 | 16.3 ± 0.2 | 16.5 ± 0.7 | 15.1 ± 1.7 | 15.6 ± 0.9 |
| MCHC | 32.0 ± 2.1 | 31.8 ± 0.5 | 34.6 ± 1.9 | 31.6 ± 2.8 | 33.0 ± 1.9 |
| Platelet Count | 856 ± 111 | 829 ± 145 | 891 ± 131 | 674 ± 260 | 570 ± 202 **,# |
| Neutrophils | 9.7 ± 3.8 | 13.5 ± 6.1 | 30 ± 11.6 *** | 8.8 ± 2.8 ## | 10.8 ± 2.4 ## |
| Bands | 0.0 ± 0.0 | 0.0 ± 0.0 | 0.0 ± 0.0 | 0.0 ± 0.0 | 0.0 ± 0.0 |
| Lymphocytes | 87.1 ± 3.1 | 82.3 ± 4.2 | 66 ± 12.6 *** | 87.6 ± 3.0 ## | 84.8 ± 3.8 ## |
| Monocytes | 1.1 ± 1.3 | 3.0 ± 2.3 | 1.0 ± 0.0 | 1.0 ± 0.0 | 1.0 ± 0.0 |
| Eosinophils | 2.0 ± 1.2 | 1.3 ± 0.5 | 3.0 ± 1.2 | 2.6 ± 0.9 | 3.4 ± 1.7 |
| Basophils | 0.0 ± 0.0 | 0.0 ± 0.0 | 0.0 ± 0.0 | 0.0 ± 0.0 | 0.0 ± 0.0 |
| Absolute Neutrophils | 688.1 ± 208.5 | 561.3 ± 314.7 | 2345 ± 1026 ** | 453.2 ± 170.1 ## | 479.6 ± 221.1 ## |
| Absolute Lymphocytes | 6519 ± 1563 | 3546 ± 1686 | 5008 ± 1082 | 4664 ± 1573 | 3942 ± 1731 * |
| Absolute Monocytes | 44.0 ± 17.0 | 115.8 ± 79.4 | 76.6 ± 8.7 | 53.0 ± 16.8 # | 46.0 ± 19.5 # |
| Absolute Eosinophils | 152.0 ± 101.4 | 52.3 ± 24.8 * | 231 ± 105 | 130.0 ± 37 | 132.0 ± 22 |
Publisher’s Note: MDPI stays neutral with regard to jurisdictional claims in published maps and institutional affiliations. |
© 2021 by the authors. Licensee MDPI, Basel, Switzerland. This article is an open access article distributed under the terms and conditions of the Creative Commons Attribution (CC BY) license (https://creativecommons.org/licenses/by/4.0/).
Share and Cite
Kandimalla, R.; Aqil, F.; Alhakeem, S.S.; Jeyabalan, J.; Tyagi, N.; Agrawal, A.; Yan, J.; Spencer, W.; Bondada, S.; Gupta, R.C. Targeted Oral Delivery of Paclitaxel Using Colostrum-Derived Exosomes. Cancers 2021, 13, 3700. https://doi.org/10.3390/cancers13153700
Kandimalla R, Aqil F, Alhakeem SS, Jeyabalan J, Tyagi N, Agrawal A, Yan J, Spencer W, Bondada S, Gupta RC. Targeted Oral Delivery of Paclitaxel Using Colostrum-Derived Exosomes. Cancers. 2021; 13(15):3700. https://doi.org/10.3390/cancers13153700
Chicago/Turabian StyleKandimalla, Raghuram, Farrukh Aqil, Sara S. Alhakeem, Jeyaprakash Jeyabalan, Neha Tyagi, Ashish Agrawal, Jun Yan, Wendy Spencer, Subbarao Bondada, and Ramesh C. Gupta. 2021. "Targeted Oral Delivery of Paclitaxel Using Colostrum-Derived Exosomes" Cancers 13, no. 15: 3700. https://doi.org/10.3390/cancers13153700
APA StyleKandimalla, R., Aqil, F., Alhakeem, S. S., Jeyabalan, J., Tyagi, N., Agrawal, A., Yan, J., Spencer, W., Bondada, S., & Gupta, R. C. (2021). Targeted Oral Delivery of Paclitaxel Using Colostrum-Derived Exosomes. Cancers, 13(15), 3700. https://doi.org/10.3390/cancers13153700

