The Synergistic Anti-Tumor Activity of EZH2 Inhibitor SHR2554 and HDAC Inhibitor Chidamide through ORC1 Reduction of DNA Replication Process in Diffuse Large B Cell Lymphoma
Abstract
:Simple Summary
Abstract
1. Introduction
2. Materials and Methods
2.1. Drugs and Reagents
2.2. Cell Lines and Culture Conditions
2.3. Biochemical Assay
2.4. Cell Viability Assay
2.5. Apoptosis and Cell Cycle Assays
2.6. Western Blot and Real-Time Polymerase Chain Reaction (PCR)
2.7. RNA-Seq
2.8. Lentivirus-Mediated Small Hairpin RNA (lenti-shRNA) against ORC1
2.9. In Vivo Experiments
2.10. Immunohistochemistry
2.11. Statistical Analysis
3. Results
3.1. Biochemical Characterization of SHR2554 as a Potent and Selective Inhibitor of EZH2
3.2. SHR2554 Inhibited Proliferation, Induced G1 Phase Arrest and Promoted Apoptosis in DLBCL Cell Lines
3.3. Synergistic Effect of EZH2 Inhibitor SHR2554 and HDAC Inhibitor HBI8000 on Induction of Cell Death in DLBCL Cell Lines
3.4. Co-Treatment of SHR2554 and HBI8000 Induced Apoptosis, Cell Cycle Arrest in the G1/S Phase and Change of Histone Modification
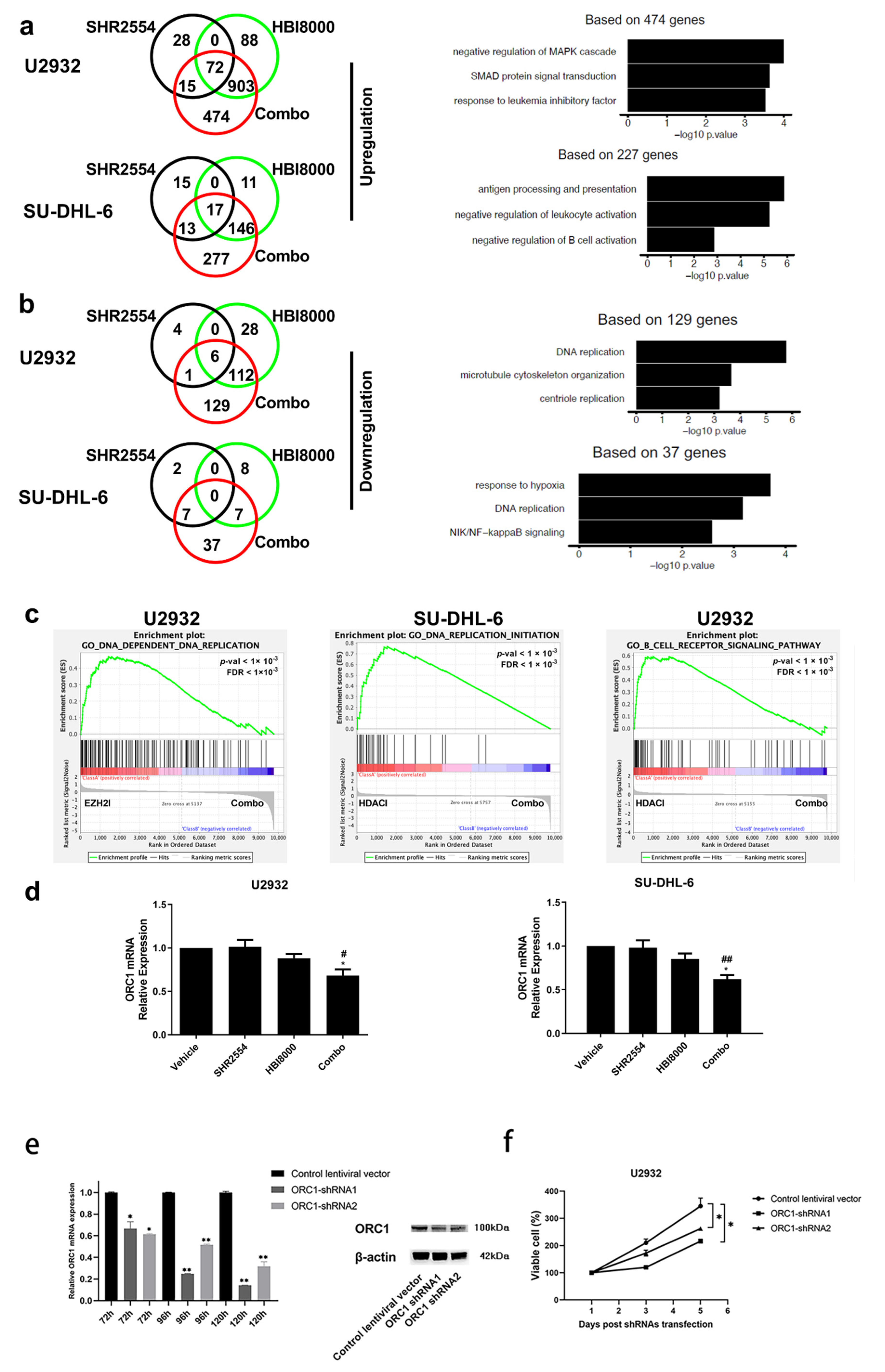
3.5. Gene Expression Signatures in DLBCL Were Affected by Combination Treatment of SHR2554 and HBI8000
3.6. Combination of SHR2554 and HBI8000 Exhibited Synergistic Anti-Tumor Effect in DLBCL Models In Vivo
4. Discussion
5. Conclusions
Supplementary Materials
Author Contributions
Funding
Institutional Review Board Statement
Informed Consent Statement
Data Availability Statement
Acknowledgments
Conflicts of Interest
References
- Swerdlow, S.H.; Campo, E.; Pileri, S.A.; Harris, N.L.; Stein, H.; Siebert, R.; Advani, R.; Ghielmini, M.; Salles, G.A.; Zelenetz, A.D.; et al. The 2016 revision of the World Health Organization classification of lymphoid neoplasms. Blood 2016, 127, 2375–2390. [Google Scholar] [CrossRef] [Green Version]
- Sehn, L.H.; Donaldson, J.; Chhanabhai, M.; Fitzgerald, C.; Gill, K.; Klasa, R.; MacPherson, N.; O’Reilly, S.; Spinelli, J.J.; Sutherland, J.; et al. Introduction of Combined CHOP Plus Rituximab Therapy Dramatically Improved Outcome of Diffuse Large B-Cell Lymphoma in British Columbia. J. Clin. Oncol. 2005, 23, 5027–5033. [Google Scholar] [CrossRef]
- Smith, M.R. Rituximab (monoclonal anti-CD20 antibody): Mechanisms of action and resistance. Oncogene 2003, 22, 7359–7368. [Google Scholar] [CrossRef] [Green Version]
- Bödör, C.; O’Riain, C.; Wrench, D.; Matthews, J.; Iyengar, S.; Tayyib, H.; Calaminici, M.; Clear, A.; Iqbal, S.; Quentmeier, H.; et al. EZH2 Y641 mutations in follicular lymphoma. Leukemia 2011, 25, 726–729. [Google Scholar] [CrossRef]
- Bracken, A.P.; Helin, K. Polycomb group proteins: Navigators of lineage pathways led astray in cancer. Nat. Rev. Cancer 2009, 9, 773–784. [Google Scholar] [CrossRef]
- Huet, S.; Xerri, L.; Tesson, B.; Mareschal, S.; Taix, S.; Mescam-Mancini, L.; Sohier, E.; Carrère, C.; Lazarovici, J.; Casasnovas, R.-O.; et al. EZH2 alterations in follicular lymphoma: Biological and clinical correlations. Blood Cancer J. 2017, 7, e555. [Google Scholar] [CrossRef] [PubMed] [Green Version]
- Wagener, N.; Macher-Goeppinger, S.; Pritsch, M.; Hüsing, J.; Hoppe-Seyler, K.; Schirmacher, P.; Pfitzenmaier, J.; Haferkamp, A.; Hoppe-Seyler, F.; Hohenfellner, M. Enhancer of zeste homolog 2 (EZH2) expression is an independent prognostic factor in renal cell carcinoma. BMC Cancer 2010, 10, 524. [Google Scholar] [CrossRef] [Green Version]
- Guglielmelli, P.; Biamonte, F.; Score, J.; Hidalgo-Curtis, C.; Cervantes, F.; Maffioli, M.; Fanelli, T.; Ernst, T.; Winkelman, N.; Jones, A.V.; et al. EZH2 mutational status predicts poor survival in myelofibrosis. Blood 2011, 118, 5227–5234. [Google Scholar] [CrossRef]
- Oh, E.J.; Yang, W.I.; Cheong, J.-W.; Choi, S.-E.; Yoon, S.O. Diffuse large B-cell lymphoma with histone H3 trimethylation at lysine 27: Another poor prognostic phenotype independent of c-Myc/Bcl2 coexpression. Hum. Pathol. 2014, 45, 2043–2050. [Google Scholar] [CrossRef]
- Velichutina, I.; Shaknovich, R.; Geng, H.; Johnson, N.A.; Gascoyne, R.D.; Melnick, A.M.; Elemento, O. EZH2-mediated epigenetic silencing in germinal center B cells contributes to proliferation and lymphomagenesis. Blood 2010, 116, 5247–5255. [Google Scholar] [CrossRef] [Green Version]
- Béguelin, W.; Popovic, R.; Teater, M.; Jiang, Y.; Bunting, K.L.; Rosen, M.; Shen, H.; Yang, S.N.; Wang, L.; Ezponda, T.; et al. EZH2 Is Required for Germinal Center Formation and Somatic EZH2 Mutations Promote Lymphoid Transformation. Cancer Cell 2013, 23, 677–692. [Google Scholar] [CrossRef] [Green Version]
- Morin, R.D.; Johnson, N.A.; Severson, T.M.; Mungall, A.J.; An, J.; Goya, R.; Paul, J.E.; Boyle, M.; Woolcock, B.W.; Kuchenbauer, F.; et al. Somatic mutations altering EZH2 (Tyr641) in follicular and diffuse large B-cell lymphomas of germinal-center origin. Nat. Genet. 2010, 42, 181–185. [Google Scholar] [CrossRef]
- Yap, T.A.; Winter, J.N.; Giulino-Roth, L.; Longley, J.; Lopez, J.; Michot, J.-M.; Leonard, J.P.; Ribrag, V.; McCabe, M.T.; Creasy, C.L.; et al. Phase I Study of the Novel Enhancer of Zeste Homolog 2 (EZH2) Inhibitor GSK2816126 in Patients with Advanced Hematologic and Solid Tumors. Clin. Cancer Res. 2019, 25, 7331–7339. [Google Scholar] [CrossRef] [Green Version]
- McCabe, M.T.; Ott, H.M.; Ganji, G.; Korenchuk, S.; Thompson, C.; van Aller, G.S.; Liu, Y.; Graves, A.P.; Pietra, A.D., 3rd; Diaz, E.; et al. EZH2 inhibition as a therapeutic strategy for lymphoma with EZH2-activating mutations. Nature 2012, 492, 108–112. [Google Scholar] [CrossRef]
- Seto, E.; Yoshida, M. Erasers of Histone Acetylation: The Histone Deacetylase Enzymes. Cold Spring Harb. Perspect. Biol. 2014, 6, a018713. [Google Scholar] [CrossRef] [PubMed] [Green Version]
- Roth, S.Y.; Denu, J.M.; Allis, C.D. Histone Acetyltransferases. Annu. Rev. Biochem. 2001, 70, 81–120. [Google Scholar] [CrossRef] [PubMed]
- Hassler, M.R.; Schiefer, A.-I.; Egger, G. Combating the epigenome: Epigenetic drugs against non-Hodgkin’s lymphoma. Epigenomics 2013, 5, 397–415. [Google Scholar] [CrossRef]
- Pasqualucci, L.; Dominguez-Sola, D.; Chiarenza, A.; Fabbri, G.; Grunn, A.; Trifonov, V.; Kasper, L.H.; Lerach, S.; Tang, H.; Ma, J.; et al. Inactivating mutations of acetyltransferase genes in B-cell lymphoma. Nat. Cell Biol. 2011, 471, 189–195. [Google Scholar] [CrossRef] [Green Version]
- Grant, S.; Easley, C.; Kirkpatrick, P. Vorinostat. Nat. Rev. Drug Discov. 2007, 6, 21–22. [Google Scholar] [CrossRef]
- Dong, M.; Ning, Z.-Q.; Xing, P.-Y.; Xu, J.-L.; Cao, H.-X.; Dou, G.-F.; Meng, Z.-Y.; Shi, Y.-K.; Lu, X.-P.; Feng, F.-Y. Phase I study of chidamide (CS055/HBI-8000), a new histone deacetylase inhibitor, in patients with advanced solid tumors and lymphomas. Cancer Chemother. Pharmacol. 2012, 69, 1413–1422. [Google Scholar] [CrossRef]
- Li, J.; Wang, X.; Xie, Y.; Ying, Z.; Liu, W.; Ping, L.; Zhang, C.; Pan, Z.; Ding, N.; Song, Y.; et al. The mTOR kinase inhibitor everolimus synergistically enhances the anti-tumor effect of the Bruton’s tyrosine kinase (BTK) inhibitor PLS-123 on Mantle cell lymphoma. Int. J. Cancer 2018, 142, 202–213. [Google Scholar] [CrossRef] [Green Version]
- Knutson, S.K.; Wigle, T.J.; Warholic, N.M.; Sneeringer, C.J.; Allain, C.J.; Klaus, C.R.; Sacks, J.D.; Raimondi, A.; Majer, C.R.; Song, J.; et al. A selective inhibitor of EZH2 blocks H3K27 methylation and kills mutant lymphoma cells. Nat. Chem. Biol. 2012, 8, 890–896. [Google Scholar] [CrossRef]
- Marchi, E.; Zullo, K.M.; Amengual, J.E.; Kalac, M.; Bongero, D.; McIntosh, C.M.; Fogli, L.K.; Rossi, M.; Zinzani, P.L.; Pileri, S.A.; et al. The combination of hypomethylating agents and histone deacetylase inhibitors produce marked synergy in preclinical models of T-cell lymphoma. Br. J. Haematol. 2015, 171, 215–226. [Google Scholar] [CrossRef] [Green Version]
- Stathis, A.; Hotte, S.J.; Chen, E.X.; Hirte, H.W.; Oza, A.M.; Moretto, P.; Webster, S.; Laughlin, A.; Stayner, L.A.; McGill, S.; et al. Phase I study of decitabine in combination with vorinostat in patients with advanced solid tumors and non-Hodgkin’s lymphomas. Clin. Cancer Res. 2011, 17, 1582–1590. [Google Scholar] [CrossRef] [Green Version]
- Chambwe, N.; Kormaksson, M.; Geng, H.; De, S.; Michor, F.; Johnson, N.A.; Morin, R.; Scott, D.W.; Godley, L.A.; Gascoyne, R.D.; et al. Variability in DNA methylation defines novel epigenetic subgroups of DLBCL associated with different clinical outcomes. Blood 2014, 123, 1699–1708. [Google Scholar] [CrossRef] [Green Version]
- Dimopoulos, M.; Siegel, D.S.; Lonial, S.; Qi, J.; Hajek, R.; Facon, T.; Rosinol, L.; Williams, C.; Blacklock, H.; Goldschmidt, H.; et al. Vorinostat or placebo in combination with bortezomib in patients with multiple myeloma (VANTAGE 088): A multicentre, randomised, double-blind study. Lancet Oncol. 2013, 14, 1129–1140. [Google Scholar] [CrossRef]
- Budde, L.E.; Zhang, M.M.; Shustov, A.R.; Pagel, J.M.; Gooley, T.A.; Oliveira, G.R.; Chen, T.L.; Knudsen, N.L.; Roden, J.E.; Kammerer, B.E.; et al. A phase I study of pulse high-dose vorinostat (V) plus rituximab (R), ifosphamide, carboplatin, and etoposide (ICE) in patients with relapsed lymphoma. Br. J. Haematol. 2013, 161, 183–191. [Google Scholar] [CrossRef]
- Walter, R.B.; Medeiros, B.C.; Powell, B.L.; Schiffer, C.A.; Appelbaum, F.R.; Estey, E.H. Phase II trial of vorinostat and gemtuzumab ozogamicin as induction and post-remission therapy in older adults with previously untreated acute myeloid leukemia. Haematologica 2011, 97, 739–742. [Google Scholar] [CrossRef]
- Eden, S.; Hashimshony, T.; Keshet, I.; Cedar, H.; Thorne, A.W. DNA methylation models histone acetylation. Nat. Cell Biol. 1998, 394, 842. [Google Scholar] [CrossRef]
- Dobosy, J.; Selker, E. Emerging connections between DNA methylation and histone acetylation. Cell. Mol. Life Sci. 2001, 58, 721–727. [Google Scholar] [CrossRef]
- Kurash, J.K.; Lei, H.; Shen, Q.; Marston, W.L.; Granda, B.W.; Fan, H.; Wall, D.; Li, E.; Gaudet, F. Methylation of p53 by Set7/9 mediates p53 acetylation and activity in vivo. Mol. Cell 2008, 29, 392–400. [Google Scholar] [CrossRef]
- Wang, L.; Jin, Q.; Lee, J.-E.; Su, I.-H.; Ge, K. Histone H3K27 methyltransferase Ezh2 represses Wnt genes to facilitate adipogenesis. Proc. Natl. Acad. Sci. USA 2010, 107, 7317–7322. [Google Scholar] [CrossRef] [PubMed] [Green Version]
- Jia, H.; Morris, C.D.; Williams, R.M.; Loring, J.F.; Thomas, E.A. HDAC inhibition imparts beneficial transgenerational effects in Huntington’s disease mice via altered DNA and histone methylation. Proc. Natl. Acad. Sci. USA 2015, 112, 56–64. [Google Scholar] [CrossRef] [Green Version]
- Lillico, R.; Sobral, M.G.; Stesco, N.; Lakowski, T.M. HDAC inhibitors induce global changes in histone lysine and arginine methylation and alter expression of lysine demethylases. J. Proteom. 2016, 133, 125–133. [Google Scholar] [CrossRef]
- Méchali, M.; Yoshida, K.; Coulombe, P.; Pasero, P. Genetic and epigenetic determinants of DNA replication origins, position and activation. Curr. Opin. Genet. Dev. 2013, 23, 124–131. [Google Scholar] [CrossRef]
- Piunti, A.; Rossi, A.; Cerutti, A.; Albert, M.; Jammula, S.; Scelfo, A.; Cedrone, L.; Fragola, G.; Olsson, L.; Koseki, H.; et al. Polycomb proteins control proliferation and transformation independently of cell cycle checkpoints by regulating DNA replication. Nat. Commun. 2014, 5, 3649. [Google Scholar] [CrossRef] [Green Version]
- Bhaskara, S.; Jacques, V.; Rusche, J.R.; Olson, E.N.; Cairns, B.R.; Chandrasekharan, M.B. Histone deacetylases 1 and 2 maintain S-phase chromatin and DNA replication fork progression. Epigenetics Chromatin 2013, 6, 27. [Google Scholar] [CrossRef] [Green Version]





| Genes | IC50 (nM) | |
|---|---|---|
| SHR2554 | EPZ6438 | |
| EZH2 | 0.87 ± 0.02 | 0.96 ± 0.24 |
| EZH2(Y641C) | 16.80 ± 1.46 | 11.05 ± 1.43 |
| EZH2(Y641F) | 2.68 ± 0.41 | 2.44 ± 0.03 |
| EZH2(Y641N) | 1.79 ± 0.55 | 1.93 ± 0.23 |
| EZH2(Y641S) | 5.07 ± 0.24 | 4.45 ± 0.59 |
| EZH2(Y641G) | 1.13 ± 0.04 | 0.69 ± 0.18 |
| Compound | IC50 (nM) |
|---|---|
| Mean ± SD | |
| SHR2554 | 1.63 ± 0.14 |
| EPZ-6438 | 4.13 ± 0.59 |
| Enzymes | Methyltransferases | Methylation Sites | IC50 (nM) | |
|---|---|---|---|---|
| SHR2554 | EPZ6438 | |||
| Histone methyltransferases | EZH1 | H3K27 | 19.10 ± 2.38 | 37.11 ± 15.72 |
| DOT1L | H3K79 | >100 M | / | |
| EHMT1 | H3K9 | >100 M | / | |
| G9a | H3K9 | >100 M | / | |
| MLL | H3K4 | >100 M | / | |
| MLL2 | H3K4 | >100 M | / | |
| MLL3 | H3K4 | >100 M | / | |
| MLL4 | H3K4 | >100 M | / | |
| NSD3/WHSC1L1 | H3K36 | >100 M | / | |
| SET1B complex | H3K4 | >100 M | / | |
| SETDB1 | H3K9 | >100 M | / | |
| SMYD2 | H3K4/H3K36 | >100 M | / | |
| SUV39H2 | H3K9 | >10 M | / | |
| SETD2 | H3K26 | >100 M | / | |
| SETD7 | H3K4 | >100 M | / | |
| SETD8 | H4K20 | >100 M | / | |
| PRDM9 | H3K4/H3K36 | >100 M | / | |
| PRMT1 | H4R3 | >100 M | / | |
| PRMT3 | H4 | >10 M | / | |
| PRMT4 | H3R17/H3R26 | >100 M | / | |
| PRMT5 | H4R3 | >100 M | / | |
| DNA methyltransferases | DNMT1 | - | >100 M | / |
| DNMT3a | - | >100 M | / | |
| DNMT3b | - | >100 M | / | |
Publisher’s Note: MDPI stays neutral with regard to jurisdictional claims in published maps and institutional affiliations. |
© 2021 by the authors. Licensee MDPI, Basel, Switzerland. This article is an open access article distributed under the terms and conditions of the Creative Commons Attribution (CC BY) license (https://creativecommons.org/licenses/by/4.0/).
Share and Cite
Wang, X.; Wang, D.; Ding, N.; Mi, L.; Yu, H.; Wu, M.; Feng, F.; Hu, L.; Zhang, Y.; Zhong, C.; et al. The Synergistic Anti-Tumor Activity of EZH2 Inhibitor SHR2554 and HDAC Inhibitor Chidamide through ORC1 Reduction of DNA Replication Process in Diffuse Large B Cell Lymphoma. Cancers 2021, 13, 4249. https://doi.org/10.3390/cancers13174249
Wang X, Wang D, Ding N, Mi L, Yu H, Wu M, Feng F, Hu L, Zhang Y, Zhong C, et al. The Synergistic Anti-Tumor Activity of EZH2 Inhibitor SHR2554 and HDAC Inhibitor Chidamide through ORC1 Reduction of DNA Replication Process in Diffuse Large B Cell Lymphoma. Cancers. 2021; 13(17):4249. https://doi.org/10.3390/cancers13174249
Chicago/Turabian StyleWang, Xing, Dedao Wang, Ning Ding, Lan Mi, Hui Yu, Meng Wu, Feier Feng, Luni Hu, Yime Zhang, Chao Zhong, and et al. 2021. "The Synergistic Anti-Tumor Activity of EZH2 Inhibitor SHR2554 and HDAC Inhibitor Chidamide through ORC1 Reduction of DNA Replication Process in Diffuse Large B Cell Lymphoma" Cancers 13, no. 17: 4249. https://doi.org/10.3390/cancers13174249
APA StyleWang, X., Wang, D., Ding, N., Mi, L., Yu, H., Wu, M., Feng, F., Hu, L., Zhang, Y., Zhong, C., Ye, Y., Li, J., Fang, W., Shi, Y., Deng, L., Ying, Z., Song, Y., & Zhu, J. (2021). The Synergistic Anti-Tumor Activity of EZH2 Inhibitor SHR2554 and HDAC Inhibitor Chidamide through ORC1 Reduction of DNA Replication Process in Diffuse Large B Cell Lymphoma. Cancers, 13(17), 4249. https://doi.org/10.3390/cancers13174249
