Utilizing Three-Dimensional Culture Methods to Improve High-Throughput Drug Screening in Anaplastic Thyroid Carcinoma
Abstract
Simple Summary
Abstract
1. Introduction
2. Materials and Methods
3. Results
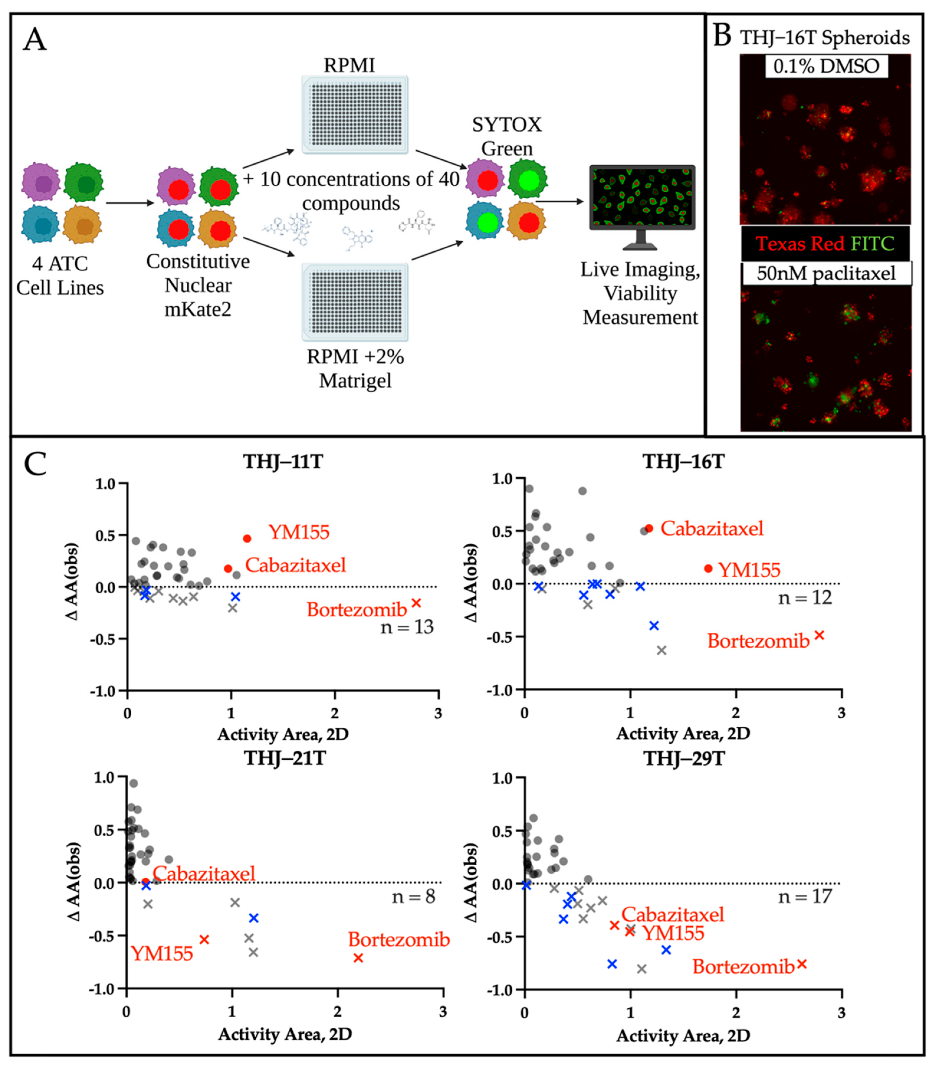
3.1. Primary and Confirmation Screens Identify 40 High-Priority Compounds
3.1.1. Primary Compound Screen of 1525 Drugs Identifies 62 Hits

3.1.2. Confirmation Screen Allows for IC50 Calculation and Prioritization

3.2. Three-Dimensional Culture Identifies Compounds with Differential Efficacy
3.2.1. Value of Spheroids in Drug Screening
3.2.2. Comparing Monolayer and Spheroid Drug Responses to Inform Future Studies

4. Discussion
5. Conclusions
Supplementary Materials
Author Contributions
Funding
Institutional Review Board Statement
Informed Consent Statement
Data Availability Statement
Acknowledgments
Conflicts of Interest
References
- Lin, B.; Ma, H.; Ma, M.; Zhang, Z.; Sun, Z.; Hsieh, I.; Okenwa, O.; Guan, H.; Le, J.; Lv, W. The incidence and survival analysis for anaplastic thyroid cancer: A SEER database analysis. Am. J. Transl. Res. 2019, 11, 5888–5896. [Google Scholar] [PubMed]
- Smallridge, R.; Marlow, L.; Copland, J. Anaplastic thyroid cancer: Molecular pathogenesis and emerging therapies. Endocr. Relat. Cancer 2008, 16, 17–44. [Google Scholar] [CrossRef] [PubMed]
- Maniakas, A.; Dadu, R.; Busaidy, N.; Wang, J.; Ferrarotto, R.; Lu, C.; Williams, M.; Gunn, G.; Hofmann, M.; Cote, G.; et al. Evaluation of overall survival in patients with anaplastic thyroid carcinoma, 2000–2019. JAMA Oncol. 2020, 6, 1397–1404. [Google Scholar] [CrossRef] [PubMed]
- Smallridge, R.; Ain, K.; Asa, S.; Bible, K.; Brierley, J.; Burman, K.; Kebebew, E.; Lee, N.; Nikiforov, Y.; Rosenthal, M.; et al. American Thyroid Association Anaplastic Thyroid Cancer Guidelines Taskforce. American Thyroid Association guidelines for management of patients with anaplastic thyroid cancer. Thyroid 2012, 22, 1104–1139. [Google Scholar] [CrossRef]
- Subbiah, V.; Kreitman, R.; Wainberg, Z.; Cho, J.; Schellens, J.; Soria, J.; Wen, P.; Zielinski, C.; Cabanillas, M.; Urbanowitz, G.; et al. Dabrafenib and trametinib treatment in patients with locally advanced or metastatic BRAF V600-mutant anaplastic thyroid cancer. J. Clin. Oncol. 2018, 36, 7–13. [Google Scholar] [CrossRef]
- Subbiah, V.; Kreitman, R.; Wainberg, Z.; Cho, J.; Schellens, J.; Soria, J.; Wen, P.; Zielinski, C.; Cabanillas, M.; Boran, A.; et al. Dabrafenib plus trametinib in patients with BRAF V600E-mutant anaplastic thyroid cancer: Updated analysis from the phase II ROAR basket study. Ann. Oncol. 2022; in press. [Google Scholar] [CrossRef]
- Lee, M.; Bergdorf, K.; Phifer, C.; Jones, C.; Byon, S.; Sawyer, L.; Bauer, J.; Weiss, V. Novel three-dimensional cultures provide insights into thyroid cancer behavior. Endocr. Relat. Cancer 2020, 27, 111–121. [Google Scholar] [CrossRef]
- Chaicharoenaudomrung, N.; Kunhorm, P.; Noisa, P. Three-dimensional cell culture systems as an in vitro platform for cancer and stem cell modeling. World J. Stem Cells 2019, 11, 1065–1083. [Google Scholar] [CrossRef]
- Cirello, V.; Vaira, V.; Grassi, E.; Vezzoli, V.; Ricca, D.; Colombo, C.; Bosari, S.; Vicentini, L.; Persani, L.; Ferrero, S.; et al. Multicellular spheroids from normal and neoplastic thyroid tissues as a suitable model to test the effects of multikinase inhibitors. Oncotarget 2017, 8, 9752–9766. [Google Scholar] [CrossRef]
- Vlachogiannis, G.; Hedayat, S.; Vatsiou, A.; Jamin, Y.; Fernandez-Mateos, J.; Khan, K.; Lampis, A.; Eason, K.; Huntingford, I.; Burke, R.; et al. Patient-derived organoids model treatment response of metastatic gastrointestinal cancers. Science 2018, 359, 920–926. [Google Scholar] [CrossRef]
- Lagies, S.; Schlimpert, M.; Neumann, S.; Waldin, A.; Kammerer, B.; Borner, C.; Peintner, L. Cells grown in three-dimensional spheroids mirror in vivo metabolic response of epithelial cells. Commun. Biol. 2020, 3, 246. [Google Scholar] [CrossRef] [PubMed]
- Meyer, C.; Wooten, D.; Paudel, B.; Bauer, J.; Hardeman, K.; Westover, D.; Lovly, C.; Harris, L.; Tyson, D.; Quaranta, V. Quantifying drug combination synergy along potency and efficacy axes. Cell Syst. 2019, 8, 97–108.e16. [Google Scholar] [CrossRef] [PubMed]
- Lubbock, A.; Harris, L.; Quaranta, V.; Tyson, D.; Lopez, C. Thunor: Visualization and analysis of high-throughput dose-response datasets. Nucleic Acids Res. 2021, 49, W633–W640. [Google Scholar] [CrossRef] [PubMed]
- Landa, I.; Pozdeyev, N.; Korch, C.; Marlow, L.; Smallridge, R.; Copland, J.; Henderson, Y.; Lai, S.; Clayman, G.; Onoda, N.; et al. Comprehensive genetic characterization of human thyroid cancer cell lines: A validated panel for preclinical studies. Clin. Cancer Res. 2019, 25, 3141–3151. [Google Scholar] [CrossRef]
- Marlow, L.; D’Innocenze, J.; Zhang, Y.; Rohl, S.; Cooper, S.; Sebo, T.; Grant, C.; McIver, B.; Kasperbauer, J.; Wadsworth, J.; et al. Detailed molecular fingerprinting of four new anaplastic thyroid carcinoma cell lines and their use for verification of RhoB as a molecular therapeutic target. J. Clin. Endocrinol. Metab. 2010, 95, 5338–5347. [Google Scholar] [CrossRef]
- Adams, J. The Valley of Death in anticancer drug development: A re-assessment. Trends Pharmacol. Sci. 2012, 33, 173–180. [Google Scholar] [CrossRef]
- Kola, I.; Landis, J. Can the pharmaceutical industry reduce attrition rates? Nat. Rev. Drug Discov. 2004, 3, 711–716. [Google Scholar] [CrossRef]
- Moreno, L.; Pearson, A. How can attrition rates be reduced in cancer drug discovery? Expert Opin. Drug Discov. 2013, 8, 363–368. [Google Scholar] [CrossRef]
- Liu, R.; Xiao, Z.; Xu, H.; Long, Z.; Wei, F.; Zhuang, S.; Sun, X.; Xie, L.; Mu, J.; Yang, A.; et al. Treatment and prognosis of anaplastic thyroid carcinoma; A clinical study of 50 cases. PLoS ONE 2016, 11, e0164840. [Google Scholar] [CrossRef]
- Wendler, J.; Kroiss, M.; Gast, K.; Kreissi, M.; Allelein, S.; Lichtenauer, U.; Blaser, R.; Spitzweg, C.; Fassnacht, M.; Schott, M.; et al. Clinical presentation, treatment and outcome of anaplastic thyroid carcinoma: Results of a multicenter study in Germany. Eur. J. Endocrinol. 2016, 175, 521–529. [Google Scholar] [CrossRef]
- Adams, J.; Palombella, V.; Sausville, E.; Johnson, J.; Destree, A.; Lazarus, D.; Maas, J.; Pien, C.; Prakash, S.; Elliott, P. Proteasome inhibitors: A novel class of potent and effective antitumor agents. Cancer Res. 1999, 59, 2615–2622. [Google Scholar] [PubMed]
- Adams, J. The proteasome: Structure, function, and role in the cell. Cancer Treat. Rev. 2003, 29 (Suppl. 1), 3–9. [Google Scholar] [CrossRef]
- Tan, C.; Abdul-Majeed, S.; Cael, B.; Barta, S. Clinical pharmacokinetics and pharmacodynamics of bortezomib. Clin. Pharmacokinet. 2019, 58, 157–168. [Google Scholar] [CrossRef] [PubMed]
- Scott, K.; Hayden, P.; Will, A.; Wheatley, K.; Coyne, I. Bortezomib for the treatment of multiple myeloma. Cochrane Database Syst. Rev. 2016, 4, CD010816. [Google Scholar] [CrossRef] [PubMed]
- Moreau, P.; Pylypenko, H.; Grosicki, S.; Karamanesht, I.; Leleu, X.; Grishunina, M.; Rekhyman, G.; Masliak, Z.; Robak, T.; Shubina, A.; et al. Subcutaneous verses intravenous administration of bortezomib in patients with relapsed multiple myeloma: A randomized, phase 3, non-inferiority study. Lancet Oncol. 2011, 12, 431–440. [Google Scholar] [CrossRef]
- Tsumagari, K.; Elmageed, Z.; Sholl, A.; Green, E.; Sobti, S.; Khan, A.; Kandil, A.; Murad, F.; Friedlander, P.; Boulares, A.; et al. Bortezomib sensitizes thyroid cancer to BRAF inhibitor in vitro and in vivo. Endocr.-Relat. Cancer 2018, 25, 99–109. [Google Scholar] [CrossRef]
- Mitsiades, C.; McMillin, D.; Kotoula, V.; Poulaki, V.; McMullan, C.; Negri, J.; Fanourakis, G.; Tseleni-Balafouta, S.; Ain, K.; Mitsiades, N. Antitumor effects of the proteasome inhibitor bortezomib in medullary and anaplastic thyroid carcinoma cells in vitro. J. Clin. Endocrinol. Metab. 2006, 91, 4013–4021. [Google Scholar] [CrossRef][Green Version]
- Altmann, A.; Markert, A.; Askoxylakis, V.; Schoning, T.; Jesenofsky, R.; Eisenhut, M.; Haberkorn, U. Antitumor effects of proteasome inhibition in anaplastic thyroid carcinoma. J. Nucl. Med. 2012, 53, 1764–1771. [Google Scholar] [CrossRef]
- Nachalon, Y.; Stern-Shavit, S.; Bachar, G.; Shvero, J.; Limon, D.; Popovtzer, A. Aggressive palliation and survival in anaplastic thyroid carcinoma. JAMA Otolaryngol. Head Neck Surg. 2015, 141, 1128–1132. [Google Scholar] [CrossRef]
- Abate, E.; Smallridge, R. Managing anaplastic thyroid carcinoma. Expert Rev. Endocrinol. 2014, 6, 793–809. [Google Scholar] [CrossRef]
- Duran, G.; Derdau, V.; Weitz, D.; Phillippe, N.; Blankenstein, J.; Atzrodt, J.; Semiond, D.; Gianolio, D.; Mace, S.; Sikic, B. Cabazitaxel is more active than first-generation taxanes in ABCB1(+) cell lines due to its reduced affinity for P-glycoprotein. Cancer Chemother. Pharmacol. 2018, 81, 1095–1103. [Google Scholar] [CrossRef] [PubMed]
- Sugawara, I.; Masunaga, A.; Itoyama, S.; Sumizawa, T.; Akiyama, S.; Yamashita, T. Expression of multidrug resistance-associated protein (MRP) in thyroid cancers. Cancer Lett. 1995, 95, 135–138. [Google Scholar] [CrossRef]
- Sternberg, C.; Castellano, D.; de Bono, J.; Fizazi, K.; Tombal, B.; Wulfing, C.; Kramer, G.; Eymard, J.; Bamias, A.; Carles, J.; et al. Efficacy and safety of cabazitaxel versus abiraterone or enzalutamide in older patients with metastatic castration-resistant prostate cancer in the CARD study. Eur. Urol. 2021, 80, 497–506. [Google Scholar] [CrossRef] [PubMed]
- Koutras, A.; Zagouri, F.; Koliou, G.; Psoma, E.; Chryssogonidis, I.; Lazaridis, G.; Tryfonopoulos, D.; Kotsakis, A.; Res, E.; Kentepozidis, N.; et al. Phase 2 study of cabazitaxel as second-line treatment in patients with HER2-negative metastatic breast cancer previously treated with taxanes-a Hellenic Cooperative Oncology Group (HeCOG) trial. Br. J. Cancer 2020, 123, 355–361. [Google Scholar] [CrossRef]
- Nakahara, T.; Takeuchi, M.; Kinoyama, I.; Minematsu, T.; Shirasuna, K.; Matsuhisa, A.; Kita, A.; Tominaga, F.; Yamanaka, K.; Kudoh, M.; et al. YM155, a novel small-molecular survivin suppressant, induces regression of established human hormone-refractory prostate tumor xenografts. Cancer Res. 2007, 67, 8014–8021. [Google Scholar] [CrossRef]
- Waligorska-Stachura, J.; Sawicka-Gutaj, N.; Zabel, M.; Andresiewicz, M.; Gut, P.; Czarnywojtek, A.; Ruchala, M. Survivin DEx3 as a biomarker of thyroid cancers: A study at the mRNA and protein level. Oncol. Lett. 2017, 13, 2437–2441. [Google Scholar] [CrossRef][Green Version]
- Pannone, G.; Santoro, A.; Pasquali, D.; Zamparese, R.; Mattoni, M.; Russo, G.; Landrischina, M.; Piscazzi, A.; Toti, P.; Cignarelli, M.; et al. The role of survivin in thyroid tumors: Differences of expression in well-differentiated, non-well-differentiated, and anaplastic thyroid cancers. Thyroid 2014, 24, 511–519. [Google Scholar] [CrossRef]
- Mehta, A.; Zhang, L.; Boufraqech, M.; Liu-Chittenden, Y.; Zhang, Y.; Patel, D.; Davis, S.; Rosenberg, A.; Ylaya, K.; Aufforth, R.; et al. Inhibition of survivin with YM155 induces durable tumor response in anaplastic thyroid cancer. Clin. Cancer Res. 2015, 21, 4123–4132. [Google Scholar] [CrossRef]
- Xu, Q.; Mackay, R.; Xiao, A.; Copland, J.; Weinberger, P. YM155 induces oxidative stress-mediated DNA damage and cell cycle arrest, and causes programmed cell death in anaplastic thyroid cancer cells. Int. J. Mol. Sci. 2021, 22, 1961. [Google Scholar] [CrossRef]

| Cell Line | Notable Mutations | Morphology |
|---|---|---|
| THJ-11T | KRAS c.G35T, TP53 c.G733A, TERT c.C228T and c.T349C | Squamoid; compact spheroids |
| THJ-16T | PI3KCA c.G1633A, TP53 c.G818A, TERT c.C228T, MKRN1-BRAF fusion | Spindle; compact spheroids |
| THJ-21T | BRAF c.T1799A, TP53 c.G839C, TERT c.C228T and c.T349C | Spindle; loosely associated spheroids |
| THJ-29T | TP53 c.C310T and TERT c.C250T | Spindle/giant; loosely associated spheroids |
Publisher’s Note: MDPI stays neutral with regard to jurisdictional claims in published maps and institutional affiliations. |
© 2022 by the authors. Licensee MDPI, Basel, Switzerland. This article is an open access article distributed under the terms and conditions of the Creative Commons Attribution (CC BY) license (https://creativecommons.org/licenses/by/4.0/).
Share and Cite
Bergdorf, K.; Bauer, J.A.; Westover, D.; Phifer, C.; Murphy, B.; Tyson, D.R.; Lee, E.; Weiss, V.L. Utilizing Three-Dimensional Culture Methods to Improve High-Throughput Drug Screening in Anaplastic Thyroid Carcinoma. Cancers 2022, 14, 1855. https://doi.org/10.3390/cancers14081855
Bergdorf K, Bauer JA, Westover D, Phifer C, Murphy B, Tyson DR, Lee E, Weiss VL. Utilizing Three-Dimensional Culture Methods to Improve High-Throughput Drug Screening in Anaplastic Thyroid Carcinoma. Cancers. 2022; 14(8):1855. https://doi.org/10.3390/cancers14081855
Chicago/Turabian StyleBergdorf, Kensey, Joshua A. Bauer, David Westover, Courtney Phifer, Barbara Murphy, Darren R. Tyson, Ethan Lee, and Vivian L. Weiss. 2022. "Utilizing Three-Dimensional Culture Methods to Improve High-Throughput Drug Screening in Anaplastic Thyroid Carcinoma" Cancers 14, no. 8: 1855. https://doi.org/10.3390/cancers14081855
APA StyleBergdorf, K., Bauer, J. A., Westover, D., Phifer, C., Murphy, B., Tyson, D. R., Lee, E., & Weiss, V. L. (2022). Utilizing Three-Dimensional Culture Methods to Improve High-Throughput Drug Screening in Anaplastic Thyroid Carcinoma. Cancers, 14(8), 1855. https://doi.org/10.3390/cancers14081855

