Therapeutic Potential of Targeting the Cytochrome P450 Enzymes Using Lopinavir/Ritonavir in Colorectal Cancer: A Study in Monolayers, Spheroids and In Vivo Models
Abstract
Simple Summary
Abstract
1. Introduction
2. Materials and Methods
2.1. Chemicals and Drugs
2.2. Cell Culture
2.3. Patient Samples
2.4. Inhibition of Cell Growth
2.5. Evaluation of Drug Activity in Multicellular Spheroids
2.6. Assessment of Apoptosis
2.7. Analysis of Migration by Wound-Healing Assay
2.8. Gene Expression Measurment with qRT-PCR
2.9. In Vivo Studies
2.10. Histopathological Staining
2.11. Oxidative Stress Assessment
2.11.1. Malondialdehyde (MDA) Assessment
2.11.2. Measuring Total Thiol Group Concentration
2.11.3. Determination of Superoxide Dismutase (SOD)
2.11.4. Catalase Activity (CAT)
2.12. In Silico Analysis
2.13. Identification of Genes Dysregulated Expression (DEGs)
2.14. Statistical Analysis
3. Results
3.1. Gene Signatures and Impact of CYP450 in CRC
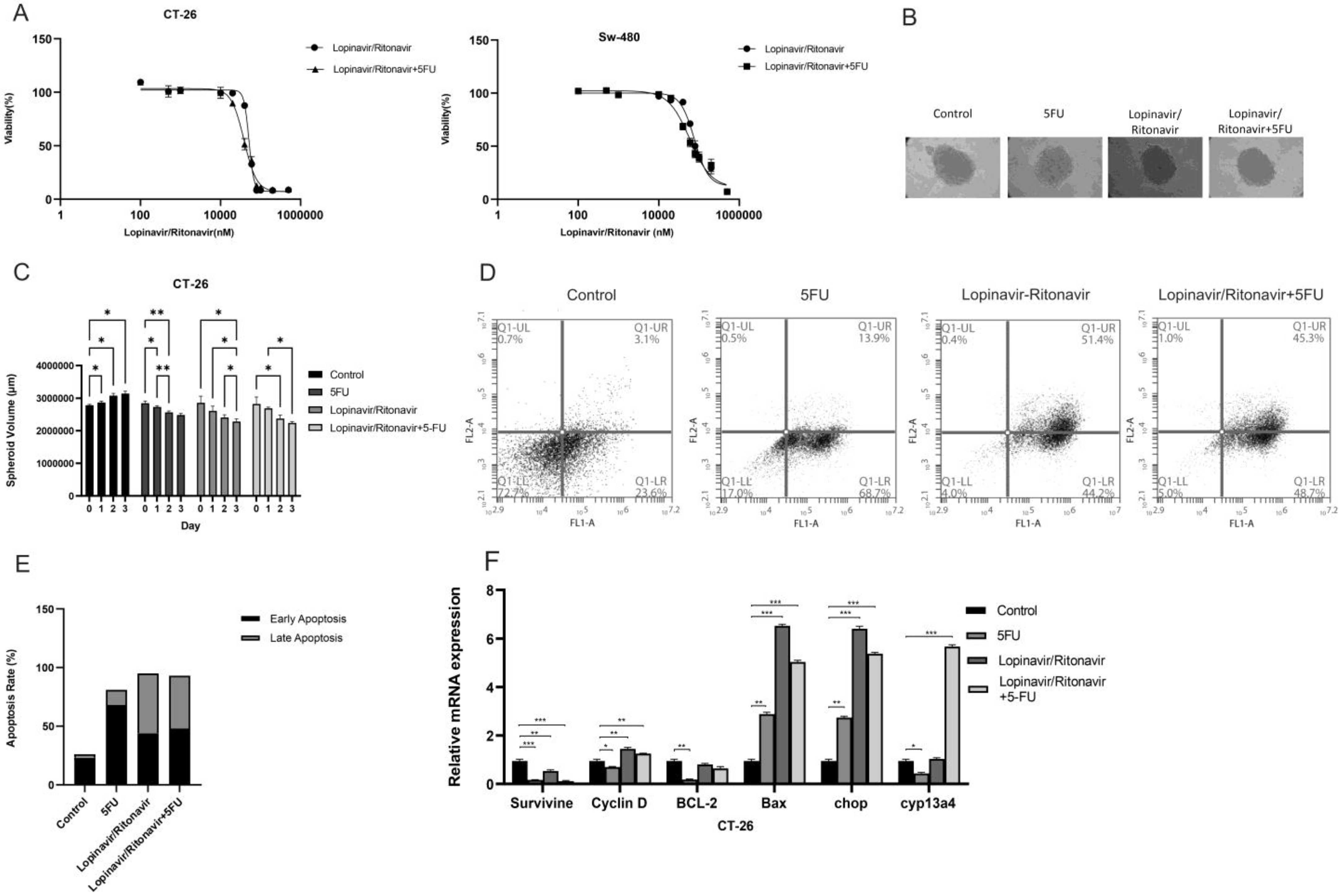
3.2. Lopinavir/Ritonavir Inhibits Cell Proliferation
3.3. Lopinavir/Ritonavir Decreases Migration
3.4. Lopinavir/Ritonavir Suppresses Tumor Growth
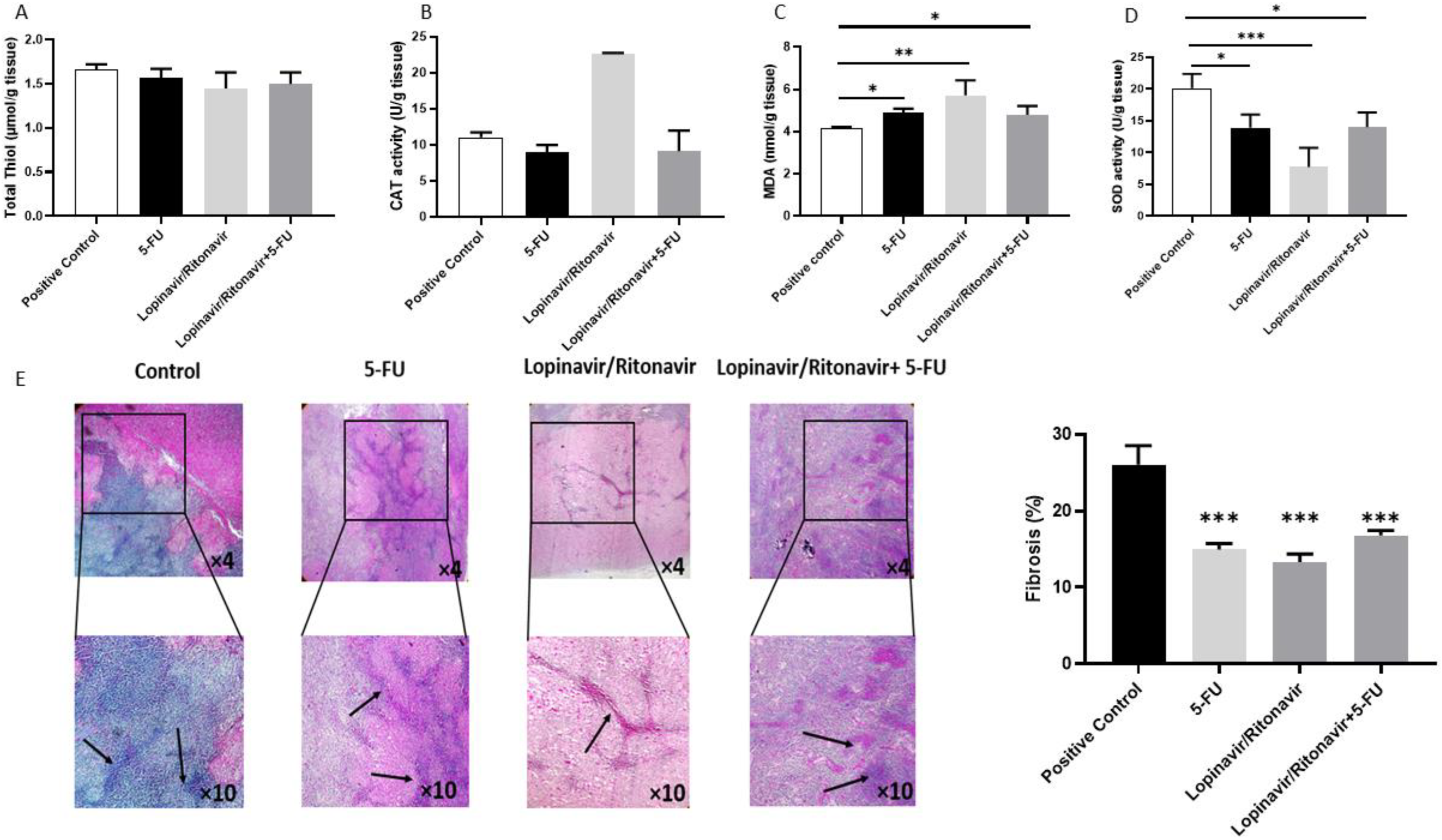
3.5. The Effect of Lopinavir/Ritonavir on Oxidant/Antioxidant Markers
4. Discussion
5. Conclusions
Supplementary Materials
Author Contributions
Funding
Institutional Review Board Statement
Informed Consent Statement
Data Availability Statement
Acknowledgments
Conflicts of Interest
References
- Sung, H.; Ferlay, J.; Siegel, R.L.; Laversanne, M.; Soerjomataram, I.; Jemal, A.; Bray, F. Global Cancer Statistics 2020: GLOBOCAN Estimates of Incidence and Mortality Worldwide for 36 Cancers in 185 Countries. CA Cancer J. Clin. 2021, 71, 209–249. [Google Scholar] [CrossRef] [PubMed]
- Morgan, E.; Arnold, M.; Gini, A.; Lorenzoni, V.; Cabasag, C.J.; Laversanne, M.; Vignat, J.; Ferlay, J.; Murphy, N.; Bray, F. Global burden of colorectal cancer in 2020 and 2040: Incidence and mortality estimates from GLOBOCAN. Gut 2023, 72, 338–344. [Google Scholar] [CrossRef] [PubMed]
- Marmol, I.; Sanchez-de-Diego, C.; Pradilla Dieste, A.; Cerrada, E.; Rodriguez Yoldi, M.J. Colorectal Carcinoma: A General Overview and Future Perspectives in Colorectal Cancer. Int. J. Mol. Sci. 2017, 18, 197. [Google Scholar] [CrossRef] [PubMed]
- Siegel, R.L.; Miller, K.D.; Goding Sauer, A.; Fedewa, S.A.; Butterly, L.F.; Anderson, J.C.; Cercek, A.; Smith, R.A.; Jemal, A. Colorectal cancer statistics, 2020. CA Cancer J. Clin. 2020, 70, 145–164. [Google Scholar] [CrossRef] [PubMed]
- Showalter, S.L.; Showalter, T.N.; Witkiewicz, A.; Havens, R.; Kennedy, E.P.; Hucl, T.; Kern, S.E.; Yeo, C.J.; Brody, J.R. Evaluating the drug-target relationship between thymidylate synthase expression and tumor response to 5-fluorouracil: Is it time to move forward? Cancer Biol. Ther. 2008, 7, 986–994. [Google Scholar] [CrossRef] [PubMed]
- Zhang, N.; Yin, Y.; Xu, S.J.; Chen, W.S. 5-Fluorouracil: Mechanisms of resistance and reversal strategies. Molecules 2008, 13, 1551–1569. [Google Scholar] [CrossRef]
- Nebert, D.W.; Russell, D.W. Clinical importance of the cytochromes P450. Lancet 2002, 360, 1155–1162. [Google Scholar] [CrossRef]
- Bruno, R.D.; Njar, V.C. Targeting cytochrome P450 enzymes: A new approach in anti-cancer drug development. Bioorg. Med. Chem. 2007, 15, 5047–5060. [Google Scholar] [CrossRef]
- McFadyen, M.C.E.; Melvin, W.T.; Murray, G.I. Cytochrome P 450 enzymes: Novel options for cancer therapeutics. Mol. Cancer Ther. 2004, 3, 363–371. [Google Scholar] [CrossRef]
- Murray, G.I. The role of cytochrome P450 in tumour development and progression and its potential in therapy. J. Pathol. 2000, 192, 419–426. [Google Scholar] [CrossRef]
- Löhr, M. Cytochrome P450 enzymes and tumor therapy. Mol. Cancer Ther. 2004, 3, 1503–1504. [Google Scholar] [CrossRef]
- Scripture, C.D.; Sparreboom, A.; Figg, W.D. Modulation of cytochrome P450 activity: Implications for cancer therapy. Lancet Oncol. 2005, 6, 780–789. [Google Scholar] [CrossRef]
- Ikezoe, T.; Hisatake, Y.; Takeuchi, T.; Ohtsuki, Y.; Yang, Y.; Said, J.W.; Taguchi, H.; Koeffler, H.P. HIV-1 protease inhibitor, ritonavir: A potent inhibitor of CYP3A4, enhanced the anticancer effects of docetaxel in androgen-independent prostate cancer cells in vitro and in vivo. Cancer Res. 2004, 64, 7426–7431. [Google Scholar] [CrossRef]
- Maksimovic-Ivanic, D.; Fagone, P.; McCubrey, J.; Bendtzen, K.; Mijatovic, S.; Nicoletti, F. HIV-protease inhibitors for the treatment of cancer: Repositioning HIV protease inhibitors while developing more potent NO-hybridized derivatives? Int. J. Cancer 2017, 140, 1713–1726. [Google Scholar] [CrossRef]
- Sgadari, C.; Barillari, G.; Toschi, E.; Carlei, D.; Bacigalupo, I.; Baccarini, S.; Palladino, C.; Leone, P.; Bugarini, R.; Malavasi, L.; et al. HIV protease inhibitors are potent anti-angiogenic molecules and promote regression of Kaposi sarcoma. Nat. Med. 2002, 8, 225–232. [Google Scholar] [CrossRef]
- Blumenthal, G.M.; Gills, J.J.; Ballas, M.S.; Bernstein, W.B.; Komiya, T.; Dechowdhury, R.; Morrow, B.; Root, H.; Chun, G.; Helsabeck, C.; et al. A phase I trial of the HIV protease inhibitor nelfinavir in adults with solid tumors. Oncotarget 2014, 5, 8161–8172. [Google Scholar] [CrossRef]
- Kariya, R.; Taura, M.; Suzu, S.; Kai, H.; Katano, H.; Okada, S. HIV protease inhibitor Lopinavir induces apoptosis of primary effusion lymphoma cells via suppression of NF-κB pathway. Cancer Lett. 2014, 342, 52–59. [Google Scholar] [CrossRef]
- Jiang, W.; Mikochik, P.J.; Ra, J.H.; Lei, H.; Flaherty, K.T.; Winkler, J.D.; Spitz, F.R. HIV protease inhibitor nelfinavir inhibits growth of human melanoma cells by induction of cell cycle arrest. Cancer Res. 2007, 67, 1221–1227. [Google Scholar] [CrossRef]
- Ikezoe, T.; Saito, T.; Bandobashi, K.; Yang, Y.; Koeffler, H.P.; Taguchi, H. HIV-1 protease inhibitor induces growth arrest and apoptosis of human multiple myeloma cells via inactivation of signal transducer and activator of transcription 3 and extracellular signal-regulated kinase 1/2. Mol. Cancer Ther. 2004, 3, 473–479. [Google Scholar] [CrossRef]
- Yang, Y.; Ikezoe, T.; Takeuchi, T.; Adachi, Y.; Ohtsuki, Y.; Takeuchi, S.; Koeffler, H.P.; Taguchi, H. HIV-1 protease inhibitor induces growth arrest and apoptosis of human prostate cancer LNCaP cells in vitro and in vivo in conjunction with blockade of androgen receptor STAT3 and AKT signaling. Cancer Sci. 2005, 96, 425–433. [Google Scholar] [CrossRef]
- Cvetkovic, R.S.; Goa, K.L. Lopinavir/ritonavir: A review of its use in the management of HIV infection. Drugs 2003, 63, 769–802. [Google Scholar] [CrossRef] [PubMed]
- Walmsley, S.; Bernstein, B.; King, M.; Arribas, J.; Beall, G.; Ruane, P.; Johnson, M.; Johnson, D.; Lalonde, R.; Japour, A. Lopinavir–ritonavir versus nelfinavir for the initial treatment of HIV infection. N. Engl. J. Med. 2002, 346, 2039–2046. [Google Scholar] [CrossRef] [PubMed]
- Plumb, J.A. Cell Sensitivity Assays: The MTT Assay. In Cancer Cell Culture: Methods and Protocols; Langdon, S.P., Ed.; Humana Press: Totowa, NJ, USA, 2004; pp. 165–169. [Google Scholar]
- Gong, X.; Lin, C.; Cheng, J.; Su, J.; Zhao, H.; Liu, T.; Wen, X.; Zhao, P. Generation of Multicellular Tumor Spheroids with Microwell-Based Agarose Scaffolds for Drug Testing. PLoS ONE 2015, 10, e0130348. [Google Scholar] [CrossRef] [PubMed]
- Giovannetti, E.; Wang, Q.; Avan, A.; Funel, N.; Lagerweij, T.; Lee, J.H.; Caretti, V.; van der Velde, A.; Boggi, U.; Wang, Y.; et al. Role of CYB5A in pancreatic cancer prognosis and autophagy modulation. J. Natl. Cancer Inst. 2014, 106, djt346. [Google Scholar] [CrossRef]
- Jonkman, J.E.; Cathcart, J.A.; Xu, F.; Bartolini, M.E.; Amon, J.E.; Stevens, K.M.; Colarusso, P. An introduction to the wound healing assay using live-cell microscopy. Cell Adhes. Migr. 2014, 8, 440–451. [Google Scholar] [CrossRef]
- Nedaeinia, R.; Sharifi, M.; Avan, A.; Kazemi, M.; Rafiee, L.; Ghayour-Mobarhan, M.; Salehi, R. Locked nucleic acid anti-miR-21 inhibits cell growth and invasive behaviors of a colorectal adenocarcinoma cell line: LNA-anti-miR as a novel approach. Cancer Gene Ther. 2016, 23, 246–253. [Google Scholar] [CrossRef]
- Hashemzehi, M.; Behnam-Rassouli, R.; Hassanian, S.M.; Moradi-Binabaj, M.; Moradi-Marjaneh, R.; Rahmani, F.; Fiuji, H.; Jamili, M.; Mirahmadi, M.; Boromand, N. Phytosomal-curcumin antagonizes cell growth and migration, induced by thrombin through AMP-Kinase in breast cancer. J. Cell. Biochem. 2018, 119, 5996–6007. [Google Scholar] [CrossRef]
- Hosseinzadeh, H.; Sadeghnia, H.R. Safranal, a constituent of Crocus sativus (saffron), attenuated cerebral ischemia induced oxidative damage in rat hippocampus. J. Pharm. Pharm. Sci. 2005, 8, 394–399. [Google Scholar]
- Wrighton, S.A.; VandenBranden, M.; Ring, B.J. The human drug metabolizing cytochromes P450. J. Pharmacokinet. Biopharm. 1996, 24, 461–473. [Google Scholar] [CrossRef]
- Guengerich, F.P. Cytochrome P-450 3A4: Regulation and role in drug metabolism. Annu. Rev. Pharmacol. Toxicol. 1999, 39, 1–17. [Google Scholar] [CrossRef]
- Watkins, P.B.; Wrighton, S.A.; Schuetz, E.G.; Molowa, D.T.; Guzelian, P.S. Identification of glucocorticoid-inducible cytochromes P-450 in the intestinal mucosa of rats and man. J. Clin. Investig. 1987, 80, 1029–1036. [Google Scholar] [CrossRef]
- Sandström, R.; Knutson, T.W.; Knutson, L.; Jansson, B.; Lennernäs, H. The effect of ketoconazole on the jejunal permeability and CYP3A metabolism of (R/S)-verapamil in humans. Br. J. Clin. Pharmacol. 1999, 48, 180–189. [Google Scholar] [CrossRef][Green Version]
- Bernstein, W.B.; Dennis, P.A. Repositioning HIV protease inhibitors as cancer therapeutics. Curr. Opin. HIV AIDS 2008, 3, 666–675. [Google Scholar] [CrossRef]
- Gills, J.J.; Lopiccolo, J.; Dennis, P.A. Nelfinavir, a new anti-cancer drug with pleiotropic effects and many paths to autophagy. Autophagy 2008, 4, 107–109. [Google Scholar] [CrossRef]
- Gills, J.J.; LoPiccolo, J.; Tsurutani, J.; Shoemaker, R.H.; Best, C.J.M.; Abu-Asab, M.S.; Borojerdi, J.; Warfel, N.A.; Gardner, E.R.; Danish, M. Nelfinavir, A lead HIV protease inhibitor, is a broad-spectrum, anticancer agent that induces endoplasmic reticulum stress, autophagy, and apoptosis in vitro and in vivo. Clin. Cancer. Res. 2007, 13, 5183–5194. [Google Scholar] [CrossRef]
- Johnson, M.D.; O’Connell, M.; Pilcher, W. Lopinavir inhibits meningioma cell proliferation by Akt independent mechanism. J. Neurooncol. 2011, 101, 441–448. [Google Scholar] [CrossRef]
- Abt, D.; Besse, A.; Sedlarikova, L.; Kraus, M.; Bader, J.; Silzle, T.; Vodinska, M.; Slaby, O.; Schmid, H.P.; Engeler, D.S.; et al. Improving the efficacy of proteasome inhibitors in the treatment of renal cell carcinoma by combination with the human immunodeficiency virus (HIV)-protease inhibitors lopinavir or nelfinavir. BJU Int. 2018, 121, 600–609. [Google Scholar] [CrossRef]
- Liu, R.; Zhang, L.; Yang, J.; Zhang, X.; Mikkelsen, R.; Song, S.; Zhou, H. HIV Protease Inhibitors Sensitize Human Head and Neck Squamous Carcinoma Cells to Radiation by Activating Endoplasmic Reticulum Stress. PLoS ONE 2015, 10, e0125928. [Google Scholar] [CrossRef]
- Sato, A.; Okubo, K.; Asano, T.; Isono, M. Lopinavir synergizes with ritonavir to induce bladder cancer apoptosis by causing histone acetylation and endoplasmic reticulum stress. Eur. Urol. Suppl. 2017, 3, e1454–e1455. [Google Scholar] [CrossRef]
- Tricarico, P.M.; de Oliveira Franca, R.F.; Pacor, S.; Ceglia, V.; Crovella, S.; Celsi, F. HIV Protease Inhibitors Apoptotic Effect in SH-SY5Y Neuronal Cell Line. Cell. Physiol. Biochem. 2016, 39, 1463–1470. [Google Scholar] [CrossRef]
- Marima, R.; Hull, R.; Dlamini, Z.; Penny, C. The dual protease inhibitor lopinavir/ritonavir (LPV/r) exerts genotoxic stress on lung cells. Biomed. Pharmacother. 2020, 132, 110829. [Google Scholar] [CrossRef] [PubMed]
- Srirangam, A.; Milani, M.; Mitra, R.; Guo, Z.; Rodriguez, M.; Kathuria, H.; Fukuda, S.; Rizzardi, A.; Schmechel, S.; Skalnik, D.G.; et al. The human immunodeficiency virus protease inhibitor ritonavir inhibits lung cancer cells, in part, by inhibition of survivin. J. Thorac. Oncol. 2011, 6, 661–670. [Google Scholar] [CrossRef] [PubMed]
- Dewan, M.Z.; Uchihara, J.N.; Terashima, K.; Honda, M.; Sata, T.; Ito, M.; Fujii, N.; Uozumi, K.; Tsukasaki, K.; Tomonaga, M.; et al. Efficient intervention of growth and infiltration of primary adult T-cell leukemia cells by an HIV protease inhibitor, ritonavir. Blood 2006, 107, 716–724. [Google Scholar] [CrossRef] [PubMed]
- Sibanda, W.N. The Effect of Antiretrovirals on Myoblast Proliferation: Migration and Differentation. Ph.D. Thesis, University of KwaZulu-Natal, Durban, South Africa, 2013. [Google Scholar]
- van Roy, F. Beyond E-cadherin: Roles of other cadherin superfamily members in cancer. Nat. Rev. Cancer 2014, 14, 121–134. [Google Scholar] [CrossRef]
- Perna, A.; Lucariello, A.; Sellitto, C.; Agliata, I.; Carleo, M.A.; Sangiovanni, V.; Esposito, V.; Guerra, G.; Cobellis, L.; De Luca, A. Different Cell Cycle Modulation in SKOV-3 Ovarian Cancer Cell Line by Anti-HIV Drugs. Oncol. Res. 2017, 25, 1617–1624. [Google Scholar] [CrossRef]
- Li, J.; Lin, J.; Lin, J.R.; Farris, M.; Robbins, L.; Andrada, L.; Grohol, B.; Nong, S.; Liu, Y. Dolutegravir Inhibits Proliferation and Motility of BT-20 Tumor Cells Through Inhibition of Human Endogenous Retrovirus Type K. Cureus 2022, 14, e26525. [Google Scholar] [CrossRef]
- Avan, A.; Caretti, V.; Funel, N.; Galvani, E.; Maftouh, M.; Honeywell, R.J.; Lagerweij, T.; Van Tellingen, O.; Campani, D.; Fuchs, D. Crizotinib Inhibits Metabolic Inactivation of Gemcitabine in c-Met–driven Pancreatic Carcinoma. Cancer Res. 2013, 73, 6745–6756. [Google Scholar] [CrossRef]
- De Lima Pazine Campanholo, V.M.; Silva, R.M.; Silva, T.D.; Neto, R.A.; Paiotti, A.P.R.; Ribeiro, D.A.; Forones, N.M. Oral concentrated grape juice suppresses expression of NF-kappa B, TNF-α and iNOS in experimentally induced colorectal carcinogenesis in Wistar rats. Asian Pac. J. Cancer Prev. 2015, 16, 947–952. [Google Scholar] [CrossRef]
- Umesalma, S.; Sudhandiran, G. Differential inhibitory effects of the polyphenol ellagic acid on inflammatory mediators NF-κB, iNOS, COX-2, TNF-α, and IL-6 in 1, 2-dimethylhydrazine-induced rat colon carcinogenesis. Basic Clin. Pharmacol. Toxicol. 2010, 107, 650–655. [Google Scholar] [CrossRef]
- Kushchayeva, Y.; Jensen, K.; Recupero, A.; Costello, J.; Patel, A.; Klubo-Gwiezdzinska, J.; Boyle, L.; Burman, K.; Vasko, V. The HIV protease inhibitor nelfinavir down-regulates RET signaling and induces apoptosis in medullary thyroid cancer cells. J. Clin. Endocrinol. Metab. 2014, 99, E734–E745. [Google Scholar] [CrossRef]
- Subeha, M.R.; Telleria, C.M. The Anti-Cancer Properties of the HIV Protease Inhibitor Nelfinavir. Cancers 2020, 12, 3437. [Google Scholar] [CrossRef]
- Xiang, T.; Du, L.; Pham, P.; Zhu, B.; Jiang, S. Nelfinavir, an HIV protease inhibitor, induces apoptosis and cell cycle arrest in human cervical cancer cells via the ROS-dependent mitochondrial pathway. Cancer Lett. 2015, 364, 79–88. [Google Scholar] [CrossRef]
- Caron, M.; Auclair, M.; Donadille, B.; Bereziat, V.; Guerci, B.; Laville, M.; Narbonne, H.; Bodemer, C.; Lascols, O.; Capeau, J. Human lipodystrophies linked to mutations in A-type lamins and to HIV protease inhibitor therapy are both associated with prelamin A accumulation, oxidative stress and premature cellular senescence. Cell Death Differ. 2007, 14, 1759–1767. [Google Scholar] [CrossRef]
- Wan, W.; DePetrillo, P.B. Ritonavir protects hippocampal neurons against oxidative stress-induced apoptosis. Neurotoxicology 2002, 23, 301–306. [Google Scholar] [CrossRef]
- Kharazmi-Khorassani, J.; Asoodeh, A.; Tanzadehpanah, H. Antioxidant and angiotensin-converting enzyme (ACE) inhibitory activity of thymosin alpha-1 (Thα1) peptide. Bioorg. Chem. 2019, 87, 743–752. [Google Scholar] [CrossRef]
- Tanzadehpanah, H.; Bahmani, A.; Hosseinpour Moghadam, N.; Gholami, H.; Mahaki, H.; Farmany, A.; Saidijam, M. Synthesis, anticancer activity, and β-lactoglobulin binding interactions of multitargeted kinase inhibitor sorafenib tosylate (SORt) using spectroscopic and molecular modelling approaches. Luminescence 2021, 36, 117–128. [Google Scholar] [CrossRef]
- Morris, G.M.; Goodsell, D.S.; Huey, R.; Olson, A.J. Distributed automated docking of flexible ligands to proteins: Parallel applications of AutoDock 2.4. J. Comput.-Aided Mol. Des. 1996, 10, 293–304. [Google Scholar] [CrossRef]







| Receptors | Complexes | Energies | H-Bond |
|---|---|---|---|
| BAX | BAX-Lopinavir | −8.88 | Gly166 |
| [BAX-Lopinavir]-Ritonavir | −15.63 | Asp33, Arg34, Arg64, Arg65, and Asp68 | |
| [BAX-Lopinavir-Ritonavir]-5FU | −8.02 | Asp 98 and Ser184 | |
| BAX-5FU | −8.01 | Arg147 | |
| BCL2 | BCL2-Lopinavir | −11.31 | Asp140 and Arg 146 |
| [BCL2-Lopinavir]-Ritonavir | −17.40 | Ser116, Asn163, and Glu156 | |
| [BCL2-Lopinavir-Ritonavir]-5FU | −7.94 | Asn163 | |
| BCL2-5FU | −8.08 | Tyr21 and Asp102 | |
| IRE1 | IRE1-Lopinavir | −9.48 | Asp711 |
| [IRE1-Lopinavir]-Ritonavir | −17.16 | Asp847, Glu850, and Arg905 | |
| [IRE1-Lopinavir-Ritonavir]-5FU | −9.70 | Lys819 | |
| IRE1-5FU | −7.25 | Not Found | |
| PERK | PERK-Lopinavir | −7.15 | Ser1058 |
| [PERK-Lopinavir]-Ritonavir | −14.31 | Arg891, Glu893, Glu907, and Asp948 | |
| [PERK-Lopinavir-Ritonavir]-5FU | −8.66 | Ser1021 and Glu1025 | |
| PERK-5FU | −7.75 | Arg1034 | |
| Survivin | Survivin-Lopinavir | −10.85 | Thr5, Asp105, and Arg106 |
| [Survivin-Lopinavir]-Ritonavir | −16.56 | Glu116 and Thr117 | |
| [Survivin-Lopinavir-Ritonavir]-5FU | −6.70 | Lys78 | |
| Survivin-5FU | −7.31 | Ala3 | |
| CYP1A2 | CYP1A2-Lopinavir | −8.15 | Tyr160 and Arg281 |
| [CYP1A2-Lopinavir]-Ritonavir | −15.97 | Asp423 and Ser425 | |
| [CYP1A2-Lopinavir-Ritonavir]-5FU | −8.98 | Thr124 and Asp313 | |
| CYP1A2-5FU | −8.81 | Thr124 and Asp313 | |
| CYP2C9 | CYP2C9-Lopinavir | −7.04 | Asp49 and Lys52 |
| [CYP2C9-Lopinavir]-Ritonavir | −15.10 | Phe419, Asp349, and Glu438 | |
| [CYP2C9-Lopinavir-Ritonavir]-5FU | −9.64 | Thr305 and Pro427 | |
| CYP2C9-5FU | −8.58 | Thr305 and Pro427 | |
| CYP2C19 | CYP2C19-Lopinavir | −7.01 | His344, Phe419, and Lys421 |
| [CYP2C19-Lopinavir]-Ritonavir | −16.19 | Glu300 and Thr301 | |
| [CYP2C19-Lopinavir-Ritonavir]-5FU | −8.89 | Phe476 | |
| CYP2C19-5FU | −10.00 | Ile112 and Val436 | |
| CYP3A4 | CYP3A4-Lopinavir | −7.17 | Lys91 and Lys424 |
| [CYP3A4-Lopinavir]-Ritonavir | −18.44 | Lys173, Asp174, Tyr307, Glu308, and Ser312 | |
| [CYP3A4-Lopinavir-Ritonavir]-5FU | −9.32 | Leu482 | |
| CYP3A4-5FU | −7.85 | Phe302 |
Disclaimer/Publisher’s Note: The statements, opinions and data contained in all publications are solely those of the individual author(s) and contributor(s) and not of MDPI and/or the editor(s). MDPI and/or the editor(s) disclaim responsibility for any injury to people or property resulting from any ideas, methods, instructions or products referred to in the content. |
© 2023 by the authors. Licensee MDPI, Basel, Switzerland. This article is an open access article distributed under the terms and conditions of the Creative Commons Attribution (CC BY) license (https://creativecommons.org/licenses/by/4.0/).
Share and Cite
Alaei, M.; Nazari, S.E.; Pourali, G.; Asadnia, A.; Moetamani-Ahmadi, M.; Fiuji, H.; Tanzadehpanah, H.; Asgharzadeh, F.; Babaei, F.; Khojasteh-Leylakoohi, F.; et al. Therapeutic Potential of Targeting the Cytochrome P450 Enzymes Using Lopinavir/Ritonavir in Colorectal Cancer: A Study in Monolayers, Spheroids and In Vivo Models. Cancers 2023, 15, 3939. https://doi.org/10.3390/cancers15153939
Alaei M, Nazari SE, Pourali G, Asadnia A, Moetamani-Ahmadi M, Fiuji H, Tanzadehpanah H, Asgharzadeh F, Babaei F, Khojasteh-Leylakoohi F, et al. Therapeutic Potential of Targeting the Cytochrome P450 Enzymes Using Lopinavir/Ritonavir in Colorectal Cancer: A Study in Monolayers, Spheroids and In Vivo Models. Cancers. 2023; 15(15):3939. https://doi.org/10.3390/cancers15153939
Chicago/Turabian StyleAlaei, Maryam, Seyedeh Elnaz Nazari, Ghazaleh Pourali, AliReza Asadnia, Mehrdad Moetamani-Ahmadi, Hamid Fiuji, Hamid Tanzadehpanah, Fereshteh Asgharzadeh, Fatemeh Babaei, Fatemeh Khojasteh-Leylakoohi, and et al. 2023. "Therapeutic Potential of Targeting the Cytochrome P450 Enzymes Using Lopinavir/Ritonavir in Colorectal Cancer: A Study in Monolayers, Spheroids and In Vivo Models" Cancers 15, no. 15: 3939. https://doi.org/10.3390/cancers15153939
APA StyleAlaei, M., Nazari, S. E., Pourali, G., Asadnia, A., Moetamani-Ahmadi, M., Fiuji, H., Tanzadehpanah, H., Asgharzadeh, F., Babaei, F., Khojasteh-Leylakoohi, F., Saeed Gataa, I., Ali Kiani, M., Ferns, G. A., Lam, A. K.-y., Hassanian, S. M., Khazaei, M., Giovannetti, E., & Avan, A. (2023). Therapeutic Potential of Targeting the Cytochrome P450 Enzymes Using Lopinavir/Ritonavir in Colorectal Cancer: A Study in Monolayers, Spheroids and In Vivo Models. Cancers, 15(15), 3939. https://doi.org/10.3390/cancers15153939

