PVRIG Expression Is an Independent Prognostic Factor and a New Potential Target for Immunotherapy in Hepatocellular Carcinoma
Abstract
Simple Summary
Abstract
1. Introduction
2. Materials and Methods
2.1. Gene Expression Datasets
2.2. Gene Expression Data Processing
2.3. Statistical Analysis
3. Results
3.1. HCC Patients’ Clinical Characteristics and PVRIG Expression
3.2. Transcriptomic Expression of Members of the TIGIT/DNAM-1 Axis in HCC
3.3. PVRIG Gene Expression and Correlation with Clinico-Pathological Features and Molecular Subtypes Classification
3.4. PVRIG Gene Expression and Correlation with Survival Data
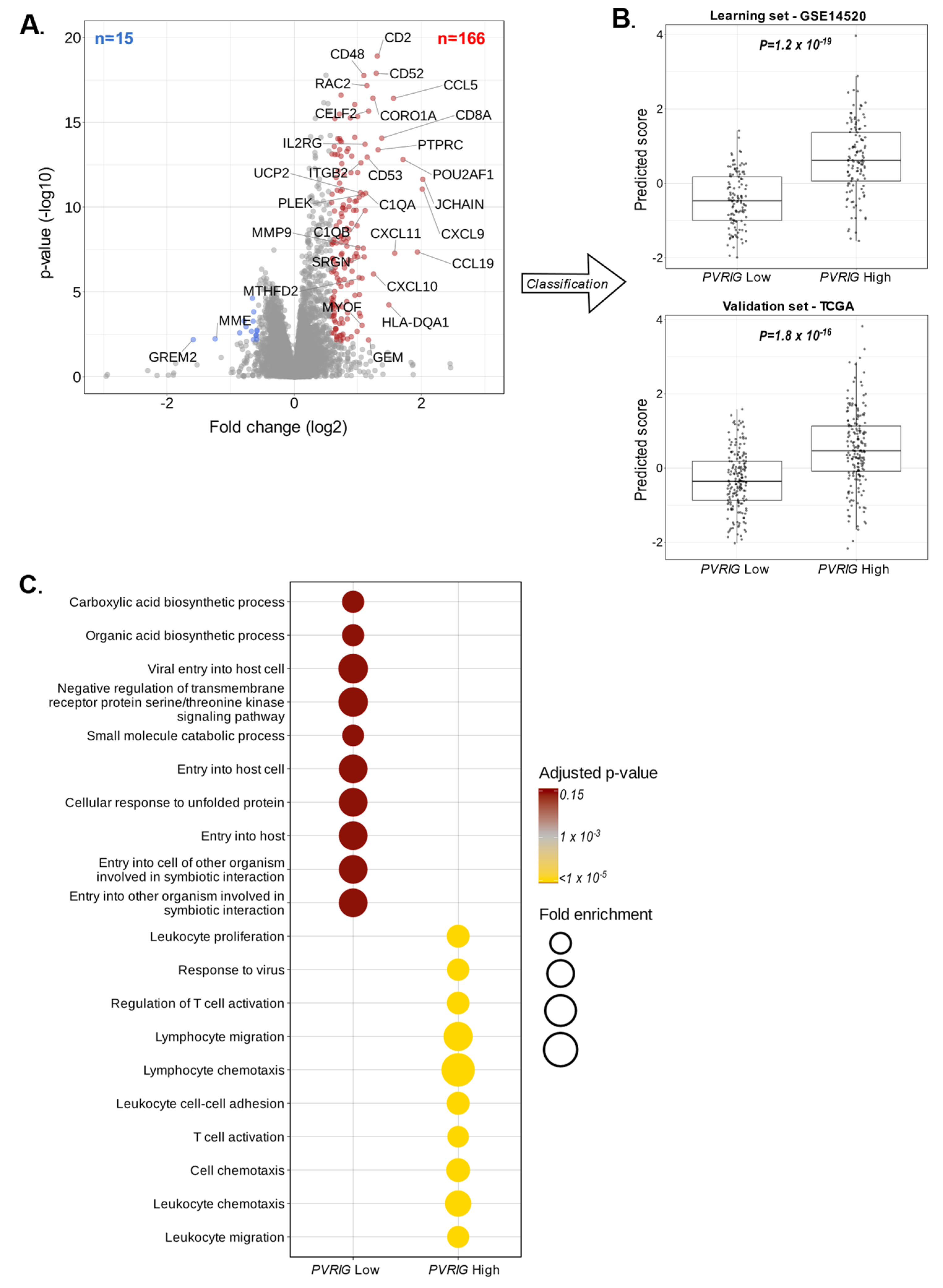
3.5. PVRIG Expression and Correlation with Biological Processes
3.6. PVRIG Gene Expression Status and Correlation with Immune and Stromal Features
4. Discussion
5. Conclusions
Supplementary Materials
Author Contributions
Funding
Institutional Review Board Statement
Informed Consent Statement
Data Availability Statement
Conflicts of Interest
References
- Jemal, A.; Bray, F.; Center, M.M.; Ferlay, J.; Ward, E.; Forman, D. Global cancer statistics. CA Cancer. J. Clin. 2011, 61, 69–90. [Google Scholar] [CrossRef] [PubMed]
- Forner, A.; Bruix, J. Biomarkers for early diagnosis of hepatocellular carcinoma. Lancet. Oncol. 2012, 13, 750–751. [Google Scholar] [CrossRef] [PubMed]
- Forner, A.; Llovet, J.M.; Bruix, J. Hepatocellular carcinoma. Lancet 2012, 379, 1245–1255. [Google Scholar] [CrossRef] [PubMed]
- Lozano, R.; Naghavi, M.; Foreman, K.; Lim, S.; Shibuya, K.; Aboyans, V.; Abraham, J.; Adair, T.; Aggarwal, R.; Ahn, S.Y.; et al. Global and regional mortality from 235 causes of death for 20 age groups in 1990 and 2010: A systematic analysis for the Global Burden of Disease Study 2010. Lancet 2012, 380, 2095–2128. [Google Scholar] [CrossRef] [PubMed]
- Ryerson, A.B.; Eheman, C.R.; Altekruse, S.F.; Ward, J.W.; Jemal, A.; Sherman, R.L.; Henley, S.J.; Holtzman, D.; Lake, A.; Noone, A.M.; et al. Annual Report to the Nation on the Status of Cancer, 1975-2012, featuring the increasing incidence of liver cancer. Cancer 2016, 122, 1312–1337. [Google Scholar] [CrossRef]
- El-Serag, H.B. Epidemiology of viral hepatitis and hepatocellular carcinoma. Gastroenterology 2012, 142, 1264–1273.e1261. [Google Scholar] [CrossRef]
- Augustine, M.M.; Fong, Y. Epidemiology and risk factors of biliary tract and primary liver tumors. Surg. Oncol. Clin. N. Am. 2014, 23, 171–188. [Google Scholar] [CrossRef]
- Aaltonen, L.A.; Hamilton, S.R. Pathology and Genetics of Tumours of the Digestive System; IARC: Lyon, France; Oxford University Press: Oxford, UK, 2000. [Google Scholar]
- European Association for the Study of the Liver; European Organisation for Research and Treatment of Cancer. EASL-EORTC clinical practice guidelines: Management of hepatocellular carcinoma. J. Hepatol. 2012, 56, 908–943. [Google Scholar] [CrossRef]
- Blanc, J.F.; Baumann, A.S.; Boige, V.; Boudjema, K.; Bouattour, M.; Crehange, G.; Dauvois, B.; Decaens, T.; Dewaele, F.; Edeline, J.; et al. Chapitre 7: Carcinome Hépatocellulaire (Cancer Primitif du Foie); Thésaurus National de Cancérologie Digestive: Paris, France, 2019. [Google Scholar]
- Dipasquale, A.; Marinello, A.; Santoro, A. A Comparison of Lenvatinib versus Sorafenib in the First-Line Treatment of Unresectable Hepatocellular Carcinoma: Selection Criteria to Guide Physician’s Choice in a New Therapeutic Scenario. J. Hepatocell. Carcinoma 2021, 8, 241–251. [Google Scholar] [CrossRef]
- Personeni, N.; Pressiani, T.; Rimassa, L. Lenvatinib for the treatment of unresectable hepatocellular carcinoma: Evidence to date. J. Hepatocell Carcinoma 2019, 6, 31–39. [Google Scholar] [CrossRef]
- Llovet, J.M.; Hernandez-Gea, V. Hepatocellular carcinoma: Reasons for phase III failure and novel perspectives on trial design. Clin. Cancer Res. 2014, 20, 2072–2079. [Google Scholar] [CrossRef] [PubMed]
- Yang, Y. Cancer immunotherapy: Harnessing the immune system to battle cancer. J. Clin. Investig. 2015, 125, 3335–3337. [Google Scholar] [CrossRef] [PubMed]
- Gibney, G.T.; Weiner, L.M.; Atkins, M.B. Predictive biomarkers for checkpoint inhibitor-based immunotherapy. Lancet. Oncol. 2016, 17, e542–e551. [Google Scholar] [CrossRef] [PubMed]
- Vaddepally, R.K.; Kharel, P.; Pandey, R.; Garje, R.; Chandra, A.B. Review of Indications of FDA-Approved Immune Checkpoint Inhibitors per NCCN Guidelines with the Level of Evidence. Cancers 2020, 12, 738. [Google Scholar] [CrossRef] [PubMed]
- Mahipal, A.; Tella, S.H.; Kommalapati, A.; Lim, A.; Kim, R. Immunotherapy in Hepatocellular Carcinoma: Is There a Light at the End of the Tunnel? Cancers 2019, 11, 1078. [Google Scholar] [CrossRef]
- El-Khoueiry, A.B.; Sangro, B.; Yau, T.; Crocenzi, T.S.; Kudo, M.; Hsu, C.; Kim, T.Y.; Choo, S.P.; Trojan, J.; Welling, T.H.; et al. Nivolumab in patients with advanced hepatocellular carcinoma (CheckMate 040): An open-label, non-comparative, phase 1/2 dose escalation and expansion trial. Lancet 2017, 389, 2492–2502. [Google Scholar] [CrossRef]
- Yau, T.; Kang, Y.K.; Kim, T.Y.; El-Khoueiry, A.B.; Santoro, A.; Sangro, B.; Melero, I.; Kudo, M.; Hou, M.M.; Matilla, A.; et al. Efficacy and Safety of Nivolumab Plus Ipilimumab in Patients With Advanced Hepatocellular Carcinoma Previously Treated With Sorafenib: The CheckMate 040 Randomized Clinical Trial. JAMA Oncol. 2020, 6, e204564. [Google Scholar] [CrossRef]
- Jin, H.S.; Park, Y. Hitting the complexity of the TIGIT-CD96-CD112R-CD226 axis for next-generation cancer immunotherapy. BMB Rep. 2021, 54, 2–11. [Google Scholar] [CrossRef]
- Holder, K.A.; Grant, M.D. TIGIT Blockade: A Multipronged Approach to Target the HIV Reservoir. Front. Cell. Infect. Microbiol. 2020, 10, 175. [Google Scholar] [CrossRef]
- Wu, Y.; Hao, X.; Wei, H.; Sun, R.; Chen, Y.; Tian, Z. Blockade of T-cell receptor with Ig and ITIM domains elicits potent antitumor immunity in naturally occurring HBV-related HCC in mice. Hepatology 2022, 76. [Google Scholar] [CrossRef]
- Johnston, R.J.; Comps-Agrar, L.; Hackney, J.; Yu, X.; Huseni, M.; Yang, Y.; Park, S.; Javinal, V.; Chiu, H.; Irving, B.; et al. The immunoreceptor TIGIT regulates antitumor and antiviral CD8(+) T cell effector function. Cancer Cell 2014, 26, 923–937. [Google Scholar] [CrossRef]
- Sanchez-Correa, B.; Valhondo, I.; Hassouneh, F.; Lopez-Sejas, N.; Pera, A.; Bergua, J.M.; Arcos, M.J.; Bañas, H.; Casas-Avilés, I.; Durán, E.; et al. DNAM-1 and the TIGIT/PVRIG/TACTILE Axis: Novel Immune Checkpoints for Natural Killer Cell-Based Cancer Immunotherapy. Cancers 2019, 11, 877. [Google Scholar] [CrossRef]
- Gorvel, L.; Olive, D. Targeting the “PVR-TIGIT axis” with immune checkpoint therapies. F1000Research 2020, 9, 354. [Google Scholar] [CrossRef]
- Xu, F.; Sunderland, A.; Zhou, Y.; Schulick, R.D.; Edil, B.H.; Zhu, Y. Blockade of CD112R and TIGIT signaling sensitizes human natural killer cell functions. Cancer Immunol. Immunother. 2017, 66, 1367–1375. [Google Scholar] [CrossRef]
- Birnbaum, D.J.; Finetti, P.; Lopresti, A.; Gilabert, M.; Poizat, F.; Turrini, O.; Raoul, J.L.; Delpero, J.R.; Moutardier, V.; Birnbaum, D.; et al. Prognostic value of PDL1 expression in pancreatic cancer. Oncotarget 2016, 7, 71198–71210. [Google Scholar] [CrossRef]
- Hoshida, Y.; Nijman, S.M.; Kobayashi, M.; Chan, J.A.; Brunet, J.P.; Chiang, D.Y.; Villanueva, A.; Newell, P.; Ikeda, K.; Hashimoto, M.; et al. Integrative transcriptome analysis reveals common molecular subclasses of human hepatocellular carcinoma. Cancer Res. 2009, 69, 7385–7392. [Google Scholar] [CrossRef]
- Truntzer, C.; Isambert, N.; Arnould, L.; Ladoire, S.; Ghiringhelli, F. Prognostic value of transcriptomic determination of tumour-infiltrating lymphocytes in localised breast cancer. Eur. J. Cancer. 2019, 120, 97–106. [Google Scholar] [CrossRef]
- Bindea, G.; Mlecnik, B.; Tosolini, M.; Kirilovsky, A.; Waldner, M.; Obenauf, A.C.; Angell, H.; Fredriksen, T.; Lafontaine, L.; Berger, A.; et al. Spatiotemporal dynamics of intratumoral immune cells reveal the immune landscape in human cancer. Immunity 2013, 39, 782–795. [Google Scholar] [CrossRef]
- Bertucci, F.; Finetti, P.; Simeone, I.; Hendrickx, W.; Wang, E.; Marincola, F.M.; Viens, P.; Mamessier, E.; Ceccarelli, M.; Birnbaum, D.; et al. The immunologic constant of rejection classification refines the prognostic value of conventional prognostic signatures in breast cancer. Br. J. Cancer 2018, 119, 1383–1391. [Google Scholar] [CrossRef]
- Ayers, M.; Lunceford, J.; Nebozhyn, M.; Murphy, E.; Loboda, A.; Kaufman, D.R.; Albright, A.; Cheng, J.D.; Kang, S.P.; Shankaran, V.; et al. IFN-γ-related mRNA profile predicts clinical response to PD-1 blockade. J. Clin. Investig. 2017, 127, 2930–2940. [Google Scholar] [CrossRef]
- Coppola, D.; Nebozhyn, M.; Khalil, F.; Dai, H.; Yeatman, T.; Loboda, A.; Mulé, J.J. Unique ectopic lymph node-like structures present in human primary colorectal carcinoma are identified by immune gene array profiling. Am. J. Pathol. 2011, 179, 37–45. [Google Scholar] [CrossRef] [PubMed]
- Rooney, M.S.; Shukla, S.A.; Wu, C.J.; Getz, G.; Hacohen, N. Molecular and genetic properties of tumors associated with local immune cytolytic activity. Cell 2015, 160, 48–61. [Google Scholar] [CrossRef] [PubMed]
- Thompson, J.C.; Davis, C.; Deshpande, C.; Hwang, W.T.; Jeffries, S.; Huang, A.; Mitchell, T.C.; Langer, C.J.; Albelda, S.M. Gene signature of antigen processing and presentation machinery predicts response to checkpoint blockade in non-small cell lung cancer (NSCLC) and melanoma. J. Immunother. Cancer 2020, 8, e000974. [Google Scholar] [CrossRef] [PubMed]
- Givel, A.M.; Kieffer, Y.; Scholer-Dahirel, A.; Sirven, P.; Cardon, M.; Pelon, F.; Magagna, I.; Gentric, G.; Costa, A.; Bonneau, C.; et al. miR200-regulated CXCL12β promotes fibroblast heterogeneity and immunosuppression in ovarian cancers. Nat. Commun. 2018, 9, 1056. [Google Scholar] [CrossRef] [PubMed]
- Kieffer, Y.; Hocine, H.R.; Gentric, G.; Pelon, F.; Bernard, C.; Bourachot, B.; Lameiras, S.; Albergante, L.; Bonneau, C.; Guyard, A.; et al. Single-Cell Analysis Reveals Fibroblast Clusters Linked to Immunotherapy Resistance in Cancer. Cancer Discov. 2020, 10, 1330–1351. [Google Scholar] [CrossRef]
- Biffi, G.; Tuveson, D.A. Diversity and Biology of Cancer-Associated Fibroblasts. Physiol. Rev. 2021, 101, 147–176. [Google Scholar] [CrossRef]
- Roessler, S.; Jia, H.L.; Budhu, A.; Forgues, M.; Ye, Q.H.; Lee, J.S.; Thorgeirsson, S.S.; Sun, Z.; Tang, Z.Y.; Qin, L.X.; et al. A unique metastasis gene signature enables prediction of tumor relapse in early-stage hepatocellular carcinoma patients. Cancer Res. 2010, 70, 10202–10212. [Google Scholar] [CrossRef]
- Wheeler, D.A.; Roberts, L.R.; Cancer Genome Atlas Research Network. Comprehensive and Integrative Genomic Characterization of Hepatocellular Carcinoma. Cell 2017, 169, 1327–1341.e1323. [Google Scholar] [CrossRef]
- Sobin, L.H.; Gospodarowicz, M.K.; Wittekind, C. TNM Classification of Malignant Tumours; Wiley: New York, NY, USA, 2011. [Google Scholar]
- Sautès-Fridman, C.; Petitprez, F.; Calderaro, J.; Fridman, W.H. Tertiary lymphoid structures in the era of cancer immunotherapy. Nat. Rev. Cancer 2019, 19, 307–325. [Google Scholar] [CrossRef]
- Cabrita, R.; Lauss, M.; Sanna, A.; Donia, M.; Skaarup Larsen, M.; Mitra, S.; Johansson, I.; Phung, B.; Harbst, K.; Vallon-Christersson, J.; et al. Tertiary lymphoid structures improve immunotherapy and survival in melanoma. Nature 2020, 577, 561–565. [Google Scholar] [CrossRef]
- Helmink, B.A.; Reddy, S.M.; Gao, J.; Zhang, S.; Basar, R.; Thakur, R.; Yizhak, K.; Sade-Feldman, M.; Blando, J.; Han, G.; et al. B cells and tertiary lymphoid structures promote immunotherapy response. Nature 2020, 577, 549–555. [Google Scholar] [CrossRef]
- Petitprez, F.; de Reynies, A.; Keung, E.Z.; Chen, T.W.; Sun, C.M.; Calderaro, J.; Jeng, Y.M.; Hsiao, L.P.; Lacroix, L.; Bougouin, A.; et al. B cells are associated with survival and immunotherapy response in sarcoma. Nature 2020, 577, 556–560. [Google Scholar] [CrossRef]
- Zhang, L.; Nishi, H. Transcriptome analysis of Homo sapiens and Mus musculus reveals mechanisms of CD8+ T cell exhaustion caused by different factors. PLoS ONE 2022, 17, e0274494. [Google Scholar] [CrossRef]
- Costa, A.; Kieffer, Y.; Scholer-Dahirel, A.; Pelon, F.; Bourachot, B.; Cardon, M.; Sirven, P.; Magagna, I.; Fuhrmann, L.; Bernard, C.; et al. Fibroblast Heterogeneity and Immunosuppressive Environment in Human Breast Cancer. Cancer Cell 2018, 33, 463–479.e410. [Google Scholar] [CrossRef]
- Tang, X.; Shu, Z.; Zhang, W.; Cheng, L.; Yu, J.; Zhang, M.; Zheng, S. Clinical significance of the immune cell landscape in hepatocellular carcinoma patients with different degrees of fibrosis. Ann. Transl. Med. 2019, 7, 528. [Google Scholar] [CrossRef]
- Qiao, G.J.; Chen, L.; Wu, J.C.; Li, Z.R. Identification of an eight-gene signature for survival prediction for patients with hepatocellular carcinoma based on integrated bioinformatics analysis. PeerJ 2019, 7, e6548. [Google Scholar] [CrossRef]
- Li, Y.; Zhang, Y.; Cao, G.; Zheng, X.; Sun, C.; Wei, H.; Tian, Z.; Xiao, W.; Sun, R.; Sun, H. Blockade of checkpoint receptor PVRIG unleashes anti-tumor immunity of NK cells in murine and human solid tumors. J. Hematol. Oncol. 2021, 14, 100. [Google Scholar] [CrossRef]
- Whelan, S.; Ophir, E.; Kotturi, M.F.; Levy, O.; Ganguly, S.; Leung, L.; Vaknin, I.; Kumar, S.; Dassa, L.; Hansen, K.; et al. PVRIG and PVRL2 Are Induced in Cancer and Inhibit CD8. Cancer Immunol. Res. 2019, 7, 257–268. [Google Scholar] [CrossRef]
- Zhu, Y.; Paniccia, A.; Schulick, A.C.; Chen, W.; Koenig, M.R.; Byers, J.T.; Yao, S.; Bevers, S.; Edil, B.H. Identification of CD112R as a novel checkpoint for human T cells. J. Exp. Med. 2016, 213, 167–176. [Google Scholar] [CrossRef]
- Wang, X.; Xing, Z.; Chen, H.; Yang, H.; Wang, Q.; Xing, T. High expression of nectin-1 indicates a poor prognosis and promotes metastasis in hepatocellular carcinoma. Front. Oncol. 2022, 12, 953529. [Google Scholar] [CrossRef]
- Bertucci, F.; Finetti, P.; Cervera, N.; Charafe-Jauffret, E.; Mamessier, E.; Adélaïde, J.; Debono, S.; Houvenaeghel, G.; Maraninchi, D.; Viens, P.; et al. Gene expression profiling shows medullary breast cancer is a subgroup of basal breast cancers. Cancer Res. 2006, 66, 4636–4644. [Google Scholar] [CrossRef] [PubMed]
- Bertucci, F.; Finetti, P.; Mamessier, E.; Pantaleo, M.A.; Astolfi, A.; Ostrowski, J.; Birnbaum, D. PDL1 expression is an independent prognostic factor in localized GIST. Oncoimmunology 2015, 4, e1002729. [Google Scholar] [CrossRef] [PubMed]
- Sabatier, R.; Finetti, P.; Mamessier, E.; Adelaide, J.; Chaffanet, M.; Ali, H.R.; Viens, P.; Caldas, C.; Birnbaum, D.; Bertucci, F. Prognostic and predictive value of PDL1 expression in breast cancer. Oncotarget 2015, 6, 5449–5464. [Google Scholar] [CrossRef] [PubMed]
- Billon, E.; Finetti, P.; Bertucci, A.; Niccoli, P.; Birnbaum, D.; Mamessier, E.; Bertucci, F. Expression is associated with longer postoperative, survival in adrenocortical carcinoma. Oncoimmunology 2019, 8, e1655362. [Google Scholar] [CrossRef]
- Jacquemier, J.; Bertucci, F.; Finetti, P.; Esterni, B.; Charafe-Jauffret, E.; Thibult, M.L.; Houvenaeghel, G.; Van den Eynde, B.; Birnbaum, D.; Olive, D.; et al. High expression of indoleamine 2,3-dioxygenase in the tumour is associated with medullary features and favourable outcome in basal-like breast carcinoma. Int. J. Cancer 2012, 130, 96–104. [Google Scholar] [CrossRef]
- Llovet, J.M.; Castet, F.; Heikenwalder, M.; Maini, M.K.; Mazzaferro, V.; Pinato, D.J.; Pikarsky, E.; Zhu, A.X.; Finn, R.S. Immunotherapies for hepatocellular carcinoma. Nat. Rev. Clin. Oncol. 2022, 19, 151–172. [Google Scholar] [CrossRef]
- Sangro, B.; Sarobe, P.; Hervás-Stubbs, S.; Melero, I. Advances in immunotherapy for hepatocellular carcinoma. Nat. Rev. Gastroenterol. Hepatol. 2021, 18, 525–543. [Google Scholar] [CrossRef]









| Characteristics | HCC | |
|---|---|---|
| Age | ||
| Total (Median, [range] (years)) | 56 (16–90) | |
| ≤50 years (n (%)) | 200 (33%) | |
| >50 years (n (%)) | 402 (67%) | |
| Sex (n (%)) | ||
| Female | 165 (24%) | |
| Male | 518 (76%) | |
| TNM staging (n (%)) | ||
| I | 260 (46%) | |
| II | 155 (28%) | |
| III | 142 (25%) | |
| IV | 4 (1%) | |
| Pathological grade (n (%)) | ||
| 1 | 53 (15%) | |
| 2 | 171 (48%) | |
| 3 | 120 (34%) | |
| 4 | 11 (3%) | |
| AFP expression level (n (%)) | ||
| ≤300 ng/mL | 281 (55%) | |
| >300 ng/mL | 227 (45%) | |
| HBV infection status (n (%)) | ||
| Negative | 244 (43%) | |
| Positive | 321 (57%) | |
| HCV infection status (n (%)) | ||
| Negative | 287 (84%) | |
| Positive | 54 (16%) | |
| Alcohol consumption (n (%)) | ||
| Negative | 226 (66%) | |
| Positive | 115 (34%) | |
| NAFLD (n (%)) | ||
| Negative | 321 (94%) | |
| Positive | 20 (6%) | |
| Hemochromatosis (n (%)) | ||
| Negative | 335 (98%) | |
| Positive | 6 (2%) | |
| Hoshida’s subtypes (n (%)) | ||
| S1—Stromal | 191 (31%) | |
| S2—Stemness—Angiogenic | 132 (22%) | |
| S3—Differentiated | 288 (47%) | |
| DFS (Median (range), (months)) | 28 (1–121) | |
| 5 years DFS rate (95% CI, range) | 34% (30–40) | |
| OS (Median (range), (months)) | 70 (1–121) | |
| 5 years OS rate (95% CI, range) | 53% (48–58) | |
| Characteristics | PVRIG Groups | |||
|---|---|---|---|---|
| Low | High | p-Value | ||
| Age (n (%)) | ≤50 years | 101 (34%) | 99 (33%) | 0.93 |
| >50 years | 200 (66%) | 202 (67%) | ||
| Sex (n (%)) | Female | 73 (21%) | 92 (27%) | 2.9 × 10−2 |
| Male | 269 (79%) | 249 (73%) | ||
| TNM staging (n (%)) | I | 117 (42%) | 143 (51%) | 0.1 |
| II | 84 (30%) | 71 (25%) | ||
| III | 77 (27%) | 65 (23%) | ||
| IV | 3 (1%) | 1 (0%) | ||
| Pathological grade (n (%)) | 1 | 25 (14%) | 28 (16%) | 0.8 |
| 2 | 86 (49%) | 85 (48%) | ||
| 3 | 59 (33%) | 61 (34%) | ||
| 4 | 7 (4%) | 4 (2%) | ||
| AFP expression level (n (%)) | ≤300 ng/mL | 149 (58%) | 132 (52%) | 0.2 |
| >300 ng/mL | 106 (42%) | 121 (48%) | ||
| HBV infection status (n (%)) | Negative | 124 (44%) | 120 (43%) | 0.9 |
| Positive | 160 (56%) | 161 (57%) | ||
| HCV infection status (n (%)) | Negative | 146 (86%) | 141 (83%) | 0.5 |
| Positive | 24 (14%) | 30 (18%) | ||
| Alcohol consumption (n (%)) | Negative | 113 (67%) | 113 (66%) | 1.0 |
| Positive | 57 (34%) | 58 (34%) | ||
| NAFLD (n (%)) | Negative | 165 (97%) | 156 (91%) | 3.6 × 10−2 |
| Positive | 5 (3%) | 15 (9%) | ||
| Hemochromatosis (n (%)) | Negative | 166 (98%) | 169 (99%) | 0.5 |
| Positive | 4 (2%) | 2 (1%) | ||
| Hoshida’s subtypes (n (%)) | S1—Stromal | 64 (21%) | 127 (41%) | 1.9 × 10−7 |
| S2—Stemness—Angiogenic | 73 (24%) | 59 (19%) | ||
| S3—Differentiated | 167 (55%) | 121 (39%) | ||
| DFS (Median (range), (months)) | 19 (1–115) | 40 (1–121) | ||
| 5 years DFS rate (95% CI, range) | 30% (24–37) | 39% (32–46) | 4.0 × 10−5 | |
| OS (Median (range), (months)) | 53 (1–114) | 81 (1–121) | ||
| 5 years OS rate (95% CI, range) | 47% (41–55) | 58% (51–66) | 1.2 × 10−4 | |
| Characteristics | Univariate | Multivariate | |||
|---|---|---|---|---|---|
| HR (95% CI) | p-Value | HR (95% CI) | p-Value | ||
| Age | ≤50 years | 1.0 (reference) | 0.3 | - | - |
| >50 years | 1.1 (0.9–1.4) | - | - | ||
| Sex | Female | 1.0 (reference) | 0.6 | - | - |
| Male | 1.1 (0.8–1.4) | - | - | ||
| TNM staging | I | 1.0 (reference) | 1.9 × 10−3 | 1.0 (reference) | - |
| II | 2.0 (1.5–2.6) | 2.0 (1.5–2.7) | 4.6 × 10−6 | ||
| III | 2.9 (2.2–3.9) | 2.9 (2.1–3.9) | 2.6 × 10−12 | ||
| IV | 10.0 (3.2–33.0) | 8.6 (2.7–28.0) | 3.1 × 10−4 | ||
| Pathological grade | 1 | 1.0 (reference) | 0.7 | - | - |
| 2 | 1.3 (0.79–2.0) | - | - | ||
| 3 | 1.4 (0.8–2.2) | - | - | ||
| 4 | 1.3 (0.5–3.5) | - | - | ||
| AFP expression level | ≤300 ng/mL | 1.0 (reference) | 0.2 | - | - |
| >300 ng/mL | 0.9 (0.7–1.1) | - | - | ||
| HBV infection status | Negative | 1.0 (reference) | 1.8 × 10−6 | 1.0 (reference) | 1.5 × 10−4 |
| Positive | 0.6 (0.4–0.7) | 0.6 (0.5–0.8) | |||
| HCV infection status | Negative | 1.0 (reference) | 0.1 | - | - |
| Positive | 1.4 (0.9–2.0) | - | - | ||
| Alcohol consumption | Negative | 1.0 (reference) | 0.9 | - | - |
| Positive | 1.0 (0.7–1.4) | - | - | ||
| NAFLD | Negative | 1.0 (reference) | 0.8 | - | - |
| Positive | 1.1 (0.6–2.1) | - | - | ||
| Hemochromatosis | Negative | 1.0 (reference) | 0.7 | - | - |
| Positive | 0.7 (0.2–3) | - | - | ||
| Hoshida’s subtype | S1—Stromal | 1.0 (reference) | 0.1 | - | - |
| S2—Stemness—Angiogenic | 1.2 (0.8–1.6) | - | - | ||
| S3—Differentiated | 0.8 (0.6–1.1) | - | - | ||
| PVRIG | Low | 1.0 (reference) | 5.1 × 10−5 | 1.0 (reference) | 8.5 × 10−4 |
| High | 0.6 (0.5–0.8) | 0.7 (0.5–0.8) | |||
| Characteristics | Univariate | Multivariate | |||
|---|---|---|---|---|---|
| HR (95% CI) | p-Value | HR (95% CI) | p-Value | ||
| Age | ≤50 years | 1.0 (reference) | 0.8 | - | - |
| >50 years | 1.0 (0.8–1.3) | - | - | ||
| Sex | Female | 1.0 (reference) | 0.9 | - | - |
| Male | 1.0 (0.7–1.4) | - | - | ||
| TNM staging | I | 1.0 (reference) | 1.5 × 10−12 | 1.0 (reference) | - |
| II | 1.7 (1.2–2.5) | 1.7 (1.1–2.5) | 1.9 × 10−2 | ||
| III | 3.5 (2.5–5.0) | 3.5 (2.4–5.2) | 1.9 × 10−10 | ||
| IV | 7.3 (2.3–23.0) | 7.3 (2.2–24.0) | 1.1 × 10−3 | ||
| Pathological grade | 1 | 1.0 (reference) | 0.7 | - | - |
| 2 | 1.3 (0.7–2.3) | - | - | ||
| 3 | 1.4 (0.8–2.5) | - | - | ||
| 4 | 1.5 (0.5–4.7) | - | - | ||
| AFP expression level | ≤300 ng/mL | 1.0 (reference) | 0.1 | - | - |
| >300 ng/mL | 1.3 (1.0–1.7) | - | - | ||
| HBV infection status | Negative | 1.0 (reference) | 1.5 × 10−5 | 1.0 (reference) | 0.1 |
| Positive | 0.5 (0.4–0.7) | 0.7 (0.5–1.0) | |||
| HCV infection status | Negative | 1.0 (reference) | 0.6 | - | - |
| Positive | 1.1 (0.7–1.9) | - | - | ||
| Alcohol consumption | Negative | 1.0 (reference) | 0.7 | - | - |
| Positive | 0.9 (0.6–1.4) | - | - | ||
| NAFLD | Negative | 1.0 (reference) | 0.3 | - | - |
| Positive | 0.6 (0.2–1.5) | - | - | ||
| Hemochromatosis | Negative | 1.0 (reference) | 0.5 | - | - |
| Positive | 0.5 (0.1–3.4) | - | - | ||
| Hoshida’s subtype | S1—Stromal | 1.0 (reference) | 4.2 × 10−4 | 1.0 (reference) | - |
| S2—Stemness—Angiogenic | 1.3 (0.9–1.8) | 1.2 (0.8–1.8) | 0.4 | ||
| S3—Differentiated | 0.6 (0.5–0.9) | 0.6 (0.4–0.9) | 1.3 × 10−2 | ||
| PVRIG | Low | 1.0 (reference) | 1.4 × 10−4 | 1.0 (reference) | 9.1 × 10−4 |
| High | 0.6 (0.5–0.8) | 0.6 (0.4–0.8) | |||
Disclaimer/Publisher’s Note: The statements, opinions and data contained in all publications are solely those of the individual author(s) and contributor(s) and not of MDPI and/or the editor(s). MDPI and/or the editor(s) disclaim responsibility for any injury to people or property resulting from any ideas, methods, instructions or products referred to in the content. |
© 2023 by the authors. Licensee MDPI, Basel, Switzerland. This article is an open access article distributed under the terms and conditions of the Creative Commons Attribution (CC BY) license (https://creativecommons.org/licenses/by/4.0/).
Share and Cite
Birnbaum, D.J.; Picard, M.; Da Costa, Q.; Delayre, T.; Finetti, P.; Cabaud, O.; Agavnian, E.; De Rauglaudre, B.; Denicolaï, E.; Bertucci, F.; et al. PVRIG Expression Is an Independent Prognostic Factor and a New Potential Target for Immunotherapy in Hepatocellular Carcinoma. Cancers 2023, 15, 447. https://doi.org/10.3390/cancers15020447
Birnbaum DJ, Picard M, Da Costa Q, Delayre T, Finetti P, Cabaud O, Agavnian E, De Rauglaudre B, Denicolaï E, Bertucci F, et al. PVRIG Expression Is an Independent Prognostic Factor and a New Potential Target for Immunotherapy in Hepatocellular Carcinoma. Cancers. 2023; 15(2):447. https://doi.org/10.3390/cancers15020447
Chicago/Turabian StyleBirnbaum, David Jeremie, Maelle Picard, Quentin Da Costa, Thomas Delayre, Pascal Finetti, Olivier Cabaud, Emilie Agavnian, Bernadette De Rauglaudre, Emilie Denicolaï, François Bertucci, and et al. 2023. "PVRIG Expression Is an Independent Prognostic Factor and a New Potential Target for Immunotherapy in Hepatocellular Carcinoma" Cancers 15, no. 2: 447. https://doi.org/10.3390/cancers15020447
APA StyleBirnbaum, D. J., Picard, M., Da Costa, Q., Delayre, T., Finetti, P., Cabaud, O., Agavnian, E., De Rauglaudre, B., Denicolaï, E., Bertucci, F., & Mamessier, E. (2023). PVRIG Expression Is an Independent Prognostic Factor and a New Potential Target for Immunotherapy in Hepatocellular Carcinoma. Cancers, 15(2), 447. https://doi.org/10.3390/cancers15020447

