DHX37 Is a Promising Prognostic Biomarker and a Therapeutic Target for Immunotherapy and Chemotherapy in HCC
Abstract
:Simple Summary
Abstract
1. Introduction
2. Materials and Methods
2.1. Data Acquisition and Processing
2.2. Patients and Tissue Samples
2.3. Analysis of DHX37 Expression and with Clinicopathological Characteristics and Prognosis
2.4. Analysis of DHX37 Expression and Chemotherapy Response
2.5. Differentially Expressed Gene and Enrichment Analysis
2.6. Protein-Protein Interaction Network
2.7. Correlation Analysis of DHX37-Related Genes in Pan-Cancer
2.8. Prognostic Value and Functional Analysis of DHX37-Related Genes
2.9. Correlation Analysis of DHX37-Related Genesand TIME
2.10. Immunohistochemistry
2.11. Western Blotting
2.12. Statistical Analysis
3. Results
3.1. DHX37 Is Highly Expressed in HCC
3.2. Correlation between DHX37 Expression and Clinicopathological Characteristics
3.3. Prognostic Value Analysis of DHX37
3.4. Differentially Expressed Gene and Enrichment Analysis
3.5. Identification of DHX37-Related Genes
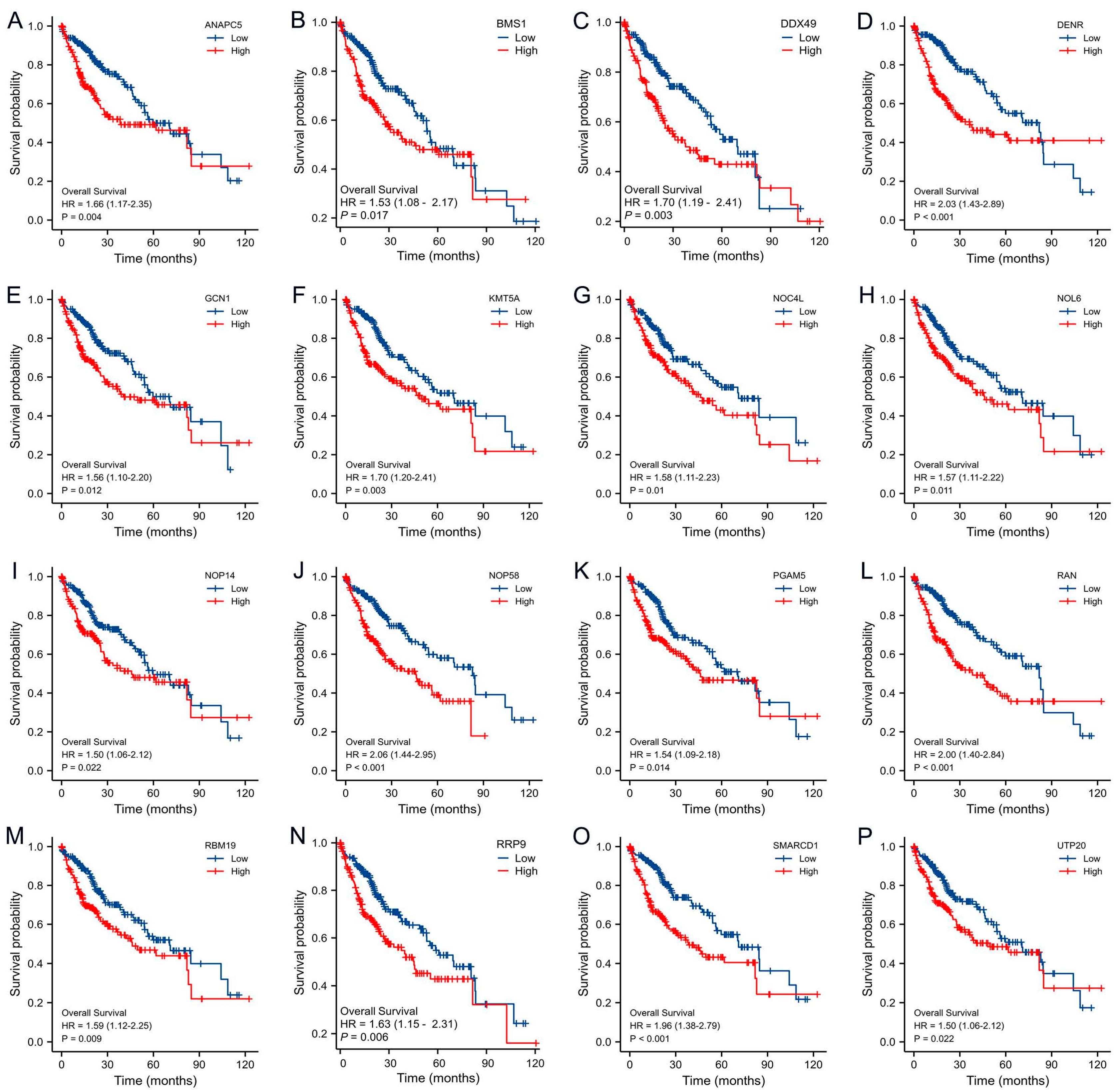
3.6. Prognostic Value and Biological Function Analysis of DHX37-Related Genes
3.7. Correlation between DHX37 Expression and Chemotherapy Response
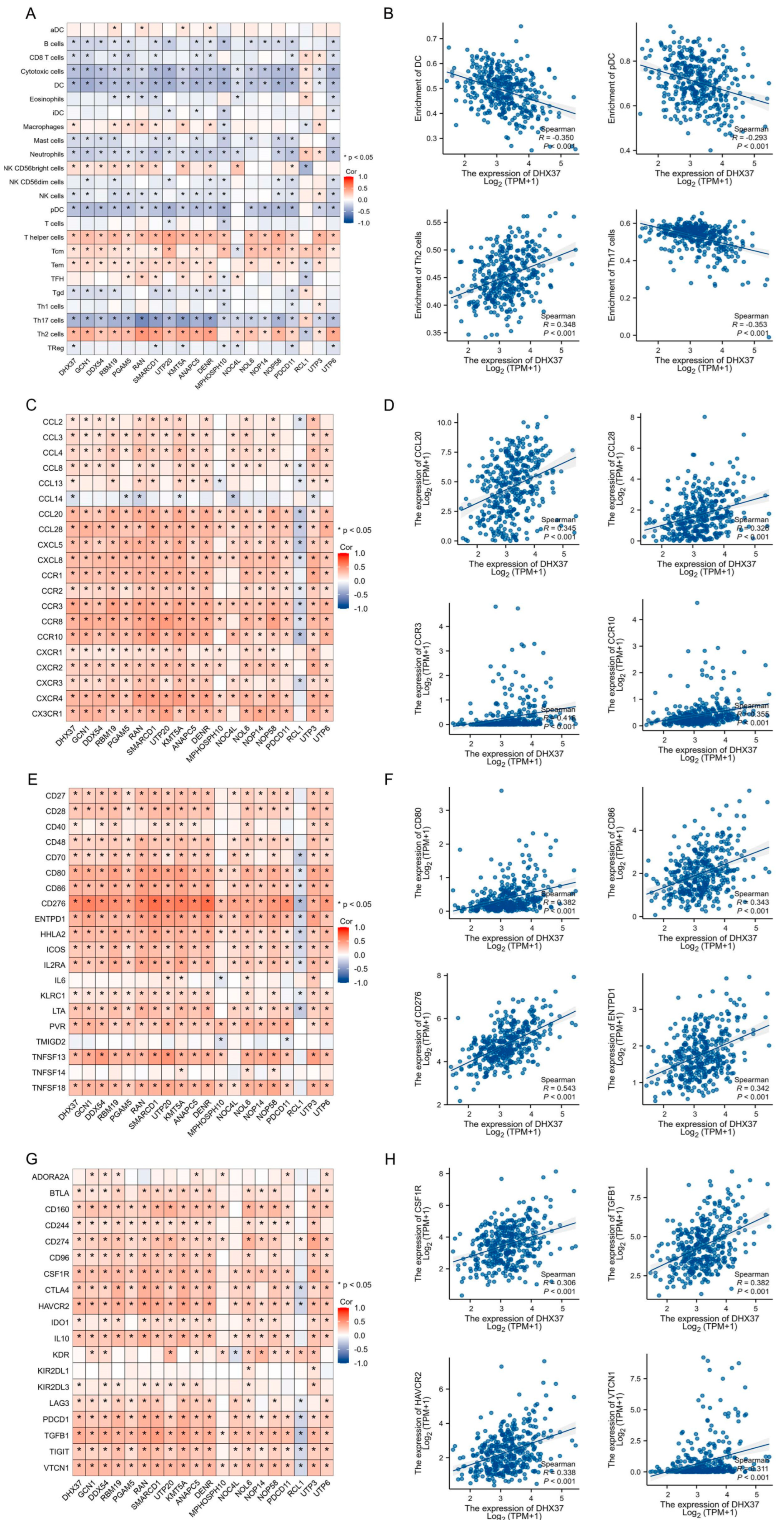
3.8. DHX37 Expression Level in Immune Cells
3.9. Correlation Analysis of DHX 37-Related Genes and TIME
4. Discussion
Supplementary Materials
Author Contributions
Funding
Institutional Review Board Statement
Informed Consent Statement
Data Availability Statement
Acknowledgments
Conflicts of Interest
References
- Sung, H.; Ferlay, J.; Siegel, R.L.; Laversanne, M.; Soerjomataram, I.; Jemal, A.; Bray, F. Global Cancer Statistics 2020: GLOBOCAN Estimates of Incidence and Mortality Worldwide for 36 Cancers in 185 Countries. CA Cancer J. Clin. 2021, 71, 209–249. [Google Scholar] [CrossRef] [PubMed]
- Kwan, S.Y.; Sheel, A.; Song, C.Q.; Zhang, X.; Jiang, T.; Dang, H.; Cao, Y.; Ozata, D.M.; Mou, H.; Yin, H.; et al. Depletion of TRRAP Induces p53-Independent Senescence in Liver Cancer by Down-Regulating Mitotic Genes. Hepatology 2020, 71, 275–290. [Google Scholar] [CrossRef] [PubMed]
- Wu, R.; Murali, R.; Kabe, Y.; French, S.W.; Chiang, Y.; Liu, S.; Sher, L.; Wang, C.C.; Louie, S.; Tsukamoto, H. Baicalein Targets GTPase-Mediated Autophagy to Eliminate Liver Tumor-Initiating Stem Cell-Like Cells Resistant to mTORC1 Inhibition. Hepatology 2018, 68, 1726–1740. [Google Scholar] [CrossRef] [PubMed]
- Zhang, Z.; Wu, L.; Li, J.; Chen, J.; Yu, Q.; Yao, H.; Xu, Y.; Liu, L. Identification of ZBTB9 as a potential therapeutic target against dysregulation of tumor cells proliferation and a novel biomarker in Liver Hepatocellular Carcinoma. J. Transl. Med. 2022, 20, 602. [Google Scholar] [CrossRef]
- Chen, M.; Fang, Y.; Liang, M.; Zhang, N.; Zhang, X.; Xu, L.; Ren, X.; Zhang, Q.; Zhou, Y.; Peng, S.; et al. The activation of mTOR signalling modulates DNA methylation by enhancing DNMT1 translation in hepatocellular carcinoma. J. Transl. Med. 2023, 21, 276. [Google Scholar] [CrossRef]
- Wang, Y.; Guo, Y.; Song, Y.; Zou, W.; Zhang, J.; Yi, Q.; Xiao, Y.; Peng, J.; Li, Y.; Yao, L. A pan-cancer analysis of the expression and molecular mechanism of DHX9 in human cancers. Front. Pharmacol. 2023, 14, 1153067. [Google Scholar] [CrossRef]
- Guo, H.; Xu, J.; Xing, P.; Li, Q.; Wang, D.; Tang, C.; Palhais, B.; Roels, J.; Liu, J.; Pan, S.; et al. RNA helicase DHX15 exemplifies a unique dependency in acute leukemia. Haematologica 2023, 108, 2029–2043. [Google Scholar] [CrossRef]
- Zhang, H.; Liu, Y.; Wang, W.; Liu, F.; Wang, W.; Su, C.; Zhu, H.; Liao, Z.; Zhang, B.; Chen, X. ALKBH5-mediated m6A modification of lincRNA LINC02551 enhances the stability of DDX24 to promote hepatocellular carcinoma growth and metastasis. Cell Death Dis. 2022, 13, 926. [Google Scholar] [CrossRef]
- Parsyan, A.; Shahbazian, D.; Martineau, Y.; Petroulakis, E.; Alain, T.; Larsson, O.; Mathonnet, G.; Tettweiler, G.; Hellen, C.U.; Pestova, T.V.; et al. The helicase protein DHX29 promotes translation initiation, cell proliferation, and tumorigenesis. Proc. Natl. Acad. Sci. USA 2009, 106, 22217–22222. [Google Scholar] [CrossRef]
- Karatas, O.F.; Capik, O.; Barlak, N.; Aydin Karatas, E. Comprehensive in silico analysis for identification of novel candidate target genes, including DHX36, OPA1, and SENP2, located on chromosome 3q in head and neck cancers. Head Neck 2021, 43, 288–302. [Google Scholar] [CrossRef]
- Dong, M.B.; Wang, G.; Chow, R.D.; Ye, L.; Zhu, L.; Dai, X.; Park, J.J.; Kim, H.R.; Errami, Y.; Guzman, C.D.; et al. Systematic Immunotherapy Target Discovery Using Genome-Scale In Vivo CRISPR Screens in CD8 T Cells. Cell 2019, 178, 1189–1204. [Google Scholar] [CrossRef] [PubMed]
- Liu, Z.; Ye, Y.; Liu, Y.; Liu, Y.; Chen, H.; Shen, M.; Wang, Z.; Huang, S.; Han, L.; Chen, Z.; et al. RNA Helicase DHX37 Facilitates Liver Cancer Progression by Cooperating with PLRG1 to Drive Superenhancer-Mediated Transcription of Cyclin D1. Cancer Res. 2022, 82, 1937–1952. [Google Scholar] [CrossRef] [PubMed]
- Blum, A.; Wang, P.; Zenklusen, J.C. SnapShot: TCGA-Analyzed Tumors. Cell 2018, 173, 530. [Google Scholar] [CrossRef] [PubMed]
- Thul, P.J.; Lindskog, C. The human protein atlas: A spatial map of the human proteome. Protein Sci. 2018, 27, 233–244. [Google Scholar] [CrossRef]
- Sun, D.; Wang, J.; Han, Y.; Dong, X.; Ge, J.; Zheng, R.; Shi, X.; Wang, B.; Li, Z.; Ren, P.; et al. TISCH: A comprehensive web resource enabling interactive single-cell transcriptome visualization of tumor microenvironment. Nucleic Acids Res. 2021, 49, D1420–D1430. [Google Scholar] [CrossRef]
- Yang, W.; Soares, J.; Greninger, P.; Edelman, E.J.; Lightfoot, H.; Forbes, S.; Bindal, N.; Beare, D.; Smith, J.A.; Thompson, I.R.; et al. Genomics of Drug Sensitivity in Cancer (GDSC): A resource for therapeutic biomarker discovery in cancer cells. Nucleic Acids Res. 2013, 41, D955–D961. [Google Scholar] [CrossRef]
- Szklarczyk, D.; Gable, A.L.; Lyon, D.; Junge, A.; Wyder, S.; Huerta-Cepas, J.; Simonovic, M.; Doncheva, N.T.; Morris, J.H.; Bork, P.; et al. STRING v11: Protein-protein association networks with increased coverage, supporting functional discovery in genome-wide experimental datasets. Nucleic Acids Res. 2019, 47, D607–D613. [Google Scholar] [CrossRef]
- Li, T.; Fu, J.; Zeng, Z.; Cohen, D.; Li, J.; Chen, Q.; Li, B.; Liu, X.S. TIMER2.0 for analysis of tumor-infiltrating immune cells. Nucleic Acids Res. 2020, 48, W509–W514. [Google Scholar] [CrossRef]
- Liu, C.J.; Hu, F.F.; Xia, M.X.; Han, L.; Zhang, Q.; Guo, A.Y. GSCALite: A web server for gene set cancer analysis. Bioinformatics 2018, 34, 3771–3772. [Google Scholar] [CrossRef]
- Bindea, G.; Mlecnik, B.; Tosolini, M.; Kirilovsky, A.; Waldner, M.; Obenauf, A.C.; Angell, H.; Fredriksen, T.; Lafontaine, L.; Berger, A.; et al. Spatiotemporal dynamics of intratumoral immune cells reveal the immune landscape in human cancer. Immunity 2013, 39, 782–795. [Google Scholar] [CrossRef]
- Dasilva, T.E.; Gomes, N.L.; Lerario, A.M.; Keegan, C.E.; Nishi, M.Y.; Carvalho, F.M.; Vilain, E.; Barseghyan, H.; Martinez-Aguayo, A.; Forclaz, M.V.; et al. Genetic Evidence of the Association of DEAH Box Helicase 37 Defects With 46,XY Gonadal Dysgenesis Spectrum. J. Clin. Endocrinol. Metab. 2019, 104, 5923–5934. [Google Scholar] [CrossRef]
- Choudhury, P.; Hackert, P.; Memet, I.; Sloan, K.E.; Bohnsack, M.T. The human RNA helicase DHX37 is required for release of the U3 snoRNP from pre-ribosomal particles. RNA Biol. 2019, 16, 54–68. [Google Scholar] [CrossRef]
- Wang, H.Y.; Liu, X.; Chen, J.Y.; Huang, Y.; Lu, Y.; Tan, F.; Liu, Q.; Yang, M.; Li, S.; Zhang, X.; et al. Single-cell-resolution transcriptome map revealed novel genes involved in testicular germ cell progression and somatic cells specification in Chinese tongue sole with sex reversal. Sci. China Life Sci. 2023, 66, 1151–1169. [Google Scholar] [CrossRef]
- Huang, K.; Pang, T.; Tong, C.; Chen, H.; Nie, Y.; Wu, J.; Zhang, Y.; Chen, G.; Zhou, W.; Yang, D. Integrative Expression and Prognosis Analysis of DHX37 in Human Cancers by Data Mining. Biomed. Res. Int. 2021, 2021, 6576210. [Google Scholar] [CrossRef]
- Zeng, Z.; Zhang, X.; Jiang, C.-Q.; Zhang, Y.-G.; Wu, X.; Li, J.; Tang, S.; Li, L.; Gu, L.-J.; Xie, X.-Y.; et al. Identifying novel therapeutic targets in gastric cancer using genome-wide CRISPR-Cas9 screening. Oncogene 2022, 41, 2069–2078. [Google Scholar] [CrossRef]
- Grivennikov, S.I.; Greten, F.R.; Karin, M. Immunity, inflammation, and cancer. Cell 2010, 140, 883–899. [Google Scholar] [CrossRef]
- Mantovani, A.; Allavena, P.; Sica, A.; Balkwill, F. Cancer-related inflammation. Nature 2008, 454, 436–444. [Google Scholar] [CrossRef]
- Marrero, J.A.; Feng, Z.; Wang, Y.; Nguyen, M.H.; Befeler, A.S.; Roberts, L.R.; Reddy, K.R.; Harnois, D.; Llovet, J.M.; Normolle, D.; et al. Alpha-fetoprotein, des-gamma carboxyprothrombin, and lectin-bound alpha-fetoprotein in early hepatocellular carcinoma. Gastroenterology 2009, 137, 110–118. [Google Scholar] [CrossRef]
- Zhang, L.; Hong, J.; Chen, W.; Zhang, W.; Liu, X.; Lu, J.; Tang, H.; Yang, Z.; Zhou, K.; Xie, H.; et al. DBF4 Dependent Kinase Inhibition Suppresses Hepatocellular Carcinoma Progression and Potentiates Anti-Programmed Cell Death-1 Therapy. Int. J. Biol. Sci. 2023, 19, 3412–3427. [Google Scholar] [CrossRef]
- Kang, Y.H.; Biswas, A.; Field, M.; Snapper, S.B. STAT1 signaling shields T cells from NK cell-mediated cytotoxicity. Nat. Commun. 2019, 10, 912. [Google Scholar] [CrossRef]
- Hatoyama, Y.; Kanemaki, M.T. The assembly of the MCM2-7 hetero-hexamer and its significance in DNA replication. Biochem. Soc. Trans. 2023, ahead of print. [CrossRef]
- Sun, T.; Liu, Z.; Bi, F.; Yang, Q. Deubiquitinase PSMD14 promotes ovarian cancer progression by decreasing enzymatic activity of PKM2. Mol. Oncol. 2021, 15, 3639–3658. [Google Scholar] [CrossRef]
- Storb, U.; Stavnezer, J. Immunoglobulin genes: Generating diversity with AID and UNG. Curr. Biol. 2002, 12, R725–R727. [Google Scholar] [CrossRef]
- Xiao, J.; Liang, J.; Fan, J.; Hou, P.; Li, X.; Zhang, H.; Li, K.; Bu, L.; Li, P.; He, M.; et al. CDK4/6 Inhibition Enhances Oncolytic Virus Efficacy by Potentiating Tumor-Selective Cell Killing and T-cell Activation in Refractory Glioblastoma. Cancer Res. 2022, 82, 3359–3374. [Google Scholar] [CrossRef]
- Xue, R.; Zhang, Q.; Cao, Q.; Kong, R.; Xiang, X.; Liu, H.; Feng, M.; Wang, F.; Cheng, J.; Li, Z.; et al. Liver tumour immune microenvironment subtypes and neutrophil heterogeneity. Nature 2022, 612, 141–147. [Google Scholar] [CrossRef]
- Zhang, Q.; He, Y.; Luo, N.; Patel, S.J.; Han, Y.; Gao, R.; Modak, M.; Carotta, S.; Haslinger, C.; Kind, D.; et al. Landscape and Dynamics of Single Immune Cells in Hepatocellular Carcinoma. Cell 2019, 179, 829–845. [Google Scholar] [CrossRef]











| Characteristic | Low Expression of DHX37 | High Expression of DHX37 | p |
|---|---|---|---|
| n | 187 | 187 | |
| Age, n (%) | 0.797 | ||
| ≤60 | 87 (23.3%) | 90 (24.1%) | |
| >60 | 100 (26.8%) | 96 (25.7%) | |
| Gender, n (%) | 0.269 | ||
| Female | 66 (17.6%) | 55 (14.7%) | |
| Male | 121 (32.4%) | 132 (35.3%) | |
| BMI, n (%) | 0.409 | ||
| ≤25 | 85 (25.2%) | 92 (27.3%) | |
| >25 | 85 (25.2%) | 75 (22.3%) | |
| AFP(ng/mL), n (%) | 0.005 | ||
| ≤400 | 121 (43.2%) | 94 (33.6%) | |
| >400 | 23 (8.2%) | 42 (15%) | |
| Albumin(g/dl), n (%) | 0.497 | ||
| <3.5 | 40 (13.3%) | 29 (9.7%) | |
| ≥3.5 | 121 (40.3%) | 110 (36.7%) | |
| Prothrombin time, n (%) | 0.585 | ||
| ≤4 | 108 (36.4%) | 100 (33.7%) | |
| >4 | 50 (16.8%) | 39 (13.1%) | |
| Adjacent hepatic tissue inflammation, n (%) | 0.584 | ||
| None | 69 (29.1%) | 49 (20.7%) | |
| Mild | 52 (21.9%) | 49 (20.7%) | |
| Severe | 10 (4.2%) | 8 (3.4%) | |
| Child-Pugh grade, n (%) | 0.811 | ||
| A | 119 (49.4%) | 100 (41.5%) | |
| B | 10 (4.1%) | 11 (4.6%) | |
| C | 1 (0.4%) | 0 (0%) | |
| Fibrosis ishak score, n (%) | 0.633 | ||
| 0 | 42 (19.5%) | 33 (15.3%) | |
| 1/2 | 18 (8.4%) | 13 (6%) | |
| 3/4 | 13 (6%) | 15 (7%) | |
| 5/6 | 49 (22.8%) | 32 (14.9%) | |
| Tumor status, n (%) | 0.009 | ||
| Tumor free | 114 (32.1%) | 88 (24.8%) | |
| With tumor | 64 (18%) | 89 (25.1%) | |
| Residual tumor, n (%) | 0.017 | ||
| R0 | 173 (50.1%) | 154 (44.6%) | |
| R1 | 4 (1.2%) | 13 (3.8%) | |
| R2 | 0 (0%) | 1 (0.3%) | |
| Vascular invasion, n (%) | 0.035 | ||
| No | 118 (37.1%) | 90 (28.3%) | |
| Yes | 48 (15.1%) | 62 (19.5%) | |
| T stage, n (%) | 0.267 | ||
| T1 | 100 (27%) | 83 (22.4%) | |
| T2 | 44 (11.9%) | 51 (13.7%) | |
| T3 | 34 (9.2%) | 46 (12.4%) | |
| T4 | 6 (1.6%) | 7 (1.9%) | |
| N stage, n (%) | 0.623 | ||
| N0 | 123 (47.7%) | 131 (50.8%) | |
| N1 | 1 (0.4%) | 3 (1.2%) | |
| M stage, n (%) | 1.000 | ||
| M0 | 131 (48.2%) | 137 (50.4%) | |
| M1 | 2 (0.7%) | 2 (0.7%) | |
| Pathologic stage, n (%) | 0.233 | ||
| Stage I | 94 (26.9%) | 79 (22.6%) | |
| Stage II | 43 (12.3%) | 44 (12.6%) | |
| Stage III | 35 (10%) | 50 (14.3%) | |
| Stage IV | 3 (0.9%) | 2 (0.6%) | |
| Histologic grade, n (%) | 0.019 | ||
| G1 | 33 (8.9%) | 22 (6%) | |
| G2 | 98 (26.6%) | 80 (21.7%) | |
| G3 | 50 (13.6%) | 74 (20.1%) | |
| G4 | 4 (1.1%) | 8 (2.2%) | |
| OS event, n (%) | 0.103 | ||
| Alive | 130 (34.8%) | 114 (30.5%) | |
| Dead | 57 (15.2%) | 73 (19.5%) | |
| PFI event, n (%) | 0.214 | ||
| Alive | 102 (27.3%) | 89 (23.8%) | |
| Dead | 85 (22.7%) | 98 (26.2%) | |
| DSS event, n (%) | 0.414 | ||
| Alive | 148 (40.4%) | 139 (38%) | |
| Dead | 36 (9.8%) | 43 (11.7%) |
| Characteristics | Total (N) | Univariate Analysis | Multivariate Analysis | ||
|---|---|---|---|---|---|
| Hazard Ratio (95% CI) | p Value | Hazard Ratio (95% CI) | p Value | ||
| Age | 373 | ||||
| ≤60 | 177 | Reference | |||
| >60 | 196 | 1.205 (0.850–1.708) | 0.295 | ||
| Gender | 373 | ||||
| Female | 121 | Reference | |||
| Male | 252 | 0.793 (0.557–1.130) | 0.200 | ||
| BMI | 336 | ||||
| ≤25 | 177 | Reference | |||
| >25 | 159 | 0.798 (0.550–1.158) | 0.235 | ||
| Tumor status | 354 | ||||
| Tumor free | 202 | Reference | Reference | ||
| With tumor | 152 | 2.317 (1.590–3.376) | <0.001 | 1.917 (1.204–3.054) | 0.006 |
| AFP(ng/mL) | 279 | ||||
| ≤400 | 215 | Reference | |||
| >400 | 64 | 1.075 (0.658–1.759) | 0.772 | ||
| Albumin(g/dl) | 299 | ||||
| <3.5 | 69 | Reference | |||
| ≥3.5 | 230 | 0.897 (0.549–1.464) | 0.662 | ||
| Prothrombin time | 296 | ||||
| ≤4 | 207 | Reference | |||
| >4 | 89 | 1.335 (0.881–2.023) | 0.174 | ||
| Pathologic T stage | 370 | ||||
| T1&T2 | 277 | Reference | Reference | ||
| T3&T4 | 93 | 2.598 (1.826–3.697) | <0.001 | 2.194 (1.387–3.472) | <0.001 |
| Pathologic N stage | 258 | ||||
| N0 | 254 | Reference | |||
| N1 | 4 | 2.029 (0.497–8.281) | 0.324 | ||
| Pathologic M stage | 272 | ||||
| M0 | 268 | Reference | Reference | ||
| M1 | 4 | 4.077 (1.281–12.973) | 0.017 | 1.686 (0.394–7.223) | 0.481 |
| Histologic grade | 368 | ||||
| G1&G2 | 233 | Reference | |||
| G3&G4 | 135 | 1.091 (0.761–1.564) | 0.636 | ||
| Vascular invasion | 317 | ||||
| No | 208 | Reference | |||
| Yes | 109 | 1.344 (0.887–2.035) | 0.163 | ||
| DHX37 | 373 | 1.782 (1.364–2.327) | <0.001 | 1.589 (1.135–2.224) | 0.007 |
Disclaimer/Publisher’s Note: The statements, opinions and data contained in all publications are solely those of the individual author(s) and contributor(s) and not of MDPI and/or the editor(s). MDPI and/or the editor(s) disclaim responsibility for any injury to people or property resulting from any ideas, methods, instructions or products referred to in the content. |
© 2023 by the authors. Licensee MDPI, Basel, Switzerland. This article is an open access article distributed under the terms and conditions of the Creative Commons Attribution (CC BY) license (https://creativecommons.org/licenses/by/4.0/).
Share and Cite
Liu, N.; Zhang, H.; Zhang, C.; Li, Z.; Huang, L.; Sun, J.; Qi, J.; Deng, X.; Huang, N.; Mu, Y.; et al. DHX37 Is a Promising Prognostic Biomarker and a Therapeutic Target for Immunotherapy and Chemotherapy in HCC. Cancers 2023, 15, 5228. https://doi.org/10.3390/cancers15215228
Liu N, Zhang H, Zhang C, Li Z, Huang L, Sun J, Qi J, Deng X, Huang N, Mu Y, et al. DHX37 Is a Promising Prognostic Biomarker and a Therapeutic Target for Immunotherapy and Chemotherapy in HCC. Cancers. 2023; 15(21):5228. https://doi.org/10.3390/cancers15215228
Chicago/Turabian StyleLiu, Nanbin, Hailong Zhang, Chunli Zhang, Zeyu Li, Limin Huang, Jin Sun, Junan Qi, Xi Deng, Na Huang, Yanhua Mu, and et al. 2023. "DHX37 Is a Promising Prognostic Biomarker and a Therapeutic Target for Immunotherapy and Chemotherapy in HCC" Cancers 15, no. 21: 5228. https://doi.org/10.3390/cancers15215228
APA StyleLiu, N., Zhang, H., Zhang, C., Li, Z., Huang, L., Sun, J., Qi, J., Deng, X., Huang, N., Mu, Y., Li, Z., & Tian, H. (2023). DHX37 Is a Promising Prognostic Biomarker and a Therapeutic Target for Immunotherapy and Chemotherapy in HCC. Cancers, 15(21), 5228. https://doi.org/10.3390/cancers15215228

