Identification of Tumor-Suppressive miR-139-3p-Regulated Genes: TRIP13 as a Therapeutic Target in Lung Adenocarcinoma
Abstract
Simple Summary
Abstract
1. Introduction
2. Materials and Methods
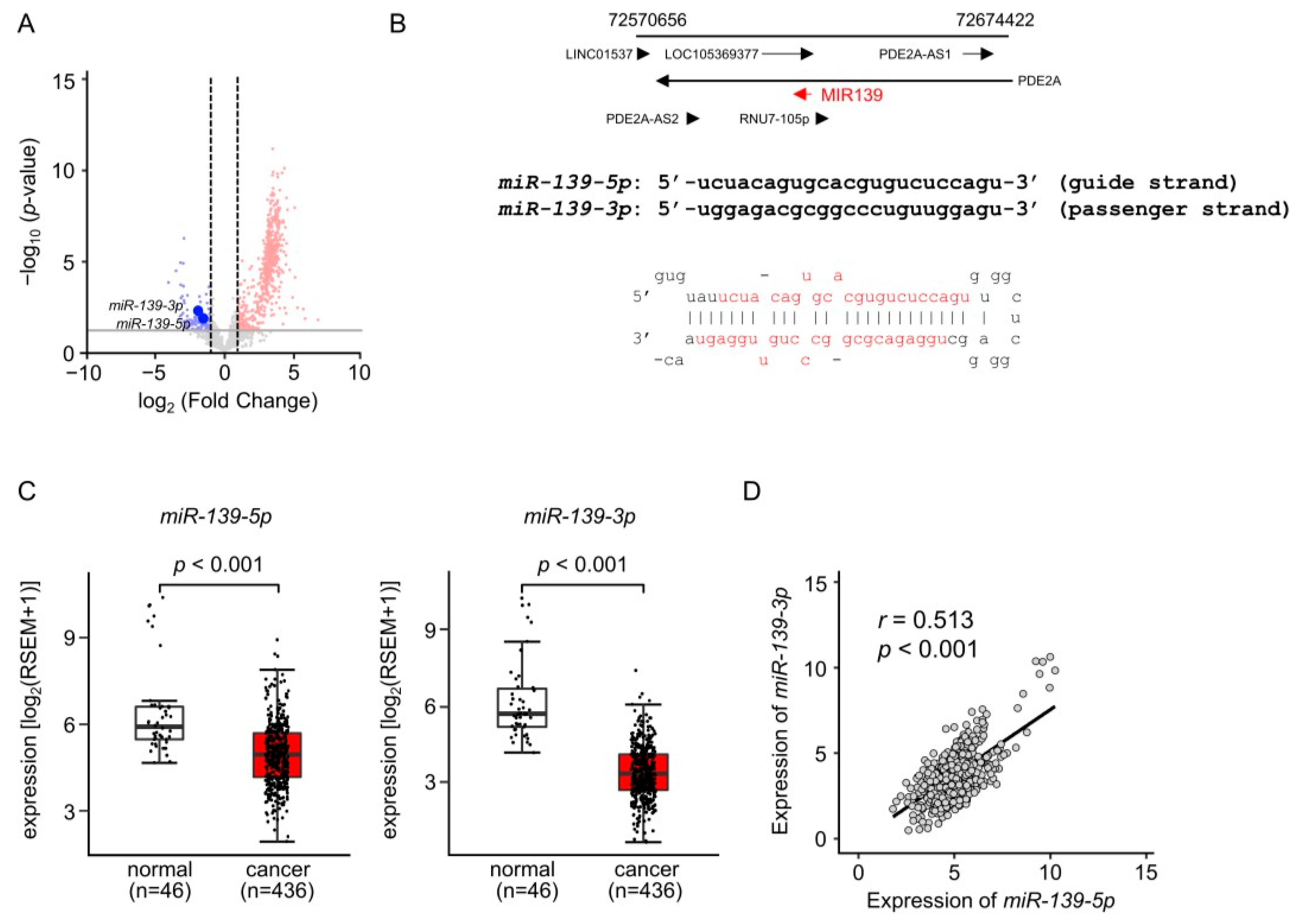
2.1. miRNA Expression and Clinical Significance in Patients with LUAD Using an In Silico Database Analysis
2.2. Functional Assay of miRNAs and miRNA Target Genes in LUAD Cells
2.3. Identification of Oncogenic Targets Regulated by miR-139-3p in LUAD Cells
2.4. Dual-Luciferase Reporter Assay
2.5. Anticancer Effects of DCZ0415 in LUAD Cells
2.6. Western Blotting and Immunohistochemistry
2.7. Statistical Analysis
3. Results
3.1. Tumor-Suppressive Function of miR-139-3p in LUAD Cells
3.2. Identification of Cancer-Promoting Genes Regulated by miR-139-3p in LUAD Cells
3.3. Direct Regulation of TRIP13 by miR-139-3p in LUAD Cells
3.4. Expression and Clinical Significance of TRIP13 in LUAD
3.5. Effects of TRIP13 Knockdown by siRNAs and TRIP13 Inhibition by a Specific Inhibitor in LUAD Cells
3.6. Combined Effects of a TRIP13 Inhibitor (DCZ0415) and Anticancer Drugs on LUAD Cells
4. Discussion
5. Conclusions
Supplementary Materials
Author Contributions
Funding
Institutional Review Board Statement
Informed Consent Statement
Data Availability Statement
Conflicts of Interest
References
- Sung, H.; Ferlay, J.; Siegel, R.L.; Laversanne, M.; Soerjomataram, I.; Jemal, A.; Bray, F. Global Cancer Statistics 2020: GLO-BOCAN Estimates of Incidence and Mortality Worldwide for 36 Cancers in 185 Countries. CA Cancer J. Clin. 2021, 71, 209–249. [Google Scholar] [CrossRef] [PubMed]
- Siegel, R.L.; Miller, K.D.; Fuchs, H.E.; Jemal, A. Cancer statistics, 2022. CA Cancer J. Clin. 2022, 72, 7–33. [Google Scholar] [CrossRef] [PubMed]
- Thai, A.A.; Solomon, B.J.; Sequist, L.V.; Gainor, J.F.; Heist, R.S. Lung cancer. Lancet 2021, 398, 535–554. [Google Scholar] [PubMed]
- Alexander, M.; Kim, S.Y.; Cheng, H. Update 2020: Management of Non-Small Cell Lung Cancer. Lung 2020, 198, 897–907. [Google Scholar] [CrossRef] [PubMed]
- Fatica, A.; Bozzoni, I. Long non-coding RNAs: New players in cell differentiation and development. Nat. Rev. Genet. 2014, 15, 7–21. [Google Scholar] [CrossRef] [PubMed]
- Bartel, D.P. MicroRNAs: Target recognition and regulatory functions. Cell 2009, 136, 215–233. [Google Scholar] [CrossRef] [PubMed]
- Anastasiadou, E.; Jacob, L.S.; Slack, F.J. Non-coding RNA networks in cancer. Nat. Rev. Cancer 2018, 18, 5–18. [Google Scholar] [CrossRef] [PubMed]
- Wu, K.L.; Tsai, Y.M.; Lien, C.T.; Kuo, P.L.; Hung, A.J. The Roles of MicroRNA in Lung Cancer. Int. J. Mol. Sci. 2019, 20, 1611. [Google Scholar] [CrossRef]
- Matranga, C.; Tomari, Y.; Shin, C.; Bartel, D.P.; Zamore, P.D. Passenger-strand cleavage facilitates assembly of siRNA into Ago2-containing RNAi enzyme complexes. Cell 2005, 123, 607–620. [Google Scholar] [CrossRef]
- Tomioka, Y.; Suetsugu, T.; Seki, N.; Tanigawa, K.; Hagihara, Y.; Shinmura, M.; Asai, S.; Kikkawa, N.; Inoue, H.; Mizuno, K. The Molecular Pathogenesis of Tumor-Suppressive miR-486-5p and miR-486-3p Target Genes: GINS4 Facilitates Aggressiveness in Lung Adenocarcinoma. Cells 2023, 12, 1885. [Google Scholar] [CrossRef]
- Yonemori, M.; Seki, N.; Yoshino, H.; Matsushita, R.; Miyamoto, K.; Nakagawa, M.; Enokida, H. Dual tumor-suppressors miR-139-5p and miR-139-3p targeting matrix metalloprotease 11 in bladder cancer. Cancer Sci. 2016, 107, 1233–1242. [Google Scholar] [PubMed]
- Okada, R.; Goto, Y.; Yamada, Y.; Kato, M.; Asai, S.; Moriya, S.; Ichikawa, T.; Seki, N. Regulation of Oncogenic Targets by the Tumor-Suppressive miR-139 Duplex (miR-139-5p and miR-139-3p) in Renal Cell Carcinoma. Biomedicines 2020, 8, 599. [Google Scholar]
- Koma, A.; Asai, S.; Minemura, C.; Oshima, S.; Kinoshita, T.; Kikkawa, N.; Koshizuka, K.; Moriya, S.; Kasamatsu, A.; Hanazawa, T.; et al. Impact of Oncogenic Targets by Tumor-Suppressive miR-139-5p and miR-139-3p Regulation in Head and Neck Squamous Cell Carcinoma. Int. J. Mol. Sci. 2021, 22, 9947. [Google Scholar] [PubMed]
- Yasudome, R.; Seki, N.; Asai, S.; Goto, Y.; Kita, Y.; Hozaka, Y.; Wada, M.; Tanabe, K.; Idichi, T.; Mori, S.; et al. Molecular Pathogenesis of Colorectal Cancer: Impact of Oncogenic Targets Regulated by Tumor Suppressive miR-139-3p. Int. J. Mol. Sci. 2022, 23, 11616. [Google Scholar]
- Asai, S.; Koma, A.; Nohata, N.; Kinoshita, T.; Kikkawa, N.; Kato, M.; Minemura, C.; Uzawa, K.; Hanazawa, T.; Seki, N. Impact of miR-1/miR-133 Clustered miRNAs: PFN2 Facilitates Malignant Phenotypes in Head and Neck Squamous Cell Carcinoma. Biomedicines 2022, 10, 663. [Google Scholar]
- Suetsugu, T.; Koshizuka, K.; Seki, N.; Mizuno, K.; Okato, A.; Arai, T.; Misono, S.; Uchida, A.; Kumamoto, T.; Inoue, H. Down-regulation of matrix metalloproteinase 14 by the antitumor miRNA, miR-150-5p, inhibits the aggressiveness of lung squamous cellcarcinoma cells. Int. J. Oncol. 2018, 52, 913–924. [Google Scholar] [PubMed]
- Tanigawa, K.; Tomioka, Y.; Misono, S.; Asai, S.; Kikkawa, N.; Hagihara, Y.; Suetsugu, T.; Inoue, H.; Mizuno, K.; Seki, N. Mini-chromosome maintenance proteins in lung adenocarcinoma: Clinical significance and therapeutic targets. FEBS Open Bio. 2023, 13, 1737–1755. [Google Scholar] [PubMed]
- Garcia-Moreno, A.; López-Domínguez, R.; Villatoro-García, J.A.; Ramirez-Mena, A.; Aparicio-Puerta, E.; Hackenberg, M.; Pas-cual-Montano, A.; Carmona-Saez, P. Functional Enrichment Analysis of Regulatory Elements. Biomedicines 2022, 10, 590. [Google Scholar]
- Subramanian, A.; Tamayo, P.; Mootha, V.K.; Mukherjee, S.; Ebert, B.L.; Gillette, M.A.; Paulovich, A.; Pomeroy, S.L.; Golub, T.R.; Lander, E.S.; et al. Gene set enrichment analysis: A knowledge-based approach for interpreting genome-wide expression profiles. Proc. Natl. Acad. Sci. USA 2005, 102, 15545–15550. [Google Scholar]
- Mootha, V.K.; Lindgren, C.M.; Eriksson, K.F.; Subramanian, A.; Sihag, S.; Lehar, J.; Puigserver, P.; Carlsson, E.; Ridderstråle, M.; Laurila, E.; et al. PGC-1alpha-responsive genes involved in oxidative phosphorylation are coordinately downregulated in humandiabetes. Nat. Genet. 2003, 34, 267–273. [Google Scholar]
- Mitra, R.; Sun, J.; Zhao, Z. microRNA regulation in cancer: One arm or two arms? Int. J. Cancer 2015, 137, 1516–1518. [Google Scholar] [PubMed]
- Mitra, R.; Adams, C.M.; Jiang, W.; Greenawalt, E.; Eischen, C.M. Pan-cancer analysis reveals cooperativity of both strands of microRNA that regulate tumorigenesis and patient survival. Nat. Commun. 2020, 11, 968. [Google Scholar] [CrossRef] [PubMed]
- Khalili, N.; Nouri-Vaskeh, M.; Hasanpour Segherlou, Z.; Baghbanzadeh, A.; Halimi, M.; Rezaee, H.; Baradaran, B. Diagnostic, prognostic, and therapeutic significance of miR-139-5p in cancers. Life Sci. 2020, 256, 117865. [Google Scholar] [CrossRef] [PubMed]
- Wang, Y.H.; Ji, J.; Weng, H.; Wang, B.C.; Wang, F.B. MiR-139 in digestive system tumor diagnosis and detection: Bioinformatics and meta-analysis. Clin. Chim. Acta 2018, 485, 33–41. [Google Scholar] [CrossRef] [PubMed]
- Sun, H.; Dai, J.; Chen, M.; Chen, Q.; Xie, Q.; Zhang, W.; Li, G.; Yan, M. miR-139-5p Was Identified as Biomarker of Different Molecular Subtypes of Breast Carcinoma. Front. Oncol. 2022, 12, 857714. [Google Scholar] [CrossRef]
- Li, Y.; Sun, Y.; Li, Z.; Li, S.; Wu, C. MiR-139-5p Inhibits the Development of Gastric Cancer through Targeting TPD52. J. Healthc. Eng. 2022, 2022, 4033373. [Google Scholar] [CrossRef]
- Xu, K.; Shen, K.; Liang, X.; Li, Y.; Nagao, N.; Li, J.; Liu, J.; Yin, P. MiR-139-5p reverses CD44+/CD133+-associated multidrug resistance by downregulating NOTCH1 in colorectal carcinoma cells. Oncotarget 2016, 7, 75118–75129. [Google Scholar] [CrossRef][Green Version]
- Luo, H.; Yang, R.; Li, C.; Tong, Y.; Fan, L.; Liu, X.; Xu, C. MicroRNA-139-5p inhibits bladder cancer proliferation and self-renewal by targeting the Bmi1 oncogene. Tumor Biol. 2017, 39, 1010428317718414. [Google Scholar] [CrossRef]
- Ferreira, L.A.M.; Bezerra, M.; Kawasaki-Oyama, R.S.; Fernandes, G.M.M.; Castanhole-Nunes, M.M.U.; Serafim Junior, V.; Cas-tilho, R.M.; Pavarino, É.C.; Maniglia, J.V.; Goloni-Bertollo, E.M. Effect of ZEB1 Associated with microRNAs on Tumor Stem Cells in Head and Neck Cancer. Int. J. Mol. Sci. 2023, 24, 5916. [Google Scholar] [CrossRef]
- Pantaleo, M.A.; Ravegnini, G.; Astolfi, A.; Simeon, V.; Nannini, M.; Saponara, M.; Urbini, M.; Gatto, L.; Indio, V.; Sammarini, G.; et al. Integrating miRNA and gene expression profiling analysis revealed regulatory networks in gastrointestinal stromal tumors. Epigenomics 2016, 8, 1347–1366. [Google Scholar] [CrossRef]
- Xu, W.; Hang, M.; Yuan, C.Y.; Wu, F.L.; Chen, S.B.; Xue, K. MicroRNA-139-5p inhibits cell proliferation and invasion by tar-geting insulin-like growth factor 1 receptor in human non-small cell lung cancer. Int. J. Clin. Exp. Pathol. 2015, 8, 3864–3870. [Google Scholar] [PubMed]
- Shao, Y.; Liang, B.; Long, F.; Jiang, S.J. Diagnostic MicroRNA Biomarker Discovery for Non-Small-Cell Lung Cancer Adeno-carcinoma by Integrative Bioinformatics Analysis. Biomed. Res. Int. 2017, 2017, 2563085. [Google Scholar] [CrossRef] [PubMed]
- Huang, N.; Guo, W.; Ren, K.; Li, W.; Jiang, Y.; Sun, J.; Dai, W.; Zhao, W. LncRNA AFAP1-AS1 Supresses miR-139-5p and Promotes Cell Proliferation and Chemotherapy Resistance of Non-small Cell Lung Cancer by Competitively Upregulating RRM2. Front. Oncol. 2019, 9, 1103. [Google Scholar] [CrossRef] [PubMed]
- Zhang, Z.; Li, W.; Jiang, D.; Liu, C.; Lai, Z. MicroRNA-139-5p inhibits cell viability, migration and invasion and suppresses tumor growth by targeting HDGF in non-small cell lung cancer. Oncol. Lett. 2020, 19, 1806–1814. [Google Scholar] [CrossRef] [PubMed]
- Kurozumi, A.; Goto, Y.; Okato, A.; Ichikawa, T.; Seki, N. Aberrantly expressed microRNAs in bladder cancer and renal cell carcinoma. J. Hum. Genet. 2017, 62, 49–56. [Google Scholar] [CrossRef] [PubMed]
- Koshizuka, K.; Hanazawa, T.; Fukumoto, I.; Kikkawa, N.; Okamoto, Y.; Seki, N. The microRNA signatures: Aberrantly ex-pressed microRNAs in head and neck squamous cell carcinoma. J. Hum. Genet. 2017, 62, 3–13. [Google Scholar] [CrossRef] [PubMed]
- Nepal, P.; Hozaka, Y.; Tanaka, T.; Wada, M.; Asai, S.; Minemura, C.; Idichi, T.; Arigami, T.; Kurahara, H.; Seki, N.; et al. Impact of Oncogenic Targets Controlled by Tumor-Suppressive miR-30a-5p in Pancreatic Ductal Adenocarcinoma. Anticancer Res. 2021, 41, 4821–4836. [Google Scholar] [CrossRef] [PubMed]
- Ni, Z.Z.; He, J.K.; Tang, X.; Tao, Z.; Zhang, Y.; Xie, B. Identification of ELAVL1 gene and miRNA-139-3p involved in the ag-gressiveness of NSCLC. Eur. Rev. Med. Pharmacol. Sci. 2020, 24, 9453–9464. [Google Scholar]
- Ma, Y.; Gong, Z.; Wang, H.; Liang, Y.; Huang, X.; Yu, G. Anti-cancer effect of miR-139-3p on laryngeal squamous cell carcinoma by targeting rab5a: In vitro and in vivo studies. Pathol. Res. Pract. 2020, 216, 153194. [Google Scholar] [CrossRef]
- Lebedeva, S.; Jens, M.; Theil, K.; Schwanhäusser, B.; Selbach, M.; Landthaler, M.; Rajewsky, N. Transcriptome-wide analysis of regulatory interactions of the RNA-binding protein HuR. Mol. Cell 2011, 43, 340–352. [Google Scholar] [CrossRef]
- Wu, X.; Xu, L. The RNA-binding protein HuR in human cancer: A friend or foe? Adv. Drug Deliv. Rev. 2022, 184, 114179. [Google Scholar] [CrossRef] [PubMed]
- Gu, C.; Zhang, M.; Sun, W.; Dong, C. Upregulation of miR-324-5p Inhibits Proliferation and Invasion of Colorectal Cancer Cells by Targeting ELAVL1. Oncol. Res. 2019, 27, 515–524. [Google Scholar] [CrossRef] [PubMed]
- Zhang, F.; Cai, Z.; Lv, H.; Li, W.; Liang, M.; Wei, X.; Zhou, F. Multiple functions of HuR in urinary tumors. J. Cancer Res. Clin. Oncol. 2019, 145, 11–18. [Google Scholar] [CrossRef] [PubMed]
- Chou, S.D.; Murshid, A.; Eguchi, T.; Gong, J.; Calderwood, S.K. HSF1 regulation of β-catenin in mammary cancer cells through control of HuR/elavL1 expression. Oncogene 2015, 34, 2178–2188. [Google Scholar] [CrossRef] [PubMed]
- Zheng, X.; Zhang, Y.; Wu, S.; Jiang, B.; Liu, Y. MiR-139-3p Targets CHEK1 Modulating DNA Repair and Cell Viability in Lung Squamous Carcinoma Cells. Mol. Biotechnol. 2022, 64, 832–840. [Google Scholar] [CrossRef] [PubMed]
- Sanchez, Y.; Wong, C.; Thoma, R.S.; Richman, R.; Wu, Z.; Piwnica-Worms, H.; Elledge, S.J. Conservation of the Chk1 check-point pathway in mammals: Linkage of DNA damage to Cdk regulation through Cdc25. Science 1997, 277, 1497–1501. [Google Scholar] [CrossRef]
- Walworth, N.; Davey, S.; Beach, D. Fission yeast chk1 protein kinase links the rad checkpoint pathway to cdc2. Nature 1993, 363, 368–371. [Google Scholar] [CrossRef] [PubMed]
- Dimroth, P. Primary sodium ion translocating enzymes. Biochim. Biophys. Acta 1997, 1318, 11–51. [Google Scholar] [CrossRef]
- Cerullo, F.; Filbeck, S.; Patil, P.R.; Hung, H.C.; Xu, H.; Vornberger, J.; Hofer, F.W.; Schmitt, J.; Kramer, G.; Bukau, B.; et al. Bacterial ribosome collision sensing by a MutS DNA repair ATPase paralogue. Nature 2022, 603, 509–514. [Google Scholar] [CrossRef]
- Lu, S.; Qian, J.; Guo, M.; Gu, C.; Yang, Y. Insights into a Crucial Role of TRIP13 in Human Cancer. Comput. Struct. Biotechnol. J. 2019, 17, 854–861. [Google Scholar] [CrossRef]
- Miniowitz-Shemtov, S.; Eytan, E.; Kaisari, S.; Sitry-Shevah, D.; Hershko, A. Mode of interaction of TRIP13 AAA-ATPase with the Mad2-binding protein p31comet and with mitotic checkpoint complexes. Proc. Natl. Acad. Sci. USA 2015, 112, 11536–11540. [Google Scholar] [PubMed]
- Vader, G. Pch2(TRIP13): Controlling cell division through regulation of HORMA domains. Chromosoma 2015, 124, 333–339. [Google Scholar] [PubMed]
- Li, W.; Zhang, G.; Li, X.; Wang, X.; Li, Q.; Hong, L.; Shen, Y.; Zhao, C.; Gong, X.; Chen, Y.; et al. Thyroid hormone receptor interactor 13 (TRIP13) overexpression associated with tumor progression and poor prognosis in lung adenocarcinoma. Biochem. Biophys Res. Commun. 2018, 499, 416–424. [Google Scholar] [PubMed]
- Kang, J.U.; Koo, S.H.; Kwon, K.C.; Park, J.W.; Kim, J.M. Gain at chromosomal region 5p15.33, containing TERT, is the most frequent genetic event in early stages of non-small cell lung cancer. Cancer Genet. Cytogenet. 2008, 182, 1–11. [Google Scholar] [PubMed]
- Mitsueda, R.; Toda, H.; Shinden, Y.; Fukuda, K.; Yasudome, R.; Kato, M.; Kikkawa, N.; Ohtsuka, T.; Nakajo, A.; Seki, N. Onco-genic Targets Regulated by Tumor-Suppressive miR-30c-1-3p and miR-30c-2-3p: TRIP13 Facilitates Cancer Cell Aggressiveness in Breast Cancer. Cancers 2023, 15, 4189. [Google Scholar] [PubMed]
- Lu, S.; Guo, M.; Fan, Z.; Chen, Y.; Shi, X.; Gu, C.; Yang, Y. Elevated TRIP13 drives cell proliferation and drug resistance inbladder cancer. Am. J. Transl. Res. 2019, 11, 4397–4410. [Google Scholar]
- Banerjee, R.; Liu, M.; Bellile, E.; Schmitd, L.B.; Goto, M.; Hutchinson, M.N.D.; Singh, P.; Zhang, S.; Damodaran, D.P.V.; Nyati, M.K.; et al. Phosphorylation of TRIP13 at Y56 induces radiation resistance but sensitizes head and neck cancer to cetuximab. Mol. Ther. 2022, 30, 468–484. [Google Scholar] [PubMed]
- Xiao, Z.; Li, M.; Zhang, X.; Rong, X.; Xu, H. TRIP13 overexpression promotes gefitinib resistance in non-small cell lung cancer via regulating autophagy and phosphorylation of the EGFR signaling pathway. Oncol. Rep. 2023, 49, 84. [Google Scholar]
- Clairmont, C.S.; Sarangi, P.; Ponnienselvan, K.; Galli, L.D.; Csete, I.; Moreau, L.; Adelmant, G.; Chowdhury, D.; Marto, J.A.; D’Andrea, A.D. TRIP13 regulates DNA repair pathway choice through REV7 conformational change. Nat. Cell Biol. 2020, 22, 87–96. [Google Scholar]
- Zhang, X.; Zhou, J.; Xue, D.; Li, Z.; Liu, Y.; Dong, L. MiR-515-5p acts as a tumor suppressor via targeting TRIP13 in prostate cancer. Int. J. Biol. Macromol. 2019, 129, 227–232. [Google Scholar]
- Yao, J.; Zhang, X.; Li, J.; Zhao, D.; Gao, B.; Zhou, H.; Gao, S.; Zhang, L. Silencing TRIP13 inhibits cell growth and metastasis of hepatocellular carcinoma by activating of TGF-β1/smad3. Cancer Cell Int. 2018, 18, 208. [Google Scholar] [CrossRef] [PubMed]
- Cai, W.; Ni, W.; Jin, Y.; Li, Y. TRIP13 promotes lung cancer cell growth and metastasis through AKT/mTORC1/c-Myc signaling. Cancer Biomark. 2021, 30, 237–248. [Google Scholar] [PubMed]
- Zhu, M.X.; Wei, C.Y.; Zhang, P.F.; Gao, D.M.; Chen, J.; Zhao, Y.; Dong, S.S.; Liu, B.B. Elevated TRIP13 drives the AKT/mTOR pathway to induce the progression of hepatocellular carcinoma via interacting with ACTN4. J. Exp. Clin. Cancer Res. 2019, 38, 409. [Google Scholar] [CrossRef] [PubMed]
- Cao, Y.; Huang, F.; Liu, J.; Qi, H.; Xiao, J. MiR-129-5p/TRIP13 affects malignant phenotypes of colorectal cancer cells. Histol. Histopathol. 2022, 37, 879–888. [Google Scholar]
- Chen, Y.; Chen, D.; Qin, Y.; Qiu, C.; Zhou, Y.; Dai, M.; Li, L.; Sun, Q.; Jiang, Y. TRIP13, identified as a hub gene of tumor progression, is the target of microRNA-4693-5p and a potential therapeutic target for colorectal cancer. Cell Death Discov. 2022, 8, 35. [Google Scholar]












| Gene ID | Gene Symbol | Gene Name | miR-139-3p Total Sites | miR-139-3p Transfectant Log2 FC |
|---|---|---|---|---|
| 8038 | ADAM12 | ADAM metallopeptidase domain 12 | 1 | −4.61 |
| 3898 | LAD1 | ladinin 1 | 1 | −3.28 |
| 144501 | KRT80 | keratin 80 | 1 | −2.86 |
| 4171 | MCM2 | minichromosome maintenance complex component 2 | 1 | −2.84 |
| 79019 | CENPM | centromere protein M | 1 | −2.78 |
| 147841 | SPC24 | SPC24, NDC80 kinetochore complex component | 1 | −2.70 |
| 4998 | ORC1 | origin recognition complex, subunit 1 | 1 | −2.70 |
| 26579 | MYEOV | myeloma overexpressed | 1 | −2.57 |
| 201266 | SLC39A11 | solute carrier family 39, member 11 | 1 | −2.56 |
| 9319 | TRIP13 | thyroid hormone receptor interactor 13 | 1 | −2.53 |
| 493869 | GPX8 | glutathione peroxidase 8 (putative) | 2 | −2.42 |
| 84904 | ARHGEF39 | Rho guanine nucleotide exchange factor (GEF) 39 | 2 | −2.35 |
| 1734 | DIO2 | deiodinase, iodothyronine, type II | 1 | −2.27 |
| 84733 | CBX2 | chromobox homolog 2 | 1 | −2.24 |
| 4288 | MKI67 | antigen identified by monoclonal antibody Ki-67 | 1 | −2.18 |
| 51659 | GINS2 | GINS complex subunit 2 (Psf2 homolog) | 1 | −2.14 |
| 116372 | LYPD1 | LY6/PLAUR domain containing 1 | 1 | −2.10 |
| 202915 | TMEM184A | transmembrane protein 184A | 1 | −2.10 |
| 146909 | KIF18B | kinesin family member 18B | 1 | −1.96 |
| 26256 | CABYR | calcium-binding tyrosine-(Y)-phosphorylation regulated | 1 | −1.96 |
| 8270 | LAGE3 | L antigen family, member 3 | 1 | −1.89 |
| 25837 | RAB26 | RAB26, member RAS oncogene family | 1 | −1.82 |
| 8645 | KCNK5 | potassium channel, subfamily K, member 5 | 3 | −1.79 |
| 8208 | CHAF1B | chromatin assembly factor 1, subunit B (p60) | 1 | −1.78 |
| 1763 | DNA2 | DNA replication helicase/nuclease 2 | 1 | −1.70 |
| 4234 | METTL1 | methyltransferase like 1 | 1 | −1.65 |
| 1356 | CP | ceruloplasmin (ferroxidase) | 1 | −1.61 |
| 51237 | MZB1 | marginal zone B and B1 cell-specific protein | 1 | −1.57 |
| 6723 | SRM | spermidine synthase | 1 | −1.52 |
| 51629 | SLC25A39 | solute carrier family 25, member 39 | 1 | −1.46 |
| 114787 | GPRIN1 | G protein regulated inducer of neurite outgrowth 1 | 1 | −1.42 |
| 27286 | SRPX2 | sushi-repeat containing protein, X-linked 2 | 1 | −1.41 |
| 55612 | FERMT1 | fermitin family member 1 | 1 | −1.22 |
| 7371 | UCK2 | uridine-cytidine kinase 2 | 3 | −1.21 |
| 1111 | CHEK1 | nudix hydrolase 21 | 1 | −1.19 |
| 154467 | CCDC167 | coiled-coil domain containing 167 | 1 | −1.18 |
| 3070 | HELLS | helicase, lymphoid-specific | 1 | −1.15 |
| 1515 | CTSV | cathepsin V | 1 | −1.14 |
| 101 | ADAM8 | ADAM metallopeptidase domain 8 | 1 | −1.13 |
| 374393 | FAM111B | family with sequence similarity 111, member B | 1 | −1.10 |
| 7070 | THY1 | Thy-1 cell surface antigen | 1 | −1.08 |
| 128272 | ARHGEF19 | Rho guanine nucleotide exchange factor (GEF) 19 | 1 | −1.03 |
| 9123 | SLC16A3 | solute carrier family 16 (monocarboxylate transporter), member 3 | 1 | −1.02 |
| 65268 | WNK2 | WNK lysine deficient protein kinase 2 | 1 | −0.97 |
| 5163 | PDK1 | pyruvate dehydrogenase kinase, isozyme 1 | 4 | −0.96 |
| 9833 | MELK | maternal embryonic leucine zipper kinase | 1 | −0.75 |
| 1063 | CENPF | centromere protein F, 350/400 kDa | 1 | −0.72 |
| 6659 | SOX4 | SRY (sex determining region Y)-box 4 | 1 | −0.67 |
| 146857 | SLFN13 | schlafen family member 13 | 1 | −0.63 |
| 51087 | YBX2 | Y box binding protein 2 | 2 | −0.62 |
| 55502 | HES6 | hairy and enhancer of split 6 (Drosophila) | 1 | −0.60 |
| 51114 | ZDHHC9 | zinc finger, DHHC-type containing 9 | 1 | −0.57 |
| Description | p-Value | FDR | Genes |
|---|---|---|---|
| DNA replication | <0.001 | <0.001 | MCM2, CHEK1, CHAF1B, FAM111B, GINS2, ORC1, DNA2 |
| cell cycle | <0.001 | 0.006 | HELLS, MELK, MCM2, CHEK1, CHAF1B, CENPF, KIF18B, MKI67, SPC24 |
| positive regulation of cellular extravasation | <0.001 | 0.013 | ADAM8, THY1 |
| integrin-mediated signaling pathway | <0.001 | 0.013 | ADAM12, FERMT1, ADAM8, THY1 |
| double-strand break repair via break-induced rep- lication | <0.001 | 0.027 | MCM2, GINS2 |
| intrinsic apoptotic signaling pathway in response to oxidative stress | 0.001 | 0.041 | MELK, PDK1 |
| negative regulation of the timing of anagen | 0.003 | 0.050 | FERMT1 |
| DNA replication, Okazaki fragment processing | 0.003 | 0.050 | DNA2 |
| mitotic spindle assembly checkpoint signaling | 0.002 | 0.050 | CENPF, TRIP13 |
| DNA unwinding involved in DNA replication | 0.001 | 0.050 | MCM2, GINS2 |
| negative regulation of neuron projection regener- ation | 0.003 | 0.050 | THY1 |
| positive regulation of fibronectin-dependent thy- mocyte migration | 0.003 | 0.050 | ADAM8 |
| regulation of transcription from RNA polymerase II promoter in response to UV-induced DNA damage | 0.003 | 0.050 | CHEK1 |
| positive regulation of N-terminal peptidyl-lysine acetylation | 0.003 | 0.050 | SOX4 |
| DNA replication initiation | 0.002 | 0.050 | MCM2, ORC1 |
| development of primary sexual characteristics | 0.003 | 0.050 | CBX2 |
| exocrine system development | 0.003 | 0.050 | RAB26 |
| Pathway | Enrichment Score | Normalized Enrichment Score | p-Value | FDR |
|---|---|---|---|---|
| KEGG_CELL_CYCLE | 0.70 | 2.60 | <0.001 | <0.001 |
| KEGG_DNA_REPLICATION | 0.75 | 2.26 | <0.001 | <0.001 |
| KEGG_PROTEASOME | 0.68 | 2.08 | <0.001 | <0.001 |
| KEGG_P53_SIGNALING_PATHWAY | 0.58 | 1.96 | <0.001 | 0.002 |
| KEGG_HOMOLOGOUS_RECOMBINATION | 0.67 | 1.93 | <0.001 | 0.002 |
| KEGG_MISMATCH_REPAIR | 0.71 | 1.92 | <0.001 | 0.002 |
Disclaimer/Publisher’s Note: The statements, opinions and data contained in all publications are solely those of the individual author(s) and contributor(s) and not of MDPI and/or the editor(s). MDPI and/or the editor(s) disclaim responsibility for any injury to people or property resulting from any ideas, methods, instructions or products referred to in the content. |
© 2023 by the authors. Licensee MDPI, Basel, Switzerland. This article is an open access article distributed under the terms and conditions of the Creative Commons Attribution (CC BY) license (https://creativecommons.org/licenses/by/4.0/).
Share and Cite
Hagihara, Y.; Tomioka, Y.; Suetsugu, T.; Shinmura, M.; Misono, S.; Goto, Y.; Kikkawa, N.; Kato, M.; Inoue, H.; Mizuno, K.; et al. Identification of Tumor-Suppressive miR-139-3p-Regulated Genes: TRIP13 as a Therapeutic Target in Lung Adenocarcinoma. Cancers 2023, 15, 5571. https://doi.org/10.3390/cancers15235571
Hagihara Y, Tomioka Y, Suetsugu T, Shinmura M, Misono S, Goto Y, Kikkawa N, Kato M, Inoue H, Mizuno K, et al. Identification of Tumor-Suppressive miR-139-3p-Regulated Genes: TRIP13 as a Therapeutic Target in Lung Adenocarcinoma. Cancers. 2023; 15(23):5571. https://doi.org/10.3390/cancers15235571
Chicago/Turabian StyleHagihara, Yoko, Yuya Tomioka, Takayuki Suetsugu, Masahiro Shinmura, Shunsuke Misono, Yusuke Goto, Naoko Kikkawa, Mayuko Kato, Hiromasa Inoue, Keiko Mizuno, and et al. 2023. "Identification of Tumor-Suppressive miR-139-3p-Regulated Genes: TRIP13 as a Therapeutic Target in Lung Adenocarcinoma" Cancers 15, no. 23: 5571. https://doi.org/10.3390/cancers15235571
APA StyleHagihara, Y., Tomioka, Y., Suetsugu, T., Shinmura, M., Misono, S., Goto, Y., Kikkawa, N., Kato, M., Inoue, H., Mizuno, K., & Seki, N. (2023). Identification of Tumor-Suppressive miR-139-3p-Regulated Genes: TRIP13 as a Therapeutic Target in Lung Adenocarcinoma. Cancers, 15(23), 5571. https://doi.org/10.3390/cancers15235571

