Abstract
A field experiment was conducted on date palm trees (Phoenix dactylifera ‘Succary’) cultivated on sandy loam soil from 2017 to 2018. This study investigated the effects of providing water of three different qualities, namely freshwater (FR) and two saline water sources: reclaimed wastewater (RW) and well-water (WE) applied through three irrigation levels representing 50% (I50), 100% (I100), and 150% (I150) of crop evapotranspiration (ETc), on the soil water and salt distribution patterns, yield, water productivity (WP), and fruit quality of the ′Succary′ date palm. The electrical conductivity (ECw) of FR, RW, and WE were 0.18, 2.06, and 3.94 dS m−1, respectively. Results showed that WE applied by the I150 treatment had the highest soil water content, followed by RW used in the I100 irrigation level and FR with I50, whereas the soil salt content was high for WE applied in the I50 level and low for FR applied by the I150 treatment. Deficit irrigation (I50) of date palms with either RW or WE reduced date yields on average 86 kg per tree, whereas the yield increased under over-irrigation (I150) with FR to 123.25 kg per tree. High WP values were observed in the I50 treatments with FR, RW, or WE (on average 1.82, 1.68, and 1.67 kg m−3, respectively), whereas the I150 treatment with each of the three water types showed the lowest WP values. Fruit weight and size were the lowest in the full irrigation (I100) with WE, whereas the I150 treatment with RW showed the highest values. There were no significant differences in either total soluble solids (TSS) or acidity values when the irrigation level decreased from 100% to 50% ETc. Compared with both I50 and I100 treatments, reduced values of both TSS and acidity were observed in the I150 treatment when ECw decreased from 3.94 to 0.18 dS m−1,. Fruit moisture content decreased with the application of saline irrigation water (i.e., RW or WE). Total sugar and non-reducing sugar contents in fruits were found to be decreased in the combination of RW and I150, whereas the 50% ETc irrigation level caused an increment in both parameters. These results suggest that the application of deficit irrigation to date palm trees grown in arid regions, either with FR or without it, can sufficiently maximize WP and improve the quality of fruits but negatively affects yield, especially when saline water is applied. The use of saline water for irrigation may negatively affect plants because of salt accumulation in the soil in the long run.
1. Introduction
Date palm tree (Phoenix dactylifera L.) is a source of livelihood for many nations, especially in Arab countries. It is considered the first agricultural crop in Saudi Arabia, where there are nearly 28 million date palm trees in the area of approximately 107,000 hectares. The annual quantity of date fruits produced in Saudi Arabia may reach more than 1.43 million tons, which is equivalent to approximately 17% of the global production estimated at approximately 8 million tons [1]. Dates are consumed extensively, either as fresh fruit or in various food products. Dates are regarded as a highly nutritious food, containing all of the basic elements required for a balanced diet and serving as an excellent source of energy [2].
Date palm is one of the most resistant plants to both salinity and drought. However, yield and fruit quality may be affected negatively by these stressors [3]. Agriculture is the main consumer of freshwater; the agricultural sector consumes approximately 70% of the total freshwater resources [4]. Using saline water for irrigation, combined with the low yearly precipitation and high evapotranspiration in both arid and semi-arid regions, has resulted in accumulation of soluble salts in the soil, structurally changing and affecting soil hydraulic conductivity [5]. Shahin and Alhajhoj [6], experimenting on date palm cultivars ‘Khalas’, ‘Sheshi’, and ‘Ruzeiz’, found that trees irrigated with groundwater (2.81 dS m−1) provided higher yields than those irrigated with groundwater and agricultural drainage water (5.04 dS m−1), exhibiting the highest date flesh weight (FlW), length, and diameter. Al-Muaini et al. [7] reported that the ‘Lulu’ date yield, irrigated with 5 dS m−1 water (190 L day−1 per tree), increased by 48% relative to the trees irrigated with 15 dS m−1 irrigation water (130 L day−1). Using saline water for irrigation reduced water absorption and palm trees’ growth due to potential osmotic gradients between soil and plants [8]. In Saudi Arabia, Al-Amoud et al. [9] reported that irrigation with 150% of the evaporation rate delivered to ’Seleg‘ date palms was sufficient for maximum yields. However, using 50% of the evaporation rate was sufficient in order to obtain the highest water productivity (WP). Ismail et al. [10], employing the drip irrigation method, also showed that using 65% of water requirements of ‘Nabbut-Saif’ date palms, yielded similarly as fully irrigated palms. In Iran, Alikhani-Koupaei et al. [11] reported neither yield decrease nor increased WP of ‘Mazafati’ date palms under water-stress conditions (70% of crop evapotranspiration, ETc) at a 100-mm evaporation interval. Gribaa et al. [12] advised that deficit irrigation has to be applied during the fruit bunch’s growth because fruits grow slowly and might not need a large amount of water. However, deficit irrigation after this stage may result in small fruits and decreased yield. By applying deficit irrigation, vegetative growth decreases while fruit quality increases [13]. Al-Yahyai and Al-Kharusi [14] reported that the total dry matter content in ‘Khalas’ dates increased significantly under water-stress conditions. However, there were no differences either in total soluble solids (TSS) or in sugar content of fruits.
Several studies have examined interactions between water and salinity stress conditions [15,16,17,18]. Syvertsen et al. [15] and Pérez-Pérez et al. [16] evaluated the effects of interactions between drought and salinity stress on both water relations and gas exchange in orange and citrange trees. In mandarin trees, Pedrero et al. [17] revealed that the combination of reclaimed water and deficit irrigation might negatively affect soil and plants because it led to the accumulation of salts in the soil and reduced fruit yield but increased fruit weight without significant differences in either fruit quality or WP. In grapefruit trees, water saving, combined with the usage of reclaimed water during the second stage of fruit growth development, did not negatively affect vegetative growth, yield, or fruit quality [18]. Consequently, the combined effects of salinity and drought require in-depth knowledge of crop responses, especially in arid regions because the tolerance to both factors greatly depends on a plant cultivar and a growth stage. Therefore, the objectives of our study were to (1) investigate the application of different salinity and water levels in irrigation of date palms reflected in the water content and salinity distribution patterns in the soil, and to (2) study the yield, WP, and physicochemical properties of date fruits subjected to different qualities and quantities of irrigation water.
2. Materials and Methods
2.1. Site Description
This study was conducted for 2 successive years (2017–2018) on date palm trees (Phoenix dactylifera L.) of the ‘Succary’ cultivar in an experimental field at the Agricultural Experimental Station at Dirab, near Riyadh, Saudi Arabia (24°25′ N and 46°34′ E, 400 m above sea level). This field is characterized by a typical arid climate with hot summer, cold winter, and low humidity. The monthly distribution of climatic parameters present in the field during the study period is shown in Figure 1. The annual rainfall was 83.3 mm in 2017, 44% of which occurred in February, and 68.7 mm in 2018, 63% of which occurred in April. The maximum and minimum temperatures in 2017 ranged 26.5–46.9 °C and 0.5–26.5 °C, respectively, in 2017, and 21.1–43.3 °C and 6.8–29.5 °C, respectively, in 2018. Relative humidity and wind speed were on average 23.67% and 2.66 m s−1, respectively, in 2017, and 25.08% and 2.96 m s−1, respectively, in 2018. The annual reference evapotranspiration (ETo) was between 2.95 and 9.75 mm a day in 2017 and between 2.72 and 8.61 mm a day in 2018. The soil had a sandy loam texture containing 10% clay, 16% silt, and 74% sand within the first 100 cm in depth. Physical and chemical soil properties were at a field capacity and wilting point of 14.8% and 9%, respectively, with a bulk density of 1.51 g cm−3, electrical conductivity of 2.45 dS m−1, and pH of 7.67.
Figure 1.
Average monthly values of climate parameters present in the experimental site during the study period: (a) 2017; (b) 2018.
2.2. Experimental Design and Implementation
The study involved 54 date palm trees of the same size and growth stage. Fifteen-year-old date palms were planted with 8-m spacing between trees in row and 8-m spacing between rows. The experimental area was divided into three blocks (one for each replicate), each having three plots (first factor: water quality). Each plot was divided into three experimental units (second factor: irrigation level). The experimental design consisted of nine treatments with three replicates per treatment (27 experimental units) in a completely random block design. Three qualities of irrigation water were applied: freshwater (FW) and two saline waters, namely, reclaimed wastewater (RW) and well water (WE). Three water samples were collected in glass bottles from each water source every 2 months from 2017 to 2018 for chemical analysis in the laboratory, according to the method previously described by Ayers and Westcot [19] in order to determine the irrigation water quality. Electrical conductivity (ECw) of FW, RW, and WE were 0.18, 2.06, and 3.94 dS m−1, respectively. Table 1 shows the concentrations of cations and anions as well as pH values of water samples. RW was tertiary reclaimed water pumped from a wastewater treatment plant, supplying a large part of the water used in the study region for irrigation practices, as its heavy metals and trace elements (B = 0.7 mg L–1, As = 0.02 mg L–1, Pb = 2.3 mg L–1, Cd = 0.01 mg L–1, Zn = 1.3 mg L–1, and Cr = 0.03 mg L–1) were within the permissible limits for the irrigation water use, according to both Ayers and Westcot [19] and EPA [20]. Three irrigation levels based on ETc at 50%, 100%, and 150% (I50, I100, and I150) were applied. The water requirement for irrigation was estimated as the ETc accumulated during the previous week. ETc was estimated by multiplying the month-specific crop coefficient (Kc) for date palms by daily ETo [21]. Kc values were obtained from the study reported by Alamoud et al. [22] (Table 2). ETo, based on climate data obtained from a meteorological station (Figure 1), was calculated using the FAO-56 Penman–Monteith methodology [21]. The two treatments I50 and I150 were applied between early March and late September (213 days), and the same amount of irrigation water was applied in all treatments during the remainder of the season. Table 2 presents the total amount of water applied in the irrigation treatments during the growing seasons.
Table 1.
Chemical analyses of freshwater (FR), reclaimed wastewater (RW), and well water (WE).
Table 2.
The crop coefficient (Kc), number of irrigations, water applied in the irrigation level treatments, and accumulated heat units during the date palm growing seasons.
Heat accumulation is deemed as one of the agricultural climate indices to assess the adaptability extent of growth and development of fruit trees to regional climatic conditions [23] through the sum of effective and active growing degree-days (GDD). GDD values (°C day) were computed for a full production cycle as follows:
where and represent the daily maximum and minimum of air temperature, respectively, and is a threshold temperature in which the date palm growth begins (12 °C), which is based on long-term temperature series. The accumulated GDD values for both 2017 and 2018 are presented in Table 2.
The established irrigation system consisted of centrifugal pumps, filters, flow meters, solenoid valves, and pressure gauges. Water was monitored through water flow meters located at each plot and near the water source (at the pumping station). Water was delivered to the irrigation plots from three water tanks (one for each water type) using two 3.73-kW pumps serially installed to maintain a 300-kPa operating pressure throughout the irrigation system. The three water tanks were of 6 m3 capacity. A pressure-compensating bubbler system was employed in the experiment to ensure a uniform distribution of the irrigation water within each plot. Two bubblers were used to irrigate around each tree in a circle shape at a flow rate of 227 L h−1. The pressure was monitored during the experiment using pressure gauges installed upstream of each line (feeding trees) as well as at the pumping station. A circle of soil surrounded each tree approximately 1.5 m from its trunk, and neutral trees were left within all the treatments.
The irrigation frequency was based on a thrice-weekly basis during the period of irrigation level experiments and once-a-week outside this period. Fertilizing was performed through the irrigation system at similar levels for all the trees. Organic fertilizer was added at a rate of 50 kg per season. After flowering, urea (CO(NH2)2; 46% N) was added three times a month in each season at a rate of 500 g, whereas 1.5 kg of diammonium phosphate ((NH4)2HPO4) was added before flowering. Furthermore, 1.5 kg of potassium sulfate (K2SO4) was distributed twice before flowering and then after fruit setting. Pest and weed control substances used in the present study were the same as those used by the local extension service, which was not allowed to be developed inside the orchard.
2.3. Water Content and Soil Salinity
The volumetric soil water content (θv) was measured for three trees per each irrigation level under each water quality to a depth of 100 cm with 20 cm depth intervals inside the irrigated area using the gravimetric method previously described by Lal and Shukla [24]. Soil samples were collected thrice (March, May, and July) in each season from boreholes made by an auger. Samples were weighed, dried at 105 °C for 24 h and subsequently weighed again. The difference between the two weights (before and after drying) was multiplied by the soil bulk density for each soil sample depth, which rendered the θv values.
From the same boreholes used for the soil water measurements, soil samples (200 g) were taken at 20 cm intervals up to 100 cm depth. These samples were air-dried and crushed to pass through a 2-mm sieve to prepare mixed soil and water solutions. An extraction ratio of 1:5 (soil: water) was then used to determine soil salinity. Salt concentrations were measured from the electrical conductivity values in the soil paste (saturation extract) at 25 °C ± 1 °C using an EC–meter (model 3200, YSI, Inc., Yellow Springs, Ohio, USA) [25]. Salt accumulation within the 100 cm soil profile was taken as an indicator in order to assess the effects of saline water irrigation.
2.4. Yield and Water Productivity
The date palm trees were harvested by collecting the dates that reached the Rutab stage, a stage at which the fruits of the ‘Succary’ cultivar are collected. Overall yield was evaluated from six trees per treatment group. Bunch weight (BW) was recorded for each tree, and the mean weight (kg) was calculated. Fruit yield (kg per tree) was determined as a sum of weights of all bunches from a tree. The WP (kg m−3) was calculated as the ratio between the fresh date yield (kg per tree) and the total year water use (m3 per tree) [26]. The water use represents the total of irrigation water applied and rainfall during the year.
2.5. Fruit Quality
The fruits’ physical and chemical characteristics were determined from 30 fruits collected randomly from samples of three replicates per treatment. The physical fruit characteristics included fruit weight (FW), seed weight (SW), FlW, fruit size (FS), fruit length (FL), and fruit diameter (FD). FW (g), SW (g), and FlW (g) were measured using a precision weighing balance (ME1002E, Mettler Toledo, Greifensee, Switzerland) with 0.01-g accuracy. The FS (cm3) was determined by dropping a sample of the fruits (after removing seeds) into a measuring cylinder containing a known volume of water, thus increasing this volume (water displacement method). Then the difference between the two volumes represented the size of the sample fruits. FL (mm) and FD (mm) were measured using a digital caliper (SuperCaliper series 500–775, Mitutoyo, Japan) with 0.01-mm accuracy.
The fruits’ chemical characteristics included TSS, acidity, moisture content (M) as well as total, reducing, and non-reducing soluble sugars. A digital refractometer (MA871, Milwaukee Instruments, WI, USA) was used to estimate TSS in the fruit juice (50 mL), which was later expressed as a percentage. The titratable acidity of the fruit juice was presented as a percentage of malic acid and was determined by titration with 0.1 N NaOH in the presence of phenolphthalein as an indicator [27]. M (%) was determined by drying 100 g of fruit flesh in an oven at 70 °C until constant weight. The percentages of total soluble sugars and reducing soluble sugars in the fruit juice were determined according to AOAC [28], using the colorimetric method after extraction with 80% ethanol. The difference between the total and reducing sugar levels was used to calculate the amount of non-reducing sugars.
2.6. Statistical Analysis
A three-way analysis of variance was performed using the CoStat software version 6.003 (CoHort, USA,1998–2004) [29] to examine if the treatments with different water qualities and quantities as well as experimental year had statistically significant effects on date palm yields, WP, and fruit quality parameters. The least significant difference test at a 95% confidence level was used to compare treatment means. Data from each treatment group were presented as the mean of three replicates, and standard errors were calculated. Regression coefficients among treatments (water qualities and quantities) were calculated as independent variables, whereas both yields and WP were used as dependent variables. The slopes and determination coefficients of these relationships were used to indicate whether the dependent variables significantly increased or decreased.
3. Results
3.1. Soil Water
Figure 2 shows the water content distribution at increasing depths in soils treated with three irrigation levels of different water types. The soil water distribution in both experimental years indicated that WE had the highest θv values, followed by RW and FR. The soil under the I150 treatment remained wetter than that of the other two groups throughout both years, and its θv values were higher than those of the field capacity. The θv values of the I100 treatment were close to or were higher than those of 50% of the available water. The I50 treatment always had lower θv values than soil water at 50% of the available water.
Figure 2.
Volumetric soil water content distribution in the three irrigation levels (I50, I100, and I150: 50%, 100%, and 150% crop evapotranspiration, respectively) across three water qualities (FR: freshwater, RW: reclaimed wastewater, and WE: well water) measured at three dates in (a) 2017 and (b) 2018. Bars represent mean values ± standard error of triplicate measurements.
Figure 3 shows the θv values in mm for the soil profiles (100 cm deep) measured over two growing seasons for three irrigation treatments with three different water types. The θv values for the I150 treatment were the highest, followed by the I100 and I50 treatments. Regardless of the irrigation level, the θv value increased on average by 18.22% and 13.47% in 2017 and 10.59% and 16.91% in 2018 for the RW and WE treatments, respectively, compared to those for the FR treatment.
Figure 3.
Water content in the soil profile (0–100 cm deep) at three irrigation levels (I50, I100, and I150: 50%, 100%, and 150% crop evapotranspiration, respectively) across three water qualities (FR: freshwater, RW: reclaimed wastewater, and WE: well-water) measured at three dates in both experimental years. Bars represent mean values ±standard error of triplicate measurements.
3.2. Soil Salinity
Figure 4 shows the salt distribution in the soil profiles treated with different irrigation water qualities and quantities over the study period. Throughout both seasons (2017 and 2018), the soil profiles’ salinity values increased upon irrigation with saline water (i.e., RW or WE). Moreover, this increase was higher in the treatment with WE than the increase recorded in the RW treatment. When the full irrigation or over-irrigation (I100 or I150) was applied, soil salinity was reduced along with the soil profile as compared with the deficit irrigation (i.e., I50).
Figure 4.
Soil salinity profiles from the fields watered using three irrigation levels (I50, I100, and I150: 50%, 100%, and 150% crop evapotranspiration, respectively) with three water types (FR: freshwater, RW: reclaimed wastewater, and WE: well water) measured at three dates in (a) 2017 and (b) 2018. Bars represent mean values ±standard error of triplicate measurements.
Figure 5 shows that the amount of salt in the 0 to 100 cm deep layer increased with decreasing irrigation water quantity. In 2017, the average salt amounts measured in the I100 and I150 treatments with FR were 15.50% and 18.35%, respectively, which were lower than those scored in the I50 treatment. The corresponding values decreased by 23.29% and 30.13% with the application of RW and 13.22% and 26.59%, respectively, with the WE irrigation. The same trend was obtained in 2018, wherein the I100 and I150 treatments values decreased by 3.82% and 8.68%, 14.15% and 20%, or 9.09% and 23.89% with the application of FR, RW, or WE, respectively.
Figure 5.
Salinity in the soil layers (0–100 cm deep) at three irrigation levels (I50, I100, and I150: 50%, 100%, and 150% of crop evapotranspiration, respectively) across three water qualities (FR: freshwater, RW: reclaimed wastewater, and WE: well-water) measured at three dates in both experimental years. Bars represent mean values ±standard error of triplicate measurements.
3.3. Yield and Water Productivity
Table 3 and Table 4 show the effects of water irrigation quality and levels on BW, yield, and WP of date palms during 2017–2018. As presented in Table 3, non-significant differences were found for both BW and yield between the years, whereas significant differences were found among water qualities and water quantities. Year had a significant effect on WP, whereas the interaction between water qualities and quantities had no significant effects on BW. However, it showed to be significant between yield and WP. According to Table 4, significant differences among treatments in 2017 and 2018 were observed, except for BW. In 2017, the I100 treatment with FR caused the highest and significant increase in yield, followed by the I150 treatment with RW and the I150 treatment with FR. The I50 treatment with RW provided the lowest yield, followed by the I50 treatment with WE. In 2018, FR in the I150 treatment led to a significant increase in yield relative to other treatments, whereas no difference was observed between FR and WE under the I50 treatment, having the lowest yield. In 2017, WP showed the highest value in the I50 treatment with FR and lowest in the I150 treatment with WE. In 2018, the I50 treatment with RW achieved the highest WP, followed by WE and FR, whereas the I150 treatment with WE and RW had the lowest WP.
Table 3.
Statistical analysis of the effects of water quality and irrigation level on the bunch weight (BW), yield, water productivity (WP) of date palms, and physical and chemical characteristics of dates during the experimental years.
Table 4.
Comparison of bunch weight (BW), yield, and water productivity (WP) of date palms across the experimental treatments from 2017 to 2018.
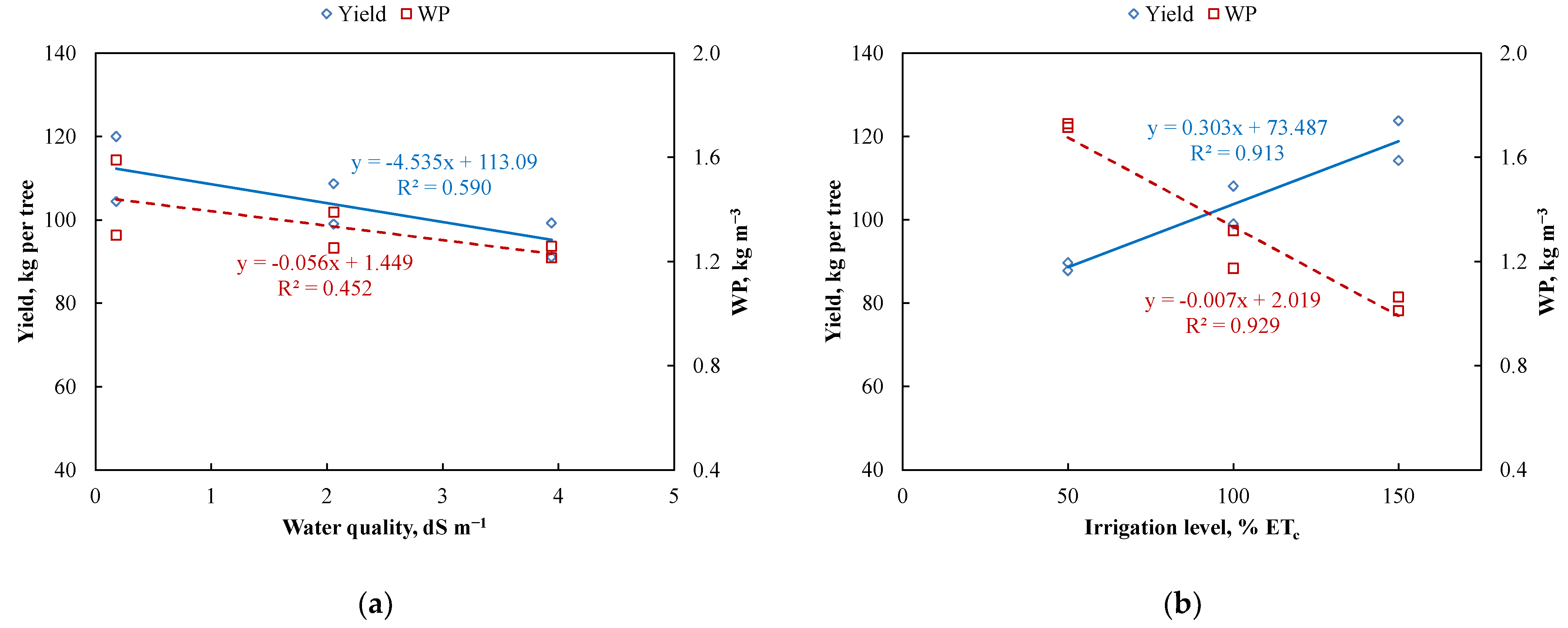
Figure 6 shows that both yield and WP had negative correlations (slope = −4.535 and −0.056, respectively; R2 = 0.590 and 0.452, respectively) with water quality. A positive correlation (slope = 0.303, R2 = 0.913) was recorded between yield and level of irrigation, whereas a negative correlation (slope = −0.007, R2 = 0.929) was scored between WP and the level of irrigation.
Figure 6.
Relationships of (a) water quality and (b) irrigation levels with either yield or water productivity (WP) of date palms from the pooled data obtained during the experimental years.
3.4. Physical Properties of Fruit
Table 3 presents the weights, sizes, and dimensions of date fruits that significantly differ between experimental years, water types, and irrigation levels. FL showed no significant difference between 2017 and 2018. Table 5 shows that the values of both FW and FlW were significantly higher in the I50 treatment with FR, whereas the lowest values were obtained by the I100 treatment with RW in both years. Moreover, the highest SW was achieved by the I100 treatment with RW in 2018, whereas the lowest value was obtained by the I50 treatment with WE. The FS value significantly increased by the I150 treatment with RW, but it decreased in both years by the I100 treatments with either FR or WE. As for the fruit dimensions, maximum values for both FL and FD were recorded by the I50 and I150 treatments with RW, whereas the minimum values were recorded by the I100 treatment with FR and WE.
Table 5.
Comparison of physical characteristics of dates across the experimental treatments from 2017 to 2018.
3.5. Chemical Properties of Fruits
Chemical parameters of date palm fruits were either significantly or non-significantly affected by the growing season, water quality, and irrigation level (Table 3). Significant differences between the growing seasons (2017 and 2018) were observed for all of these parameters, except for acidity and moisture (M). The differences between the water types as well as between the irrigation treatments were significant in terms of fruit chemical properties. Table 6 shows that the M, total sugar, and non-reducing sugar contents were higher because of irrigation with FR of the I100 level in comparison with those of other treatments in 2017, whereas lower values were obtained by the I150 treatment with RW. In 2018, irrigation of the I100 level with high-quality water (FR) significantly increased the M value as compared with the values obtained with the application of either RW or WE. Considering non-reducing sugars, irrigation of the I50 level with poor quality water (WE) showed the highest value, whereas irrigation using the I150 treatment with high-quality water (FR) had the lowest value.
Table 6.
Comparison of chemical characteristics of dates across the experimental treatments from 2017 to 2018.
4. Discussion
In this study, soil water in the I150 treatment was found to be more readily available than in the I100 treatment, which was reflected in the production of date palm crops [30]. In general, θv was changed in almost a straight vertical line along the soil profile, which satisfies active, wide, and deep roots of date palms [10]. The use of saline water (i.e., RW and WE) to irrigate the plants led to a decrease in depletion of θv, thus increasing θv in the root zone. This is in accordance with the results of Pedrero et al. [17] and Nicolás et al. [31] obtained for mandarin oranges and Pedrero et al. [18] obtained for grapefruit, who reported that θv depletion had gradually diminished under RW irrigation. Upon irrigation with saline water, all the salts dissolved in it cannot be absorbed by the roots and will remain in the root zone, because the date palms were reported to exhibit reduced water absorption owing to the presence of the osmotic effect in the root zone [32,33,34]. Homaee and Schmidhalter [32] showed that the soil water’s free energy decreased because of high-salinity of irrigation water to the extent in which the plants’ biological energy become insufficient for water absorption.
Irrigation water is the key source of adding salts to the soil [35]. Distribution of salts in the soil is directly related to water movement, because crops remove only small amounts of salts [36]. Saline watering (i.e., RW and WE) with the I50 treatment increased the soil salt concentration, compared with the I100 and I150 treatments. This may correlate with more available water in the soil profiles obtained by the I100 and I150 treatments, compared with the I50 treatment. These results were consistent with those reported by Al-Darby et al. [30] for date palms and Pedrero et al. [18] for grapefruit. Al-Muaini et al. [7] reported that 150% of the ETc (25% salt leaching and 25% safety factor) reduced the buildup of salt in the root zone, even when irrigated with high-salinity water. By increasing soil water availability with either full irrigation or over-irrigation (I100 or I150), more efficient salt leaching can be achieved, thus reducing the accumulation of salts in the root zone of crops [37,38], whereas deficit irrigation (I50) with high-salinity water can reduce the amount of water usage even with reduced precipitation, increased evapotranspiration, reduced leaching, and increased soil salinity level [39,40]. Homaee and Schmidhalter [32] explained that the soil become more saline when roots absorbed water, unless the water was replenished. Additionally, with salts present the irrigation water, the root zone tends to lower the osmotic potential, which increases the effects of osmotic stress on plant growth [33].
Palm trees irrigated with salinized (RW or WE) with deficit irrigation (I50) produced the lowest BW and yield, although achieving the highest WP values compared with those of FR-irrigated trees by either full irrigation or over-irrigation (I100 or I150). This finding agrees with other studies on date palms. Shahin and Alhajhoj [6] reported that the use of saline water (ECw = 2.81 dS m−1) for irrigation enhanced the development of fruits, providing the highest BW and yield of date palms, followed by date palms irrigated with saline water and wastewater (ECw = 3.15 dS m−1). Ismail et al. [10] found that in ‘Nabbut-Saif’ date palms irrigated with 50% of ETc reduced both BW and yield but increased WP. Moreover, Al-qurashi et al. [41] reported that in ‘Barhee’ date palm irrigated with 115% of the ETc gave the highest yield and the lowest WP, in contrast to 70% ETc. Lower yields of palm trees irrigated with saline water may be because of the increased osmotic potential of soil water and decreased ability of roots to absorb water [32], as well as of reduced activities of several major enzymes of the Calvin cycle, divergence of energy to salt protection, and disrupted ion homeostasis in cells [42,43]. Fruit trees deal with decreased irrigation by reducing transpiration, which is achieved by reducing leaf growth, regulating stomata or reducing leaf surface area [44], as well as by changing stomatal conductance and carbon uptake [11] to inhibit photosynthesis [45,46]. The sensitivity of fruit trees to water stress is not constant throughout the growing season, and this stress may benefit WP during certain periods by reducing irrigation water consumption and improving the quality of the fruits [47,48]. Our study reports that the correlations of both yield and WP with irrigation level were higher than with water quality. This is in agreement with the results published by Mounzer et al. [34] and Pedrero et al. [17] for mandarin trees, and Pedrero et al. [18] and Romero-Trigueros et al. [49] for grapefruit trees, who reported that RW irrigated at 50% of ETc negatively affected both vegetative growth and yield, whereas using FR at 50% of ETc provided the highest WP. This can be explained by the fact that the increased amount of added irrigation water, which have low salinity, reduced or maintained low salt levels in the root zone, leading to increased yield of date palms.
Physical parameters of dates showed a tendency to decrease during full irrigation with WE. These results are consistent with those obtained by Shahin and Alhajhoj [6] and Tripler et al. [50], who found that irrigation of date palms with low-quality water negatively affected FW, SW, FlW, and FL. In ‘Kabkab and Mazafati’ date palms, FW and FL increased because of a reduced irrigation water level [11,51], although Ismail et al. [10] and Mohebi [52] reported that the increment of irrigation water level from either 50% or 75% to 100% of total water requirement had no significant effect on physical fruit characteristics of date palms ‘Nabbut-Saif’ and ‘Piarom’. As reported in earlier studies, irrigation with saline water caused a reduction in FW of mandarin [31,53], in fruit size of orange [54], and in both FD and FW of grapefruit [49], which may be due to either less dry matter accumulation or dehydration of stressed fruits [55]. Similarly, the application of deficit irrigation strategies increased both loquat [56] and jujube [57] fruits’ size without affecting their yield. Pedrero et al. [17,18] found that deficit irrigation with saline water led to the highest FW values with the lowest crop fruit load, which was described to act as a natural mechanism of fruit-thinning to ameliorate negative effects of both water and salinity stresses on fruit growth. Availability of sufficient water in saline soils increased both water and nutrient absorption by plants. Enhanced metabolism mechanisms in plants led to an increase in both FW and the FL [58]. Moreover, the reduced CO2 absorption by plants subjected to severe water stress, resulting from the regulation of stomatal openness, may lead to plant growth retardation, because the primary metabolites take their full carbon needs for fruit growth and secondary metabolites take up the remainder [59]. Thus, deficit irrigation leads to more intensive fruit growth in comparison with vegetative growth. It was reported that water stress had no effect on fruit cell division. However, it greatly affected cell expansion. Less water stress works to block cells and reduce their growth due to low turgor pressure [60].
The chemical properties of the fruits investigated in this study improved with deficit irrigation when freshwater or saltwater was used. These results agree with those obtained by Shahin and Alhajhoj [6], who reported that the fruits of date palms irrigated with saline water (ECw = 2.81 dS m−1) had higher M values and total sugar content (both reducing and non-reducing sugars). Water-stressed ‘Mazafati and Khalas’ date palms had the lowest M value of fruits and the highest TSS levels, and sugar content was also increased [11,14]. The combination of deficit irrigation and saline water in peach [61,62], pomegranate [63], grapefruit [49,64], and mandarin [53,65] gave an increase in TSS, acidity, sugar content, and ripening of fruits. Contrarily, Pedrero et al. [18], Galindo et al. [66], and Maestre-Valero et al. [67] pointed out that grapefruit, pomegranate, and mandarin, respectively, unclearly responded to different irrigation level and water qualities, regarding fruit quality parameters. The osmotic effect of salinity results in reduced water movement in the fruit. Production of more solids in the fruit might be essential for fruit processing [33]. Romero et al. [68] also explained that the redistribution of plant photosynthesis toward the fruits in citrus trees due to water deficiency led to decreased water content as well as to increased sugar content, TSS, and acidity. This suggests that the active accumulation of sugars combined with decreased water potential and increased concentration of dissolved substances increased TSS of the fruits under water stress conditions [69]. This is due to decreased fruit growth and low glucose and fructose usage in glycolysis [62].
5. Conclusions
Given the limited water resources globally, their low quality, and the continued expansion of areas under date palm cultivation that require a large amount of water for irrigation, farmers must improve water management systems to maintain the optimal production level. Therefore, our study on the effects of different qualities and quantities of irrigation water on water and salt levels in the soil, yield, WP, and fruit quality of date palm provides knowledge on the optimal irrigation water application. The use of saline irrigation water (RW or WE) decreased the soil osmotic potential that reduced water uptake by roots, thereby increasing the θv values in the root zone upon over-irrigation (I150), resulting in the filtering of salts from the root zone and vice versa with deficit irrigation (I50). Date palm trees irrigated with saline water (RW or WE) and subjected to drought stress (I50) significantly reduced the yield of dates but increased WP and improved the fruits’ physicochemical properties. Therefore, with limited amounts of irrigation water, it is advisable to irrigate date palms by I50 treatment to get both higher WP values and improved fruit quality while saving water. However, this may lead to a decreased yield. Consequently, water conservation should be implemented to the extent when a decrease in income resulting from lower yields is compensated by reducing production costs. The application of deficit irrigation with saline water would only succeed if irrigation were carefully managed by using both water and salt content sensors in the root zone to avoid salinization in the soil profile of the root zone, leading to a deterioration of the soil’s physical properties.
Finally, the present study raises future challenges in alleviating the contribution and duration of water shortage as well as in studying the salinity tolerance that may change over time during date palm cultivation, to grasp their cumulative effects on tree growth, fruit production, and water consumption relationships.
Author Contributions
Conceptualization, funding acquisition, supervision, methodology, formal analysis, data curation, writing—original draft preparation, and writing—review and editing, M.A.M.; conceptualization, project administration, investigation, and data curation, S.S.S.; supervision, and visualization, R.S.A.-O. All authors have read and agreed to the published version of the manuscript.
Funding
The authors extend their appreciation to the Deanship of Scientific Research at King Saud University for funding this work through research group No (RG- 1440-022).
Institutional Review Board Statement
Not applicable.
Informed Consent Statement
Not applicable.
Data Availability Statement
The data presented in this study are available on request from the corresponding author.
Acknowledgments
The authors extend their appreciation to the Deanship of Scientific Research at King Saud University for funding this work through research group No (RG- 1440-022).
Conflicts of Interest
The authors declare no conflict of interest.
References
- NCPD (National Centre for Palms and Dates). Semi-Annual Report; NCPD: Riyadh, Saudi Arabia, 2018. [Google Scholar]
- Al-Farsi, M.A.; Lee, C.Y. Nutritional and functional properties of dates: A review. Crit. Rev. Food Sci. Nutr. 2008, 48, 877–887. [Google Scholar] [CrossRef] [PubMed]
- Hussain, N.; Al-Rasbi, S.; Al-Wahaibi, N.S.; Al-Ghanum, G.; El-Sharief, A.O.A. Salinity Problems and their Management in Date Palm Production. In Dates: Production, Processing, Food, and Medicinal Value; Essa, M.M., Sukumar, E., Manickavasagan, A., Eds.; CRC Press: Boca Raton, FL, USA, 2012; p. 442. [Google Scholar]
- FAO. Water for Sustainable Food and Agriculture; A Report Produced for the G20 Presidency of Germany; Food and Agriculture Organization of the United Nations: Rome, Italy, 2017. [Google Scholar]
- Sameni, A.M.; Morshedi, A. Hydraulic conductivity of calcareous soils as affected by salinity and sodicity, II. Effect of gypsum application and flow rate of leaching solution carbohydrate. Commun. Soil Sci. Plan. 2000, 31, 69–80. [Google Scholar] [CrossRef]
- Shahin, M.M.; Alhajhoj, M.R. Effect of different irrigation water qualities on the content of some macro and micronutrients in leaves fruit, as well as yield and fruit quality of some date palm cultivars in Al−Hassa Oasis, Saudi Arabia. Middle East. J. Agric. Res. 2015, 4, 834–847. [Google Scholar]
- Al-Muaini, A.; Green, S.; Dakheel, A.; Abdullah, A.; Abou Dahr, W.A.; Dixon, S.; Kemp, P.; Clothier, B. Irrigation management with saline groundwater of a date palm cultivar in the hyper-arid United Arab Emirates. Agric. Water Manag. 2019, 211, 123–131. [Google Scholar] [CrossRef]
- Tripler, E.; Ben-Gal, A.; Shani, U. Consequence of salinity and excess boron on growth, evapotranspiration and ion uptake in date palm (Phoenix dactylifera L., cv. Medjool). Plant. Soil 2007, 297, 147–155. [Google Scholar] [CrossRef]
- Al-Amoud, A.I.; Bacha, M.A.; Al-Darby, A.M. Seasonal water use of date palms in the Central region of Saudi Arabia. Agric. Eng. J. 2000, 9, 51–62. [Google Scholar]
- Ismail, S.M.; Al-qurashi, A.D.; Awad, M.A. Optimizing of irrigation water use, yield and quality of ‘Nabbut-saif’ date palm under dry land conditions. Irrig. Drain. 2014, 63, 29–37. [Google Scholar] [CrossRef]
- Alikhani-Koupaei, M.; Fatahi, R.; Zamani, Z.; Salimi, S. Effects of deficit irrigation on some physiological traits, production and fruit quality of ‘Mazafati’ date palm and the fruit wilting and dropping disorder. Agric. Water Manag. 2018, 209, 219–227. [Google Scholar] [CrossRef]
- Gribaa, A.; Dardelle, F.; Lehner, A.; Rihouey, C.; Burel, C.; Ferchichi, A.; Driouich, A.; Mollet, J.C. Effect of water deficit on the cell wall of the date palm (Phoenix dactylifera ‘Deglet nour’, Arecales) fruit during development. Plant. Cell Environ. 2013, 36, 1056–1070. [Google Scholar] [CrossRef]
- Naor, A. Irrigation scheduling of peach-deficit irrigation at different phenological stages and water stress assessment. Acta Hortic. 2006, 339–350. [Google Scholar] [CrossRef]
- Al-Yahyai, R.; Al-Kharusi, L. Sub-optimal irrigation affects chemical quality attributes of dates during fruit development. Afr. J. Agric. Res. 2012, 7, 1498–1503. [Google Scholar]
- Syvertsen, J.P.; Lloyd, J.; Kriedemann, P.E. Salinity and drought stress effects on foliar ion concentration, water relations, and photosynthetic characteristics of orchard citrus. Aust. J. Agric. Res. 1988, 39, 619–627. [Google Scholar] [CrossRef]
- Pérez-Pérez, J.G.; Syvertsen, J.P.; Botía, P.; García-Sánchez, F. Leaf water relations and net gas exchange responses of salinized carrizo citrange seedlings during drought stress and recovery. Ann. Bot. 2007, 100, 335–345. [Google Scholar] [CrossRef]
- Pedrero, F.; Maestre-Valero, J.F.; Mounzer, O.; Alarcón, J.J.; Nicolás, E. Physiological and agronomic mandarin trees performance under saline reclaimed water combined with regulated deficit irrigation. Agric. Water Manag. 2014, 146, 228–237. [Google Scholar] [CrossRef]
- Pedrero, F.; Maestre-Valero, J.F.; Mounzer, O.; Nortes, P.A.; Alcobendas, R.; Romero-Trigueros, C.; Bayona, J.M.; Alarcón, J.J.; Nicolás, E. Response of young ‘Star Ruby’ grapefruit trees to regulated deficit irrigation with saline reclaimed water. Agric. Water Manag. 2015, 158, 51–60. [Google Scholar] [CrossRef]
- Ayers, R.S.; Westcot, D.W. Water Quality for Agriculture; FAO Irrigation and Drainage Paper 29, Rev. 1; FAO: Rome, Italy, 1994. [Google Scholar]
- EPA. Guidelines for Wastewater Reuse; WASH Technical Report No. 81; U.S. Agency for International Development Washington, D.C.: Washington, DC, USA, September 1992. [Google Scholar]
- Allen, R.G.; Pereira, L.S.; Raes, D.; Smith, M. Crop Evapotranspiration: Guidelines for Computing Crop Water Requirements; FAO Irrigation and Drainage Paper 56; FAO: Rome, Italy, 1998. [Google Scholar]
- Alamoud, A.I.; Mohammad, F.S.; Al-Hamed, S.A.; Alabdulkader, A.M. Reference evapotranspiration and date palm water use in the kingdom of Saudi Arabia. Int. Res. J. Agric. Sci. Soil Sci. 2012, 2, 155–169. [Google Scholar]
- Liu, J.; Lindstrom, O.M.; Chavez, D.J. Deferential thermal analysis of ‘Elberta’ and ‘Flavorich’ peach fower buds to predict cold hardiness in Georgia. Hortic. Sci. 2019, 54, 676–683. [Google Scholar]
- Lal, R.; Shukla, M.K. Principles of Soil Physics; Marcel Dekker: New York, NY, USA, 2004. [Google Scholar]
- Rowell, D.L. Soil Science: Methods and Applications; Pearson Education Limited: Essex, England, 1994. [Google Scholar]
- Kijne, J.W. Water Productivity Under Saline Conditions. In Water Productivity in Agriculture: Limits and Opportunities for Improvement; Kijne, J.W., Barker, R., Molden, D., Eds.; CABI Publishing: Wallingford, UK, 2003; pp. 89–102. [Google Scholar]
- Shaaban, S.H.A.; Soliman, S.S.; Hamouda, H.A. Nutrient removal and physical, chemical properties in Samany date palm as influenced by different pruning treatments. J. Appl. Sci. Res. 2006, 2, 1142–1150. [Google Scholar]
- Association of Official Agricultural Chemists. Official Methods of Analysis, 15th ed.; AOAC: Washington, DC, USA, 1995. [Google Scholar]
- CoStat, Version 6.303 Copyright 1998–2004 CoHort Software; 798 Lighthouse Ave. PMB 320: Monterey, CA, 93940, USA.
- Al-Darby, A.M.; Al-Amoud, A.I.; Bacha, M.A. Water and salt distribution patterns for different irrigation systems and water regimes under date palms in central region, Saudi Arabia. J. Saudi Soc. Agric. Sci. 2004, 3, 18–38. [Google Scholar]
- Nicolás, E.; Alarcón, J.J.; Mounzer, O.; Pedrero, F.; Nortes, P.A.; Alcobendas, R.; Romero-Trigueros, C.; Bayona, J.M.; Maestre-Valero, J.F. Long-term physiological and agronomic responses of mandarin trees to irrigation with saline reclaimed water. Agric. Water Manag. 2016, 166, 1–8. [Google Scholar] [CrossRef]
- Homaee, M.; Schmidhalter, U. Water integration by plants root under non-uniform soil salinity. Irrig. Sci. 2008, 27, 83–95. [Google Scholar] [CrossRef]
- Levy, Y.; Syvertsen, J. Irrigation water quality and salinity effects in citrus trees. Hortic. Rev. 2010, 30, 37–82. [Google Scholar]
- Mounzer, O.; Pedrero-Salcedo, F.; Nortes, P.A.; Bayona, J.M.; Nicolás-Nicolás, E.; Alarcón, J.J. Transient soil salinity under the combined effect of reclaimed water and regulated deficit drip irrigation of Mandarin trees. Agric. Water Manag. 2013, 120, 23–29. [Google Scholar] [CrossRef]
- Hussain, G.; Al-Saati, A.J. Wastewater quality and its reuse in agriculture in Saudi Arabia. Desalination 1999, 123, 241–251. [Google Scholar] [CrossRef]
- Nakayama, F.S.; Bucks, D.A. Trickle Irrigation for Crop Production: Design, Operation and Management; Elsevier: New York, NY, USA, 1986. [Google Scholar]
- Bezborodov, G.A.; Shadmanov, D.K.; Mirhashimov, R.T.; Yuldashev, T.; Qureshi, A.S.; Noble, A.D.; Qadir, M. Mulching and water quality effects on soil salinity and sodicity dynamics and cotton productivity in Central Asia. Agric. Ecosyst. Environ. 2010, 138, 95–102. [Google Scholar] [CrossRef]
- Plaut, Z.; Edelstein, M.; Ben-Hur, M. Overcoming Salinity Barriers to Crop Production Using Traditional Methods. Crit. Rev. Plant Sci. 2013, 32, 250–291. [Google Scholar] [CrossRef]
- Schoups, G.; Hopmans, J.W.; Young, C.A.; Vrugt, J.A.; Wallender, W.W.; Tanji, K.K.; Panday, S. Sustainability of irrigated agriculture in the San Joaquin Valley, California. Proc. Natl. Acad. Sci. USA 2005, 102, 15352–15356. [Google Scholar] [CrossRef]
- Aragüés, R.; Medina, E.T.; Zribi, W.; Clavería, I.; Álvaro-Fuentes, J.; Faci, J. Soil salinization as a threat to the sustainability of deficit irrigation under present and expected climate change scenarios. Irrig. Sci. 2015, 33, 67–79. [Google Scholar] [CrossRef]
- Al-qurashi, A.D.; Ismail, S.M.; Awad, M.A. Effect of water regimes and palm coefficient on growth parameters, date yield and irrigation water use of tissue culture-regenerated ‘Barhee’ date palms grown in a newly established orchard: Date palm water requirement. Irrig. Drain. 2016, 65, 491–501. [Google Scholar] [CrossRef]
- Plaut, Z.; Grieve, C.M. Photosynthesis of salt-stressed maize as influenced by Ca: Na ratios in the nutrient solution. Plant Soil 1988, 105, 283–286. [Google Scholar] [CrossRef]
- Tester, M.; Davenport, R. Na+ Tolerance and Na+ transport in higher plants. Ann. Bot. 2003, 91, 503–527. [Google Scholar] [CrossRef] [PubMed]
- Wilkinson, S.; Hartung, W. Food production: Reducing water consumption by manipulating long-distance chemical signalling in plants. J. Exp. Bot. 2009, 60, 1885–1891. [Google Scholar] [CrossRef] [PubMed]
- Alrasbi, S.A.R.; Hussain, N.; Schmeisky, H. Evaluation of the growth of date palm seedlings irrigated with saline water in the sultanate of Oman. Acta Hortic. 2010, 882, 233–246. [Google Scholar] [CrossRef]
- Youssef, T.; Awad, M.A. Mechanisms of enhancing photosynthetic gas exchange in date palm seedlings (Phoenix dactylifera L.) under salinity stress by a 5-aminolevulinicacid-based fertilizer. J. Plant Growth Regul. 2008, 27, 1–9. [Google Scholar] [CrossRef]
- Domingo, R.; Ruiz-Sánchez, M.C.; Sánchez-Blanco, M.J.; Torrecillas, A. Water relations, growth and yield of Fino lemon trees under regulated deficit irrigation. Irrig. Sci. 1996, 16, 115–123. [Google Scholar] [CrossRef]
- McCarthy, M.G.; Loveys, B.R.; Dry, P.R. Regulated Deficit Irrigation and Partial Root-Zone Drying as Irrigation Management Techniques for Grapevines. In Deficit Irrigation Practices. Water Reports Publication, N. 22; FAO: Rome, Italy, 2002; pp. 79–87. [Google Scholar]
- Romero-Trigueros, C.; Parra, M.; Bayona, J.M.; Nortes, P.A.; Alarcón, J.J.; Nicolás, E. Effect of deficit irrigation and reclaimed water on yield and quality of grapefruits at harvest and postharvest. LWT Food Sci. Technol. 2017, 85, 405–411. [Google Scholar] [CrossRef]
- Tripler, E.; Shani, U.; Mualem, Y.; Ben-Gal, A. Long-term growth, water consumption and yield of date palm as a function of salinity. Agric. Water Manag. 2011, 99, 128–134. [Google Scholar] [CrossRef]
- Salamati, N.; Dehghanisanij, H.; Bayat, P. The effect of surface and subsurface drip irrigation system on qualitative and quantitative characteristics of dates of Kabkab cultivar. Irrig. Sci. Eng. 2019, 42, 153–165. [Google Scholar]
- Mohebi, A.H. Effects of Water Use in Drip Irrigation and Surface Irrigation Methods on Yield and Vegetative Characteristics on Date Palm. In Proceedings of the International Conference on Mango and Date Palm: Culture and Export, University of Agriculture, Faisalabad, Pakistan, 20–23 June 2005. [Google Scholar]
- Navarro, J.M.; Pérez-Pérez, J.G.; Romero, P.; Botía, P. Analysis of the changes in quality in mandarin fruit, produced by deficit irrigation treatments. Food Chem. 2010, 119, 1591–1596. [Google Scholar] [CrossRef]
- Prior, L.D.; Grieve, A.M.; Bevington, K.B.; Slavich, P.G. Long-term effects of saline irrigation water on ‘Valencia’ orange trees: Relationships between growth and yield, and salt levels in soil and leaves. Aust. J. Agric. Res. 2007, 58, 349–358. [Google Scholar] [CrossRef]
- Cohen, A.; Goell, A. Fruit growth and dry matter accumulation in grapefruit during periods of water withholding and after reirrigation. Aust. J. Plant Physiol. 1988, 15, 633–639. [Google Scholar] [CrossRef]
- Cuevas, J.; Pinillos, V.; Cañete, M.L.; González, M.; Alonso, F.; Fernández, M.D.; Hueso, J.J. Optimal levels of postharvest deficit irrigation for promoting early flowering and harvest dates in loquat (Eriobotrya japonica Lindl.). Agric. Water Manag. 2009, 96, 831–838. [Google Scholar] [CrossRef]
- Cui, N.; Du, T.; Li, F.; Tong, L.; Kang, S.; Wang, M.; Liu, X.; Li, Z. Response of vegetative growth and fruit development to regulated deficit irrigation at different growth stages of pear-jujube tree. Agric. Water Manag. 2009, 96, 1237–1246. [Google Scholar] [CrossRef]
- Abd El-Mageed, T.A.; Semida, W.M. Effect of deficit irrigation and growing seasons on plant water status, fruit yield and water use efficiency of squash under saline soil. Sci. Hortic. 2015, 186, 89–100. [Google Scholar] [CrossRef]
- Horner, J.D. Nonlinear effects of water deficits on foliar tannin concentration. Biochem. Syst. Ecol. 1990, 18, 211–213. [Google Scholar] [CrossRef]
- Shao, H.B.; Chu, L.Y.; Jaleel, C.A.; Zhao, C.X. Water-deficit stress-induced anatomical changes in higher plants. C. R. Biol. 2008, 331, 215–225. [Google Scholar] [CrossRef]
- Besset, J.; Génard, M.; Girard, T.; Serra, V.; Bussi, C. Effect of water stress applied during the final stage of rapid growth on peach trees (cv. Big-Top). Sci. Hortic. 2001, 91, 289–303. [Google Scholar] [CrossRef]
- Rahmati, M.; Vercambre, G.; Davarynejad, G.; Bannayan, M.; Azizi, M.; Génard, M. Water scarcity conditions affect peach fruit size and polyphenol contents more severely than other fruit quality traits. J. Sci. Food Agric. 2015, 95, 1055–1065. [Google Scholar] [CrossRef]
- Laribi, A.I.; Palou, L.; Intrigliolo, D.S.; Nortes, P.A.; Rojas-Argudo, C.; Taberner, V.; Bartual, J.; Pérez-Gago, M.B. Effect of sustained and regulated deficit irrigation on fruit quality of pomegranate cv. ‘Mollar de Elche’ at harvest and during cold storage. Agric. Water Manag. 2013, 125, 61–70. [Google Scholar] [CrossRef]
- Pérez-Pérez, J.G.; Robles, J.M.; Botía, P. Effects of deficit irrigation in different fruit growth stages on ‘Star Ruby’ grapefruit trees in semi-arid conditions. Agric. Water Manag. 2014, 133, 44–54. [Google Scholar] [CrossRef]
- Pérez-Pérez, J.G.; García-Sánchez, F.; Robles, J.M.; Botía, P. ‘Star Ruby’ grapefruit and ‘Clemenules’ mandarin trees show different physiological and agronomic responses to irrigation with saline water. Irrig. Sci. 2015, 33, 191–204. [Google Scholar] [CrossRef]
- Galindo, A.; Calín-Sánchez, Á.; Griñán, I.; Rodríguez, P.; Cruz, Z.N.; Girón, I.F.; Corell, M.; Martínez-Font, R.; Moriana, A.; Carbonell-Barrachina, A.A.; et al. Water stress at the end of the pomegranate fruit ripening stage produces earlier harvest and improves fruit quality. Sci. Hortic. 2017, 226, 68–74. [Google Scholar] [CrossRef]
- Maestre-Valero, J.F.; Martínez-Alvarez, V.; Jódar-Conesa, F.J.; Acosta, J.A.; Martin-Gorriz, B.; Robles, J.M.; Pérez-Pérez, J.G.; Navarro, J.M. Short-term response of young mandarin trees to desalinated seawater irrigation. Water 2020, 12, 159. [Google Scholar] [CrossRef]
- Romero, P.; Navarro, J.M.; Pérez-Pérez, J.; García-Sánchez, F.; Gómez-Gómez, A.; Porras, I.; Martinez, V.; Botía, P. Deficit irrigation and rootstock: Their effects on water relations, vegetative development, yield, fruit quality and mineral nutrition of Clemenules mandarin. Tree Physiol. 2006, 26, 1537–1548. [Google Scholar] [CrossRef] [PubMed]
- Intrigliolo, D.S.; Castel, J.R. Response of plum trees to deficit irrigation under two crop levels: Tree growth, yield and fruit quality. Irrig. Sci. 2010, 28, 525–534. [Google Scholar] [CrossRef]
Publisher’s Note: MDPI stays neutral with regard to jurisdictional claims in published maps and institutional affiliations. |
© 2021 by the authors. Licensee MDPI, Basel, Switzerland. This article is an open access article distributed under the terms and conditions of the Creative Commons Attribution (CC BY) license (https://creativecommons.org/licenses/by/4.0/).





