Abstract
Plant NAC transcription factors play vital roles in diverse biological processes, especially in response to stress. However, only a limited number of the FtNAC genes have been cloned and functionally analyzed in Tartary buckwheat (Fagopyrum tataricum (L.) Gaertn.), which is a coarse grain crop that is highly resistant to abiotic stress. Here, we identified seven Tartary buckwheat FtNAC genes, namely FtNAC11, FtNAC12, FtNAC26, FtNAC28, FtNAC65, FtNAC70, and FtNAC78. Multiple-sequence alignments revealed that all of them contained the conserved NAM domain, which consisted of the A, B, C, D, and E subdomains. Seven NAC proteins were classified into six subgroups based on phylogenetic analyses. Cis-acting regulatory elements analyses (CARE) indicated that there were numerous CAREs related to biotic and abiotic responses and hormone responses in the promoters of FtNAC genes. qRT-PCR showed that they were tissue-specifically expressed and could be induced by four out of six treatments, namely PEG, NaCl, cold, MeJA, ABA, and GA, implying that they were abiotic and hormone responsive. Among these, FtNAC70 was the most strongly induced gene and could be induced by all six treatments. Meanwhile, FtNAC70-overexpressed Arabidopsis showed more resistance to salt and drought. The identification, phylogenetics, expression, and functional study of seven stress-responsive FtNAC genes laid a foundation for further research on the molecular mechanism of abiotic stress regulated by NAC TFs in Tartary buckwheat.
1. Introduction
The plant-specific NAC (petunia NAM and Arabidopsis thaliana ATAF1, ATAF2, and CUC2) transcription factors (TFs) play essential roles in diverse biological processes, including plant growth, development, senescence, and responses to biotic and abiotic stress [1,2]. In the plant kingdom, the NAC family is one of the largest TF families; it has been identified at a genome-wide scale in many plant species, and includes 105 genes in Arabidopsis, 150 genes in rice (Oryza sativa L.), 88 genes in pigeonpea (Cajanus cajan (L.) Millsp.), 283 genes in upland cotton (Gossypium hirsutum (L.)), 152 genes in maize (Zea mays (L.)), 114 genes in Dimocarpus longan Lour, and approximately 80 genes in Tartary buckwheat (Fagopyrum tataricum (L.) Gaertn.) [3,4,5,6,7,8,9]. The NAC TFs have a highly conserved consensus sequence known as the NAM domain in the N-terminal region, which has about 150 amino acid residues and consists of five subdomains (A, B, C, D, and E) [4]. Based on the sequence similarity of the NAM domains, NAC TFs are classified into two groups and 18 subgroups in Arabidopsis and rice [4].
As is well known, NAC TFs play essential roles in diverse biological processes, including plant growth, development, pattern formation, secondary cell wall formation, senescence, and responses to biotic and abiotic stress [10,11,12,13]. Two closely related NAC genes (CUC1 and CUC2) are involved in the control of organ formation, as highlighted by the fact that the cuc1 cuc2 double mutants in Arabidopsis are defective in the separation of cotyledons, sepals, and stamens [12]. The second wall thickenings are completely suppressed in the woody tissues of nst1-1 nst3-1 double knockout Arabidopsis, suggesting NST1 and NST2 are key regulators of the secondary wall formation [10]. Three NAC TFs, ANAC019, ANAC055, and ANAC072, have roles in Arabidopsis leaf senescence and stress responses, and a gene-regulatory network surrounding them is predicted, including HB, MYB, ABF, CBF, and bZIP TFs and the SA and JA signaling pathways [13]. NAC genes in rice are found to be related to the biotic responses induced by virus-infection microarray analysis [11]. Because of the sequence similarity of NAC proteins in the same subgroup, they often share the same or similar functionality. For instance, SENU5-subgroup genes often regulate leaf senescence [14]. NAC2-subgroup genes often regulate proteotoxic stress in plant survival and maintain protein homeostasis [15]. NAM-subgroup genes often regulate pattern formation in embryos and flowers [16]. Genes in the subgroups of ATAF, NAP, AtNAC3, and OsNAC3 often regulate different kinds of stress [4,17,18].
It is predicted that about 20% to 25% NAC genes respond to at least one abiotic stress, including drought, salt, and cold [19]. These NAC genes are defined as SNACs (stress-responsive NACs) [1]. In plants, the regulation of stress by NAC TFs usually depends on plant hormones; thus, the ABA-dependent and ABA-independent pathways in response to biotic stress and the JA-mediated pathway in response to both abiotic and biotic stress are evolved [1,20]. Three NAC genes in the ATAF subgroup (ATAF1, OsNAC5, and OsNAC6) regulate drought, salt, and cold stress via the ABA-dependent pathway [21,22,23]. Three members of the AtNAC3 subgroup (ANAC019, ANAC055, and ANAC072) and two members of the OsNAC3 subgroup (OsNAC3 and OsNAC4) regulate various abiotic stresses via the ABA-independent pathway [1,13]. SiNAC and TaNAC8 also regulate drought, salt, and cold stresses via the ABA-independent pathway [20]. Furthermore, OsNAC3, OsNAC4, OsNAC5, and OsNAC6 regulate abiotic stresses such as salt and drought via a JA-mediated pathway [1,22]. Notably, some NAC TFs can play more than one role in regulating biological processes. For example, AtNAC4, belonging to the NAM subgroup, is involved in pattern formation in embryos and flowers, pathogen-induced cell death, and salt-stress resistance [24,25,26].
Harsh environments, such as drought and high salinity, make the growth and development of staple food crops difficult. Furthermore, it is necessary to breed and cultivate coarse grain crops that are highly resistant to abiotic stress. Tartary buckwheat is one such crop that has a high tolerance to aluminum, salt, and drought [27,28,29]. It is widely planted in high-altitude mountainous areas in Asian countries where the staple food crops are difficult to grow, such as the southwest China karst mountain area [30]. In recent years, the mechanism of its high-tolerance ability has gathered attention and some TFs have been reported to be involved in abiotic stress in Tartary buckwheat. Members of the WRKY, bZIP, MYB, bHLH, and NAC TF families are identified in response to salt, drought, oxidative, and cold stress [31,32,33,34,35,36,37,38]. Based on the Tartary buckwheat genome data, approximately 80 FtNAC genes are identified, among which 11 genes are cloned and functionally analyzed, including FtNAC2-9, FtNAC15, FtNAC16, and FtNAC17. All of the above genes have a role in response to salt or drought stress [8,9,27,35,36,37,38]. In spite of the limited number of the cloned NAC TFs, dozens of FtNAC genes remain unknown. In this study, we cloned and identified seven FtNAC genes that were stress-related in Tartary buckwheat. Multiple-sequence alignments, phylogenetic analyses, cis-acting regulatory element analyses, expression patterns in different tissues, and under different abiotic stresses and hormone treatments were performed to obtain a better understanding of their functions. In addition, FtNAC70, which was most strongly expressed in response to stress, was transformed into Arabidopsis to further clarify its function in drought and salt stress. This work will provide valuable information about the molecular mechanism of abiotic stress regulated by NAC TFs in Tartary buckwheat.
2. Materials and Methods
2.1. Plant Growth and Stress Treatment of Tartary Buckwheat
A Tartary buckwheat variety “Guimiku NO. 11”, which is principally cultivated in Guizhou Province, China, was used. It was planted in an experimental field with regular field management. For tissue-specific expression analysis, the roots, stems, leaves, and flowers were harvested at the flowering stage, while the mature seeds were harvested at the mature stage. Mature seeds were divided into two kinds: one with green shells and the other with yellow shells. Then, the shells were detached on ice. All samples were frozen in liquid nitrogen and stored at −80 °C.
Stress treatment was performed in accordance with a previous method, with some modifications [28]. First, the surfaces of Tartary buckwheat seeds were sterilized with 10% H2O2 solution and rinsed with ddH2O three times. To accelerate germination, they were placed on wetted filter papers in the center of petri dishes for two days. Then, the uniformly sprouted seeds were transformed to rolls of paper soaked with ddH2O for about seven days when seedlings grew two true leaves. The growth conditions were set as 16/8 h light/dark cycles at 25 °C. The consistent seedlings were subsequently treated with 20% polyethylene glycol (PEG), 150 mM NaCl, 1 mM methyl jasmonate (MeJA), and 1 mM gibberellin (GA), and cold (4 °C), and sampled at 0 h, 3 h, 6 h, 12 h, and 24 h [28,38]. Three independent biological replicates were performed; each included at least five seedlings.
2.2. RNA Isolation, Identification, and Cloning of FtNACs
RNA isolation was performed with a plant RNA purification kit (RNAprep Pure Plant Plus Kit, DP441, TianGen Biotech Co., Ltd., Beijing, China). RNA integrity was detected by agarose gel electrophoresis. RNA concentration and quality was detected by micro-spectrophotometer. Then, first-strand cDNA was synthesized using the PrimeScript™ II 1st Strand cDNA Synthesis Kit (6210A, Takara Biomedical Technology Co., Ltd., Beijing, China). Seven pairs of gene-specific primers were designed by oligo 7 primer analysis software [39]. Primer sequences are listed in Table S1. Gene cloning was carried out using the T-Vector pMD™ 20 kit (3270, Takara Biomedical Technology Co., Ltd., Beijing, China). The products were transformed into DH5a competent cells. After the spreading of the plates, the selection of monoclones, and PCR identification, the positive monoclones were sequenced by Sangon Biotech Co., Ltd., Shanghai, China.
2.3. Bioinformatics Analyses of FtNACs
Seven candidate FtNAC genes were selected from the transcriptome data [40] and the full DNA, coding sequences (CDSs), and 1500 bp promoter sequences were obtained from the Tartary buckwheat genome data [27] using local python scripts. All seven FtNAC sequences were uploaded to GenBank using the BankIt website (https://www.ncbi.nlm.nih.gov/WebSub/ accessed on 11 December 2021). Protein molecular weight and theoretical pI were predicted using an online website (https://web.expasy.org/protparam/ accessed on 11 December 2021). Protein subcellular location was predicted by WoLF PSORT (https://wolfpsort.hgc.jp/ accessed on 11 December 2021). Gene structure was visualized using the Gene Structure Display Server (http://gsds.cbi.pku.edu.cn/ accessed on 11 December 2021). CAREs in the promoters of FtNAC genes were predicted using plantCARE [41] and visualized with TBtools [42].
Multiple amino acid sequence alignments of the NAM domain of seven FtNAC proteins were performed using DNAMAN software (version 6.0, Lynnon Corp., Quebec, QC, Canada). The sequence logos of five subdomains, namely A, B, C, D, and E, among the NAM domain were visualized by WebLogo (http://weblogo.berkeley.edu/logo.cgi accessed on 11 December 2021) [43]. Eighteen representative NAC TFs from each subgroup were selected based on previous reported publications that classified the plant NAC proteins to 18 subdomains [4]. Among these, nine representative NAC TFs were retrieved from the TAIR database (https://www.arabidopsis.org/ accessed on 11 December 2021). Their accession numbers are AT4G29230.1 (ONAC003 subgroup), AT3G55210.1 (ANAC063 subgroup), AT2G17040.1(ONAC022 subgroup), AT1G69490.1 (NAP subgroup), AT3G15500.1 (AtNAC3 subgroup), AT5G63790.1 (ATAF1 subgroup), AT1G32510.1 (ANAC011 subgroup), AT1G01010.1 (ANAC001 subgroup), and AT5G24590.2 (TIP subgroup). Nine remaining representative NAC TFs were retrieved from the NCBI database (https://www.ncbi.nlm.nih.gov/ accessed on 11 December 2021). Their accession numbers are BAG87473.1 (ONAC001 subgroup), BAG96778.1 (OsNAC3 subgroup), AAF09254.1 (NAC2 subgroup), BAG95726.1 (OsNAC8 subgroup), BAA89801.1 (OsNAC7 subgroup), AAF21437.1 (NAC1 subgroup), CAA63101.1 (NAM subgroup), BAA78417.1 (TERN subgroup), and CAA99760.1 (SENU5 subgroup). Finally, the phylogenetic tree was constructed in MEGA X software, using the neighbor-joining method with 5000 replicates taken to represent the evolutionary history and pairwise deletion option [44].
2.4. Quantitative Reverse Transcription PCR (qRT-PCR) Analyses of FtNACs
Gene-specific primers for qRT-PCR were designed using the Primer3Plus website (https://www.primer3plus.com/cgi-bin/dev/primer3plus.cgi, accessed on 11 December 2021; Table S1). Universal primers of FtActin genes (FtActUniv) and AtActin (AtAcUniv) genes were used as the housekeeping gene for Tartary buckwheat and Arabidopsis, respectively (Table S1) [28,45]. For each tissue, 1 ug total RNA was used for first-strand cDNA synthesis. qRT-PCR was performed using the TB Green® Premix Ex Taq™ II kit (RR820A, Takara Biomedical Technology Co., Ltd., Beijing, China) on an ABI 7500 Fast Real-Time PCR system (Thermofisher, Waltham, MA, USA) in accordance with the manufacturer’s instructions, with three technical replicates. Gene expression data were calculated using the 2–ΔΔCT method. The statistical analysis was performed using SPSS Statistics software (Version 20, IBM, New York, NY, USA), with the Student’s t test being used to evaluate the statistical significance. The results were visualized using Office Excel software (version 2019, Microsoft, Redmond, DC, USA).
2.5. Arabidopsis Transformation and Stress Treatment of FtNAC70
The full-length CDS of FtNAC70 was linked to the pBI121 vector using the In-Fusion® HD Cloning Kit (639648, Takara Biomedical Technology Co., Ltd., Beijing, China) in accordance with the manufacturer’s instructions. BamH I and Sac I were used as the double restriction site. The primers for vector construction (pBI121-FtNAC70, Table S1) were designed using the following website: https://www.takarabio.com/learning-centers/cloning/primer-design-and-other-tools, accessed on 12 February 2022. After transformation, plate spreading, and sequencing of positive monoclones, the plasmid-positive monoclones were extracted and transformed into Agrobacterium tumefaciens (GV3101).
The wild-type (WT) Col-0 Arabidopsis was planted under long-day conditions (16/8 h light/dark cycle) at 25 °C and the Agrobacterium-mediated transformation was performed using the floral dip method [46]. The transgenic seeds were selected on the 1/2 MS medium with kanamycin resistance and the positive seedlings were transferred into nutritional soil for normal growth. At the flower stage, the positive overexpression (OE) lines were identified by PCR and qRT-PCR. PCR was performed using the vector-specific 35S as the forward primer and a gene-specific reverse primer (Table S1). Seeds at the third transgenic generation were used for stress-treatment experiments.
Salt and drought stress treatments of WT and OE Arabidopsis were performed as reported previously with slight modifications [47]. Briefly, WT and three OE lines were planted on 1/2 MS medium in a vertical orientation for five days. Then, the consistent seedlings were transferred to 1/2 MS medium with 150 mM NaCl (or 25% PEG) for salt (or drought) treatment in a vertical orientation. Six days later, the seedlings were photographed and the root length was measured. For drought treatment, no obvious difference appeared in the seedlings’ root length. So, we further transferred the seedlings into nutritional soil for normal growth. A month later, while the WT under drought stress were at the reproductive stage, they were photographed. For each line or WT, three independent stress-treatment experiments were taken for biological repeats.
3. Results
3.1. Isolation and Analyses of Seven NAC Genes from Tartary Buckwheat
Previously, genome-wide identification of NAC TFs was performed based on the released genomic data of Tartary buckwheat [8,9]. Among these identified genes, we selected seven NAC genes that were highly expressed in our transcriptome data of the seed development of Tartary buckwheat [40] and named them as FtNAC11, FtNAC12, FtNAC26, FtNAC28, FtNAC65, FtNAC70, and FtNAC78 in accordance with Liu’s research [8]. Subsequentially, gene-specific primers were designed to isolate and verify the CDSs of seven NAC genes from Tartary buckwheat cDNA (Table S1). The verified CDSs were uploaded to GenBank under the accession numbers of MW355481–MW355487. As shown in Table 1, the CDS length of seven FtNACs ranged from 729 to 1260 bp. The DNA length of seven FtNACs ranged from 922 to 4908 bp. The deduced protein length of seven NAC ranged from 242 to 419 aa. The molecular weight of seven NAC proteins ranged from 28.01 to 47.14 kDa. The theoretical pI of seven NAC proteins ranged from 5.39 to 8.97. The predicted cellular locations of seven NAC proteins were all in the nucleus. Furthermore, they were located on the chromosomes Ft1, Ft2, Ft7, and Ft8, respectively.
Table 1.
Overview of seven FtNACs identified in Tartary buckwheat.
Gene structure analyses revealed that NAC family genes were conservative in structure (Figure 1). Among seven FtNACs, five (FtNA11, FtNA12, FtNA28, FtNA65, and FtNA70) possessed three exons and two introns. For the two introns in each gene, the first was a phase 1 intron and the second was a phase 0 intron. FtNAC26 possessed four exons and three introns. FtNAC78 possessed six exons and five introns.
Figure 1.
Gene structure of seven FtNACs.
3.2. Amino Acids and Phylogenetic Analyses of Seven FtNAC Proteins
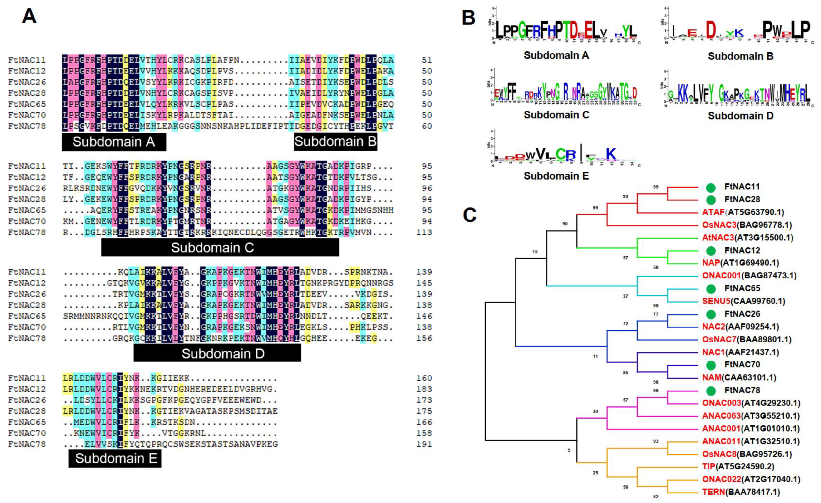
It is well known that NAC TFs own a conserved NAM domain in the N termini, and it comprises five conserved subdomains, namely subdomain A, B, C, D, and E [4]. We therefore performed multiple-sequence alignments to see whether the NAM domain existed in seven FtNACs. Similar to other species, FtNACs possessed a conserved NAM domain that could be divided into five subdomains (A, B, C, D, and E) (Figure 2A). The sequence logos of these subdomains were predicted (Figure 2B). Furthermore, they were similar to that in rice and Arabidopsis [4]. The phylogenetic analysis of NAC families in rice and Arabidopsis led to the classification of NAC TFs into two groups, in which group I contained 14 subgroups (TERN, ONAC022, SENU5, NAP, AtNAC3, ATAF, OsNAC3, NAC2, ANAC011, TIP, OsNAC8, OsNAC7, NAC1, and NAM) and group II contained four subgroups (ANAC001, ONAC003, ONAC001, and ANAC063) [4]. Eighteen representative NAC TFs in each subgroup were retrieved from Genbank or the TAIR database. They were used to make a phylogenetic tree along with seven FtNACs. As shown in Figure 2C, all 25 NAC proteins were clustered into six groups. Among these, FtNAC11 and FtNAC28 were closest to AT5G63790.1 in the ATAF subgroup. FtNAC12 was closest to AT1G69490.1 in the NAP subgroup. FtNAC65 was closest to CAA99760.1 in the SENU5 subgroup. FtNAC26 was closest to AAF09254.1 in the NAC2 subgroup. FtNAC70 was closest to CAA63101.1 in the NAM subgroup. FtNAC78 was closest to AT4G29230.1 in the ONAC003 subgroup. Closer relationships indicate that they may have similar functions during the regulation of plant growth, development, and stress response.
Figure 2.
Amino acids and phylogenetic analyses of seven FtNAC proteins. (A) Multiple amino acid sequence alignments of the NAM domains in seven FtNAC proteins. Five conserved subdomains (A, B, C, D, and E) were marked by black boxes. (B) Sequence logos of five subdomains in NAM domain. (C) Phylogenetic tree of seven FtNACs (green dots) and 18 representative NAC sequences.
3.3. CARE Analyses of Seven FtNAC Promoters
Plant NAC TFs are involved in various biological processes and their promoters contain numerous CAREs that are responsive to biotic and abiotic processes [3,5]. We therefore analyzed the CAREs in the promoters of seven FtNAC genes. As a result, 7, 10, 5, 8, 7, 5, and 6 CAREs related to biotic and abiotic responses or hormone responses were identified in the promoter of FtNAC11, FtNAC12, FtNAC26, FtNAC28, FtNAC65, FtNAC70, and FtNAC78, respectively (Figure 3). Among these CAREs, ABRE appeared as the most abundant CARE (17 ABREs in six FtNAC promoters), followed by ARE (seven AREs in four FtNAC promoters), and CGTCA-motif (five CGTCA-motifs in three FtNAC promoters). ABRE, ARE, and CGTCA-motif are cis-acting elements involved in the responsiveness of abscisic acid (ABA), anaerobic induction, and MeJA-responsiveness, respectively [41], which indicated that the FtNACs might be induced by these factors.
Figure 3.
CARE Analyses of Seven FtNAC Promoters. ABRE, CARE involved in the ABA responsiveness; MBS, MYB-binding site involved in drought-inducibility; O2-site, CARE involved in zein metabolism regulation; ARE, CARE essential for the anaerobic induction; TGA-box, part of an auxin-responsive element; CGTCA-motif, CARE involved in MeJA-responsiveness; TGA-element, auxin-responsive element; AuxRR-core, CARE involved in auxin responsiveness; TC-rich repeats, CARE involved in defense and stress responsiveness; P-box, GA-responsive element; TCA-element, CARE involved in salicylic acid responsiveness; LTR, CARE involved in low-temperature responsiveness.
3.4. Tissue-Specific Analyses of Seven FtNAC Genes
Genes expressed in different tissues often perform different functions, so we examined the expression patterns of seven FtNAC genes in different tissues of Tartary buckwheat by qRT-PCR, including root, stem, flower, seed with green shell (filling was finished and the shell was green), and seed with yellow shell (filling was finished and the shell was yellow). The results showed that seven FtNAC genes exhibited different expression patterns (Figure 4). FtNAC11 was more highly expressed in flower but hardly expressed in leaf. FtNAC12 showed a high expression level in root and leaf rather than the other tissues. FtNAC26 was expressed in every tissue: the highest expression was in stem but the lowest expression was in seed with yellow shell. FtNAC28 was also expressed in every tissue: the highest expression was in flower but the lowest expression was in seed with green shell. FtNAC65 was predominantly expressed in root, stem, leaf, and flower rather than seed. On the contrary, FtNAC70 was expressed thousands of times more highly in seeds than the other four tissues. FtNAC78 was preferentially expressed in seeds and stem and hardly expressed in root, leaf, and flower.
Figure 4.
Tissue-specific analyses of seven FtNAC genes, namely FtNAC11 (A), FtNAC12 (B), FtNAC26 (C), FtNAC28 (D), FtNAC65 (E), FtNAC70 (F), and FtNAC78 (G). The columns indicate the means of the relative mRNA expression levels. The error bars indicate the standard deviations of the replicates.
3.5. Expression Analyses of Seven FtNAC Genes under Abiotic Stress and Phytohormones Treatment
As many abiotic and hormone-response CAREs in the promoters of FtNACs have been identified (Figure 3), we performed qRT-PCR analyses to investigate the expression patterns of seven FtNAC genes in response to three abiotic stresses (PEG, NaCl, and cold) and three phytohormones (MeJA, ABA, and GA) (Figure 5). For PEG mimic drought stress, FtNAC11, FtNAC12, FtNAC28, and FtNAC70 could be induced by drought stress, whereas FtNAC26, FtNAC65, and FtNAC78 could be inhibited by drought stress. For NaCl mimic salt stress, FtNAC12, FtNAC26, FtNAC28, and FtNAC70 were induced by salt stress, whereas FtNAC11, FtNAC65, and FtNAC78 were inhibited by salt stress. For MeJA treatment, six FtNAC genes were induced by it except for FtNAC65. For ABA treatment, FtNAC12 and FtNAC26 were induced by ABA; FtNAC78 was inhibited by ABA; whereas FtNAC11, FtNAC28, FtNAC65, and FtNAC70 showed no response to ABA. For GA treatment, FtNAC11, FtNAC26, FtNAC65, and FtNAC70 were induced by GA; FtNAC12 and FtNAC28 were inhibited by GA; whereas FtNAC78 showed no response to GA. For cold treatment, FtNAC11, FtNAC12, FtNAC26, FtNAC28, and FtNAC78 were induced by cold, whereas FtNAC65 and FtNAC70 showed no response to cold. Among seven FtNAC genes, we found that the expression level of FtNAC70 was 1.3, 3.0, 7.2, 2.9, 13.8, and 4.8 times higher after the PEG, NaCl, MeJA, ABA, GA, and cold treatments, respectively, which suggested that FtNAC70 was important in the response of Tartary buckwheat to various stresses. Overall, the results showed that seven FtNAC genes showed different expression patterns under different abiotic stresses or hormone treatments. Furthermore, each FtNAC gene could respond to at least four of the above treatments, suggesting that FtNAC genes were involved in abiotic stress in Tartary buckwheat, as has been reported previously [8,35,36,37,38].
Figure 5.
Expression analyses of seven FtNAC genes under PEG, NaCl, MeJA, ABA, GA, and cold treatment, namely FtNAC11 (A), FtNAC12 (B), FtNAC26 (C), FtNAC28 (D), FtNAC65 (E), FtNAC70 (F), and FtNAC78 (G). The columns indicate the means of the relative mRNA expression levels. The error bars indicate the standard deviations of the replicates. The lowercase letters show the statistical significance evaluated by Student’s t test. For one treatment, different lowercase letters indicate significant difference, whereas the same lowercase letters indicate no significant difference between two treatment times.
3.6. The Effects of FtNAC70 on Salt and Drought
We subsequently chose FtNAC70 for further functional analysis, in order to investigate its function in the stress response, especially in drought and salt stresses. The pBI121-FtNAC70 vector was constructed and transformed into Arabidopsis. As a result, we obtained three FtNAC70 OE lines, whose expression level of FtNAC70 were hundreds of times higher than that of WT Arabidopsis (Figure 6A).
Figure 6.
The effects of FtNAC70 on salt and drought. (A) Expression level of FtNAC70 in WT and three transgenic Arabidopsis lines (FtNAC70-OE2, FtNAC70-OE3, and FtNAC70-OE4). (B) Phenotype of the effect of FtNAC70 on salt stress. (C) Root length statistics of FtNAC70 on salt stress. (D) Phenotype of the effect of FtNAC70 on drought stress. The error bars indicate the standard deviations of the replicates. Asterisks show the statistical significance evaluated by Student’s t test.
The effect of FtNAC70 on salt stress was investigated by treating the seedlings with 200 mM NaCl (Figure 6B,C). The result indicated that the root length of WT and three FtNAC70-OE lines had no significant difference under control conditions (1/2 MS medium). Salt stress inhibited the growth rate of seedlings, and the root lengths of WT and three FtNAC70-OE lines under salt stress were shorter than that under control conditions. However, the root length of three FtNAC70-OE lines were longer than that of WT, among which FtNAC70-OE2 and FtNAC70-OE3 reached the level of significance (p < 0.05). These results suggested that the root inhibition level of the FtNAC70-OE lines were less than that of WT after salt stress, which meant that FtNAC70 could rescue the root inhibition caused by salt stress in Arabidopsis.
The effect of FtNAC70 on drought stress was also investigated by treating the seedlings with 25% PEG (Figure 6D). No obvious difference appeared in the phenotype and root length of the seedlings after six days’ drought treatment. However, the difference occurred one month later after transplanting the seedlings to soil (Figure 6D). At this time, WT Arabidopsis under control (normal growth) conditions were in the reproductive stage with numerous siliques, while WT under drought stress just begun bolting and flowering, indicating their growth was inhibited by drought stress. Three FtNAC70-OE lines under control conditions, also with numerous siliques, showed no obvious difference to WT under control conditions. Although the growth of FtNAC70-OE lines under drought stress were also retarded compared to FtNAC70-OE lines under control conditions, they were in the reproductive stage with siliques, which were faster than WT Arabidopsis under drought stress. This suggested that FtNAC70 could rescue the growth retardation caused by drought stress in Arabidopsis.
4. Discussion
It is well known that the plant NAC TF family plays essential roles in diverse biological processes, including plant growth, development, senescence, and responses to biotic and abiotic stress [1,2]. To date, the NAC members have been identified at a genome-wide scale in many species, including Tartary buckwheat [3,4,5,8,9]. It was reported that there were approximately 80 NAC TFs in Tartary buckwheat [8,9]. Except for the genome-wide identification, only a limited number (11) of the FtNAC genes were cloned and functionally analyzed in Tartary buckwheat. Among these, nine FtNAC genes, namely FtNAC2-9 and FtNAC17, were related to stress [36,38]. One gene (FtNAC16) was related to pod cracking and salinity tolerance [35]. Furthermore, one gene (FtNAC15) was related to seed development and drought response [37]. Dozens of FtNAC genes need to be cloned and their functions need to be clarified in Tartary buckwheat. In this study, we reported seven FtNAC genes and named them according to previous research (Table 1) [8]. This would not only accelerate the research of NAC gene functional analyses in Tartary buckwheat, but also lay a foundation for future research.
Multiple-sequence alignments of seven FtNAC proteins indicated that they possessed the plant NAC TF-family-specific conserved NAM domain, which consists of the A, B, C, D, and E subdomains [4]. Based on the sequence logo, five subdomains in seven FtNACs in Tartary buckwheat were highly similar to the reported subdomains in other plant species (Figure 2A). Subdomain A (LPPGFRFHPTDxELV-xYL), C (EWYFFxxRDxKYPNG-R-NRAxGSGYWKATGxD), and D (GxKKxLVFY-GKxPKGxKTNWIMHEYRL) had higher levels of conservation than subdomain B (IxExDxYK-xPWxLP) and D (xxDWVLCRIxxK--) (Figure 2B), which conformed with the previous reports [4,38]. The subdomains of each FtNAC protein were also highly conserved to its evolutionarily closest NAC protein. The proteins that were closer to each other in the evolutionary tree often had similar biological functions. The seven FtNAC proteins were clustered to six subgroups, among which five subgroups belonged to the group I subclass whereas one subgroup belonged to the group II subclass [4] (Figure 2C). Every subgroup has its specific functions, which were determined on the basis of studies conducted on Arabidopsis, tomato (Solanum lycopersicum (L.)), and rice. Among seven FtNAC proteins, FtNAC11 and FtNAC28 belonged to the ATAF1 subgroup. Arabidopsis ATAF1, the representative gene in this subgroup, was involved in the detoxification and abiotic response [17,23]. FtNAC12 belonged to the NAP subgroup. Genes in this subgroup had a role in nitrate response and senescence in Arabidopsis [18,48]. FtNAC65 belonged to the SENU5 subgroup. SENU5, the representative gene in this subgroup, was identified as a senescence marker gene in tomato [14]. FtNAC26 belonged to the NAC2 subgroup. Double mutants disrupting NAC78 and NAC53 in the NAC2 subgroup of Arabidopsis showed that they were involved in plants surviving proteotoxic stress and protein homeostasis maintenance [15]. All representative genes of the above subgroups could be taken as stress-response genes, and FtNAC11, FtNAC28, FtNAC12, FtNAC65, and FtNAC26 might have similar functions to their homologous genes. It was determined in the study of their tissue-specific expression that FtNAC11, FtNAC28, FtNAC12, FtNAC65, and FtNAC26 were expressed in different tissues (Figure 4), implying that they could function in different tissues to respond to various stresses. FtNAC70 belonged to the NAM subgroup. Members of this subgroup were required for pattern formation in embryos and flowers and were also involved in pathogen-induced cell death and salt-stress resistance [24,25,26]. FtNAC78 belonged to the ONAC003 subgroup, which belonged to the group II subclass, whereas the other six proteins belonged to the group I subclass on the phylogenetic tree [4,49]. Meanwhile, on the basis of the multiple-sequence alignments of the NAM domain, it was determined that FtNAC78 was most divergent to the other six proteins. And FtNAC78 it was highly expressed in seeds and stems, as determined by its tissue-specific expression. These findings suggested that FtNAC78 might have a distinct role in regulating the development process of Tartary buckwheat.
Based on the CARE analyses of seven FtNAC promoters, many CAREs related to drought, anaerobic, and low-temperature response were identified, such as MBS, ARE, TC-rich repeats, and LTR [41]. Meanwhile, CAREs related to hormone response, namely ABA, auxin, MeJA, GA, and SA, were also identified, such as ABRE, TGA-box, CGTCA-motifs, TGA-elements, AuxRR-core, P-box, and TCA-elements (Figure 3) [41]. It has been reported that the drought, high-salinity, and cold response in rice and Tartary buckwheat is divided into two pathways: the ABA-dependent pathway and the ABA-independent pathway [1,20,38,50]. In the qRT-PCR results, all seven FtNAC genes were responsive to drought and high-salinity stress (Figure 5). Among these, FtNAC11, FtNAC12, FtNAC28, and FtNAC70 could be induced, whereas FtNAC26, FtNAC65, and FtNAC78 could be inhibited by drought stress. FtNAC26, FtNAC12, FtNAC28, and FtNAC70 could be induced, whereas FtNAC11, FtNAC65, and FtNAC78 could be inhibited by high-salinity stress. Furthermore, five FtNAC genes (FtANC11, FtNAC12, FtNAC26, FtNAC28, and FtNAC78) were induced by cold (Figure 5). In the promoters of seven FtNAC genes, an ABA-responsive element, ABRE, was found in six FtNAC promoters, but not in FtNAC26 (Figure 3). Interestingly, the expression patterns of FtNAC11, FtNAC28, FtNAC65, and FtNAC70 were not altered after ABA treatment. This suggested that at least two genes, FtNAC12 and FtNAC78, might respond to drought, high-salinity, and cold stress via the ABA-dependent pathway. For the remaining five genes, more evidence should be provided to determine whether they regulate drought, high-salinity, and cold stress in an ABA-dependent manner. Evidence that NAC TFs of Tartary buckwheat could regulate stress responses via both ABA-dependent and ABA-independent pathways was also provided previously [38]. JA is an important hormone that mediates both abiotic and biotic stress signaling [1]. In the qRT-PCR results, all seven FtNAC genes were responsive to MeJA, which suggested that they might be both abiotic and biotic regulators. Interestingly, a MeJA-responsive element, the CGTCA-motif, was found in the promoters of FtNAC12, FtNAC26, and FtNAC28. This implied that FtNAC11, FtNAC65, FtNAC70, and FtNAC78 were regulated by JA in an indirect manner.
Notably, FtNAC70 was the most strongly induced gene in response to the abiotic stresses (PEG, NaCl, and cold) and hormone treatment (ABA, MeJA, and GA) among seven FtNAC genes, though it was highly expressed in seeds. This suggested that it might not only be a stress-response regulator but also have a distinct role in seed development in Tartary buckwheat. The FtNAC70 protein was classified to the NAM subfamily. Some identified NAM subfamily genes were also reported to be both development related and stress responsive, such as Arabidopsis AtNAC4 [16,25,26,51,52,53]. Under normal conditions, AtNAC4 was predominantly expressed in seeds, especially seeds at the middle and late seed developmental stage [54], and was involved in seed germination and petal development [16,51]. Under high salinity, AtNAC4 was a regulator of AtSZF1 in auxin-dependent salt-stress responses [26]. Meanwhile, it was also a nitrate regulator, a dehydration stress memory gene, and a regulator involved in pathogen-induced cell death [25,52,53]. After transforming FtNAC70 into Arabidopsis, we found that FtNAC70-overexpressed Arabidopsis showed more resistance to salt and drought (Figure 6). The root inhibition of Arabidopsis seedlings caused by salt stress could be rescued by FtNAC70. Meanwhile, the growth retardation of Arabidopsis caused by drought stress could be rescued by FtNAC70. This is consistent with the NAM subfamily genes in Arabidopsis and confirmed that FtNAC70 might be a positive regulator of salt and drought in Tartary buckwheat. In the future, we could screen the suitable Tartary buckwheat varieties that are tolerant to drought and salt based on the sequence polymorphism of FtNAC70, which would promote the molecular breeding of Tartary buckwheat. Besides, FtNAC70 should be further studied to decipher its role in the developmental process of Tartary buckwheat.
5. Conclusions
This study identified and preliminarily analyzed seven NAC TFs in Tartary buckwheat. All of them contained the conserved NAM domain and were clustered to six subgroups based on the phylogenetic analyses. In addition, all seven FtNACs were tissue-specifically expressed and abiotic and hormone responsive, and in their promoter regions, CAREs related to biotic and abiotic response and hormone response were also possessed. At last, the function of FtNAC70 was further studied and it was found that FtNAC70-overexpressed Arabidopsis showed more resistance to salt and drought. The results of this study would not only enrich the sequence resources of NAC TFs, but also lay a foundation for future research related to functional analyses of NAC genes in Tartary buckwheat. It would be useful for screening suitable Tartary buckwheat varieties that are tolerant to drought and salt through molecular breeding.
Supplementary Materials
The following supporting information can be downloaded at: https://www.mdpi.com/article/10.3390/agronomy12040849/s1, Table S1: Primers used in this study.
Author Contributions
Conceptualization, T.S. and Q.C.; methodology, R.R. and Y.R.; software, J.H. and R.R.; validation, J.H., T.S. and Q.C.; data curation, B.T.; writing, J.H.; writing—review and editing, J.H. and T.S.; supervision, J.D.; project administration, J.H. and Q.C.; funding acquisition, J.H. and Q.C. All authors have read and agreed to the published version of the manuscript.
Funding
This research was funded by the National Natural Science Foundation of China (31760419, 32060508, 31860408), the Science and Technology Foundation of Guizhou Province (QianKeHeJiChu-ZK [2021] General 109), and The Earmarked Fund for China Agriculture Research System (CARS-07-A5).
Data Availability Statement
Data are contained within the article and Supplementary Materials.
Conflicts of Interest
The authors declare no conflict of interest.
References
- Nakashima, K.; Takasaki, H.; Mizoi, J.; Shinozaki, K.; Yamaguchi-Shinozaki, K. NAC transcription factors in plant abiotic stress responses. Biochim. Biophys. Acta 2012, 1819, 97–103. [Google Scholar] [CrossRef]
- Diao, P.; Chen, C.; Zhang, Y.; Meng, Q.; Lv, W.; Ma, N. The role of NAC transcription factor in plant cold response. Plant Signal. Behav. 2020, 15, 1785668. [Google Scholar] [CrossRef] [PubMed]
- Munir, N.; Yukun, C.; Xiaohui, C.; Nawaz, M.A.; Iftikhar, J.; Rizwan, H.M.; Xu, S.; Yuling, L.; Xuhan, X.; Zhongxiong, L. Genome-wide identification and comprehensive analyses of NAC transcription factor gene family and expression patterns during somatic embryogenesis in Dimocarpus longan Lour. Plant Physiol. Biochem. 2020, 157, 169–184. [Google Scholar] [CrossRef] [PubMed]
- Ooka, H.; Satoh, K.; Doi, K.; Nagata, T.; Kikuchi, S. Comprehensive Analysis of NAC Family Genes in Oryza sativa and Arabidopsis thaliana. DNA Res. 2004, 10, 239–247. [Google Scholar] [CrossRef]
- Satheesh, V.; Jagannadham, P.T.; Chidambaranathan, P.; Jain, P.K.; Srinivasan, R. NAC transcription factor genes: Genome-wide identification, phylogenetic, motif and cis-regulatory element analysis in pigeonpea (Cajanus cajan (L.) Millsp.). Mol. Biol. Rep. 2014, 41, 7763–7773. [Google Scholar] [CrossRef] [PubMed]
- Sun, H.; Hu, M.; Li, J.; Chen, L.; Li, M.; Zhang, S.; Zhang, X.; Yang, X. Comprehensive analysis of NAC transcription factors uncovers their roles during fiber development and stress response in cotton. BMC Plant Biol. 2018, 18, 150. [Google Scholar] [CrossRef] [Green Version]
- Shiriga, K.; Sharma, R.; Kumar, K.; Yadav, S.K.; Hossain, F.; Thirunavukkarasu, N. Genome-wide identification and expression pattern of drought-responsive members of the NAC family in maize. Meta Gene 2014, 2, 407–417. [Google Scholar] [CrossRef] [PubMed]
- Liu, M.; Ma, Z.; Sun, W.; Huang, L.; Wu, Q.; Tang, Z.; Bu, T.; Li, C.; Chen, H. Genome-wide analysis of the NAC transcription factor family in Tartary buckwheat (Fagopyrum tataricum). BMC Genom. 2019, 20, 113. [Google Scholar] [CrossRef] [Green Version]
- Rong, Y.; Zhang, W.; Deng, J.; Shi, T.; Liang, C.; Wang, Y.; Zhang, X.; Li, H.; Meng, Z.; Huang, J. Bioinformatics analysis of NAC gene family in Tartary Buckwheat. J. Hunan Agric. Univ. (Nat. Sci. China) 2019, 45, 273–280. [Google Scholar]
- Mitsuda, N.; Iwase, A.; Yamamoto, H.; Yoshida, M.; Seki, M.; Shinozaki, K.; Ohme-Takagi, M. NAC transcription factors, NST1 and NST3, are key regulators of the formation of secondary walls in woody tissues of Arabidopsis. Plant Cell 2007, 19, 270–280. [Google Scholar] [CrossRef] [PubMed] [Green Version]
- Nuruzzaman, M.; Sharoni, A.M.; Satoh, K.; Karim, M.; Harikrishna, J.; Shimizu, T.; Sasaya, T.; Oomura, T.; Haque, M.; Kikuchi, S. NAC transcription factor family genes are differentially expressed in rice during infections with Rice dwarf virus, Rice black-streaked dwarf virus, Rice grassy stunt virus, Rice ragged stunt virus, and Rice transitory yellowing virus. Front. Plant Sci. 2015, 6, 676. [Google Scholar] [CrossRef] [PubMed] [Green Version]
- Aida, M.; Ishida, T.; Fukaki, H.; Fujisawa, H.; Tasaka, M. Genes involved in organ separation in Arabidopsis: An analysis of the cup-shaped cotyledon mutant. Plant Cell 1997, 9, 841–857. [Google Scholar] [CrossRef] [PubMed] [Green Version]
- Hickman, R.; Hill, C.; Penfold, C.A.; Breeze, E.; Bowden, L.; Moore, J.D.; Zhang, P.; Jackson, A.; Cooke, E.; Bewicke-Copley, F.; et al. A local regulatory network around three NAC transcription factors in stress responses and senescence in Arabidopsis leaves. Plant J. 2013, 75, 26–39. [Google Scholar] [CrossRef] [Green Version]
- John, I.; Hackett, R.; Cooper, W.; Drake, R.; Farrell, A.; Grierson, D. Cloning and characterization of tomato leaf senescence-related cDNAs. Plant Mol. Biol. 1997, 33, 641–651. [Google Scholar] [CrossRef] [PubMed]
- Gladman, N.P.; Marshall, R.S.; Lee, K.H.; Vierstra, R.D. The Proteasome Stress Regulon Is Controlled by a Pair of NAC Transcription Factors in Arabidopsis. Plant Cell 2016, 28, 1279–1296. [Google Scholar] [CrossRef] [PubMed] [Green Version]
- Baker, C.C.; Sieber, P.; Wellmer, F.; Meyerowitz, E.M. The early extra petals1 mutant uncovers a role for microRNA miR164c in regulating petal number in Arabidopsis. Curr. Biol. 2005, 15, 303–315. [Google Scholar] [CrossRef] [PubMed] [Green Version]
- D’Alessandro, S.; Ksas, B.; Havaux, M. Decoding beta-Cyclocitral-Mediated Retrograde Signaling Reveals the Role of a Detoxification Response in Plant Tolerance to Photooxidative Stress. Plant Cell 2018, 30, 2495–2511. [Google Scholar] [CrossRef] [Green Version]
- Gonzalez-Bayon, R.; Shen, Y.; Groszmann, M.; Zhu, A.; Wang, A.; Allu, A.D.; Dennis, E.S.; Peacock, W.J.; Greaves, I.K. Senescence and Defense Pathways Contribute to Heterosis. Plant Physiol. 2019, 180, 240–252. [Google Scholar] [CrossRef] [Green Version]
- Puranik, S.; Sahu, P.P.; Srivastava, P.S.; Prasad, M. NAC proteins: Regulation and role in stress tolerance. Trends Plant Sci. 2012, 17, 369–381. [Google Scholar] [CrossRef] [PubMed]
- Nuruzzaman, M.; Sharoni, A.M.; Kikuchi, S. Roles of NAC transcription factors in the regulation of biotic and abiotic stress responses in plants. Front. Microbiol. 2013, 4, 248. [Google Scholar] [CrossRef] [PubMed] [Green Version]
- Takasaki, H.; Maruyama, K.; Kidokoro, S.; Ito, Y.; Fujita, Y.; Shinozaki, K.; Yamaguchi-Shinozaki, K.; Nakashima, K. The abiotic stress-responsive NAC-type transcription factor OsNAC5 regulates stress-inducible genes and stress tolerance in rice. Mol. Genet. Genom. 2010, 284, 173–183. [Google Scholar] [CrossRef] [PubMed]
- Ohnishi, T.; Sugahara, S.; Yamada, T.; Kikuchi, K.; Yoshiba, Y.; Hirano, H.Y.; Tsutsumi, N. OsNAC6, a member of the NAC gene family, is induced by various stresses in rice. Genes Genet. Syst. 2005, 80, 135–139. [Google Scholar] [CrossRef] [PubMed] [Green Version]
- Wu, Y.; Deng, Z.; Lai, J.; Zhang, Y.; Yang, C.; Yin, B.; Zhao, Q.; Zhang, L.; Li, Y.; Yang, C.; et al. Dual function of Arabidopsis ATAF1 in abiotic and biotic stress responses. Cell Res. 2009, 19, 1279–1290. [Google Scholar] [CrossRef] [PubMed]
- Souer, E.; van Houwelingen, A.; Kloos, D.; Mol, J.; Koes, R. The no apical meristem gene of Petunia is required for pattern formation in embryos and flowers and is expressed at meristem and primordia boundaries. Cell 1996, 85, 159–170. [Google Scholar] [CrossRef] [Green Version]
- Lee, M.H.; Jeon, H.S.; Kim, H.G.; Park, O.K. An Arabidopsis NAC transcription factor NAC4 promotes pathogen-induced cell death under negative regulation by microRNA164. New Phytol. 2017, 214, 343–360. [Google Scholar] [CrossRef] [PubMed]
- Garrido-Vargas, F.; Godoy, T.; Tejos, R.; O’Brien, J.A. Overexpression of the Auxin Receptor AFB3 in Arabidopsis Results in Salt Stress Resistance and the Modulation of NAC4 and SZF1. Int. J. Mol. Sci. 2020, 21, 9528. [Google Scholar] [CrossRef] [PubMed]
- Zhang, L.; Li, X.; Ma, B.; Gao, Q.; Du, H.; Han, Y.; Li, Y.; Cao, Y.; Qi, M.; Zhu, Y.; et al. The Tartary Buckwheat Genome Provides Insights into Rutin Biosynthesis and Abiotic Stress Tolerance. Mol. Plant 2017, 10, 1224–1237. [Google Scholar] [CrossRef] [Green Version]
- Huang, J.; Chen, Q.; Rong, Y.; Tang, B.; Zhu, L.; Ren, R.; Shi, T.; Chen, Q. Transcriptome analysis revealed gene regulatory network involved in PEG-induced drought stress in Tartary buckwheat (Fagopyrum tararicum). PeerJ 2021, 9, e11136. [Google Scholar] [CrossRef]
- Wu, Q.; Bai, X.; Zhao, W.; Xiang, D.; Wan, Y.; Yan, J.; Zou, L.; Zhao, G. De Novo Assembly and Analysis of Tartary Buckwheat (Fagopyrum tataricum Garetn.) Transcriptome Discloses Key Regulators Involved in Salt-Stress Response. Genes 2017, 8, 255. [Google Scholar] [CrossRef] [Green Version]
- Wang, Y.; Campbell, C. Tartary buckwheat breeding (Fagopyrum tataricum L. Gaertn.) through hybridization with its Rice-Tartary type. Euphytica 2007, 156, 399–405. [Google Scholar] [CrossRef]
- Lv, B.; Wu, Q.; Wang, A.; Li, Q.; Dong, Q.; Yang, J.; Zhao, H.; Wang, X.; Chen, H.; Li, C. A WRKY transcription factor, FtWRKY46, from Tartary buckwheat improves salt tolerance in transgenic Arabidopsis thaliana. Plant Physiol. Biochem. 2020, 147, 43–53. [Google Scholar] [CrossRef] [PubMed]
- Li, Q.; Zhao, H.; Wang, X.; Kang, J.; Lv, B.; Dong, Q.; Li, C.; Chen, H.; Wu, Q. Tartary Buckwheat Transcription Factor FtbZIP5, Regulated by FtSnRK2.6, Can Improve Salt/Drought Resistance in Transgenic Arabidopsis. Int. J. Mol. Sci. 2020, 21, 1123. [Google Scholar] [CrossRef] [Green Version]
- Yao, P.F.; Li, C.L.; Zhao, X.R.; Li, M.F.; Zhao, H.X.; Guo, J.Y.; Cai, Y.; Chen, H.; Wu, Q. Overexpression of a Tartary Buckwheat Gene, FtbHLH3, Enhances Drought/Oxidative Stress Tolerance in Transgenic Arabidopsis. Front. Plant Sci. 2017, 8, 625. [Google Scholar] [CrossRef] [PubMed] [Green Version]
- Yao, P.; Sun, Z.; Li, C.; Zhao, X.; Li, M.; Deng, R.; Huang, Y.; Zhao, H.; Chen, H.; Wu, Q. Overexpression of Fagopyrum tataricum FtbHLH2 enhances tolerance to cold stress in transgenic Arabidopsis. Plant Physiol. Biochem. 2018, 125, 85–94. [Google Scholar] [CrossRef]
- Wang, J.; Ma, Z.; Tang, B.; Yu, H.; Tang, Z.; Bu, T.; Wu, Q.; Chen, H. Tartary Buckwheat (Fagopyrum tataricum) NAC Transcription Factors FtNAC16 Negatively Regulates of Pod Cracking and Salinity Tolerant in Arabidopsis. Int. J. Mol. Sci. 2021, 22, 3197. [Google Scholar] [CrossRef] [PubMed]
- Rong, Y.; Tang, B.; Li, P.; Zhang, J.; Chen, Q.; Zhu, L.; Deng, J.; Huang, J. Identification and Expression of NAC Transcription Factor FtNAC17 in Tartary Buckwheat. Biotechnol. Bull. 2021, 37, 174. [Google Scholar]
- Huang, J.; Rong, Y.; Meng, Z.; Tang, B.; Zhang, J.; Xia, Z.; Chen, Q. Cloning and Expression of FtNAC15 Transcription Factor in Fagopyrum tataricum. Acta Agric. Univ. Jiangxiensis 2019, 41, 1183–1191. [Google Scholar]
- Deng, R.Y.; Zhao, H.X.; Xiao, Y.H.; Huang, Y.J.; Yao, P.F.; Lei, Y.L.; Li, C.L.; Chen, H.; Wu, Q. Cloning, Characterization, and Expression Analysis of Eight Stress-Related NAC Genes in Tartary Buckwheat. Crop Sci. 2019, 59, 266–279. [Google Scholar] [CrossRef]
- Rychlik, W. OLIGO 7 primer analysis software. Methods Mol. Biol. 2007, 402, 35–60. [Google Scholar] [CrossRef]
- Huang, J.; Deng, J.; Shi, T.; Chen, Q.; Liang, C.; Meng, Z.; Zhu, L.; Wang, Y.; Zhao, F.; Yu, S.; et al. Global transcriptome analysis and identification of genes involved in nutrients accumulation during seed development of rice tartary buckwheat (Fagopyrum tararicum). Sci. Rep. 2017, 7, 11792. [Google Scholar] [CrossRef] [PubMed]
- Lescot, M.; Dehais, P.; Thijs, G.; Marchal, K.; Moreau, Y.; Van de Peer, Y.; Rouze, P.; Rombauts, S. PlantCARE, a database of plant cis-acting regulatory elements and a portal to tools for in silico analysis of promoter sequences. Nucleic Acids Res. 2002, 30, 325–327. [Google Scholar] [CrossRef] [PubMed]
- Chen, C.; Chen, H.; Zhang, Y.; Thomas, H.R.; Frank, M.H.; He, Y.; Xia, R. TBtools: An Integrative Toolkit Developed for Interactive Analyses of Big Biological Data. Mol. Plant 2020, 13, 1194–1202. [Google Scholar] [CrossRef] [PubMed]
- Crooks, G.E.; Hon, G.; Chandonia, J.M.; Brenner, S.E. WebLogo: A sequence logo generator. Genome Res. 2004, 14, 1188–1190. [Google Scholar] [CrossRef] [PubMed] [Green Version]
- Kumar, S.; Stecher, G.; Li, M.; Knyaz, C.; Tamura, K. MEGA X: Molecular Evolutionary Genetics Analysis across Computing Platforms. Mol. Biol. Evol. 2018, 35, 1547–1549. [Google Scholar] [CrossRef] [PubMed]
- Brauc, S.; De Vooght, E.; Claeys, M.; Geuns, J.M.; Hofte, M.; Angenon, G. Overexpression of arginase in Arabidopsis thaliana influences defence responses against Botrytis cinerea. Plant Biol. 2012, 14 (Suppl. 1), 39–45. [Google Scholar] [CrossRef]
- Clough, S.J.; Bent, A.F. Floral dip: A simplified method for Agrobacterium-mediated transformation of Arabidopsis thaliana. Plant J. 1998, 16, 735–743. [Google Scholar] [CrossRef] [PubMed] [Green Version]
- Verslues, P.E.; Agarwal, M.; Katiyar-Agarwal, S.; Zhu, J.; Zhu, J.K. Methods and concepts in quantifying resistance to drought, salt and freezing, abiotic stresses that affect plant water status. Plant J. 2006, 45, 523–539. [Google Scholar] [CrossRef] [PubMed]
- Alvarez, J.M.; Moyano, T.C.; Zhang, T.; Gras, D.E.; Herrera, F.J.; Araus, V.; O’Brien, J.A.; Carrillo, L.; Medina, J.; Vicente-Carbajosa, J.; et al. Local Changes in Chromatin Accessibility and Transcriptional Networks Underlying the Nitrate Response in Arabidopsis Roots. Mol. Plant 2019, 12, 1545–1560. [Google Scholar] [CrossRef] [Green Version]
- Kan, C.; Zhang, Y.; Wang, H.L.; Shen, Y.; Xia, X.; Guo, H.; Li, Z. Transcription Factor NAC075 Delays Leaf Senescence by Deterring Reactive Oxygen Species Accumulation in Arabidopsis. Front. Plant Sci. 2021, 12, 634040. [Google Scholar] [CrossRef]
- Meng, X.; Li, G.; Yu, J.; Cai, J.; Dong, T.; Sun, J.; Xu, T.; Li, Z.; Pan, S.; Ma, D. Isolation, Expression Analysis, and Function Evaluation of 12 Novel Stress-Responsive Genes of NAC Transcription Factors in Sweetpotato. Crop Sci. 2018, 58, 1328–1341. [Google Scholar] [CrossRef]
- Dekkers, B.J.; Pearce, S.; van Bolderen-Veldkamp, R.P.; Marshall, A.; Widera, P.; Gilbert, J.; Drost, H.G.; Bassel, G.W.; Muller, K.; King, J.R.; et al. Transcriptional dynamics of two seed compartments with opposing roles in Arabidopsis seed germination. Plant Physiol. 2013, 163, 205–215. [Google Scholar] [CrossRef] [PubMed] [Green Version]
- Vidal, E.A.; Alvarez, J.M.; Gutierrez, R.A. Nitrate regulation of AFB3 and NAC4 gene expression in Arabidopsis roots depends on NRT1.1 nitrate transport function. Plant Signal. Behav. 2014, 9, e28501. [Google Scholar] [CrossRef] [Green Version]
- Ding, Y.; Liu, N.; Virlouvet, L.; Riethoven, J.J.; Fromm, M.; Avramova, Z. Four distinct types of dehydration stress memory genes in Arabidopsis thaliana. BMC Plant Biol. 2013, 13, 229. [Google Scholar] [CrossRef] [PubMed] [Green Version]
- Winter, D.; Vinegar, B.; Nahal, H.; Ammar, R.; Wilson, G.V.; Provart, N.J. An “Electronic Fluorescent Pictograph” browser for exploring and analyzing large-scale biological data sets. PLoS ONE 2007, 2, e718. [Google Scholar] [CrossRef] [PubMed]
Publisher’s Note: MDPI stays neutral with regard to jurisdictional claims in published maps and institutional affiliations. |
© 2022 by the authors. Licensee MDPI, Basel, Switzerland. This article is an open access article distributed under the terms and conditions of the Creative Commons Attribution (CC BY) license (https://creativecommons.org/licenses/by/4.0/).





