Abstract
Identifying elite stress-tolerant varieties and elucidating the genetic mechanisms mediating stress resistance can help breeders develop and exploit new rice germplasm resources. In this study, we identified five salt-tolerant varieties and five drought-tolerant upland rice varieties by survival rate and drought tolerance grade and constructed variation maps of the resistance using a deep-sequencing approach. Using 116 rice accessions from the 3000 Rice Genomes Project, we characterized the population structure of sequenced varieties. Through comparative genomics and transcriptome analysis, we screened 39 salt-response candidate genes. Natural variation analysis on root length-related drought candidate gene showed that Hap1 and Hap4 were the predominant haplotypes in indica, while Hap5 was the predominant haplotype in japonica. Gene Ontology (GO) analysis showed that carbohydrate metabolic process, defense response, and response to stimulus were the common GO terms associated with salt and drought tolerance. Selective signatures in elite stress-tolerant varieties indicated that multiple important stress tolerance genes, namely OsRac1, Pikp-2, Xa26, OsSIRP4, and wsl1, were selected and utilized in these sequenced rice varieties. These findings may be useful for clarifying the genetic variations among elite stress-tolerant varieties, while also laying the foundation for a more comprehensive investigation of the genetic basis of salt and drought tolerance.
1. Introduction
Rice (Oryza sativa L.) is an important cereal and staple food crop that is consumed by more than half of the global population. The continuous increase in the global population and the gradual decrease in the cultivated land area as well as the shortage of freshwater resources have contributed to the increase in soil salinization, which has made sustainable agricultural production challenging [1]. Cultivating on saline–alkaline land and using less freshwater to increase food production are effective measures to ensure food security [2,3]. Therefore, there is a critical need for optimizing the use of rice germplasm resources to clone genes related to salt or drought tolerance and explore beneficial natural variations useful for clarifying stress tolerance-related molecular mechanisms and breeding salt- and drought-tolerant rice varieties.
There has recently been rapid progress in rice functional genomics research, but advances in the research on abiotic stress tolerance controlled by multiple genes with minor effects have been limited. Most previously identified genes related to abiotic stresses were identified by reverse genetics and mutant mapping, with very few of these genes exploited to improve field production. On the basis of a linkage analysis, many quantitative trait loci (QTLs) related to salt or drought tolerance were identified across the genome. However, only a few genes have been cloned, including the salt tolerance-related genes SKC1, qSE3, and STH1 and the drought tolerance-related gene Dro1 [4,5,6,7].
The roots are the primary plant organs that detect changes in soil conditions and they have a vital role in plants’ response to water stress [8]. There is ample evidence that the yield of cereal crops grown under water-deficient conditions can be increased by altering the root structure to enhance the uptake of soil resources [9]. Upland rice, which was domesticated as a unique cultivated rice ecotype highly tolerant to drought, has a strong root system that is important for increasing drought tolerance and yield in arid environments [6,10,11]. The difference in the allele frequency between upland and lowland rice is closely related to drought adaptability [12]. Upland rice is a potentially useful germplasm resource for improving drought tolerance. There are also some salt-tolerant elite rice varieties grown in highly saline–alkaline regions that are potential sources of many drought- and salt-tolerant genes. Thus, identifying loci or genes related to salt and drought tolerance using rice genetic resources is crucial for the sustainable development of agriculture.
The rapid development of sequencing technology and the availability of a high-quality rice reference genome and population resequencing data have enabled the exploration of genome-wide variations among landraces, which may lead to the identification of genes or genomic regions under selection pressure during rice domestication or improvement [13,14,15]. The resequencing of 20 accessions of rice landraces detected variations in the javanica genomic structure and the allelic genotypes of the grain weight gene TGW2 [16]. In a recent study, genomic variations were revealed by a whole-genome sequencing analysis of 24 Korean temperate japonica rice accessions and markers for known agronomically important genes were developed [17]. A genome-wide single-nucleotide polymorphism (SNP) analysis following the resequencing of the genomes of two black rice and two red rice varieties selected from among Malaysian pigmented rice varieties identified 40 nonsynonymous SNPs in flavonoid biosynthesis-related genes as potential molecular markers useful for determining rice seed colors [18]. The whole-genome sequencing of Kavuni using the Illumina platform and an analysis of SNPs elucidated the genetic basis of the nutritional and therapeutic properties of this rice cultivar [19]. The genome resequencing and bioinformatics analyses of a nutraceutical rice variety led to the identification of a unique gene that may contribute to the black coloration of the pericarp [20]. Several super rice varieties and their parents, including Liangyoupei 9 [21], Shanyou 63 [22], Longdao24 [23], and Shennong 265 [24], have been resequenced. The genome-wide detection of DNA polymorphisms in rice cultivars with contrasting drought and salinity stress responses has resulted in the development of functional markers and the identification of promising target genes for improving salinity and drought tolerance [25]. The deep sequencing of six elite rice varieties and the use of two large control panels led to the identification of elite variety-tagged SNP alleles and the validation of an important allele in upland rice for denser lateral roots using transgenic plants [12]. Sixty-five genes in a Indica-5 subpopulation with characteristics of novelty and differential evolution were identified by genomic selection analysis among Vietnamese rice varieties [26]. Although information regarding many genomic variations is available for rice, there has been limited research on complex traits, such as drought and salt tolerance. Thus, there needs to be a concerted effort to sequence the genomes of stress-tolerant rice varieties.
In this study, we identified five typical salt-tolerant varieties and five typical drought-tolerant varieties and constructed variation maps of the resistance via a deep-sequencing analysis. By combining 116 rice varieties from the 3000 Rice Genomes Project (3KRGP), we analyzed the population structure of the sequenced varieties. Additionally, on the basis of comparative genomics, we detected whole-genome variations, including SNPs and insertions/deletions (InDels), related to salt and drought resistance. A Gene Ontology (GO) enrichment analysis was performed to clarify the genetic mechanisms underlying the salt or drought tolerance of the selected varieties. We also analyzed gene expression patterns to identify 39 candidate genes related to rice’s response to salinity. Furthermore, the natural variations in the candidate drought response-related gene AIM1 were revealed. Finally, a selective sweep analysis was completed to study the genomic selection during the breeding of 10 stress-tolerant varieties. This study may provide new insights useful for breeding salt- or drought-tolerant rice varieties and conducting genetic analyses.
2. Materials and Methods
2.1. Plant Materials
A total of 200 accessions collected from different research institutions and germplasm resource banks in China were used for salt- and drought- tolerance screening in the field (Table S1). Five salt-tolerant and five drought-tolerant varieties were preliminary selected for further stress identification in a growth chamber. More specifically, we used Shengnuo1 (SN1), Jiruangeng1802 (JRG1802), Jinandao (JAD), Jiehuo25 (JH25), and Linyitangdao (LYTD) as the salt-tolerant varieties, and Nonghan1 (NH1), Nonghan2 (NH2), Nonghan3 (NH3), Han2 (H2), and Han3 (H3) as the drought-tolerant varieties. For population structure analysis and population genetics analysis, an additional 116 natural germplasm resources (NGR) from 3KRGP (including 21 temperate japonica rice accessions, 20 tropical japonica rice accessions, 20 XI-1A subgroups, 20 XI-1-B subgroups, 15 XI-2 subgroups, and 20 XI-3 subgroups) were added along with published sequencing data (https://aws.amazon.com/public-data-sets/3000-rice-genome/ (accessed on 22 October 2021)) [24,27] (Table S2).
2.2. Salt and Drought Tolerance Assays
Salt tolerance assays in the field. The screening of salt tolerance in the field was carried out in a saline–alkaline region of Dongying, Shandong Province, China (latitude 37°53′ N; longitude 118°63′ E). The area belongs to a typical temperate continental climate, with a mean annual temperature of 12.1 °C. The chemical properties of the field soil before applying fertilizer were as follows: pH, 8.61; organic matter, 1.29%; available N, 111.5 mg kg–1; available P, 74.95 mg kg–1; and available K, 164.20 mg kg–1. We sowed seeds in early May. The seedlings were transplanted to an irrigated field in Dongying, Shandong, China, in early June. Completely randomized block designs with two replications were used, with four rows per accessions and 10 plants per row. The planting density was 25 cm × 14 cm. After 7 days of transplanting, the seedlings treated with 7‰ saline water (prepared by mixing underground water of 36‰ mainly containing Na+, Mg2+, Ca2+, Cl−, SO42−, and HCO3−, with fresh water) were for kept for 30 days [28]. Then, we irrigated with fresh water after 30 days, at which point most plants had died. The survival rate was evaluated (Survival rate = The number of surviving plants/ The total number of plants; surviving plants have at least one green leaf). Materials with higher survival rates (>50%) were selected.
Drought tolerance assays in the field. The field drought resistance experiment was conducted in Jinan Shandong Province, China (latitude 36°40′ N; longitude 117°02′ E), with rice seeds that were directly sown in the soil and irrigated for germination. Completely randomized block designs with two replications were used, with two rows per accessions and 40 plants per row. The planting density was 20 cm × 25 cm. Three weeks after planting, the seedlings were irrigated thoroughly and then grown naturally without water supply. The soil moisture content gradually decreased from the highest level to about 10% and then the soil was kept in drought conditions for nearly 40 days. The drought tolerance grade of each accession was identified by combining the methods described by Sun et al. [29] with the identification standards of drought resistance in the rice seedling stage formulated by the International Rice Research Institute (IRRI) [30]. According to the field performance (including the degree of leaf rolling, yellowing, and drying) of rice materials under drought stress, we divided them into five drought tolerance grades (1, 3, 5, 7, and 9). The materials with the strongest leaf extension, green retention, and no leaf wilting were rated as 1. With increasing degree of leaf curling and wilting and decreasing green leaf retention, the grades of the materials increased in turn. Materials with lower drought tolerance grades (<3) were selected.
Salt and drought tolerance assays. Using Koshihikari (Kosh) as a salt-sensitive variety [5], the salt tolerances of SN1, JRG1802, JAD, JH25, and LYTD were evaluated in a growth chamber; further, using Kosh and Nipponbare (Nip) as drought-sensitive varieties [31,32], the drought tolerances of NH1, NH2, NH3, H2, and H3 were evaluated. The salt and drought tolerance experiments were conducted in growth chambers as follows: The plates with germinated seeds were placed on top of a Yoshida culture solution in a growth chamber with a 16 h light (28 °C)/8 h dark (23 °C) photoperiod. To analyze the differences in either salinity or drought tolerance among different varieties, seedlings at the 3-leaf stage were transferred to a culture solution containing 200 mM NaCl or 20% (w/v) PEG 6000 and incubated for 7 days using normal culture solution. Followed by a 10-day recovery period, the surviving rate of each variety was calculated.
2.3. Whole-Genome Resequencing, Mapping, and Detection of Variations
The selected 10 varieties were further grown in pots for sequencing assays. All varieties were grown in a greenhouse set at 28 °C. Fresh young leaf tissue was collected and then immediately frozen in liquid nitrogen. Genomic DNA was extracted from the frozen material using the Qiagen DNeasy Plant Mini Kit (Qiagen, Germantown, MD, USA) and sequenced on the Illumina X10 platform (150 bp reads and 300–500 bp insert). The low-quality bases and adapter sequences in each read were removed using Trimmomatic [33]. The filtered reads were mapped to the Nip genome (MSU v7.0) using the default settings of BWA-mem [34]. By analyzing the positions of the clean reads on the reference genome, we calculated the sequencing depth, mapping rate, genome coverage, and other details for each sample using Samtools [35]. GATK v4.0 software was used for identifying SNPs and InDels [36]. The number of genomic variations in 1 Mb windows across the whole genome was determined and then visualized using the RIdeogram package in R software (version 3.6.0).
2.4. Annotation and Functional Classification of SNPs and InDels
The SNPs and InDels were annotated using SnpEff (version 4.1) [37]. According to their effects, we classified the SNPs and InDels as high, moderate, low, and modifier variations. We also classified the variations into five genome annotation-related categories (i.e., UTR, missense or frameshift, splicing, promoter, and others) according to their type and location [38].
2.5. Population Structure Analysis
The total genotypes of our 10 sequenced varieties and the 116 varieties were merged using an in-house Perl script. Using PLINK (version 1.9) [39] (window, 50 bp; step size, 5 bp; r2 < 0.3), 100,461 SNPs (missing rate ≤ 25% and MAF ≥ 5%) in linkage equilibrium of merged genotype were screened to construct a neighbor-joining phylogenetic tree and to perform principal component analysis (PCA). The phylogenetic tree was constructed using MEGA (version 7) according to the bootstrap method with 1000 replicates [40]. The phylogenetic tree was visualized and annotated using the online tool EvolView [41]. The default parameters of the GCTA software were used to extract the top 10 principal components (PCs) [42]. The top three PCs were plotted using the ggplot2 (version 3.3.0) package in R software (version 3.6.0).
2.6. Genome-Wide Scan for Loci Related to Salt and Drought Tolerance
We first identified salt-related elite variations (SNPs and InDels) using a VCF file and the following criteria: the genotype of five salt-tolerant samples was 0/0 and the genotype of the salt-sensitive sample was 1/1 (or the genotype of five salt-tolerant samples was 1/1 and the genotype of the salt-sensitive sample was 0/0). Here, 0/0 represents the homozygous allele identical to that of the reference, and 1/1 represents the homozygous alleles different from that of the reference. The drought-related elite variations among the five drought-tolerant samples and two drought-sensitive samples were identified using the same method. The genomic distribution of the salt tolerance-related variations and candidate genes on each chromosome was visualized using Circos software [43]. The number of drought-related variations in 100 kb sliding windows (with a step size of 10 kb) across the genome was determined using a local Perl script. The top 1% of regions enriched with variations that also overlapped with reported QTLs or genes related to drought tolerance were designated as drought-related candidate regions. To clarify the functions of the genes associated with salt or drought tolerance, we used the location information to extract gene IDs from the GFF file (MSU v7.0) (http://rice.plantbiology.msu.edu/ (accessed on 22 October 2021)) and performed a GO analysis using the online tool AgriGO (http://systemsbiology.cau.edu.cn/agriGOv2/index.php (accessed on 10 December 2022)), with p ≤ 0.05 set as the threshold for significance. On the basis of the available gene annotation information, we only used the genes with detailed functional annotations for the GO analysis.
2.7. Population Genetics Analysis
The population differentiation-associated fixation index (FST) for NGR (n = 116) and the varieties with salt or drought tolerance (VSDT) (n = 10) and the nucleotide diversity (π) of each group were calculated using VCFtools software (100 kb windows and 10 kb steps) [44]. Adjacent windows were merged into a single region. The final selective sweep regions in these 10 VSDT were identified by combining the matrix of FST (top 5%) and the matrix of πNGR/πVSDT regions (top 5%).
3. Results
3.1. Selection and Sequencing of Typical Drought- or Salt-Tolerant Varieties
To study the salt and drought tolerance of rice, five salt-tolerant varieties (SN1, JRG1802, JAD, JH25, and LYTD) with survival rate greater than 50% under 7‰ saline water treatment and five drought-tolerant varieties (NH1, NH2, NH3, H2, and H3) with drought tolerance grade less than 3 were preliminary selected from 200 accessions by salt and drought tolerance assays in the field (see Materials and Methods 2.2). The reliability of these materials was verified by conducting salt and drought tolerance experiments in growth chambers. After the 7-day treatment with 200 mM NaCl and the 10-day recovery period, the survival rates of the JH25, LYTD, JAD, SN1, and JRG1802 seedlings were 23.4%, 27.1%, 39.94%, 30.83%, and 33.33%, respectively, whereas the mean survival rate of Kosh was 5.31% (Figure 1A–G). Following the 7-day treatment with 20% PEG 6000 and the 10-day recovery period, the survival rates of the NH1, NH2, NH3, H2, and H3 seedlings were 74.17%, 91.67%, 81.94%, 95.83%, and 86.67.5%, respectively, whereas the mean survival rates of Nip and Kosh were 15.67% and 27.39%, respectively (Figure 1H–N). Thus, the survival rates were significantly higher for the 10 selected rice accessions than for the corresponding controls (Figure 1).
Figure 1.
Salt and drought tolerance assay. (A,B) Resistance of Kosh and JH25/LYTD/JAD/JRG1802/SN1 plants to salt stress simulated by 200 mM NaCl. Seedlings at the 3-leaf stage under normal conditions (A) were treated with 200 mM NaCl for 7 days and then re-watered for 10 days (B). Statistical analysis of the seedling survival rates after re-watering (C–G). (H,I) Resistance of Nip, NH1/NH2/NH2/H2/H3, and Kosh plants to drought stress simulated by PEG 6000. Seedlings at the 3-leaf stage under normal conditions (H) were treated with 20% PEG 6000 for 7 days and then re-watered for 10 days (I). Statistical analysis of the seedling survival rates after re-watering. (J–N). Data are presented as the mean ± standard deviation (n = 3 biological replicates). ** indicates significant differences (p < 0.01) according to a t-test.
The genetic basis of the salt or drought tolerance of rice was explored by conducting a deep-sequencing analysis of the selected varieties. The number of clean reads for the 10 varieties ranged from 35,839,348 to 113,377,636, with an average of 59,800,523 (Table 1). Using the Nip reference genome, the mapping rate of the reads for the different varieties ranged from 97.46% to 99.33%, with an average of 98.41%. More specifically, the mapping rate of the high-quality reads ranged from 91.41% to 98.08%, with an average of 94.13%. The sequencing depth ranged from 14.17× to 44.73×, with a mean of 23.18× (Table 1). The deep-sequencing analysis ensured variations were detected. We identified 6,525,383 high-quality sequence variations of the 10 sequenced varieties, including 5,913,399 SNPs and 611,984 InDels. The SNP marker and InDel marker densities were 16 SNPs/kb and 2 InDels/kb, respectively. Chromosome 1 had the most variations (673,915), whereas chromosome 5 had the fewest variations (412,634) (Table S3). The SNP and InDel distribution densities on different chromosomes are presented in Figure 2A.
Table 1.
Information regarding the resequencing of the 10 tested rice varieties.
Figure 2.
Genomic distribution and annotation of variant sites in 10 sequenced varieties. (A) Distribution and annotation of single-nucleotide polymorphisms (SNPs) and insertions/deletions (InDels) on chromosomes. (B) Distribution of SNPs in different genic regions. Here, Other represents all variation types annotated except for UTR, Missense variant, Splice region variant, and Promoter. For example, intergenic_region, intron_ Variant, synonymous variant, downstream_ Gene_Variant, etc. (C) Distribution of InDels in different genic regions. Here, Other represents all variation types annotated except for UTR, frameshift_variant, Splice region variant, and Promoter. For example, intergenic_region, intron_variant, non_coding_transcript_variant, downstream_gene_variant, etc.
3.2. Prediction of the Effects of Sequence Variations on Gene Functions
We predicted the effects of the identified sequence variations on gene functions. On the basis of these effects, the sequence variations were categorized into four groups as follows: high (57,937 variations; 0.96%), moderate (673,192 variations; 3.78%), low (550,274 variations; 2.77%), and modifier (1,049,090,178 variations; 92.50%) (Table S2). According to their type and location, we classified all sequence variations into five categories (UTR, missense or frameshift, splicing, promoter, and others). Because variations that alter the encoded protein sequence or gene expression levels may affect agronomic traits, we mainly focused on the variations in the gene promoter region (including UTR) and missense, splicing, and frameshift variations in the coding sequence. Among the above-mentioned sequence variation types, 20.97% of the SNPs and 22.73% of the InDels were located in the promoter or UTR of protein-coding genes. Missense and splicing variations accounted for 6.20% and 0.48% of the SNPs, respectively. Additionally, frameshift and splicing variations accounted for 1.44% and 0.52% of the InDels, respectively (Figure 2B,C).
3.3. Population Structure Analysis of the Sequenced Rice Accessions
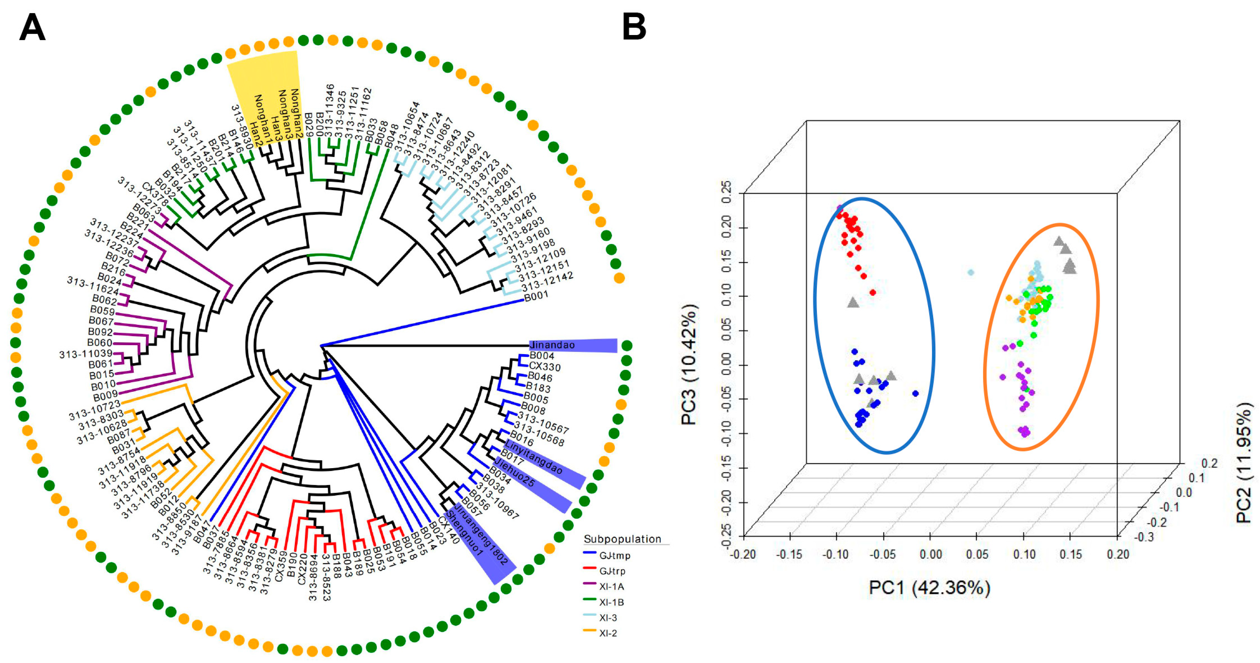
To elucidate the population structure of the 10 sequenced varieties, we added 116 rice varieties with available subgroup information from 3KRGP. A total of 100,461 high-quality independent SNPs in linkage equilibrium from 126 varieties were screened for the analyses of phylogenetic relationships and the population structure. The phylogenetic tree revealed two main clusters corresponding to two groups, namely indica and japonica. Additionally, indica rice was divided into four subgroups (XI-1A, XI-1B, XI-2, and XI-3), whereas japonica rice was divided into two subgroups (temperate and tropical). Of the ten sequenced varieties, five upland varieties were grouped in one branch and were most closely related to the XI-1B subgroup, whereas the remaining five varieties were clustered in one branch related to temperate japonica rice, with a relatively diverse background (Figure 3A). The PCA results were consistent with the subpopulations revealed by the phylogenetic tree (Figure 3B).
Figure 3.
Population structure analysis of cultivated rice germplasm. (A) Phylogenetic tree. The outer yellow circles represent upland rice, whereas the green circles represent other ecotypes. (B) Principal component analysis. The blue ellipse represents the japonica subgroup, whereas the orange ellipse represents the indica subgroup. The circles in blue, red, purple, green, lightblue and orange represent the subpopulation of GJ-tem, GJ-trp, XI-1A, XI-1B, XI-2 and XI-3, respectively. Triangles in the blue ellipse represent five upland varieties. Triangles in the orange ellipse represent the remaining five varieties.
3.4. Genome-Wide Screening for Salt Tolerance-Related Variations
To explore the natural variations underlying the salt tolerance of rice varieties, the salt-related elite variations (SNPs and InDels) were identified using the five salt-tolerant varieties (JH25, LYTD, JAD, SN1, and JRG1802) and the salt-sensitive variety (Kosh) (see Materials and Methods 2.6). A total of 4006 elite variations (3584 SNPs and 422 InDels) located in 1022 genes were identified across 12 chromosomes (Figure 4A, Tables S4 and S5). After eliminating the genes without detailed functional annotations (i.e., related to transposons, retrotransposons, expressed proteins, and hypothetical proteins), only 446 genes (42.64%) were retained for the GO analysis. The enriched GO terms assigned to these genes included response to stimulus (GO:0050896), defense response (GO:0006952), multi-organism process (GO:0051704), DNA conformation change (GO:0071103), protein amino acid phosphorylation (GO:0006468), phosphate and phosphorus metabolic process (GO:0006796 and GO:0006793), carbohydrate metabolic process (GO:0005975), phosphorylation (GO:0016310), and polysaccharide metabolic process (GO:0005976) (Figure 4B and Table S6). The analysis of gene expression patterns of Pokkali (Pok, highly salt-tolerant landrace) and IR29 (salt-sensitive cultivar) detected 39 genes that contained 81 elite variations in their promoter region, with expression levels in Pok or IR29 that differed between saline and control conditions (Figure 4C). These genes included OsMsr9 (LOC_Os07g37400) and OsRAV2 (LOC_Os01g04800), which are reportedly involved in salt stress responses [45,46]. There were also some genes encoding transcription factors (LOC_Os01g03720 and LOC_Os01g06560), a leucine-rich repeat family protein (LOC_Os07g31840), and a receptor-like protein kinase precursor (LOC_Os08g24310) that may contribute to the regulation of salt tolerance (Figure 4C, Table S6). Thus, we identified salt tolerance-related variations and salt-responsive genes, which will contribute to the subsequent molecular marker-assisted selection and cloning of salt tolerance-related genes.
Figure 4.
Genome-wide scanning of salt tolerance-related sites and GO enrichment analysis. (A) Inner to outer circles: (a) chromosome-scale pseudomolecules (Chr1–Chr12), (b) distribution of all SNPs on the chromosomes of five salt-tolerant varieties and a salt-sensitive variety, (c) distribution of all InDels on the chromosomes of five salt-tolerant varieties and a salt-sensitive variety, (d) salt tolerance-related elite SNP density, (e) salt tolerance-related elite InDel density, (f) distribution of 384 genes containing salt tolerance-related elite loci (SNPs or InDels) in the promoter region, (g) distribution of 498 genes containing salt tolerance-related elite loci (SNPs or InDels) in the coding sequence, and (h) distribution of 140 genes containing salt tolerance-related elite loci (SNPs or InDels) in the promoter region and coding sequence. (B) GO enrichment analysis of the genes containing salt tolerance-related elite variations. (C) Thirty-nine differentially expressed genes in IR29 or Pok between saline and control conditions. The bar color represents the Z-score calculated using the RPKM values of each gene across all samples. The 24-day-old Pok and IR29 seedlings grown on Yoshida medium were exposed to 150 mM NaCl (_salt) for 24 h or continued to grow on Yoshida as a control (_CK) [47].
3.5. Genome-Wide Screening for Drought Tolerance-Related Loci and Analysis of AIM1 Haplotypes
To study the genetic differences between five drought-tolerant upland rice varieties (NH1, NH2, NH3, H2, and H3) and two drought-sensitive lowland rice varieties (Nip and Kosh), we screened for drought-related elite variations (SNPs and InDels) between five drought-tolerant upland rice varieties (NH1, NH2, NH3, H2, and H3) and two drought-sensitive lowland rice varieties (Nip and Kosh) (see Materials and Methods 2.6). A total of 61 regions ranked in the top 1% in terms of the enrichment of drought-related elite variations were identified. Among these 61 regions, 47 overlapped regions reported drought tolerance-related QTLs or genes (Figure 5A, Table S8). These 47 genomic regions (7.23 Mb in total) accounted for 1.95% of the reference genome and were considered to be associated with drought tolerance. Moreover, there were 1048 genes in these 47 regions, including 10 cloned genes related to drought tolerance. The drought-related elite variations in these cloned genes are listed in Table S9. There were 42 significantly enriched GO terms among the 433 genes (of the 1048 genes) with detailed functional annotations (Table S10). Of these GO terms, fatty acid metabolic process (GO:0006631), response to stimulus (GO:0050896), and carbohydrate metabolic process (GO:0050896) are reportedly related to drought stress responses [48,49]. Notably, carbohydrate metabolic process (GO:0005975), defense response (GO:0006952), and response to stimulus (GO:0050896) were the common significantly enriched GO terms among the genes with salt tolerance-related elite variations (Figure 5B), reflecting the possible relationship between these GO terms and the salt and drought tolerance of rice.
Figure 5.
Genome-wide scanning of drought tolerance-related sites and analysis of AIM1 haplotypes. (A) Distribution of drought-related variation sites along the genomes of five upland rice varieties and two lowland rice varieties. For each 100 kb sliding window, the number of drought-related elite variations was plotted. The step size was 10 kb. Adjacent chromosomes are differentiated by color. Horizontal black lines represent top 1% threshold of the number of drought tolerance-related sites for all windows along the genome. The arrowhead indicates the peak corresponding to the previously cloned drought-related genes. (B) GO enrichment analysis of genes in 47 drought tolerance-related regions. * represents the reported GO terms related to drought stress responses. The orange bars represent GO terms that overlapped the significant GO terms for the genes containing salt tolerance-related elite variations. (C) Different AIM1 haplotypes in indica and japonica. CDS, coding sequence; Hap., haplotype. The values in the last two columns represent the number of each haplotype. (D) Comparison of the root lengths among AIM1 haplotypes in indica and japonica using a one-way ANOVA. The central bars in the plots represent medians, the upper and lower limits of colored designs are the upper quartile and lower quartile, and the outer two bars are the max and min. Different letters indicate significant differences (p < 0.05) detected by the one-way ANOVA.
AIM1 has been cloned to affect rice root growth by modulating salicylic acid synthesis [50], but its natural variations and whether it influences drought tolerance remain unknown. In this study, AIM1, which was located in the drought tolerance-associated region on chromosome 2, was designated as an important candidate gene for drought tolerance. There were 17 drought-related elite variations between five drought-tolerant upland rice varieties and two drought-sensitive lowland rice varieties detected in AIM1, with 14 in the promoter region and 3 in the coding sequence. The root length phenotypes of 795 germplasm materials reported in a previous study [51] were used to conduct the haplotype analysis of AIM1. Five haplotypes were identified for AIM1, of which Hap1 and Hap4 were the predominant haplotypes in indica rice, whereas Hap5 was the main haplotype in japonica rice (Figure 5C). Thus, we identified salt tolerance-related variations and salt-responsive genes, which will contribute to the subsequent molecular marker-assisted selection and cloning of salt tolerance-related genes.
3.6. Genetic Differentiation and Selection Analyses
To study the degree of differentiation between 116 NGR and the 10 VSDT and to analyze the genomic regions selected during the breeding of VSDT, we calculated FST and π for NGR and VSDT. The average FST between the two groups was 0.040. We identified 154 highly divergent genomic regions covering 9.22% (34.12 Mb) of the genome with an increased level of differentiation using the threshold of top 5% FST between NGR and VSDT (Figure 6A). Based on the identification of highly differentiated regions, we further identified selection signals associated with domestication by calculating the ratio of π ration between NGR and VSDT (Figure 6B). We considered the regions with the threshold of top 5% of FST and top 5% of πNGR/πVSDT as selective sweeps in VSDT. This revealed 7 genomic regions harboring 122 functionally annotated genes in 0.85 Mb, accounting for about 0.23% of the genome (Figure 6C, Table S11). We found OsRac1, Pikp-2, Xa26, OsSIRP4, and wsl1, which mediate the tolerance to biotic stresses (e.g., blast and bacterial blight) and abiotic stresses (e.g., salinity and drought) (Figure 6C, Table S10) [52,53,54,55,56]. The genetic differentiation and selection analyses revealed that salt and drought tolerance as well as disease tolerance were selected during the breeding of the rice varieties sequenced in this study.
Figure 6.
Genetic differentiation and selection analysis. (A) Genome-wide distribution of genetic differentiation regions between NGR and VSDT by FST analysis (sliding window = 100 kb, step = 10 kb). NGR, natural germplasm resources. VSDT, varieties with salt or drought tolerance. The red dashed lines indicate the top 5% thresholds. Key candidate genes are labeled with arrows. (B) Ratios of genetic diversity between πNGR/πVSDT. The ratios of πNGR/πVSDT were calculated (sliding window = 100 kb, step = 10 kb) and plotted against the position on each chromosome. The red dashed lines indicate the top 5% thresholds of πNGR/πVSDT. (C) Red line represents the respective FST between NGR and VSDT. Blue and green lines represent πNGR and πVSDT, respectively. X axis represents physical position on the chromosome.
4. Discussion
There are many rice varieties that differ substantially in terms of their phenotypes and adaptation to diverse environments, which suggests they are a rich source of useful genes for enhancing rice traits. High-throughput sequencing techniques for rice varieties with different characteristics, including pigmented rice, functional rice, high-yielding rice, and local varieties, can help to comprehensively reveal genomic variations and explore candidate genes for certain traits [16,17,18,19,20,23,24]. However, there is relatively little research on salt- or drought-tolerant varieties. Hence, the identification and genome sequencing of rice germplasm with high tolerance to salt and drought are important for enhancing germplasm materials. In the current study, SN1, JRG1802, JAD, JH25, and LYTD as five salt-tolerant varieties and NH1, NH2, NH3, H2, and H3 as five drought-tolerant rice varieties were identified through stress experiments in the field and in growth chambers. The constructed variation maps for the observed tolerance following a deep-sequencing analysis supplement the available information regarding the genetic basis of rice stress tolerance.
The alleles for desirable agronomic traits may be identified by comparing the genomes of elite varieties with those from non-elite populations [12]. In the present study, 4006 candidate elite variations related to salt tolerance were detected in 446 functionally annotated genes and 47 candidate genomic regions related to drought tolerance in 445 functionally annotated genes were identified by conducting a comparative genomics analysis based on allelic differences. The combination of transcriptome and genome analyses has become an effective method with which to discover candidate genes [51]. Combining transcriptome data of Pok and IR29 under salt stress, 39 salt stress-responsive genes with salt-related elite variation sites in the promoter region were revealed, including two known genes (OsMsr9 and OsRAV2) and several novel genes (LOC_Os01g03720, LOC_Os01g06560, LOC_Os07g31840, and LOC_Os08g24310) that were associated with salt stress. OsRAV2 was stably induced by high-salinity treatment, and the GT-1 element directly controls the salt response of OsRAV2 [45]. Overexpression of OsMsr9 in Arabidopsis and rice showed enhanced salt stress tolerance, displaying increased shoot and root elongation and higher survival rates in transgenic plants compared with wild type [46]. The genes explored here should be thoroughly analyzed in future studies.
We identified AIM1 as an important candidate gene for drought tolerance by comparative genomics analysis between drought-tolerant varieties and drought-sensitive varieties. AIM1, which encodes a 3-hydroxyacyl-CoA dehydrogenase, was confirmed to modulate root meristem activity and root length as a single recessive gene through the salicylic acid biosynthesis pathway [50]. This gene was cloned from the segregating population constructed by crossing the aim1 mutant (with the japonica background) with Kasalath, affecting rice root growth by modulating salicylic acid synthesis, but its potential contribution to drought tolerance and its natural variations have rarely been reported, which has limited its utility for breeding. In our study, we analyzed the natural variations and identified the dominant haplotype. The dominant Hap1, Hap4, and Hap5 for root length should be selected by breeders to improve root structure and drought tolerance.
Drought and salt resistance are typical quantitative traits controlled by multiple genes, often accompanied by other stresses. Under water-deficient and saline conditions, plants initiate a series of physiological responses (e.g., dehydration, production of reactive oxygen species, decreased photosynthetic activities and efficiency, wilting, and induction of programmed cell death) [57,58]. Many genes simultaneously controlling drought and salt resistance have been identified, including the recently reported OsMADS23, OsCSLD4, and OsRLCK241 [59,60,61]. In our study, 67 salt stress-related GO terms and 42 drought stress-related GO terms were identified, but only carbohydrate metabolic process, defense response, and response to stimulus were significant GO terms associated with both salt tolerance and drought resistance. Accordingly, distinct genetic mechanisms may mediate the adaptation of the analyzed rice varieties to salinity and drought.
During crop domestication, we continue to select continuously for favorable alleles with important traits [62,63]. A genome-wide selection analysis was conducted using the sequenced varieties and 116 germplasm varieties as the control population. We detected seven genomic regions that were likely selected during rice breeding. The genes detected in these regions included OsRac1, Pikp-2, Xa26, OsSIRP4, and wsl1, of which OsRac1, Pikp-2, and Xa26 are important for rice tolerance to blast and bacterial blight [53,54,55]. In contrast, OsSIRP4 and wsl1 reportedly affect salt resistance and drought tolerance, respectively [52,56]. Our study results indicate these genes were selected and exploited in the sequenced varieties. In conclusion, on the basis of high-throughput sequencing, population genetics, enriched GO terms, and functional annotations, we analyzed the genetic background of five salt-tolerant and five drought-tolerant rice varieties. The data presented herein may be relevant for identifying stress tolerance-related genes useful for breeding.
Supplementary Materials
The following supporting information can be downloaded at: https://www.mdpi.com/article/10.3390/agronomy13071936/s1, Table S1: The accessions list for field experiments; Table S2: The accessions used for phylogenetic analysis; Table S3: Number of variants per chromosome; Table S4: Classification of variants by predicted effects on gene function; Table S5: The statistics of differential variation sites between five salt-tolerant varieties and one salt-sensitive variety; Table S6: The statistics of genes containing differential variation sites in the promoter or coding region; Table S7: Gene Ontology (GO) enrichment analysis of 446 genes with functional annotation containing salt tolerance-related elite variations; Table S8: The enrichment regions of drought-related elite variations between drought-tolerant upland varieties and two lowland rice varieties; Table S9: The drought-related elite variations between drought-tolerant upland varieties and two lowland rice varieties; Table S10: Gene Ontology (GO) enrichment analysis of 433 genes with functional annotation in drought tolerance-associated regions; Table S11: The selective sweep regions in the comparison of natural germplasm resources (NGR) and varieties with salt or drought ability (VSDT).
Author Contributions
Conceptualization, C.Z. and X.X.; methodology, C.J.; software, Y.W.; formal analysis, Y.L.; investigation, C.J., Y.W., and Y.P.; resources, J.Z. and G.Z.; writing—original draft preparation, C.J.; writing—review and editing, M.A.R.R., Y.H., W.S., and L.X.; visualization, C.J. and Y.W.; funding acquisition, C.Z. and X.X. All authors have read and agreed to the published version of the manuscript.
Funding
This study was supported by the Strategic Priority Research Program of the Chinese Academy of Sciences (XDA24030101-6), Agricultural Variety Improvement Project of Shandong Province (2021LZGC020), the Shandong Provincial Natural Science Foundation (ZR2020QC112), and the Agricultural Scientific and Technological Innovation Project of Shandong Academy of Agricultural Sciences (CXGC2023F14).
Data Availability Statement
The transcriptome data for IR29 and Pok were downloaded from the NCBI database (https://www.ncbi.nlm.nih.gov/gds (accessed on 22 February 2023); series accession ID: GSE119720). The root length phenotypes used for the haplotype analysis were from a previous study [51]. Previously reported drought-related QTLs were retrieved from TropGeneDB (http://TropGeneDBdb.cirad.fr/TropGeneDB/JSP/interface.jsp?module=RICE (accessed on 7 May 2021)). The raw data supporting the conclusions of this article will be made available by the authors.
Conflicts of Interest
The authors declare no conflict of interest.
References
- Gupta, A.; Rico-Medina, A.; Caño-Delgado, A.I. The physiology of plant responses to drought. Science 2020, 368, 266–269. [Google Scholar] [CrossRef] [PubMed]
- Hu, H.; Xiong, L. Genetic engineering and breeding of drought-resistant crops. Annu. Rev. Plant Biol. 2014, 65, 715–741. [Google Scholar] [CrossRef]
- Ismail, A.M.; Horie, T. Genomics, Physiology, and Molecular Breeding Approaches for Improving Salt Tolerance. Annu. Rev. Plant Biol. 2017, 68, 405–434. [Google Scholar] [CrossRef]
- He, Y.; Yang, B.; He, Y.; Zhan, C.; Cheng, Y.; Zhang, J.; Zhang, H.; Cheng, J.; Wang, Z. A quantitative trait locus, qSE3, promotes seed germination and seedling establishment under salinity stress in rice. Plant J. 2019, 97, 1089–1104. [Google Scholar] [CrossRef] [PubMed]
- Ren, Z.H.; Gao, J.P.; Li, L.G.; Cai, X.L.; Huang, W.; Chao, D.Y.; Zhu, M.Z.; Wang, Z.Y.; Luan, S.; Lin, H.X. A rice quantitative trait locus for salt tolerance encodes a sodium transporter. Nat. Genet. 2005, 37, 1141–1146. [Google Scholar] [CrossRef] [PubMed]
- Uga, Y.; Sugimoto, K.; Ogawa, S.; Rane, J.; Ishitani, M.; Hara, N.; Kitomi, Y.; Inukai, Y.; Ono, K.; Kanno, N.; et al. Control of root system architecture by DEEPER ROOTING 1 increases rice yield under drought conditions. Nat. Genet. 2013, 45, 1097–1102. [Google Scholar] [CrossRef]
- Xiang, Y.H.; Yu, J.J.; Liao, B.; Shan, J.X.; Ye, W.W.; Dong, N.Q.; Guo, T.; Kan, Y.; Zhang, H.; Yang, Y.B.; et al. An α/β hydrolase family member negatively regulates salt tolerance but promotes flowering through three distinct functions in rice. Mol. Plant 2022, 15, 1908–1930. [Google Scholar] [CrossRef]
- Ghosh, D.; Xu, J. Abiotic stress responses in plant roots: A proteomics perspective. Front. Plant Sci. 2014, 5, 6. [Google Scholar] [CrossRef]
- Lynch, J.P.; Chimungu, J.G.; Brown, K.M. Root anatomical phenes associated with water acquisition from drying soil: Targets for crop improvement. J. Exp. Bot. 2014, 65, 6155–6166. [Google Scholar] [CrossRef]
- Phule, A.S.; Barbadikar, K.M.; Maganti, S.M.; Seguttuvel, P.; Subrahmanyam, D.; Babu, M.; Kumar, P.A. RNA-seq reveals the involvement of key genes for aerobic adaptation in rice. Sci. Rep. 2019, 9, 5235. [Google Scholar] [CrossRef]
- Xu, P.; Yang, J.; Ma, Z.; Yu, D.; Zhou, J.; Tao, D.; Li, Z. Identification and validation of aerobic adaptation QTLs in upland rice. Life 2020, 10, 65. [Google Scholar] [CrossRef] [PubMed]
- Lyu, J.; Zhang, S.; Dong, Y.; He, W.; Zhang, J.; Deng, X.; Zhang, Y.; Li, X.; Li, B.; Huang, W.; et al. Analysis of elite variety tag SNPs reveals an important allele in upland rice. Nat. Commun. 2013, 4, 2138. [Google Scholar] [CrossRef]
- Purugganan, M.D.; Fuller, D.Q. The nature of selection during plant domestication. Nature 2009, 457, 843–848. [Google Scholar] [CrossRef]
- Wang, X.; Wang, W.; Tai, S.; Li, M.; Gao, Q.; Hu, Z.; Hu, W.; Wu, Z.; Zhu, X.; Xie, J.; et al. Selective and comparative genome architecture of Asian cultivated rice (Oryza sativa L.) attributed to domestication and modern breeding. J. Adv. Res. 2022, 42, 1–16. [Google Scholar] [CrossRef] [PubMed]
- Xie, J.; Wang, W.; Yang, T.; Zhang, Q.; Zhang, Z.; Zhu, X.; Li, N.; Zhi, L.; Ma, X.; Zhang, S.; et al. Large-scale genomic and transcriptomic profiles of rice hybrids reveal a core mechanism underlying heterosis. Genome Biol. 2022, 23, 264. [Google Scholar] [CrossRef]
- Long, W.; Luo, L.; Luo, L.; Xu, W.; Li, Y.; Cai, Y.; Xie, H. Whole genome resequencing of 20 accessions of rice landraces reveals Javanica genomic structure variation and allelic genotypes of a grain weight gene TGW2. Front. Plant Sci. 2022, 13, 857435. [Google Scholar] [CrossRef]
- Ji, H.; Shin, Y.; Lee, C.; Oh, H.; Yoon, I.S.; Baek, J.; Cha, Y.S.; Lee, G.S.; Kim, S.L.; Kim, K.H. Genomic variation in Korean japonica rice varieties. Genes 2021, 12, 1749. [Google Scholar] [CrossRef]
- Zainal-Abidin, R.A.; Abu-Bakar, N.; Sew, Y.S.; Simoh, S.; Mohamed-Hussein, Z.A. Discovery of functional SNPs via genome-wide exploration of Malaysian pigmented rice varieties. Int. J. Genom. 2019, 2019, 4168045. [Google Scholar] [CrossRef]
- Rathinasabapathi, P.; Purushothaman, N.; Parani, M. Genome-wide DNA polymorphisms in Kavuni, a traditional rice cultivar with nutritional and therapeutic properties. Genome 2016, 59, 363–366. [Google Scholar] [CrossRef] [PubMed]
- Lin, J.; Cheng, Z.; Xu, M.; Huang, Z.; Yang, Z.; Huang, X.; Zheng, J.; Lin, T. Genome re-sequencing and bioinformatics analysis of a nutraceutical rice. Mol. Genet. Genom. 2015, 290, 955–967. [Google Scholar] [CrossRef]
- Gao, Z.Y.; Zhao, S.C.; He, W.M.; Guo, L.B.; Peng, Y.L.; Wang, J.J.; Guo, X.S.; Zhang, X.M.; Rao, Y.C.; Zhang, C.; et al. Dissecting yield-associated loci in super hybrid rice by resequencing recombinant inbred lines and improving parental genome sequences. Proc. Natl. Acad. Sci. USA 2013, 110, 14492–14497. [Google Scholar] [CrossRef]
- Yu, H.; Xie, W.; Wang, J.; Xing, Y.; Xu, C.; Li, X.; Xiao, J.; Zhang, Q. Gains in QTL detection using an ultra-high density SNP map based on population sequencing relative to traditional RFLP/SSR markers. PLoS ONE 2011, 6, e17595. [Google Scholar]
- Jiang, S.; Sun, S.; Bai, L.; Ding, G.; Wang, T.; Xia, T.; Jiang, H.; Zhang, X.; Zhang, F. Resequencing and variation identification of whole genome of the japonica rice variety “Longdao24” with high yield. PLoS ONE 2017, 12, e0181037. [Google Scholar] [CrossRef] [PubMed]
- Li, J.Y.; Wang, J.; Zeigler, R.S. The 3,000 rice genomes project: New opportunities and challenges for future rice research. Gigascience 2014, 3, 8. [Google Scholar] [CrossRef]
- Jain, M.; Moharana, K.C.; Shankar, R.; Kumari, R.; Garg, R. Genomewide discovery of DNA polymorphisms in rice cultivars with contrasting drought and salinity stress response and their functional relevance. Plant Biotechnol. J. 2014, 12, 253–264. [Google Scholar] [CrossRef]
- Higgins, J.; Santos, B.; Khanh, T.D.; Trung, K.H.; Duong, T.D.; Doai, N.T.P.; Hall, A.; Dyer, S.; Ham, L.H.; Caccamo, M.; et al. Genomic regions and candidate genes selected during the breeding of rice in Vietnam. Evol. Appl. 2022, 15, 1141–1161. [Google Scholar] [CrossRef] [PubMed]
- Wang, W.; Mauleon, R.; Hu, Z.; Chebotarov, D.; Tai, S.; Wu, Z.; Li, M.; Zheng, T.; Fuentes, R.R.; Zhang, F.; et al. Genomic variation in 3,010 diverse accessions of Asian cultivated rice. Nature 2018, 557, 43–49. [Google Scholar] [CrossRef] [PubMed]
- Zheng, C.; Zhou, G.; Zhang, Z.; Li, W.; Xie, X. Moderate salinity stress reduces rice grain yield by Influencing expression of grain number- and grain filling-associated genes. J. Plant Growth Regul. 2021, 40, 1111–1120. [Google Scholar] [CrossRef]
- Sun, X.; Xiong, H.; Jiang, C.; Zhang, D.; Yang, Z.; Huang, Y.; Zhu, W.; Ma, S.; Duan, J.; Wang, X.; et al. Natural variation of DROT1 confers drought adaptation in upland rice. Nat. Commun. 2022, 13, 4265. [Google Scholar] [CrossRef] [PubMed]
- International Rice Testing Program. Standard Evaluation System for Rice; International Network for Genetic Evaluation of Rice: Manila, Philippines, 1996. [Google Scholar]
- Wang, H.; Zhang, H.; Gao, F.; Li, J.; Li, Z. Comparison of gene expression between upland and lowland rice cultivars under water stress using cDNA microarray. Theor. Appl. Genet. 2007, 115, 1109–1126. [Google Scholar] [CrossRef]
- Kong, H.; Sun, M. Comprehensive evaluation of drought tolerance of different rice germplasms at seedling stage. Acta Agric. Jiangxi 2019, 31, 1–7. [Google Scholar]
- Bolger, A.M.; Lohse, M.; Usadel, B. Trimmomatic: A flexible trimmer for Illumina sequence data. Bioinformatics 2014, 30, 2114–2120. [Google Scholar] [CrossRef]
- Li, H.; Durbin, R. Fast and accurate short read alignment with Burrows-Wheeler transform. Bioinformatics 2009, 25, 1754–1760. [Google Scholar] [CrossRef]
- Li, H.; Handsaker, B.; Wysoker, A.; Fennell, T.; Ruan, J.; Homer, N.; Marth, G.; Abecasis, G.; Durbin, R. The Sequence Alignment/Map format and SAMtools. Bioinformatics 2009, 25, 2078–2079. [Google Scholar] [CrossRef]
- McKenna, A.; Hanna, M.; Banks, E.; Sivachenko, A.; Cibulskis, K.; Kernytsky, A.; Garimella, K.; Altshuler, D.; Gabriel, S.; Daly, M.; et al. The genome analysis toolkit: A MapReduce framework for analyzing next-generation DNA sequencing data. Genome Res. 2010, 20, 1297–1303. [Google Scholar] [CrossRef] [PubMed]
- Cingolani, P.; Platts, A.; Wang, L.L.; Coon, M.; Nguyen, T.; Wang, L.; Land, S.J.; Lu, X.; Ruden, D.M. A program for annotating and predicting the effects of single nucleotide polymorphisms, SnpEff: SNPs in the genome of Drosophila melanogaster strain w1118; iso-2; iso-3. Fly 2012, 6, 80–92. [Google Scholar] [CrossRef]
- Zhao, Y.; Dong, L.; Jiang, C.; Wang, X.; Xie, J.; Rashid, M.A.R.; Liu, Y.; Li, M.; Bu, Z.; Wang, H.; et al. Distinct nucleotide patterns among three subgenomes of bread wheat and their potential origins during domestication after allopolyploidization. BMC Biol. 2020, 18, 188. [Google Scholar] [CrossRef] [PubMed]
- Purcell, S.; Neale, B.; Todd-Brown, K.; Thomas, L.; Ferreira, M.A.; Bender, D.; Maller, J.; Sklar, P.; de Bakker, P.I.; Daly, M.J.; et al. PLINK: A tool set for whole-genome association and population-based linkage analyses. Am. J. Hum. Genet. 2007, 81, 559–575. [Google Scholar] [CrossRef]
- Kumar, S.; Stecher, G.; Tamura, K. MEGA7: Molecular evolutionary genetics analysis version 7.0 for bigger datasets. Mol. Biol. Evol. 2016, 33, 1870–1874. [Google Scholar] [CrossRef] [PubMed]
- He, Z.; Zhang, H.; Gao, S.; Lercher, M.J.; Chen, W.H.; Hu, S. Evolview v2: An online visualization and management tool for customized and annotated phylogenetic trees. Nucleic Acids Res. 2016, 44, W236–W241. [Google Scholar] [CrossRef] [PubMed]
- Yang, J.; Lee, S.H.; Goddard, M.E.; Visscher, P.M. GCTA: A tool for genome-wide complex trait analysis. Am. J. Hum. Genet. 2011, 88, 76–82. [Google Scholar] [CrossRef]
- Krzywinski, M.; Schein, J.; Birol, I.; Connors, J.; Gascoyne, R.; Horsman, D.; Jones, S.J.; Marra, M.A. Circos: An information aesthetic for comparative genomics. Genome Res. 2009, 19, 1639–1645. [Google Scholar] [CrossRef]
- Danecek, P.; Auton, A.; Abecasis, G.; Albers, C.A.; Banks, E.; DePristo, M.A.; Handsaker, R.E.; Lunter, G.; Marth, G.T.; Sherry, S.T.; et al. The variant call format and VCFtools. Bioinformatics 2011, 27, 2156–2158. [Google Scholar] [CrossRef] [PubMed]
- Duan, Y.B.; Li, J.; Qin, R.Y.; Xu, R.F.; Li, H.; Yang, Y.C.; Ma, H.; Li, L.; Wei, P.C.; Yang, J.B. Identification of a regulatory element responsible for salt induction of rice OsRAV2 through ex situ and in situ promoter analysis. Plant Mol. Biol. 2016, 90, 49–62. [Google Scholar] [CrossRef] [PubMed]
- Xu, G.; Cui, Y.; Wang, M.; Li, M.; Yin, X.; Xia, X. OsMsr9, a novel putative rice F-box containing protein, confers enhanced salt tolerance in transgenic rice and Arabidopsis. Mol. Breed. 2014, 34, 1055–1064. [Google Scholar] [CrossRef]
- Li, Y.F.; Zheng, Y.; Vemireddy, L.R.; Panda, S.K.; Jose, S.; Ranjan, A.; Panda, P.; Govindan, G.; Cui, J.; Wei, K.; et al. Comparative transcriptome and translatome analysis in contrasting rice genotypes reveals differential mRNA translation in salt-tolerant Pokkali under salt stress. BMC Genom. 2018, 19, 935. [Google Scholar] [CrossRef] [PubMed]
- Zhang, X.; Lei, L.; Lai, J.; Zhao, H.; Song, W. Effects of drought stress and water recovery on physiological responses and gene expression in maize seedlings. BMC Plant Biol. 2018, 18, 68. [Google Scholar] [CrossRef] [PubMed]
- Moumeni, A.; Satoh, K.; Kondoh, H.; Asano, T.; Hosaka, A.; Venuprasad, R.; Serraj, R.; Kumar, A.; Leung, H.; Kikuchi, S. Comparative analysis of root transcriptome profiles of two pairs of drought-tolerant and susceptible rice near-isogenic lines under different drought stress. BMC Plant Biol. 2011, 11, 174. [Google Scholar] [CrossRef]
- Xu, L.; Zhao, H.; Ruan, W.; Deng, M.; Wang, F.; Peng, J.; Luo, J.; Chen, Z.; Yi, K. ABNORMAL INFLORESCENCE MERISTEM1 functions in salicylic acid biosynthesis to maintain proper reactive oxygen species levels for root meristemactivity in rice. Plant Cell 2017, 29, 560–574. [Google Scholar] [CrossRef]
- Zhao, Y.; Zhang, H.; Xu, J.; Jiang, C.; Yin, Z.; Xiong, H.; Xie, J.; Wang, X.; Zhu, X.; Li, Y.; et al. Loci and natural alleles underlying robust roots and adaptive domestication of upland ecotype rice in aerobic conditions. PLoS Genet. 2018, 14, e1007521. [Google Scholar] [CrossRef]
- Kim, J.H.; Jang, C.S. E3 ligase, the Oryza sativa salt-induced RING finger protein 4 (OsSIRP4), negatively regulates salt stress responses via degradation of the OsPEX11-1 protein. Plant Mol. Biol. 2021, 105, 231–245. [Google Scholar] [CrossRef] [PubMed]
- Ono, E.; Wong, H.L.; Kawasaki, T.; Hasegawa, M.; Kodama, O.; Shimamoto, K. Essential role of the small GTPase Rac in disease resistance of rice. Proc. Natl. Acad. Sci. USA 2001, 98, 759–764. [Google Scholar] [CrossRef]
- Yuan, B.; Zhai, C.; Wang, W.; Zeng, X.; Xu, X.; Hu, H.; Lin, F.; Wang, L.; Pan, Q. The Pik-p resistance to Magnaporthe oryzae in rice is mediated by a pair of closely linked CC-NBS-LRR genes. Theor. Appl. Genet. 2011, 122, 1017–1028. [Google Scholar] [CrossRef]
- Sun, X.; Cao, Y.; Yang, Z.; Xu, C.; Li, X.; Wang, S.; Zhang, Q. Xa26, a gene conferring resistance to Xanthomonas oryzae pv. oryzae in rice, encodes an LRR receptor kinase-like protein. Plant J. 2004, 37, 517–527. [Google Scholar] [PubMed]
- Yu, D.; Ranathunge, K.; Huang, H.; Pei, Z.; Franke, R.; Schreiber, L.; He, C. Wax Crystal-Sparse Leaf1 encodes a beta-ketoacyl CoA synthase involved in biosynthesis of cuticular waxes on rice leaf. Planta 2008, 228, 675–685. [Google Scholar] [CrossRef]
- Gill, S.S.; Tuteja, N. Reactive oxygen species and antioxidant machinery in abiotic stress tolerance in crop plants. Plant Physiol. Biochem. 2010, 48, 909–930. [Google Scholar] [CrossRef]
- Bartels, D.; Sunkar, R. Drought and Salt Tolerance in Plants. Crit. Rev. Plant Sci. 2005, 24, 23–58. [Google Scholar] [CrossRef]
- Li, X.; Yu, B.; Wu, Q.; Min, Q.; Zeng, R.; Xie, Z.; Huang, J. OsMADS23 phosphorylated by SAPK9 confers drought and salt tolerance by regulating ABA biosynthesis in rice. PLoS Genet. 2021, 17, e1009699. [Google Scholar] [CrossRef] [PubMed]
- Zhao, H.; Li, Z.; Wang, Y.; Wang, J.; Xiao, M.; Liu, H.; Quan, R.; Zhang, H.; Huang, R.; Zhu, L.; et al. Cellulose synthase-like protein OsCSLD4 plays an important role in the response of rice to salt stress by mediating abscisic acid biosynthesis to regulate osmotic stress tolerance. Plant Biotechnol. J. 2022, 20, 468–484. [Google Scholar] [CrossRef]
- Zhang, H.; Zhai, N.; Ma, X.; Zhou, H.; Cui, Y.; Wang, C.; Xu, G. Overexpression of OsRLCK241 confers enhanced salt and drought tolerance in transgenic rice (Oryza sativa L.). Gene 2021, 768, 145278. [Google Scholar] [CrossRef]
- Yamanaka, S.; Nakamura, I.; Watanabe, K.N.; Sato, Y. Identification of SNPs in the waxy gene among glutinous rice cultivars and their evolutionary significance during the domestication process of rice. Theor. Appl. Genet. 2004, 108, 1200–1204. [Google Scholar] [CrossRef] [PubMed]
- Yan, S.; Zou, G.; Li, S.; Wang, H.; Liu, H.; Zhai, G.; Guo, P.; Song, H.; Yan, C.; Tao, Y. Seed size is determined by the combinations of the genes controlling different seed characteristics in rice. Theor. Appl. Genet. 2011, 123, 1173–1181. [Google Scholar] [CrossRef] [PubMed]
Disclaimer/Publisher’s Note: The statements, opinions and data contained in all publications are solely those of the individual author(s) and contributor(s) and not of MDPI and/or the editor(s). MDPI and/or the editor(s) disclaim responsibility for any injury to people or property resulting from any ideas, methods, instructions or products referred to in the content. |
© 2023 by the authors. Licensee MDPI, Basel, Switzerland. This article is an open access article distributed under the terms and conditions of the Creative Commons Attribution (CC BY) license (https://creativecommons.org/licenses/by/4.0/).





