Whole-Genome Evolutionary Analyses of Non-Endosymbiotic Organelle-Targeting Nuclear Genes Reveal Their Genetic Evolution in 12 Representative Poaceae Species
Abstract
1. Introduction
2. Materials and Methods
2.1. Data Collection
2.2. Identification of ONGs and NE-ONGs
2.3. Phylogenetic Analysis of NE-ONG Groups in 12 Representative Poaceae Species
2.4. Function Annotation and Enrichment Analysis of NE-ONGs
2.5. Selection Pressure Analysis of Ancient NE-ONG Groups
2.6. Gene Duplication Analysis in Z. mays, S. bicolor and M. sinensis
3. Results
3.1. Characterization of NE-ONGs and NE-ONG Groups in Representative Poaceae Species
3.2. Unstable NE-ONGs in Ancient NE-ONG Groups Shared by BOP and PACMAD Clades
3.3. Different Functions of BOP- and PACMAD-Specific NE-ONG Groups
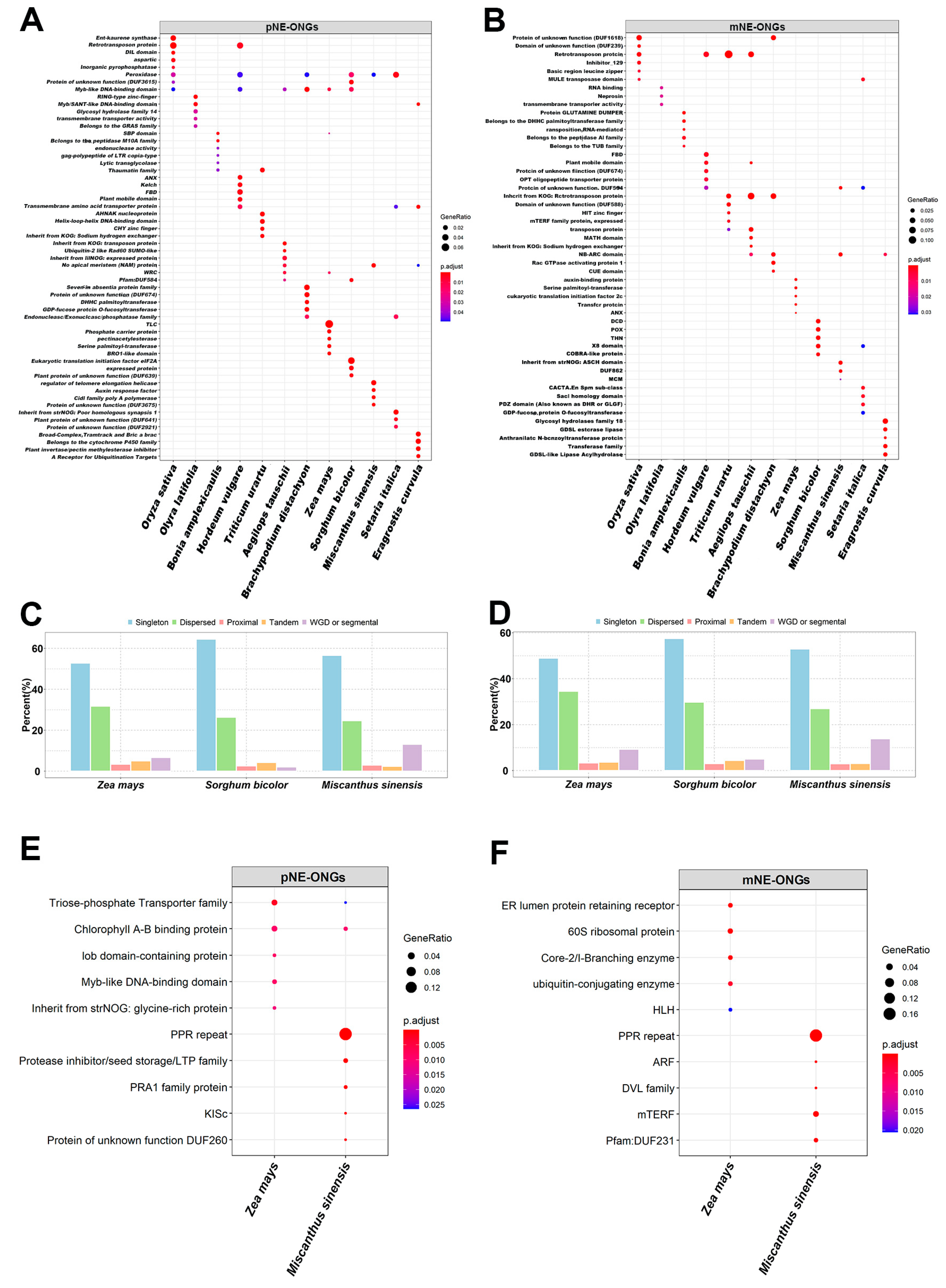
3.4. Species-Specific NE-ONG Groups with Specialized Unique Functions
3.5. aWGDs Contributed to the Ultra-Amplification of Species-Specific NE-ONG Groups in Z. mays and M. sinensis
4. Discussion
5. Conclusions
Supplementary Materials
Author Contributions
Funding
Data Availability Statement
Acknowledgments
Conflicts of Interest
References
- Sloan, D.B.; Warren, J.M.; Williams, A.M.; Wu, Z.; Abdel-Ghany, S.E.; Chicco, A.J.; Havird, J.C. Cytonuclear integration and co-evolution. Nat. Rev. Genet. 2018, 19, 635–648. [Google Scholar] [CrossRef] [PubMed]
- Kleine, T.; Maier, U.G.; Leister, D. DNA transfer from organelles to the nucleus: The idiosyncratic genetics of endosymbiosis. Annu. Rev. Plant Biol. 2009, 60, 115–138. [Google Scholar] [CrossRef] [PubMed]
- Timmis, J.N.; Ayliffe, M.A.; Huang, C.Y.; Martin, W. Endosymbiotic gene transfer: Organelle genomes forge eukaryotic chromosomes. Nat. Rev. Genet. 2004, 5, 123–135. [Google Scholar] [CrossRef] [PubMed]
- Lopez, J.V.; Yuhki, N.; Masuda, R.; Modi, W.; O’Brien, S.J. Numt, a recent transfer and tandem amplification of mitochondrial DNA to the nuclear genome of the domestic cat. J. Mol. Evol. 1994, 39, 174–190. [Google Scholar] [CrossRef] [PubMed]
- Keegstra, K.; Cline, K. Protein import and routing systems of chloroplasts. Plant Cell 1999, 11, 557–570. [Google Scholar] [CrossRef] [PubMed]
- Almagro Armenteros, J.J.; Salvatore, M.; Emanuelsson, O.; Winther, O.; von Heijne, G.; Elofsson, A.; Nielsen, H. Detecting sequence signals in targeting peptides using deep learning. Life Sci. Alliance 2019, 2, e201900429. [Google Scholar] [CrossRef] [PubMed]
- Sperschneider, J.; Catanzariti, A.-M.; DeBoer, K.; Petre, B.; Gardiner, D.M.; Singh, K.B.; Dodds, P.N.; Taylor, J.M. LOCALIZER: Subcellular localization prediction of both plant and effector proteins in the plant cell. Sci. Rep. 2017, 7, 44598. [Google Scholar] [CrossRef] [PubMed]
- Forsythe, E.S.; Sharbrough, J.; Havird, J.C.; Warren, J.M.; Sloan, D.B. CyMIRA: The cytonuclear molecular interactions reference for Arabidopsis. Genome Biol. Evol. 2019, 11, 2194–2202. [Google Scholar] [CrossRef] [PubMed]
- Liu, H.; Li, A.; Rochaix, J.D.; Liu, Z. Architecture of chloroplast TOC-TIC translocon supercomplex. Nature 2023, 615, 349–357. [Google Scholar] [CrossRef]
- Foury, F.; Roganti, T.; Lecrenier, N.; Purnelle, B. The complete sequence of the mitochondrial genome of Saccharomyces cerevisiae. FFBS Lett. 1998, 440, 325–331. [Google Scholar] [CrossRef]
- Han, Z.; Xiong, D.G.; Xu, Z.Y.; Liu, T.L.; Tian, C.M. The Cytospora chrysosperma virulence effector CcCAP1 mainly localizes to the plant nucleus to suppress plant immune responses. mSphere 2021, 6, e00883-20. [Google Scholar] [CrossRef] [PubMed]
- Sperschneider, J.; Dodds, P.N. EffectorP 3.0: Prediction of apoplastic and cytoplasmic effectors in fungi and oomycetes. Mol. Mol. Plant-Microbe Interact. 2022, 35, 146–156. [Google Scholar] [CrossRef] [PubMed]
- Martin, W.; Rujan, T.; Richly, E.; Hansen, A.; Cornelsen, S.; Lins, T.; Leister, D.; Stoebe, B.; Hasegawa, M.; Penny, D. Evolutionary analysis of Arabidopsis, cyanobacterial, and chloroplast genomes reveals plastid phylogeny and thousands of cyanobacterial genes in the nucleus. Proc. Natl. Acad. Sci. USA 2002, 99, 12246. [Google Scholar] [CrossRef] [PubMed]
- Barker, N.P.; Clark, L.G.; Davis, J.I.; Duvall, M.R.; Guala, G.F.; Hsiao, C.; Kellogg, E.A.; Linder, H.P.; Mason-Gamer, R.J.; Mathews, S.Y.; et al. Phylogeny and subfamilial classification of the grasses (Poaceae). Ann. Mo. Bot. Gard. 2001, 88, 373–457. [Google Scholar] [CrossRef]
- Kumar, A.; Kapoor, P.; Chunduri, V.; Sharma, S.; Garg, M. Potential of Aegilops sp. For improvement of grain processing and nutritional quality in wheat (Triticum aestivum). Front. Plant Sci. 2019, 10, 308. [Google Scholar] [CrossRef] [PubMed]
- Gallaher, T.J.; Peterson, P.M.; Soreng, R.J.; Zuloaga, F.O.; Li, D.Z.; Clark, L.G.; Tyrrell, C.D.; Welker, C.A.D.; Kellogg, E.A.; Teisher, J.K. Grasses through space and time: An overview of the biogeographical and macroevolutionary history of Poaceae. J. Syst. Evol. 2022, 60, 522–569. [Google Scholar] [CrossRef]
- Soreng, R.J.; Peterson, P.M.; Romaschenko, K.; Davidse, G.; Teisher, J.K.; Clark, L.G.; Barberá, P.; Gillespie, L.J.; Zuloaga, F.O. A worldwide phylogenetic classification of the Poaceae (Gramineae) II: An update and a comparison of two 2015 classifications. J. Syst. Evol. 2017, 55, 259–290. [Google Scholar] [CrossRef]
- Wang, X.; Wang, J.; Jin, D.; Guo, H.; Lee, T.H.; Liu, T.; Paterson, A.H. Genome alignment spanning major poaceae lineages reveals heterogeneous evolutionary rates and alters inferred dates for key evolutionary events. Mol. Plant 2015, 8, 885–898. [Google Scholar] [CrossRef] [PubMed]
- Saarela, J.M.; Burke, S.V.; Wysocki, W.P.; Barrett, M.D.; Clark, L.G.; Craine, J.M.; Peterson, P.M.; Soreng, R.J.; Vorontsova, M.S.; Duvall, M.R. A 250 plastome phylogeny of the grass family (Poaceae): Topological support under different data partitions. Peerj 2018, 6, e4299. [Google Scholar] [CrossRef]
- Lamesch, P.; Berardini, T.Z.; Li, D.; Swarbreck, D.; Wilks, C.; Sasidharan, R.; Muller, R.; Dreher, K.; Alexander, D.L.; Garcia-Hernandez, M.; et al. The Arabidopsis Information Resource (TAIR): Improved gene annotation and new tools. Nucleic Acids Res. 2012, 40, D1202–D1210. [Google Scholar] [CrossRef]
- Sreedasyam, A.; Plott, C.; Hossain, M.S.; Lovell, J.T.; Grimwood, J.; Jenkins, J.W.; Daum, C.; Barry, K.; Carlson, J.; Shu, S.; et al. JGI Plant Gene Atlas: An updateable transcriptome resource to improve functional gene descriptions across the plant kingdom. Nucleic Acids Res. 2023, 51, 8383–8401. [Google Scholar] [CrossRef] [PubMed]
- Ouyang, S.; Zhu, W.; Hamilton, J.; Lin, H.; Campbell, M.; Childs, K.; Thibaud-Nissen, F.; Malek, R.L.; Lee, Y.; Zheng, L.; et al. The TIGR rice genome annotation resource: Improvements and new features. Nucleic Acids Res. 2007, 35, D883–D887. [Google Scholar] [CrossRef] [PubMed]
- Bennetzen, J.L.; Schmutz, J.; Wang, H.; Percifield, R.; Hawkins, J.; Pontaroli, A.C.; Estep, M.; Feng, L.; Vaughn, J.N.; Grimwood, J.; et al. Reference genome sequence of the model plant Setaria. Nat. Biotechnol. 2012, 30, 555–561. [Google Scholar] [CrossRef] [PubMed]
- McCormick, R.F.; Truong, S.K.; Sreedasyam, A.; Jenkins, J.; Shu, S.; Sims, D.; Kennedy, M.; Amirebrahimi, M.; Weers, B.D.; McKinley, B.; et al. The Sorghum bicolor reference genome: Improved assembly, gene annotations, a transcriptome atlas, and signatures of genome organization. Plant J. 2018, 93, 338–354. [Google Scholar] [CrossRef] [PubMed]
- Mitros, T.; Session, A.M.; James, B.T.; Wu, G.A.; Belaffif, M.B.; Clark, L.V.; Shu, S.; Dong, H.; Barling, A.; Holmes, J.R.; et al. Genome biology of the paleotetraploid perennial biomass crop Miscanthus. Nat. Commun. 2020, 11, 5442. [Google Scholar] [CrossRef] [PubMed]
- Ling, H.Q.; Ma, B.; Shi, X.; Liu, H.; Dong, L.; Sun, H.; Cao, Y.; Gao, Q.; Zheng, S.; Li, Y.; et al. Genome sequence of the progenitor of wheat A subgenome Triticum urartu. Nature 2018, 557, 424–428. [Google Scholar] [CrossRef] [PubMed]
- Guo, Z.H.; Ma, P.F.; Yang, G.Q.; Hu, J.Y.; Liu, Y.L.; Xia, E.H.; Zhong, M.C.; Zhao, L.; Sun, G.L.; Xu, Y.X.; et al. Genome sequences provide insights into the reticulate origin and unique traits of woody bamboos. Mol. Plant 2019, 12, 1353–1365. [Google Scholar] [CrossRef] [PubMed]
- Carballo, J.; Santos, B.; Zappacosta, D.; Garbus, I.; Selva, J.P.; Gallo, C.A.; Diaz, A.; Albertini, E.; Caccamo, M.; Echenique, V. A high-quality genome of Eragrostis curvula grass provides insights into Poaceae evolution and supports new strategies to enhance forage quality. Sci. Rep. 2019, 9, 10250. [Google Scholar] [CrossRef] [PubMed]
- Wang, L.; Zhu, T.; Rodriguez, J.C.; Deal, K.R.; Dubcovsky, J.; McGuire, P.E.; Lux, T.; Spannagl, M.; Mayer, K.F.X.; Baldrich, P.; et al. Aegilops tauschii genome assembly Aet v5.0 features greater sequence contiguity and improved annotation. G3 2021, 11, jkab325. [Google Scholar] [CrossRef]
- Christian, R.W.; Hewitt, S.L.; Roalson, E.H.; Dhingra, A. Genome-scale characterization of predicted plastid-targeted proteomes in higher plants. Sci. Rep. 2020, 10, 8281. [Google Scholar] [CrossRef]
- Camacho, C.; Coulouris, G.; Avagyan, V.; Ma, N.; Papadopoulos, J.; Bealer, K.; Madden, T.L. BLAST+: Architecture and applications. BMC Bioinform. 2009, 10, 421. [Google Scholar] [CrossRef]
- Emms, D.M.; Kelly, S. OrthoFinder: Phylogenetic orthology inference for comparative genomics. Genome Biol. 2019, 20, 238. [Google Scholar] [CrossRef]
- Cantalapiedra, C.P.; Hernandez-Plaza, A.; Letunic, I.; Bork, P.; Huerta-Cepas, J. eggNOG-mapper v2: Functional annotation, orthology assignments, and domain prediction at the metagenomic scale. Mol. Biol. Evol. 2021, 38, 5825–5829. [Google Scholar] [CrossRef]
- Huerta-Cepas, J.; Szklarczyk, D.; Heller, D.; Hernandez-Plaza, A.; Forslund, S.K.; Cook, H.; Mende, D.R.; Letunic, I.; Rattei, T.; Jensen, L.J.; et al. eggNOG 5.0: A hierarchical, functionally and phylogenetically annotated orthology resource based on 5090 organisms and 2502 viruses. Nucleic Acids Res. 2019, 47, D309–D314. [Google Scholar] [CrossRef]
- Yu, G.; Wang, L.G.; Han, Y.; He, Q.Y. clusterProfiler: An R package for comparing biological themes among gene clusters. OMICS 2012, 16, 284–287. [Google Scholar] [CrossRef]
- Zhang, Z.; Xiao, J.; Wu, J.; Zhang, H.; Liu, G.; Wang, X.; Dai, L. ParaAT: A parallel tool for constructing multiple protein-coding DNA alignments. Biochem. Biophys. Res. Commun. 2012, 419, 779–781. [Google Scholar] [CrossRef]
- Wang, Y.; Tang, H.; Debarry, J.D.; Tan, X.; Li, J.; Wang, X.; Lee, T.H.; Jin, H.; Marler, B.; Guo, H.; et al. MCScanX: A toolkit for detection and evolutionary analysis of gene synteny and collinearity. Nucleic Acids Res. 2012, 40, e49. [Google Scholar] [CrossRef]
- Blanc, G.; Wolfe, K.H. Widespread paleopolyploidy in model plant species inferred from age distributions of duplicate genes. Plant Cell 2004, 16, 1667–1678. [Google Scholar] [CrossRef]
- Kim, C.; Wang, X.; Lee, T.H.; Jakob, K.; Lee, G.J.; Paterson, A.H. Comparative analysis of Miscanthus and Saccharum reveals a shared whole-genome duplication but different evolutionary fates. Plant Cell 2014, 26, 2420–2429. [Google Scholar] [CrossRef]
- Gatenby, J.B. Symbionticism and the origin of species. Nature 1928, 121, 164–165. [Google Scholar] [CrossRef]
- Martin, W.; Kowallik, K. Annotated English translation of Mereschkowsky’s 1905 paper ‘Über Natur und Ursprung der Chromatophoren im Pflanzenreiche’. Eur. J. Phycol. 1999, 34, 287–295. [Google Scholar] [CrossRef]
- Gray, M.W. Evolution of organellar genomes. Curr. Opin. Genet. Dev. 1999, 9, 678–687. [Google Scholar] [CrossRef]
- Zimorski, V.; Ku, C.; Martin, W.F.; Gould, S.B. Endosymbiotic theory for organelle origins. Curr. Opin. Microbiol. 2014, 22, 38–48. [Google Scholar] [CrossRef]
- Giovannoni, S.J.; Turner, S.; Olsen, G.J.; Barns, S.; Pace, N.R. Evolutionary relationships among cyanobacteria and green chloroplasts. J. Bacteriol. 1988, 170, 3584–3592. [Google Scholar] [CrossRef]
- Shi, L.-X.; Theg, S.M. The chloroplast protein import system: From algae to trees. Biochim. Biophys. Acta. Mol. Basis. Dis. 2013, 1833, 314–331. [Google Scholar] [CrossRef]
- Heidorn-Czarna, M.; Maziak, A.; Janska, H. Protein processing in plant mitochondria compared to yeast and mammals. Front. Plant Sci. 2022, 13, 824080. [Google Scholar] [CrossRef]
- Jarvis, P. Targeting of nucleus-encoded proteins to chloroplasts in plants. New Phytol. 2008, 179, 257–285. [Google Scholar] [CrossRef]
- De Smet, R.; Adams, K.L.; Vandepoele, K.; Van Montagu, M.C.; Maere, S.; Van de Peer, Y. Convergent gene loss following gene and genome duplications creates single-copy families in flowering plants. Proc. Natl. Acad. Sci. USA 2013, 110, 2898–2903. [Google Scholar] [CrossRef]
- Li, C.P.; Ding, B.X.; Ma, X.T.; Yang, X.; Wang, H.Y.; Dong, Y.F.; Zhang, Z.B.; Wang, J.B.; Li, X.C.; Yu, Y.A.; et al. A temporal gradient of cytonuclear coordination of chaperonins and chaperones during RuBisCo biogenesis in allopolyploid plants. Proc. Natl. Acad. Sci. USA 2022, 119, e2200106119. [Google Scholar] [CrossRef]
- Kumar, S.; Gupta, D.; Nayyar, H. Comparative response of maize and rice genotypes to heat stress: Status of oxidative stress and antioxidants. Acta. Physiol. Plant 2012, 34, 75–86. [Google Scholar] [CrossRef]
- Wang, P.; Hendron, R.W.; Kelly, S. Transcriptional control of photosynthetic capacity: Conservation and divergence from Arabidopsis to rice. New Phytol. 2017, 216, 32–45. [Google Scholar] [CrossRef] [PubMed]
- Makino, A. Photosynthesis, grain yield, and nitrogen utilization in rice and wheat. Plant Physiol. 2011, 155, 125–129. [Google Scholar] [CrossRef] [PubMed]
- Deng, M.; Zhang, X.H.; Luo, J.Y.; Liu, H.J.; Wen, W.W.; Luo, H.B.; Yan, J.B.; Xiao, Y.J. Metabolomics analysis reveals differences in evolution between maize and rice. Plant J. 2020, 103, 1710–1722. [Google Scholar] [CrossRef] [PubMed]
- Huang, S.B.; Taylor, N.L.; Narsai, R.; Eubel, H.; Whelan, J.; Millar, A.H. Functional and composition differences between mitochondrial complex II in Arabidopsis and rice are correlated with the complex genetic history of the enzyme. Plant Mol. Biol. Rep. 2010, 72, 331–342. [Google Scholar] [CrossRef] [PubMed]
- Soreng, R.J.; Peterson, P.M.; Zuloaga, F.O.; Romaschenko, K.; Clark, L.G.; Teisher, J.K.; Gillespie, L.J.; Barberá, P.; Welker, C.A.D.; Kellogg, E.A.; et al. A worldwide phylogenetic classification of the Poaceae (Gramineae) III: An update. J. Syst. Evol. 2022, 60, 476–521. [Google Scholar] [CrossRef]
- Bryceson, S.R.; Morgan, J.W. The Australasian grass flora in a global context. J. Syst. Evol. 2022, 60, 675–690. [Google Scholar] [CrossRef]
- Huang, W.; Zhang, L.; Columbus, J.T.; Hu, Y.; Zhao, Y.; Tang, L.; Guo, Z.; Chen, W.; McKain, M.; Bartlett, M.; et al. A well-supported nuclear phylogeny of Poaceae and implications for the evolution of C4 photosynthesis. Mol. Plant 2022, 15, 755–777. [Google Scholar] [CrossRef]
- Vanneste, K.; Baele, G.; Maere, S.; Van de Peer, Y. Analysis of 41 plant genomes supports a wave of successful genome duplications in association with the Cretaceous-Paleogene boundary. Genome Res. 2014, 24, 1334–1347. [Google Scholar] [CrossRef]
- Yu, Y.; Xiang, Q.Y.; Manos, P.S.; Soltis, D.E.; Soltis, P.S.; Song, B.H.; Cheng, S.F.; Liu, X.; Wong, G.N. Whole-genome duplication and molecular evolution in Cornus L. (Cornaceae)—Insights from transcriptome sequences. PLoS ONE 2017, 12, e0171361. [Google Scholar] [CrossRef]
- Arnone, J.T.; Robbins-Pianka, A.; Arace, J.R.; Kass-Gergi, S.; McAlear, M.A. The adjacent positioning of co-regulated gene pairs is widely conserved across eukaryotes. BMC Genom. 2012, 13, 546. [Google Scholar] [CrossRef]
- Ermakova, M.; Arrivault, S.; Giuliani, R.; Danila, F.; Alonso-Cantabrana, H.; Vlad, D.; Ishihara, H.; Feil, R.; Guenther, M.; Borghi, G.L.; et al. Installation of C4 photosynthetic pathway enzymes in rice using a single construct. Plant Biotechnol. J. 2021, 19, 575–588. [Google Scholar] [CrossRef] [PubMed]
- Ermakova, M.; Danila, F.R.; Furbank, R.T.; von Caemmerer, S. On the road to C4 rice: Advances and perspectives. Plant J. 2020, 101, 940–950. [Google Scholar] [CrossRef] [PubMed]
- Wang, P.; Khoshravesh, R.; Karki, S.; Tapia, R.; Balahadia, C.P.; Bandyopadhyay, A.; Quick, W.P.; Furbank, R.; Sage, T.L.; Langdale, J.A. Re-creation of a key step in the evolutionary switch from C3 to C4 leaf anatomy. Curr. Biol. 2017, 27, 3278–3287 e3276. [Google Scholar] [CrossRef] [PubMed]



| Species | Clade | Number and Percentage in Total Gene | Orthogroups | Single-Copy Gene | Gene per Group (NE-ONGs) | Single Copy (Whole Genome) | Gene per Group (Whole Genome) |
|---|---|---|---|---|---|---|---|
| Oryza sativa | BOP clade | 3445 (8.87%) | 3022 | 1822 (52.89%) | 1.14 | 17,474 (44.96%) | 1.43 |
| Olyra latifolia | BOP clade | 2624 (7.17%) | 2161 | 1330 (50.69%) | 1.21 | 14,335 (39.19%) | 1.83 |
| Bonia amplexicaulis | BOP clade | 3700 (7.86%) | 2846 | 1289 (34.84%) | 1.30 | 12,008 (25.52%) | 2.01 |
| Hordeum vulgare | BOP clade | 2274 (6.94%) | 1840 | 1174 (51.63%) | 1.24 | 13,185 (40.21%) | 1.76 |
| Triticum urartu | BOP clade | 3865 (10.16%) | 3199 | 2148 (55.58%) | 1.21 | 17,557 (46.14%) | 1.55 |
| Aegilops tauschii | BOP clade | 3276 (8.45%) | 2522 | 1366 (41.70%) | 1.30 | 14,689 (37.87%) | 1.84 |
| Brachypodium distachyon | BOP clade | 3263 (9.51%) | 2974 | 1718 (52.65%) | 1.10 | 14,408 (41.99%) | 1.41 |
| Zea mays | PACMAD clade | 8370 (13.18%) | 6717 | 3713 (44.36%) | 1.25 | 24,782 (39.04%) | 1.43 |
| Sorghum bicolor | PACMAD clade | 3276 (9.59%) | 2915 | 1745 (53.27%) | 1.12 | 14,624 (42.85%) | 1.41 |
| Miscanthus sinensis | PACMAD clade | 6705 (9.89%) | 5154 | 2498 (37.26%) | 1.30 | 16,522 (24.37%) | 1.92 |
| Setaria italica | PACMAD clade | 3056 (8.83%) | 2594 | 1493 (48.85%) | 1.18 | 13,923 (40.26%) | 1.52 |
| Eragrostis curvula | PACMAD clade | 5077 (9.20%) | 3586 | 1515 (29.84%) | 1.42 | 13,746 (24.91%) | 2.15 |
| Species | Clade | pNE-ONGs | mNE-ONGs | ||||||
|---|---|---|---|---|---|---|---|---|---|
| Total Gene | Single-Copy Gene | Orthogroups | Gene per Group | Total Gene | Single-Copy Gene | Orthogroups | Gene per Group | ||
| Oryza sativa | BOP clade | 1989 | 1124 (56.51%) | 1824 | 1.09 | 1456 | 698 (47.94%) | 1272 | 1.14 |
| Olyra latifolia | BOP clade | 1494 | 777 (52.01%) | 1266 | 1.18 | 1130 | 553 (48.94%) | 958 | 1.18 |
| Bonia amplexicaulis | BOP clade | 2081 | 769 (36.95%) | 1668 | 1.25 | 1619 | 520 (32.12%) | 1260 | 1.28 |
| Hordeum vulgare | BOP clade | 1242 | 638 (51.37%) | 1017 | 1.22 | 1032 | 536 (51.94%) | 859 | 1.20 |
| Triticum urartu | BOP clade | 2284 | 1313 (57.49%) | 1958 | 1.17 | 1581 | 835 (52.81%) | 1326 | 1.19 |
| Aegilops tauschii | BOP clade | 1847 | 819 (44.34%) | 1533 | 1.20 | 1429 | 547 (38.28%) | 1116 | 1.28 |
| Brachypodium distachyon | BOP clade | 1848 | 1033 (55.9%) | 1744 | 1.06 | 1415 | 685 (48.41%) | 1288 | 1.10 |
| Zea mays | PACMAD clade | 5107 | 2222 (43.51%) | 4204 | 1.21 | 3262 | 1491 (45.71%) | 2789 | 1.17 |
| Sorghum bicolor | PACMAD clade | 1923 | 1053 (54.76%) | 1769 | 1.09 | 1353 | 692 (51.15%) | 1213 | 1.12 |
| Miscanthus sinensis | PACMAD clade | 3760 | 1463 (38.91%) | 3046 | 1.23 | 2944 | 1035 (35.16%) | 2278 | 1.29 |
| Setaria italica | PACMAD clade | 1759 | 919 (52.25%) | 1581 | 1.11 | 1297 | 574 (44.36%) | 1087 | 1.19 |
| Eragrostis curvula | PACMAD clade | 2878 | 901 (31.31%) | 2168 | 1.33 | 2199 | 614 (27.92%) | 1583 | 1.39 |
Disclaimer/Publisher’s Note: The statements, opinions and data contained in all publications are solely those of the individual author(s) and contributor(s) and not of MDPI and/or the editor(s). MDPI and/or the editor(s) disclaim responsibility for any injury to people or property resulting from any ideas, methods, instructions or products referred to in the content. |
© 2024 by the authors. Licensee MDPI, Basel, Switzerland. This article is an open access article distributed under the terms and conditions of the Creative Commons Attribution (CC BY) license (https://creativecommons.org/licenses/by/4.0/).
Share and Cite
Yu, Y.; Yu, Y.; Dong, Y.; Li, G.; Li, N.; Liu, B.; Wang, T.; Gong, L.; Zhang, Z. Whole-Genome Evolutionary Analyses of Non-Endosymbiotic Organelle-Targeting Nuclear Genes Reveal Their Genetic Evolution in 12 Representative Poaceae Species. Agronomy 2024, 14, 1177. https://doi.org/10.3390/agronomy14061177
Yu Y, Yu Y, Dong Y, Li G, Li N, Liu B, Wang T, Gong L, Zhang Z. Whole-Genome Evolutionary Analyses of Non-Endosymbiotic Organelle-Targeting Nuclear Genes Reveal Their Genetic Evolution in 12 Representative Poaceae Species. Agronomy. 2024; 14(6):1177. https://doi.org/10.3390/agronomy14061177
Chicago/Turabian StyleYu, Yanan, Yue Yu, Yuefan Dong, Guo Li, Ning Li, Bao Liu, Tianya Wang, Lei Gong, and Zhibin Zhang. 2024. "Whole-Genome Evolutionary Analyses of Non-Endosymbiotic Organelle-Targeting Nuclear Genes Reveal Their Genetic Evolution in 12 Representative Poaceae Species" Agronomy 14, no. 6: 1177. https://doi.org/10.3390/agronomy14061177
APA StyleYu, Y., Yu, Y., Dong, Y., Li, G., Li, N., Liu, B., Wang, T., Gong, L., & Zhang, Z. (2024). Whole-Genome Evolutionary Analyses of Non-Endosymbiotic Organelle-Targeting Nuclear Genes Reveal Their Genetic Evolution in 12 Representative Poaceae Species. Agronomy, 14(6), 1177. https://doi.org/10.3390/agronomy14061177

