Abstract
The present study investigated the effect of the replacement of chemical fertilizers by organic fertilizers on agronomic traits of tobacco at maturity as well as on the conventional chemical quality of post-roasted tobacco leaves. To better understand the relationship between tobacco metabolites and roasted tobacco under organic nitrogen replacement treatments, post-roasting tobacco leaves were analyzed by an untargeted metabolomics analytical approach to identify key metabolites applicable to predicting tobacco quality. Methods: Yunyun Tobacco 87 was adopted as the test material in a field plot experiment with five fertilization treatments: T1 (100% chemical nitrogen fertilizer), T2 (25% organic nitrogen fertilizer + 75% chemical nitrogen fertilizer), T3 (50% organic nitrogen fertilizer + 50% chemical nitrogen fertilizer), T4 (75% organic nitrogen fertilizer + 25% chemical nitrogen fertilizer), and T5 (100% organic nitrogen fertilizer). Additionally, the non-targeted metabolomics approach was employed for the in-depth analysis of metabolites in roasted tobacco leaves. Results: The targeted metabolomic analysis identified 991 metabolites in the positive ion pattern and 673 in the negative ion pattern across all treatments. Among these, certain pathways such as alanine, aspartate, and glutamate metabolism, D-amino acid metabolism, purine metabolism, tryptophan metabolism, and galactose metabolism were up-regulated, whereas other pathways such as starch and sucrose metabolism, betalain biosynthesis, and biosynthesis of unsaturated fatty acids were down-regulated and significantly enriched with differential metabolites. This study revealed the significant differences in the metabolite composition under different fertilization conditions, with a strong correlation between metabolites and tobacco quality indices. Organic fertilizers were observed to enhance tobacco quality by influencing tobacco metabolism, providing a scientific basis for optimizing fertilization strategies and improving tobacco quality.
1. Introduction
Soil is the foundation of agricultural production, and its health directly influences crop quality and yield, thereby affecting the sustainable development of agroecosystems [1]. In China, the indiscriminate use of chemical fertilizers has become common in agricultural production, leading to detrimental effects on the soil environment, such as soil acidification and reduced organic matter content, as well as negatively affecting crop growth quality and food safety [2]. Organic fertilizers, as natural and sustainable soil conditioners, can effectively improve the soil structure, enhance microbial activity, and increase soil fertility, thereby promoting crop quality and yield [3,4,5]. They also mitigate the adverse effects of chemical fertilizers and promote the balance and stability of agroecosystems. Studies have demonstrated that combining organic and chemical fertilizers can improve crop quality [6] and soil conditions without reducing crop yields [7].
Tobacco is a significant economic crop globally, with its quality directly affecting the economic returns of the tobacco industry. The application of organic fertilizers has become an increasingly effective method for enhancing tobacco quality. Although chemical fertilizers have traditionally improved the yield of roasted tobacco, over-reliance on them can lead to soil degradation and a decline in the tobacco quality. In contrast, organic fertilizers, recognized as sustainable soil amendments, improve the soil structure and increase the organic matter content [8], potentially enhancing the quality of roasted tobacco [9,10,11]. Studies have reported that bio-organic fertilizers can promote tobacco plant disease resistance [12], increase the yield and production value, and improve the chemical composition and overall quality of first-roasted tobacco [13]. Additionally, organic fertilizers can increase the content of total sugar, reducing sugar, nicotine, and other key chemical compounds in tobacco leaves, thereby enhancing the combustion characteristics and sensory qualities of roasted cigarettes [14].
Metabolomic analyses enable researchers to identify metabolites directly related to crop quality, such as amino acids, sugars, organic acids, and secondary metabolites. The changes in these metabolites not only reflect the crop’s response to environmental factors but also indicate the regulation of metabolic pathways within the crop. This understanding provides valuable insights into the molecular mechanisms of crop quality formation and offers a scientific foundation for crop quality improvement and precision agriculture management [15]. Studies have explored the effects of different fertilizer treatments on crops using metabolomic and transcriptomic approaches, revealing that the changes in plant metabolites are linked to the type of fertilizer product applied [16]. Moreover, several studies have demonstrated the utility of metabolomics for investigating metabolic profiles and predicting crop quality [17,18,19]. For example, in previous studies, significant metabolites useful for the prediction of the sensory quality of tobacco were identified by metabolomics [20]. Certain environmental factors such as temperature, light, moisture, and agricultural practices such as fertilization and irrigation can influence the metabolite composition and crop quality by modulating the metabolic pathways [21].
The application of organic fertilizers can regulate these pathways, promote the accumulation of beneficial metabolites, and potentially increase crop resistance to adverse environmental conditions [22]. In contrast, although chemical fertilizers provide nutrients quickly, their long-term use may lead to metabolic imbalances and a reduction in secondary metabolites [23].
Given the research background, organic fertilizers can offer potential advantages over chemical fertilizers in enhancing soil fertility and crop quality. In this study, we examined the differences in the metabolites of roasted tobacco leaves under various fertilization treatments and investigated how these differences, particularly between organic and chemical fertilizer treatments, affect the quality of roasted tobacco through the correlation analysis between the metabolic changes and the roasted tobacco quality.
2. Materials and Methods
2.1. Field Design
Using Yunyan 87 as the roasted tobacco variety, The trial began in March 2023, and the standard experimental field was selected in Wutong Village, Guiyang County, Chenzhou City, Hunan Province (25°75′ N, 112°73′ E), China. The field plot test covered a total area of 717.6 m2 and included five treatments: T1 (100% chemical nitrogen fertilizer), T2 (75% chemical nitrogen fertilizer + 25% organic nitrogen fertilizer), T3 (50% chemical nitrogen fertilizer + 50% organic nitrogen fertilizer), T4 (25% chemical nitrogen fertilizer + 75% organic nitrogen fertilizer), and T5 (100% organic nitrogen fertilizer). The same amount of nitrogen was applied to each treatment, and the significance of the percentages in the treatments is the proportion of the nitrogen content in the organic and chemical fertilizers to the total nitrogen applied. Each treatment received fertilizer at the following rates: N: 154.5 kg/ha, P2O5: 139.5 kg/ha, and K2O: 441 kg/ha. Each plot consisted of three rows with a row spacing of 1.2 × 0.45 m, using floating seedlings and single-row cultivation on high ridges. The protective rows surrounded the experimental field, and the partitions were placed between all plots. All other operations were conducted according to local tobacco production technical standards.
The fertilizer applied in this study was a special fertilizer for tobacco (N:7-P2O5:17-K2O:8), and the organic fertilizer applied was a farm-rotted fertilizer (N:3.1-P2O5:4-K2O:1.6, with ≥ 51% organic matter). The total amount of N, P2O5, and K2O applied was the same for all treatments, differing in that different forms of nitrogen fertilizer were applied. However, organic fertilizers contain a large amount of organic matter and other nutrients, and in this experiment, only the bulk elements N, P2O5, and K2O were determined to be kept at the same application rate in the treatments.
2.2. Measurement of Agronomic Traits
In the early stages after transplantation, five tobacco plants were randomly labeled in each plot. At maturity, the plant height, the stem circumference, the maximum leaf length, the maximum leaf width, the number of biological leaves, and the number of effective leaves were measured and recorded for the labeled plants.
Biological leaves: Refers to the sum of all the tobacco leaves of each plant, some of the biological leaves of each tobacco plant that die prematurely before harvesting and make it impossible to harvest them for baking are called ineffective leaves, and biological tobacco contains both effective and ineffective leaves.
Effective leaves: leaves that can be harvested and reach a certain economic value after roasting.
Leaf thickness: Using 10 pieces of the same treatment of roasted tobacco leaves stacked flat together, the thickness of these 10 pieces of tobacco leaves was measured using a thickness gauge, and finally, the average thickness of each piece of tobacco leaf was calculated.
2.3. Measurement of Tobacco Chemistry
Thirty tobacco plants were selected for each treatment, and depending on the treatment and the position of the tobacco leaves on the stalks, we marked them differently to ensure that we could distinguish between the different treatments, and finally measured the yield. Then the 9th tobacco leaf from top to bottom of each treatment was dried and crushed and evenly sieved. Total nitrogen, potassium, nicotine, protein, chlorine, starch, total sugar and reducing sugar content of tobacco were determined by continuous flow method.
2.4. Non-Targeted Metabolomic Determination
After tobacco leaves were uniformly roasted and matured, tobacco leaves from the 9th leaf position of each treatment were selected for the determination of non-targeted metabolomics.
Metabolites extraction: Tobacco tissue samples (100 mg) were individually grounded with liquid nitrogen, and the homogenate was resuspended with prechilled 80% methanol by well vortex. The samples were incubated on ice for 5 min and then were centrifuged at 15,000× g, 4 °C for 20 min. Some of the supernatant was diluted to a final concentration containing 53% methanol by LC-MS grade water. The samples were subsequently transferred to a fresh Eppendorf tube and then were centrifuged at 15,000× g, 4 °C for 20 min. Finally, the supernatant was injected into the LC-MS/MS system analysis [24,25] (References for specific instruments used and specific measurement procedures [24,25]).
UHPLC-MS/MS(LC-MS/MS) analysis: UHPLC-MS/MS analyses were performed using a Vanquish UHPLC system (ThermoFisher, Dreieich, Germany) coupled with an Orbitrap Q Exactive™ HF mass spectrometer or Orbitrap Q Exactive™HF-X mass spectrometer (Thermo Fisher, Germany) in Novogene Co., Ltd. (Beijing, China). Samples were injected onto a Hypersil Goldcolumn (100 × 2.1 mm, 1.9 μm) using a 12-min linear gradient at a flow rate of 0.2 mL/min. The eluents for the positive and negative polarity modes were eluent A (0.1% FA in water) and eluent B (methanol). The solvent gradient was set as follows: 2% B, 1.5 min; 2–85% B, 3 min; 85–100% B, 10 min; 100–2% B, 10.1 min; 2% B, 12 min. Q Exactive™ HF mass spectrometer was operated in positive/negative polarity mode with a spray voltage of 3.5 kV, capillary temperature of 320 °C, sheath gas flow rate of 35 psi, and aux gas flow rate of 10 L/min, S-lens RF level of 60, Aux gas heater temperature of 350 °C.
2.5. Data Analysis
2.5.1. Correlation Analysis
IBM SPSS (version 19) was utilized for the statistical analysis of the quality indicators of roasted tobacco, with one-way tests and the LSD method applied to assess differences at the 0.05 level. The data were organized using Microsoft Excel 2016. Additionally, the Mantel analysis was performed to investigate the correlation between various quality indicators of roasted tobacco and differential metabolites.
2.5.2. Metabolomic Data Analysis and Mapping
The raw data files generated by UHPLC-MS/MS were processed using Compound Discoverer 3.3 (CD3.3, ThermoFisher) to perform peak alignment, peak picking, and quantitation for each metabolite. The main parameters were set as follows: peak area was corrected with the first QC, actual mass tolerance, 5 ppm; signal intensity tolerance, 30%; and minimum intensity, et al. After that, peak intensities were normalized to the total spectral intensity. The normalized data was used to predict the molecular formula based on additive ions, molecular ion peaks, and fragment ions. Then peaks were matched with the mzCloud (https://www.mzcloud.org/ accessed on 19 March 2024), mzVault, and MassList database to obtain accurate qualitative and relative quantitative results.
The main databases for functional and taxonomic annotation of identified metabolites include KEGG (Kyoto Encyclopedia of Genes and Genomes), HMDB (Human Metabolome Database), and LIPID MAPS (LIPID Metabolites and Pathways Strategy). By using these databases to annotate the identified metabolites, we can understand the functional properties and classification of different metabolites.
Multivariate statistical analysis: To clarify the intergroup diversity among samples, multiple methods were employed to assess the diversity of the metabolite compositional expression. Principal component analysis (PCA) was conducted using the FactoMineR package (version 1.42), which could effectively reflect the original characteristics of the data. Additionally, partial least squares discriminant analysis (PLS-DA) and orthogonal partial least squares discriminant analysis (OPLS-DA) were performed using the mixOmics package (version 6.10.9) to evaluate the principal component differences of metabolites.
Analysis of variance and enrichment analysis: We conducted the between-group metabolite variance analysis using the Wilcoxon rank-sum test from the stats package and calculated the fold change (FC) to assess the metabolite differences between the two groups. The metabolites with corrected p-values less than 0.05 were considered significantly different, while those with the Log10-transformed FC absolute values greater than 0.5 were classified as critically different. The volcano maps were plotted using the ggplot2 package (version 3.3.2), and the heatmaps were generated using the pheatmap package (version 1.0.12).
Enrichment analysis: We utilized the Kyoto Encyclopedia of Genes and Genomes (KEGG) database to analyze the functions of the metabolites and the metabolic pathways involved. A metabolic pathway was considered enriched if the proportion x/n in the pathway exceeded the overall proportion y. The pathways with a p-value less than 0.05 were considered significantly enriched. The enrichment results for the metabolic pathways were illustrated using the bubble plots created using the ggplot2 package.
Time-series analysis: To determine the trends of key metabolites across different groups, we first performed the Z-score normalization using the scale function from the base package. Based on the changes in the metabolite expression and grouping characteristics, the cluster analysis was conducted using the cluster package (version 2.1.0). The time series plots illustrating the trends of key metabolites were created using the ggplot2 package.
3. Results and Analysis
3.1. Physical Characteristics and Chemical Quality of Tobacco in Each Treatment Under Organic Substitution
The physical characteristics of roasted tobacco, such as leaf thickness, leaf mass weight, and stem content rate, are crucial indicators for evaluating tobacco processing quality. These attributes can affect the performance during processing stages such as cutting, rolling, and filling, as well as the combustion characteristics and sensory quality of tobacco products. As shown in Table 1, there were no significant differences between the T2, T3, T4, and T5 treatments and the T1 treatment in the leaf width, the single-leaf weight, the leaf mass weight, and the stem content rate. However, the thickness of the leaf blade affecting the cigarette filling quality and smoking comfort demonstrated significant differences among the treatments. Specifically, the blade thickness of T2 was greater than the other treatments. However, the stem ratio of the T1 treatment was significantly smaller than other treatments.
Table 1.
Physical properties of tobacco under each treatment.
The chemical composition of roasted tobacco is crucial for determining its quality, as it can directly influence the aroma formation, the sensory experience, and the combustion characteristics of the tobacco products [26]. As illustrated in Table 2, significant differences in chemical quality were observed across the treatments, excluding the chlorine content. Notably, the starch content in the T1 treatment was significantly higher than that in the other treatments, while the nicotine content in the T5 treatment was significantly higher than that in the T2, T3, and T4 treatments. The total sugar content in the T1 treatment was significantly higher than that in the T2 treatment. The reduced sugar content in the T1 and T5 treatments was significantly lower than that in other treatments, with T1 exhibiting a notably lower reduced sugar content. Additionally, the potassium content in the T1 treatment was significantly lower than that in other treatments, while it was not significantly different from that in T2 and T4. The total nitrogen and protein contents exhibited similar trends across all the treatments, with the T1 and T5 treatments presenting significantly lower levels than other mixed fertilization treatments.
Table 2.
Conventional chemical quality of tobacco under each treatment.
In tobacco quality indicators, it is not the case that higher levels of a component are better or lower levels of a component are better, but rather that there is an appropriate range of content. An example is the potassium–chlorine ratio, where a higher potassium content with a lower chlorine content results in a more harmonized chemical composition. The evaluation of the chemical composition of roasted tobacco was based on eight indicators, including nicotine, total nitrogen, reducing sugar, total potassium, starch content, sugar–alkali ratio, nitrogen–alkali ratio, and potassium–chlorine ratio, with the weights of 0.17, 0.09, 0.14, 0.08, 0.07, 0.25, 0.11, and 0.09, respectively, The “harmonized assessment” indicator calculated by the “index sum method” was used as a composite indicator to measure the harmonization of the chemical composition of the tobacco. Each index is based on the recognized optimal range of 100 points, and above or below the optimal range, the score will be reduced in order, and the specific criteria for assigning the value of each chemical constituent are shown in Table S2, The higher total score indicated the better coordination of the tobacco’s chemical composition. As shown in Table 3, the total weights for the chemical quality of the treatments with organic fertilizers were higher than those for the chemical fertilizer treatments, except for T3. This suggested that the application of organic fertilizers promoted the harmonization of tobacco leaf chemical composition.
Table 3.
Harmonization evaluation of tobacco chemical quality.
3.2. Metabolomic Analysis of Tobacco Under Each Treatment
As depicted in Table 4, a total of 991 metabolites were identified in the positive ion mode and 673 metabolites in the negative ion mode across the samples subjected to each treatment regimen. Notably, the four treatments augmented with organic fertilizer exhibited a significant array of differential metabolites when juxtaposed with treatment T1, in both the positive and negative ion detection modes.
Table 4.
Total number of differential metabolites.
The non-targeted metabolomic analysis was conducted on the roasted tobacco samples treated with varying proportions of organic and chemical fertilizers. The differences among the treatments were assessed using PCA with the positive and negative ion modes, as shown in Figure 1a,b, which demonstrated the evident separation of the groups in both ion modes. To further investigate the group differentiation, the partial least squares (PLS) analysis was synchronized, and the multiplicative discriminant analysis (PLS-DA) was performed simultaneously, with the results presented in Figure 1c,d. To assess the effectiveness of PLS-DA, the analysis was validated using 200 permutation tests for both modes, as shown in Figure 1e,f. The R2 values for both modes approached 1, indicating a high proportion of data variance explained by the model, and the Q2 values greater than 0.5 demonstrated the superior predictive ability of the model.
Figure 1.
Multivariate analysis of metabolites across different treatments. PCA result plots for metabolites in the negative ion mode (a) and positive ion mode (b), PLS-DA result plots for metabolites in the negative ion mode (c) and positive ion mode (d), and validation plots depicting the predictive performance of metabolites in the negative ion mode (e) and positive ion mode (f) assessed via 200 alignment tests.
As shown in Figure 2, there was a clear separation between the groups. A differential analysis was conducted to compare the 100% organic fertilizer treatment group with the 100% chemical fertilizer treatment group, revealing the specific differential metabolites between the two treatments. A volcano plot for this differential analysis with a p-value threshold of <0.05 is shown in Figure 2a. In the anionic mode, the most significant metabolites were prostaglandin E1 ethanolamide and picrotoxinin. The volcano plot for the cationic mode shown in Figure 2b highlighted the ADBICA N-pentanoic acid and 2,7,7-trimethyl-5,6,7,8-tetrahydroquinolin-5-one oxime as the most significant. The heatmaps of the top 20 anionic-mode differential metabolites for each treatment, presented in Figure 2c, indicated that the metabolites such as PA 18:1_18:2, LPG 18:3, and prostaglandin E1 ethanolamide increased with the proportion of organic fertilizer, while picrotoxinin, 1,5,8-trihydroxy-9-oxo-9H-xanthen-3-yl beta-D-glucopyranoside, and LPC 15:0 decreased. Similarly, the heatmap for the top 20 cationic-mode differential metabolites between organic and chemical fertilizer treatments, shown in Figure 2d, demonstrated a comparable trend, with the metabolites such as gelsemine, maltotetraose and N-palmitoyl taurine having the highest concentrations in the 100% chemical fertilizer treatment group, and epibrassinolide, reserpine, and hyoscyamine being the most concentrated in the 100% organic fertilizer treatment group.
Figure 2.
Metabolite difference analysis plots for 100% organic and 100% chemical fertilizer treatment groups. Volcano plots of negatively differential metabolites (a) and positively differential metabolites (b), and heat maps of the top 20 negatively differential metabolites (c), and the top 20 positively differential metabolites (d).
After identifying the differential metabolites, both the up-regulated and down-regulated metabolites were analyzed for the specific functions. The up-regulated metabolites underwent the enrichment analysis (Figure 3). As shown in Figure 3a, the metabolites were mainly enriched in the three KEGG pathways, including metabolism, genetic information processing, and environmental information processing. In metabolism, the metabolites were ranked in descending order of significance based on the p-value, alanine, the three KEGG processes included alanine, aspartate, and glutamate metabolism; D-amino acid metabolism; purine metabolism; tryptophan metabolism; cyanoamino acid metabolism; valine, leucine, and isoleucine metabolism; and cyanoamino acid metabolism. The three KEGG processes of environmental information processing were leucine and isoleucine biosynthesis; arginine biosynthesis; beta-alanine metabolism; pyrimidine metabolism; phenylalanine, tyrosine, and tryptophan biosynthesis; monobactam biosynthesis; tropane, piperidine, and pyridine alkaloid biosynthesis; histidine metabolism; phenylalanine metabolism; nitrogen metabolism; caffeine metabolism; nicotinate, and nicotinamide metabolism; as well as the biosynthesis of various plant secondary metabolites. The biological processes under the genetic information processing hierarchy were aminoacyl-tRNA biosynthesis, and under the environment information processing hierarchy, the ABC transporters were identified.
Figure 3.
Enrichment analysis plots of up-regulated metabolites from organic and chemical fertilizer treatments. Categorical bar graph of KEGG enrichment analysis of up-regulated metabolites (a), bubble graph of KEGG enrichment analysis of up-regulated metabolites (b), and string graph of enrichment analysis of up-regulated metabolites (c).
The same analysis and mapping were conducted for the down-regulated metabolites, with the results shown in Figure 4. These metabolites are mainly enriched in two KEGG pathways, such as metabolism and environmental information processing. In the metabolism category, the significant pathways in the descending order of the p-value significance were galactose metabolism, starch, and sucrose metabolism, betalain biosynthesis, biosynthesis of unsaturated fatty acids, tyrosine metabolism, glycolysis/gluconeogenesis, tryptophan metabolism, pentose phosphate pathway, isoquinoline alkaloid biosynthesis, flavonoid biosynthesis, arachidonic acid metabolism, riboflavin metabolism, stilbenoid, diarylheptanoid and gingerol biosynthesis, linoleic acid metabolism, vitamin B6 metabolism, pan-pantothenate and CoA biosynthesis, glycerolipid metabolism, zeatin biosynthesis, and terpenoid backbone biosynthesis. Under the environmental information processing, the biological processes identified were the ABC transporters.
Figure 4.
Enrichment analysis plots of down-regulated metabolites from organic and chemical fertilizer treatments. Categorical bar graph of KEGG enrichment analysis of down-regulated metabolites (a), bubble graph of KEGG enrichment analysis of down-regulated metabolites (b), and string graph of enrichment analysis of down-regulated metabolites (c).
The metabolites with an absolute log2FoldChange greater than 0.5 were further screened, contributing to a total of 21 metabolites with substantial differences. A heat map was generated to illustrate the changes across the treatments. Among these, six metabolites were up-regulated, including hyoscyamine, reserpine, 3-amino-2,6-diphenyl-4,7-dihydro-2H-pyrazolo [3,4-d]pyrimidin-4-one, and ADBICA N-pentanoic acid metabolite, while 15 metabolites, such as 15(R)-15-methyl prostaglandin A2, were down-regulated. The time-series analysis was conducted on the 21 metabolites to categorize them based on their changing trends. This analysis clustered the samples or variables according to their similarities using cluster analysis to identify the metabolites with similar temporal patterns. The results, depicted in Figure 5a–d, revealed that the 21 metabolites were divided into four clusters. Cluster 1 (Figure 5a) exhibited a trend of fluctuating increases from T1 to T5. Cluster 2 (Figure 5b) exhibited a trend of decreasing and then increasing, with the concentrations not returning to the level of T1; the lowest concentration was observed at T2, and the increase rate from T2 to T3 was higher than from T3 to T5. Cluster 3 (Figure 5c) had the highest concentrations at T1, with less fluctuation from T2 to T5. Cluster 4 (Figure 5d) declined from T1 to T2, increased from T2 to T3, and then declined between T3 and T5, illustrating the varying trends among metabolites.
Figure 5.
Metabolite trend clustering analysis. Cluster 1–4 trend fitting plots (a–d) and heatmap of metabolite trend changes in each treatment (e).
3.3. Correlation Analysis Between Differential Metabolites and Roasted Tobacco Quality Indicators
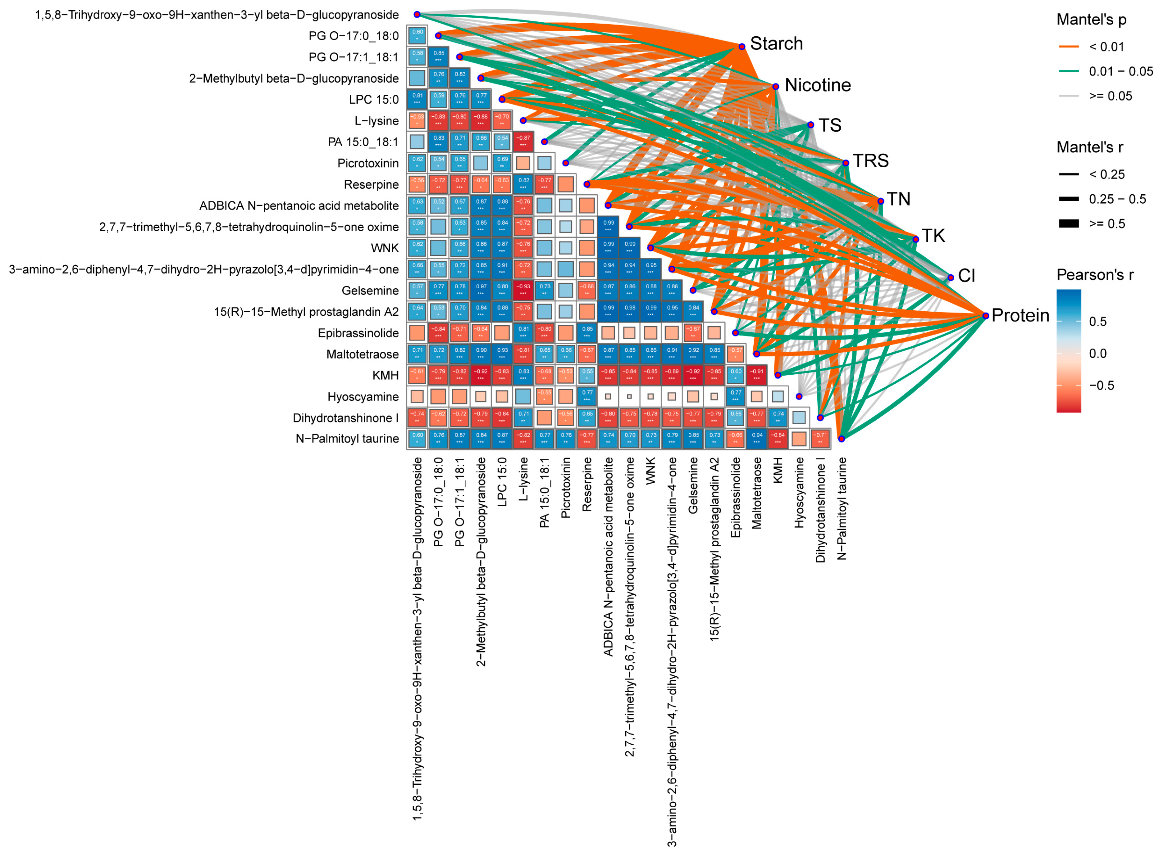
Based on a log2FoldChange absolute value greater than 0.5, 21 metabolites with significant multiplicative differences were further analyzed and plotted against the chemical quality of roasted tobacco (Figure 6). This analysis showed that chemical mass was significantly correlated with differential metabolites, most of which were strongly correlated with chemical mass. The metabolite with the greatest relevance to starch is KMH (r = 0.67, p = 0.67, p = 0.5, p = 0.5) (r = 0.67, p < 0.01), followed by 3-amino-2,6-diphenyl-4,7-dihydro-2H-pyrazolo [3,4-d]pyrimidin-4-one (r = 0.62, p < 0.01). For nicotine formation, the strongest correlation was found for 2,7,7-trimethyl-5,6,7,8-tetrahydroquinolin-5-one oxime (r = 0.41, p < 0.01), followed by 15(R)-15 methyl prostaglandin A2 (r = 0.40, p < 0.01). WNK was a significant metabolite for the formation of total sugars (r = 0.35, p < 0.05), as was 2,7,7-trimethyl-5,6,7,8-tetrahydroquinolin-5-one oxime (r = 0.34, p < 0.05). L-lysine was the metabolite most strongly associated with reducing sugars (r = 0.47, p < 0.01), followed by Reserpine (r = 0.47, p < 0.05). For total nitrogen, 3-amino-2,6-diphenyl-4,7-dihydro-2H-pyrazolo [3,4-d]pyrimidin-4-one showed the strongest and strongest correlation with total nitrogen (r = 0.51, p < 0.01), followed by LPC 15:0 (r = 0.45, p < 0.01). Reserpine was the metabolite most strongly associated with potassium (r = 0.61, p < 0.01), followed by LPC 15:0 (r = 0.43, p < 0.05). PG O-17:0_18:0 was the metabolite most strongly correlated with chloride (r = 0.40, p < 0.05), followed by PG O-17:1_18:1 (r = 0.39, p < 0.05). Finally, 3-amino-2,6-diphenyl-4,7-dihydro-2H-pyrazolo [3,4-d]pyrimidin-4-one was the metabolite with the strongest correlation with protein (r = 0.47, p < 0.01), followed by 2,7,7-trimethyl-5,6,7,8-tetrahydroquinolin-5-one oxime (r = 0.43, p < 0.01).
Figure 6.
Mantel analysis plot of 21 differential metabolites with chemical indicators of roasted tobacco. “Mantel’s p” indicates the correlation between each differential metabolite and chemical indicator variables, “Mantel’s r” is used to measure the strength of correlation between differential metabolites and chemical indicators, and “Pearson’s r” indicates the linear correlation between each differential metabolite. *: indicates a significance level of p < 0.05; **: indicates a significance level of p < 0.01; ***: indicates a significance level of p < 0.001.
The 21 metabolites with significant multiplicative differences, identified by the log2FoldChange absolute values greater than 0.5, were further analyzed and plotted with yield, effective leaf number, and physical characteristics of roasted tobacco in the Mantel analysis (Figure 7). Analyses revealed that the majority of the metabolites under investigation exhibited weak correlations with yield, leaf length, leaf width, individual leaf weight, and leaf mass. Nevertheless, it is noteworthy that picrotoxinin demonstrated a significant correlation with effective leaf number (r = 0.25, p < 0.05), whereas hyoscyamine was significantly correlated with leaf thickness (r = 0.46, p < 0.01). Furthermore, the majority of the differential metabolites were strongly correlated with tobacco stem ratio, LPC 15:0 displayed the most significant correlation (r = 0.60, p < 0.01), followed by PG O-17:1_18:1 (r = 0.54, p < 0.01).
Figure 7.
Mantel analysis plot of 21 differential metabolites with yield, effective leaf number, and physical properties of roasted tobacco. *: indicates a significance level of p < 0.05; **: indicates a significance level of p < 0.01; ***: indicates a significance level of p < 0.001.
4. Discussion
4.1. Effect of Organic Fertilizer Replacing Chemical Fertilizer on the Quality of Roasted Tobacco
The chemical composition of roasted tobacco is fundamental to its flavor profile and quality characteristics, influences smoking quality and attributes, and serves as a key indicator for tobacco quality assessment [26]. Certain factors, such as total sugar, reducing sugar, total nitrogen, nicotine, potassium, and chlorine, are crucial for evaluating the intrinsic quality and flavor of tobacco [27]. These factors can be affected by genetics, cultivation techniques, and environmental conditions [28]. Studies have indicated that organic amendments can enhance tobacco growth by directly or indirectly supplying essential nutrients, thereby improving tobacco development [29].
Previous studies have shown that bio-organic fertilizers can promote the opening of the middle and upper leaves of roasted tobacco plants, improve their resistance to diseases, and positively affect the chemical composition of first-roasted tobacco leaves, thus improving the overall quality of tobacco leaves [30]. Plowing and ryegrass returning to the field can increase the potassium content of roasted tobacco mesophyll by 7.69% to 10.07% [14]. In this study, the potassium content of the chemical fertilizer treatment was significantly lower than that of the organic fertilizer treatment, which is consistent with the results of previous studies. Furthermore, in the findings of Ruan et al. (2021), the application of organic fertilizers reduced nicotine content and increased the potassium-chlorine ratio [27], which is consistent with the results of this study. Relevant studies have shown that the application of microbial fertilizers can reduce the nicotine content of tobacco, increase the potassium content of tobacco, and make the internal chemical composition of roasted tobacco more coordinated [31]. In this study, the chemical quality of tobacco treated with organic fertilizers was higher than that of tobacco treated with single chemical fertilizers, indicating that organic fertilizers promoted the coordination of tobacco chemical composition. The key chemical elements affecting the main aroma components of roasted tobacco include total nitrogen, nicotine, and protein. Weng et al. (2024) showed that higher total nitrogen and nitrogen-alkali ratios, as well as lower levels of total sugars and nicotine, promote the prominence of the major aroma components of roasted tobacco [32]. In this study, the application of organic fertilizer increased total nitrogen and decreased the total sugars and nicotine content of the tobacco leaves as compared to the chemical fertilizer treatments, thereby improving the overall quality of the roasted tobacco.
4.2. Changes in Tobacco Metabolites Based on Organic Versus Chemical Fertilizer Conditions
Metabolomics, as an emerging analytical method for the qualitative and quantitative analysis of metabolites, has been employed to identify the changes in tobacco metabolites resulting from genetic and environmental factors [33,34]. Previous studies have shown that organic nutrient solutions increase the biosynthesis of leucine and isoleucine in tomatoes [35], and in the present study also, a significant increase in the biosynthesis of valine, leucine and isoleucine was observed in the up-regulated metabolites. In addition, the metabolism of glutamate and glutamine was promoted by increased application of organic fertilizers, which is consistent with the findings of Wu et al. (2024) and others [36]. Amino acid metabolism and polyamines are essential for linking various pathways of carbon, nitro, and secondary metabolism [37]. In the present study, D-amino acid metabolism was not evident in the metabolites up-regulated by organic fertilizer treatment. We observed that the trends of five metabolites demonstrated a high degree of correlation, including ADBICA N-pentanoic acid, 2,7,7-trimethyl-5,6,7,8-tetrahydroquinolin-5-one oxime, WNK, 3-amino-2,6-diphenyl-4,7-dihydro-2H-pyrazolo [3,4-d]pyrimidin-4-one, and 15(R)-15-Methyl prostaglandin A2. This indicated that these metabolites shared common metabolic pathways.
4.3. Correlation Between Tobacco Metabolites and Tobacco Quality
The development of metabolomics technology has provided new insights into tobacco quality, highlighting the significant role of tobacco metabolite changes in regulating the quality. The key chemical components of tobacco, including total sugars, reducing sugars, nicotine, and starch, are closely related to its metabolic pathways. Organic fertilizers not only supply essential nutrients for the growth of roasted tobacco but also enhance the activity of beneficial microorganisms by improving the soil microbial community structure. This affects the metabolic processes and overall quality of roasted tobacco [38]. Research has indicated that the quality of roasted tobacco is closely associated with the compound profile of fresh tobacco leaves, with aroma precursors playing a critical role in the aroma quality of the roasted product [39]. Phenylalanine and tyrosine are aromatic amino acids, with phenylalanine being particularly important as a precursor for aroma compounds such as benzyl alcohol and phenylethanol, which significantly influence the flavor of tobacco leaves [40]. Phenylalanine metabolism is a crucial secondary metabolic pathway in plants. It involves the synthesis of polyphenols, which are then oxidized by polyphenol oxidase to form quinones. Phenylalanine metabolism has a significant impact on tobacco leaf color, as it is enriched in up-regulated metabolites. The metabolites from the phenylalanine pathway were also involved in the structural and chemical defenses. A related study identified both the glutathione and phenylalanine pathways as the primary resistance mechanisms against E. solanacearum infection [41]. The application of organic fertilizers enhanced the phenylalanine metabolism, suggesting that the organic fertilizers may improve the resistance of tobacco plants to diseases. Arginine and proline metabolism, along with arginine biosynthesis, are crucial metabolic pathways in tobacco. Among the findings of the previous, Through its decarboxylase, arginine directly and indirectly produces putrescine, which then participates in two processes: channeling into the polyamine metabolic pathway and nicotine synthesis, thus contributing to the precursor of nicotine [42]. In the present study, arginine biosynthesis was significantly enriched in the up-regulated metabolites, demonstrating that nicotine synthesis was promoted by organic fertilizer application. ABC transporters have extensively been identified in plant cell plasma membranes, vesicle membranes, mitochondrial inner membranes, chloroplast inner membranes, and peroxisomal membranes [43]. They play a crucial role in the transport of lipids, alkaloids, amino acids, steroids, organic acids, peptides, and other compounds [44]. In this study, the ABC transporters were significantly enriched in both up-regulated and down-regulated metabolites, demonstrating their involvement in regulating the growth and biosynthesis of roasted tobacco following the application of organic fertilizer.
Excessive starch content in roasted tobacco significantly impacts its combustibility and flavor profile. In this study, we observed that metabolites associated with two metabolic pathways—galactose metabolism and starch and sucrose metabolism—were markedly down-regulated. We hypothesize that over-enrichment of these pathways may result in elevated starch and sugar accumulation in tobacco leaves. This, in turn, could disrupt the chemical equilibrium of the tobacco leaf, thereby adversely affecting its taste and overall quality.
In the present study, a total of 21 differential metabolites were screened in relation to the Mantle analysis of roasted tobacco quality. Their associated metabolic pathways were subsequently identified through the KEGG database. The analysis revealed that these differential metabolites exhibited significant correlations with the chemical composition of roasted tobacco. However, In terms of physical characteristics, these metabolites were closely related to leaf thickness and dry stem ratio alone.
5. Conclusions
First, the treatment with organic fertilizer, as a replacement for chemical fertilizer, increased the potassium content and potassium–chlorine ratio in the tobacco leaves. It also resulted in higher total nitrogen and nitrogen–alkaloid ratios as well as lower total sugar and nicotine levels. These changes contributed to the harmonization of the chemical composition of tobacco leaves and enhanced the prominence of the main chemical constituents. Second, the metabolomics analysis revealed that the organic fertilizer promoted the metabolism of arginine biosynthesis, D-amino acid metabolism, and phenylalanine metabolism, among other metabolites related to tobacco quality. It also reduced galactose metabolism, starch metabolism, and sucrose metabolism. These changes positively contributed to the overall quality of tobacco. Third, through Mantle analysis of tobacco physical characteristics and chemical quality with differential metabolites, we found that differential metabolites were closely related to chemical quality but less correlated with physical characteristics. In this study, we initially analyzed the quality and key metabolites of the tobacco leaves treated with organic fertilizers rather than chemical fertilizers and discovered that the changes in tobacco metabolites played a central role in regulating the leaf quality. Future research should further investigate the regulatory mechanisms of tobacco metabolites and explore how metabolomic technology can be used to precisely improve tobacco quality.
Supplementary Materials
The following supporting information can be downloaded at: www.mdpi.com/article/10.3390/agronomy15020470/s1, Figure S1: Total yield under each treatm; Figure S2: Heat map for correlation analysis between key metabolites and tobacco quality; Table S1: Questionnaire on agronomic traits at day 79 after transplanting; Table S2: Methods for assigning values to chemical constituents of tobacco.
Author Contributions
F.T.: writing—original draft, data curation, and investigation. L.Z. and L.N.: formal analysis, investigation, and data curation. X.F. and Y.L.: resources, supervision, and software. Y.H.: supervision, software, and data curation. J.Q.: methodology, software, and validation. S.H. and X.O.: investigation, data curation, and validation. Q.L.: writing review and editing, supervision, validation. All authors contributed to the article and approved the submitted version. All authors have read and agreed to the published version of the manuscript.
Funding
This research received no external funding.
Data Availability Statement
The original contributions presented in this study are included in the article/Supplementary Material. Further inquiries can be directed to the corresponding author.
Conflicts of Interest
The authors declare no conflicts of interest.
References
- Qaswar, M.; Li, D.-C.; Huang, J.; Han, T.-F.; Ahmed, W.; Ali, S.; Khan, M.N.; Khan, Z.H.; Xu, Y.-M.; Li, Q.; et al. Dynamics of organic carbon and nitrogen in deep soil profile and crop yields under long-term fertilization in wheat-maize cropping system. J. Integr. Agric. 2022, 21, 826–839. [Google Scholar] [CrossRef]
- Jia, X.; Wang, Y.; Zhang, Q.; Lin, S.; Zhang, Y.; Du, M.; Chen, M.; Ye, J.; Wu, Z.; Wang, H. Reasonable deep application of sheep manure fertilizer to alleviate soil acidification to improve tea yield and quality. Front. Plant Sci. 2023, 14, 1179960. [Google Scholar] [CrossRef]
- Thomas, C.L.; Acquah, G.E.; Whitmore, A.P.; McGrath, S.P.; Haefele, S.M. The effect of different organic fertilizers on yield and soil and crop nutrient concentrations. Agronomy 2019, 9, 776. [Google Scholar] [CrossRef]
- Ye, J.; Wang, Y.; Wang, Y.; Hong, L.; Jia, X.; Kang, J.; Lin, S.; Wu, Z.; Wang, H. Improvement of soil acidification in tea plantations by long-term use of organic fertilizers and its effect on tea yield and quality. Front. Plant Sci. 2022, 13, 1055900. [Google Scholar] [CrossRef] [PubMed]
- Xu, J.; Han, H.; Ning, T.; Li, Z.; Lal, R. Long-term effects of tillage and straw management on soil organic carbon, crop yield, and yield stability in a wheat-maize system. Field Crops Res. 2019, 233, 33–40. [Google Scholar] [CrossRef]
- Wu, Y.; Yan, S.; Fan, J.; Zhang, F.; Zheng, J.; Guo, J.; Xiang, Y. Combined application of soluble organic and chemical fertilizers in drip fertigation improves nitrogen use efficiency and enhances tomato yield and quality. J. Sci. Food Agric. 2020, 100, 5422–5433. [Google Scholar] [CrossRef]
- Wu, Z.; Chen, X.; Lu, X.; Zhu, Y.; Han, X.; Yan, J.; Yan, L.; Zou, W. Impact of combined organic amendments and chemical fertilizers on soil microbial limitations, soil quality, and soybean yield. Plant Soil 2024, 17, 1–18. [Google Scholar] [CrossRef]
- Marinari, S.; Masciandaro, G.; Ceccanti, B.; Grego, S. Evolution of soil organic matter changes using pyrolysis and metabolic indices: A comparison between organic and mineral fertilization. Bioresour. Technol. 2007, 98, 2495–2502. [Google Scholar] [CrossRef]
- Du, Y.; Cui, B.; Wang, Z.; Sun, J.; Niu, W. Effects of manure fertilizer on crop yield and soil properties in China: A meta-analysis. Catena 2020, 193, 104617. [Google Scholar] [CrossRef]
- Zhai, Z.G.; Hu, Q.L.; Chen, J.R.; Liu, C.X.; Guo, S.; Huang, S.Q.; Zeng, W.A. Effects of combined application of organic fertilizer and microbial agents on tobacco soil and tobacco agronomic traits. In IOP Conference Series: Earth and Environmental Science; IOP Publishing: Bristol, UK, 2020; Volume 594, p. 012023. [Google Scholar] [CrossRef]
- Jiang, Y.; Zhang, J.; Manuel, D.-B.; de Beeck, M.O.; Shahbaz, M.; Chen, Y.; Deng, X.; Xu, Z.; Li, J.; Liu, Z. Rotation cropping and organic fertilizer jointly promote soil health and crop production. J. Environ. Manag. 2022, 315, 115190. [Google Scholar] [CrossRef] [PubMed]
- Wu, X.; Li, H.; Wang, Y.; Zhang, X. Effects of bio-organic fertiliser fortified by Bacillus cereus QJ-1 on tobacco bacterial wilt control and soil quality improvement. Biocontrol Sci. Technol. 2020, 30, 351–369. [Google Scholar] [CrossRef]
- Chen, Y.; Lv, X.; Qin, Y.; Zhang, D.; Zhang, C.; Song, Z.; Liu, D.; Jiang, L.; Huang, B.; Wang, J. Effects of different botanical oil meal mixed with cow manure organic fertilizers on soil microbial community and function and tobacco yield and quality. Front. Microbiol. 2023, 14, 1191059. [Google Scholar] [CrossRef] [PubMed]
- Zhou, H.; Zhang, M.; Yang, J.; Wang, J.; Chen, Y.; Ye, X. Returning ryegrass to continuous cropping soil improves soil nutrients and soil microbiome, producing good-quality flue-cured tobacco. Front. Microbiol. 2023, 14, 1257924. [Google Scholar] [CrossRef] [PubMed]
- Fiehn, O. Metabolomics—The link between genotypes and phenotypes. Plant Mol. Biol. 2002, 48, 155–171. [Google Scholar] [CrossRef] [PubMed]
- Matamoros, V.; Casas, M.E.; Mansilla, S.; Tadić, Đ.; Cañameras, N.; Carazo, N.; Portugal, J.; Piña, B.; Díez, S.; Bayona, J. Occurrence of antibiotics in lettuce (Lactuca sativa L.) and radish (Raphanus sativus L.) following organic soil fertilisation under plot-scale conditions: Crop and human health implications. J. Hazard. Mater. 2022, 436, 129044. [Google Scholar] [CrossRef]
- Fayek, N.M.; Farag, M.A.; Saber, F.R. Metabolome classification via GC/MS and UHPLC/MS of olive fruit varieties grown in Egypt reveal pickling process impact on their composition. Food Chem. 2021, 339, 127861. [Google Scholar] [CrossRef] [PubMed]
- Huang, Z.R.; Zhang, H.; Ye, X.; Lai, N.W.; Yang, L.T.; Guo, J.X.; Chen, L.S. UHPLC-Q-TOF/MS-based metabolomics reveals altered metabolic profiles in magnesium deficient leaves of Citrus sinensis. Sci. Hortic. 2021, 278, 109870. [Google Scholar] [CrossRef]
- Zhang, X.K.; Lan, Y.B.; Huang, Y.; Zhao, X.; Duan, C.Q. Targeted metabolomics of anthocyanin derivatives during prolonged wine aging: Evolution, color contribution and aging prediction. Food Chem. 2021, 339, 127795. [Google Scholar] [CrossRef]
- Zhao, L.; Shang, S.; Tian, Y.; Gao, Y.; Song, Z.; Peng, L.; Li, Z.; Wang, B. Integrative analysis of sensory evaluation and non-targeted metabolomics to unravel tobacco leaf metabolites associated with sensory quality of heated tobacco. Front. Plant Sci. 2023, 14, 1123100. [Google Scholar] [CrossRef]
- Rontein, D.; Basset, G.; Hanson, A.D. Metabolic engineering of osmoprotectant accumulation in plants. Metab. Eng. 2002, 4, 49–56. [Google Scholar] [CrossRef]
- Liu, Y.; Lan, X.; Hou, H.; Ji, J.; Liu, X.; Lv, Z. Multifaceted Ability of Organic Fertilizers to Improve Crop Productivity and Abiotic Stress Tolerance: Review and Perspectives. Agronomy 2024, 14, 1141. [Google Scholar] [CrossRef]
- Wang, Z.; Yang, H.; Ma, Y.; Jiang, G.; Mei, X.; Li, X.; Yang, Q.; Kan, J.; Xu, Y.; Yang, T.; et al. WGCNA analysis revealing molecular mechanism that bio-organic fertilizer improves pear fruit quality by increasing sucrose accumulation and reducing citric acid metabolism. Front. Plant Sci. 2022, 13, 1039671. [Google Scholar] [CrossRef] [PubMed]
- Dunn, W.B.; Broadhurst, D.; Begley, P.; Zelena, E.; Francis-McIntyre, S.; Anderson, N.; Brown, M.; Knowles, J.D.; Halsall, A.; Haselden, J.N.; et al. Procedures for large-scale metabolic profiling of serum and plasma using gas chromatography and liquid chromatography coupled to mass spectrometry. Nat. Protoc. 2011, 6, 1060–1083. [Google Scholar] [CrossRef] [PubMed]
- Want, E.J.; Wilson, I.D.; Gika, H.; Theodoridis, G.; Plumb, R.S.; Shockcor, J.; Holmes, E.; Nicholson, J.K. Global metabolic profiling procedures for urine using UPLC–MS. Nat. Protoc. 2010, 5, 1005–1018. [Google Scholar] [CrossRef]
- Chen, J.; Li, Y.; He, X.; Jiao, F.; Xu, M.; Hu, B.; Jin, Y.; Zou, C. Influences of different curing methods on chemical compositions in different types of tobaccos. Ind. Crops Prod. 2021, 167, 113534. [Google Scholar] [CrossRef]
- Ruan, Y.; Tang, Z.; Chen, Z.; Xia, T. Effects of Combined Application of Chemical Fertilizer and Microbial Fertilizer on the Chemical Components Contents of Flue-Cured Tobacco Leaves. In IOP Conference Series: Earth and Environmental Science; IOP Publishing: Bristol, UK, 2021; Volume 792, p. 012048. [Google Scholar] [CrossRef]
- Li, L.; Lu, X.; Zhao, J.; Zhang, J.; Zhao, Y.; Zhao, C.; Xu, G. Lipidome and metabolome analysis of fresh tobacco leaves in different geographical regions using liquid chromatography–mass spectrometry. Anal. Bioanal. Chem. 2015, 407, 5009–5020. [Google Scholar] [CrossRef] [PubMed]
- Wang, F.Y.; Wang, L.; Shi, Z.Y.; Li, Y.J.; Song, Z.M. Effects of AM inoculation and organic amendment, alone or in combination, on growth, P nutrition, and heavy-metal uptake of tobacco in Pb-Cd-contaminated soil. J. Plant Growth Regul. 2012, 31, 549–559. [Google Scholar] [CrossRef]
- Ye, S.; Peng, B.; Liu, T. Effects of organic fertilizers on growth characteristics and fruit quality in Pear-jujube in the Loess Plateau. Sci. Rep. 2022, 12, 13372. [Google Scholar] [CrossRef] [PubMed]
- Shang, C.; Chen, A.; Chen, G.; Li, H.; Guan, S.; He, J. Microbial biofertilizer decreases nicotine content by improving soil nitrogen supply. Appl. Biochem. Biotechnol. 2017, 181, 1–14. [Google Scholar] [CrossRef] [PubMed]
- Weng, S.; Deng, M.; Chen, S.; Yang, R.; Li, J.; Zhao, X.; Ji, S.; Wu, L.; Ni, L.; Zhang, E.; et al. Application of pectin hydrolyzing bacteria in tobacco to improve flue-cured tobacco quality. Front. Bioeng. Biotechnol. 2024, 12, 1340160. [Google Scholar] [CrossRef] [PubMed]
- Zhang, L.; Wang, X.; Guo, J.; Xia, Q.; Zhao, G.; Zhou, H.; Xie, F. Metabolic profiling of Chinese tobacco leaf of different geographical origins by GC-MS. J. Agric. Food Chem. 2013, 61, 2597–2605. [Google Scholar] [CrossRef]
- Zhao, Y.; Zhao, C.; Lu, X.; Zhou, H.; Li, Y.; Zhou, J.; Chang, Y.; Zhang, J.; Jin, L.; Lin, F.; et al. Investigation of the relationship between the metabolic profile of tobacco leaves in different planting regions and climate factors using a pseudotargeted method based on gas chromatography/mass spectrometry. J. Proteome Res. 2013, 12, 5072–5083. [Google Scholar] [CrossRef] [PubMed]
- Li, W.; Lu, X.; Li, J. The effect of organic nutrient solution on flavor in ripe cherry tomato fruit—Transcriptome and metabolomic analyses. Environ. Exp. Bot. 2022, 194, 104721. [Google Scholar] [CrossRef]
- Wu, M.; Zhao, P.; Liu, L.; Zhao, Q.; Li, Q.; Li, L.; Xu, J. The organic manure-improved yield and quality in strawberries is attributed to metabolic reprogramming to increase amino acids, sugar/acid ratio, flavonoids and phenolic volatiles. Plant Soil 2024, 504, 679–697. [Google Scholar] [CrossRef]
- Majumdar, R.; Barchi, B.; Turlapati, S.A.; Gagne, M.; Minocha, R.; Long, S.; Minocha, S.C. Glutamate, ornithine, arginine, proline, and polyamine metabolic interactions: The pathway is regulated at the post-transcriptional level. Front. Plant Sci. 2016, 7, 78. [Google Scholar] [CrossRef]
- Aulakh, C.S.; Sharma, S.; Thakur, M.; Kaur, P. A review of the influences of organic farming on soil quality, crop productivity and produce quality. J. Plant Nutr. 2022, 45, 1884–1905. [Google Scholar] [CrossRef]
- Liu, A.; Yuan, K.; Li, Q.; Liu, S.; Li, Y.; Tao, M.; Xu, H.; Tian, J.; Guan, S.; Zhu, W. Metabolomics and proteomics revealed the synthesis difference of aroma precursors in tobacco leaves at various growth stages. Plant Physiol. Biochem. 2022, 192, 308–319. [Google Scholar] [CrossRef]
- Zhao, C.J.; Schieber, A.; Gänzle, M.G. Formation of taste-active amino acids, amino acid derivatives and peptides in food fermentations—A review. Food Res. Int. 2016, 89, 39–47. [Google Scholar] [CrossRef] [PubMed]
- Li, J.; Yang, R.; Jiang, Y.; Sun, S.; Li, J.; Gu, H.; Lin, Y.; Luo, X.; He, C.; Chen, Y. Comparative proteomic analysis by isobaric tags for the relative and absolute quantification reveals the responses of tobacco (Nicotiana tabacum L.) Roots to Different Soil Types. Front. Plant Sci. 2022, 13, 847388. [Google Scholar] [CrossRef]
- Chintapakorn, Y.; Hamill, J.D. Antisense-mediated reduction in ADC activity causes minor alterations in the alkaloid profile of cultured hairy roots and regenerated transgenic plants of Nicotiana tabacum. Phytochemistry 2007, 68, 2465–2479. [Google Scholar] [CrossRef]
- Goossens, A.; Hakkinen, S.T.; Laakso, I.; Oksman-Caldentey, K.M.; Inzé, D. Secretion of secondary metabolites by ATP-binding cassette transporters in plant cell suspension cultures. Plant Physiol. 2003, 131, 1161–1164. [Google Scholar] [CrossRef]
- Otani, M.; Shitan, N.; Sakai, K.; Martinoia, E.; Sato, F.; Yazaki, K. Characterization of vacuolar transport of the endogenous alkaloid berberine in Coptis japonica. Plant Physiol. 2005, 138, 1939–1946. [Google Scholar] [CrossRef] [PubMed]
Disclaimer/Publisher’s Note: The statements, opinions and data contained in all publications are solely those of the individual author(s) and contributor(s) and not of MDPI and/or the editor(s). MDPI and/or the editor(s) disclaim responsibility for any injury to people or property resulting from any ideas, methods, instructions or products referred to in the content. |
© 2025 by the authors. Licensee MDPI, Basel, Switzerland. This article is an open access article distributed under the terms and conditions of the Creative Commons Attribution (CC BY) license (https://creativecommons.org/licenses/by/4.0/).






