The CDK1-Related lncRNA and CXCL8 Mediated Immune Resistance in Lung Adenocarcinoma
Abstract
:1. Introduction
2. Materials and Methods
2.1. Data Source and Processing
2.2. Exploration of CDK1-Associated lncRNAs
2.2.1. Exploration of CDK1-Associated Differentially Expressed Genes (DEGs)
2.2.2. Dentification of Hub-lncRNA
2.2.3. Validation of RNA Expression Levels and Clinical Relevance
2.2.4. Molecular Correlation Analysis
2.3. CDK1 and the Immune Response
2.3.1. Prediction of Responsiveness to ICIs
2.3.2. Immune Infiltration Analysis
2.3.3. Clinical Relevance Analysis
2.4. Pathway Correlation Analysis of Molecular
2.5. Single-Cell Analysis
3. Results
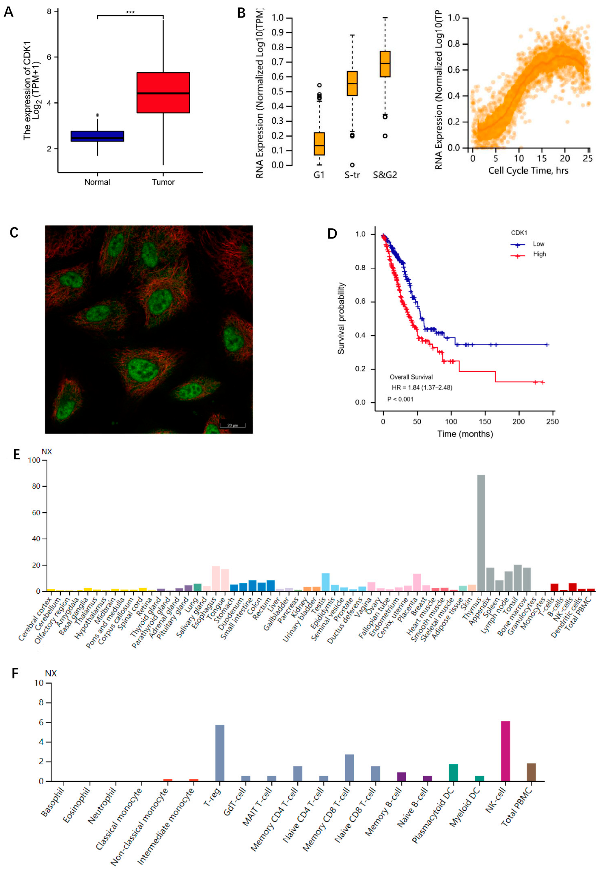
3.1. Clinically Relevant Information for CDK1
3.2. Exploration of CDK1-Associated lncRNAs
3.2.1. Exploration of CDK1-Associated DEGs
3.2.2. Identification of Hub-lncRNA
3.2.3. Validation of RNA Expression Levels and Clinical Relevance
3.2.4. Molecular Correlation Analysis
3.3. Immunotherapy Response Modulation Explorations
3.3.1. Prediction of Responsiveness to ICIs
3.3.2. CDK1 Was Closely Related to CXCL Family
3.3.3. Relevance of the IL Family to Immunotherapy
3.3.4. Clinical Relevance of CXCL8
3.3.5. Immune Infiltration Analysis
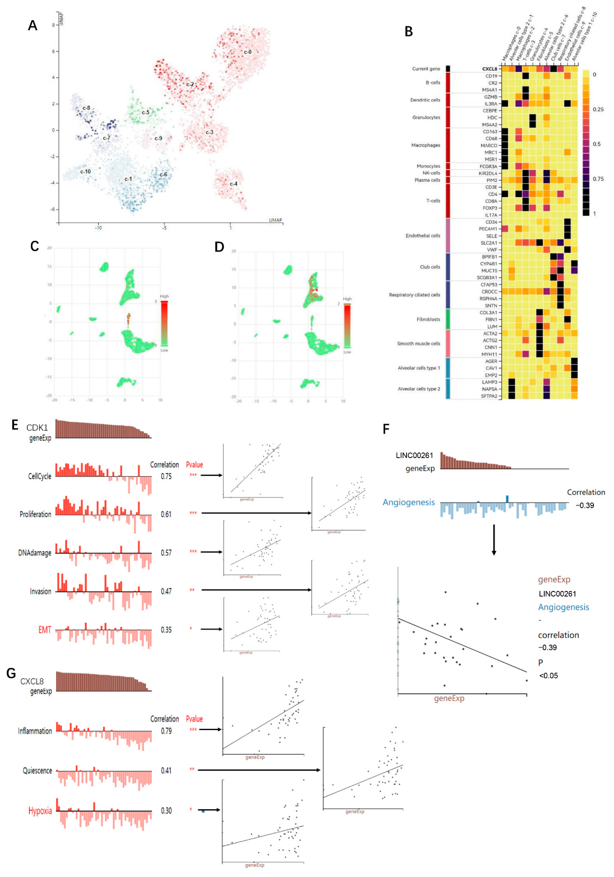
3.4. Pathway Correlation Analysis of Molecular
3.5. Single-Cell Analysis
4. Discussion
5. Conclusions
Supplementary Materials
Author Contributions
Funding
Institutional Review Board Statement
Informed Consent Statement
Data Availability Statement
Acknowledgments
Conflicts of Interest
References
- Sung, H.; Ferlay, J.; Siegel, R.L.; Laversanne, M.; Soerjomataram, I.; Jemal, A.; Bray, F. Global Cancer Statistics 2020: GLOBOCAN Estimates of Incidence and Mortality Worldwide for 36 Cancers in 185 Countries. CA Cancer J. Clin. 2021, 71, 209–249. [Google Scholar] [CrossRef] [PubMed]
- Zhou, C.; Wu, Y.L.; Chen, G.; Feng, J.; Liu, X.Q.; Wang, C.; Zhang, S.; Wang, J.; Zhou, S.; Ren, S.; et al. Erlotinib versus chemotherapy as first-line treatment for patients with advanced EGFR mutation-positive non-small-cell lung cancer (OPTIMAL, CTONG-0802): A multicentre, open-label, randomised, phase 3 study. Lancet Oncol. 2011, 12, 735–742. [Google Scholar] [CrossRef]
- Garassino, M.C.; Gadgeel, S.; Esteban, E.; Felip, E.; Speranza, G.; Domine, M.; Hochmair, M.J.; Powell, S.; Cheng, S.Y.S.; Bischoff, H.G.; et al. Patient-reported outcomes following pembrolizumab or placebo plus pemetrexed and platinum in patients with previously untreated, metastatic, non-squamous non-small-cell lung cancer (KEYNOTE-189): A multicentre, double-blind, randomised, placebo-controlled, phase 3 trial. Lancet Oncol. 2020, 21, 387–397. [Google Scholar] [PubMed]
- Roskoski, R., Jr. Cyclin-dependent protein serine/threonine kinase inhibitors as anticancer drugs. Pharm. Res. 2019, 139, 471–488. [Google Scholar] [CrossRef]
- Chou, J.; Quigley, D.A.; Robinson, T.M.; Feng, F.Y.; Ashworth, A. Transcription-Associated Cyclin-Dependent Kinases as Targets and Biomarkers for Cancer Therapy. Cancer Discov. 2020, 10, 351–370. [Google Scholar] [CrossRef]
- Knudsen, E.S.; Kumarasamy, V.; Nambiar, R.; Pearson, J.D.; Vail, P.; Rosenheck, H.; Wang, J.; Eng, K.; Bremner, R.; Schramek, D.; et al. CDK/cyclin dependencies define extreme cancer cell-cycle heterogeneity and collateral vulnerabilities. Cell Rep. 2022, 38, 110448. [Google Scholar] [CrossRef]
- Spencer, S.L.; Cappell, S.D.; Tsai, F.C.; Overton, K.W.; Wang, C.L.; Meyer, T. The proliferation-quiescence decision is controlled by a bifurcation in CDK2 activity at mitotic exit. Cell 2013, 155, 369–383. [Google Scholar] [CrossRef]
- Wu, Y.M.; Cieslik, M.; Lonigro, R.J.; Vats, P.; Reimers, M.A.; Cao, X.; Ning, Y.; Wang, L.; Kunju, L.P.; de Sarkar, N.; et al. Inactivation of CDK12 Delineates a Distinct Immunogenic Class of Advanced Prostate Cancer. Cell 2018, 173, 1770–1782.e14. [Google Scholar] [CrossRef]
- O’Leary, B.; Finn, R.S.; Turner, N.C. Treating cancer with selective CDK4/6 inhibitors. Nat. Rev. Clin. Oncol. 2016, 13, 417–430. [Google Scholar] [CrossRef]
- Smith, H.L.; Southgate, H.; Tweddle, D.A.; Curtin, N.J. DNA damage checkpoint kinases in cancer. Expert Rev. Mol. Med. 2020, 22, e2. [Google Scholar] [CrossRef]
- Schmidt, M.; Rohe, A.; Platzer, C.; Najjar, A.; Erdmann, F.; Sippl, W. Regulation of G2/M Transition by Inhibition of WEE1 and PKMYT1 Kinases. Molecules 2017, 22, 2045. [Google Scholar] [CrossRef] [PubMed]
- Wu, C.X.; Wang, X.Q.; Chok, S.H.; Man, K.; Tsang, S.H.Y.; Chan, A.C.Y.; Ma, K.W.; Xia, W.; Cheung, T.T. Blocking CDK1/PDK1/beta-Catenin signaling by CDK1 inhibitor RO3306 increased the efficacy of sorafenib treatment by targeting cancer stem cells in a preclinical model of hepatocellular carcinoma. Theranostics 2018, 8, 3737–3750. [Google Scholar] [CrossRef] [PubMed]
- Qi, X.; Zhang, D.H.; Wu, N.; Xiao, J.H.; Wang, X.; Ma, W. ceRNA in cancer: Possible functions and clinical implications. J. Med. Genet. 2015, 52, 710–718. [Google Scholar] [CrossRef] [PubMed]
- Thul, P.J.; Lindskog, C. The human protein atlas: A spatial map of the human proteome. Protein Sci. 2018, 27, 233–244. [Google Scholar] [CrossRef]
- Love, M.I.; Huber, W.; Anders, S. Moderated estimation of fold change and dispersion for RNA-seq data with DESeq2. Genome Biol. 2014, 15, 550. [Google Scholar] [CrossRef]
- Ito, K.; Murphy, D. Application of ggplot2 to Pharmacometric Graphics. CPT Pharmacomet. Syst. Pharm. 2013, 2, e79. [Google Scholar] [CrossRef]
- Shi, Y.; Zhang, D.D.; Liu, J.B.; Yang, X.L.; Xin, R.; Jia, C.Y.; Wang, H.M.; Lu, G.X.; Wang, P.Y.; Liu, Y.; et al. Comprehensive analysis to identify DLEU2L/TAOK1 axis as a prognostic biomarker in hepatocellular carcinoma. Mol. Ther. Nucleic. Acids. 2021, 23, 702–718. [Google Scholar] [CrossRef]
- Li, J.H.; Liu, S.; Zhou, H.; Qu, L.H.; Yang, J.H. Starbase v2.0: Decoding miRNA-ceRNA, miRNA-ncRNA and protein-RNA interaction networks from large-scale CLIP-Seq data. Nucleic Acids Res. 2014, 42, D92–D97. [Google Scholar] [CrossRef]
- Chen, H.; Boutros, P.C. VennDiagram: A package for the generation of highly-customizable Venn and Euler diagrams in R. BMC Bioinform. 2011, 12, 35. [Google Scholar] [CrossRef]
- Zheng, Y.; Xu, Q.; Liu, M.; Hu, H.; Xie, Y.; Zuo, Z.; Ren, J. lnCAR: A Comprehensive Resource for lncRNAs from Cancer Arrays. Cancer Res. 2019, 79, 2076–2083. [Google Scholar] [CrossRef] [Green Version]
- Jiang, P.; Gu, S.; Pan, D.; Fu, J.; Sahu, A.; Hu, X.; Li, Z.; Traugh, N.; Bu, X.; Li, B. Signatures of T cell dysfunction and exclusion predict cancer immunotherapy response. Nat. Med. 2018, 24, 1550–1558. [Google Scholar] [CrossRef]
- Ru, B.; Wong, C.N.; Tong, Y.; Zhong, J.Y.; Zhong, S.S.W.; Wu, W.C.; Chu, K.C.; Wong, C.Y.; Lau, C.Y.; Chen, I.; et al. TISIDB: An integrated repository portal for tumor-immune system interactions. Bioinformatics 2019, 35, 4200–4202. [Google Scholar] [CrossRef] [PubMed]
- Wei, J.; Huang, K.; Chen, Z.; Hu, M.; Bai, Y.; Lin, S.; Du, H. Characterization of Glycolysis-Associated Molecules in the Tumor Microenvironment Revealed by Pan-Cancer Tissues and Lung Cancer Single Cell Data. Cancers 2020, 12, 1788. [Google Scholar] [CrossRef] [PubMed]
- Hanzelmann, S.; Castelo, R.; Guinney, J. GSVA: Gene set variation analysis for microarray and RNA-seq data. BMC Bioinform. 2013, 14, 7. [Google Scholar] [CrossRef] [PubMed]
- Zhou, Y.; Zhou, B.; Pache, L.; Chang, M.; Khodabakhshi, A.H.; Tanaseichuk, O.; Benner, C.; Chanda, S.K. Metascape provides a biologist-oriented resource for the analysis of systems-level datasets. Nat. Commun. 2019, 10, 1523. [Google Scholar] [CrossRef] [PubMed]
- Zeng, J.; Zhang, Y.; Shang, Y.; Mai, J.; Shi, S.; Lu, M.; Bu, C.; Zhang, Z.; Zhang, Z.; Li, Y.; et al. CancerSCEM: A database of single-cell expression map across various human cancers. Nucleic Acids Res. 2022, 50, D1147–D1155. [Google Scholar] [CrossRef]
- Yuan, H.; Yan, M.; Zhang, G.; Liu, W.; Deng, C.; Liao, G.; Xu, L.; Luo, T.; Yan, H.; Long, Z.; et al. CancerSEA: A cancer single-cell state atlas. Nucleic Acids Res. 2019, 47, D900–D908. [Google Scholar] [CrossRef]
- Overwijk, W.W.; Tagliaferri, M.A.; Zalevsky, J. Engineering IL-2 to Give New Life to T Cell Immunotherapy. Annu. Rev. Med. 2021, 72, 281–311. [Google Scholar] [CrossRef]
- Kaplanov, I.; Carmi, Y.; Kornetsky, R.; Apte, R.N. Blocking IL-1beta reverses the immunosuppression in mouse breast cancer and synergizes with anti-PD-1 for tumor abrogation. Proc. Natl. Acad. Sci. USA 2019, 116, 1361–1369. [Google Scholar] [CrossRef]
- Lin, C.; He, H.; Liu, H.; Li, R.; Chen, Y.; Qi, Y.; Jiang, Q.; Chen, L.; Zhang, P.; Zhang, H.; et al. Tumour-associated macrophages-derived CXCL8 determines immune evasion through autonomous PD-L1 expression in gastric cancer. Gut 2019, 68, 1764–1773. [Google Scholar] [CrossRef]
- Sanmamed, M.F.; Perez-Gracia, J.L.; Schalper, K.A.; Fusco, J.P.; Gonzalez, A.; Rodriguez-Ruiz, M.E.; Oñate, C.; Perez, G.; Alfaro, C.; Martín-Algarra, S.; et al. Changes in serum interleukin-8 (IL-8) levels reflect and predict response to anti-PD-1 treatment in melanoma and non-small-cell lung cancer patients. Ann. Oncol. 2017, 28, 1988–1995. [Google Scholar] [CrossRef] [PubMed]
- Bader, G.D.; Hogue, C.W. An automated method for finding molecular complexes in large protein interaction networks. BMC Bioinform. 2003, 4, 2. [Google Scholar] [CrossRef]
- Zhang, M.; Gao, F.; Yu, X.; Zhang, Q.; Sun, Z.; He, Y.; Guo, W. LINC00261: A burgeoning long noncoding RNA related to cancer. Cancer Cell Int. 2021, 21, 274. [Google Scholar] [CrossRef] [PubMed]
- Shi, J.; Ma, H.; Wang, H.; Zhu, W.; Jiang, S.; Dou, R.; Yan, B. Overexpression of LINC00261 inhibits non-small cell lung cancer cells progression by interacting with miR-522-3p and suppressing Wnt signaling. J. Cell. Biochem. 2019, 120, 18378–18387. [Google Scholar] [CrossRef] [PubMed]
- Wang, Z.; Zhang, J.; Yang, B.; Li, R.; Jin, L.; Wang, Z.; Yu, H.; Liu, C.; Mao, Y.; You, Q. Long Intergenic Noncoding RNA 00261 Acts as a Tumor Suppressor in Non-Small Cell Lung Cancer via Regulating miR-105/FHL1 Axis. J. Cancer 2019, 10, 6414–6421. [Google Scholar] [CrossRef] [PubMed]
- Dhamija, S.; Becker, A.C.; Sharma, Y.; Myacheva, K.; Seiler, J.; Diederichs, S. LINC00261 and the Adjacent Gene FOXA2 Are Epithelial Markers and Are Suppressed during Lung Cancer Tumorigenesis and Progression. Noncoding RNA 2018, 5, 2. [Google Scholar] [CrossRef]
- Guo, C.; Shi, H.; Shang, Y.; Zhang, Y.; Cui, J.; Yu, H. LncRNA LINC00261 overexpression suppresses the growth and metastasis of lung cancer via regulating miR-1269a/FOXO1 axis. Cancer Cell Int. 2020, 20, 275. [Google Scholar] [CrossRef]
- Liu, S.; Zheng, Y.; Zhang, Y.; Zhang, J.; Xie, F.; Guo, S.; Gu, J.; Yang, J.; Zheng, P.; Lai, J.; et al. Methylation-mediated LINC00261 suppresses pancreatic cancer progression by epigenetically inhibiting c-Myc transcription. Theranostics 2020, 10, 10634–10651. [Google Scholar] [CrossRef]
- Zheng, N.; Lu, Y. Targeting the IL-9 pathway in cancer immunotherapy. Hum. Vaccines Immunother. 2020, 16, 2333–2340. [Google Scholar] [CrossRef]
- Dietachmayr, M.; Rathakrishnan, A.; Karpiuk, O.; von Zweydorf, F.; Engleitner, T.; Fernández-Sáiz, V.; Schenk, P.; Ueffing, M.; Rad, R.; Eilers, M.; et al. Antagonistic activities of CDC14B and CDK1 on USP9X regulate WT1-dependent mitotic transcription and survival. Nat. Commun. 2020, 11, 1268. [Google Scholar] [CrossRef] [Green Version]
- Liu, Q.; Li, A.; Tian, Y.; Wu, J.D.; Liu, Y.; Li, T.; Chen, Y.; Han, X.; Wu, K. The CXCL8-CXCR1/2 pathways in cancer. Cytokine Growth Factor Rev. 2016, 31, 61–71. [Google Scholar] [CrossRef] [PubMed]
- Desai, S.; Laskar, S.; Pandey, B.N. Autocrine IL-8 and VEGF mediate epithelial-mesenchymal transition and invasiveness via p38/JNK-ATF-2 signalling in A549 lung cancer cells. Cell Signal. 2013, 25, 1780–1791. [Google Scholar] [CrossRef] [PubMed]










| Characteristic | Low Expression of CDK1 | High Expression of CDK1 | p | 
|---|---|---|---|
| n | 256 | 257 | |
| T stage, n (%) | <0.001 | ||
| T1 | 108 (21.2%) | 60 (11.8%) | |
| T2 | 115 (22.5%) | 161 (31.6%) | |
| T3 | 23 (4.5%) | 24 (4.7%) | |
| T4 | 8 (1.6%) | 11 (2.2%) | |
| N stage, n (%) | <0.001 | ||
| N0 | 184 (36.7%) | 146 (29.1%) | |
| N1 | 34 (6.8%) | 61 (12.2%) | |
| N2 | 29 (5.8%) | 45 (9%) | |
| N3 | 0 (0%) | 2 (0.4%) | |
| M stage, n (%) | 0.023 | ||
| M0 | 171 (46.3%) | 173 (46.9%) | |
| M1 | 6 (1.6%) | 19 (5.1%) | |
| Gender, n (%) | 0.009 | ||
| Female | 153 (29.8%) | 123 (24%) | |
| Male | 103 (20.1%) | 134 (26.1%) | |
| Race, n (%) | 0.967 | ||
| Asian | 4 (0.9%) | 3 (0.7%) | |
| Black or African American | 28 (6.3%) | 24 (5.4%) | |
| White | 200 (44.8%) | 187 (41.9%) | |
| Age, n (%) | 0.151 | ||
| ≤65 | 111 (22.5%) | 127 (25.7%) | |
| >65 | 137 (27.7%) | 119 (24.1%) | |
| Smoker, n (%) | 0.105 | ||
| No | 44 (8.8%) | 30 (6%) | |
| Yes | 206 (41.3%) | 219 (43.9%) | 
| Characteristic | Low Expression of LINC00261 | High Expression of LINC00261 | p | 
|---|---|---|---|
| n | 256 | 257 | |
| T stage, n (%) | 0.223 | ||
| T1 | 73 (14.3%) | 95 (18.6%) | |
| T2 | 146 (28.6%) | 130 (25.5%) | |
| T3 | 26 (5.1%) | 21 (4.1%) | |
| T4 | 9 (1.8%) | 10 (2%) | |
| N stage, n (%) | 0.324 | ||
| N0 | 162 (32.3%) | 168 (33.5%) | |
| N1 | 45 (9%) | 50 (10%) | |
| N2 | 42 (8.4%) | 32 (6.4%) | |
| N3 | 2 (0.4%) | 0 (0%) | |
| M stage, n (%) | 0.899 | ||
| M0 | 177 (48%) | 167 (45.3%) | |
| M1 | 12 (3.3%) | 13 (3.5%) | |
| Gender, n (%) | 0.454 | ||
| Female | 133 (25.9%) | 143 (27.9%) | |
| Male | 123 (24%) | 114 (22.2%) | |
| Race, n (%) | 0.435 | ||
| Asian | 2 (0.4%) | 5 (1.1%) | |
| Black or African American | 28 (6.3%) | 24 (5.4%) | |
| White | 187 (41.9%) | 200 (44.8%) | |
| Age, n (%) | 0.855 | ||
| ≤65 | 117 (23.7%) | 121 (24.5%) | |
| >65 | 129 (26.1%) | 127 (25.7%) | |
| Smoker, n (%) | 0.019 | ||
| No | 27 (5.4%) | 47 (9.4%) | |
| Yes | 221 (44.3%) | 204 (40.9%) | 
| ILs | IL-2 | IL-4 | IL-5 | IL-6 | IL-8 | IL-10 | IL-17 | ||||||||
|---|---|---|---|---|---|---|---|---|---|---|---|---|---|---|---|
| Patients | Before | After | Before | After | Before | After | Before | After | Before | After | Before | After | Before | After | |
| 1 | 0.4 | 0.22 | 0.38 | 0.92 | 8.37 | 0.82 | 0.54 | 3.43 | 0.38 | 40.37 | 0.72 | 0.24 | 0.1 | 0.59 | |
| 2 | 0.23 | 0.4 | 0.46 | 0.13 | 0.11 | 1.08 | 0.44 | 0.57 | 0.61 | 9.18 | 0.19 | 0.47 | 0.97 | 1.52 | |
| 3 | 0.35 | 0.11 | 0.82 | 0.39 | 0.14 | 5.12 | 0.65 | 0.43 | 33.09 | 91.08 | 0.19 | 2.18 | 0.85 | 1.83 | |
| 4 | 1.71 | 0.31 | 0.6 | 0.13 | 0.32 | 2.53 | 5.19 | 0.17 | 4.09 | 5.41 | 0.68 | 0.58 | 3.11 | 0.55 | |
| 5 | 0.18 | 0.3 | 0.66 | 0.24 | 0.51 | 0.29 | 1.51 | 0.11 | 245.86 | 15.39 | 0.79 | 0.7 | 3.93 | 0.2 | |
| 6 | 0.11 | 0.3 | 0.41 | 0.18 | 3.44 | 0.45 | 9.22 | 0.36 | 7.18 | 0.7 | 1.06 | 0.7 | 3.32 | 0.2 | |
| 7 | 0.4 | 0.3 | 0.22 | 0.21 | 0.5 | 1.13 | 8.72 | 0.15 | 6.63 | 4.29 | 0.19 | 0.58 | 0.16 | 0.2 | |
| 8 | 1.72 | 0.7 | 0.44 | 0.45 | 9.25 | 1.59 | 3.85 | 0.53 | 0.9 | 2.81 | 0.28 | 0.96 | 0.17 | 2.23 | |
| 9 | 0.62 | 9.33 | 2.11 | 1.97 | 0.21 | 18.99 | 18.18 | 31.8 | 38.64 | 136.39 | 2.01 | 14.52 | 0.17 | 13.1 | |
| 10 | 0.35 | 0.7 | 0.22 | 0.13 | 0.55 | 1.48 | 0.61 | 1.88 | 0.25 | 0.62 | 0.12 | 0.34 | 0.17 | 1.75 | |
| 11 | 0.15 | 0.37 | 0.29 | 0.27 | 0.52 | 0.85 | 0.29 | 0.22 | 30.73 | 143.97 | 0.53 | 0.76 | 0.55 | 0.4 | |
| 12 | 0.74 | 0.15 | 1.07 | 0.32 | 0.49 | 0.38 | 2.28 | 0.13 | 0.27 | 8.42 | 0.89 | 1.15 | 1.04 | 0.55 | |
| 13 | 0.15 | 0.37 | 0.46 | 0.27 | 3.89 | 0.7 | 1.03 | 0.22 | 157.41 | 12.37 | 7.6 | 0.2 | 0.72 | 0.4 | |
| 14 | 0.97 | 0.27 | 0.53 | 0.1 | 4.07 | 4.66 | 2.88 | 0.35 | 5.61 | 1.98 | 0.74 | 0.89 | 1.78 | 0.13 | |
| 15 | 1.26 | 0.85 | 0.7 | 0.11 | 4.44 | 0.56 | 11.5 | 0.19 | 0.25 | 0.19 | 0.61 | 0.46 | 1.45 | 0.22 | |
| 16 | 0.45 | 0.28 | 0.44 | 1.21 | 3.12 | 0.07 | 2.42 | 1 | 7.65 | 0.43 | 0.85 | 0.69 | 0.84 | 0.83 | |
| 17 | 0.33 | 0.13 | 0.94 | 0.43 | 0.32 | 1.81 | 1.93 | 3.82 | 1.47 | 22.97 | 0.56 | 0.33 | 0.04 | 0.45 | |
| Reference (pg/mL) | <7.5 | <8.56 | <3.1 | <5.4 | <20.6 | <12.9 | <21.4 | ||||||||
| Characteristic | Low Expression of CXCL8 | High Expression of CXCL8 | p | 
|---|---|---|---|
| n | 256 | 257 | |
| T stage, n (%) | 0.081 | ||
| T1 | 93 (18.2%) | 75 (14.7%) | |
| T2 | 129 (25.3%) | 147 (28.8%) | |
| T3 | 20 (3.9%) | 27 (5.3%) | |
| T4 | 13 (2.5%) | 6 (1.2%) | |
| N stage, n (%) | 0.002 | ||
| N0 | 183 (36.5%) | 147 (29.3%) | |
| N1 | 39 (7.8%) | 56 (11.2%) | |
| N2 | 26 (5.2%) | 48 (9.6%) | |
| N3 | 1 (0.2%) | 1 (0.2%) | |
| M stage, n (%) | 0.465 | ||
| M0 | 171 (46.3%) | 173 (46.9%) | |
| M1 | 10 (2.7%) | 15 (4.1%) | |
| Gender, n (%) | 0.892 | ||
| Female | 139 (27.1%) | 137 (26.7%) | |
| Male | 117 (22.8%) | 120 (23.4%) | |
| Race, n (%) | 0.559 | ||
| Asian | 2 (0.4%) | 5 (1.1%) | |
| Black or African American | 26 (5.8%) | 26 (5.8%) | |
| White | 197 (44.2%) | 190 (42.6%) | |
| Age, n (%) | 0.104 | ||
| ≤65 | 109 (22.1%) | 129 (26.1%) | |
| >65 | 137 (27.7%) | 119 (24.1%) | |
| Smoker, n (%) | 0.915 | ||
| No | 38 (7.6%) | 36 (7.2%) | |
| Yes | 212 (42.5%) | 213 (42.7%) | 
| MCODE | GO | Description | Log10(p) | 
|---|---|---|---|
| MCODE_1 | R-HSA-416476 | G alpha (q) signaling events | −17.2 | 
| MCODE_1 | R-HSA-500792 | GPCR ligand binding | −14.5 | 
| MCODE_1 | R-HSA-388396 | GPCR downstream signaling | −13.4 | 
| MCODE_2 | R-HSA-977225 | Amyloid fiber formation | −10.9 | 
| MCODE_2 | R-HSA-73728 | RNA polymerase I promoter opening | −9.2 | 
| MCODE_2 | R-HSA-5334118 | DNA methylation | −9.2 | 
| MCODE_3 | GO:0045109 | Intermediate filament organization | −13.3 | 
| MCODE_3 | GO:0031424 | Keratinization | −12.9 | 
| MCODE_3 | GO:0045104 | Intermediate filament cytoskeleton organization | −12.8 | 
| MCODE_4 | R-HSA-6809371 | Formation of the cornified envelope | −11.9 | 
| MCODE_4 | R-HSA-6805567 | Keratinization | −10.8 | 
| MCODE_4 | GO:0031424 | keratinization | −6.7 | 
| MCODE_5 | R-HSA-9660821 | ADORA2B-mediated anti-inflammatory cytokines production | −9.4 | 
| MCODE_5 | R-HSA-418555 | G alpha (s) signaling events | −9.2 | 
| MCODE_5 | R-HSA-9664433 | Leishmania parasite growth and survival | −9 | 
| Publisher’s Note: MDPI stays neutral with regard to jurisdictional claims in published maps and institutional affiliations. | 
© 2022 by the authors. Licensee MDPI, Basel, Switzerland. This article is an open access article distributed under the terms and conditions of the Creative Commons Attribution (CC BY) license (https://creativecommons.org/licenses/by/4.0/).
Share and Cite
Xue, J.; Song, Y.; Xu, W.; Zhu, Y. The CDK1-Related lncRNA and CXCL8 Mediated Immune Resistance in Lung Adenocarcinoma. Cells 2022, 11, 2688. https://doi.org/10.3390/cells11172688
Xue J, Song Y, Xu W, Zhu Y. The CDK1-Related lncRNA and CXCL8 Mediated Immune Resistance in Lung Adenocarcinoma. Cells. 2022; 11(17):2688. https://doi.org/10.3390/cells11172688
Chicago/Turabian StyleXue, Jinmin, Yang Song, Wenwen Xu, and Yuxi Zhu. 2022. "The CDK1-Related lncRNA and CXCL8 Mediated Immune Resistance in Lung Adenocarcinoma" Cells 11, no. 17: 2688. https://doi.org/10.3390/cells11172688
APA StyleXue, J., Song, Y., Xu, W., & Zhu, Y. (2022). The CDK1-Related lncRNA and CXCL8 Mediated Immune Resistance in Lung Adenocarcinoma. Cells, 11(17), 2688. https://doi.org/10.3390/cells11172688
 
        


 
       