Genome-Wide Analysis on Transcriptome and Methylome in Prevention of Mammary Tumor Induced by Early Life Combined Botanicals
Abstract
1. Introduction
2. Materials and Methods
2.1. Mouse Model
2.2. Dietary Treatment
2.3. Tumor Collection and Evaluation
2.4. DNA and RNA Isolations
2.5. Library Construction and Sequencing for RNA-Seq and Reduced Representation Bisulfite Sequencing (RRBS)
2.6. Bioinformatics Pipelines
2.7. Gene Networks, Pathways and Functional Annotation Analyses
2.8. Statistical Analysis and Principal Component Analysis (PCA)
2.9. Quantitative Real-Time PCR
2.10. Global DNA Methylation, Hydroxymethylation and Histone Methylation Analysis
3. Results
3.1. Study Design
3.2. Dietary Treatment with BSp, GTPs and Combination Prevented Mammary Tumor Development in Transgenic Mice
3.3. Informatics Pipeline and Overall Quality Control (QC) of RNA-Seq Transcriptomic Data and RRBS DNA Methylomic Data
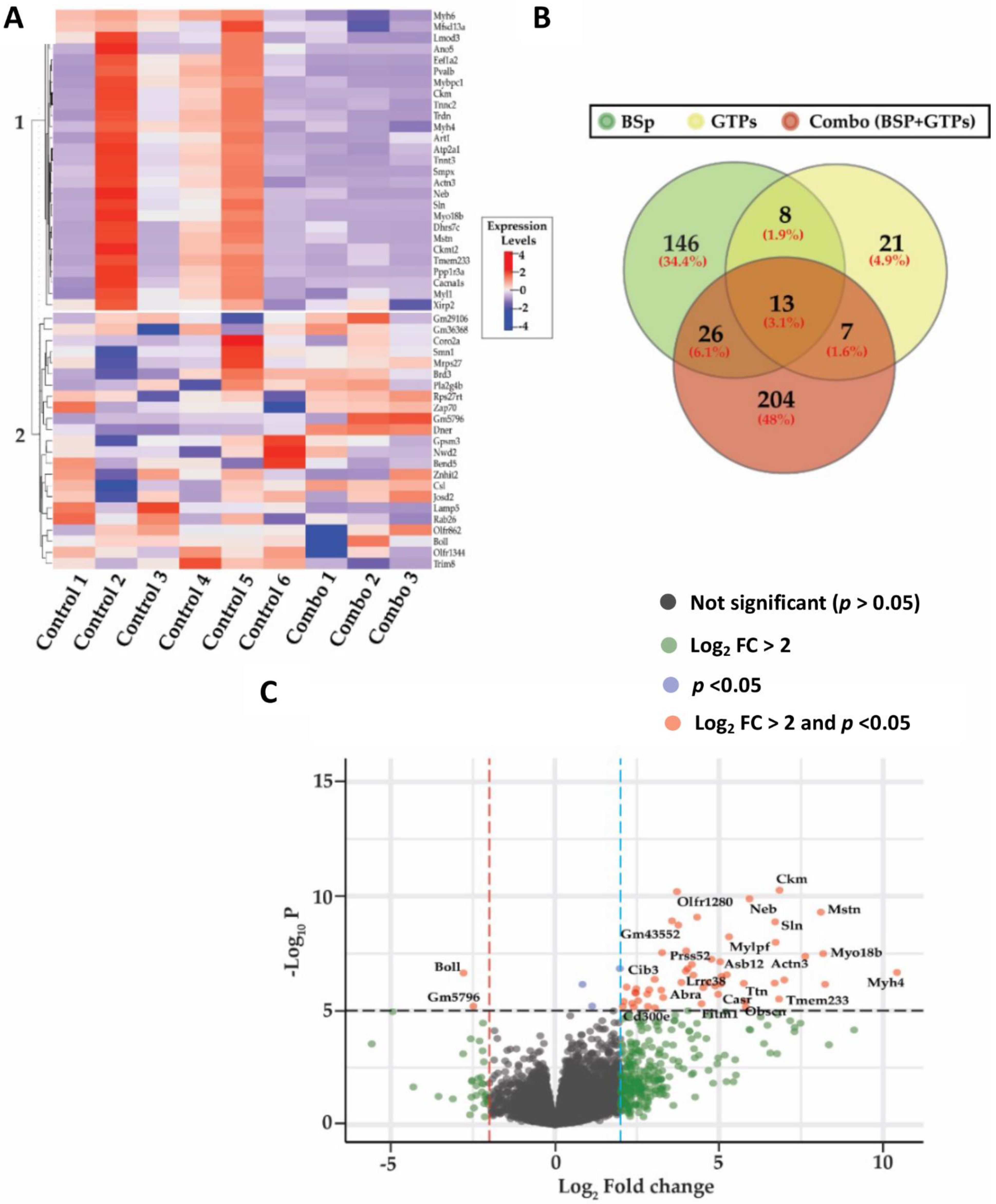
3.4. Global Transcriptomic Changes Induced by Dietary Administration of BSp and GTPs Singly and in Combination
3.5. Construction of Protein–Protein Interaction (PPI) Hub Networks
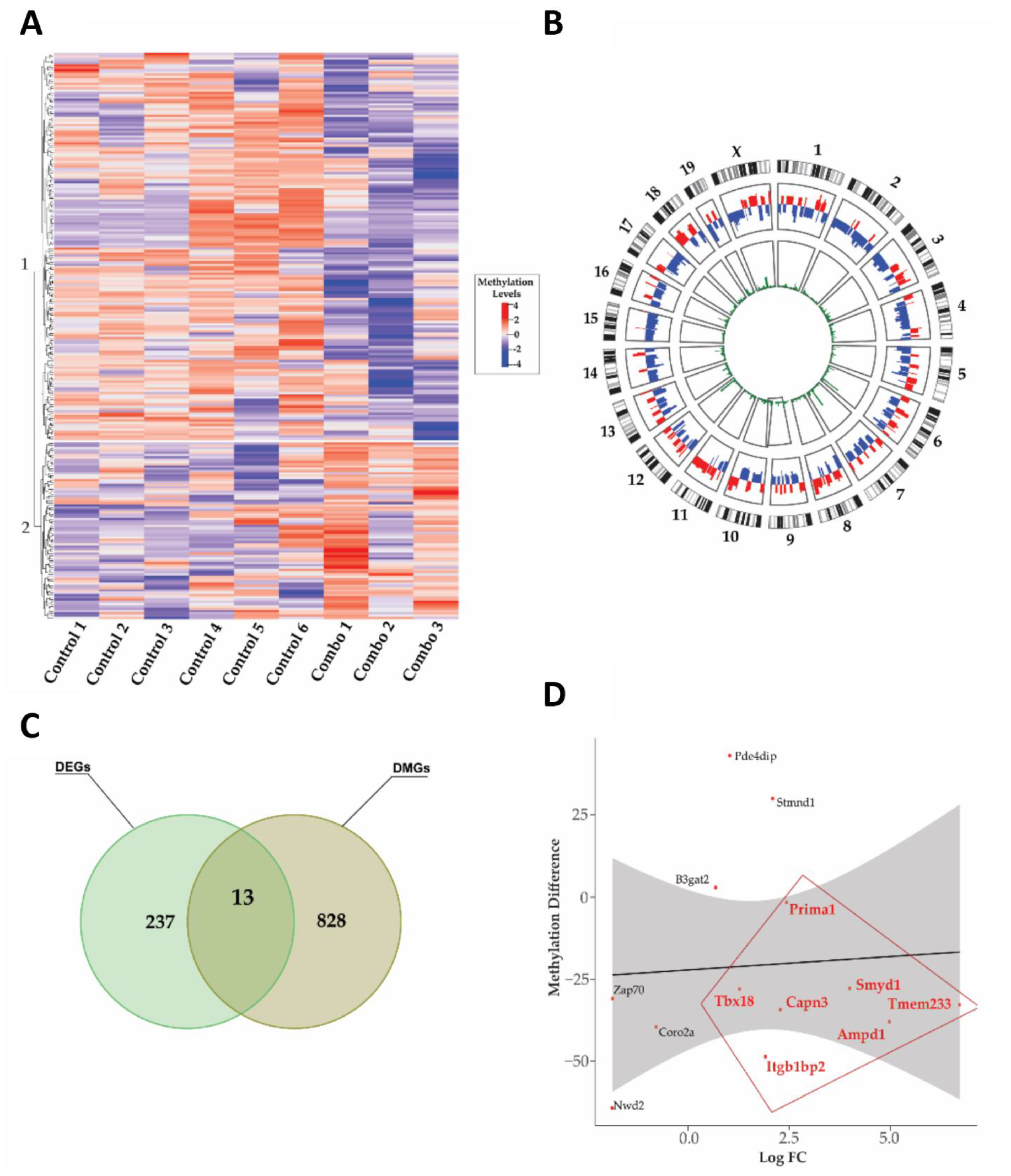
3.6. Genome-Wide DNA Methylation Changes in Response to Combination Treatment
3.7. Integrative Analysis of Transcriptomic and Methylomic Data
3.8. Biological Functions and Pathways Affected by Combinatorial Treatment in SV40 Mice at DNA Methylation Level
3.9. Effects of BSp, GTPs and Combination Treatment on Global Epigenetic Profiles
4. Discussion
Supplementary Materials
Author Contributions
Funding
Institutional Review Board Statement
Data Availability Statement
Conflicts of Interest
Abbreviations
| BSp | Broccoli sprouts | 
| BC | Breast cancer | 
| Combo | Combination | 
| GTPs | Green tea polyphenols | 
| DAVID | Database for Annotation, Visualization and Integrated Discovery | 
| DMGs | Differentially methylated genes | 
| DEGs | Differentially expressed genes | 
| DMRs | Differentially methylated regions | 
| DNMTs | DNA methyltransferases | 
| DNA | Deoxyribonucleic acid | 
| EGCG | Epigallocatechin gallate | 
| ER(-) BC | Estrogen receptor-negative breast cancer | 
| FC | Fold change | 
| FDR | False discovery rate | 
| GO | Gene ontology | 
| HDACs | Histone deacetylases | 
| mm | Mus musculus | 
| qRT-PCR | Quantitative reverse transcription PCR | 
| QC | Quality control | 
| PCA | Principal component analyses | 
| RNA | Ribonucleic acid | 
| RNA-seq | RNA sequencing | 
| RRBS | Reduced representation bisulfite sequencing | 
References
- Sung, H.; Ferlay, J.; Siegel, R.L.; Laversanne, M.; Soerjomataram, I.; Jemal, A.; Bray, F. Global cancer statistics 2020: GLOBOCAN estimates of incidence and mortality worldwide for 36 cancers in 185 countries. CA Cancer J. Clin. 2021, 71, 209–249. [Google Scholar] [CrossRef]
- Esteller, M. Cancer epigenomics: DNA methylomes and histone-modification maps. Nat. Rev. Genet. 2007, 8, 286–298. [Google Scholar] [CrossRef]
- Arora, I.; Sharma, M.; Tollefsbol, T.O. Combinatorial epigenetics impact of polyphenols and phytochemicals in cancer prevention and therapy. Int. J. Mol. Sci. 2019, 20, 4567. [Google Scholar] [CrossRef]
- Romieu, I.I.; Amadou, A.; Chajes, V. The role of diet, physical activity, body fatness, and breastfeeding in breast cancer in young women: Epidemiological evidence. Rev. Investig. Clín. 2017, 69, 193–203. [Google Scholar] [CrossRef]
- Ramos, S. Cancer chemoprevention and chemotherapy: Dietary polyphenols and signalling pathways. Mol. Nutr. Food Res. 2008, 52, 507–526. [Google Scholar] [CrossRef]
- Li, Y.; Tollefsbol, T.O. Impact on DNA methylation in cancer prevention and therapy by bioactive dietary components. Curr. Med. Chem. 2010, 17, 2141–2151. [Google Scholar] [CrossRef]
- Meeran, S.M.; Ahmed, A.; Tollefsbol, T.O. Epigenetic targets of bioactive dietary components for cancer prevention and therapy. Clin. Epigenet. 2010, 1, 101–116. [Google Scholar] [CrossRef]
- Arora, I.; Li, Y.; Sharma, M.; Crowley, M.R.; Crossman, D.K.; Li, S.; Tollefsbol, T.O. Systematic integrated analyses of methylomic and transcriptomic impacts of early combined botanicals on estrogen receptor-negative mammary cancer. Sci. Rep. 2021, 11, 9481. [Google Scholar] [CrossRef]
- Zhao, Z.; Shilatifard, A. Epigenetic modifications of histones in cancer. Genome Biol. 2019, 20, 245. [Google Scholar] [CrossRef]
- Fang, M.; Chen, D.; Yang, C.S. Dietary polyphenols may affect DNA methylation. J. Nutr. 2007, 137, 223S–228S. [Google Scholar] [CrossRef]
- Molina-Serrano, D.; Kyriakou, D.; Kirmizis, A. Histone modifications as an intersection between diet and longevity. Front. Genet. 2019, 10, 192. [Google Scholar] [CrossRef]
- Cheung, K.L.; Kong, A.-N. Molecular targets of dietary phenethyl isothiocyanate and sulforaphane for cancer chemoprevention. AAPS J. 2010, 12, 87–97. [Google Scholar] [CrossRef]
- Higdon, J.V.; Delage, B.; Williams, D.E.; Dashwood, R.H. Cruciferous vegetables and human cancer risk: Epidemiologic evidence and mechanistic basis. Pharmacol. Res. 2007, 55, 224–236. [Google Scholar] [CrossRef]
- Pledgie-Tracy, A.; Sobolewski, M.D.; Davidson, N.E. Sulforaphane induces cell type–specific apoptosis in human breast cancer cell lines. Mol. Cancer Ther. 2007, 6, 1013–1021. [Google Scholar] [CrossRef]
- Ho, E.; Clarke, J.D.; Dashwood, R.H. Dietary sulforaphane, a histone deacetylase inhibitor for cancer prevention. J. Nutr. 2009, 139, 2393–2396. [Google Scholar] [CrossRef]
- Li, Y.; Buckhaults, P.; Cui, X.; Tollefsbol, T.O. Combinatorial epigenetic mechanisms and efficacy of early breast cancer inhibition by nutritive botanicals. Epigenomics 2016, 8, 1019–1037. [Google Scholar] [CrossRef]
- Meeran, S.M.; Patel, S.N.; Tollefsbol, T.O. Sulforaphane causes epigenetic repression of hTERT expression in human breast cancer cell lines. PLoS ONE 2010, 5, e11457. [Google Scholar] [CrossRef]
- Li, Y.; Meeran, S.M.; Tollefsbol, T.O. Combinatorial bioactive botanicals re-sensitize tamoxifen treatment in ER-negative breast cancer via epigenetic reactivation of ERα expression. Sci. Rep. 2017, 7, 9345. [Google Scholar] [CrossRef]
- Sharpless, N.E.; DePinho, R.A. The mighty mouse: Genetically engineered mouse models in cancer drug development. Nat. Rev. Drug Discov. 2006, 5, 741–754. [Google Scholar] [CrossRef]
- Fan, H.; Zhang, R.; Tesfaye, D.; Tholen, E.; Looft, C.; Hölker, M.; Schellander, K.; Cinar, M.U. Sulforaphane causes a major epigenetic repression of myostatin in porcine satellite cells. Epigenetics 2012, 7, 1379–1390. [Google Scholar] [CrossRef]
- Law, C.; Barker, D.; Osmond, C.; Fall, C.; Simmonds, S. Early growth and abdominal fatness in adult life. J. Epidemiol. Community Health 1992, 46, 184–186. [Google Scholar] [CrossRef]
- Shen, G.; Khor, T.O.; Hu, R.; Yu, S.; Nair, S.; Ho, C.-T.; Reddy, B.S.; Huang, M.-T.; Newmark, H.L.; Kong, A.-N.T. Chemoprevention of familial adenomatous polyposis by natural dietary compounds sulforaphane and dibenzoylmethane alone and in combination in ApcMin/+ mouse. Cancer Res. 2007, 67, 9937–9944. [Google Scholar] [CrossRef]
- Li, S.; Chen, M.; Wu, H.; Li, Y.; Tollefsbol, T.O. Maternal epigenetic regulation contributes to prevention of estrogen receptor–negative mammary cancer with broccoli sprout consumption. Cancer Prev. Res. 2020, 13, 449–462. [Google Scholar] [CrossRef]
- Li, Y.; Buckhaults, P.; Li, S.; Tollefsbol, T. Temporal efficacy of a sulforaphane-based broccoli sprout diet in prevention of breast cancer through modulation of epigenetic mechanisms. Cancer Prev. Res. 2018, 11, 451–464. [Google Scholar] [CrossRef]
- Patro, R.; Duggal, G.; Love, M.I.; Irizarry, R.A.; Kingsford, C. Salmon provides fast and bias-aware quantification of transcript expression. Nat. Methods 2017, 14, 417–419. [Google Scholar] [CrossRef]
- Soneson, C.; Love, M.I.; Robinson, M.D. Differential analyses for RNA-seq: Transcript-level estimates improve gene-level inferences. F1000Research 2015, 4, 1521. [Google Scholar] [CrossRef]
- Love, M.I.; Huber, W.; Anders, S. Moderated estimation of fold change and dispersion for RNA-seq data with DESeq2. Genome Biol. 2014, 15, 550. [Google Scholar] [CrossRef]
- Jörnsten, R.; Wang, H.-Y.; Welsh, W.J.; Ouyang, M. DNA microarray data imputation and significance analysis of differential expression. Bioinformatics 2005, 21, 4155–4161. [Google Scholar] [CrossRef]
- Krueger, F.; Andrews, S.R. Bismark: A flexible aligner and methylation caller for Bisulfite-Seq applications. Bioinformatics 2011, 27, 1571–1572. [Google Scholar] [CrossRef]
- Han, F.; Zhang, X.; Liu, X.; Su, H.; Kong, C.; Fang, Z.; Yang, L.; Zhuang, M.; Zhang, Y.; Liu, Y. Comparative analysis of genome wide DNA methylation profiles for the genic male sterile cabbage line 01-20S and its maintainer line. Genes 2017, 8, 159. [Google Scholar] [CrossRef]
- Szklarczyk, D.; Gable, A.L.; Lyon, D.; Junge, A.; Wyder, S.; Huerta-Cepas, J.; Simonovic, M.; Doncheva, N.T.; Morris, J.H.; Bork, P. STRING v11: Protein–protein association networks with increased coverage, supporting functional discovery in genome-wide experimental datasets. Nucleic Acids Res. 2019, 47, D607–D613. [Google Scholar] [CrossRef] [PubMed]
- Bindea, G.; Mlecnik, B.; Hackl, H.; Charoentong, P.; Tosolini, M.; Kirilovsky, A.; Fridman, W.-H.; Pagès, F.; Trajanoski, Z.; Galon, J. ClueGO: A Cytoscape plug-in to decipher functionally grouped gene ontology and pathway annotation networks. Bioinformatics 2009, 25, 1091–1093. [Google Scholar] [CrossRef] [PubMed]
- Machnik, M.; Cylwa, R.; Kiełczewski, K.; Biecek, P.; Liloglou, T.; Mackiewicz, A.; Oleksiewicz, U. The expression signature of cancer-associated KRAB-ZNF factors identified in TCGA pan-cancer transcriptomic data. Mol. Oncol. 2019, 13, 701–724. [Google Scholar] [CrossRef] [PubMed]
- Wang, Y.; Chen, L.; Wu, Z.; Wang, M.; Jin, F.; Wang, N.; Hu, X.; Liu, Z.; Zhang, C.-Y.; Zen, K. miR-124-3p functions as a tumor suppressor in breast cancer by targeting CBL. BMC Cancer 2016, 16, 826. [Google Scholar] [CrossRef] [PubMed]
- Deb, G.; Thakur, V.S.; Limaye, A.M.; Gupta, S. Epigenetic induction of tissue inhibitor of matrix metalloproteinase-3 by green tea polyphenols in breast cancer cells. Mol. Carcinog. 2015, 54, 485–499. [Google Scholar] [CrossRef]
- Li, Y.; Zhang, T. Targeting cancer stem cells with sulforaphane, a dietary component from broccoli and broccoli sprouts. Future Oncol. 2013, 9, 1097–1103. [Google Scholar] [CrossRef]
- Li, Y.; Zhang, T.; Korkaya, H.; Liu, S.; Lee, H.-F.; Newman, B.; Yu, Y.; Clouthier, S.G.; Schwartz, S.J.; Wicha, M.S. Sulforaphane, a dietary component of broccoli/broccoli sprouts, inhibits breast cancer stem cells. Clin. Cancer Res. 2010, 16, 2580–2590. [Google Scholar] [CrossRef]
- Thien, C.B.; Langdon, W.Y. Cbl: Many adaptations to regulate protein tyrosine kinases. Nat. Rev. Mol. Cell Biol. 2001, 2, 294–307. [Google Scholar] [CrossRef]
- Zuo, W.; Huang, F.; Chiang, Y.J.; Li, M.; Du, J.; Ding, Y.; Zhang, T.; Lee, H.W.; Jeong, L.S.; Chen, Y. c-Cbl-mediated neddylation antagonizes ubiquitination and degradation of the TGF-β type II receptor. Mol. Cell 2013, 49, 499–510. [Google Scholar] [CrossRef]
- Liyasova, M.S.; Ma, K.; Lipkowitz, S. Molecular pathways: Cbl proteins in tumorigenesis and antitumor immunity—Opportunities for cancer treatment. Clin. Cancer Res. 2015, 21, 1789–1794. [Google Scholar] [CrossRef]
- Goyama, S.; Schibler, J.; Gasilina, A.; Shrestha, M.; Lin, S.; Link, K.A.; Chen, J.; Whitman, S.P.; Bloomfield, C.D.; Nicolet, D. UBASH3B/Sts-1-CBL axis regulates myeloid proliferation in human preleukemia induced by AML1-ETO. Leukemia 2016, 30, 728–739. [Google Scholar] [CrossRef] [PubMed]
- Seong, M.W.; Park, J.H.; Yoo, H.M.; Yang, S.W.; Oh, K.H.; Ka, S.H.; Park, D.E.; Lee, S.-T.; Chung, C.H. c-Cbl regulates αPix-mediated cell migration and invasion. Biochem. Biophys. Res. Commun. 2014, 455, 153–158. [Google Scholar] [CrossRef]
- Osipovich, A.B.; Dudek, K.D.; Greenfest-Allen, E.; Cartailler, J.-P.; Manduchi, E.; Potter Case, L.; Choi, E.; Chapman, A.G.; Clayton, H.W.; Gu, G. A developmental lineage-based gene co-expression network for mouse pancreatic β-cells reveals a role for Zfp800 in pancreas development. Development 2021, 148, dev196964. [Google Scholar] [CrossRef] [PubMed]
- Wang, L.; Ren, G.; Lin, B. Expression of 5-methylcytosine regulators is highly associated with the clinical phenotypes of prostate cancer and DNMTs expression predicts biochemical recurrence. Cancer Med. 2021, 10, 5681–5695. [Google Scholar] [CrossRef] [PubMed]









| Gene | Forward Primer Sequence (5′-3′) | Reverse Primer Sequence (5′-3′) | 
|---|---|---|
| Common DEGs in SV40 and Her2/neu Mouse Models | ||
| Cbl | CGGTAATTGTTGCGTTTCCA | ACAGCTC-GCTCCCGAAGAA | 
| Zfp800 | CTCGTGACCACCTTCGGCTA | TCCTGGACGTAGCCTTCGGT | 
| DEGs | BSp vs. Control | GTPs vs. Control | Combination vs. Control | 
|---|---|---|---|
| Upregulated | 119 | 30 | 225 | 
| Down-regulated | 74 | 49 | 25 | 
| NOT significant | 14,573 | 14,717 | 14,516 | 
| TOTAL | 14,766 | 14,766 | 14,766 | 
| Gene Symbol | Gene Expression Fold Change (log2FC) | Average Differential Expression | p Value for Differential Expression | False Discovery Rate (FDR) | Significance | 
|---|---|---|---|---|---|
| Myh4 | 10.422 | 0.712 | 2.15 × 10−7 | 1.51 × 10−4 | Upregulated | 
| Pvalb | 9.114 | −1.467 | 7.09 × 10−5 | 1.06 × 10−2 | Upregulated | 
| Myl1 | 8.349 | 0.304 | 3.16 × 10−4 | 3.26 × 10−2 | Upregulated | 
| Mybpc1 | 8.231 | −1.935 | 7.09 × 10−7 | 3.10 × 10−4 | Upregulated | 
| Art1 | 8.173 | −3.221 | 3.22 × 10−8 | 3.65 × 10−5 | Upregulated | 
| Mstn | 8.102 | −3.953 | 4.94 × 10−10 | 1.83 × 10−6 | Upregulated | 
| Actn3 | 7.628 | −0.250 | 4.23 × 10−8 | 4.46 × 10−5 | Upregulated | 
| Tnnc2 | 7.480 | 1.025 | 3.57 × 10−5 | 6.35 × 10−3 | Upregulated | 
| Tnnt3 | 7.306 | 2.088 | 5.45 × 10−5 | 8.85 × 10−3 | Upregulated | 
| Cacna1s | 7.299 | −2.823 | 8.35 × 10−5 | 1.16 × 10−2 | Upregulated | 
| Atp2a1 | 7.167 | 2.905 | 2.80 × 10−5 | 5.56 × 10−3 | Upregulated | 
| Rps27rt | −5.578 | −1.521 | 2.88 × 10−4 | 3.11 × 10−2 | Down-regulated | 
| Pla2g4b | −4.945 | 0.970 | 1.12 × 10−5 | 2.67 × 10−3 | Down-regulated | 
| Gm29106 | −2.796 | −2.370 | 7.83 × 10−4 | 5.90 × 10−2 | Down-regulated | 
| Boll | −2.784 | −3.542 | 2.28 × 10−7 | 1.53 × 10−4 | Down-regulated | 
| Myh6 | −2.563 | −2.208 | 1.73 × 10−4 | 2.13 × 10−2 | Down-regulated | 
| Gm5796 | −2.484 | −4.942 | 6.41 × 10−6 | 1.76 × 10−3 | Down-regulated | 
| Olfr1344 | −2.294 | −4.031 | 2.15 × 10−4 | 2.54 × 10−2 | Down-regulated | 
| Gm36368 | −2.204 | −3.215 | 5.79 × 10−4 | 5.00 × 10−2 | Down-regulated | 
| Csl | −2.191 | −3.338 | 3.53 × 10−5 | 6.35 × 10−3 | Down-regulated | 
| Disclaimer/Publisher’s Note: The statements, opinions and data contained in all publications are solely those of the individual author(s) and contributor(s) and not of MDPI and/or the editor(s). MDPI and/or the editor(s) disclaim responsibility for any injury to people or property resulting from any ideas, methods, instructions or products referred to in the content. | 
© 2022 by the authors. Licensee MDPI, Basel, Switzerland. This article is an open access article distributed under the terms and conditions of the Creative Commons Attribution (CC BY) license (https://creativecommons.org/licenses/by/4.0/).
Share and Cite
Arora, I.; Li, S.; Crowley, M.R.; Li, Y.; Tollefsbol, T.O. Genome-Wide Analysis on Transcriptome and Methylome in Prevention of Mammary Tumor Induced by Early Life Combined Botanicals. Cells 2023, 12, 14. https://doi.org/10.3390/cells12010014
Arora I, Li S, Crowley MR, Li Y, Tollefsbol TO. Genome-Wide Analysis on Transcriptome and Methylome in Prevention of Mammary Tumor Induced by Early Life Combined Botanicals. Cells. 2023; 12(1):14. https://doi.org/10.3390/cells12010014
Chicago/Turabian StyleArora, Itika, Shizhao Li, Michael R. Crowley, Yuanyuan Li, and Trygve O. Tollefsbol. 2023. "Genome-Wide Analysis on Transcriptome and Methylome in Prevention of Mammary Tumor Induced by Early Life Combined Botanicals" Cells 12, no. 1: 14. https://doi.org/10.3390/cells12010014
APA StyleArora, I., Li, S., Crowley, M. R., Li, Y., & Tollefsbol, T. O. (2023). Genome-Wide Analysis on Transcriptome and Methylome in Prevention of Mammary Tumor Induced by Early Life Combined Botanicals. Cells, 12(1), 14. https://doi.org/10.3390/cells12010014
 
        



 
       