Abstract
Citrus-processing industries produce large volumes of wastewater (CPWW). The large variability of these volumes coupled to physicochemical characteristics of CPWW determine severe constraints for their disposal due to both economic and environmental factors. To minimize the management costs and prevent the negative ecological impacts of CPWW, several systems have been proposed and adopted. However, all these treatment/valorization routes have many issues that are not yet thoroughly known by the scientific community and stakeholders of the citrus-processing chain. This paper reports an overview of the possible treatment/valorization opportunities for CPWW: intensive biological treatment, lagooning, direct land application, energy conversion, and biorefinery uses for the extraction of added-value compounds. Advantages and constraints are presented and discussed, and the following conclusions are achieved: (i) there is not a unique solution for CPWW treatment, since the best management system of CPWW must be chosen case by case, taking into account the quality/quantity of the effluent and the location of the transformation industry; (ii) the adoption of a biorefinery approach can increase the competitiveness and the further development of the whole citrus sector, but the cost of novel technologies (some of which have not been tested at real scale) still limits their development.
1. Introduction
The genus Citrus includes sweet orange, mandarin, grapefruit, lime, bergamot, lemon, and other minor species [1,2,3]. Besides their fresh consumption, citrus fruits are destined to the agro-industrial conversion that represents the main agro-industrial sector in several countries, such as Brazil, China, some EU Mediterranean countries, USA, and Mexico. On average, more than 120 million tons of citrus fruits are annually produced, of which about 20% is destined to industrial processing [4]. This share is expected to increase by over 30% for orange processing [5,6] (Figure 1).
Figure 1.
World’s annual amounts of citrus processing wastewater (CPWW) produced for different citrus species (data source adapted from [13]).
The processing of citrus fruits is mainly destined for juice extraction and food production (e.g., marmalades, candied skins) [7,8,9]. Citrus fruits are also used by the chemical and food industries to produce flavorings, essential oils (EOs), biofuels, dietary fiber, and pectin [10].
The citrus-processing industry, using different technologies, produces two residues: peel, which alone accounts for almost 50% of the wet-fruit mass [11], and wastewater. Citrus-peel waste (henceforth “CPW”) is a solid/semisolid residue and mainly consists of rotten fruit, peels (sensu strictu), pulp portions, membranes, and seeds. A comprehensive review of characteristics, uses, and management methods of CPW can be found in Zema et al. [12]. Citrus-processing wastewater (henceforth “CPWW”) essentially derives from fruit washing, plants, and device cleaning, as well as cooling, EO extraction, and peel drying. CPWW also includes the effluents derived from the production of citric acid and pectin, citrus molasses, and peel oil [11].
The high amounts (from 1 to 17 m3 per ton of processed fruits [5,14]) and the intrinsic characteristics of CPW and CPWW determine severe environmental and economic constraints for the management of both residues [15]. The environmental constraints are linked to the possible risk of water body and soil pollution in the case of uncontrolled disposal, due to the low pH, high concentrations of biodegradable organic compounds, and the presence of EOs. On the other hand, an environmentally friendly disposal (in order to comply with the Directives 98/83/EC and 2015/75/EU of the European Parliament and Council [16]) implies high costs, heavily weighing on the annual budget of agro-industries.
In regard to CPWW, nowadays, it is usually (i) directly released into water bodies; (ii) treated in intensive depuration plants (mainly activated sludge or biofilters) or extensive biologic ponds; or (iii) discharged over land, into wells, or into municipal sewer systems [11]. Discharge of CPWW into surface water bodies may cause pollution and destruction of aquatic life [12]. CPWW ponding requires a large isolated area, far from residential or industrial settlements. Land direct application or discharge into wells may result in damage of crops, degradation of soil properties [11], and pollution of groundwater resources, respectively. CPWW disposal into the city sewage system is seldom allowed or tolerated, but it is, in general, unregulated and illegal (e.g., in Italy). This practice may cause contamination of surface water and groundwater (e.g., due to the discharge through overflow structures), sewer clogging due to the accumulation of the solid content of CPWW, damages to devices of treatment plants (pumps and piping), and problems to the treatment processes (clogging of sand beds, foams in primary settling tanks, and toxic effect to biomass due to the presence of EO) [11].
Moreover, the choice among the possible treatment or disposal strategies strongly depends on several factors of the local/national context, where the wastewater is produced, due to the different environmental regulations and socioeconomic conditions. For instance, in the recent literature referring to developing areas (e.g., the African countries), some studies have focused on the optimization of existing simplified treatment systems [17] (often showing low efficiency [18]) and on the possibility of exploiting the huge amount of biodegradable waste produced with a bio-refinery approach [19]. Conversely, in other areas more developed, the efforts are addressed toward the full integration of biorefining into citrus production (through the recovery of value-added compounds [1,2,7,9,10]) or toward the reduction of methane emissions (by incorporating the anaerobic digestion into agro-industrial waste-management systems [20]), although land application still remains the common practice.
For these reasons, the environmental and economic sustainability of CPWW management systems still represents a pending issue. Therefore, the competitiveness of the citrus-processing industry may be considerably enhanced by suitable (i.e., environmentally and economically sustainable) CPWW management systems. However, the optimal solution for each citrus-processing industry is linked to the specific processing technology of the plant and to the specific local conditions [21]. Under this perspective, several alternatives for treating/valorizing CPWW have been proposed and evaluated in the last decades, in order to minimize management costs and prevent environmental damages. However, until now, the constraints and the advantages of the most common management systems of CPWW are not thoroughly known by the scientific community and stakeholders of the citrus-management chain. This also happens because the majority of literature studies have mainly paid attention to CPW management/valorization options; literature investigating the most efficient technologies for CPWW treatment/valorization and their optimization as a function of specific local conditions is, instead, much sparser.
In order to fill this gap and update the current knowledge about CPWW management systems, this paper reports an overview of the possible alternatives and management/valorization solutions available for CPWW. In more detail, first, a concise analysis of citrus-processing technologies, on which the quantitative and qualitative characteristics and variability of CPWW depend, is carried out. Then, the traditional and the most recent treatment/valorization options, as proposed in the scientific literature, are discussed. Finally, the most innovative techniques for the recovery of value-added compounds from CPWW are presented. A comparison among the different processing schemes is given in the conclusive considerations. Starting from this, state-of-art insights about the most suitable solutions for the economic and environmental sustainability of CPWW management chain are provided to company managers and other stakeholders.
2. Production and Main Characteristics of Citrus-Processing Wastewater
2.1. Production of Citrus-Processing Wastewater
The citrus-processing chain mainly consists of fruit temporary storage, washing, grading and sorting, juice extraction and finishing, heat treatment, and product packaging and storage. A detailed description of citrus-processing technologies is reported in Zema et al. [12]. The citrus-processing operations produce CPWW as liquid residue of the following phases:
- Fruit washing by rotating brushes under a water spray (in the case of wax-coated fruits or excessive dirt or microbiological contamination) after removing leaves and prior to processing;
- Centrifugation of the water/oil slurry produced by spraying water on squeezed or cut peel (depending on the use of FMC or brown juice/oil extractors, respectively), in order to recover EO contained in the peel and flavedo [22]; this phase yields the largest volume of CPWW;
- Drying of the cut peel after lifting from a washing tank, to release the EO;
- Washing of the pulp discarded by juice extractors and finishers, to recover juice, pectin, and other solid fractions that are added back to the juice after evaporation, in order to increase appeal and palatability;
- Evaporation of the citrus juice to obtain a concentrated and microbiologically stable product;
- At the end of the production cycle and during cleaning operations of industrial equipment and factories.
2.2. Characteristics of Citrus-Processing Wastewater
2.2.1. Quantitative Variability
CPWW production shows a seasonal variability of its qualitative and quantitative characteristics [5,23], reflecting the large variability of flows and physicochemical properties (e.g., pH, COD, and suspended and settleable solids, EOs [22,24]). In order to give indications on the most suitable system for CPWW management, it is important to analyze its quantitative and qualitative variability and the factors which influence these characteristics.
A citrus processing plant requires large flows of fresh water and consequently produces comparable amounts of wastewater. CPWW production mainly depends on (i) water consumption per weight unit of processed fruit, (ii) amount of citrus processed, and (iii) overall water management in the plant.
Water consumption per weight unit of processed fruit varies in function of the adopted processing technology and is largely variable; in [14], a use of 1 m3 per ton of processed fruits in plants without peel dryers, using water-recirculation systems, was estimated, while Corsino et al. [5] observed that a citrus factory processing 25 t h−1 of lemon produced about 17 m3 of wastewater per ton of processed fruits.
The amount of citrus processed is characterized by a noticeable interannual and intra-annual variability. The interannual variability of citrus processing is linked to the variations of the fruit production from one year to another, since the citrus amount processed each year depends on both agricultural production and market trends. The intra-annual variability mainly depends on plant operation. Since over 70% of citrus production destined to transformation is concentrated between February and April [25], in the Mediterranean areas citrus processing plants mainly operate in this period. The monthly variability depends, beside the amount of processed citrus, on the variability of water unit consumption, which, in turn, is significantly affected by residual factors (citrus-fruit quality, plant management, etc.). Figure 2 shows a typical monthly distribution of wastewater production in a citrus-processing company with a potentiality of 40,000 tons yr−1 of processed citrus [14].
Figure 2.
Typical monthly distribution of citrus-processing wastewater (CPWW) produced in a citrus-processing industry of Sicily (Italy) [14].
CPWW production is also characterized by a large weekly and daily variability (Figure 3) due to plant inactivity in the night and on the weekend. This variability can be quantified by a peak factor evaluated as the ratio between the average flow in working hours (generally 12 per day) in the maximum production day and the weekly mean value: using the data of Figure 3, this factor is equal to 3.3; peak hour flow respect to weekly average is instead about 13. A value of 13 is achieved by the product between the above calculated peak (3.3) factor and the flow of the 12 working hours (4-fold the average flow).
Figure 3.
Daily distribution of wastewater production per week in a citrus-processing industry of Sicily (Italy) [14].
Techniques minimizing fresh-water requirement and wastewater production in citrus processing plants have been widely investigated, developed, and applied to processing industries [26]. The basic concept for water-use minimization is the maximization of water reuse and the identification of regeneration opportunities [27]. Use of regenerated wastewater in some operations requires installation of a treatment unit (such as gravity settling, filtration, membranes, activated carbon system, and biological treatment) [26] and, therefore, basically depends on the economic viability of the regeneration versus the purchase, use, treatment, and discharge of fresh water.
2.2.2. Qualitative Variability
As mentioned above, CPWW is also characterized by a large variability of its physicochemical properties, which depends on the processing techniques. Table 1 summarizes the main qualitative characteristics of CPWW. Moreover, these characteristics significantly vary throughout the same working day. This variability mainly depends on processing-plant operation and, secondarily, on species and ripening stage of processed citrus. As a result of the first variability factor, the very large range of qualitative variability of CPWW is due to several factors, such as (i) emptying of the tanks, which feed the processing lines, e.g., daily or weekly, thus determining peaks of the hydraulic load; (ii) discharge of the water produced by EO extractors at the end of the day, with COD over 10 g L−1 and high concentration of EOs; and (iii) plant washing by alkaline solutions (sodium hydroxide and calcium hydroxide), which generally increases pH to a peak value of about 12 [8,28]. Other factors explaining the qualitative variability of CPWW, mainly linked to plant and process design, are as follow: (i) the type of water-cooling system (i.e., the open-cycle system, using large water flows with high dilution effects of the final effluent, or the closed-cycle system, with cooling towers requiring very limited water addition); (ii) the recirculation level of the EO extractors; (iii) the presence/absence of a peel-dehydrating system, which generally produces water with a very high organic load (over 60 g of COD per kg of processed fruit); (iv) the amount of peel produced and destined to drying processes (rarely 100% of the available amount).
Table 1.
Main qualitative characteristics of wastewater of citrus processing industry (from literature data).
The main concerns linked to treatment of CPWW are the low pH, the low concentration of nutrients, and the very high concentration of EOs.
The organic load of CPWW is generally high, since COD ranges from 1 to 10 g L−1 and more. This parameter has a large range of variability according to the different stages of the production process [5]. On the other hand, CPWW has a low concentration of nutrients (i.e., nitrogen and phosphorous) with respect to the organic load (imbalanced ratio COD/N/P). Finally, the very high concentrations of EOs (of which d-Limonene is the primary constituent) can interfere with the biological processes, which can even stop if EO concentration is over 50 mg L−1 [33,34], due to its bacteriostatic action. In the case of orange EOs, their recovery from wastewater is not convenient due to the high dilution and the limited value, differently from more costly essences (as bergamot or lemon).
In the following section, the main systems for the management of CPWW are discussed with a focus and the possible value-added products’ recovery.
3. Management Systems of Citrus-Processing Wastewater
The scientific literature and the common practice show several systems for CPWW treatment, which are sketched in Figure 4. The adoption of phyto-depuration systems for treating agro-industrial wastewater (and thus CPWW) is not advisable, considering the peculiar characteristics of these effluents (as mentioned above, low pH, high organic load, imbalance between C and N, presence of toxic compounds as EOs), which could hamper vegetation growth and development, as well as even plant death. Treatment plants based on physical and/or chemical processes are of limited use for CPWW, since these plants are expensive and rarely reliable and efficient. For example, CPWW concentration by evaporation has high energy requirements [35], while the removal of dissolved and suspended solids by flocculation shows low depuration efficiency besides the high cost of flocculating agents [22].
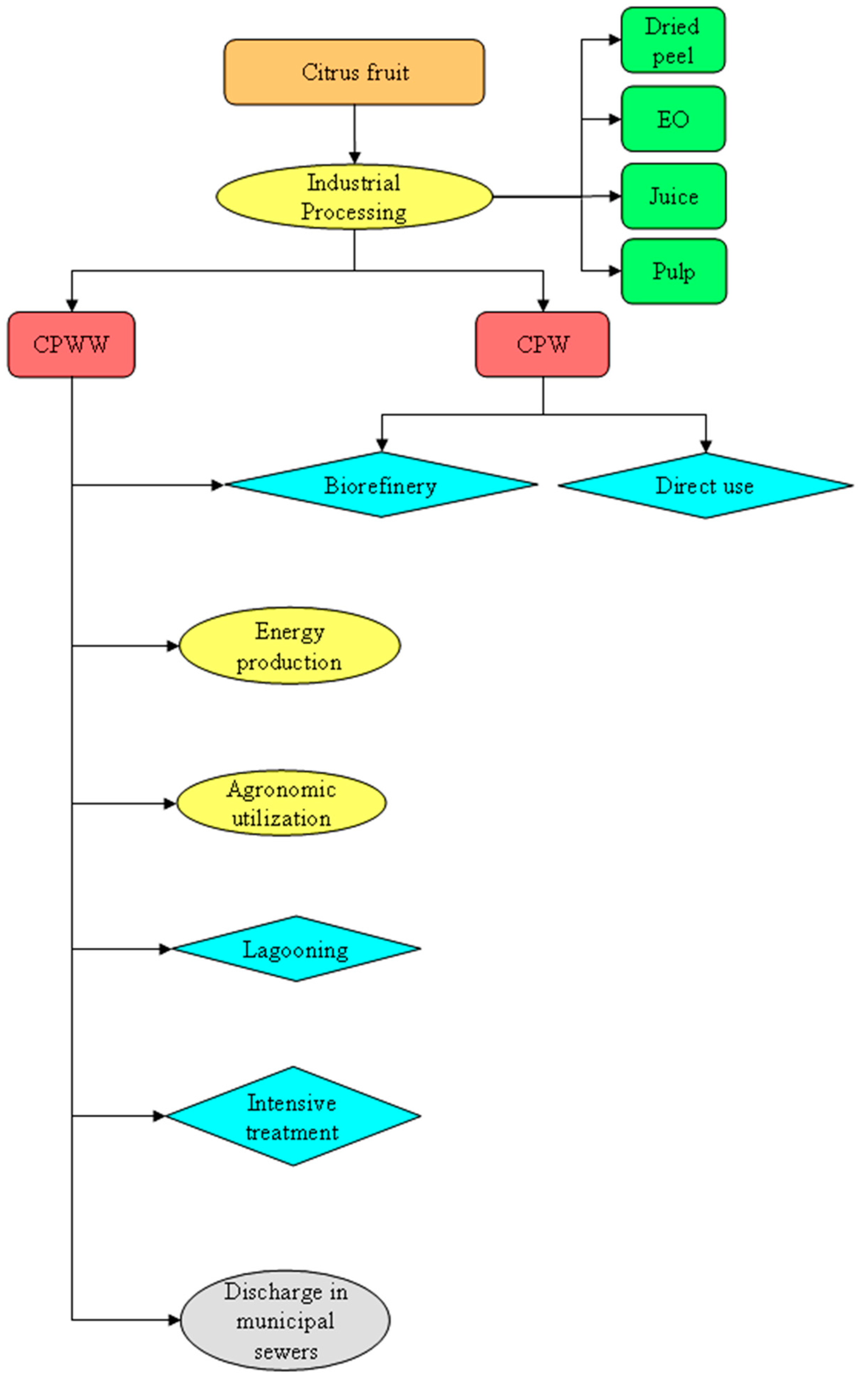
Figure 4.
Scheme of citrus residues’ (CPWW and CPW) processing chain (adapted from [12]).
The option of advanced chemical treatments, such as the advanced oxidation processes (AOPs), could be interesting due to the intrinsic characteristics of CPWW (low pH, color, and imbalance of nutrients) [36,37]. However, the literature examples [24,38,39] have been carried out by laboratory/pilot experiences. Presumably, the high complexity of such treatment discourages the large adoption in citrus industries.
The most-used system is the treatment in intensive activated sludge biological plant prior to the disposal in the municipal sewer system or in a receiving water body. This system shows several drawbacks (e.g., complexity, high cost of sludge management, requirement of skilled personnel, and complex start-up of the plant), which are discussed in the next paragraph. Recently, the introduction of membrane filtration in the process seems to have gained importance.
Extensive management systems, such as lagooning, have been suggested for solving the problems related to the adoption of intensive conventional systems. A summary of the main pros and cons of intensive and extensive CPWW treatment systems is reported in Table 2.
Table 2.
Summary of the characteristics of the main CPWW treatment systems.
CPWW reuse in agriculture may be a viable alternative, if land application is carried out following suitable protocols. More recently, due to the increasing interest for the renewable energy source, valorization patterns by anaerobic digestion for energy production and treatment in biorefinery industry for value-added product extraction have become novel challenges.
According to TeKippe [40], wastewater flowing from a citrus processing plant to its destination can be categorized based on volatile solids and ash content. In more detail, this author stated that, while flows of CPWW with high nonvolatile-solids content cannot be economically reclaimed for reuse in the plant, flows with low nonvolatile and volatile solids can be discharged into municipal wastewater treatment plants, and those with low nonvolatile solids but a high content in volatile solids can be effectively treated in intensive plants.
3.1. Conventional Intensive Treatment
Given the limits for the adoption of physicochemical processes mentioned above, CPWW is usually treated in intensive biological treatment plants (generally activated sludge plants, but sometime also percolating filters, downstream of a primary settling phase) [24,28,29,41,46,47].
The biochemical processes of intensive biological plants for CPWW treatment have a limited footprint. Organic matter and other polluting compounds are degraded by aerobic or facultative bacteria. However, these plants often show low efficiency and their management is expensive, mainly because of the inadequacy of design criteria. The latter are often replicated from municipal wastewater treatment plants, thus neglecting the specific characteristics of CPWW [14,48]. The main drawbacks of intensive biological plants used for CPWW treatment are the following: (i) biochemical process instability and difficulty in plant operation management due to the variability of CPWW characteristics; (ii) frequent breakdown of the process, mainly due to EO peaks in CPWW flows [24,49], as well as to the low pH, high organic load, and imbalance of COD/nutrients ratio; (iii) high costs (in many cases over 1%–2% of the annual budget of the smallest citrus-processing industries) due to the large energy requirements for the aeration; and (iv) long start-up times (often several weeks or even months) needed to develop a significant amount of active microbial biomass in aeration tanks of activated sludge plants or on the surface of percolating filters. This problem is obviously relevant for those plants treating only CPWW and, therefore, not in operation from late spring to autumn (that is, out of the citrus-processing season).
In regard to the latter problem, the higher the suspended solid design concentration in the mixed liquor, the longer the starting time. This time can be reduced only by expensive techniques, such as the addition of enzymatic products or activated sludge from other plants.
Nutrient imbalance heavily influences the microbial population activity in biological treatment; a COD/N/P ratio of about 200/5/1 is normally suggested [50]: when CPWW is treated alone (that is, without mixing with other effluents), this ratio can be easily obtained by adding nutrients, but attention must be paid, especially in plants where N and P removal is not provided, in order to not exceed discharge limits prescribed by law.
An efficient, cheap, and reliable treatment plant of CPWW would require the following: (i) complete regulation of organic load during the week, which should stop the process from being affected by long flow cut-offs (as happens at night or in the weekends); (ii) complete equalization of the CPWW qualitative characteristics, in order to limit the variability of organic loading, pH, EO concentration, etc.; (iii) limitation, at least partially, of the variability of organic loading throughout the year, reducing the problems linked to the plant start-up at the beginning of citrus-processing season; and (iv) possibility of an easy tuning of the input factors required by the process (in particular the energy required for wastewater aeration). A biologically intensive plant matching all these requirements would constantly assure high productivity and suitable effluent quality. However, these requirements could be met either by adopting large equalization basins, with consequent management problems (e.g., odor emissions and large footprint), or treating CPWW with other municipal/industrial wastewater (in this case, CPWW should be only a limited share of the influent flow). Large equalization basins can be more easily integrated in extensive plant schemes (e.g., lagoons, see Section 3.2). Instead, for plants located in urban/industrial areas, this solution is rarely feasible. On the contrary, CPWW treatment with other effluents could be a viable option only for plants located in large urban/industrial areas, where the problems of the intensive plant treating CPWW could be reduced by blending citrus effluents with municipal and/or industrial wastewater.
As outlined above, the energy cost is the most important problem in intensive-treatment plants [42]. The energy requirement of these plants can be close to 2.0 kWh kgCOD−1 [51]. The typical energy requirements of activated sludge plants treating municipal wastewater (0.5 kWh kgCOD−1 [50,52]) are very difficult to achieve in the case of agroindustry effluents (such as CPWW). This happens because (i) only a limited amount of organic load can be removed through primary settling [25], (ii) a high airflow rate is needed to keep dissolved oxygen (DO) concentrations over 2–3 mg L−1 due to the high concentration of readily biodegradable organic matter [50,52], and (iii) additional energy is often needed to keep complete mixing [25].
However, the performance of intensive biological plants has been widely studied. The most successful experiences of CPWW treatment in intensive biological plants have been carried out by using aerated filters. Using a biological aerated filter with expanded clay as support material and concurrent flow, Osorio et al. [41] obtained a maximum final concentration of 600 mgCOD L−1, treating a CPWW stream with a volumetric loading of about 20 gCOD L−1 d−1. Navarro et al. [42] developed as a pilot plant a continuous system with activated sludge, consisting of a 10 m3 airlift reactor, a settler, and a 300 m3 pond, to treat CPWW from a lemon-processing industry. The removal capacity of this pilot plant was over 6 kg m3 day−1 of BOD5, corresponding to 92% efficiency respect to the influent concentration. The downstream pond completely removed residual sludge present in the outflow.
Corsino et al. [5], treating CPWW in two aerobic granular sludge sequencing batch reactors (AGSBR), reported a COD removal efficiency of approximately 90% when the Organic Loading Rate (OLR) was under 7 kgCOD m3 d−1. At higher OLR, a significant decrease in the removal efficiency down to 75% or less was observed in the reactor due to the excessive acidic conditions. In this case, the reactor was not able to remove COD with the required efficiency, mainly because of the low efficiency in particulate matter removal (45%).
Presumably, the imbalance between periods of substrate availability and scarcity—which is crucial for granules maintenance in the long-term—may have favored the proliferation of fast-growing microorganisms, such as filamentous bacteria, reducing the sludge’s settling capacity [53]. More in general, since CPWW is very rich in particulate organic matter due to the presence of residues of pulp and peel, the granules’ stability could be a considerable bottleneck in AGSBR.
In the last decades, the integration of membrane processes into the citrus processing plant is gaining importance. Membranes are adopted for clarification (usually microfiltration membranes) and concentration (usually ultrafiltration) of orange juice [54,55], since this process improves the quality of juice and its nutraceutical properties and is becoming increasingly economically sustainable. The only drawback is the fouling of the membranes. The adoption of this technique can also allow the recovery of useful compounds (e.g., pectin, oligosaccharides, and flavonoids) [45,55] and, at the same time, the improvement of quality of CPWW. Yan et al. [44] observed a 95% COD reduction in CPWW from a pilot plant treating water coming from a citrus canning industry; similar results (75% COD reduction) were obtained by Chen et al. [45]. The integration of membrane biorefining and CPWW is a very promising route for the future of the citrus industry.
A promising alternative to conventional activated sludge for the treatment of both industrial and municipal wastewater is presented by membrane bioreactors (MBRs). This technology integrates the common permeation/selection process of the membrane with the biological process for the final solid–liquid separation, provides very good effluent quality coupled with high sludge retention time (SRT) values, volumetric loading rates, and has low footprint requirements [56]. Other advantages related to the use of MBR are the possibility to operate with smaller volume reactors (because of the high STR) and the achievement of very high permeate quality that is suitable for on-site reutilization [43]. However, the use of the MBR at the global scale is limited by its fouling problem [57,58], which leads to frequent plant shutdowns and requires energy consumption in order to mitigate this problem by aerating the membrane [59]. Di Trapani et al. [43] proposed a pretreatment of CPWW, using the application of the aerobic granular sludge (AGS) technology, prior to MBR operation by an in-series AGS + MBR bench scale plants. This scheme was also comparted to the conventional MBR one. The results demonstrated that both plant configurations enabled the almost total COD removal. However, the higher resistance to filtration observed in the AGS + MBR plant might severely affect the membrane service life.
3.2. Lagooning
As it is well-known, extensive systems (e.g., lagooning) are economically and environmentally sustainable treatments due to the simplicity and cheapness of construction, maintenance, and management operations [60]. However, these systems require the availability of large areas of land and long hydraulic retention time (HRT); other constraints are the possible unpleasant odors close to the plants and the need for continuous monitoring of the treated wastewater’s quality [22,61].
Lagooning is a widespread and efficient treatment for wastewater from the food-processing industry [29,61,62]. In lagooning systems, several ponds are usually constructed, sometimes in a series, to allow the wastewater to flow from one pond to another [11]. In the lagoons, CPWW is stored for a long time (weeks or months), and very large volumes are necessary for ponds. Thanks to the high HRT, the variation of physicochemical parameters of stored CPWW is very gradual, thus facing off the high qualitative variability of the influent wastewater. This not only allows the adaptation of bacteria to different environmental conditions, but also enhances the growth of microorganisms resistant to the low pH, high organic loading, and EO concentration, which are typical of CPWW [22].
Lagoons allow the following: (i) an adequate weekly tuning of the organic loading, widely variable in CPWW throughout the year; (ii) a sufficient equalization of physicochemical parameters, with low variations of organic loading, acidity, and essential-oil concentration; (iii) a reduction of the concentration of polluting compounds (thanks to the dilution effect due to the large storage volume of treated CPWW); (iv) the reduction of start-up problems, which are typical of the biological processes at the beginning of the citrus-processing season; and (v) a lower C/N/P ratio requirement (400/5/1) compared to intensive biological plants and no need of nutrient addition.
The removal efficiency for organic compounds is generally in the range 80%–90% of the initial concentration in raw CPWW [60,61]; however, it is important to highlight that seasonal weather changes can affect the microbial community structure and consequently the treatment’s efficiency of lagoons [63].
Lagooning systems can be classified in anaerobic, aerobic, and aerated lagoons. The anaerobic and aerated lagoons are the ones most commonly used for CPWW treatment.
Anaerobic lagoons do not require energy for wastewater treatment and commonly show removal capacity of organic loading over 90%. However, anaerobic processes require high wastewater storage volumes (generally higher than the annual volume of CPWW produced by the citrus processing plant) and very deep lagoons. Furthermore, anaerobic lagoons produce unpleasant odors, which may be beyond the tolerance limits. Therefore, their installation is advisable only far from residential areas, such as in agricultural areas or in marginal land.
In order to overcome the drawbacks of anaerobic lagoons treating CPWW, aeration is adopted. In the case of aerated lagoons, the highest economic constraint is the energy demand, which, however, is much lower compared to activated sludge plants. One of the most efficient schemes of CPWW aerated lagooning is the adoption of aerobic–anaerobic lagoons. Compared to the anaerobic ponds, these lagoons are designed with smaller capacity (about 50% of the CPWW volume annually produced). This solution reduces the energy requirements, provided that the following saving measures are adopted: (i) high lagoon depths (up to 10 m), in order to increase the anaerobic activity in the deeper layer, where the organic matter is degraded without energy consumption; (ii) an aerated thin surface layer, kept in aerobic conditions to limit the unpleasant odor emission; (iii) optimal tuning of the aeration time as a function of DO demand in the surface layer (strongly varying during the year with maximum peaks in spring and summer); and (iv) aeration only during the hours in which energy is cheaper (as in the night).
A suitable scheme making the annual control of the organic load of CPWW easier consists of two separate lagoons. A first lagoon depurates and discharges into the sewer system a monthly constant CPWW flow, containing the share of the organic loading that can be discharged in accordance with issued permits. The second lagoon stores the water stream with the organic loading, which exceeds the monthly volume depurated in the first lagoon and is accumulated throughout the citrus-processing season. This scheme allows a reduction of the storage capacity of lagoons by 15%–20% [64].
Andiloro et al. [31] found low energy requirements (0.45 kWh kgCOD−1) and a good treatment performance of full-scale aerobic–anaerobic aerated lagoons treating CPWW with high concentrations of essential oil (500–1000 mg L−1). Zema et al. [25] simulated at laboratory scale the aerobic layer of aerated lagoons and indicated the possibility of decreasing the energy requirements (down to 0.16 kWh kgCOD−1) through two measures: (i) reducing the aeration power (down to 0.6 W m−3 from the typical values of real-scale plants, about 2.5 W m−3); and (ii) limiting aeration time to the night (12 h only), when electricity cost is lower. In another study, the same authors found that the organic matter degradation in aerated lagoons was on average six times higher compared to the nonaerated lagoon. Despite the ability of spontaneous microflora to adapt to EO concentrations up to 1400 mL L−1, the effect of an inoculum (50% of wastewater with spontaneous microflora already adapted) was not noticeable in terms of lagoon-treatment performance [32].
3.3. Methane/Hydrogen Production
The most important valorization patterns of CPWW for energy conversion are the anaerobic digestion for biogas production and the fermentation for biohydrogen production (Table 3).
Table 3.
Summary of some literature experience on biogas and hydrogen production.
Anaerobic digestion of citrus residues (both peel and wastewater) makes possible the production of biomethane and, at the same time, the reduction of waste-disposal problems. Moreover, the digestate (the residue of anaerobic process) can be spread—in many cases, without aerobic post-treatment—over soil as organic conditioner and/or fertilizer, especially when the phosphorus content is high [29]. However, while the valorization of CPW for energy purposes by anaerobic digestion is promising [12,65] due to its satisfactory methane yield [66,67,68] compared to other substrates (such as the olive-oil-mill wastewater), the anaerobic digestion of CPWW is not a common practice, due to the excessive dilution and to the presence of inhibiting compounds, such as d-Limonene. Therefore, pretreatments (mainly using physicochemical processes) of raw CPWW prior to anaerobic process are very often required, in order to reduce the concentration of inhibiting compounds [28].
Under mesophilic conditions (37 °C), Siles et al. [47] found a methane yield of 295 mL per gram of COD removed and a substrate biodegradability of 88.2% from pretreated CPWW. The OLR increase into the batch reactor yielded lower methane production rates. Martìn Santos et al. [28] reported a methane yield of 297 NmL (normal millilitres) per gram of COD removed and a substrate biodegradability of 84% from pretreated CPWW with a high concentration of organic matter (around 150 gCOD L−1) produced by orange-peel pressing. Both these authors used aluminum sulphate as flocculant and a solution of sulphuric acid for pH neutralization.
Under thermophilic conditions (55 °C) for 76 days, a downflow stationary fixed film, continuously fed (OLR of 0.51 kgsCOD m−3 d−1) with CPWW [29], yielded 2.1 Nm3 of biogas per m3 of treated CPWW; no toxicity due to limonene accumulation was observed.
Rosas-Mendoza et al. [69], treating CPWW in an anaerobic continuous reactor (for 70 days) at a high OLR (8–10 gCOD L−1 d−1), measured a total and soluble COD removal efficiency of 75% and 85%, respectively, and a methane yield of 0.15 L g−1 of removed COD. Total-solid and volatile-solid removals were 42% and 53%, respectively. An inhibitory effect was observed due to d-Limonene in the CPWW, since no pretreatment was used for EO removal.
Anaerobic digestion seems a promising treatment for high-strength (>1–2 gCOD L−1) CPWW with a limited EO concentration and an adequate pH. The most suitable composition for CPWW to be subject to anaerobic digestion could be obtained by an appropriate blending of the various flows (e.g., fruit washing, peel dehydration, and plant cleaning). The main problem is the identification of an appropriate co-substrate to limit the toxic effect of EO presence and to keep the plant active during the periods when CPWW production is limited or absent. More recently, dark fermentation of CPWW was proposed for biohydrogen production by [8] in anaerobic batch reactors with conditioned anaerobic sewage sludge as inoculum. No inhibitory effects against hydrogen-producing bacteria were detected; appreciable hydrogen yields (up to 14.2 mmol H2 gCOD−1) were achieved in these processes compared to other industrial wastewaters. Moreover, a 12-fold increase in the hydrogen production was reported when the CPWW concentration in the fermented substrate was increased from 50% to 100%.
3.4. Agricultural Utilization
A suitable alternative to treatment consists of CPWW use for agronomic purposes (as happens, for instance, for olive-oil-mill wastewater). This use takes advantage of the opportunity of having an additional irrigation sources for both herbaceous and tree crops, but also for the potential benefits linked to the addition of organic matter to soil [70]. Agricultural utilization of CPWW by land application is an economically and environmentally sound solution, when enough land is available close to the citrus-processing industry. This management system [71] can improve many characteristics of treated soils (e.g., hydraulic conductivity, water retention capacity, and porosity) linked to the abundance of organic matter in the CPWW, and soil fertility (thanks to the increased nutrient utilization). CPWW can thus be considered both a soil conditioner and/or as an additional irrigation source.
Land application of CPWW consists of four phases: (i) transport; (ii) storage; (iii) pretreatment (sometime absent); and (iv) distribution. Prolonged CPWW storage (many weeks or some months) acts as a pretreatment, because of the natural degradation allowing the stabilization of organic matter and the reduction of wastewater polluting load. Moreover, storage in tanks gives flexibility to the distribution system, because variable volumes can be applied over land in different periods of the year. Transportation of CPWW from the citrus-processing industry to the application area is the phase more heavily affecting the technical and economic feasibility of the entire practice. To reduce the transport costs, the cheapest solution consists of water pumping and conveying in pipelines over short distances, but this may be difficult for effluents of the industries, which are located far from the irrigated areas. The use of the common irrigation plants (sprinkler and micro-irrigation) for applying CPWW is technically and economically feasible, but filtration is necessary prior, in order to feed the irrigation plant with wastewater. The use of existing irrigation plants allows a gradual (in time) and uniform (in space) CPWW application; moreover, this makes possible the CPWW dilution with fresh water, in order to reduce the organic and nutrient loads, and this could be necessary in drought periods.
However, a critical factor for agricultural utilization of CPWW is its production in the rainy season (thus out of the irrigation period), and this requires large storage volumes. Furthermore, land application of CPWW needs a careful evaluation of qualitative and quantitative characteristics of applied water and receiving soils/crops, in order to avoid environmental damages to the latter. In this regard, the following physicochemical parameters of CPWW must be controlled with caution before adopting this management system, and during the entire practice [61]:
- The pH, to avoid the soil acidification;
- Soluble compounds, to limit the increase of the soil salinity and thus of the water osmotic pressure (which reduces water uptake by crops with consequent yield decrease and plant diseases or even death);
- Suspended and settling solids, whose high concentration could clog the drippers of micro-irrigation plants and the soil pores (with consequent reduction of water infiltration capacity and possible erosion of steep groves);
- Organic matter, to limit harmful effects on crops due to addition of excessive concentration of raw (i.e., not yet humified) organic matter to the soil;
- EOs, which induce phytotoxic effects on crops and soil microorganisms;
- Macronutrients (nitrogen, phosphorous and potassium), whose addition must be balanced with the organic or mineral fertilization.
Moreover, soil’s suitability for CPWW application must also be evaluated with care in relationship to the following aspects [72,73]: (i) water runoff risk (linked to soil slope and water infiltrability); (ii) soil self-depuration capacity (linked to hydraulic retention capacity, pH, active limestone content, internal drainage, and electric conductivity); (iii) groundwater depth; (iv) altitude; and (v) slope.
Irrigation of different crops with CPWW is practiced worldwide, and it has been for a long time [22], especially for citrus growing on sandy soils [74] and in USA [75,76,77]. Some experiences of CPWW land application on both herbaceous and tree crops [78,79,80,81] carried out in Italy in the last two decades showed that irrigation did not have any negative effects on either the soil or the crops. However, the application of CPWW on herbaceous crops requires low hydraulic loading and must be carried out before crop seeding, in order to avoid phytotoxic effects due to soil supply with non-humified organic matter [71,80] and to EO presence in CPWW. Moreover, the citrus effluents must be applied to acid soils with caution, and their pH must to be controlled before and after irrigation [22].
3.5. Biorefinery Valorization
CPWW is rich in beneficial phytochemical compounds [44] with high market values, for use in the food, cosmetic, and pharmaceutical industries. Pectin, flavonoids, oligosaccharides and polysaccharides, terpenes, and EOs are the most important compounds recoverable from CPWW, however, until now, this biorefinery approach has been limited by its complexity and by their dilution in CPWW that increase processing costs [12].
Pectin is a complex carbohydrate, which is an important component of the cell wall in plants. Citrus pectin is used as thickener, emulsifier, and stabilizer in many foods, because it leads to a desirable texture of food and beverages [2]. Furthermore, pectin is a safe food additive, with no limits on acceptable daily intake [82]. In regard to the pharmaceutical uses, pectin is a valuable compound (i) for gastrointestinal treatments; (ii) as a hemostatic, anti-inflammatory, and anticancer agent; (iii) as a thickener for preparation of batters and capsules [22,83,84,85,86]; and (iv) as an anti-cholesterol drug [87].
Pectin is mainly extracted from CPW, since it is present in juice sac material, with large amounts occurring in the albedo of the peel. Regarding its production from CPWW, Yan et al. [44] recovered pectin together with its low molecular weight (Mw) fraction, using a pilot scale process, including filtration (to eliminate soluble fibers from the acidic and alkaline water), mixing, concentration (at 70–80 °C under vacuum), desalinization (by electrodialysis), and nanofiltration (at 0.3–0.5 MPa and flow rate 450 L h−1). The low Mw fraction of CPWW, which is rich in oligosaccharides (11 g L−1) and flavonoids (3 g L−1), inhibits the human cancerogenic cells, and it could be commercialized as a healthy food. The extraction process also yielded pectin (3.4–4.6 g L−1) with a lower degree of esterification (4.3%–11.5%). By this process, more than two-thirds of the initial quantity of the processing water could be reused.
Flavonoids, which are secondary metabolites naturally occurring in plants, are present in high concentrations in CPW [2]. Flavonoids and other phenolic compounds extracted from citrus residues (CPW and CPWW) have many beneficial effects on human health, such as antioxidant [88,89,90,91], antidiabetic [92], anticancer [93], anti-inflammatory, antiallergic, and anti-ulcerous [94,95,96] activity. Citrus flavonoids also provide cardiovascular protection [97,98,99,100] and antihypertensive properties [101,102] and neuroprotective effects [103]. For these reasons, the component compounds of citrus flavonoids (for example, hesperidin, didimin, narirutin, and diosmin [44]) could be valorized by the pharmaceutical industry [70].
CPWW deriving from orange juice production is potentially an important source of the flavonoids and other phenolic compounds [70] (see Table 4). In addition to the recovery of pharmaceutical products, the antioxidant properties of the compounds extracted by CPWW can also be appreciated in many food-production processes [70]. For instance, in meat production, nitrite is added as an additive, and these compounds can reduce the residual nitrite level of meat, since the reactivity of nitrite with phenolic compounds has been demonstrated [104,105]. Viuda-Martos et al. [70] have shown that the orange-processing wastewater reduced the levels of nitrite by 40%, inhibiting the formation of radicals. Moreover, since, from a microbiological point of view, the wastewater was free of enterobacteria, coliforms, and mesophilic aerobes, the same authors suggested it as a potential ingredient for several food products [70]. For the same reason, CPWW treated by membrane processes or by evaporation, due to the high purity and to the presence of residual fragrance, is a potential ingredient for the food and cosmetic industry.
Table 4.
Concentration of the phenolic compounds in orange-processing wastewater (source: [70]).
Table 5 shows the large number of products extracted by a citrus processing plant (information retrieved by the internet site [106], modified) located in Calabria (Italy). It is worth highlighting that, by using the plant in a flexible way (i.e., not limiting productivity of the plant to citrus transformation only), the operational period can be virtually extended to the whole year.
Table 5.
List of products of a citrus-processing industry located in Calabria (Southern Italy) (from [106], modified).
These examples, along with those reported in Section 3.1, clearly show how the main route to further valorize the citrus industry is the adoption of available processing technologies (e.g., membranes) that integrate the production of juices/concentrates of better quality (e.g., more appealing to the taste and richer in bioactive compounds) with a biorefinery approach, allowing, at the same time, the recovery of useful compounds and the reduction of the CPWW pollutant loading. Nowadays, the citrus industry can get a zero-discharge objective, where all treated CPWW is sold as by-product (Table 5) or reused in the plant.
4. Conclusive Considerations
The noticeable economic and environmental constraints linked to the disposal of wastewater produced by citrus-processing industries require eco-compatible and cheap management systems, tailored to the specific local conditions. The analysis of the valorization alternatives carried out by this review has highlighted that the choice of the most suitable management option must take into account some important factors: (i) the peculiar physicochemical characteristics of the effluents (acidity, concentration of essential oils, and scarcity of nutrients); (ii) the large quantitative and qualitative variability of citrus wastewater production; and (iii) the location of the transformation industry close to irrigated areas or to marginal land.
In regard to the treatment and disposal of CPWW, depuration in lagooning systems (by aerated and/or anaerobic processes) has been shown to be cheaper and more reliable compared to the more common activated sludge plants (disturbed by the acidity and EO presence in the effluent and by the constraints linked to the start-up of the plant). However, this option requires large-space availability (such as marginal lands) and can be adopted for industries located far from urban or residential areas, because of the possible unpleasant odors from the lagoons. More research is needed, in order to further reduce the energy requirements of aerated lagoons and make lagooning more competitive compared to intensive depuration plants.
In the case of land application, several studies have detected possible phytotoxic effects (which exclude phyto-depuration of raw effluents) on crops and decay of soil properties. Therefore, agricultural utilization of CPWW should be carried out following proper application protocols. More field experiences should be carried out, in order to quantify the hydraulic and organic loads, which can be applied to crops and soils without agricultural yield reduction or soil quality degradation.
Anaerobic digestion could be promising (also in view of the increasing interest to renewable energy production), provided that CPWW is sufficiently rich in biodegradable substrate and that its EO content is adequately managed. Both requirements suggest CPWW co-digestion with other agricultural or animal residues. Lab- and pilot-scale investigations are required, in order to identify the CPWW volume in the digestion blend without significant reduction of methane yield.
The possible extraction of value-added compounds from CPWW is potentially interesting, but this destination is limited by the high processing cost. Until now, the share of CPWW processed in food, pharmaceutical, or cosmetic industries is too low to make these productions economically sustainable. However, the ongoing development of extraction techniques, whose potential has been confirmed by the analysis of the state-of-the-art presented in the Section 3.5, is expected to reduce the production cost of value-added compounds from CPWW. This surely will enhance the valorizations of progressively increasing amounts of citrus residues. By this way, it could be possible that the CPWW conversion in the biorefinery industry will become the most competitive valorizations route—besides energy conversion—among the management systems of liquid-citrus-residue analyses in this overview.
Overall, this study and the literature analyzed have confirmed that the survival and development of the citrus-processing sector must be properly consolidated and enhanced by sustainable management systems of citrus residues (CPWW among these); many of these systems would allow turning this waste/residue into valuable resources. The success of the most modern CPWW management systems on a large scale highly depends on the systematic integration of the technologies and processes for recovering by-products (e.g., pectin, flavonoids, and aromatic water) with those aiming at producing the “main” product (i.e., orange juice).
Author Contributions
Conceptualization, D.A.Z., P.S.C., V.T., and S.M.Z.; methodology, D.A.Z., P.S.C., V.T., and S.M.Z.; data curation, A.F. and G.Z.; writing—original draft preparation, A.F. and G.Z.; writing—review and editing, D.A.Z., P.S.C., V.T., and S.M.Z.
Funding
This research received no external funding.
Conflicts of Interest
The authors declare no conflict of interest.
Abbreviations
| AGS | aerobic granular sludge |
| AGSBR | aerobic granular sludge sequencing batch reactor |
| AOP | advanced oxidation processes |
| COD | chemical oxygen demand |
| CPW | citrus peel waste |
| CPWW | citrus-processed wastewater |
| DO | dissolved oxygen |
| EO | essential oil |
| FMC | food machinery company |
| HRT | hydraulic retention time |
| MBR | membrane bioreactor |
| OLR | organic loading rate |
| SRT | sludge retention time |
References
- Mamma, D.; Christakopoulos, P. Biotransformation of Citrus By-Products into Value Added Products. Waste Biomass Valorization 2014, 5, 529–549. [Google Scholar] [CrossRef]
- Satari, B.; Karimi, K. Citrus processing wastes: Environmental impacts, recent advances, and future perspectives in total valorization. Resour. Conserv. Recycl. 2018, 129, 153–167. [Google Scholar] [CrossRef]
- Zheng, H.; Zhang, Q.; Quan, J.; Zheng, Q.; Xi, W. Determination of sugars, organic acids, aroma components, and carotenoids in grapefruit pulps. Food Chem. 2016, 205, 112–121. [Google Scholar] [CrossRef] [PubMed]
- USDA Citrus: World Market and Trade. Available online: https://apps.fas.usda.gov/psdonline/circulars/citrus.pdf (accessed on 22 August 2019).
- Corsino, S.F.; Di Trapani, D.; Torregrossa, M.; Viviani, G. Aerobic granular sludge treating high strength citrus wastewater: Analysis of pH and organic loading rate effect on kinetics, performance and stability. J. Environ. Manag. 2018, 214, 23–35. [Google Scholar] [CrossRef] [PubMed]
- FAOSTAT. Citrus fruit fresh and processed. In Statistical Bulletin 2016; FAOSTAT: Rome, Italy, 2017. [Google Scholar]
- Marín, F.R.; Soler-Rivas, C.; Benavente-García, O.; Castillo, J.; Pérez-Alvarez, J.A. By-products from different citrus processes as a source of customized functional fibres. Food Chem. 2007, 100, 736–741. [Google Scholar] [CrossRef]
- Torquato, L.D.M.; Pachiega, R.; Crespi, M.S.; Nespeca, M.G.; de Oliveira, J.E.; Maintinguer, S.I. Potential of biohydrogen production from effluents of citrus processing industry using anaerobic bacteria from sewage sludge. Waste Manag. 2017, 59, 181–193. [Google Scholar] [CrossRef] [PubMed]
- Ferreira-Leitão, V.; Gottschalk, L.M.F.; Ferrara, M.A.; Nepomuceno, A.L.; Molinari, H.B.C.; Bon, E.P.S. Biomass Residues in Brazil: Availability and Potential Uses. Waste Biomass Valorization 2010, 1, 65–76. [Google Scholar] [CrossRef]
- Pourbafrani, M.; Forgács, G.; Horváth, I.S.; Niklasson, C.; Taherzadeh, M.J. Production of biofuels, limonene and pectin from citrus wastes. Bioresour. Technol. 2010, 101, 4246–4250. [Google Scholar] [CrossRef]
- Sharma, K.; Mahato, N.; Cho, M.H. Converting citrus wastes into value-added products: Economic and environmently friendly approaches. Nutrition 2017, 34, 29–46. [Google Scholar] [CrossRef]
- Zema, D.A.; Calabrò, P.S.; Folino, A.; Tamburino, V.; Zappia, G.; Zimbone, S.M. Valorisation of citrus processing waste: A review. Waste Manag. 2018, 80, 252–273. [Google Scholar] [CrossRef]
- FAOSTAT Data Repository. Available online: https://www.re3data.org/repository/r3d100010847 (accessed on 22 August 2019).
- Tamburino, V.; Zema, D.A.; Zimbone, S.M. Depuration Processes of Citrus Wastewater. In Proceedings of the 3rd International Symposium of CIGR Section VI ’Food and Agricultural Products, Naples, Italy, 24–26 September 2007. [Google Scholar]
- Calabrò, P.S.; Pontoni, L.; Porqueddu, I.; Greco, R.; Pirozzi, F.; Malpei, F. Effect of the concentration of essential oil on orange peel waste biomethanization: Preliminary batch results. Waste Manag. 2016, 48, 440–447. [Google Scholar] [CrossRef] [PubMed]
- European Parliament and Council. Council Directive 98/83/EC of the 3 November 1998 on the quality of water intended for human consumption. Available online: https://ec.europa.eu/environment/water/water-drink/legislation_en.html (accessed on 22 August 2019).
- Musoni, S.; Mugwindiri, K.; Madanhire, I. Developing a Cleaner Production System for Citrus Processing: Case study of a developing country. Int. J. Appl. Innov. Eng. Manag. 2013, 2, 117–126. [Google Scholar]
- The Effectiveness of Waste Stabilization Ponds in the Treatment of Citrus Processing and Sewage Effluent—The Case of Mazowe Citrus Estates. Available online: http://citeseerx.ist.psu.edu/viewdoc/download?doi=10.1.1.563.7041&rep=rep1&type=pdf (accessed on 22 August 2019).
- Khan, N.; Le Roes-Hill, M.; Welz, P.J.; Grandin, K.A.; Kudanga, T.; Van Dyk, J.S.; Ohlhoff, C.; Van Zyl, W.H.; Pletschke, B.I. Fruit waste streams in South Africa and their potential role in developing a bio-economy. S. Afr. J. Sci. 2015, 111, 1–11. [Google Scholar] [CrossRef][Green Version]
- Eastern Research Group, Inc.; PA Consulting Group. Resource Assessment for Livestock and Agro-Industrial Wastes—Argentina. Methane Mark. 2010, 101. [Google Scholar]
- Zema, D.A.A. Planning the optimal site, size, and feed of biogas plants in agricultural districs. Biofuels Bioprod. Biorefining 2017, 11, 454–471. [Google Scholar] [CrossRef]
- Kimball, D.A. Citrus Processing: A Complete Guide; Springer: New York, NY, USA, 1999; ISBN 9781461549734. [Google Scholar]
- El-Kamah, H.; Tawfik, A.; Mahmoud, M.; Abdel-Halim, H. Treatment of high strength wastewater from fruit juice industry using integrated anaerobic/aerobic system. Desalination 2010, 253, 158–163. [Google Scholar] [CrossRef]
- Guzmán, J.; Mosteo, R.; Sarasa, J.; Alba, J.A.; Ovelleiro, J.L. Evaluation of solar Photo-Fenton and ozone based processes as citrus wastewater pre-treatments. Sep. Purif. Technol. 2016, 164, 155–162. [Google Scholar] [CrossRef]
- Zema, D.A.; Andiloro, S.; Bombino, G.; Tamburino, V.; Sidari, R.; Caridi, A. Depuration in aerated ponds of citrus processing wastewater with a high concentration of essential oils. Environ. Technol. 2012, 33, 1255–1260. [Google Scholar] [CrossRef]
- Klemes, J.; Paz, D.; Aso, G.; Cardenas, G.J.; Thevendiraraj, S. Water and wastewater minimisation study of a citrus plant. Resour. Conserv. Recycl. 2003, 37, 227–250. [Google Scholar] [CrossRef]
- Smith, R.; Petela, E.; Wang, Y. Water, water everywhere. Chem. Eng. 1994, 565, 21–24. [Google Scholar]
- de los Ángeles Martín Santos, M.; López, J.Á.S.; Pérez, A.F.C.; Martín, A.M. Modelling the anaerobic digestion of wastewater derived from the pressing of orange peel produced in orange juice manufacturing. Bioresour. Technol. 2010, 101, 3909–3916. [Google Scholar] [CrossRef] [PubMed]
- Koppar, A.; Pullammanappallil, P. Anaerobic digestion of peel waste and wastewater for on site energy generation in a citrus processing facility. Energy 2013, 60, 62–68. [Google Scholar] [CrossRef]
- Parish, M.E.; Braddock, R.J.; Graumlich, T.R. Chemical and microbial characterization of citrus oil mill effluent. J. Food Sci. 1986, 51, 431–433. [Google Scholar] [CrossRef]
- Andiloro, S.; Bombino, G.; Tamburino, V.; Zema, D.A.; Zimbone, S.M. Aerated lagooning of agro-industrial wastewater: Depuration performance and energy requirements. J. Agric. Eng. 2013, 44, 827–832. [Google Scholar] [CrossRef]
- Zema, D.A.; Andiloro, S.; Bombino, G.; Caridi, A.; Sidari, R.; Tamburino, V. Comparing Different Schemes of Agricultural Wastewater Lagooning: Depuration Performance and Microbiological Characteristics. Water Air Soil Pollut. 2016, 439. [Google Scholar] [CrossRef]
- Ratcliff, M.W. Citrus processing waste prevention, handling and treatment. In Proceedings of the Citrus World, Lake Wales, FA, USA, 29 March 1990. [Google Scholar]
- Lane, A.G. Anaerobic Digestion of Orange Peel; Food and Technology in Australia: North Ryde, Australia, 1984; Volume 36, pp. 125–127. [Google Scholar]
- Saravacos, G.D.; Iredale, H.D. Physical treatments of food processing waste waters. New York’s Food Life Sci. Bull. 1971, 12, 1–5. [Google Scholar]
- Miklos, D.B.; Remy, C.; Jekel, M.; Linden, K.G.; Drewes, J.E.; Hübner, U. Evaluation of advanced oxidation processes for water and wastewater treatment—A critical review. Water Res. 2018, 139, 118–131. [Google Scholar] [CrossRef]
- Heponiemi, A.; Lassi, U. Advanced Oxidation Processes in Food Industry Wastewater Treatment—A Review. In Food Industrial Processes—Methods and Equipment; Benjamin, V., Ed.; Intechopen: Rijeka, Croatia, 2012. [Google Scholar]
- Can, O.T. COD removal from fruit-juice production wastewater by electrooxidation electrocoagulation and electro-Fenton processes. Desalin. Water Treat. 2014, 52, 65–73. [Google Scholar] [CrossRef]
- Jiménez, M.; Ignacio Maldonado, M.; Rodríguez, E.M.; Hernández-Ramírez, A.; Saggioro, E.; Carra, I.; Sánchez Pérez, J.A. Supported TiO2 solar photocatalysis at semi-pilot scale: Degradation of pesticides found in citrus processing industry wastewater, reactivity and influence of photogenerated species. J. Chem. Technol. Biotechnol. 2015, 90, 149–157. [Google Scholar] [CrossRef]
- TeKippe, R.J. Treatment and disposal of citrus fruit processing wastes. J. Water Pollut. Control Fed. 1972, 44, 2001–2012. [Google Scholar]
- Osorio, F.; Torres, J.C.; Hontoria, E. Study of Biological Aerated Filters for the Treatment of Effluents from the Citrus Industry. J. Environ. Sci. Health Part A 2006, 41, 2683–2697. [Google Scholar] [CrossRef] [PubMed]
- Navarro, A.R.; Lopez, Z.O.; Maldonado, M.C. A pilot plant for the treatment of lemon industry wastewater. Clean Technol. Environ. Policy 2008, 10, 371–375. [Google Scholar] [CrossRef]
- Di Trapani, D.; Corsino, S.F.; Torregrossa, M.; Viviani, G. Treatment of high strength industrial wastewater with membrane bioreactors for water reuse: Effect of pre-treatment with aerobic granular sludge on system performance and fouling tendency. J. Water Process Eng. 2019, 31, 100859. [Google Scholar] [CrossRef]
- Yan, L.; Ye, X.; Linhardt, R.J.; Chen, J.; Yu, D.; Huang, R.; Liu, D.; Chen, S. Full recovery of value-added compounds from citrus canning processing water. J. Clean. Prod. 2018, 176, 959–965. [Google Scholar] [CrossRef]
- Chen, J.; Cheng, H.; Wu, D.; Linhardt, R.J.; Zhi, Z.; Yan, L.; Chen, S.; Ye, X. Green recovery of pectic polysaccharides from citrus canning processing water. J. Clean. Prod. 2017, 144, 459–469. [Google Scholar] [CrossRef]
- Martín, M.A.; Siles, J.A.; Chica, A.F.; Martín, A. Biomethanization of orange peel waste. Bioresour. Technol. 2010, 101, 8993–8999. [Google Scholar] [CrossRef] [PubMed]
- Siles, J.Á.; Martín, M.D.L.Á.; Martín, A.; Raposo, F.; Borja, R. Anaerobic digestion of wastewater derived from the pressing of orange peel generated in orange juice production. J. Agric. Food Chem. 2007, 55, 1905–1914. [Google Scholar] [CrossRef]
- Zimbone, S.M.; Zema, D.A. Le Acque Reflue Agrumarie e i Sottoprodotti Dell’industria Di Trasformazione; Edizioni Edagricole: Bologna, Italy, 2009. [Google Scholar]
- Guzmán, J. Sustainability of the Process of Obtaining Citrus Essential Oil (Sostenibilidad del proceso de obtención de aceite esencial cítrico); Academic Publishing GmbH & Co. KG: Saarbrucken, Germany, 2012. [Google Scholar]
- Masotti, L. Depurazione Delle Acque; Ed. Il Sole 24 Ore-Edagricole: Bologna, Italy, 2002. [Google Scholar]
- Cheng, K.Y.; Ho, G.; Cord-Ruwisch, R. Energy-efficient treatment of organic wastewater streams using a rotatable bioelectrochemical contactor (RBEC). Bioresour. Technol. 2012, 126, 431–436. [Google Scholar] [CrossRef]
- Tchobanoglous, G.; Burton, F.L.; Stensel, H.D.; Metcald and Eddy, I. Wastewater Engineering. Treatment and Reuse; McGraw-Hill Education: New York, NY, USA, 2002. [Google Scholar]
- Pronk, M.; Abbas, B.; Al-zuhairy, S.H.K.; Kraan, R.; Kleerebezem, R.; van Loosdrecht, M.C.M. Effect and behaviour of different substrates in relation to the formation of aerobic granular sludge. Appl. Microbiol. Biotechnol. 2015, 99, 5257–5268. [Google Scholar] [CrossRef]
- Bhattacharjee, C.; Saxena, V.K.; Dutta, S. Fruit juice processing using membrane technology: A review. Innov. Food Sci. Emerg. Technol. 2017, 43, 136–153. [Google Scholar] [CrossRef]
- Conidi, C.; Drioli, E.; Cassano, A. Membrane-based agro-food production processes for polyphenol separation, purification and concentration. Curr. Opin. Food Sci. 2018, 23, 149–164. [Google Scholar] [CrossRef]
- Collivignarelli, M.C.; Abbà, A.; Castagnola, F.; Bertanza, G. Minimization of municipal sewage sludge by means of a thermophilic membrane bioreactor with intermittent aeration. J. Clean. Prod. 2017, 143, 369–376. [Google Scholar] [CrossRef]
- Xiong, J.; Fu, D.; Singh, R.P.; Ducoste, J.J. Structural characteristics and development of the cake layer in a dynamic membrane bioreactor. Sep. Purif. Technol. 2016, 167, 88–96. [Google Scholar] [CrossRef]
- Cosenza, A.; Di Bella, G.; Mannina, G.; Torregrossa, M. The role of EPS in fouling and foaming phenomena for a membrane bioreactor. Bioresour. Technol. 2013, 147, 184–192. [Google Scholar] [CrossRef]
- Mannina, G.; Capodici, M.; Cosenza, A.; Di Trapani, D.; Olsson, G. Greenhouse gas emissions and the links to plant performance in a fixed-film activated sludge membrane bioreactor—Pilot plant experimental evidence. Bioresour. Technol. 2017, 241, 1145–1151. [Google Scholar] [CrossRef]
- Cirelli, G.L. I Trattamenti Naturali Delle Acque Reflue Urbane; Edizioni Esselibri-Simone: Napoli, Italy, 2003. [Google Scholar]
- Caravan, R.E.; Chambers, J.V.; Zall, R.R. Spinoff on Fruit and Vegetable Water and Wastewater Management; Extention Special Report n. AM-18E, Jenuary; Notrh Carolina State University: Raleigh, NC, USA; Cornell Universuty: Ithaca, NY, USA; Purdue University: West Lafayette, IN, USA, 1979. [Google Scholar]
- Ramadan, H.; Ponce, V.M. Design and Performance of Waste Stabilization Ponds. J. Biosci. Bioeng. 2007, 96, 310–312. [Google Scholar]
- Moura, A.; Taca, M.; Henriques, I.; Dias, J.; Ferreira, P. Characterization of bacterial diversity in two aerated lagoons of a wastewater treatment plant using PCR—DGGE analysis. Microbiol. Res. 2009, 164, 560–569. [Google Scholar] [CrossRef]
- Tamburino, V.; Zema, D.A.; Zimbone, S.M. Orange Peel Utilizations in Southern Italy. In Proceedings of the CIGR Section VI International Symposium on Food and Agricultural Products: Processing and Innovations, Naples, Italy, 24–26 September 2007. [Google Scholar]
- Zema, D.A.; Fòlino, A.; Zappia, G.; Calabrò, P.S.; Tamburino, V.; Zimbone, S.M. Anaerobic digestion of orange peel in a semi-continuous pilot plant: An environmentally sound way of citrus waste management in agro-ecosystems. Sci. Total Environ. 2018, 630, 401–408. [Google Scholar] [CrossRef]
- Calabrò, P.S.; Paone, E.; Komilis, D. Strategies for the sustainable management of orange peel waste through anaerobic digestion. J. Environ. Manag. 2018, 212, 462–468. [Google Scholar] [CrossRef]
- Gunaseelan, V.N. Biochemical methane potential of fruits and vegetable solid waste feedstocks. Biomass Bioenergy 2004, 26, 389–399. [Google Scholar] [CrossRef]
- Biogas Farming in Central and Northern Europe: A Strategy for Developing Countries? Available online: https://ecommons.cornell.edu/handle/1813/10559 (accessed on 22 August 2019).
- Rosas-Mendoza, E.S.; Méndez-Contreras, J.M.; Martínez-Sibaja, A.; Vallejo-Cantú, N.A.; Alvarado-Lassman, A. Anaerobic digestion of citrus industry effluents using an Anaerobic Hybrid Reactor. Clean Technol. Environ. Policy 2018, 20, 1387–1397. [Google Scholar] [CrossRef]
- Viuda-Martos, M.; Ruiz-Navajas, Y.; Fernández-López, J.; Pérez-Álvarez, J.A. Effect of adding citrus waste water, thyme and oregano essential oil on the chemical, physical and sensory characteristics of a bologna sausage. Innov. Food Sci. Emerg. Technol. 2009, 10, 655–660. [Google Scholar] [CrossRef]
- Tamburino, V.; Zimbone, S.M.; Quattrone, P. Storage and land application of olive-oil waste water. Olivae 1999, 76, 36–45. [Google Scholar]
- ARSSA. Carta Di Attitudine Dei Suoli Allo Spargimento Delle Acque Di Vegetazione Della Regione Calabria; Monografia divulgativa del Servizio Agropedologia; Editrice Cerbo-ne srl, Napoli: Carditello, Italy, 2005. [Google Scholar]
- Calzolari, C.; Guermandi, M.; Aramini, G.; Corea, A.M.; Paone, R.; Andiloro, S.; Zimbone, S.M.; Zema, D.A.; Tamburino, V. Attitudine dei suoli allo spandimento dei reflui. In Metodi Di Valutazione Dei Suoli E Delle Terre; Edizioni Cantagalli: Siena, Italy, 2006. [Google Scholar]
- Wood, C. Recycling Citrus Waste Water; Sunshine State Agriculture: Florida, FL, USA, 1973. [Google Scholar]
- Allhands, M.N.; Prochaska, J.F. Double reuse of citrus processing effluent for treatment and conservation. In Proceedings of the International Summer Meeting, Albuquerque, NM, USA, June 1991; pp. 23–26. [Google Scholar]
- California Regional Water Quality Control Board. Waste Discharge Requirements Ofr Ventura Coastal Corporation, Owner/Operator Indio Processing Plant; North of Indio, CA, USA, 2001; pp. 1–6. [Google Scholar]
- Land Treatment of Municipal Wastewater Effluents. Process Design Manual. Available online: https://cfpub.epa.gov/si/si_public_record_report.cfm?Lab=NRMRL&dirEntryId=159124 (accessed on 22 August 2019).
- Barbera, A.C.; Fiscella, T.; Marchese, M.; Abbate, V. Utilizzazione delle acque reflue agrumarie nel girasole: Effetti sulla pianta. In Valorizzazione Di Acque Reflue E Sottoprodotti Dell’industria Agrumaria E Olearia; Zimbone, S.M., Ed.; Laruffa Editore: Reggio Calabria, Italy, 2004. [Google Scholar]
- Di Prima, G.; Santonoceto, C.; Anastasi, U.; Pristeri, A. Effetti della distribuzione di reflui agrumari su colture erbacee in avvicendamento. In Valorizzazione Di Acque Reflue E Sottoprodotti Dell’industria Agrumaria E Olearia; Zimbone, S.M., Ed.; Laruffa Editore: Reggio Calabria, Italy, 2004. [Google Scholar]
- Indelicato, M.; Tamburino, V.; Zimbone, S.M. Prove di invaso ed errigazione con acque reflue dell’industria agrumaria. In Proceedings of the Convegno Nazionale di Ingegneria Agraria, Ancona, Italy, 11–12 September 1997. [Google Scholar]
- Cannavò, S.; Gugliotta, O.I.; Mercurio, R. Effetti della somministrazione di acque reflue agrumarie in impianti di arboricoltura da legno. In Valorizzazione Di Acque Reflue E Sottoprodotti Dell’industria Agrumaria E Olearia; Zimbone, S.M., Ed.; Laruffa Editore: Reggio Calabria, Italy, 2004. [Google Scholar]
- Gnanasambandam, R.; Proctor, A. Preparation of soy hull pectin. Food Chem. 1999, 65, 461–467. [Google Scholar] [CrossRef]
- Kesterson, J.W.; Braddock, R.J. By-Products of Florida Citrus; Florida University: Gainesville, FA, USA, 1976. [Google Scholar]
- Salman, H.; Bergman, M.; Djaldetti, M.; Orlin, J.; Bessler, H. Citrus pectin affects cytokine production by human peripheral blood mononuclear cells. Biomed. Pharmacother. 2008, 62, 579–582. [Google Scholar] [CrossRef]
- Olano-Martin, E.; Rimbach, G.H.; Gibson, G.R.; Rastall, R.A. Pectin and pectic-oligosaccharides induce apoptosis in in vitro human colonic adenocarcinoma cells. Anticancer Res. 2003, 23, 341–346. [Google Scholar]
- Takei, T.; Sato, M.; Ijima, H.; Kawakami, K. In Situ Gellable Oxidized Citrus Pectin for Localized Delivery of Anticancer Drugs and Prevention of Homotypic Cancer Cell Aggregation. Biomacromolecules 2010, 11, 3525–3530. [Google Scholar] [CrossRef]
- Terpstra, A.H.M.; Lapre, J.A.; de Vries, H.T.; Beynen, A.C. Dietary Pectin with High Viscosity Lowers Plasma and Liver Cholesterol Concentration and Plasma Cholesteryl Ester Transfer Protein Activity in Hamsters. J. Nutr. 2018, 128, 1944–1949. [Google Scholar] [CrossRef]
- Hertog, M.G.; Feskens, E.J.; Kromhout, D.; Hertog, M.G.; Hollman, P.C.; Hertog, M.G.; Katan, M. Dietary antioxidant flavonoids and risk of coronary heart disease: The Zutphen Elderly Study. Lancet 1993, 342, 1007–1011. [Google Scholar] [CrossRef]
- Zou, Z.; Xi, W.; Hu, Y.; Nie, C.; Zhou, Z. Antioxidant activity of Citrus fruits. Food Chem. 2016, 196, 885–896. [Google Scholar] [CrossRef]
- Di Majo, D.; Giammanco, M.; La Guardia, M.; Tripoli, E.; Giammanco, S.; Finotti, E. Flavanones in Citrus fruit: Structure-antioxidant activity relationships. Food Res. Int. 2005, 38, 1161–1166. [Google Scholar] [CrossRef]
- Xu, G.; Liu, D.; Chen, J.; Ye, X.; Ma, Y.; Shi, J. Juice components and antioxidant capacity of citrus varieties cultivated in China. Food Chem. 2008, 106, 545–551. [Google Scholar] [CrossRef]
- Shen, W.; Xu, Y.; Lu, Y.-H. Inhibitory Effects of Citrus Flavonoids on Starch Digestion and Antihyperglycemic Effects in HepG2 Cells. J. Agric. Food Chem. 2012, 60, 9609–9619. [Google Scholar] [CrossRef]
- Harris, C.S.; Migahed, L.; Chepelev, L.; Wright, J.S.; Haddad, P.S.; Mo, F.; Willmore, W.G.; Bennett, S.A.L.; Arnason, J.T. Plant phenolics regulate neoplastic cell growth and survival: A quantitative structure–activity and biochemical analysis. Can. J. Physiol. Pharmacol. 2007, 85, 1124–1138. [Google Scholar] [CrossRef]
- Gorinstein, S.; Vargas, O.J.M.; Jaramillo, N.O.; Salas, I.A.; Ayala, A.L.M.; Arancibia-Avila, P.; Toledo, F.; Katrich, E.; Trakhtenberg, S. The total polyphenols and the antioxidant potentials of some selected cereals and pseudocereals. Eur. Food Res. Technol. 2007, 225, 321–328. [Google Scholar] [CrossRef]
- Lien, A.N.P.H.; He, H.; Chuong, P.H. Green tea and health: An overview. J. Food Agric. Environ. 2008, 6, 6–13. [Google Scholar]
- Jung, H.-J.; Choi, J.; Nam, J.-H.; Park, H.-J. Anti-Ulcerogenic Effects of the Flavonoid-Rich Fraction from the Extract of Orostachys japonicus in Mice. J. Med. Food 2007, 10, 702–706. [Google Scholar] [CrossRef]
- Benavente-García, O.; Castillo, J. Update on Uses and Properties of Citrus Flavonoids: New Findings in Anticancer, Cardiovascular, and Anti-inflammatory Activity. J. Agric. Food Chem. 2008, 56, 6185–6205. [Google Scholar] [CrossRef]
- Chanet, A.; Milenkovic, D.; Manach, C.; Mazur, A.; Morand, C. Citrus Flavanones: What Is Their Role in Cardiovascular Protection? J. Agric. Food Chem. 2012, 60, 8809–8822. [Google Scholar] [CrossRef]
- Tripoli, E.; La Guardia, M.; Giammanco, S.; Di Majo, D.; Giammanco, M. Citrus flavonoids: Molecular structure, biological activity and nutritional properties: A review. Food Chem. 2007, 104, 466–479. [Google Scholar] [CrossRef]
- Mazza, G. Scientific evidence in support of the health benefits of wine. Acta Hortic. 2007, 577–586. [Google Scholar] [CrossRef]
- Ohtsuki, K.; Abe, A.; Mitsuzumi, H.; Kondo, M.; Uemura, K.; Iwasaki, Y.; Kondo, Y. Glucosyl Hesperidin Improves Serum Cholesterol Composition and Inhibits Hypertrophy in Vasculature. J. Nutr. Sci. Vitaminol. (Tokyo) 2003, 49, 447–450. [Google Scholar] [CrossRef] [PubMed]
- Hwang, S.-L.; Yen, G.-C. Neuroprotective Effects of the Citrus Flavanones against H2O2—Induced Cytotoxicity in PC12 Cells. J. Agric. Food Chem. 2008, 56, 859–864. [Google Scholar] [CrossRef] [PubMed]
- Hwang, S.-L.; Shih, P.-H.; Yen, G.-C. Neuroprotective Effects of Citrus Flavonoids. J. Agric. Food Chem. 2012, 60, 877–885. [Google Scholar] [CrossRef] [PubMed]
- Santhosh, K.T.; Swarnam, J.; Ramadasan, K. Potent suppressive effect of green tea polyphenols on tobacco-induced mutagenicity. Phytomedicine 2005, 12, 216–220. [Google Scholar] [CrossRef] [PubMed]
- Balzer, J.; Rassaf, T.; Kelm, M. Reductase activity of polyphenols: A commentary on “Red wine-dependent reduction of nitrite to nitric oxide in the stomach”. Free Radic. Biol. Med. 2007, 43, 1226–1228. [Google Scholar] [CrossRef] [PubMed]
- Products|Gioia Succhi S.r.l. Available online: https://www.gioiasucchi.com/en (accessed on 21 March 2019).
© 2019 by the authors. Licensee MDPI, Basel, Switzerland. This article is an open access article distributed under the terms and conditions of the Creative Commons Attribution (CC BY) license (http://creativecommons.org/licenses/by/4.0/).



