Abstract
The basic objective of the irrigation reforms, i.e., participatory irrigation management in Pakistan, was a better economic and financial management of irrigation service delivery, equity in water distribution, and better environmental outcome. The aim of this study was to assess the optimism with the reforms package that has actually delivered expected outcomes. For this purpose, this study used a cross-sectional dataset of 567 farmers in five selected Area Water Boards (AWBs) of Punjab and Sindh provinces of Pakistan. Important institutional features including compliance, adaptiveness, clarity of objectives, good interaction, and appropriate scale, were modeled through structural equation modeling on the overall performance assessment of water use associations from a farmer’s perspective. Results suggested that clear objectives, adaptiveness, scale, and compliance show a strong relationship with an overall assessment of performance. While good interaction has not impacted significantly with an overall performance assessment. The impact of institutional feature on the overall performance assessment depends on the nature of performance considered, e.g., drivers of the economic performance of a farmer organization may not be the same as the drivers of its environmental performance. Besides offering insights on specific drivers that matter for a particular dimension of the institutional performance of farmer organizations, the study suggests that participatory irrigation management institutions are still in infancy even after decades of their introduction, and just creating institutions is neither mandatory nor sufficient. Furthermore, the institutional designs are considered critical for the success of participatory institutions. Therefore, there is a need to consider the conformity of the strategies with the existing norms and compliance to the on-going procedures.
1. Introduction
The reforms in water institutions in Pakistan, i.e., Participatory Irrigation Management (PIM) systems were formulated to achieve high crop productivity, economic efficiency, and equitable distribution of irrigation water among farmers. PIM is recognized as an effective tool for irrigation water management in the developing world [1]. It devolved decision-making at farmer level to remedy the inefficiencies associated with weak and inefficient institutional management, which was historically overemphasized and overcentralized, thereby less sensitive to ground realities. Over the decades, PIM was observed to be result-oriented with both positive and negative outcomes [2].
However, still, there is considerable hope with participatory approaches to irrigation management because such approaches go beyond the day-to-day maintenance and management problems of the irrigation systems and aim to involve sustainability values by managing the behavior of the farmers. This is possible through well-designed institutional arrangements and awareness of all farmers/water users about the objectives of the system and their respective roles and responsibilities [3].
Earlier studies carried out in Pakistan have reported somewhat positive outcomes of the PIM in both Sindh and Punjab provinces of Pakistan and observed improved water distribution and better recovery of water charges (Abiyana), e.g., approaching as high as 80 percent of the assessments at prevailing rates [4,5,6]. Moreover, conflict resolution was also observed which improves the water delivery for the tail end farmers on the water outlet (water channel/watercourse/canal). On the other hand, conflicting literature was also found on the performance of PIM and some observed the failure of the PIM approach. According to Singh et al., [1] these approaches were mainly policy driven, not result-oriented, and overlooked the existing inconsistencies of irrigation water management. This negligence coupled with the dynamics of the socioeconomic characteristics on ground realities affect the proper functioning of PIM.
Another study that was based on 108 case studies from Asia, conducted by the International Water Management Institute (IWMI), reported the failure of the conceptual idea behind PIM that was the major reason for its low performance [7]. According to this study, PIM failed in improving the participation and introduced the public–private partnership in the management of Water Use Associations (WUA), which would be a better option as the farmers’ interests may not necessarily lie in the cooperative actions.
It was reported that these types of WUAs were biased in favor of large farmers [8]. Large farmers have a great degree of control over irrigation affairs as compared with small and medium sized farmers [9,10]. They obtain favorable legislation and appropriation of a major share of water subsidies at the cost of small landholder farmers [11,12]. Institutions like World Bank, which once helped Pakistan in post-independence irrigation development, realized that the system may not withstand the bureaucratic inefficiencies witnessed in the form of untargeted irrigation subsidies, low crop assessment and cost recovery, inequitable irrigation distribution, and widespread corruption [11,13,14,15]. Resultantly it started pushing the country for institutional reforms to transform the irrigation management from a very bureaucratic to a participatory setup having farmers as key actors in service delivery.
A major program of action research was initiated by IWMI [16,17], which ultimately resulted in Pakistan devolving its provincial irrigation departments into Provincial Irrigation and Drainage Authorities (PIDA) [18]. In the new system, there were three tiers of water management bodies: at the provincial level, Provincial Irrigation and Drainage Authority was the main institution; whereas, Area Water Boards (AWB) and farmer organizations (FO) were the key institutional arrangements for the management for secondary-, and tertiary-level irrigation channels, respectively. Below FOs, WUA and Drainage Beneficiary Groups (DBGs) were also formed [5,14,19].
The food, water, and energy nexus in irrigated agriculture, as this is the place where the water actually turns into a portion of food, is however improperly and inefficiently managed due to several reasons, including poor groundwater management. This is also happening in Pakistan and Punjab’s water policy that seeks improved irrigation efficiency, water productivity, and sustainable cropping patterns, and is planned to be achieved through agro-ecological zoning, diversification of crops, and head–tail equity [20].
Memon and Mustafa [19] noted that irrigation reforms in Sindh had suffered from implementation delays and so far, the progress has remained suboptimal. Farmer-managed irrigation was only introduced in three AWBs out of 1400. Less than 400 FOs could be formed and managed at a tertiary-level irrigation system with the transfer of management affairs. More importantly, there was virtually no progress on account of drainage system management due to a lack of farmers’ interest.
The equity principle of the water quota system relies on the calculation of outlet dimensions to deliver a specific discharge to each group of farmers that is proportional to the area operated by them [21]. This is different from what is being practiced in reality. Groups of farmers located in the upper regions of canals and water channels may somewhat breach their outlet (watercourse) to increase the discharge into their fields [22].
PIM intends to tap the benefits that normally come under the conceptual lens of social capital and can be used to achieve integrated water management objectives. Savenije and Zaag [23] defined social capital as “intellectual currency” in form of people’s connections developed over time, based on experiences with each other, and are strengthened when such experiences are based on honesty, commitments, reliable performances, reciprocity, etc. [24]. Opportunity to decide on various issues in irrigation help farmers get confidence and ultimately benefits from effective water management [25].
The analysis of institutional performance is buttressed by New Institutional Economics and other management and governance literature described in detail by Gandhi and others as shown in Figure 1. In simple terms, the institutional features, i.e., clarity of objectives, alignment between formal and informal institutions, adaptiveness, appropriateness of scale, and compliance are inversely related to transaction costs—high scores on these factors should give rise to water user groups that function more effectively. The additional rationalities are more practical aspects of water user groups and to capture some of the lower-level functioning that appeared important in the earlier case analysis of different water user groups [26]. Higher scores on the so-called rationalities should correspond with the better performance [27], but the strength of each in different settings is an empirical question and one which we attempt to address here. In this study, the overall assessment of performance was only estimated through the institutional features; whereas, the concept of ‘rationalities’ for irrigation performance is reserved for future studies. This certainly is the main limitation of this study.
Figure 1.
Overall assessment performance of the Water Use Associations (WUAs).
This conceptual model suggests that we can potentially investigate the relationship between institutional features or rationalities and overall performance. It will be challenging to test this model in one empirical study, where the mixing process and variance methods could create bias or instability in estimated results due to the high sample size requirement. However, it is possible to use part of this model for an empirical test. In this study, we investigate the relationship between institutional features and overall performance only. Building on the analysis of existing literature, followed by extensive farmer surveys, this paper analyzes the compliance with the PIM in Pakistan, focusing on Punjab and Sindh provinces. Interview schedules were designed to collect data on institutional features, including compliance, adaptiveness, clarity of objectives, good interaction, and appropriate scale.
2. Materials and Methods
2.1. Study Area and Data
Pakistan’s agricultural economy is the main contributor to national GDP and is largely dependent on irrigation systems [20]. The scarcity of irrigation water poses serious threats to the sustainability of Pakistan’s agriculture [28]. Due to insufficient and uneven surface water supply, farmers are increasingly using groundwater to supplement their irrigation needs [21]. The Indus River is a major source of surface water for the irrigation network in Pakistan, which is subdivided into its branches downstream, i.e., Jhelum, Chenab, Ravi, Beas, and Sutlej. About 165 billion m3 of water comes from Jhelum, Indus, and Chenab, while Beas, Ravi, and Sutlej add 10 billion m3 per year (Food and Agriculture Organization). This study was carried out in the two main provinces of Pakistan where the irrigation network mainly lies. The description of both provinces follows.
Punjab is Pakistan’s second largest province by area, after Baluchistan, and its most populous province, with an estimated population of about 110 million [29]. This study was carried out in three of the five Area Water Boards (AWBs) in Punjab, namely Lower Chenab Canal (LCC) East, LCC West, and Lower Bari Doab Canal (LBDC), where institutional reforms have been carried out. Three districts were selected from the head, middle, and tail reach from each AWB in Punjab: Chiniot, Faisalabad, and Jhang districts of LCC (West); Hafizabad, Nankana Sahib, and Toba Tek Singh of LCC (East); and Okara, Sahiwal, and Khanewal from LBDC.
The Sindh is the second-most populous province. It lies at the lower riparian end and has an extensive irrigation network that standalone as the fifth largest the world. Two out of three AWBs, namely Nara and Left Bank, were chosen for this study. Badin and Tando Muhammad Khan districts from Left Bank AWB and Mirpur Khas and Shujaabad districts from Nara AWB were selected from the head and tail reaches.
2.2. Sampling Framework
In order to select a representative sample for this study, a multistage random sampling technique was used [21,30]. In the first stage, AWBs were selected purposively. In the second stage, with the help of Punjab Irrigation and Drainage Authority (PIDA) and Sindh Irrigation and Drainage Authority (SIDA) experts, researchers, and progressive farmers, nine districts from Punjab and four districts from Sindh were selected from the head, middle, and tail reach of selected AWBs. In the third stage, from the selected districts, 35 farmers were randomly selected from each district. A total sample size was drawn systematically from the both provinces of Pakistan, i.e., Punjab and Sindh. The total dataset of 568 respondents (318 from Punjab and 250 from Sindh) were selected randomly. Another benefit for the sample size to be 568 respondents was that the number of parameters to be estimated was 75 (Figure 1), and this estimate required a sample size larger than 375 [31].
2.3. Survey Tool
A structured survey questionnaire (comprising 12 sections and many grid-type questions) was designed and pretested prior to its execution in the field. The structure of the tool was such that nearly 70 percent of questions gathered Likert scale data. The last section comprised six open-ended questions to get deeper insights on the quantitative options selected by any particular respondent. The tool was administered for male respondents of the participating households. All interviews were conducted by trained enumerators who visited farmers’ homes or farms and interviewed them in confidential settings or in the presence of those with whom they were comfortable. Farmers were confirmed about the confidentiality and anonymity of respondents, along with the confirmation that their names would not be disclosed to anyone under any circumstances, only aggregated and presented without recalling any individual respondent’s name, and that the data would be used strictly for the stated purposes.
2.4. Data and Reliability
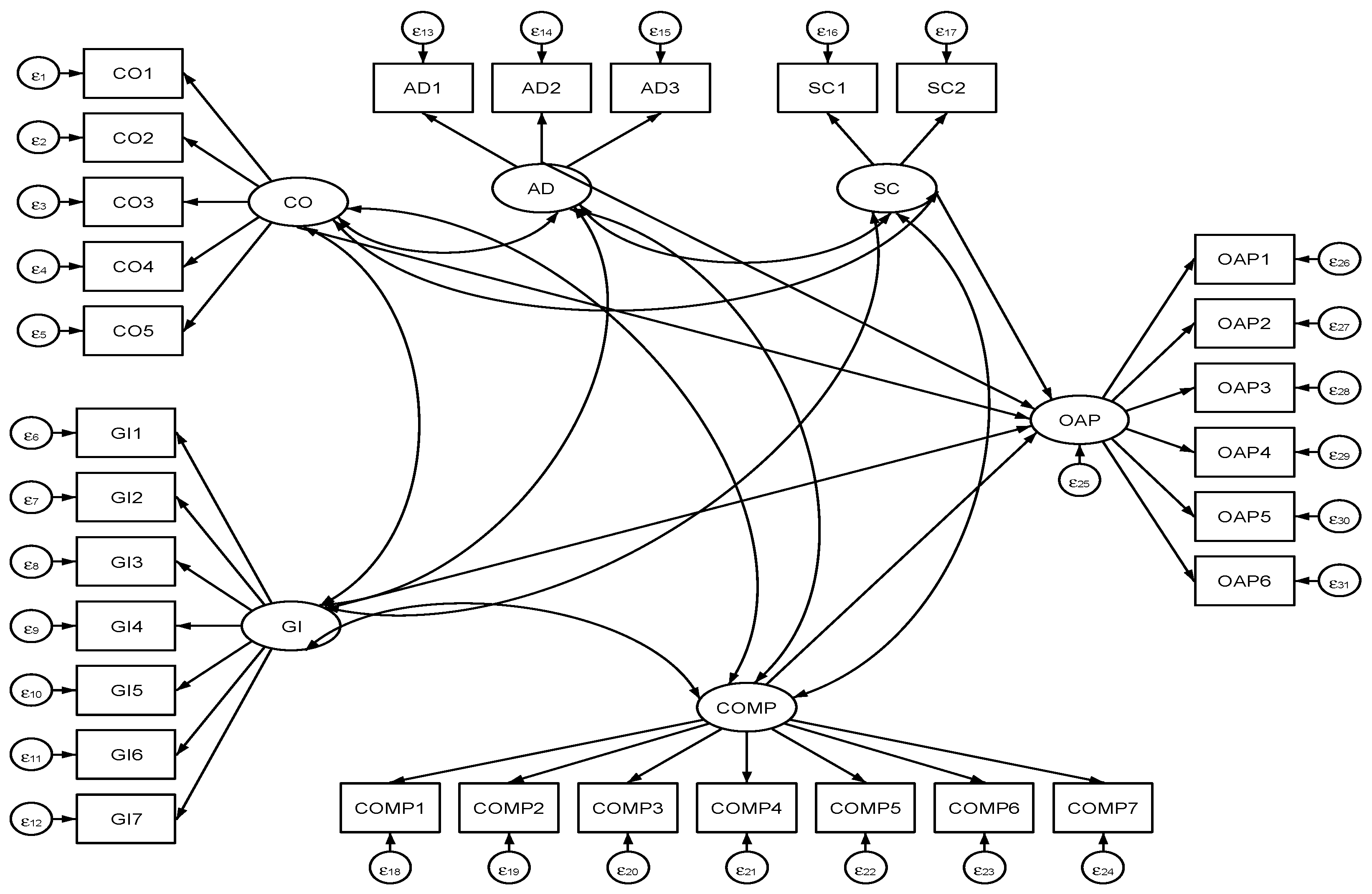
Five-point Likert scale data were collected from the selected sample of various institutional factors affecting the overall performance of WUAs. The scale value ranged from 1 to 5, where 1 represents strongly disagree, 2 represents disagree, 3 represents indecisive, 4 represents agree, and 5 representing strongly agreed. The Structural Equation Modelling (SEM) path diagram for such direct and indirect impacts of several variables on WUAs is presented in Figure 2.
Figure 2.
Path diagram of direct and indirect impacts of institutional features on WUAs’ performance.
The reliability of the scale used in this analysis was assessed by the Cronbach alpha, which is the most popular for assessing data reliability [32]. It determines the mean correlation of the internal consistency along with factors in the questionnaire to assess the question’s reliability. The Cronbach alpha coefficient (𝛼) has a value ranging from zero to one [33]. The higher the value of 𝛼, the more reliable the measurement scale used [30]. However, according to a general rule, the value of 𝛼 must not be less than 0.70 to ascertain that the scale being used is reliable [33].
2.5. Modelling Strategy
The empirical purpose of this research was focused on identifying the direct and indirect impacts of different institutional features on the overall performance of WUAs in Pakistan. For this purpose, this study used Structural Equation Modelling (SEM), which is known as an appropriate tool for testing the research hypotheses. SEM provides two main components for the research: measurement model and structural model. The measurement model aims to investigate the relationships between latent constructs (institutional features) and measured variables (items in the survey questionnaire), and simple covariance or correlations between constructs [34,35]. The structural model, on the other hand, is the path model, which relates independent or exogenous (outside the system) constructs and dependent or endogenous (within the system) constructs [34,35]. The structural model tested several major hypotheses as presented in Table 1.
Table 1.
Hypothetical relationship between overall assessment of performance and different institutional variables.
SEM has become one of the prominent statistical methods as it takes into account the multiple variables simultaneously and is free from the measurement error associated with every variable. In SEM, the achievement of the fitness-of-estimated model must be ensured. Kline [36] addressed fit indices and cutoff values for SEM, which include the Standardized Root-Mean-Square Residual (SRMR)—below 0.08 [37], the Root-Mean-Square Error of Approximation (RMSEA)—below 0.06 [38], the Tucker–Lewis Index (TLI)—above 0.9 [39], and the Comparative-Fit-Index (CFI) [37].
Therefore, the goodness-of-fit of the measurement model actually represents that the data obtained were compatible with the theories [40]. In order to obtain the acceptable goodness-of-fit, the researchers must be concerned with their datasets that are collected are based on the respondent’s perception. In this study’s questionnaire, the Likert scale was considered as the measurement scale to assess the degree of the respondents’ opinions. If the measurement scale presented more choices, then it will accelerate the researchers to decide their choice. Estimated results from SEM generally require more attention for sample size selection, which is based on the number of parameters or paths. The minimum ratio of a sample size to parameters to be estimated is 5:1 [41]. This is required in order to obtain reasonable stability in the parameter estimates [36].
The construction of items to measure farmers’ perceptions of the institutional features affecting the overall assessment performance mainly drew from previous related studies regarding water management institutions. This development of construct is described in detail by Gandhi and others. For a better presentation of SEM results, all the institutional features were coded in short form. Table 2 shows the latent variables and the second column of the table shows the range of variables in the specific category.
Table 2.
Coding of the institutional features used in the study.
3. Results
The software package SEM Builder by Stata was used to analyze the data. Initially, a test of the reliability of the data scale was conducted. The reliability of the scale is most popularly assessed by the Cronbach alpha method [32]. It determines the mean correlation or the internal consistency among factors in the questionnaire to assess the question’s reliability. The higher the value of 𝛼, the more reliable the measurement scale used [42]. However, according to a general rule, the value of 𝛼 must not be less than 0.70 to conclude that the scale being used is reliable [33]. Table 3 shows the Cronbach 𝛼 values for all institutional factors separately. It is evident from the results that the value of Cronbach 𝛼 is higher than the recommended level of 0.70 in all institutional features except one, i.e., scale/size (SC) variables.
Table 3.
Cronbach’s alphas for institutional features variables.
The low level of Cronbach’s alpha for SC shows that some modifications were needed before running the SEM model. Some items of SC needed to be removed to increase Cronbach’s alpha value. Therefore, four items were removed one by one and the alpha value increased to 0.70 (for reference, see Table 4).
Table 4.
Scale coefficient of reliability for SC after modification.
The constructs of institutional features were developed then modeled together to estimate the values for the conceptual framework shown in Figure 1. In this setting, a confirmatory SEM estimate was employed. The estimated values, measurement, and structural components of SEM are provided in Figure 3. There are two kinds of variables: observed variables and latent variables that are illustrated by rectangles and oval shapes, respectively. The circle shapes are presented for measurement errors.
Figure 3.
Structural equation model—estimated values.
The estimated model results with the significant levels from the Stata program again is presented in Table 5. The impact of different institutional feature variables (latent variable) was seen in the Overall Assessment Process (OAP) with the help of regression weights. It is evident from the table that the Clear Objective (CO) has a positive significant impact on the OAP, and the regression coefficient value is 0.43. But the Good Interaction (GI) has no significant impact on OAP and the coefficient value is also negative. All other remaining sets of variables, i.e., Adaptation (AD), Scale/Size (SC), and Compliance (COMP) have a positive significant impact on the OAP. The coefficient for the COMP (0.55) factor implied that compliance is the strongest predictor of the overall assessment of performance. The adaptiveness factor coefficient (0.14) is the lowest of four factors affecting the overall assessment of performance.
Table 5.
Regression weights and covariances for the SEM model.
It can be seen from Figure 3 that each latent variable is connected with the other variables and it denotes that every variable covaries with other variables. In our SEM model, there are six latent variables and the covariance between independent latent variables is represented through 10 observable values as given in Table 6, and the significance level is represented against each interaction is given in the last two columns of the table.
Table 6.
Covariances.
There were different goodness-of-fit statistics used in literature, but most prominent and valid statistics are chi-square, degree-of-freedom, chi-square to the degree-of-freedom ratio, root-mean-square error approximation, and goodness-of-fit index. It is evident from Table 7 that the model is a good fit and fulfilling the criteria of the five conventional model fit indicators, four meet the requirements for good fit, and the RMSEA value is close to cutoff point 0.06. The information implies that this SEM fits with the data very well.
Table 7.
Model fit indices.
In order to investigate the differences in the overall assessment of performance, the question here was: “Do farmers of different locations (Sindh and Punjab) differ on the perception of the overall assessment of performance?" This information was provided by Tukey–Kramer pairwise comparisons for detecting a difference between groups of farmers in locations and overall assessment of performance. Results in Table 8 reflect a difference in perception and in the overall assessment of performance as perceived by the farmers in Punjab and Sindh. The Tukey–Kramer comparisons were valued at 4.52 and larger than the critical value (2.77). An inspection of the group means scores (−0.0824 and 0.1084) revealed the lower mean scores of farmers’ perceptions of OAP fall into the Punjab location.
Table 8.
Posthoc pairwise comparisons in the overall assessment of performance.
4. Discussion and Concluding Remarks
As mentioned in the preceding section, ongoing efforts to promote or upscale the PIM initiatives in major irrigated areas of Pakistan could not attain the desired results [19]. The reforms faced challenges from the uneven land ownership pattern, especially in Sindh province of Pakistan, and unwillingness of irrigation departments, mainly from Punjab. Although these initiatives have brought about a positive change in the overall canvas of irrigation management scenarios in Pakistan, reforms require careful review and design modifications. Political will to support the reforms is on top of everything. The study focused on the different institutional features to analyze the causes for the below-average performance of the PIM, which have been able to generate considerable success stories at an early age [6]. There is a limitation of the study that overall assessment performance of WUAs was only studied through the important institutional features; the rationalities for irrigation performance is kept for future studies.
We used the established tools of institutional assessment especially designed for a situation where the main stakeholders of the newly created institution were farmers. This study employed SEM to analyze the compatibility of different institutional factors with each other and their contribution to improve the overall performance of the WUAs. The use of the SEM approach in this study is the first attempt in Pakistan at least, if not in the World. It makes this study innovative and a valuable contribution to the existing literature on PIM in Pakistan as well as in the World. The cross-sectional data collected for this study are basically the part of the project funded by Australian Centre for International Agricultural Research (ACIAR) in South Asia. Therefore, this study used a rich dataset across two main irrigated provinces of the country.
Results have clearly indicated that for achieving sustainability in the system, institutional aspects must be taken into account at the design stage of such PIM approaches. It is further evident that farmers respond differently in different situations as apparent in the results of the Tukey–Kramer pairwise comparison test between Punjab and Sindh. Since participatory reforms in both of these provinces were introduced at the same time following similar methodologies and institutional arrangement, these provincial differences suggest that context matters much. These corroborate with findings of theoretical studies such as Crase et al. [44], which suggests that uniform application of any reform may yield different outcomes depending on the context. Even within similar contexts, different segments of society, e.g., male and female, may have a different perception of institutional performances [45,46,47]. The social structure and cohesion have also a significant impact in farmers’ participation in the process of reforms. These results implied that local situations must be given full consideration while designing and implementing interventions, especially when working in rural areas. Interestingly, “Scale/Size” dimension of institutional features has nonsignificant covariance with all other institutional features. This means that under the existing settings of institutions, relationships with other institutional features became diluted.
On the other hand, most of the independent variables which represented different institutional features behaved in the manner hypothesized in Table 1. All the institutional features except “Good Interaction” have a significant and positive impact on the overall performance assessment of the Water Institutions, which signifies the importance of effective designing and planning. Clarity of objectives seems significantly correlated with the overall assessment of performance as hypothesized as it helps communities make a reasonable expectation from the newly established institutions. Similarly, adaptiveness also seems positively correlated with better overall assessment of performances as it shows the flexibility among communities to welcome new ideas and improvement in the system. A flexible and adaptive person is supposed to positively assess the institutional performance compared to a rigid person. Appropriate scale and size are also important; smaller-scale institutional arrangements muster better collective action but are expensive to maintain; whereas, collective action is difficult in the larger-scale institutional arrangements but can be very cost effective in their operations. Finally, compliance is the key and perhaps the most important institutional attribute. In fact, one of the major conclusions of property-right regimes research for natural resources management is that there is nothing inherent in the nature of property and the success may lie in the underlying compliance mechanism [48,49,50].
The data and literature clearly indicate that the reforms process was initially able to deliver better results in terms of collection of water use fees, operation and maintenance of the infrastructure, distribution of water across farmers in head, middle, and tail reaches, and resolution of conflicts or reduction of water-related conflicts. Apparently, farmers were excited for the idea which they thought will solve their problem, but later other forces like large landowners and government officials responsible for irrigation management interfered and sabotaged. Ironically, none of these results that we see today were beyond imagination and prediction as various previous studies carried out during the conception of reforms [51,52] and afterwards. Memon and Mustafa [19] and Mustafa [9] warned against these likely threats. However, as Memon and Mustafa [19] also noted, the internal and external push for reform was so powerful that these warnings did not catch any policy attention, and many of those who initially opposed the reforms joined the narrative to later on mold the new system to their advantage.
Therefore, institutional features such as Clear Objectives, Adaptations, Scale/Size, and Compliance should be improved for the proper functioning of the PIM, which will be helpful in achieving its goals. In addition, two important aspects need attention. First, a clear message with well-defined objectives can be communicated to the stakeholders with the appropriate strategy(s) for enhancing the adaptive capacity. These messages need alignment with the existing norms and compliance to the ongoing procedures. Such strategies also need to be dynamic and flexible as one size hardly fits all. Each organization and institution will depend on the context and situation. Secondly, the fears and insecurities of the public sector agency are also to be addressed by engaging its staff in appraising the need for and design of PIM reforms. It may help avoid resistance and harness support to ensure that such stakeholders also own the new system and play their meaningful role in the reforms like PIM.
Author Contributions
Conceptualization, B.A.; Data Curation, J.A.M.; Formal Analysis, H.D.P.; Funding Acquisition, B.A. and M.A.; Investigation, J.A.M.; Methodology, H.D.P.; Project Administration, M.A. and R.B.; Resources, R.B.; Validation, Z.H.D.; Visualization, Z.H.D.; Writing—Original Draft, R.N.M. and M.A.u.R.N.; Writing—Review and Editing, I.A.B. and M.A.u.R.N. All authors have read and agreed to the published version of the manuscript.
Funding
The study was extracted from the final report of the project entitled “Participatory Irrigation Management in Pakistan: An Evaluation of Performance in Pakistan” funded by the Australian Centre for International Agricultural Research (ACIAR).
Acknowledgments
The authors highly acknowledge the funding organization for the publication charges and the data collection team during the field surveys.
Conflicts of Interest
The authors declare no potential conflicts of interest with respect to the research, authorship, and/or publication of this article.
References
- Singh, M.; Liebrand, J.; Joshi, D. Cultivating “success” and “failure” in policy: participatory irrigation management in Nepal. Dev. Pract. 2014, 24, 155–173. [Google Scholar] [CrossRef]
- Kulkarni, S.A.; Tyagi, A.C. Participatory Irrigation Management: Understanding the Role of Cooperative Culture. In Proceedings of the International Annual UN-Water Zaragoza Conference, Rio de Janerio, Brazil, 20–22 Janray 2012. [Google Scholar]
- Khan, M.R.; Rahman, M.A. Partnership approach to disaster management in Bangladesh: A critical policy assessment. Nat. Hazards 2007, 41, 359–378. [Google Scholar] [CrossRef]
- Latif, M.; Pomee, M.S.S. Impacts of institutional reforms on irrigated agriculture in Pakistan. Irrig. Drain. Sys. 2003, 17, 195–212. [Google Scholar] [CrossRef]
- Baig, I.A. An Analysis of Irrigation Cbarges and Cost Recovery under the Reforms Era: A Case Study of Punjab, Pakistan. J. Agric. Res. 2009, 47, 281–291. [Google Scholar]
- Memon, J.A.; Mari, F.M. Factors Influencing Equity in Farmer-managed Irrigation Distribution in Sindh, Pakistan. Int. J. Environ. Rural Dev. 2014, 5, 26–31. [Google Scholar]
- Mukherji, A.; Facon, T.; Burke, J.; de Fraiture, C.; Faures, J.; Füleki, B.; Shah, T. Revitalizing Asia’s Irrigation: To Sustainably Meet Tomorrow’s Food Needs; International Water Management Institute: Colombo, Sri Lanka; Food and Agriculture Organization of the United Nations: Rome, Italy, 2009; pp. 5–6. [Google Scholar]
- Naseer, M.A.u.R.; Mehdi, M.; Ashfaq, M.; Hassan, S.; Abid, M. Effect of marketing channel choice on the profitability of citrus farmers: evidence form Punjab-Pakistan. Paki. J. Agric. Sci. 2019, 56, 1003–1011. [Google Scholar]
- Mustafa, D. Theory versus practice: the bureaucratic ethos of water resource management and administration in Pakistan. Contemp. South Asia 2002, 11, 39–56. [Google Scholar] [CrossRef]
- Hina, T.; Naseer, M.A.u.R. Impact of Better Management Practices on Sustainable Cotton Production: Evidence from South Punjab. J. Econ. Impact 2019, 1, 92–97. [Google Scholar]
- Kugelman, M.; Hathaway, R.M. Running on Empty: Pakistan’s Water Crisis; Woodrow Wilson International Center for Scholars: Washington, DC, USA, 2009. [Google Scholar]
- Naseer, A.; Ashfaq, M.; Abid, M.; Razzaq, A.; Hassan, S. Current status and key trends in agricultural land holding and distribution in Punjab, Pakistan: Implications for food security. J. Agric. Stud. 2016, 4, 14–27. [Google Scholar] [CrossRef]
- Bengali, K. Water Management Under Constraints: The Need for a Paradigm Shift. In Running on Empty; Woodrow Wilson International Center for Scholars: Washington, DC, USA, 2009. [Google Scholar]
- Prathapar, S.A.; Hassan, M.U.; Mirza, Z.I.; Tahir, Z. Constraints on Enforcement of Water Policies: Selected Cases from South Asia. In Proceedings of the ACIAR‘s Water Policy, Bangkok, Thailand, 8–9 June 2001. [Google Scholar]
- Memon, N.A. Participatory irrigation management and institutionalizing irrigation service in Sindh. In Proceedings of the INPIM’s Ninth International Seminar on Participatory Irrigation Management, Lahore, Pakistan, 4–8 December 2006. [Google Scholar]
- Bandaragoda, D.J. Limits to donor-driven water sector reforms: Insight and evidence from Pakistan and Sri Lanka. Water Policy 2006, 8, 51–67. [Google Scholar] [CrossRef]
- Dinar, A.; Balakrishnan, T.K.; Wambia, J. Politics of institutional reforms in the water and drainage sector of Pakistan. Environ. Dev. Econ. 2004, 9, 409–445. [Google Scholar] [CrossRef]
- Syaukat, Y. Irrigation in Southern and Eastern Asia in Figures; FAO the United Nation: Rome, Italy, 2012. [Google Scholar]
- Memon, J.; Mustafa, U. Emerging issues in the implementation of Irrigation and Drainage sector reforms in Sindh Province of Pakistan. In Proceedings of the 28th AGM & Conference of PSDE Pakistan Institute of Development Economics, Islamabad, Pakistan, 13–15 September 2012. [Google Scholar]
- GOP. Agriculture. In Economic Survey of Pakistan; Ministry of Finance: Islamabad, Pakistan, 2019. [Google Scholar]
- Razzaq, A.; Qing, P.; Naseer, M.A.U.R.; Abid, M.; Anwar, M.; Javed, I. Can the informal groundwater markets improve water use efficiency and equity? Evidence from a semi-arid region of Pakistan. Sci. Total Environ. 2019, 666, 849–857. [Google Scholar] [CrossRef]
- Fatima, F.; Jacoby, H.G.; Mansuri, G. Decentralizing corruption? irrigation reform in pakistan’s indus basin, 2016. Available online: http://pubdocs.worldbank.org/en/764111466186379941/DecentralizingCorruption-May16.pdf (accessed on 7 February 2020).
- Savenije, H.H.; Van der Zaag, P. Integrated water resources management: Concepts and issues. Phys. Chem. Earth 2008, 33, 290–297. [Google Scholar] [CrossRef]
- Fukuyama, F. Social capital, civil society and development. Third World Q. 2001, 22, 7–20. [Google Scholar] [CrossRef]
- Iglesias, A.; Garrote, L. Adaptation strategies for agricultural water management under climate change in Europe. Agric. Water Manag. 2015, 155, 113–124. [Google Scholar] [CrossRef]
- Pagan, P. Laws, customs and rules: Identifying the characteristics of successful water institutions. In Reforming Institutions in Water Resource Management; Routledge: Abingdon, UK, 2009; pp. 36–60. [Google Scholar]
- Jain, D.; Gandhi, V.P. Institutional Performance in Natural Resource Management: A Study of Institutional Interaction in the Implementation of Watershed Development in Andhra Pradesh, India. In Proceedings of the 56th Australian Agricultural and Resource Economics Society Conference, Fremantle, Australia, 7–10 February 2012. [Google Scholar]
- Naseer, M.A.u.R.; Ashfaq, M.; Razzaq, A.; Ali, Q. Comparison of water use efficiency, profitability and consumer preferences of different rice varieties in Punjab, Pakistan. Paddy Water Environ. 2019. [Google Scholar] [CrossRef]
- GOP. Population Census of Pakistan; Pakistan Bureau of Statistics: Islamabad, Pakistan, 2019.
- Naseer, M.A.u.R.; Ashfaq, M.; Hassan, S.; Abbas, A.; Razzaq, A.; Mehdi, M.; Ariyawardana, A.; Anwar, M. Critical Issues at the Upstream Level in Sustainable Supply Chain Management of Agri-Food Industries: Evidence from Pakistan’s Citrus Industry. Sustainability 2019, 11, 1326. [Google Scholar] [CrossRef]
- Deng, L.; Yang, M.; Marcoulides, K.M. Structural equation modeling with many variables: a systematic review of issues and developments. Front. Psychol. 2018, 9, 580. [Google Scholar] [CrossRef]
- Chan, A.P.C.; Darko, A.; Olanipekun, A.O.; Ameyaw, E.E. Critical barriers to green building technologies adoption in developing countries: The case of Ghana. J. Clean. Prod. 2018, 172, 1067–1079. [Google Scholar] [CrossRef]
- Tavakol, M.; Dennick, R. Making sense of Cronbach‘s alpha. Int. J. Med. Educ. 2011, 2, 53. [Google Scholar] [CrossRef]
- Kohler, U.; Kreuter, F. Data Analysis Using Stata; Stata Press: College Station, TX, USA, 2005. [Google Scholar]
- Hair, J.F.; Black, W.C.; Babin, B.J.; Anderson, R.E.; Tatham, R.L. Multivariate Data Analysis; Pearson Prentice Hall: Upper Saddle River, NJ, USA, 2006; Volume 6. [Google Scholar]
- Kline, R.B. Principles and Practice of Structural Equation Modeling; Guilford publications: New York, NY, USA, 2015. [Google Scholar]
- Hu, L.T.; Bentler, P.M. Cutoff criteria for fit indexes in covariance structure analysis: Conventional criteria versus new alternatives. Struct. Equ. Model. 1999, 6, 1–55. [Google Scholar] [CrossRef]
- Steiger, J.H. Structural model evaluation and modification: An interval estimation approach. Multivar. Behav. Res. 1990, 25, 173–180. [Google Scholar] [CrossRef] [PubMed]
- Hooper, D.; Coughlan, J.; Mullen, M. Structural equation modelling: Guidelines for determining model fit. Electron. J. Bus. Res. Methods 2008, 6, 53–60. [Google Scholar]
- Miao, S.; Heijman, W.; Zhu, X.; Qiao, D.; Lu, Q. Income Groups, Social Capital, and Collective Action on Small-Scale Irrigation Facilities: A Multigroup Analysis Based on a Structural Equation Model. Rural Sociol. 2018, 83, 882–911. [Google Scholar] [CrossRef]
- Cunningham, J.B.; McCrum-Gardner, E. Power, effect and sample size using GPower: practical issues for researchers and members of research ethics committees. Evid. Based Midwifery 2007, 5, 132–137. [Google Scholar]
- Santos, J.R.A. Cronbach’s alpha: A tool for assessing the reliability of scales. J. Ext. 1999, 37, 1–5. [Google Scholar]
- Tabachnick, B.; Fidell, L. Multivariate analysis of variance and covariance. In Using Multivariate Statistics, 5th ed.; Pearson: New York, NY, USA, 2006; pp. 402–407. [Google Scholar]
- Crase, L.; Cooper, B.; Burton, M. From sharing the burden of scarcity to markets: Ill-fitting water property rights and the pressure of economic transition in South Asia. Water 2019, 11, 1294. [Google Scholar] [CrossRef]
- Memon, J.A.; Cooper, B.; Wheeler, S. Mainstreaming Gender into Irrigation: Experiences from Pakistan. Water 2019, 11, 2408. [Google Scholar] [CrossRef]
- Khandker, V.; Gandhi, V.P.; Johnson, N. Gender Perspective in Water Management: The Involvement of Women in Participatory Water Institutions of Eastern India. Water 2020, 12, 196. [Google Scholar] [CrossRef]
- Gandhi, V.P.; Johnson, N. Enhancing Performance of Participatory Water Institutions in the Eastern Indo-Gangetic Plains: What Can We Learn from New Institutional Economics and Governance Theories? Water 2020, 12, 70. [Google Scholar] [CrossRef]
- Bromley, D.W. The commons, property, and common-property regimes. In Making the Commons Work; ICS Press: Manila, Philippines, 1992; pp. 3–16. [Google Scholar]
- Berkes, F. Common Property Resources. Ecology and Community-Based Sustainable Development; Belhaven Press: London, UK, 1989. [Google Scholar]
- Memon, J.A.; Thapa, G.B. Explaining the de facto open access of public property commons: Insights from the Indus Delta mangroves. Environ. Sci. Policy 2016, 66, 151–159. [Google Scholar] [CrossRef]
- Murray-Rust, H.; Memon, Y.; Talpur, M. Empowerment of Farmer Organizations: Case Study of Farmer Managed Irrigated Agriculture Project, Sindh; IWMI: Colombo, Sri Lanka, 2001; Volume 19. [Google Scholar]
- Bandaragoda, D.J.; Memon, Y. Moving Towards Participatory Irrigation Management; IWMI: Colombo, Sri Lanka, 1997. [Google Scholar]
© 2020 by the authors. Licensee MDPI, Basel, Switzerland. This article is an open access article distributed under the terms and conditions of the Creative Commons Attribution (CC BY) license (http://creativecommons.org/licenses/by/4.0/).


