Abstract
Rainstorm disasters pose a significant threat to the sustainable development of urban areas, and effectively organizing diverse information sources about them is crucial for emergency management. In light of recent advances in knowledge graph theory and application technology, their notable knowledge integration and representation capabilities may offer support for dynamic monitoring and decision-making processes concerning urban rainstorm disaster events. However, conventional models do not adequately capture the spatiotemporal characteristics of these events. To fill this gap, we analyze the essence of urban rainstorm disaster events and divide their evolution into four stages, namely, pregnant, development, continuous, and decline stages. On this basis, a multilevel knowledge representation model is proposed from four layers, which are event, object–state, feature, and relationship layers, by analyzing the components and dynamic characteristics from the mechanism of urban rainstorm disaster events. The proposed model can not only express the comprehensive structure and relationships within urban rainstorm events, but also emphasize the evolution of disaster events through a series of ordered states. Moreover, we test the utility of the constructed knowledge graph through a case study of the Zhengzhou 720 rainstorm. The case study first validates that the selected machine learning models can extract the urban rainstorm disaster event information accurately by comparing them with some mainstream models. Then, it demonstrates that the knowledge graph is practical in the field of disaster knowledge representation, and disaster condition retrieval. Additionally, since the knowledge graph can show the evolution of a disaster event throughout its full life cycle, it can promote the understanding of the mechanisms of urban rainstorm disasters and pave the way for future applications of disaster prevention and reduction.
1. Introduction
The adverse impacts of global climate change have led to an increased occurrence of extreme rainstorm events in recent years. In parallel, ongoing urbanization has constantly modified city landscapes in many cities, especially in coastal metropolises. This combination of factors has significantly heightened the frequency of rain-related disasters, which pose serious threats to urban public safety and result in considerable economic damage [1,2]. As the most frequent and extensive natural disaster within urban areas, urban rainstorms have been the subject of deep scrutiny by scholars worldwide. Comprehensive studies span various aspects, such as formation mechanisms [3,4], simulation and prediction [5,6,7], and risk assessment [8,9].
Understanding the mechanisms of urban rainstorm disasters is the prerequisite for disaster simulation, prediction, and emergency management [10,11,12]. Similar to other natural disasters, the occurrence and development of urban rainstorm disasters are not independent of each other, but rely on the surrounding elements [13,14]. Specifically, urban rainstorm disasters always lead to urban waterlogging, which involves a series of hydrological processes (e.g., precipitation, confluence, and drainage). Moreover, the formation of urban rainstorm disasters is closely related to various factors such as topography, rainstorm intensity, river distribution, drainage pipe network density, etc. [15,16,17]. At present, the understanding of urban rainstorm disasters mainly derives from expert knowledge. Thus, the cognitive limitations of expert knowledge make it insufficient to explore unpredictable scenarios of secondary disasters [18]. Additionally, rapid urbanization has significantly changed the formation mechanism, urban structure and disaster loss of urban rainstorm disasters [19,20]. In consequence, a formalized representation of the evolution and interactions of urban rainstorm disasters is necessary to provide reliable knowledge support for disaster prevention and deduction.
Generalized rainstorm disaster data have the characteristics of a large volume, being multi-source and a complicated structure [21,22,23]. Thus, it is challenging to integrate, process and analyze these data [24,25]. A knowledge graph, as an important branch of Artificial Intelligence (AI), has a strong capability to organize diversified data, which may provide a possible solution for the above question [26,27]. It can express the concept, entity and relationship in the world, and can represent complex knowledge following human cognition [28]. In the field of natural disasters, knowledge graphs have already been applied to geological and meteorological phenomena, such as floods, typhoons, earthquakes, landslides, etc. [29]. It has demonstrated that knowledge graphs have immense potential in organizing disaster data, understanding the mechanism of disasters, and aiding in management decision-making.
To date, it is significant to construct an urban rainstorm disaster event knowledge graph. Compared with conventional approaches, urban rainstorm disaster event knowledge graphs provide a more comprehensive and holistic cognitive approach to understand the mechanism of a disaster, identify its potential risk, and improve the accuracy of disaster prediction. Moreover, the knowledge graph can integrate heterogeneous disaster data, and facilitate further knowledge mining. However, current knowledge graphs are insufficient at expressing spatiotemporal information, which greatly restricts the application of knowledge graphs.
This paper is organized as follows. Section 2 provides a systematic review of the current research on geographic knowledge graphs. Section 3 analyzes the essence of urban rainstorm disaster events, proposes a hierarchical knowledge representation model encompassing event, object–state, feature, and relationship layers and introduces the knowledge extraction model. Section 4 conducts a case study to demonstrate the practical utility of our proposed method. Section 5 discusses the implications of this study, which underscores the significance of the proposed model for enhancing disaster management practices. The last section summarizes the entire study and puts forward several directions for further studies.
2. Related Works
A knowledge graph is a semantic network to express the complex world through nodes and edges [26,27]. Since it is proposed by Google in 2012, it has been applied in various fields, and produces enormous economic benefits [30,31]. Some of the notable open knowledge graphs are YAGO, DBpedia, Nell, Prospera and Probase [32,33,34,35,36].
As geospatial big data become more prevalent, there is an urgent need to store and utilize massive spatiotemporal data. Thus, the geographic knowledge graph has become a research hotspot in the past few years [37,38]. These knowledge graphs aim to represent human cognition of the geographic world, generating a knowledge system that expresses the interaction between geographic concepts, entities, and elements [39]. To address the spatiotemporal characteristics of geographic problems, Zheng et al. proposed a generalized framework for geospatial knowledge graph construction. This framework considers geographic processes and allows the formal description of geographic entity evolution and complex geographic relationships [40]. In terms of specific application domains, Jiang et al. utilized a geospatial knowledge graph to visualize and analyze the COVID-19 pandemic, which offers a new perspective and method for epidemic analysis [41]. Wang et al. developed a knowledge graph focused on geological report data and applied it to understanding geological reports [42].
Studies on disaster knowledge graphs were started relatively early, with explorations in the construction of ontologies for natural disaster domains using OWL [43]. Subsequent studies have enhanced the representation capabilities of disaster knowledge by using multiple tuples to constrain natural disaster knowledge based on triples [44]. At the event level, studies have conceptualized events as ‘event-process-state’. This greatly improves the expression capabilities of natural disaster events [45]. Recent research on the knowledge modeling of disaster events has constructed a top-level ontology that includes disaster events, disaster data, emergency tasks, and modeling methods, which enhance the relationship between meteorological disasters and human behavioral responses [46].
Building upon these endeavors, many scholars have conducted research on different domain ontologies in the field of natural disasters, including ontology representation research in the field of agricultural disaster emergency management [47], a meteorological disaster ontology which supports emergency decision [48], the ontology construction and representation method for earthquake disaster [49], a personalized knowledge graph for virtual landslide disaster environments [50], geospatial ontology modeling and emergency response for sudden geological disasters [51], and multilevel ontology construction and application in the field of geological disasters [52]. These studies have provided valuable insights into the construction and application of disaster event models. In comparison with other natural disasters, research on typhoon disaster knowledge modeling is relatively more abundant. Liu et al. used the Neo4j graph database to construct a typhoon disaster knowledge graph. This graph revealed the distribution patterns and the severity of typhoon disasters [53]. Therefore, knowledge graphs demonstrate immense potential in organizing and connecting multi-source disaster data, providing effective data and decision-making support for emergency situations. However, at present, research on knowledge graphs for urban rainstorm disasters is in its infancy. Although relevant studies have considered the disaster-inducing factor, disaster-pregnant environment, and disaster-bearing body of urban rainstorm disasters, they fall short in effectively representing the spatiotemporal changes of different object elements. Additionally, they struggle to depict the associations between disaster objects and response actions in various spatiotemporal states. This limitation hampers the application of existing urban rainstorm disaster models for disaster event management.
3. Methodology
3.1. Analysis of Urban Rainstorm Disaster Events
Heavy rainstorm is a common natural geographical phenomenon that can directly trigger rainstorm disasters. Typically, a rainstorm disaster can set off a series of destructive impacts. The combination of these impacts and the disaster itself constitute an urban rainstorm disaster event. Moreover, an urban rainstorm disaster event is a progressive occurrence, during which the location, area, and intensity of the precipitation are changing constantly. This situation leads to the variation of disaster duration, condition, and intensity of disaster-inducing factors. The interaction between a rainstorm and its related elements collectively shapes the overall urban rainstorm disaster event. The outcomes of such interactions drive the continuous evolution of the disaster event. Notably, urban rainstorm disaster events are distinct from rainstorms or heavy precipitation. A rainstorm does not necessarily lead to an urban rainstorm disaster event, whereas the occurrence of an urban rainstorm disaster event implies that a rainstorm has already occurred or is currently happening.
The evolution of an urban rainstorm disaster event differs from that of a rainstorm. The former is examined from a disaster studies perspective, which emphasizes the series of disaster events caused by precipitation. However, the latter is predominantly described from a meteorological perspective, with a focus on the generation and development of such natural phenomenon. Thus, this study summarizes the evolution of an urban rainstorm disaster event and roughly divides its lifecycle into four stages, namely, pregnant, development, continuous, and decline stages (Figure 1). Specifically, the pregnant stage refers to the period in which a rainstorm gradually transforms into an urban rainstorm disaster event. In this research, the pregnant stage starts from the first precipitation of a disaster event. Within this stage, the natural and human environments (climate, soil, hydrology, population density, and emergency management measures, etc.) collectively contribute to the formation of this rainstorm-related hazard event. With the increase in rainstorms, the disaster event turns into the development stage. During this stage, certain infrastructures suffer damage from the rainstorm, and the increased accumulation of urban water heightens the risk of waterlogging. As time progresses, the rainstorm disaster event moves into the continuous stage. During this stage, the disaster is persistently enhanced, leading to tremendous destruction, and the chain effect triggers various direct and secondary disasters. For example, a heavy rainstorm may lead to a building collapse, which, in turn, can damage roads and further hamper relief efforts. Following the continuous stage, the urban rainstorm disaster event enters the decline stage. During this stage, rainstorm intensity gradually decreases, ultimately ceasing, and post-disaster reconstruction work becomes the primary focus. Given that reconstruction is a gradual process, the end of an urban rainstorm disaster event often lags behind the end of a rainstorm.
Figure 1.
The evolution of a rainstorm disaster event.
3.2. Knowledge Representation Model for Urban Rainstorm Events
Based on urban rainstorm event analyses, a knowledge representation model for these events must be constructed to model the composition elements of disaster events. This model should not only express the different objects involved in urban rainstorm events throughout their lifecycle but also capture the variations between these objects, depicting the changes in the entire urban rainstorm event during different stages.
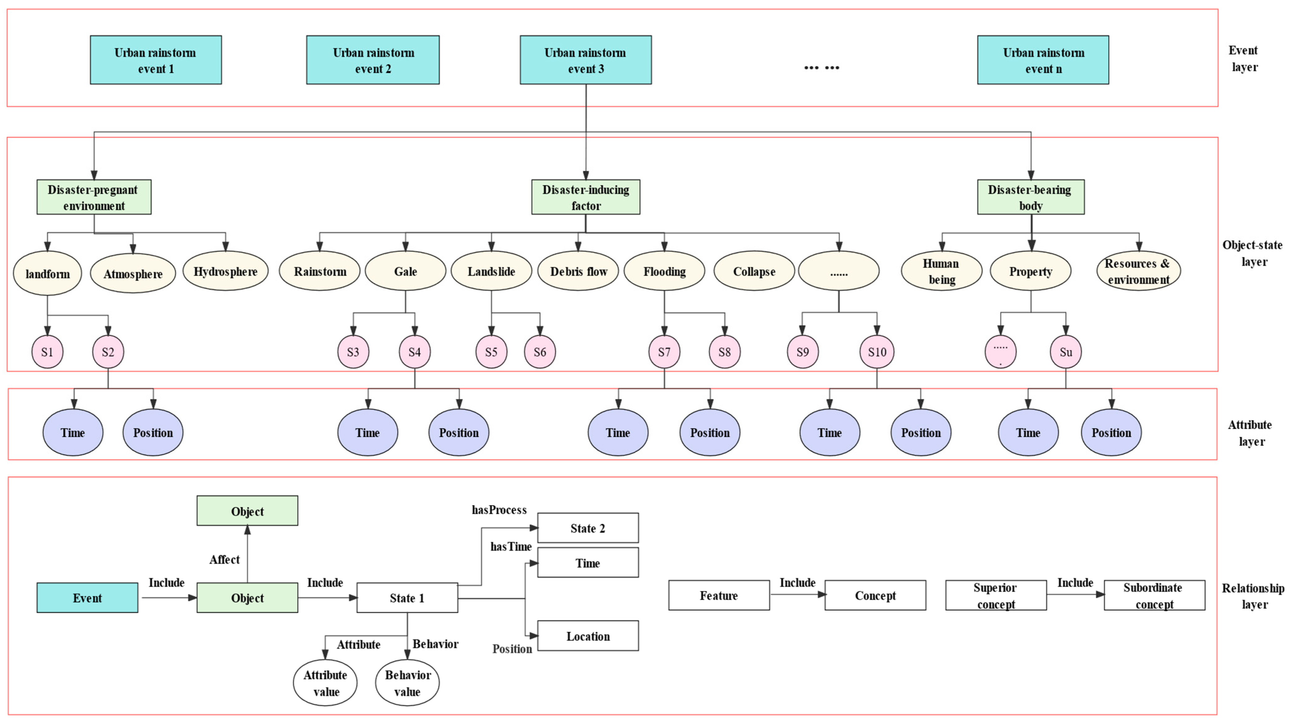
Therefore, this study adopts a hierarchical framework to divide the composition elements of urban rainstorm events into four categories: event, object–state, feature, and relationship layers (Figure 2). The event layer includes different urban rainstorm events. The object–state layer constrains the types of object included in urban rainstorm events, where each object is a collection of one or more different states. These states describe the specific attribute characteristics of the objects under varying spatiotemporal conditions. The feature layer defines the attributes and behaviors possessed by different objects, as well as the spatiotemporal characteristics contained in the states. Lastly, the relationship layer denotes the types of relationship in the knowledge representation model of rainstorm events. With the proposed model, the fundamental compositions and relationships of urban rainstorm events are uniformly expressed.
Figure 2.
The hierarchical knowledge representation model.
- Event Layer
Each event in the event layer represents a real-world urban rainstorm event that has already occurred or is expected to occur. The event layer is located at the top level of the model, and within the knowledge graph, all elements of urban rainstorm events can be abstracted as collections of different urban rainstorm event elements. Using events as the base elements for urban rainstorm knowledge offers two advantages. (1) From a logical perspective, events provide a comprehensive overview of urban rainstorm knowledge. Urban rainstorm events involve various types of objects. Given the inherent spatiotemporal complexity of these objects, it becomes challenging to distinguish which object is specifically associated with a particular urban rainstorm event amid multiple urban rainstorm events. (2) From a data perspective, the entities involved in a single urban rainstorm event differ greatly from those in other urban rainstorm events. If real-time data input or knowledge updates are performed for the graph, efficiency will be optimized.
Within the event layer, each event is independent of other events. Let the set of all elements in the urban rainstorm event knowledge graph be denoted by F. Let each urban rainstorm event be denoted by En, where n represents the number of urban rainstorm events in the graph. This can be expressed as Equation (1):
F = <E1, E2, E3, …, En>,
- 2.
- Object–State Layer
Objects are nonvolitional entities in reality and constitute significant components of urban rainstorm events. These events not only include the primary object (rainstorm) that triggers the event but also incorporate the natural environment that affects rainstorm changes, as well as various individuals and objects affected by urban rainstorm disasters. According to the basic principles of disaster science, objects involved in the events can be classified into three categories, the disaster-pregnant environment, disaster-inducing factor, and disaster-bearing body, each of which contains multiple subcategories (Table 1).
Table 1.
Different types of conceptual nodes in the rainstorm disaster event knowledge graph.
Let E represent an urban rainstorm event, O be the objects related to urban rainstorm events, and m be the number of objects in the urban rainstorm event process within the graph. E can be represented as Equation (2):
E = <O1, O2, O3, …, Om>,
States refer to specific changes, actions, or records that occur to objects over time and space. Each object has at least one state. In this study, the object–state layer divides the urban rainstorm event into multiple independent objects. It allows the portrayal of changes in an urban rainstorm event via modifications in the plurality of objects contained in the event. The object-state layer decomposes each object into individual states. It represents the changes of objects by describing the sets of different states an object can have. This expresses the changes of the event itself through the variations of different objects involved in the event.
Let O represent the objects related to urban rainstorm disasters, S as the states of object O, and u as the number of states contained in an object. This can be represented as Equation (3).
O = <S1, S2, S3, …, Su>,
- 3.
- Feature Layer
Features are special symbols or signs that express the identifiable characteristics of objects. This study classifies object features into four categories: time, position, attribute, and behavior. Time (T) and position (P, mainly referring to spatial location in this context) serve as the prerequisites for the existence of objects and establish the basic framework for expressing the evolutionary features of objects. Attributes (A) represent the inherent properties of objects, whereas behaviors (B) describe the various activities and actions generated by objects. Therefore, the representation of object features can be expressed as Equation (4):
C = <T, P, A, B>,
Cities are prone to catastrophic rainstorm events, where objects experience varying temporal and spatial states. These objects undergo changes in position, attributes, and behavior as time progresses. Thus, in specific temporal and spatial conditions, the combination of an object’s inherent attributes and behavior leads to its various states. Assuming a certain point in time and position, an object exhibits specific attributes and behavior, which can be represented as Equation (5):
SO = <kt, kP, ka, kb>,
- 4.
- Relationship Layer
Urban rainstorm disaster events constitute a unified whole, with its various elements often being interconnected. Objects can refer to concepts, elements, or characteristics, whereas relationships primarily focus on the connections among multiple objects. The identification of a relationship requires the involvement of at least two objects and can be expressed as Equation (6):
where OA and OB represent different objects within an urban rainstorm disaster event, and r signifies the type of relationship existing between OA and OB.
R = <OA, r, OB>,
The relationships within urban rainstorm disaster events include not only conceptual relationships within the knowledge system but also hierarchical, associative, temporal, spatial, inferential, and mapping relationships among its constituting elements. Particularly, temporal and spatial relationships have subcategories. Specifically, Allen’s interval algebra is employed to classify temporal relationships into 13 types, namely precede, precede by, meet, met by, overlap, overlap by, start, start by, during, contain, finish, finished by, and equal.
The spatial relationships mainly involve topological relationships (using the nine-intersection model), distance relationships (qualitative and quantitative), and orientation relationships (using an eight-cardinal direction system) (Figure 3).
Figure 3.
The category of orientation relationships.
3.3. Knowledge Extraction Model
Knowledge extraction is the basis for constructing a knowledge graph. It can be divided into three types, namely a rule-based or dictionary-based method, semi-supervised identification method, and deep learning model. The rule-based or dictionary-based methods require sufficient prior knowledge, which makes it impossible to establish a complete corpus. The semi-supervised identification methods require a large amount of urban rainstorm disaster knowledge as research support, which poses higher requirements for researchers. In contrast, deep learning models can effectively extract contextual features with superior accuracy and recall rates. Thus, we selected the deep learning models to extract urban rainstorm disaster information.
To acquire more accurate information, we integrated several mainstream models in this study, namely Bidirectional Encoder Representations from Transformers (BERT), Bidirectional Long Short-Term Memory (BiLSTM), and Conditional Random Field (CRF). This hybrid model (BERT–BiLSTM–Attention–CRF) allowed us to capitalize on the complementary strengths of each component, and can extract the disaster entities accurately. Specifically, it aims to leverage the advantages of BERT for contextual representation, BiLSTM for sequential information processing, and CRF for capturing dependencies among extracted entities. The attention mechanism enhances the model’s focus on relevant information, which can improve the overall performance.
The structure of the BERT–BiLSTM–Attention–CRF model is shown in Figure 4 [54]. The initial step involves inputting characters into BERT, which generates a word vector by combining word embedding, segment embedding, and position embedding. Subsequently, the word vector, enriched with semantics, is fed into the BiLSTM network. BiLSTM enables the model to learn temporal information and predict the subsequent output. Following this, a self-attention mechanism layer is utilized to extract local features identified by the BiLSTM network, which captures interaction relationships within the output feature vector. This enhances the global features of the feature vector and complements the output vector’s features from the BiLSTM layer. Lastly, the CRF captures rules governing the interaction between tags, which can ensure the logical predictions, such as avoiding the connection of B-SUBJECT after I-SUBJECT. Moreover, it can enhance the model’s logic of predictive tag sequence for an optimal output. Additionally, the BERT–Attention–CRF model is employed for relationship extraction in the context of urban rainstorm disasters. Such a relatively simple model performs well in the relationship extraction.
Figure 4.
The structure of BERT–BiLSTM–Attention–CRF.
4. Results
4.1. Knowledge Extraction and Fusion for Urban Rainstorm Disasters
This study took the ‘Zhengzhou 720, 2021’ rainstorm disaster event as an example, and constructed a knowledge graph for urban rainstorm disaster events. The Zhengzhou 720 rainstorm was an unprecedented heavy rainstorm event in Zhengzhou City, which led to a series of secondary disasters, such as urban waterlogging, floods, landslides, etc. According to the data published by the State Council’s disaster investigation team, the Zhengzhou 720 rainstorm disaster event caused 380 deaths and missing people, with direct economic losses reaching CNY 40.9 billion. The construction process of the knowledge graph for the Zhengzhou 720 rainstorm disaster event consisted of four phases: data preparation, knowledge extraction, knowledge fusion, and knowledge graph construction. For the data preparation, various data related to the Zhengzhou 720 rainstorm disaster event are collected from different websites, meteorological monitoring stations, and other sources. In this study, we collected 126 pieces of structured meteorological data from the ground observation station, and each piece of meteorological data included multiple attributes, such as precipitation, wind speed, wind direction, etc. Moreover, we acquired 2364 units of disaster-related data from different news websites, which describe the detailed information about the disaster conditions.
In terms of data structure, the structured data can be converted to triples and stored in the graph database directly. It includes enormous disaster-related entities and attributes. In addition, semantic relationships between relevant objects can be mapped through field associations established in the database. For unstructured textual data, it is challenging to extract urban rainstorm disaster entities, attributes, and relationships. To achieve this goal, we utilized the deep learning model to extract entities and attributes under the guidance of the proposed knowledge representation framework. The performances of different models were quantitatively evaluated by precision (P), recall (R), and the F-measure (F1), which are three major indicators to assess the reliability of a model (Table 2). The results show that the BiLSTM–Attention–CRF model achieved superior precision, recall rates, and F-measure values, which indicate that this model is better than other mainstream models in this case, and can acquire more accurate disaster-related knowledge.
Table 2.
Extraction results of disaster entities and attributes.
For the relationship extraction, this study utilized three models, which were BiLSTM, Attention–BiLSTM and BERT–BiLSTM–Attention–CRF, to extract relationships between different entities and attributes. The parameters of each model were adjusted to obtain the optimal results, and the best F1 values of BiLSTM, Attention–BiLSTM, and BERT–BiLSTM–Attention–CRF were 73.53%, 79.62%, and 83.38%, respectively. The results show that the BERT–BiLSTM–Attention–CRF model achieved the best performance in the relationship extraction (Table 3).
Table 3.
Extraction results of relationships.
In the construction of a knowledge graph, all related entities have differences in names, descriptions, and categories across different types of data. These ambiguities must be addressed, and entities with the same meaning should be merged. For example, ‘heavy rainstorm’ and ‘rainstorm’ are the same concepts. This study comprehensively measured the similarity of fusion objects in terms of names, hierarchical categories, and attributes and determined whether they belonged to the same entity. The fusion objects’ basic attributes included category, functionality, specific description, time information, and location information. Specifically, if an object had two different temporal attributes, the object with the latest time would be selected as the candidate entities. The specific procedure involved segmenting identified urban rainstorm disaster entities into Chinese words, calculating word frequency, and constructing entity name vectors. These vectors were then transformed from a semantic space to a vector space using word vectors. Reasonable thresholds were set based on cosine values to determine the similarity between entities. Experimental testing reveals that a threshold of 0.7 yielded the best fusion effect. At this point, the entities could be considered the same for merging, and the fusion precision was artificially controlled. Finally, the knowledge graph of an urban rainstorm disaster event was stored in the Neo4J desktop 1.4.15.
4.2. Experimental Evaluation and Analysis
The knowledge graph of an urban rainstorm disaster event expresses knowledge from different sources through nodes and edges. Querying and displaying the stored knowledge content mainly relies on CQL statements in the Neo4j database. In terms of storage and querying, the Neo4j database not only provides flexible design patterns but also offers efficient relational queries. It allows for quick retrieval of entities related to a specific entity by querying the entity’s edges and edge labels. This approach eliminates the need for various table join operations.
- (1)
- Representation of the Evolution Process of an Urban Rainstorm Disaster Event
The disaster event knowledge graph included various states to construct the entire evolution of this disaster, while each state included the monitoring information such as the name and location of the monitoring station, rainstorm level, and time (Figure 5). Specifically, at 17:00, 20 July, the real-time rainstorm at the Zhengzhou national benchmark monitoring station (the location is 113.67° E, 34.71° N) amounted to 201.9 mm, which reached the level of heavy downpour. Additionally, other meteorological indicators recorded the temperature (23.4 °C), wind speed (2.6 m/s), wind direction (southeast), air pressure (995 hpa), and relative humidity (98%). By 7:00, 23 July, the real-time rainstorm at the same monitoring station weakened to light rain, with precipitation of 1.2 mm. Meanwhile, several other indicators also changed over time, which included temperature (23.2 °C), wind speed (6.1 m/s), wind direction (east), air pressure (992 hpa), and relative humidity (88%). The knowledge graph of an urban rainstorm disaster event covers all meteorological data and spatiotemporal information throughout the evolution of the disaster event.
Figure 5.
The evolution of Zhengzhou 720 urban rainstorm disaster.
- (2)
- Retrieval of Disaster Condition
When conducting emergency tasks, the knowledge graph of an urban rainstorm disaster event enables real-time access to disaster information in different spatiotemporal states of the task area. As is shown in Figure 6, the knowledge graph recorded the disaster condition of the disaster-bearing body in the Zhengzhou 720 urban rainstorm disaster event. For instance, the flood on Jialu River started in 21 July 2021, and the Zhongmou hydrometric station recorded the flood peak stage as 79.4 m and the flood peak discharge as 608 m/s. Due to the existence of the spatiotemporal framework, the disaster situation at different times and locations could be retrieved swiftly. Based on the time nodes unified under this framework, all disaster information within a specific time could be obtained. Moreover, the disaster information could be sorted according to chronological order or spatial location, which aided in the comprehensive analysis of the entire disaster process.
Figure 6.
Retrieval of the disaster condition.
Disaster information retrieval and disaster process monitoring tasks targeting rainstorm disaster events are typical applications of the knowledge graph in practical processes. The construction of an urban rainstorm disaster event knowledge graph provides a unified knowledge representation framework, which can reflect richer associations between various elements of the disaster event, extract usable knowledge from massive data, and enhance the intelligent application level of knowledge. The knowledge graph of an urban rainstorm disaster event contains diverse disaster process data. The diversified data can provide effective meteorological information support for emergency responses. It can also integrate data across different departments, achieving in-depth and broad knowledge association and analysis of rainstorm disaster information.
5. Discussion
The construction of an urban rainstorm disaster event knowledge graph provides a comprehensive framework for understanding and managing the complex dynamics of urban rainstorm disasters. The discussion of the findings encompasses several key aspects, including the significance of the proposed knowledge representation model, the implications for disaster management, the potential for future research directions, and the limitations of the current study.
Firstly, the shift from static to dynamic models in urban rainstorm disaster management represents a great advancement in data processing and interpretation for emergency response and planning. Traditional static models in disaster management offer valuable snapshots of data but overlook the evolution of disasters. For example, Aerts et al. provided valuable insights into initial disaster risk levels through their work on static risk assessment models [55]. However, these models lack the capability to represent the dynamic characteristics of a disaster. In contrast, we analyzed the essence of urban rainstorm disaster events and divided the evolution into four distinct stages. Each stage was described by a series of ordered states, and a state was depicted by various geographic attributes. Compared with conventional research, our knowledge can express both static and dynamic knowledge.
Secondly, the introduction of a multilevel knowledge representation framework provides a novel view to understand and manage urban rainstorm disasters. Traditional models often focus on singular aspects of disasters, such as the physical characteristics of floodwaters or the economic impacts on affected areas. For instance, the model proposed by Smith considers the basic geological conditions of landslide events, but neglects the holistic nature of the total environment, such as people, infrastructural, and complicated relationships [56]. On this basis, multilevel knowledge representation framework-encompassing event, object–state, feature, and relationship layers were proposed, which provided a novel view to understand and manage urban rainstorm disasters.
Thirdly, it is significant to provide rich disaster information in the field of an emergency response. Unlike the study of Alamdar et al. [57], which only highlights the importance of acquiring the disaster information, our study offers an effective solution by the urban rainstorm event knowledge graph. To be specific, we conducted a case study of a Zhengzhou 720 rainstorm disaster event, and the results demonstrate the practical meaning in representing the spatiotemporal process and facilitating the access of critical disaster information.
Furthermore, this study highlights potential value for future research, particularly in incorporating multi-source disaster data and improving disaster management. Future studies can enhance the accuracy and applicability of the proposed knowledge graph, and integrate some geographic models for the more sophisticated analysis and interpretation of disaster-related data [58].
To sum up, this study provides valuable insights into the construction of urban rainstorm disaster event knowledge graphs and their implications for disaster management and GeoAI. By addressing the limitations of existing models and offering a structured framework for knowledge representation, the study contributes to the ongoing efforts to enhance our understanding and response to urban rainstorm disasters. Further research in this area holds the potential to advance the field and improve the resilience of urban communities facing the challenges of extreme weather events.
6. Conclusions
A knowledge graph provides a novel approach for acquiring, storing, managing, and displaying disaster information, expanding the scope of research and knowledge services in natural disaster studies and disaster prevention and mitigation. Knowledge representation, the fundamental core of the knowledge graph, is essentially a unified mechanism for describing an urban rainstorm disaster event, which necessitates examining the fundamental connotations, content characteristics, and knowledge domains of such an event. This study focused on urban rainstorm disaster events, analyzed the evolution mechanism from the perspective of catastrophology, and then outlined the components of an urban rainstorm disaster event. It further analyzed the spatiotemporal processes of events, and proposed a knowledge representation model for an urban rainstorm disaster event that considers the spatiotemporal processes. This model was rooted in the recognition of the dynamic characteristic. It offers a structured framework for capturing the intricate relationships, dependencies, and temporal patterns inherent in urban rainstorm disaster occurrences. Moreover, a hierarchical expression mechanism of ‘all objects, multiple states’ was introduced, which can provide rich spatiotemporal semantics and a complete dynamic process for depicting an urban rainstorm disaster event. By incorporating a multilayered approach that spans event, object–state, feature, and relationship layers, the mechanism seeks to provide a more detailed and comprehensive representation. This representation aims to capture the intricate details of urban rainstorm disaster events. Finally, experimental verification was conducted using the Zhengzhou 720 rainstorm disaster event as a case study, demonstrating the practical value of the knowledge graph of an urban rainstorm disaster event. The results show that the constructed knowledge graph can effectively describe disaster events and disaster data concerning concepts, attributes, and relationships, and elaborate the evolution process and interactions of the urban rainstorm disaster events vividly. The knowledge graph is also practical to express rich associative relationships between entities, which is significant for further emergency responses.
Furthermore, the proposed model has certain applicability to other types of meteorological disaster events. Future research will explore the inclusion of characteristics of meteorological disaster events, including the interconnectivity and influence between events, fully utilizing the advantages of knowledge graph representation between nodes. In terms of knowledge storage, current graph databases still have limitations in retrieving temporal and spatial processes and cannot fully satisfy the querying tasks of massive spatiotemporal big data. Therefore, further investigation is needed in the spatiotemporal indexing of knowledge graphs. Moreover, uncovering spatiotemporal patterns, evolutionary laws, activity modes, and underlying mechanisms of disasters through knowledge graphs warrants further expansion and deepening.
Author Contributions
Conceptualization, Y.Z. and Y.H.; methodology, Y.W. and Y.H.; software, F.Z. and Y.X.; validation, Y.Z., Y.X. and Z.S.; formal analysis, Y.W.; investigation, F.Z.; resources, Y.H.; data curation, Y.Z. and Y.W.; writing—original draft preparation, Y.Z.; writing—review and editing, Y.H.; visualization, Y.X.; supervision, Y.H.; project administration, Y.H.; funding acquisition, Y.H. and Y.Z. All authors have read and agreed to the published version of the manuscript.
Funding
This research was funded by Science and technology project of China Southern Power Grid Yunnan Power Grid Co., Ltd., grant number YNKJXM20220151; NUPTSF, grant number NY220165; Yunnan Fundamental Research Projects, grant number 202301AU070101; the Open foundation of Key Lab of Virtual Geographic Environment (Nanjing Normal University), Ministry of Education, grant number 2022VGE01; Key Laboratory of Land Satellite Remote Sensing Application, Ministry of Natural Resources of the People’s Republic of China, grant number KLSMNR-G202214.
Data Availability Statement
The data presented in this study are available on request from the corresponding author.
Acknowledgments
The authors express their gratitude towards the journal editors and the reviewers, whose thoughtful suggestions played a significant role in improving the quality of this paper.
Conflicts of Interest
Authors Yalin Zou, Yifan Wang, Fangrong Zhou were employed by the company Yunnan Power Grid Co., Ltd. The remaining authors declare that the research was conducted in the absence of any commercial or financial relationships that could be construed as a potential conflict of interest.
References
- Ziegler, A.D. Water management: Reduce urban flood vulnerability. Nature 2012, 481, 145. [Google Scholar] [CrossRef] [PubMed]
- Hammond, M.J. Urban flood impact assessment: A state-of-the-art review. Urban Water J. 2015, 12, 14–29. [Google Scholar] [CrossRef]
- Loukas, A.; Vasiliades, L.; Dalezios, N.R. Flood producing mechanisms identification in southern British Columbia. J. Hydrol. 2000, 227, 218–235. [Google Scholar] [CrossRef]
- Liu, J.; Liu, F.; Tuoliewubieke, D.; Yang, L. Analysis of the water vapour transport and accumulation mechanism during the “7.31” extreme rainstorm event in the southeastern Hami area, China. Meteorl. Appl. 2020, 27, e1933. [Google Scholar] [CrossRef]
- Wang, K. Dynamic assessment of the impact of flood disaster on economy and population under extreme rainstorm events. Remote Sens. 2021, 13, 3924. [Google Scholar]
- Filho, W.L.; Balogun, A.L.; Olayide, O.E.; Azeiteiro, U.M.; Ayal, D.Y.; Munoz, P.D.C.; Nagy, G.J.; Bynoe, P.; Oguge, O.; Toamukum, N.Y.; et al. Assessing the impacts of climate change in cities and their adaptive capacity: Towards transformative approaches to climate change adaptation and poverty reduction in urban areas in a set of developing countries. Sci. Total Environ. 2019, 692, 1175–1190. [Google Scholar] [CrossRef]
- Xu, Z.; Cheng, T.; Hong, S.; Wang, L. Review on applications of remote sensing in urban flood modeling. Chin. Sci. Bull. 2018, 63, 2156–2166. [Google Scholar] [CrossRef]
- Qie, Z.J.; Rong, L.L. A scenario modelling method for regional cascading disaster risk to support emergency decision making. Int. J. Disaster Risk Reduct. 2022, 77, 103102. [Google Scholar] [CrossRef]
- Chen, L.; Huang, Y.C.; Bai, R.Z.; Chen, A. Regional disaster risk evaluation of China based on the universal risk model. Nat. Hazards 2017, 89, 647–660. [Google Scholar] [CrossRef]
- Shi, P.J. Theory and practice on disaster system research in a fourth time. J. Nat. Disasters 2005, 14, 1–7. [Google Scholar]
- Willner, S.N.; Otto, C.; Levermann, A. Global economic response to river floods. Nat. Clim. Chang. 2018, 8, 594–598. [Google Scholar] [CrossRef]
- Zhang, H.; Li, C.; Cheng, J.; Wu, Z.F.; Wu, Y.Y. A review of urban flood risk assessment based on the framework of hazard-exposure-vulnerability. Prog. Geogr. 2019, 38, 175–190. [Google Scholar]
- Best, J.; Ashmore, P.; Darby, S.E. Beyond just floodwater. Nat. Sustain. 2022, 5, 811–813. [Google Scholar] [CrossRef]
- Guo, X.A.; Cheng, J.; Yin, C.L.; Li, Q.; Chen, R.S.; Fang, J.Y. The extraordinary Zhengzhou flood of 7/20, 2021: How extreme weather and human response compounding to the disaster. Cities 2023, 134, 104168. [Google Scholar] [CrossRef]
- Raaijmakers, R.; Krywkow, J.; van der Veen, A. Flood risk perceptions and spatial multi-criteria analysis: An exploratory research for hazard mitigation. Nat. Hazards 2008, 46, 307–322. [Google Scholar] [CrossRef]
- Zheng, X.Z.; Duan, C.F.; Chen, Y.; Li, R.; Wu, Z.X. Disaster loss calculation method of urban flood bimodal data fusion based on remote sensing and text. J. Hydrol. Reg. Stud. 2023, 47, 101410. [Google Scholar] [CrossRef]
- Mu, F.; Li, N. Urban rainstorm waterlogging disaster simulation of Guiyang based on 3S technology. In Proceedings of the International Conference on Geoinformatics, Shanghai, China, 24–26 June 2011. [Google Scholar]
- Wang, M.H.; Wang, T.Y.; Li, Y.P.; Cui, L. Research on knowledge graph model about rainstorm disaster based on simple event model. J. Catastrophol. 2021, 36, 74–78. [Google Scholar]
- IPCC. Climate Change 2021: The Physical Science Basis; Cambridge University Press: Cambridge, UK, 2021. [Google Scholar]
- Kreibich, H.; Loon, A.F.; Kai, S.; Ward, P.J.; Mazzoleni, M.; Sairam, N.; Abeshu, G.W.; Agafonova, S.; Aghakouchak, A.; Aksoy, H. The challenge of unprecedented floods and droughts in risk management. Nature 2022, 608, 80–86. [Google Scholar] [CrossRef]
- Songchon, C.; Wright, G.; Beevers, L. Quality assessment of crowdsourced social media data for urban flood management. Comput. Environ. Urban Syst. 2021, 90, 101690. [Google Scholar] [CrossRef]
- Smith, L.; Liang, Q.; James, P.; Lin, W. Assessing the utility of social media as a data source for flood risk management using a real-time modelling framework. J. Flood Risk Manag. 2015, 10, 370–380. [Google Scholar] [CrossRef]
- Lin, L.; Tang, C.Q.; Liang, Q.H.; Wang, Z.N.; Wu, X.L.; Zhao, S. Rapid urban flood risk mapping for data-scarce environments using social sensing and region-stable deep neural network. J. Hydrol. 2023, 617, 128758. [Google Scholar] [CrossRef]
- Lin, A.; Wu, H.; Liang, G.; Cardenas-Tristan, A.; Li, D. A big data-driven dynamic estimation model of relief supplies demand in urban flood disaster. Int. J. Disaster Risk Reduct. 2020, 49, 101682. [Google Scholar] [CrossRef]
- Yang, T.; Chen, G.; Sun, X. A Big-Data-Based Urban Flood Defense Decision Support System. Int. J. Smart Home 2015, 9, 81–90. [Google Scholar] [CrossRef]
- Cimiano, P.; Bielefeld, U. Knowledge graph refinement: A survey of approaches and evaluation methods. Semant. Web 2017, 8, 489–508. [Google Scholar]
- Gutierrez, C.; Sequeda, J.F. Knowledge Graphs. Commun. ACM 2021, 64, 96–104. [Google Scholar] [CrossRef]
- Zhang, X.; Huang, Y.; Zhang, C.; Ye, P. Geoscience Knowledge Graph (GeoKG): Development, construction and challenges. Trans. GIS 2022, 26, 2480–2494. [Google Scholar] [CrossRef]
- Wang, S.; Zhang, X.; Ye, P.; Du, M.; Lu, Y.; Xue, H. Geographic Knowledge Graph (GeoKG): A Formalized Geographic Knowledge Representation. ISPRS Int. J. Geoinf. 2019, 8, 184. [Google Scholar] [CrossRef]
- Zhou, C.H.; Wang, H.; Wang, C.S.; Hou, Z.Q.; Zheng, Z.M.; Shen, S.Z.; Cheng, Q.M.; Feng, Z.Q.; Wang, X.B.; Lv, H.R.; et al. Geoscience knowledge graph in the big data era. Sci. China Earth Sci. 2021, 64, 1105–1114. [Google Scholar] [CrossRef]
- Zhang, X.Y.; Zhang, C.J.; Wu, M.G.; Lv, G.N. Spatio-temporal features based geographical knowledge graph construction (in Chinese). Sci. Sin. Inform. 2020, 50, 1019–1032. [Google Scholar]
- Hoffart, J.; Suchanek, F.M.; Berberich, K.; Weikum, G. YAGO2: A spatially and temporally enhanced knowledge base from Wikipedia. Artif. Intell. 2013, 194, 28–61. [Google Scholar] [CrossRef]
- Auer, S.; Bizer, C.; Kobilarov, G.; Lehmann, J.; Cyganiak, R.; Ives, Z. DBpedia: A nucleus for a web of open data. In Proceedings of the The Semantic Web ISWC 2007, ASWC 2007, Busan, Republic of Korea, 11–15 November 2007; Lecture Notes in Computer Science. Aberer, K., Choi, K.-S., Noy, N., Allemang, D., Lee, K.-I., Nixon, L., Golbeck, J., Mika, P., Maynard, D., Mizoguchi, R., et al., Eds.; Springer: Berlin/Heidelberg, Germany, 2007; Volume 4825, pp. 722–735. [Google Scholar]
- Ansari, G.A.; Saha, A.; Kumar, V.; Bhambhani, M.; Sankaranarayanan, K.; Chakrabarti, S. Neural program induction for KBQA without gold programs or query annotations. In Proceedings of the 28th International Joint Conference on Artificial Intelligence, Macao, China, 10–16 August 2019; AAAI Press: Macao, China, 2019; pp. 4890–4896. [Google Scholar]
- Nakashole, N.; Theobald, M.; Weikum, G. Scalable knowledge harvesting with high precision and high recall. In Proceedings of the Fourth ACM International Conference on Web Search and Data Mining, Hong Kong, China, 9–12 February 2011; pp. 227–236. [Google Scholar]
- Carlson, A.; Betteridge, J.; Kisiel, B.; Settles, B.; Hruschka, E.R., Jr.; Mitchell, T.M. Toward an architecture for never-ending language learning. In Proceedings of the Twenty-Fourth AAAI Conference on Artificial Intelligence, AAAI 2010, Atlanta, GA, USA, 11–15 July 2010; pp. 1306–1313. [Google Scholar]
- Guo, H.D.; Wang, L.; Chen, F.; Liang, D. Scientific big data and Digital Earth. Chin. Sci. Bull. 2014, 59, 5066–5073. [Google Scholar] [CrossRef]
- Ma, X.G.; Ma, C.; Wang, C.B. A new structure for representing and tracking version information in a deep time knowledge graph. Comput. Geosci. 2020, 145, 104620. [Google Scholar] [CrossRef]
- Huang, Y.; Yuan, M.; Sheng, Y.H.; Min, X.Q.; Cao, Y.W. Using Geographic Ontologies and Geo-characterization to Represent Geographic Scenarios. ISPRS Int. J. Geoinf. 2019, 8, 566. [Google Scholar] [CrossRef]
- Zheng, K.; Xie, M.H.; Zhang, J.B.; Xie, J.; Xia, S.H. A knowledge representation model based on the geographic spatiotemporal process. Int. J. Geogr. Inf. Sci. 2021, 36, 1–18. [Google Scholar] [CrossRef]
- Jiang, B.C.; You, X.; Li, K.; Zhou, X.; Wen, H. Interactive Visual Analysis of COVID-19 Epidemic Situation Using Geographic Knowledge Graph. Geomat. Inform. Sci. Wuhan Univ. 2020, 45, 836–845. [Google Scholar]
- Wang, B.; Wu, L.; Xie, Z.; Qiu, Q.J.; Zhou, Y.; Ma, K.; Tao, L. Understanding geological reports based on knowledge graphs using a deep learning approach. Comput. Geosci. 2022, 168, 105229. [Google Scholar] [CrossRef]
- Joshi, H.; Seker, R.; Bayrak, C.; Ramaswamy, S.; Connelly, J.B. Ontology for disaster mitigation and planning. In Proceedings of the 2007 Summer Computer Simulation Conference, San Diego, CA, USA, 16–19 July 2007; Volume 26, pp. 1–8. [Google Scholar]
- Wang, X.L.; Wu, X.L. A novel knowledge representation method based on ontology for natural disaster decision-making. In Proceedings of the 2012 IEEE International Conference on Computer Science and Automation Engineering (CSAE), Zhangjiajie, China, 25–27 May 2012; pp. 241–245. [Google Scholar]
- Ye, P.; Zhang, X.Y.; Shi, G.; Chen, S.H.; Huang, Z.W.; Tang, W. TKRM: A Formal Knowledge Representation Method for Typhoon Events. Sustainability 2020, 12, 2030. [Google Scholar] [CrossRef]
- Zhang, F.S.; Zhong, S.B.; Yao, S.M.; Wang, C.L.; Huang, Q.Y. Ontology-based representation of meteorological disaster system and its application in emergency management Illustration with a simulation case study of comprehensive risk assessment. Kybern. Int. J. Syst. Cyber 2016, 45, 798–814. [Google Scholar] [CrossRef]
- Liu, C.; Wang, Y.; Yang, D. Research on Decision Support System based on Agricultural Risk Management Ontology. Int. J. Digit. Content Tech. App. 2011, 5, 290–297. [Google Scholar]
- Zhong, S.B.; Wang, C.L.; Yao, G.N.; Huang, Q.Y. Emergency Decision of Meteorological Disasters: A Geo-Ontology Based Perspective. In Proceedings of the CMSAM 2016: 2016 International Conference on Computational Modeling, Simulation and Applied Mathematics, Bangkok, Thailand, 24–25 July 2016. [Google Scholar]
- Xu, J.; Nyerges, T.L.; Nie, G. Modeling and representation for earthquake emergency response knowledge: Perspective for working with geo-ontology. Int. J. Geogr. Inf. Sci. 2014, 28, 185–205. [Google Scholar] [CrossRef]
- Zhang, Y.; Zhu, J.; Zhu, Q.; Xie, Y.; Li, W.; Fu, L.; Zhang, J.; Tan, J. The construction of personalized virtual landslide disaster environments based on knowledge graphs and deep neural networks. Int. J. Digit. Earth 2020, 13, 1637–1655. [Google Scholar] [CrossRef]
- Bucher, B.; Tiainen, E.; Von Brasch, T.E.; Janssen, P.; Kotzinos, D.; Čeh, M.; Rijsdijk, M.; Folmer, E.; Van Damme, M.D.; Zhral, M. Conciliating perspectives from mapping agencies and web of data on successful European SDIs: Toward a European geographic knowledge graph. ISPRS Int. J. Geoinf. 2020, 9, 62. [Google Scholar] [CrossRef]
- Qiu, Q.J.; Xie, Z.; Zhang, D.; Ma, K.; Tao, L.F.; Tan, Y.J.; Zhang, Z.P.; Jiang, B.D. Knowledge graph for identifying geological disasters by integrating computer vision with ontology. J. Earth Sci. 2023, 34, 1418–1432. [Google Scholar] [CrossRef]
- Liu, H.; Jiang, G.; Su, L.; Cao, Y.; Mi, L. Construction of power projects knowledge graph based on graph database Neo4j. In Proceedings of the 2020 International Conference on Computer, Information and Telecommunication Systems (CITS), Hangzhou, China, 5–7 October 2020; pp. 3612–3616. [Google Scholar]
- Chen, G.; Cheng, Z.; Lu, Q.; Weng, W.; Yang, W. Named Entity Recognition of Hazardous Chemical Risk Information Based on Multihead Self-Attention Mechanism and BERT. Rev. Wirel. Commun. Mob. Comput. 2022, 2022, 8300672. [Google Scholar] [CrossRef]
- Aerts, J.C.; Botzen, W.J.; Clarke, K.C.; Cutter, S.L.; Hall, J.W.; Merz, B.; Michel-Kerjan, E.; Mysiak, J.; Surminski, S.; Kunreuther, H. Integrating human behaviour dynamics into flood disaster risk assessment. Nat. Clim. Chang. 2018, 8, 193–199. [Google Scholar] [CrossRef]
- Smith, K. Environmental Hazards: Assessing Risk and Reducing Disaster; Routledge: London, UK, 2013. [Google Scholar]
- Alamdar, F.; Kalantari, M.; Rajabifard, A. An evaluation of integrating multisourced sensors for disaster management. Int. J. Digit. Earth. 2015, 8, 727–749. [Google Scholar] [CrossRef]
- Han, W.; Zhang, X.; Wang, Y.; Wang, L.; Huang, X.; Li, J.; Wang, S.; Chen, W.; Li, X.; Feng, R.; et al. A survey of machine learning and deep learning in remote sensing of geological environment: Challenges, advances, and opportunities. ISPRS J. Photogramm. Remote Sens. 2023, 202, 87–113. [Google Scholar] [CrossRef]
Disclaimer/Publisher’s Note: The statements, opinions and data contained in all publications are solely those of the individual author(s) and contributor(s) and not of MDPI and/or the editor(s). MDPI and/or the editor(s) disclaim responsibility for any injury to people or property resulting from any ideas, methods, instructions or products referred to in the content. |
© 2024 by the authors. Licensee MDPI, Basel, Switzerland. This article is an open access article distributed under the terms and conditions of the Creative Commons Attribution (CC BY) license (https://creativecommons.org/licenses/by/4.0/).





