Abstract
Agricultural land is an indispensable resource for agrarian communities worldwide. There is a growing awareness that the world’s arable land supplies are limited and finite. For the last five decades, the Government of Ethiopia (GoE) and other development organisations have carried out land preservation uptakes intended to curb the effects of land degradation and improve agricultural productivity through various soil and water conservation practices (SWCPs). The study assessed the sustainability, drivers, and constraints of SWCPs in Dessie Zuria and Kutaber Woredas of South Wollo. We used the exploratory case study approach, involving qualitative and quantitative methods. Catastrophic weather conditions, the presence of the soil and water conservation program, and declining soil fertility were the top drivers influencing the program’s implementation. Based on the identified farm-level indicators and views of the respondents, physical measures were more sustainable than biological and mixed methods. The prominent factors hurdling the intervention were lack of tenure security, risk of rodent infestation, and losing a sense of ownership. Training community members on the importance of land preservation, amending the existing rigid land tenure policy, incorporating indigenous SWCPs, broadening the scale and extent of community participation, and enforcing laws and bylaws are recommended for the upcoming interventions. The finding has implications for land preservation and food security actors working to scale up evidence-based sustainable land management practices to the broader area.
1. Introduction
Land is an essential resource for communities engaged in agriculture worldwide. There is an increased recognition that the Earth’s arable land resources are limited and finite. Nevertheless, its sustainability is constrained by widespread land degradation. Land degradation is a common phenomenon, with significant ecological, social, and economic consequences, particularly in small-holder farming [1]. The Global Environmental Facility (GEF) reported that one-fourth of the Earth’s total land area is eroded [2]. Sixty % of the global ecosystem has been degraded [3]. Diagana [4] found that Africa’s degraded soil covers about 494 million hectares. The problem in Sub-Saharan Africa (SSA) is pervasive; 40, 26, and 12% of the grassland, forest, and cropland have been reported to suffer from land degradation, respectively [5]. Curbing land degradation is critical for achieving food security. According to Lefroy et al. [6], more than 30% of children in West Africa die before the age of five, particularly in areas of substantial soil degradation.
Ethiopia is well-known for its agriculture, which dates back over 3000 years. Agriculture is the economy’s engine, accounting for half of the country’s GDP and employing more than 85% of the workforce [7]. The sector generates 88% of export revenues and 73% of the raw material requirements of agro-based domestic businesses [7,8]. Several factors, however, harm the sector’s productivity; among others, land degradation has a predominant role in this regard. In Ethiopia, recorded soil loss measurements due to water erosion range from 3.4 to 84.5 tons/ha/year with 42 tons/ha/year [8]. The same source reveals a loss of 4 mm of soil a year, at least twenty times the replacement rate. The country’s annual deforestation rate is about 150,000 ha/year [9]. According to FAO, 50% of Ethiopia’s highlands, which occupy 44% of the country’s total territory and are home to 88% of the inhabitants, have been eroded [10].
The GoE and several development partners have taken action to combat land degradation by introducing different land preservation interventions. As a result, various SWCPs composed of physical, biological, and mixed schemes were introduced. Several studies have been commenced regarding these interventions’ sustainability, adoption rate, and effectiveness. For instance, Bewket [11] reported that farmers’ adoption of these practices remains inconsistent because of the delivery-oriented approaches that the interventions follow [12]. Furthermore, the sustainability of the interventions was hurdled by their inability to incorporate Indigenous soil and water conservation practices (ISWCPs) [13].
Contrary to this, Mekuriaw et al. [14] indicated that land preservation through SWCPs had significantly contributed to preventing erosion with a high sustainability rate. Several studies focusing on determinants and sustainability rate of SWCPs have been undertaken [15,16,17,18,19,20,21,22,23]. Existing research focused on a single SWCP and failed to investigate the complementarity among practices, degree of sustainability, adoption decisions, and significant intervention constraints, and did not consider the application of farm-level metrics. Applicability and expansion of these land-preserving practices need to be investigated based on their site-specific agro-ecological and livelihood-related set-ups and realities to be evaluated by the end-users, and in most cases, previous researchers did not take this into account.
Therefore, this research investigated drivers for adopting SWCPs, magnitudes of sustainability, and constraints observed during adoption using farm metrics reported by the community members. The study was conducted in Dessie Zuria and Kutaber Woredas of South Wollo. The paper is sub-divided into six sections. After this introduction, Section 2 provides a literature review, Section 3 focuses on materials and methods, and Section 4 presents the findings. Section 5 deals with the discussion, and Section 6 states the conclusions, recommendations, and future research directions.
2. Literature Review
2.1. Land Degradation
Land is a vital resource for maintaining biotic and abiotic assets on Earth, such as food production, biodiversity preservation, natural water system management, and carbon storage. Land degradation is the deterioration of soil properties linked to agriculture productivity, infrastructure maintenance, and the quality of natural resources [1]. Land degradation takes many forms such as acidification, salinisation, compaction, soil erosion, and loss of soil organic matter (SOM), to name a few [3]. Land degradation was defined by Abdi et al. [24] as the outcome of complex interrelationships between biophysical and socio-economic challenges that affect many people and their land, particularly in the tropics and developing countries. There are various and complex causes of land degradation. The effects of proximate drivers such as topography, climate, and soil characteristics are understood as causes of land degradation.
Nevertheless, there are many debates regarding the drivers of land degradation. For instance, Nkoynya et al. [25] separated these drivers in two broad categories; proximate (natural and anthropogenic) and underlying causes. Population density, market access, land tenure, poverty, access to agricultural extension services, decentralisation, and absence of non-farm income were grouped as underlying causes. Proximate causes are triggered by human activity and natural processes, such as topography, land cover change, climate, soil erodibility, pest and disease, unsustainable land management, and infrastructure development. Other concerns that can have a magnifying impact include policy, trade obstacles, and a lack of well-functioning institutions, information, education, and feed and fuel [4].
Degradation due to human action proportionally exceeds other sorts of incidences. According to Blaikie and Brookfield, land degradation should be a matter of “regional political ecology”, a discipline that conglomerates ecology with political economy and degradation with society [26]. The same source pointed out that land degradation is a social issue. Natural processes such as leaching and erosion occur with or without human intervention. Hence, the term degradation involves social criteria that tie land to its current or potential use.
2.2. Theorizing Land Degradation
Subject to debate, several theories have been put forward to explain the fundamental causes of land degradation [27]. Two prominent schools of thought regarding land degradation prediction, severity, and impact are globally popular. The first school comprising ecologists, soil scientists, geographers, and agronomists anticipated the problems and inquired immediate action to curb the situation in the shortest time possible [28]. Hence, supporters of this school aspire for policy and development interventions. In contrast, the second school of thought, mostly comprised of economists, contends that if land degradation is such a severe problem, why have market forces not addressed it? Supporters of this school argue that land managers (farmers) have a vested interest in their land and do not allow it to deteriorate to the point where it is damaging their profitability [29]. A prudent producer who wishes to maximise the discounted net revenue from land over time would ignore soil loss until the present value of marginal private returns derived from additional soil loss falls below the implied marginal personal cost of soil loss. Land is one of the few factors of production owned by the rural poor, and nearly all of these households are involved in some sort of agricultural activity to earn a living from their small plot of land. However, farm land degradation has increased in low-income countries in Sub-Saharan Africa, and a comprehensive development strategy necessitates initiatives that improve the rural poor’s livelihood. This reality justifies that any intervention with the goal of uplifting the livelihood of the pro-poor community should start from land preservation and maintaining the sustainable use of land. Therefore, this research followed the first school of thought, which seeks to intervene through academic, development, and policy dialogue in the shortest time possible.
2.3. Sustainable Land Management
The idea of sustainable land management (SLM) was developed at the 1992 Earth Summit and was first used by [30]. The basis for sustainable agriculture is a strategic component of sustainable development and poverty alleviation [31]. The basic concept behind “sustainable land management” looks relatively simple. However, it is one of the most ambitious goals in real life; its overall intent is to bring back sustainable natural resource systems [31]. Reversing ecosystem degradation while meeting the increasing demand for their services can be completed in part by scenarios such as SLM, which need considerable changes in policies, institutions, and practices that are not currently underway [32]. SLM ensures adequate current production levels whilst preserving the land resource base over time, not compromising or reducing development opportunities for the future generations [33]. SLM seeks to bring about balanced change in the social, ecological, and environmental dimensions of human well-being by focusing on meeting the current generation’s demands without jeopardising the requirements of future generations. According to Millennium Ecosystem Assessment (MEA) [34], SLM as an entity must meet the following criteria: (1) productivity must be maintained; (2) hazards must not rise; (3) soil and water quality must be preserved, and (4) methods must be economically feasible and socially acceptable.
Several success and failure stories on previously implemented SLM technologies have been documented. For instance, a study conducted in Tanzania showed that SLM investment in rain-fed agriculture in the Usambara highlands was an essential component of food security [26]. Similarly, research conducted by ILRI-IPMS in Ethiopia revealed that the SLM program resulted in the establishment of mechanisms for effective forage production and utilisation through zero-grazing schemes. As a result, the botanical composition of species in grazing and stock exclusion plots was preserved, and bee flora cover was further improved [33]. Unlike these examples, a study in Ethiopia’s highlands showed that the program was hampered by various problems, including a lack of extension services, a failure to include ISWCPs, land tenure insecurity, and other policy-related issues [13].
2.4. Types of SLM Practices
The selection and implementation of individual SWC practices depend on objective realities existing at the ground level where the intervention is intended to take place. The degree and intensity of the problem, slope and topography, farming system, and other socio-economic and institutional contexts, in particular, are among the elements that limit the rate of acceptability, scalability, and usability SWCPs. According to Tefera and Sterk [33], available technical support, suitability of the structure to the existing farming activities, aspiration of short-term practice, labour demand, and tenure security was assumed to be integral parts of the intervention. Ethiopia’s Ministry of Agriculture and Rural Development (MoARD) listed three major SWC categories: biological, physical, and combinations [34]. Hence, physical practices, among other things, are composed of soil bunds, stone bunds, stone-faced bunds, cut-off drains, check dams (with gabion and stone), trenches, and the like. Biological practices include homestead plantation, woodlots, compost, crop rotation, area closure, mulching, alley farming, and so forth. The third practice combines two practices that incorporate two or more practices, for instance, bund and gully stabilisation [34]. Furthermore, practices such as agroforestry, conservation agriculture, small-scale irrigation, minimum tillage, and other activities complement the other two.
2.5. Sustainability and Adoption of SLM Practices
Brundtland [35] pointed out that sustainability is gaining traction in agriculture. Researchers have struggled to put the concept into practice. The broad concept of sustainability is composed of four pillars: (a) productivity, (b) production stability, (c) soil and water quality, and (d) socio-economic feasibility. Another study cited in Tisdell [36] added a new aspect to the pillars: “acceptability”. Scholars are continuously debating how to approach the problem of sustainability. According to Lefroy et al. [6], sustainability is a dynamic term. What is viable in one region may not be feasible in another. Once considered sustainable may no longer be now or in the future due to changes in conditions or attitudes. Nonetheless, some practical issues occur when conducting sustainability studies, such as the massive amount of data required to quantify many different sustainability indicators and the difficulty in understanding the intricate connections among such indicators. Some researchers have combined indicators into indexes [37]. Specific levels or conditions of an indicator are sometimes considered to have exceptional significance in sustainability evaluation and are referred to as ‘thresholds’. A threshold is one at which a significant shift in an indicator’s effect occurs or one beyond which further change occurs in the indicator would be unacceptable. Criteria are the interacting processes and factors that define “threshold” levels [38]. This approach enables the meaningful aggregate of indicators measured in different ways [39]. Recognising a period over which sustainability is evaluated allows for some leeway in meeting the “pillar” requirements as long as these requirements are met over the entire period. Productivity patterns, in particular, must be adaptable. In an agricultural context, the time scale can include frequent regenerating fallows that result in cyclical changes in productivity and fertility [39]. If SLM is to be a realistic goal, some flexibility is required. Land use ‘sustainability’ can be viewed as a future extension of land use “suitability”.
2.6. Farm-Level Indicators of Sustainability
Improving farmers’ capability to look inside, observe, and experiment is vital for evaluating, developing, and deep-scaling SLM technologies [39]. It is essential to create local knowledge related to specific locations and to support understanding of local production conditions. Such systems provide site-specific ecological information and supply the key to grasping people’s socio-cultural conditions [40]. Several developments and policies have been ineffective due to a failure to understand local knowledge and approaches that influence how farmers manage natural resources [41].
Farmers’ preference to preserve their natural resources through soil and water conservation practices is primarily influenced by their understanding and perceived advantages and outcomes. However, farmer perceptions of soil erosion and soil fertility control issues in Ethiopia have received little emphasis in reputation evaluation or conservation planning [42]. Characteristics of various farming systems acknowledge the varied ways of achieving SLM practices in a given region. Commonalties within every sustainable farming system’s features can function as SLM indicators. Moreover, indicators were polished to guide alternatives and sustain farming practices [39]. This study compiled data and information obtained from farmers and the literature, complemented by expert judgments, into databases comprising region-specific evaluation criteria, indicators, and thresholds for local applicability. These then served as a basis for developing sustainability assessments of the farm-level production system in the region.
3. Methods
3.1. Site Description
Dessie Zuria and Kutaber Woredas (a middle-level administrative tier of government, often equal to the district, above kebele and below zone) are located in the south Wollo Zone (administrative tier of government below the regional state and above Woreda) of Amhara National Regional State of Ethiopia (ANRS). South Wollo is among the ten administrative zones of ANRS. It lies around 11°8′ N, 39°38′ E and consists of 21 rural and two urban Woredas, with various cultures, agro-ecologies, resource endowments, livelihoods, and farming systems. According to the 2020 estimates of CSA, South Wollo had a total population of 3,239,475, of which 51.46% were women. Eighty-one % live in rural and 18.8% in urban areas of the residents. The total area of the zone is 17,067.45 square kilometres [43]. Among Woredas of South Wollo, Dessie Zuria and Kutaber Woredas were selected for this study (See Table 1 and Figure 1). Woredas and Kebeles were selected based on their susceptibility to soil degradation and the presence of SWC interventions. Research Woredas are known to have diverse agro-ecologies composed of Dega (highland), Weynadega (midland), Kolla (lowland), and Wurch (moist) (Table 1) [44]. The researchers purposefully identified six kebeles from three agro-ecologies of the two Woredas. The biophysical and socio-economic characteristics of research Woredas are indicated in Table 1.
Table 1.
Socio-economic and physical features of the study Woredas.
Figure 1.
Study area map.
3.2. Research Approach and Tools
The mixed research method, which queries qualitative and quantitative data collection using distinct designs and involves philosophical assumptions and theoretical frameworks, was selected for the study’s research approach. As Creswell [45] stated, the central presumption is that combining qualitative and quantitative methodologies gives an increased and complete comprehension of the study issue than either approach alone. A case study is a research tactic that encourages methodical investigation and clarification of a situation within its specific circumstance. It is seamless to deconstruct and constructs the concept under scrutiny [46]. According to Baxter and Jack [47], assessing programs and interventions under a cause study approach is an excellent idea due to their adaptability and flexibility to the local circumstances.
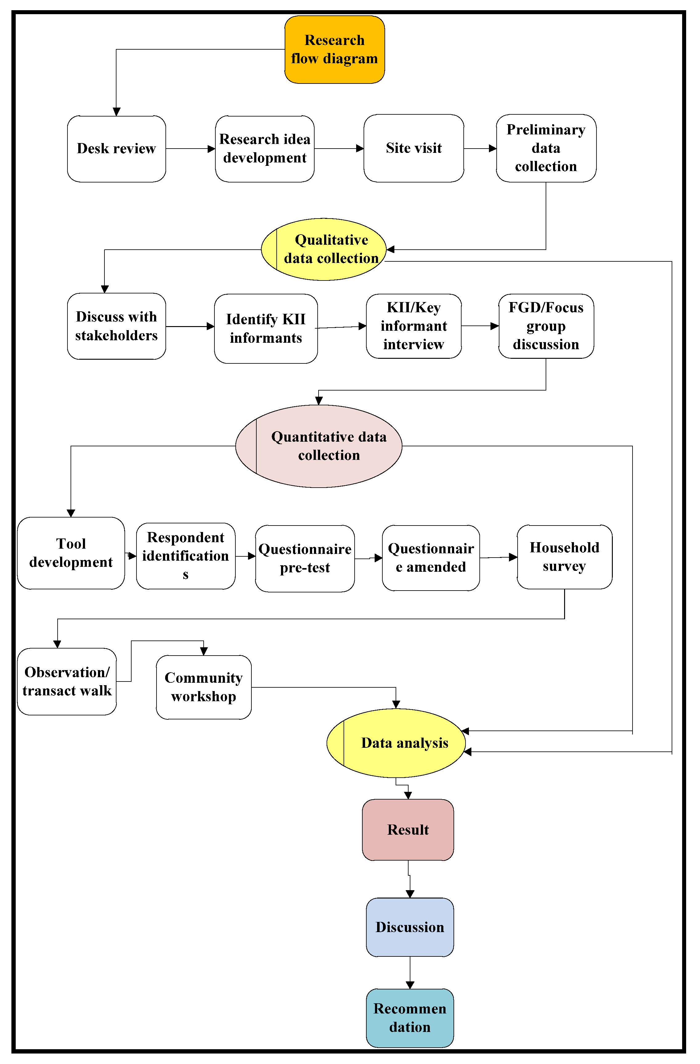
The case study approach has many categories through which it investigates the realities of the world. Unlike the explanatory approach, the exploratory sequential methodology is initiated by a qualitative survey and followed by a quantitative stage [45]. Creswell included that an exploratory successive mixed strategy is a plan in which the researcher initially explores subjective information and examination and then uses the findings in a second quantitative phase. All research procedures followed are indicated in Figure 2.
Figure 2.
Research flow diagram.
3.3. Variables
The explanatory variables considered in this study were those anticipated to influence different physical SWCPs. Among others, they were: land size, sex of household head, agro-ecology, age of the household head, educational status of the household head, family size, farming experience, wealth status, livestock ownership, training on SWC, and perception of tenure security. List and descriptions of the dependent variable are indicated in Table 2:
Table 2.
Description of independent variables.
4. Results
Based on the finding of the various data collection tools, the below indicated results were recorded. In Section 4.1, we describe the respondents’ socio-economic characteristics, focusing on their sex, age, education, and wealth. The following section, Section 4.2, expands on the perceptions of land degradation, Section 4.3 deals with drivers of SWCPs, Section 4.4 examines farm-level indicators, the sustainability of the three categories of the practices in general and the correlation of physical practices with household variables seen in Section 4.5 and Section 4.6 elaborates constraints of the intervention.
4.1. Socio-Economic Characteristics of the Respondents
Of the 402 respondents, the majority (80%) were households headed by men, and about a quarter (20%) were households headed by women (Table 3). The age of the respondents varied between 20 and 71 years (Table 3). About 60% of the respondents were in the 31–40 and 41–50 age categories. This suggests that farming was the main occupation for this age category compared with other age categories. Furthermore, 90% of the age category in the age pyramid indicated the presence of a potential workforce that can be deployed to development work such as watershed management. The substantial group (40%) had no formal education and could not read and write (Table 3). Those who could read and write constituted below half (42%) of the total respondents, which in turn amplifies the difficulty of diffusing innovations among the illiterate-dominated community. For the wealth category formulation, different variables were taken into consideration. During FGD, community members were questioned how wealth groups were defined, and among other things, farm size, number of oxen, shoat, ownership of transport animals, labour availability, and having a flour mill were a few parameters considered. From Table 3, it can be seen that only 7 (1.75%) of the respondents assumed themselves as a better-off household and the rest, 395 (88.25%), were either poor or middle-level in terms of the perceived wealth status. The overall high proportion of poor households could be correlated to the high prevalence of land degradation, shrinking farm size, and poor agricultural productivity.
Table 3.
Demographic and socio-economic characteristics of the respondents.
4.2. Perception and Extent of Land Degradation
The study explored how the community understands land degradation and the extent of the problem. As portrayed in Table 4, 345 or 85.79% of the respondents duly perceived the issue of land degradation and the pain it presents on land productivity.
Table 4.
Perception of land degradation.
Those who perceived the problem’s existence were asked to rate the extent and magnitude of the degradation. Figure 3 shows that the majority (68%) believed that the problem of land degradation rarely or very rarely occurs. This happened because of several reasons. One assumption could be that, though land degradation was a problem in the area, farmers’ perception of the problem was minimal. Secondly, farmers who participated in the survey only expressed their views based on the situation of their particular farm plots. Failure to duly perceive the problem could be linked with weak community participation in the intervention.
Figure 3.
Severity of land degradation as perceived by the respondents.
4.3. Drivers of SWC Practices
Land degradation has negatively affected the productivity of farmlands. Many social, economic, and biophysical phenomena contribute to the prevailing subsistence-oriented agricultural system in the North-eastern escarpments of Ethiopia. No other factor than land degradation contributes much too low agricultural productivity and poses food and nutrition insecurity. Hence, the study was curious to investigate and identify drivers responsible for farmers to adopt SWCPs. While undertaking the qualitative sessions, community members were asked to list what led them to engage in SWC activities. The seven most critical drivers were identified and inputted in the questionnaire for further Likert scales based on evaluations made by the respondents.
Extreme weather conditions constituted a score of 1093 and ranked first among the drivers (Figure 4). Extreme weather events such as drought and flood negatively impacted the farmers’ livelihoods. These further affected crop development and productivity and paved the way for crop pests and diseases. Scoring second was the presence of the SWC program. As a result of the program, awareness and training was given, and community members were mobilised for the campaigns. Despite the program’s ad hoc and top-down oriented nature of implementation, the programs have introduced and scaled-up different SWCPs. Furthermore, farmer surveyors, who could lead the construction of bunds, were trained, necessary hand tools were provided, and a sketch map of the schemes was developed through this program. Declining soil fertility was third place in the slant with 978 points. It is unquestionable that various factors influence soil fertility. Among others are poor agricultural practice, failure to apply yield-augmenting inputs, crop rotation, fallowing, and mulching. This further initiated them to invest in SWC schemes, aspiring for the betterment of their plots. Low agricultural production took the fourth rank with a score of 961. It is common to see farmers producing insignificant yields from their fields, which cannot support the food demand of family members. As a result, family members are repeatedly exposed to chronic and seasonal food insecurity. The shrinking plot size took the fifth rank in the list, resulting in either due to land degradation or sharing farm plots among descendants after the death of the household head. The more the land size diminishes, the more the owners try to conserve the land to earn better yield, as land is scarce and a tiny resource. Recurrent land degradation was also identified as the sixth element in the class. It was evident that the landscape is dissected and undulating, and as a result, farmlands are exposed to various forms of land degradation. To prevent the existing tiny plots of land from massive degradation, farmers undertook SWCPs as a mechanism to curve the problem at large. Seeking optional livelihood stood last in the ranking. As explained by the respondents, each of the drivers had its own effect, with varied magnitude and influence levels. As indicated in Figure 4, extreme weather conditions, the presence of the SWC program, declining soil fertility and low agricultural productivity constituted important factors among the set drivers.
Figure 4.
Significant drivers for practising SWCPs.
4.4. Farm-Level Indicators for SWCPs’ Sustainability
The study sought to find farm-level indicators constructed based on a local understanding of the community and the views of experts who have worked in the area for a long time and have participated in SWCP interventions. Categories of sustainability were derived from the literature. During FGD and KII discussions held with local communities and experts, they were further elaborated and refined. The FDGs and KIIs added, removed, and edited the indicators and explanations. Table 5 shows the level of sustainability, indicators, and description of the indicators. The outcome of these indicators was then used to measure the sustainability of each practice (Figure 5, Figure 6 and Figure 7).
Table 5.
Farm-level indicators for SWCPs.
Figure 5.
Sustainability of physical practices.
Figure 6.
Sustainability of biological practices.
Figure 7.
Sustainability of mixed practices.
4.5. Sustainability of Soil and Water Conservation Practices
To measure the sustainability of different SWCs, respondents were asked to evaluate each category of schemes on a Likert scale that contained values ranging from 1 to 5. The aggregated result obtained from the analysis was used to measure the sustainability of the three SWC categories with nine farm-level indicators categorised under three sustainability clusters. Therefore, 286, 23, and 12 farmers who practised physical, biological, and mixed methods evaluated the practices they engaged in (Figure 5, Figure 6 and Figure 7, respectively).
4.5.1. Sustainability of Physical Measures
As portrayed in Figure 5, the economic indicators scored 3582 points and a mean of 1194; they secured first, third, and fifth ranks out of the nine categories. This justifies that the number of farmers practising physical measures was more significant than the other two. Farmers disclosed that they had witnessed increased crop yields in plots where the intervention carried on. Although there was no culture of maintaining bunds, respondents believed that the maintenance cost expressed in terms of money and time was minimal. Biomass, which can be used as an animal feed and fuel, also relatively increased compared to pre-intervention periods.
Compared to economic sustainability, measuring social sustainability requires a more significant time span. The social indicators had a total sum value of 3247 and a mean value of 1074. Social indicators occupied second, sixth, and seventh ranks out of the nine categories. Access to ox ploughing scored 1145, which ranked first in its category and seconded out of the total indicators. This made certain that physical measures do not prevent or protect farmers from not using oxen-drawn tillage. Suitability to rodent infestation, with a value of 1028, took the third rank within the social category and seventh out of the nine categories. This value indicated how physical measures were exposed to pests and rodents.
Ecological indicators require even more time to study how suitable and sustainable SWCPs can be. The ecological category scored a total sum result of 2655 and an average result of 885. SWCPs were found most appropriate for erosion control, followed by soil fertility improvement and augmenting soil water retention capacity. As per the respondents’ evaluation, the ecological category took the total indicators’ fourth, eighth, and ninth ranks.
Physical measures were effective in economic indicators, followed by social and ecological indicators (Figure 5). The intent to apply physical measures could be linked to two critical factors. First, as the place is characterised by high topography and slopes, the erosion coming from the upper stream has a high velocity and pressure. In this case, it was only a physical measure that could withstand such erosion occurring due to torrential rainfall. Secondly, inputs used to construct this structure, mainly stone, were available at the minimum distance and at no cost.
4.5.2. Sustainability of Biological Practices
Compared to physical measures, farmers’ willingness to engage in this scheme was insignificant. Only 23 or 5.72% of the respondent showed interest in adopting biological practices. As shown in Figure 6, recorded values displayed a wide range of variability. For instance, the sum value for economic indicators was found to be 46 and 58; similarly, social indicators scored the values of 67, 86, and 54 for access to ox ploughing and suitability to rodent harbouring. As opposed to the meagre intention of farmers to adopt biological practices, their performance in terms of soil erosion control, less suitability to rodent infestation, and increasing the soil’s water retention capacity was found to be promising. The observed poor performance of biological measures could be attributed to the area’s high livestock population and uncontrolled livestock management system. The study area is known to have a large livestock number per household. As a result, livestock is not prevented from grazing in area closures and bunds covered by grasses, legumes, and tree legumes, particularly after harvest. After harvest, it is common to herd animals on harvested plots to feed on stubble; in due process, livestock destroys structures and grazes or browses on cultivated plants. As opposed to economic sustainability, ecological sustainability was found to be compatible with biological measures (Figure 6). These could be linked to the potential of certain legumes and tree legumes to trap atmospheric nitrogen and make it available for plant growth, which contributes to improved soil fertility and water retention capacity. The root structures of these plants can prevent both sheet and gully erosion.
4.5.3. Sustainability Score of Mixed Practices
Only twelve farmers were identified using mixed methods in the studied area. A tiny segment of the community members was seen practising the mixed techniques from all six studied kebeles. The sum result varied between 32 and 50 (Figure 7). Massive adoption of mixed methods was harnessed by the absence of materials such as gabion, plastic sacks, cement, mesh wire, and various planting materials.
4.5.4. Correlation between Household Variables and the Sustainability of Physical Practices
The intention to measure the sustainability of physical measures was constructed using three sub-domains: ecological, economic, and social constructs. These sub-domains were measured using a combination of three items on a five-point Likert scale. The sub-domains were used as outcome variables in our regression analysis. The analysis result is shown in Table 6.
Table 6.
Correlations between household variables and the sustainability of physical practices.
Economic Sustainability
Perception of tenure security and farming experience were significant predictors of economic sustainability. At the same time, households with tenure security had an advantage of economic sustainability over households that did not perceive tenure security (Coeff = 0.704, p-value = 0.045). Similarly, households with long years of farming experience (10–20 years) risked being disadvantaged in economic sustainability instead of those with farming experience of fewer than ten years (Coeff = −1.519, p-value = 0.001).
Social Sustainability
Land size, the age of the household head, and total livestock unit (TLU) of households influenced the social sustainability dimension of physical practices. Households with a large land rated social sustainability better than those with a smaller land size (Coeff = 1.102, p-value = 0.000). Furthermore, young adult household heads (31–40 years) had a better social sustainability score (Coeff = 1.085, p-value = 0.007). Contrarily, TLU and social sustainability were inversely related. Households with larger TLU were more likely to conflict with adjacent plot owners and lack ease of access to ox-drawn ploughing (Coeff = −0.159, p-value = 0.039).
Ecological Sustainability
Two factors, namely, land size owned in hectare and household wealth status, were significant predictors of ecological indicators of physical practices. As the size owned by household increased, it gave more opportunities to invest in various physical measures, and this in turn resulted in observable changes measured in terms of ecological sustainability (Coeff = 1.167, p-value = 0.000). This suggests that households with extensive land attempted to mitigate soil erosion, improve soil fertility, and augment the soil’s water retention capacity. Similarly, poor households had a better performance in ecological sustainability (Coeff = 0.721, p-value = 0.02). This implied that “poor” farmers were keen to apply physical measures to augment fertility of their tiny plots as they were not financial capable to purchase inorganic fertilisers.
4.5.5. Farmers’ Preferences to Different SWCPs
The study investigated the preference score of different SWCPs common in the area. Hence, 16 practices, seven physical measures composed of soil bund (SB), stone-faced bund (SFB), eye brow (EB), cut-off drain (COD), check dam with gabion (CDG), check dam with stone (CDS), and trenches (TR), seven biological measures including homestead plantation (HSP), woodlots (WL), compost (CP), crop rotation (CR), area closures (AC), mulching (ML), and bund stabilisation (BS), and gully stabilisation from mixed methods were compared based on their applicability and usefulness to arrest erosion and other sorts of degradation, as well as their ability to augment soil fertility and agricultural production. The preference score given to each practice is indicated in Figure 8.
Figure 8.
Farmers’ preference to different SWCPs.
The result indicated that farmers preferred physical measures than the other two measures. Specifically, stone face bunds, cut-off drains, trenches, check dams with stone, check dams with gabion, soil bunds, and eyebrows took the first to the seventh ranks. In the biological category, an insignificant result was found. Application of compost, crop rotation, homestead plantation, woodlots, area closure, mulching, and alley farming took the ranks from eight to fourteen. There were two practices set for comparison in a mixed category: bund stabilisation and gully stabilisation. Bund stabilisation had a better preference than gully stabilisation with 50 and 31 values, respectively.
To conclude, physical measures were preferred over other measures. This could be linked to the area’s slopes, availability of construction materials, and the interest and experiences of farmers in making these structures.
4.6. Constraints of SWC Practices
While undertaking qualitative sessions (KII and FGD), participants listed social, economic, physical, and institutional constraints and how each element affected the intervention. The lists were deliberately included in the household questionnaire for further refinement and triangulation. Hence, ten factors were included in the survey, and different results were obtained. A score was given to each constraint according to points offered by the respondents based on the Likert scale requirements, which had a value ranging from 1–to 5. Of the factors mentioned in the question, tenure insecurity stood first. Others, such as the risk of rodent and bird infestation, shortage of farm tools, poor representation of women, lack of cooperation, and absence of bylaws, stood second, third, fourth, fifth, and sixth (Table 7), respectively. The remaining constraints, including lack of seed, seedlings, cuttings, a conflict between upstream and downstream users, loss of a sense of ownership, and appropriateness for ox ploughing, were ranked seventh, eighth, ninth, and tenth. The result showed that lack of tenure security critically affected farmers’ interest in investing in SWCPs. Their perception could be linked to the fear that the government may undergo land distribution, and if this happens, they might lose their conserved lands at any time in the future. The risk of rodent and bird infestation was also one constraint mentioned by respondents as hurdling the program. Participants emphasised that rodent and bird infestation-related problems have reduced the products they expect from each plot where common stone and stone-faced bunds were. Inability to annually maintain bunds and clear them from unwanted invasive plant species paved a conducive situation for the multiplication of rodents and pests.
Table 7.
Significant constraints of the SWC program.
In qualitative sessions, farmers’ views about the prevailing constraints of the program was documented. Both KII and FDG participants expressed their opinions accordingly. Regarding limitations of the program, a key informant explained that:
“Aside from all SWCPs contributions to increasing soil fertility and agricultural productivity, the intervention was hampered by issues that arose from various sources. The intervention’s most recurrent limitations in the area were poor cooperation between upstream and downstream land users, poor sense of ownership of the schemes, a scarcity of seeds, seedlings, cuttings, ineffective laws and bylaws, and tenure insecurity. He added that failure to implement SWCPs that are very specific to the agro-ecological conditions is something that needs emphasis in the upcoming interventions”.
The view of a key informant of a female household head with seven family members living in the Dereba kebele of Dessie Zuria Woreda reads as follows:
“As the kebele is a high slop area with dissected topography, land degradation remains a significant problem for the farming community. Knowing the problem, she added that the local government officials and development agents had given them awareness and training about different SWCPs. Based on this and the interest shown from our side, we have implemented these practices in communal areas and our farm plots. My farm is in a high slope area, I only used stone bunds, as they are more robust to resist run-offs in high torrential rainfall. After implementation, the stone bund has exhibited good results in controlling soil erosion and maintaining the water retention capacity of the soils. However, problems related to the practice appeared gradually. One of the central problems I witnessed was the infestation of rodents. The stone bund serves as a habitat for rodents. Each season, these rodents have destroyed almost one-fourth of the produce from each plot. To control these rodents and minimise the infestation, I tried all meanness I could do, and the problem persisted. Besides, she also raised the prevailing conflict of interest between upstream and downstream dwellers regarding where to start the program and proceed next as one of the outstanding problems of the intervention. She finally mesmerised that, if the problem related to rodents, farm size and other conflicts of interest got solved, stone bunds would continue arresting soil and water lost due to erosion in particular and land degradation in general”.
Of the twelve FGDs held in six kebeles, the summary of one representative FGD was incorporated here with the assumption that the view of the discussant could represent what has been said by other groups. The summary reads as follows.
“Regarding stone bunds, they are pretty good at controlling water erosion, maintaining the soil’s water retention capacity, and improving soil fertility, which leads to improved agricultural productivity, were among the benefits of this practice. Unlike their benefits, most farmers blame stone bunds as they serve as habitat and ground for the multiplication of rodents and birds. Rats breeding in the embankment of bunds have posed a problem to crop production. The inability of the community and individuals to maintain and clean each stone bund in their respective areas has paved the way for the massive multiplication of rodents across farmlands. According to them, the suitability of stone bunds for ox ploughing was influenced indifferently. After implementing these practices, farmers who had a tiny plot of land w suffered more than farmers with a better size of farmlands. Due to the prevalence of free grazing practices and lack of ownership related problems, biological practices were found to have a limited acceptance and sustainability rate and hence were not widely spread across watersheds. Biological practices, to some extent, were seen as viable in micro watersheds of the kebele; Kundi, Beloche, segerat, Jerjero, Gume washa, Kulkualoche, and Beloche. Besides the contribution of all SWCPs to augment soil fertility and boost agricultural productivity, the intervention was hurdled by many problems emerged from different sources. According to the group, poor cooperation between upstream and downstream land users, lack of sense of ownership to the schemes, shortage of seed, seedling and cuttings, ineffective and weak laws and bylaws and tenure insecurity were common constraints of the intervention.”
During the transact walk, six micro-basins developed with many conservation practices were visited. Areas identified as critically erosion-prone were given priority by the local government and rehabilitated with different SWCPs based on their topography, slope, and land use. We witnessed that many community members were working on the schemes. Experts and officials from respective Woreda offices, development agents and kebele executives, and community-based organisations were solid and diligent in mobilising the community and coordinating the works. Government officials, both Woreda and local, were timely aware, trained, and mobilised the community for the campaign. Various conservation practices were implemented across the micro-basins and farmers’ plots (Figure 9).
Figure 9.
Some of the SWCPs practiced in the area: (a) check dam with gabion; (b) soil bund; (c) stone bund; and (d) alley farming. Photo credit: South Wollo Agriculture and Natural Resource Management Office and the authors.
While observing area closures and farm plots, we beheld that there exists a massive adoption of the practices in various localities. In limited micro-basins, where the development work was duly accomplished, young people and women were organised under common interest groups (CIGs) and seen utilising inputs from conserved schemes (Figure 10). CIGs were contained in beekeeping, animal fattening, and highland fruit production activities. Most importantly, farmers have engaged in small-scale backyard fattening to earn money and support their livelihoods. During the intensive farming season, oxen were exposed to a high burden of work, which made them remain emaciated. These oxen are tied and fed to fatten during lean seasons, taken to the market for a better price, and replaced by a young and inexperienced ox with a lesser price during the off-farm seasons. The cycle continues, and in whichever case, the feed comes from either area closures, crop residues, or grazing fields.
Figure 10.
Photograph showing animal fattening activities: (a) a female farmer carrying fodder; and (b) a female farmer feeding fattening animals.
To restore a sense of ownership and avoid the commons’ tragedy, experts sketched each scheme’s land-use plan and provided it to the community for implementation as planned. Title deeds were given to kebeles who presupposed ownership of the scheme to prevent it from any sort of intrusions and mismanagement (Figure 11).
Figure 11.
(a) Title deed for community watershed, and (b) land-use map of visited micro-basins.
Figure 11a. Written in Amharic (local language) is a title deed given to one of the study kebeles. The deed provides certain rights to the community to own, manage, and utilise 593 hectares of land for 279 community members. The certificate was delivered to the community by the Woreda agriculture office based on mandates and responsibilities endorsed to the office by the Council of Amhara National Regional State (CANRS) as per proclamation 204/2005. In addition, Figure 11b is a sample document showing detailed land-use activities to be undertaken based on a consultation of a community during participatory planning. The land-use plan indicates what action to deploy in which part of the micro-basin. Suitable places for area closure, plantation, stone bund, trenches, and eyebrow types of bunds were identified prior to implementation (Figure 11b).
Apart from the widespread adoption of practices, some older structures were becoming obsolete and being demolished, and as a result, they could no longer sustain the pressures caused by erosions (Figure 12). Correspondingly, this structure remained a habitat for the multiplication of rodents, known for destroying crop yield during early maturity and after harvest. As reported by some farmers, the structures also allowed some crop-damaging bird species to host. Another group of farmers insisted that unmaintained and broken bund structures would remain a multiplication ground for crop pests and disease.
Figure 12.
(a) Stone-faced bund covered with unpalatable plant species; and (b) broken and unmaintained bund on-farm plot.
5. Discussion
Agricultural production and productivity are inextricably tied to land fertility and thus to land management strategies incorporated into the production plan. The much-needed increase in crop and livestock production is impossible to achieve unless the most important factor of production, land, is protected, conserved, and used sustainably. Many interventions were carried out to rehabilitate land resources through various SWCPs, and the effort continues to date. Data collected through various means revealed results and answered questions raised during the preliminary stage of the research. The collected qualitative and quantitative data were systematically analysed and validated by community workshops undertaken in each of the six kebeles.
5.1. Socio-Economic Characteristics of the Respondents
The socio-economic factors of the respondents were indicated as follows. The overwhelming part of sampled respondents were men (80.8%). This establishes availability of an adequate workforce to undertake labour work in the scheme. Various studies showed that these man-headed households can adequately conserve their soil since they have the potential to adopt and implement SWCPs [48,49]. A high rate of adult literacy (40%) was recorded among the respondents. Adult literacy in the rural Ethiopian highlands was barely 15% in 1994 [49]. The finding of this study was even higher than the national average. Education is an essential predictor of environmental concern since educated households are more likely to use soil conservation measures, which boost crop yields [50]. Furthermore, educated households are attentive to managing renewable and non-renewable resources to avoid the possibility of environmental deterioration.
5.2. Perceptions of Land Degradation
Respondents’ perception of land degradation and occurrence frequency was investigated. The study found that farmers saw the problem of land degradation indifferently. This could be linked to fertility status and the level of degradation of their own plots. However, it was clear from group discussions in six kebeles whether farmers understood land degradation well. Farmers’ perception of the problem of land degradation and the resultant soil fertility declined as a method to deploy themselves on SWCPs. Studies conducted by different researchers elsewhere in Ethiopia found farmers to believe that soil erosion and nutrition depletion are serious problems of their plots [51].
5.3. Drivers of SWCPs
Many drivers responsible for the adoption and sustainability of SWCPs were identified. From the seven significant drivers listed, catastrophic weather conditions, the presence of the SWC program, and declining soil fertility took top priority.
Many catastrophic weather conditions are common in the area. Having torrential or erratic rain can affect the rain-fed agriculture system and its potential to feed the family members. A study conducted by Rockstromet et al. [52] revealed that lack of rainfall and its seasonal variation in rain-fed agriculture, which occurs frequently, was responsible for a 70% decrease in yield or even crop failure in some cases. Several studies have confirmed that erratic rainfall patterns pose severe challenges to food production in these areas [53], and this is exacerbated by climate change, which is expected to increase rainfall variability in many African countries that are already semi-arid or arid.
Different projects aimed at curbing the degradation of natural resources have been implemented. Managing Environmental Resources to Enable Transition (MERT), SLM, Food for work, and Cash for work were widespread projects. These interventions have supported the SWCPs in different aspects. The research finding indicated that such programs have trained farmers and development agents, supplied hand tools, and in some instances, provided some incentives to farmers. Some programs supported farmers in growing crop varieties that could tolerate moisture stress, which helped them increase their crop yield.
5.4. Farm-Level Indicators
Assessing the impact of land-related interventions necessitates the creation of suitable and accurate farming system characteristics. Building on local knowledge systems is critical because they are distinctive to a specific region and are based on experience and understanding of local production conditions. Such systems provide site-specific information and are the key to comprehending people’s socio-cultural needs [47]. Remarkable progress has been made in developing and analysing SWC intervention indicators. Different views have been expressed regarding these indicators by various scholars. Researchers claim that all suggested or currently used indicators cannot simultaneously be employed at different levels or in other nations. It is also crucial to evaluate data availability before deploying selected indicators [8]. Thus, based on what is indicated in various literature and validated by the community members, nine indicators expected to fit the local condition were identified and made ready for evaluation. These indicators were clustered under three main categories of sustainability: economic, social, and ecological. The study evaluated physical, biological, and mixed-method sustainability based on farm-level indicators. The same was followed by different studies conducted across various geographical locations [15,36,43].
5.5. Sustainability of Different SWCPs
Physical measures have shown better sustainability performance than biological and mixed methods. Stone-faced bunds, cut-off drains, and trenches revealed a high acceptance rate within this category; the correlation of physical measures with specific household variables was calculated using multiple regression analysis. These measures were found to be more feasible on economic indicators. The study showed that an increase in yield and biomasses were among the indicators with higher results. Physical measures were good for controlling and reducing soil erosivity, and soil could be reduced immediately after construction or in younger bunds [54]. Research conducted in Western and Southern Ethiopia revealed that well-established mechanical physical bunds retained most of the soil eroded between structures [55]. Furthermore, strips along stone bunds could increase biomass production [50]. Contrary to this, researchers presupposed that these structures have direct damage to crops due to the accumulation of sediment, the concentration of run-offs, and the presence of rats in the structures [56].
5.6. Constraints of SWCPs
The study identified factors that adversely affect the implementation and scale-up of SWCPs. Among others were tenure insecurity, the risk of rodent infestation, shortage of farm tools, poor representation of women, lack of cooperation, absence of bylaws, lack of seed, seedlings, and cuttings, the conflict between upstream and downstream users, a loss of sense of ownership, and more negligible suitability of the schemes for ox ploughing. However, the three most limiting factors were lack of tenure security, lack of cooperation and participation, and risk of rodent infestation, and they were major problems repeatedly mentioned in almost all data collection platforms.
The right to ownership of rural and urban land and all-natural resources is vested in the state and the Ethiopian people [57]. The land shall not be subject to sale or other means of exchange, according to Article 40 of the 1995 constitution [56]. Lacking tenure security was identified as one of the significant problems of SWC programs. The research found that the poor devotion of farmers to invest in the SWC activities could be linked to the inability of farmers to sell or exchange their well-conserved plots whenever required. As demonstrated by Rahmato [58], a key element in influencing land management in Ethiopia is the lack of an acceptable tenure policy. Additional findings by Amede [59] revealed that farmers were uninterested in investing in land for long-term benefits such as construction and maintenance of SWC structures unless they had the ownership card and understood that they had the right to transfer the land to their descendants. Similar research on small holdings in Eastern Africa revealed that insecure tenure contributed to declining soil fertility and land degradation by negatively influencing farmers’ interest to invest in SWC schemes [60]. The same was found in the study conducted in the Ethiopian highlands. It revealed that land tenure insecurity was responsible for the poor performance of SLM interventions [61,62]; any intervention that aims to avert the problem of land degradation must start by improving tenure-related arrangements. Therefore, the findings of this study align with the findings of research carried out in Ethiopia and abroad. Contrary to these, the finding of Mekuriaw [14] indicated that farmers’ intention to invest in SWCPs was not affected by a lack of tenure security. As the practice of land distribution ceased, and land certification was due in 2005, farmers felt that their land right was secured [49].
Secondly, lack of cooperation and poor community participation was also found as the next most crucial hindrance to the program. Though the involvement of community members from planning to implementation level was vital, overall aspects of the program were controlled and managed by Cadres coming either from the Woreda office or within the kebele administration. The involvement of community self-help organisations (Qiree) and local religious leaders (Abagars) was neglected. Though the primary function of Abagars is conflict resolution and arbitration, they can be utilised in mobilising and convincing the community members to engage in SWC activities. Similarly, Qirees can be a medium to diffuse environmental education and a hub for mobilising the community for land preservation. These programs have been overlooking local institutions and Indigenous knowledge. Several studies support the findings of this research. For instance, Amede [12] ascertained that the roles of local institutions with strong norms and values that can govern the use of natural resources are overlooked. In most places where there was SLM intervention, the community was neither consulted nor allowed to participate in every planning and problem identification process.
In most cases, the community lacked a sense of ownership for SWC structures established without its consent. Wherever such a situation prevails, the locus of control of the community members becomes degraded. The concept ‘locus of control’ was first introduced by Rotter [63]. According to Rotter, individuals with an internal locus of control believe outcomes are contingent on their actions and devote their attributes to influencing their land management practices and engagement in environmental programs. These attributes include age, finances, environmental concern, relative advantages of different technologies, farm size, property degradation, and formal farm planning. An intervention that fails to have the community’s say loses such essential attributes. A study conducted in Australia identified economic factors, a range of attitudinal factors, beliefs, and self-concept as determining factors for achieving sustainability and adopting SLM practices [64,65].
Rodent infestation was also found as the third critical problem. The issues occurred in physical measures, most specifically in stone and stone face bunds. These bunds paved suitable habitat for harbouring rodents and crop pests. Failure to timely maintain and clean out the schemes could result in the occurrence of such a phenomenon. Similar research by D’aes [66] showed that there is a rationale for the perception that stone bunds can be additional safe hiding spaces for rats, which may lead to a rat infestation. In this case, rodents consumed a significant portion of the product expected from each plot. Studies conducted in different parts of the country indicate that rats consume almost 20% of the cereal crop in the same year [53,67]. The finding clearly shows the negative correlation between the anticipated outcome of the schemes and what is happening on the ground.
6. Conclusions and Recommendations
Preserving land from all sorts of degradation agents has captured the attention of GoE and its development partners for the last five decades. Hence, a considerable amount of finance, effort, and labour has been devoted to curbing the problem and preserving it for improved agricultural production and ecosystem services. Farmers have dedicated their time, labour, and essential inputs to advance the intervention. They devote 30–60 days annually to the program, ignoring other social obligations and off-farm income options. The intervention so far has had both success and failure stories. Successes can further be widened horizontally and vertically through evidence-based practices. Apart from success, failure requires an urgent and well-articulated solution to curb both the root and predisposing causes of the problem.
The study realised the importance of applying farm-level indicators that are nominated, validated, and used by the end-users. The end-users can understand their felt need differently than an outsider. Such practice can further initiate the community to exercise its internal locus of control unlimitedly. A community with an internal locus of control can devote all the necessary resources and Indigenous knowledge without unlimited scope of participation. Most of the interventions working to preserve land degradation was further initiated by various factors. Though this study identified many drivers, extreme weather conditions, the presence of the SWC program, and poor soil fertility were the top focus among drivers. Within SWCPs, physical measures exhibited better performance in terms of sustainability. Specifically, stone-faced bunds, stone bunds, and gabions were good in arresting erosion and improving the required attributes and outputs of the soil. Biological methods revealed better performance in certain spots despite their poor applicability. The study identified many problems. Most repeatedly mentioned constraints were lack of tenure security, rodent problems, and reduced community participation.
It was already indicated that the scope of this research was limited to six kebeles of Dessie Zuria and Kutaber Woredas. However, the study’s findings can suggest several policy measures that can be used to alleviate land preservation and bring sustainable development. The following recommendations emanate from the findings of this study; the concerned government and other development partners should create awareness and train community members on the importance of land preservation, modify the existing rigid land tenure policy to boost a sense of private land ownership, focusing on Indigenous knowledge, broadening the scale and extent of community participation, and enforcing laws and bylaws.
Ethiopia’s current land tenure system is fraught with issues and exposed to arguments over how well it lends itself to sustainable land management intervention and appropriate land-use and land cover changes. The contribution of land tenure for dispute resolution and shortened land-related arbitration also can be a focus of future research. Moreover, how land certification contributes to environmental management by promoting farmers to engage in SWCPs and sustaining food security falls under the attention and scrutiny of future research.
Author Contributions
All authors made significant contributions to the study’s conception and design. B.T. developed the instruments, collected the data, performed data analysis, and wrote the draft. M.L., J.Z. and B.S. directed the study and reviewed the text. All authors have read and agreed to the published version of the manuscript.
Funding
This research was funded by the EENSAT project of Nuffic & ITC—grant number-INNOCAP-eth-286-CF 13198.
Institutional Review Board Statement
Not applicable.
Informed Consent Statement
Not applicable.
Data Availability Statement
Data will be made available on DANS (Data archiving and networking service) of the University of Twente.
Acknowledgments
We would like to express our gratitude to the PGM-ITC-UT and the EENSAT Project Coordination Office. We want to thank all data collection team members, event organisers, government entities, and the local community for sharing their local knowledge. We are grateful to the Africa Disaster Risk Management Center (ADRMC) for its logistic and technical support.
Conflicts of Interest
There are no declared conflict of interest.
References
- Cordingley, J.E.; Snyder, K.A.; Rosendahl, J.; Kizito, F.; Bossio, D. Thinking outside the plot: Addressing low adoption of sustainable land management in sub-Saharan Africa. Curr. Opin. Environ. Sustain. 2015, 15, 35–40. [Google Scholar] [CrossRef]
- Global Environmental Forum. Report on Global Trends of Land Degradation; Ministry of the Environment of Japan: Tokyo, Japan, 2005.
- UNEP, Global Environment Outlook. GEO 4 Environment for Development; United Nations Environment Programme: Nirobi, Keneya, 2007. [Google Scholar]
- Diagana, B. Land Degradation in Sub-Saharan Africa: What Explains the Widespread Adoption of Unsustainable Farming Practices; Department of Agricultural Economics and Economics, Montana State University: Bozeman, MT, USA, 2003; Volume 17, p. 2003. [Google Scholar]
- Le, Q.B.; Nkonya, E.; Mirzabaev, A. Biomass productivity-based mapping of global land degradation hotspots. Econ. Land Degrad. Improv.–A Glob. Assess. Sustain. Dev. 2016, 55. [Google Scholar] [CrossRef] [Green Version]
- Lefroy, R.D.B.; Bechstedt, H.D.; Rais, M. Indicators for sustainable land management based on farmer surveys in Vietnam, Indonesia, and Thailand. Agric. Ecosyst. Environ. 2000, 81, 137–146. [Google Scholar] [CrossRef]
- Giz, Lessons and Experiences in Sustainable Land Management; Deutsche Gesellschaft Für Internationale Zusammenarbeit (GIZ) GmbH: Bonn, Geremany, 2015; pp. 1–235.
- Dercon, S.; Hoddinott, J.; Woldehanna, T. Growth and chronic poverty: Evidence from rural communities in Ethiopia. J. Dev. Stud. 2012, 48, 238–253. [Google Scholar] [CrossRef]
- EFCCC, Ethiopia Forest and Climate Change Comission. Ethiopia State and Outlook of the Environment 2017; EFCCC, Ethiopia Forest and Climate Change Comission: Addis Ababa, Ethiopia, 2018. [Google Scholar]
- Cumani, R.; Latham, J. FAO and Land Cover Mapping: Methodology, tools and standards & GLC–Share database. Int. Symp. Land Cover Mapp. Afr. Cont. Available online: https://www.fao.org/uploads/media/glc-share-doc.pdf (accessed on 27 February 2022).
- Bewket, W. Soil and water conservation intervention with conventional technologies in northwestern highlands of Ethiopia: Acceptance and adoption by farmers. Land Use Policy 2007, 24, 404–416. [Google Scholar] [CrossRef]
- Amede, T.; Sanginga, P. Innovation platforms for sustainable land management in East African landscapes: Stewardship, incentives, and challenges. J. Soil Water Conserv. 2014, 69, 127–132. [Google Scholar] [CrossRef] [Green Version]
- Assefa, E.; Hans-Rudolf, B. Farmers’ Perception of Land Degradation and Traditional Knowledge in Southern Ethiopia—Resilience and Stability. Land Degrad. Dev. 2016, 27, 1552–1561. [Google Scholar] [CrossRef]
- Mekuriaw, A.; Heinimann, A.; Zeleke, G.; Hurni, H. Factors influencing the adoption of physical soil and water conservation practices in the Ethiopian highlands. Int. Soil Water Conserv. Res. 2018, 6, 23–30. [Google Scholar] [CrossRef]
- Ewunetu, A.; Simane, B.; Teferi, E.; Zaitchik, B.F. Land cover change in the blue nile river headwaters: Farmers’ perceptions, pressures, and satellite-based mapping. Land 2021, 10, 68. [Google Scholar] [CrossRef]
- Kenea, U.; Adeba, D.; Regasa, M.S.; Nones, M. Hydrological Responses to Land Use Land Cover Changes in. Land 2021, 10, 916. [Google Scholar] [CrossRef]
- Mekuria, W.; Diyasa, M.; Tengberg, A.; Haileslassie, A. Effects of long-term land use and land cover changes on ecosystem service values: An example from the central rift valley, Ethiopia. Land 2021, 10, 1373. [Google Scholar] [CrossRef]
- Guadie, M.; Molla, E.; Mekonnen, M.; Cerdà, A. Effects of soil bund and stone-faced soil bund on soil physicochemical properties and crop yield under rain-fed conditions of Northwest Ethiopia. Land 2020, 9, 13. [Google Scholar] [CrossRef] [Green Version]
- Yirga, C.; Waithaka, M.; Kyotalimye, M.; Gorfu, B. Community participatory sustainable land management byelaw formulation in the highlands of central Ethiopia. Afr. Crop Sci. J. 2014, 22, 9–20. [Google Scholar]
- Adimassu, Z.; Langan, S.; Johnston, R. Understanding determinants of farmers’ investments in sustainable land management practices in Ethiopia: Review and synthesis. Environ. Dev. Sustain. 2016, 18, 1005–1023. [Google Scholar] [CrossRef]
- Wickama, J.; Okoba, B.; Sterk, G. Effectiveness of sustainable land management measures in West Usambara highlands, Tanzania. Catena 2014, 118, 91–102. [Google Scholar] [CrossRef]
- Degife, A.; Worku, H.; Gizaw, S. Environmental implications of soil erosion and sediment yield in Lake Hawassa watershed, south-central Ethiopia. Environ. Syst. Res. 2021, 10, 28. [Google Scholar] [CrossRef]
- Bekele, F.; Tolossa, D.; Woldeamanuel, T. Local institutions and climate change adaptation: Appraising dysfunctional and functional roles of local institutions from the bilate basin agropastoral livelihood zone of sidama, southern ethiopia. Climate 2020, 8, 149. [Google Scholar] [CrossRef]
- Abdi, O.A.; Glover, E.K.; Luukkanen, O. Causes and Impacts of Land Degradation and Desertification: Case Study of the Sudan. Int. J. Agric. For. 2013, 3, 40–51. [Google Scholar] [CrossRef]
- Nkonya, E.; Srinivasan, R.; Anderson, W.; Kato, E. Assessing the Economic Benefits of Sustainable Land Management Practices in Bhutan. SSRN Electron. J. 2014. [CrossRef] [Green Version]
- Brookfield, P.B.H. Land Degradation and Society; Routledge: London, UK, 2015. [Google Scholar]
- Utuk, I.O.; Daniel, E.E. Land Degradation: A Threat to Food Security: A Global Assessment. J. Environ. Earth Sci. 2015, 5, 13–22. [Google Scholar]
- Eswaran, H.; Lal, R.; Reich, P.F. Land Degradation: An Overview. In Responses to Land Degradation, Proceedings of the 2nd International Conference on Land Degradation and Desertification; Oxford Press: New Dehli, India, 2001; pp. 20–35. [Google Scholar]
- Smyth, A.J.; Dumanski, J. A framework for evaluating sustainable land management. Can. J. Soil Sci. 1995, 75, 401–406. [Google Scholar] [CrossRef]
- Brundtland, G.H.; Khalid, M. Our Common Future: Report of the World Commission on Environment and Development (United Nations General Assembly, The Brundtland Commission); Oxford University Press: Oxford, UK, 1987. [Google Scholar]
- Deininger, K.; Ali, D.A.; Alemu, T. Impacts of land certification on tenure security, investment, and land market participation: Evidence from Ethiopia. Land Econ. 2011, 87, 312–334. [Google Scholar] [CrossRef]
- MEA. Ecosystems and Human Well-Being: Synthesis; Island Press: Washington, DC, USA, 2005; Volume 2017. [Google Scholar]
- Tefera, B.; Sterk, G. Land management, erosion problems and soil and water conservation in Fincha’a watershed, western Ethiopia. Land Use Policy 2010, 27, 1027–1037. [Google Scholar] [CrossRef]
- MoARD-FDRE. The Federal Democratic Republic of Ethiopia. In Community-Based Participatory Watershed Development: A Guideline; Ministry of Agriculture and Rural Development: Addis Ababa, Ethiopia, 2005. [Google Scholar]
- Brundtland, G.H. Our common future—Call for action. Environ. Conserv. Tetrahedron Lett. 1987, 14, 291. [Google Scholar] [CrossRef]
- Tisdell, C. Economic indicators to assess the sustainability of conservation farming projects: An evaluation. Agric. Ecosyst. Environ. 1996, 57, 117–131. [Google Scholar] [CrossRef]
- Farrow, M.; Winograd, A. Land use modelling at the regional scale: An input to rural sustainability indicators for Central America. Agric. Ecosyst. Environ. 2001, 85, 43. [Google Scholar] [CrossRef]
- Smyth, A.J.; Dumanski, J.; Spendjian, G.; Swift, M.J.; Thornton, P.K. FESLM: An International Framework for Evaluating Sustainable Land Management; FAO: Rome, Italy, 1993. [Google Scholar]
- Gameda, S.; Dumanski, J. A Prototype Decision Support System for Soil Degradation-Crop Productivity Relationships. In Multiple Objective Decision Making for Land, Water, and Environmental Management: Proceedings of the First International Conference on Multiple Objective Decision; Lewis Publishers: Boca Raton, FL, USA; p. 1998.
- Pawluk, R.R.; Sandor, J.A.; Tabor, J.A. The role of indigenous soil knowledge in agricultural development. J. Soil Water Conserv. 1992, 47, 298–302. [Google Scholar]
- Freudenberger, K. Tree and Land Tenure Rapid Appraisal Tools. In Community Forestry Field Manual; FAO: Rome, Italy, 1994. [Google Scholar]
- Pieri, C.; Dumanski, J.; Hamblin, A.; Young, A. Land quality indicators: Research plan. Agric. Ecosysem Environ. 2000, 315, 93–102. [Google Scholar] [CrossRef]
- World Bank; NBE; CSA. Ethiopia Socioeconomic Survey (ESS)-2018/19: Financial Inclusion; CSA: Addis Ababa, Ethiopia, 2020; pp. 1–69. [Google Scholar]
- Simane, B.; Zaitchik, B.F.; Ozdogan, M. Agroecosystem Analysis of the Choke Mountain Watersheds, Ethiopia. Sustainability 2013, 5, 592–616. [Google Scholar] [CrossRef] [Green Version]
- Creswell, J.W. Qualitative, Quantative, and Mixed Methods Approaches; SAGE: London, UK, 2014. [Google Scholar]
- Algozzine and Hancock. Doing Case Study Research: Practical Guide for Beginning Researchers; Teachers College Press: New York, NY, USA, 2006. [Google Scholar]
- Baxter, P.; Jack, S. Qualitative Case Study Methodology: Study Design and Implementation for Novice Researchers. E Qual. Rep. 2008, 13, 544–559. [Google Scholar] [CrossRef]
- Zeleke, G.; Kassie, M.; Pender, J.; Yesuf, M. Stakeholder Analysis for Sustainable Land Management (SLM) in Ethiopia: Assessment of Opportunities, Strategic Constraints, Information Needs, and Knowledge Gaps; International Food Policy Research Institute: Washington, DC, USA, 2006. [Google Scholar]
- Yimer, M. The effect of sustainable land management (SLM) to ensure food security; local evidences from Tehuledere Woreda, ANRS, Northern Ethiopia. Sci. J. Crop Sci. 2015, 4, 1–27. [Google Scholar] [CrossRef]
- den Biggelaar, C.; Lal, R.; Wiebe, K.; Breneman, V. The Global Impact Of Soil Erosion On Productivity. I: Absolute and Relative Erosion-induced Yield Losses. Adv. Agron. 2003, 81, 1–48. [Google Scholar] [CrossRef]
- Adimassu, Z.; Kessler, A.; Hengsdijk, H. Exploring determinants of farmers’ investments in land management in the Central Rift Valley of Ethiopia. Appl. Geogr. 2012, 35, 191–198. [Google Scholar] [CrossRef]
- Rockström, J.; Barron, J.; Fox, P. Rainwater management for increased productivity among small-holder farmers in drought prone environments. Phys. Chem. Earth 2002, 27, 949–959. [Google Scholar] [CrossRef]
- Gebresilassie, W.; Bekele, A.; Belay, G.; Balakrishnan, M. Microhabitat choice and diet of rodents in Maynugus irrigation field, northern Ethiopia. Afr. J. Ecol. 2004, 42, 315–321. [Google Scholar] [CrossRef]
- Bosshart, U. Catchment discharge and suspended sediment transport as indicators of physical soil and water conservation in the Michet catchment, Anjeni Research Unit. A case study in the north-western Highlands of Ethiopia. Soil Conserv. Res. Proj. 1997, 40, 1–113. [Google Scholar]
- Haile, M.; Herweg, K.; Stillhardt, B. Sustainable Land Management: A New Approach to Soil and Water Conservation in Ethiopia; Centre for Development and Environment (CDE) and NCCR North-South, University of Bern: Bern, Switzerland, 2006. [Google Scholar]
- Corbeels, M.; Shiferaw, A.; Haile, M. Farmers’ Knowledge of Soil Fertility and Local Management Strategies in Tigray, Ethiopia. Manag. Afr. Soils 2000, 10–30. [Google Scholar]
- The Federal Democratic Republic of Ethiopia (FDRE). Proclamation of the Constitution of the Federal Democratic Republic of Ethiopia Page; Negarit Gazitta, House of Repersntatives: Addis Abba, Ethiopia, 1995. [Google Scholar]
- Rahmato, D. Land tenure and land policy in Ethiopia after the Derg. In Land Tenure Project; Institute of Development Research, Addis Ababa University: Addis Ababa, Ethiopia, 1994; p. 1994. [Google Scholar]
- Amede, T. Opportunities and Challenges in Reversing land Degradation: The Regional Experience. In Natural Resources Degradation and Environmental Concerns in the Amhara National Regional State: Impact on Food Security; FAO: Rome, Italy, 2003; pp. 173–183. [Google Scholar]
- Haileslassie, A.; Priess, J.; Veldkamp, E.; Teketay, D.; Lesschen, J.P. Assessment of soil nutrient depletion and its spatial variability on smallholders’ mixed farming systems in Ethiopia using partial versus full nutrient balances. Agric. Ecosyst. Environ. 2005, 108, 1–16. [Google Scholar] [CrossRef]
- Tesfaye, B.; Lengoiboni, M.; Zevenbergen, J.; Simane, B. Mapping Land Use Land Cover Changes and its Determinants under the Context of Government Induced Massive Free Labor Mobilization Campaign: Evidence from South Wollo, Ethiopia. Remote Sens. 2021, 13, 5078. [Google Scholar] [CrossRef]
- Shiferaw, B.; Holden, S.T. Policy instruments for sustainable land management: The case of highland smallholders in Ethiopia. Agric. Econ. 2000, 22, 217–232. [Google Scholar] [CrossRef]
- Rotter, J.B. Generalized expectancies for internal versus external control of reinforcement. Psychol. Monogr. Gen. Appl. 1966, 80, 1. [Google Scholar] [CrossRef] [Green Version]
- Macgregor, C.J.; Warren, C.R. Adopting sustainable farm management practices within a Nitrate Vulnerable Zone in Scotland: The view from the farm. Agric. Ecosyst. Environ. 2006, 113, 108–119. [Google Scholar] [CrossRef]
- Dabi, N.; Fikirie, K.; Mulualem, T. Soil and Water Conservation Practices on Crop Productivity and its Economic Implications in Ethiopia: A Review. Asian J. Agric. Res. 2017, 11, 128–136. [Google Scholar] [CrossRef] [Green Version]
- D’aes, M.; D’aes, M. Impact of Brick Wall Building on Rat Populations and Damage in the Northern Ethiopian Highlands. Master’s Thesis, University of Antwerp, Antwerp, Belgium, 2006. (In Dutch). [Google Scholar]
- Nyssen, J.; Poesen, J.; Gebremichael, D.; Vancampenhout, K.; D’aes, M.; Yihdego, G.; Govers, G.; Leirs, H.; Moeyersons, J.; Naudts, J.; et al. Interdisciplinary on-site evaluation of stone bunds to control soil erosion on cropland in Northern Ethiopia. Soil Tillage Res. 2007, 94, 151–163. [Google Scholar] [CrossRef] [Green Version]
Publisher’s Note: MDPI stays neutral with regard to jurisdictional claims in published maps and institutional affiliations. |
© 2022 by the authors. Licensee MDPI, Basel, Switzerland. This article is an open access article distributed under the terms and conditions of the Creative Commons Attribution (CC BY) license (https://creativecommons.org/licenses/by/4.0/).











