Abstract
From the beginning of the COVID-19 pandemic, several methods have been developed to assess the risk of COVID-19 transmission using spatial units of analysis based on administrative limits (e.g., neighborhoods, census sections, and districts). The main objective of this study is to create a method to assess the risk of contagion within an interurban scale, considering buildings as the smallest unit of analysis. The general risk equation has been the basis to develop the method, individually assessing its components (i.e., hazard, vulnerability, and exposure). Several mapping tools that address the management of the risk of contagion have been proposed, and the main result was the detection of a pattern of contagion and the identification of areas where the risk of contagion was greater. Additionally, the comparison of the risk of a contagion pattern and the population size at an intraurban scale allowed for inferring the specific vulnerability of the population to contagion. The results also showed that there was a direct relation between the risk of contagion and population density, as well as the presence of areas especially vulnerable to contagion.
1. Introduction
The COVID-19 pandemic was declared on 11 March 2020 by the World Health Organization (WHO), and is still present across the world. According to the Johns Hopkins University, on 22 August 2022 [1], more than 596 million of positives and 6.4 million of casualties had been reported. Those data highlight the relevance of the virus and its high social, economic, and psychological impact in world population.
In the last 2 years, a wide range of studies related to the epidemic have been conducted, most of them from an epidemiological perspective. This type of research had already been previously developed, underlying the role of spatial analysis and epidemiological maps when facing virus transmission. Thus, this line of research has used maps as a support tool, and as discussed below, several authors have largely addressed the relevance of spatial analysis tools and the implementation of geographic information systems (GISs) in the field. Jacquez [2] analyzed the causes and correlations of diseases by relating their spatial patterns and the spatial variation of health risks. Lai et al. [3] developed an accurate method for epidemiological studies by using GIS, and Pfeiffer et al. [4] introduced the spatial analysis methods in epidemiology, considering its usefulness in the distribution and control of chronic and infectious diseases. In addition, there are other authors who provided a review of the use of spatial tools in epidemiology: Lawson et al. [5] set out how to model epidemiological issues and how to improve results about the disease etiology from a geographical perspective, whereas Shaw et al. [6] aimed to understand the potential uses of GIS in public health, medical reports, and epidemiology.
After the beginning of the COVID-19 pandemic, the number of studies and published articles on epidemiology has exponentially increased. According to Franch-Pardo [7], between June 2020 and December 2020, more than 221 scientific articles related to spatial analysis of the virus were published. In this context, those studies focused on the spatial distribution of contagion, and the territorial patterns behind should be highlighted, since most of them only assess hazard, which is one the risk components in the general risk equation.
There is an international agreement that risk is explained by three factors: hazard, vulnerability, and exposure [8,9]. A large number of COVID-19 studies pay attention to the hazard spatial behavior and the explanatory spatial pattern of the distribution. The scale of those studies can be separated in three levels:
- Those developed at an interurban scale, which are focused on the pattern of contagion in urban areas, with a functional perspective [10,11,12,13];
- Those developed at an intraurban scale, which enlarge the scale of work and delve into the reasons that may explain the spatial behavior of the virus [14,15,16,17,18,19,20,21,22];
- Those using a multiscale hazard approach. The measures implemented by governments include several scales with the aim of increasing their effectiveness [23,24].
When analyzing risk, vulnerability, and exposure to the virus, there are essential factors to take into account. There is a large body of work that considers vulnerability from different perspectives: social, economic, physical environment, and so on. On the one hand, some studies analyze social vulnerability to COVID-19; for example, Karácsonyi et al. [25] developed a prediction risk model in Australia based on two social vulnerability indicators). Almendra et al. [26] applied geographic weighted regression models (GWRs) to explore the spatially variable association between the COVID-19 incidence rate (standardized by age) and the socioeconomic characteristics in Portugal. In the metropolitan area of Kampala (Uganda), Bamweyana et al. [27] implemented spatial modelling to assess the COVID-19 vulnerability territorial variation by using the socioeconomic characteristics of the region. In America, Suárez et al. [28] developed a vulnerability index to COVID-19 at a municipal scale in México, whereas Whittle and Diaz [29] explored whether the socioeconomic factors may explain the variation of the COVID-19 incidence rate among New York City districts. Other studies focused on the potential relation between population density and COVID-19 transmission. Whereas some of them suggest a direct relation [30,31,32,33], others deny the correlation between the two factors [34,35].
Other authors base their studies on the relation between environmental variables and the virus transmission. This approach moves away from the traditional risk analysis perspective and focuses on the correlation and explanatory factors behind the transmission of the virus. In Japan, Kodera et al. [36] showed lower mortality and morbidity rates when temperature and humidity were higher. In Colombia, Cano et al. [37] negatively correlated mortality rate and altitude in some cities of the country, although they concluded that this correlation was influenced by population density. In the US also, some authors linked the influence of urban vegetation on the speed of transmission [38], whereas in Turkey, Coşkun et al. [39] tried to explain the virus transmission based on the relation between population density and wind. In this case, they concluded that other atmospheric factors (i.e., temperature, humidity, number of sunny days, and atmospheric pollution) have nothing to do with the transmission of the virus.
Most of the literature uses administrative units as the basic unit of analysis (e.g., census sections, municipalities, counties, regions, and health districts). This implies a remarkable spatial bias when assessing the spatial behavior of the virus, given the artificial limits of the study areas, which can lead to incorrect analyses. This has enhanced the fact that some authors have analyzed the virus following a more logical and territorial spatial approach. Therefore, De Cos et al. [24] provided information about the COVID-19 spatial patterns at a neighborhood scale with a spatial–temporal perspective. López et al. [40] showed the different impact of the virus between urban and rural areas, highlighting the errors introduced by the functional division of the territory, such as the health analysis units. Finally, Perles et al. [18] addressed the errors that led to a wrong definition of the transmission pattern within a city and proposed as an alternative the use of accurate hazard maps, including spatial–temporal information of active focuses of contagion. Following this approach, the present work suggests the development of a new spatial unit of analysis based on the surrounding area of infected people, at the building scale and applying the general risk equation. Thus, the main objective of this research is to identify the areas of the city where the risk of contagion is higher due to the spatial accumulation of transit areas of infected people (hazard), higher population density (exposure), and higher proportion of vulnerable people (vulnerability of the population) at a large spatial–temporal scale. The aim is to obtain a systematic map of COVID-19 risk at an intraurban scale, which would allow the analysis of the data in a map viewer.
The specific objectives of the study are listed below:
- To design a method to create a cartographic catalogue of COVID-19 transmission risk and their components based on the general risk equation.
- To provide a cartographic platform to delimit the hazard of contagion, including a map of transit areas of potential infected people, and the hazard of a contagion map at a building scale.
- To obtain a map of people exposed to the virus at a building scale.
- To assess the vulnerability of the population to the virus across the city. The assessment is based on demographic factors, such as age and population concentration within a building.
- To obtain a risk map of contagion based on the general risk equation and on spatial analysis criteria at a large scale.
- To gather all the cartographic methods and results in a map viewer with the aim of providing readable, useful, and specific data of the transmission to users and authorities.
- To carry out a comparative study between population density and the risk of infection by COVID-19 in order to contrast the pre-existing hypothesis that the higher the population density, the higher the risk of infection.
2. Materials and Methods
The method proposed in the present paper is based on the particular spatial patterns of the COVID-19 risk of contagion. The riskiest scenarios are those with (a) a high concentration of asymptomatics, who share near transit areas (e.g., in daily tasks); (b) with high population density; and/or (c) with a high number of vulnerable people.
In order to calculate the risk in each area of the city, an index based on the general risk equation is implemented. According to the equation (Equation (1)), risk is defined as the product of hazard, exposure, and vulnerability of the elements.
where R is risk of contagion, H is hazard, E is exposure, and V is vulnerability.
R = H × E × V
In the present research study, risk is the multiplication of the hazard of contagion, the size of the population of the study area, and its vulnerability to contagion.
The map of areas of maximum transmission risk is developed based on the gathering of hazard maps, population maps, and vulnerability maps, which represent the risk elements.
2.1. Methodological Steps for the Creation of the Contagion Risk Map
The following subsections deal with the elaboration of the maps that make up the risk of contagion. In each section, the methodological steps are explained, accompanied by a flowchart summarizing the GIS tools used in each of these processes. At the end of Section 2 (Materials and Methods), all the geoprocessing tools used are listed according to their function.
2.1.1. Contagion Hazard
The contagion hazard is conditioned by the concentration degree and the spatial accumulation of infected people in an area. Following this approach, the concept of maximum transit areas of potential infected people was proposed, which represents the spatial concurrence of people spreading the virus.
The stages of analysis are described below and are summarized in Figure 1.
Figure 1.
Flowchart of the hazard map. Own elaboration.
- Geocoding of infected people. In this case, the medical record of each patient is protected under the Spanish Organic Law on Protection of Personal Data, so it only includes the address. This information is used to create a spatial database with all the infected people. In order to geocode the information, the geocoding tool by ArcGIS Online was used. The data were provided by the Málaga Regional Hospital (Málaga Delegation of the Health Office, Junta of Andalucía).
- Creation of a road network, whose geometry includes the types of connections between arches and nodes. The United Digital Street Map of Andalucia, published by the Junta of Andalucía, was used to obtain the information of the study area. Data were reviewed and corrected.
- Creation of the transit areas of the infected people by using a network analysis tool (ArcGIS Desktop). The speed parameter to define transit areas was 4 km/h, whereas the average time was 10 min.
- Overlapping of transit areas and calculation of the spatial indicator of concurrent areas (number of transit areas in the same zone). The highest values of the indicator were considered more hazardous, increasing the probability of contagion.
- Development of the building hazard map. Once the spatial concurrence values have been obtained for each zone, the average values of the zone are assigned to the buildings within them. Thus, the buildings, which are the smallest spatial unit of information, are used as the spatial unit of analysis to represent contagion hazard. This eases the combination of the hazard index with other maps that also use the same spatial unit of analysis.
2.1.2. Map of Population Exposure to the Hazard: Population Size
A higher population size implies a greater exposure to the virus. Thus, the areas where exposure is greater are the ones where the probability of infecting more people is higher.
The map of the population exposed to contagion at the largest scales is calculated based on the sum of the estimated population per building within the study area. The processing steps are as follows:
- Average number of people per house in each census section. It is based on the Population and Housing Census, Year 2011, published by the Spanish Statistical Office (INE from its Spanish acronym).
- Total number of dwellings per building, according to the Official Cadaster (Source: Services INSPIRE of Cadastral Cartography, Spanish Treasury Department, Government of Spain). It is assumed that a house is equivalent to a dwelling, given that there is a strong direct link between the registered residential dwellings and the average number of houses.
- Finally, the estimated population per building was calculated by multiplying the total number of dwellings per building and the average number of people per house at a census section scale, which is the basis of the map.
The steps are represented graphically in Figure 2.
Figure 2.
Flowchart of the exposed population map. Own elaboration.
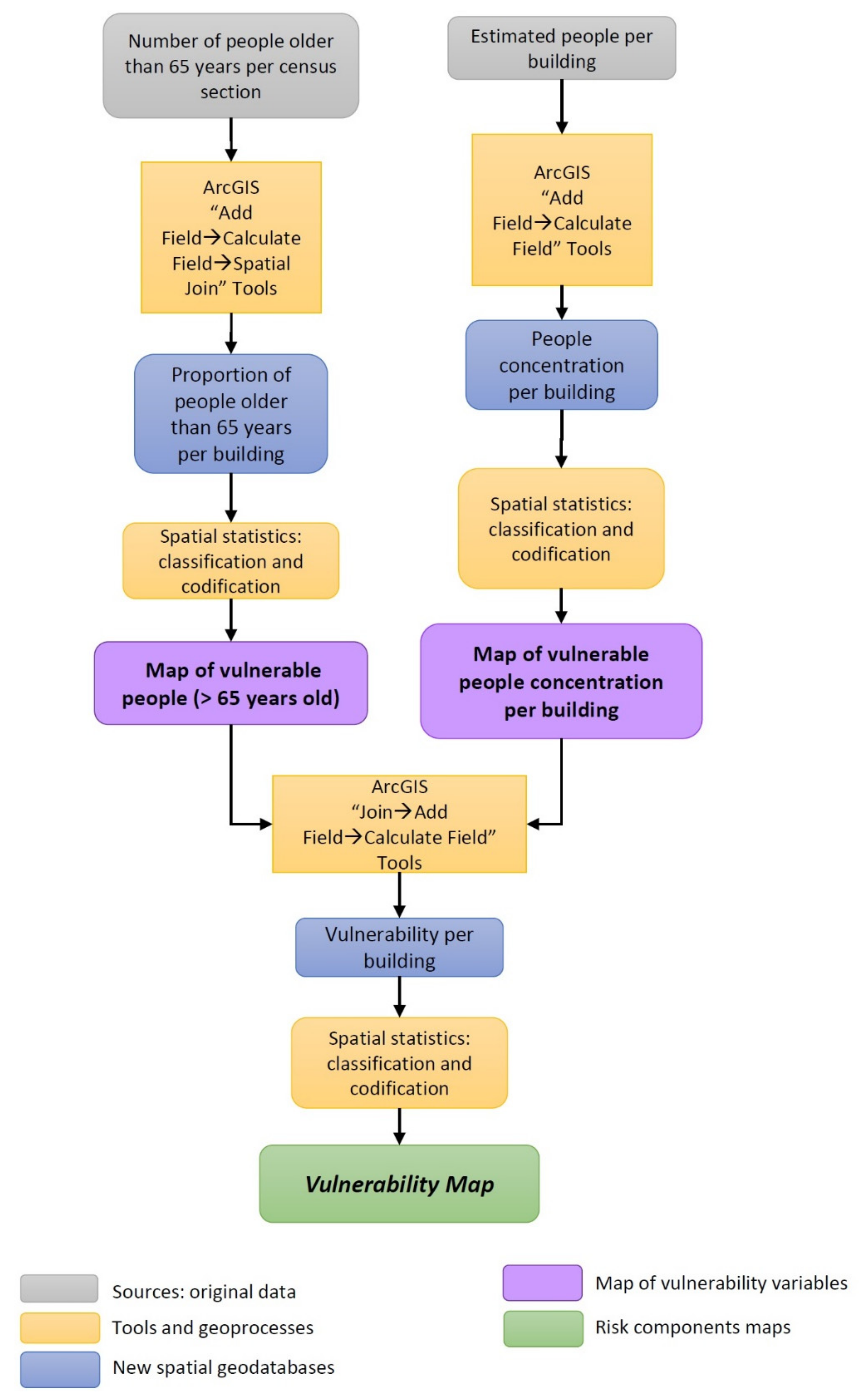
2.1.3. Map of Vulnerability of the Exposed Population
The vulnerability of the population is conditioned by age and people concentration per dwelling. The vulnerability of the population exposed to the risk of infection requires the creation of intermediate maps. The development of each of these is explained below:
- (a)
- Map of the proportion of people older than 65 years per building
One of the most common COVID-19 vulnerability factors is age (e.g., older than 65). This implies a higher probability of suffering permanent effects or complications that increase mortality in those age groups. Therefore, the identification of areas with more old people is essential to distinguish the most vulnerable areas. The map includes a three-step analysis:
- Calculation of the number of people older than 65 years per census section. Source: Continuous Register, Spanish Statistical Office;
- Calculation of the proportion of people older than 65 years per census section;
- Spatial joining of the census section values to the buildings. Source: Services INSPIRE of Cadastral Cartography, Spanish Treasury Department, Government of Spain;
- (b)
- Map of people concentration according to the surface of the building plan
The accumulation of people in relatively small multifamily buildings enhances a higher concentration of people. This concentration favors the contact of people in common areas (e.g., lifts, stairs, hall, and garage) and, thus, the contagion of the virus. The steps for the creation of the map are specified below:
- Estimation of population per building, as performed in the map of the population.
- The number of people per building is linked to the surface of the building plan, which allows for obtaining an occupation rate per building. The higher the rate, the higher the overcrowding in buildings; therefore, more people have to share common areas, and vulnerability increases. On the contrary, buildings with low concentration rates imply more scarce contact between people in common areas, so vulnerability is significantly reduced.
- (c)
- Map of vulnerability to contagion
The application of the general risk equation requires vulnerability to be measured as a single factor that multiplies together with exposure and hazard. The final vulnerability of the population map is constructed from the average of the partial scores of the two maps explained above (Figure 3).
Figure 3.
Flowchart of the vulnerability map. Own elaboration.
2.1.4. Risk of Contagion Map
The risk of contagion increases in areas with asymptomatics (hazard) and a high number of people sharing common places and being accumulated in public areas (exposure). In addition, risk is also higher when the exposed population is more vulnerable. As previously mentioned, vulnerability increases in people older than 65, but also when the population concentration in buildings is very high. The final map is constructed by applying the following formula:
where R is risk, H is hazard, E is exposure, V is vulnerability, C is people concentration, and P is population over 65 years.
R = H × E × V((C + P)/2)
The hazard values (transit concurrence) are multiplied by the size of the population and by the vulnerability index of the exposed population. The result is the risk of contagion level at a building scale (Equation (2)). Figure 4 below summarizes the mapping developed for the components of the contagion risk map.
Figure 4.
Summary diagram of components of the contagion risk map.
2.1.5. Creation of Intervals
The hazard map, the population exposure map, and the maps of vulnerable people over 65 years and people concentration are classified in intervals. The stages for creating the intervals are explained below:
- 1.
- Removing outliers. All the values out of the interquartile range (IQR) were considered outliers.
Values below the IQR = q < Q1 − 3 × IQR
Values above the IQR = q > Q3 + 3 × IQR
- 2.
- Calculation of the mean and standard deviation (SD) of all the variables. These basic statistics were used to create the intervals.
- 3.
- Design of the intervals, defined in Table 1.
Table 1. Interval classification. Own elaboration.
2.1.6. Codification of the Variables and Combination of the Intervals to Create the Risk Map
The intervals of the variables involved in the risk analysis and their alphanumeric code are detailed in Table 2.
Table 2.
Alphanumeric codes of the variables involved in the risk analysis.
Once the intervals have been coded and the variables have been standardized, the general risk equation can be implemented. There are 125 potential options, which were analyzed and gathered according to the thresholds delimiting the risk levels (Table 3).
Table 3.
Thresholds of the risk intervals used in the risk map.
All the potential combinations and the scores of the intervals created for each risk component are shown in Table 4.
Table 4.
Matrix of potential combinations.
2.1.7. Creation of the Population Density Map
With the aim of assessing the relation between population density and risk of contagion, a population density per building map was obtained. To do so, the interpolation IDW tool from ArcGIS Pro was implemented.
2.1.8. Creation of the Cartographic App
A cartographic app through ArcGIS Online was created. This app is a map viewer that allows including all the maps created in the present work at a very large scale, and it also allows visualization and selection of the spatial database. The objective of the app is to complement the results of the research study, allowing the users to explore them. The uses and output of the cartographic app are further detailed in Section C of the Supplementary Material.
2.2. Study Area
The study area is Málaga City (Figure 5) in the Spanish southern coast. It is the sixth larger Spanish city, with 577,405 inhabitants in 2021 (Padrón continuo, Spanish continuous local register). It is one of the most important cities of the area due to its tourist development, which has led to a deep transformation of the city in the last 15 years. The tourist development has implied a remarkable urban growth conditioned by the tourist boom. All these characteristics have favored Málaga as one of the Spanish cities most affected by the pandemic. The variety of urban types and urban patterns make Málaga a perfect candidate to analyze the evidence of certain contagion patterns.
Figure 5.
Study area. Own elaboration.
2.3. Sources of Information
Table 5 below shows a summary of all the sources of information consulted in this study.
Table 5.
Sources of information and its use.
2.4. Geospatial Tools
Given the huge amount of raw information, it has been necessary to implement a large number of geoprocessing and statistics tools, all of them included in ArcGIS, in order to obtain the spatial databases and the risk component maps. All the used tools are explained in Table 6.
Table 6.
GIS tools used during the development of the methodology.
3. Results
3.1. Hazard of Contagion Maps
3.1.1. Map of Maximum Transit Areas of Potential Infected People
This map covers all the urban areas of the study area (Figure 6) and shows the hazard of contagion spatial patterns within the city.
Figure 6.
Map of maximum transit areas of potential infected people.
3.1.2. Hazard of Contagion per Building Map
The obtained map (Figure 7) shows that the spatial distribution of the virus transmission has several simultaneous nuclei across the city. The highest values (H5–H4) are observed in the residential areas around the historic center (e.g., Miraflores-Trinidad and El Ejido-Olletas), along the main road axis and the metro line to the west (N-340) and to the east (El Palo) and north (Ciudad Jardín). The common characteristic of these districts is that all of them are highly populated areas with an intense economic dynamic. In between the areas with the highest values, hazard is moderate (H3) in most of the districts (e.g., Carranque, Cruz de Humilladero, or La Malagueta). Following the population density approach, hazard tends to decrease towards the periphery of the city (H1–H2), where districts with open nonurban areas are frequent (e.g., Teatinos and La Misericordia), or they have essentially horizontal urban models (e.g., Puerto de la Torre and El Limonar-Pedregalejo).
Figure 7.
Hazard of contagion per building map.
3.2. Population Exposure to Contagion Hazard: Map of Population
Overall, the exposure of the population to contagion is high in Málaga (Figure 8). The main pattern is the highest level in the western part of the city (E4–E5) compared with the eastern sector of the city, as well as the presence of low (E2), moderate (E3), and very high (E5) levels across the city.
Figure 8.
Population exposure to contagion hazard: map of population. Own elaboration.
The main explanatory factor behind this pattern is the urban model. Whereas, in the western part, multifamily buildings with more than four floors (except in Puerto de la Torre and other sectors as Carranque) predominate, the urban model in the eastern part of the city includes villas, single-family houses, multifamily buildings, and traditional fishing houses (in El Palo and Pedregalejo). Following this approach, the historic center of the city can be considered an exception, since the levels are basically low (E2) and moderate (E3) due to the low number of resident people. As observed in other tourist and large cities, gentrification and touristification in Málaga have led residents to move out from the city center, whereas restaurants, hotels, and business have become in the main activities of the area.
As observed in the hazard map, the lowest levels are observed in the outskirts of the city (E1–E2). The reason is the predominant single-family houses, still in use but built in the past (Ciudad Jardín and Puerto de la Torre), as well as new constructions in the last decades following the Anglo-Saxon urban style (expansion zones in Puerto de la Torre, El Candado, and El Palo).
3.3. Vulnerability of the Exposed Population
3.3.1. Map of the Proportion of People Older than 65 Years per Building
The highest values (P5) are heterogeneously distributed across the city (Figure 9). Overall, the highest values are observed in the residential areas built in the 1950s, 1960s, and 1970s around the city center (i.e., La Malagueta and Cruz de Humilladero) and along the main road axis (i.e., Ciudad Jardín and Carretera de Cádiz). Most of the people who first moved in those districts, or their descendants, still live there, so the proportion of old people is higher. Moderate and high values (P4–P3) are also observed in the same districts, in areas where renovation of population has been greater, thanks to immigrants or young people. This renovation was higher in newer buildings that include lifts, parking, and other services preferred by families with children, as well as in cheaper areas. Finally, the lowest proportions (P1) were observed in the outskirts of the city. These areas are residential zones developed in the last three decades and represent some of the current expansion zones of the city (e.g., Teatinos, La Misericordia, Puerto de la Torre, Cerrado de Calderón, and Palma-Palmilla). In these new residential areas, most of the people are young families with children. On the contrary, the historic center has moderate to very high values. Due to gentrification and touristification, the prices have increased and houses can only be afforded by people with a higher purchase power, who tend to be older.
Figure 9.
Map of the proportion of people older than 65 years per building.
3.3.2. Map of People Concentration per Building Plan
The vulnerability of this variable follows a clear pattern at an intraurban scale (Figure 10). Values are high in the western part of the city (C4–C5), whereas low values are observed in the eastern part (C2). As already observed in the previous variables, this pattern may be explained by the differences of the urban model. The western part of the city is the residential area for the working class and the low middle class. High buildings (more than four floors) are dominant in this area, even reaching more than 10 floors on average in La Malagueta, Miraflores, Carretera de Cádiz, Palma-Palmilla, and Teatinos. To the north, Puerto de la Torre and Ciudad Jardín have lower density, whereas to the east, El Limonar, Pedregalejo, Cerrado de Calderón, and El Candado combine villas, single-family houses, and buildings with 4 or 5 floors. Finally, only some areas in El Palo reach high concentration.
Figure 10.
Map of people concentration per building plan. Own elaboration.
3.3.3. Map of the Vulnerability of Exposed Population
This map is the result of the joining of the map of the proportion of people older than 65 years per building and the map of people concentration per building plan. Thanks to the previous data treatment, outliers were already removed.
The highest values (V5) are observed in the western part of the city (Figure 11), which are working-class districts with a high people concentration (e.g., Carretera de Cádiz, some zones in Cruz de Humilladero, and Miraflores). Additionally, in the eastern part, high values are observed (V5 and V4) in La Malagueta and El Palo. Around these highly vulnerable areas, especially in the eastern sector of the city, in zones with lower concentration, vulnerability is moderate (e.g., Pedregalejo, El Palo, and Caleta Limonar). Regarding the lowest values (V1 and V2), they are observed in the newest areas of the city, where the average age of the population is lower and the urban model is scattered. Those areas are the current expansion zones of the city (e.g., La Misericordia, Teatinos, Puerto de la Torre, Cerrado de Calderón, or the northern part of El Limonar-Pedregalejo).
Figure 11.
Map of the vulnerability of the exposed population. Own elaboration.
3.4. Risk of Contagion Map
The risk map in the transient areas shows scattered patterns across the study area. More than half of the area has high (R4) or very high (R5) risk (Figure 12). The highest values (R5) are located in Carretera de Cádiz, Miraflores-Trinidad, and El Ejido-Olletas and in some areas of El Palo and Ciudad Jardín. The areas around those districts, as well as La Malagueta, Cruz de Humilladero, and, partially, Carranque, are included in the high level (R4). Moderate risk is observed in newer peripheral urban areas, such as Teatinos, La Misericordia, and Palma-Palmilla, as well as in most of the residential areas in the eastern part of the city (i.e., El Limonar-Pedregalejo, Cerrado de Calderón, and El Palo). Finally, low and very low risk (R2 and R1) are limited to the outskirts of the city (i.e., Puerto de la Torre and El Candado) and some isolated areas with low building density within the urban fabric (e.g., Carranque and Ciudad Jardín).
Figure 12.
Risk of contagion map. Own elaboration.
3.5. Map of Population Density
The distribution of the population in Málaga is polynuclear, with more than 10 zones with very high population density across the city (Figure 13). Most of those areas are located in the western part of the city, in Carretera de Cádiz, Cruz de Humilladero, and Miraflores-Trinidad. A highly dense area is also observed near the city center, in Ejido-Olletas, whereas another area with high density (lower than the western sectors) is observed in El Palo, in the eastern part of the city. Thus, the population gravitational center is located in the western part of the city, which, as previously mentioned, is the traditional residential area for working and low middle classes. Finally, population density heterogeneously decreases to the outskirts of the city, being relatively high in Teatinos and Ciudad Jardín.
Figure 13.
Population density map. Own elaboration.
Figure 13 also shows three zooms that are indicative of the different casuistries of the relationship between population density and the risk of COVID-19 infection, which are discussed in the following section.
3.6. Compared Analysis of the Risk of Contagion and the Population Density
In zoom A (Figure 14), a predominant trend of the spatial direct relation between population density and the risk of contagion can be observed.
Figure 14.
Comparison of the population density and the risk of contagion in Málaga. Own elaboration.
Contrary of the general trend, there are many areas that show an opposite correlation of both factors when analyzed at a detailed level. This is the case of the sector of the city represented in Figure S1 (zoom B in Figure 13), which shows high-risk areas with moderate population density. In addition to the north of the sector shown in Figure S1, buildings with different risk levels and a similar population density can be observed.
Figure S2 (zoom C in Figure 13) also proves how the spatial correlation between population density and risk of contagion cannot be defined as strong. In this case, zones where the correlation is positive, such as the central part of El Palo, are represented along with other areas where density is moderate and the risk of contagion is high, and vice versa (i.e., very high population density, between 500 and 800 inhabitants/hectare, and high risk of contagion).
4. Discussion
In the present work, a new strategy to assess and map COVID-19 risk at the maximum scale (i.e., buildings) has been proposed, which is based on the hazard of contagion and includes a new variable: the maximum transit areas of infected people (Figure 6). The maps obtained allow a detailed spatial analysis of the hazard of contagion, so neighborhoods where hazard is higher can be delimited. The selected scale of analysis eases the estimation of the resident people in each building, so the estimations of the people exposed to hazard are more realistic (Figure 8). The method improves the way population is summed in other methods, which are usually based on administrative boundaries (e.g., census section).
Additionally, a strategy to assess the vulnerability of the population to contagion, considering explanatory factors, such as the proportion of inhabitants older than 65 years (Figure 9) and the people concentration in buildings (Figure 10), has been designed. Based on these variables, a specific estimation of vulnerability to the hazard of contagion can be performed (Figure 11). Finally, a method to unify all the variables included in the general risk equation is also proposed in order to represent the risk of contagion in a single final map (Figure 12). The analysis of the results confirms the usefulness of the method, including an accurate cartographic tool to quantify the risk of contagion.
One of the most relevant results of the study is the method to assess the hazard of contagion. The method is based on creating new spatial analysis units based on the movement of the infected people, which has been already proved to be effective in previous studies [18,24,40]. This approach contrasts other studies that assess the transmission of the virus and contagion hazard based on summing infected people at administrative units [10,11,22,23]. The present method improves the potential results compared with those studies using administrative limits, which are usually artificial and bias the assessment of the spatial transmission of the virus. However, our method is adapted to the virus transmission and its real spatial behavior.
The maximum time scale of the method is 14 days, as recommended by the WHO. This time scale allows for creating maps with smaller cycles (daily, weekly), assessing the spatial dynamic of the virus and observing its territorial spread without including past data that may misrepresent the spatial pattern of contagion. In other studies that assess the spatial pattern of contagion [24,41,42,43], the authors include data of larger periods, so it is not possible to reach an accurate result of the real territorial distribution of the virus in the study area at a certain time.
From a cartographic point of view, the study provides a series of maps addressing contagion at a very detailed scale. This scale allows for accurately identifying the territorial level of affection, which can be used as a high-precision tool during the decision-making process by health authorities. Thus, a targeted confinement of certain areas can be declared, without affecting other areas with a low number of infected. The implementation of measures to certain areas would also optimize time and personal and economic resources (e.g., massive screening campaigns in certain areas with the aim of avoiding transmission and reducing contagion can be accurately designed and implemented, disinfection of certain areas and places can increase, and personalized information can be reinforced among the population). All these measures can be implemented based on this type of cartographic tools, saving human and economic resources that can be used in other subjects to face the pandemic.
All the maps provided in the present research study enable us to manage the pandemic in a more wide and effective way. Most of the studies focus their cartographic results on the expansion of the virus [11,13,20], even though some of them have not been assessed from a holistic risk approach. Our study provides several cartographic tools whose use varies according to the role in the management of the pandemic. Thus, a risk map assessing the virus distribution, its territorial impact, the total number of people infected, and its vulnerability degree is provided. The sum of all those separated variables allows for taking pertinent decisions based on the people’s needs instead of based on the impact of the virus.
Although there are studies that analyze the spatial patterns of COVID-19 infection with some of the factors of the general risk equation, such as vulnerability [25,26,44] or hazard [23,24], the full application of the general risk equation in the context of the evaluation of COVID-19 infection is considered an unprecedented contribution. It provides a more complete view of the contagion risk phenomenon as a whole. The merging of the different groups of hazard, exposure, and vulnerability data provides a twofold approach to pandemic management. On the one hand, it makes it possible to disaggregate the data components and analyze their spatial results separately and to act specifically at each of these levels. On the other hand, another remarkable virtue is that it allows us to obtain a comprehensive view of all the data components to know the risk of COVID-19 contagion.
Overall, the comparison of the risk map and the population density map showed similar spatial patterns (Figure 14). This partially confirms the previous hypothesis that stated that the larger population density, the higher the risk of contagion [30,32,33]. However, the results also refute that hypothesis: there are areas with low population density and high risk of contagion and vice versa (Figure S1), as stated by Carozzi [34] and Sun et al. [35]. The explanatory causes of the contradictory patterns are the different urban types within Málaga.
The vulnerability of an exposed population has been treated as a specific vulnerability to COVID-19, that is, as a preventive approach. This approach differs from a large number of studies that assess the socioeconomic vulnerability of the population and how the virus has impacted people with different socioeconomic levels [25,26,27,29]. Following this approach, a specific method is provided to identify the most vulnerable areas of the city, which may not be the same areas as those with low socioeconomic levels.
Nevertheless, the method also has some methodological limitations. The replicability of the method and the potential results are conditioned by the amount and the quality of the spatial geodatabases provided by public administrations. Not in vain, the method is replicable, but the quality of the data about infected people is a common issue, and it is mandatory to observe the law about personal data and sign an ethic statement supporting the use of those data. Furthermore, the effectiveness of the maps is based on the time scale of the data, which allows for assessing the hazard pattern and its evolution in real time. Therefore, in areas where the systematic record of infected people is poor, the implementation of the method may be inaccurate.
5. Conclusions
Málaga has a heterogeneous risk of contagion distribution (Figure 12), the risk being higher in the west of the city, where population density is higher. However, there are some remarkable exceptions that led us to conclude that the overall trend to correlate higher population density and higher risk of contagion is not permanent.
It is found that during the expansionary phases of the epidemic, the areas of maximum risk of contagion are key areas in which antitransmission measures must be prioritized and/or intensified (e.g., cleaning, disinfection, information, and confinement) in order to stop the chain of transmission. In addition, those areas have been found to be ideal for the implementation of massive screening tests, especially in spaces in which a high mobility of the potential asymptomatics can occur (i.e., bus stops, metro stations, etc.) and the virus transmission increases. The isolation of those asymptomatics is key to break the chain of transmission.
A high level of COVID-19 risk has been observed in the city of Malaga, with an unequal distribution in the territory and its consequent effects at the social and economic levels. These spatial patterns can be explained by the different behaviors of the risk factors. If we analyze the factor of danger of infection with the virus, we have identified areas of high danger that do not necessarily coincide with areas of high exposure to infection and, vice versa, areas with low exposure of the population but high levels of infection. It is also concluded that the most vulnerable socioeconomic areas do not necessarily correspond to those with the highest specific vulnerability to contagion. It has been observed that population density is higher in socioeconomically vulnerable zones, and thus, the number of infected people is higher. The conjunction of the three factors that make up the risk of contagion offers an alternative to achieve a more accurate measurement of the impact of COVID-19 risk on the population from a territorial perspective.
Within the framework of the research project “Development of COVID-19 transmission hazard maps in urban areas aimed at the application of anti-propagation measures at a detailed scale”, this methodology has been tested through its implementation by public health management administrations, obtaining satisfactory results. The use of the general risk equation for monitoring contagion has proved to be a good approach to manage the pandemic, since it allows us distinguish areas with a different magnitude of contagion. On the one hand, there are areas with moderate risk due to a very high hazard, low exposure, and moderate vulnerability. On the other hand, there are moderate-risk areas due to highly exposed people or a very high vulnerability. Thus, the risk components can be individually analyzed, and thus, both the management of risk and the health resources can be improved.
The proposed method and the cartographic tools were specifically based on SARS-CoV-2. However, it is adaptable and replicable to assess any other virus with similar infectious characteristics, as well as new strains of the virus. Thus, this method can be used to prevent and manage the pandemic in the future. It is a tool based on the prevention of contagion, allowing the implementation of measures in those areas with higher levels of contagion aiming to avoid the transmission of the virus in the city.
The potentialities of the method to numerous applications have led to several new research lines. It is a useful tool for the decision-making process, for both the public administrations and the health authorities. Accordingly, the method was implemented during the first stage of the pandemic (confinement), with the collaboration of public administrative, political, and health institutions. The application of the final contagion risk map has been used by the authorities to determine, on the one hand, the areas of the city where the risk of contagion is greatest and, therefore, what control measures are necessary in each area, and, on the other hand, to know the areas of the city where it is necessary to carry out tests in order to obtain potential asymptomatic persons.
As a result of the application of this methodology, a series of mitigation measures are proposed for the different levels of risk of COVID-19 infection faced by the city:
- -
- Reinforcement of the cleaning and disinfection of specific areas of the territory;
- -
- Specific information campaigns adapted to different languages;
- -
- Mass testing in high-risk areas in a sustained manner over time and territory;
- -
- Flexibilization of the rigor of the perimeter closures of the city according to the spatial behavior of the contagion.
- -
- Adaptation of the capacity of public and private establishments, according to the different levels of risk of contagion.
- -
- Flexibilization of curfew time slots according to the different districts that make up the city and the average levels of contagion risk recorded.
A new field of research to be developed in the light of the results is the analysis of the potential influence of the urban fabric characteristics on the virus transmission within the city. To conclude, in order to improve the analysis of the relation between the population density and the territorial pattern of the virus, the proposed approach is focused on the spatial concurrence of incidence rates higher than usual instead of being focused on the accumulation of infected people.
Supplementary Materials
The following supporting information can be downloaded at: https://www.mdpi.com/article/10.3390/land11091480/s1, Table S1. Intervals of the hazard map; Table S2. Intervals of the map of population exposure to hazard of Contagion; Table S3. Intervals of the map of proportion of people older than 65 years per building; Table S4. Intervals of the map of people concentration per building plan; Table S5. Classification of the vulnerability of the exposed population; Figure S1. Comparison of the population density and the risk of contagion in Málaga. Zoom in the western sector of Málaga. Own elaboration; Figure S2. Comparison of the population density and the risk of contagion in Málaga. Zoom in the southeastern sector of Málaga. Own elaboration; Figure S3. Cartographic viewer.
Author Contributions
J.F.S.B. and M.J.P.R. designed the methodology and the conceptual approach. J.F.S.B. analyzed the data and revised the manuscript. J.F.S.B. and H.C.N. were involved in the compilation of previous and current research, the data processing, the spatial analysis using GIS, the interpretation of results, and the writing the manuscript. M.J.P.R. approved the final version of the manuscript. All authors have read and agreed to the published version of the manuscript.
Funding
This research is part of the R&D project COV20/00587 (Development of COVID-19 transmission hazard maps in urban areas aimed at the application of anti-propagation measures at a detailed scale), funded by the Instituto de Salud Carlos III (ISCIII) (FUNDING—COVID-19 for research projects about SARS-CoV-2 and COVID-19 within the framework of the RD-Ley 8/2020). Main researcher: María Jesús Perles Roselló.
Institutional Review Board Statement
The study was conducted according to the guidelines of the Declaration of Helsinki, and approved by the Ethics Committee of the Málaga Regional Hospital (protocol code 25.715.231, date of approval: 3 June 2020).
Informed Consent Statement
Patient consent was waived due to the anonymized and agglomerated character of the data and commitment to exclusively scientific use of the data signed by the research group.
Acknowledgments
Thanks to María del Mar Vázquez (Málaga Regional Hospital) and Susana Carillo (Innovation and Smart City, Malaga City Council) for their intervention and help in supplying anonymous data about infected people in which this work is based.
Conflicts of Interest
The authors declare no conflict of interest.
References
- John Hopkins University. COVID Dashboard. Available online: https://coronavirus.jhu.edu/map.html (accessed on 22 August 2022).
- Jacquez, G.M. Spatial analysis in epidemiology: Nascent science or a failure of GIS? J. Geogr. Sci. 2020, 2, 91–97. [Google Scholar] [CrossRef]
- Lai, P.; So, F.M.; Chan, K.W. Initiating a GIS Project in Spatial Epidemiology. In Spatial Epidemiological Approaches in Disease Mapping and Analysis; CRC Press: Boca Raton, FL, USA, 2008; pp. 121–137. [Google Scholar]
- Pfeiffer, D.U.; Robinson, T.P.; Stevenson, M.; Stevens, K.B.; Rogers, D.J.; Clements, A.C.A. Spatial Analysis in Epidemiology; Oxford University Press: Oxford, UK, 2008. [Google Scholar]
- Lawson, A.B.; Banerjee, S.; Haining, R.P.; Ugarte, M.D. Handbook of Spatial Epidemiology; Chapman and Hall: London, UK, 2016. [Google Scholar] [CrossRef]
- Shaw, N.; McGuire, S.K. Understanding the use of geographical information systems (GISs) in health informatics research: A review. J. Innov. Health Inform. 2017, 24, 228–233. [Google Scholar] [CrossRef]
- Franch-Pardo, I.; Desjardins, M.R.; Barea-Navarro, I.; Cerdà, A. A review of GIS methodologies to analyze the dynamics of COVID-19 in the second half of 2020. Trans. GIS 2021, 25, 2191–2239. [Google Scholar] [CrossRef]
- Crichton, D. The risk triangle. In Natural Disaster Management; Ingleton, J., Ed.; Tudor Rose: London, UK, 1999; p. 2. [Google Scholar]
- Cantos, J.C. Conceptos de Aplicación En El Análisis de Riesgos. In Riesgos Naturales; Ariel: Barcelona, Spain, 2002. [Google Scholar]
- Niu, X.; Yue, Y.; Zhou, X.; Zhang, X. How urban factors affect to spatiotemporal distribution of infectious diseases in addition to intercity population movement in China. ISPRS Int. J. Geo Inf. 2020, 9, 615. [Google Scholar] [CrossRef]
- Hamidi, S.; Sabouri, S.; Ewing, R. Does density aggravate the COVID-19 Pandemic? Early findings and lessons for planners. J. Am. Plan. Assoc. 2020, 86, 495–509. [Google Scholar] [CrossRef]
- De Cos, O.; Castillo, V.; Cantarero, D. Facing a Second Wave from a Regional View: Spatial Patterns of COVID-19 as a Key Determinant for Public Health and Geoprevention Plans. Int. J. Environ. Res. Public Health 2020, 17, 8468. [Google Scholar] [CrossRef]
- Maza, A.; Hierro, M. Modelling changing patterns in the COVID-19 geographical distribution: Madrid’s case. Geogr. Res. 2021, 60, 1–14. [Google Scholar] [CrossRef]
- Chadi, M.A.; Mousannif, H. Making Sense of the Current COVID 19 Situation and Suggesting a tailored Release Strategy through Modeling and Simulation Case Study: Casablanca, Morocco. arXiv 2020, arXiv:2005.03477. [Google Scholar]
- Cheong, L.; Da Silva, E.; Gibson, L.; Rush, D. Novel. Coronavirus in Cape Town Informal Settlements: Feasibility of Using Informal Dwelling Outlines to Identify High Risk Areas for COVID-19 Transmission from A Social Distancing Perspective. JMIR Public Health Surveill. 2020, 6, e18844. [Google Scholar] [CrossRef]
- Gan, T.; Li, W.; He, L.; Li, J. Intracity Pandemic Risk Evaluation Using Mobile Phone Data: The Case of Shanghai during COVID-19. ISPRS Int. J. Geo-Inf. 2020, 9, 715. [Google Scholar] [CrossRef]
- Plümper, T.; Neumayer, E. The pandemic predominantly hits poor neighbourhoods? SARS-CoV-2 infections and COVID-19 fatalities in German districts. Eur. J. Public Health 2020, 30, 1176–1180. [Google Scholar] [CrossRef]
- Roselló, M.J.P.; Barrionuevo, J.F.S.; Prados, F.J.C.; Noblejas, H.C.; Roselló, A.L.D.l.F.; Orellana-Macías, J.M.; Reyes Corredera, S.; Miranda Páez, J.; Mérida Rodriguez, M. Potential of hazard mapping as a tool for facing COVID-19 transmission: The geo-COVID cartographic platform. Boletín de la Asociación de Geógrafos Españoles 2021, 91, 1–43. [Google Scholar] [CrossRef]
- Rosenkrantz, L.; Schuurman, N.; Bell, N.; Amram, O. The need for GIScience in mapping COVID-19. Health Place 2020, 67, 102389. [Google Scholar] [CrossRef]
- Chang, S.; Pierson, E.; Koh, P.W.; Gerardin, J.; Redbird, B.; Grusky, D.; Leskovec, J. Mobility network models of COVID-19 explain inequities and inform reopening. Nat. Cell Biol. 2020, 589, 1–8. [Google Scholar] [CrossRef]
- Hazarie, S.; Soriano-Paños, D.; Arenas, A.; Gómez-Gardeñes, J.; Ghoshal, G. Interplay between population density and mobility in determining the spread of epidemics in cities. Commun. Phys. 2021, 4, 1–10. [Google Scholar] [CrossRef]
- López-Gay, A.; Spijker, J.; Cole, H.V.S.; Marques, A.G.; Triguero-Mas, M.; Anguelovski, I.; Marí-Dell’Olmo, M.; Módenes, J.A.; Álamo-Junquera, D.; López-Gallego, F.; et al. Sociodemographic determinants of intraurban variations in COVID-19 incidence: The case of Barcelona. J. Epidemiol. Community Health 2021, 76, 1–7. [Google Scholar] [CrossRef]
- Antón, M.Z.; Campos, A.P.; Vidal, R.P. Herramientas espaciales para la mejora de la gestión de la información en alerta sanitaria por COVID-19. Geographicalia 2020, 72, 141–145. [Google Scholar] [CrossRef]
- Guerra, O.D.C.; Salcines, V.C.; Prieto, D.C. Data mining and socio-spatial patterns of COVID-19: Geo-prevention keys for tackling the pandemic. Boletín Asoc. Geógrafos Españoles 2021, 91, 1–40. [Google Scholar] [CrossRef]
- Karácsonyi, D.; Dyrting, S.; Taylor, A. A spatial interpretation of Australia’s COVID-vulnerability. Int. J. Disaster Risk Reduct. 2021, 61, 102299. [Google Scholar] [CrossRef]
- Almendra, R.; Santana, P.; Costa, C. Spatial inequalities of COVID-19 incidence and associated socioeconomic risk factors in Portugal. Boletín Asoc. Geógrafos Españoles 2021, 91, 1–27. [Google Scholar] [CrossRef]
- Bamweyana, I.; Okello, D.A.; Ssengendo, R.; Mazimwe, A.; Ojirot, P.; Mubiru, F.; Ndungo, L.; Kiyingi, C.N.; Ndyabakira, A.; Bamweyana, S.; et al. Socio-Economic Vulnerability to COVID-19: The Spatial Case of Greater Kampala Metropolitan Area (GKMA). J. Geogr. Inf. Syst. 2020, 12, 302–318. [Google Scholar] [CrossRef]
- Lastra, M.S.; González, C.V.; Galindo, M.C.; Salvador, L.E.; Ruiz, N.; Alcántara-Ayala, I.; López, M.; Rosales, A.R.; Lee, W.; Benítez, H.; et al. Índice de vulnerabilidad ante el COVID-19 en México. Investig. Geogr. 2020, 104. [Google Scholar] [CrossRef]
- Whittle, R.S.; Diaz-Artiles, A. An ecological study of socioeconomic predictors in detection of COVID-19 cases across neighborhoods in New York City. BMC Med. 2020, 18, 271. [Google Scholar] [CrossRef]
- Tammes, P. Social distancing, population density, and spread of COVID-19 in England: A longitudinal study. BJGP Open 2020, 4. [Google Scholar] [CrossRef]
- Wong, D.W.S.; Li, Y. Spreading of COVID-19: Density matters. PLoS ONE 2020, 15, e0242398. [Google Scholar] [CrossRef]
- Kadi, N.; Khelfaoui, M. Population density, a factor in the spread of COVID-19 in Algeria: Statistic study. Bull. Natl. Res. Cent. 2020, 44, 1–7. [Google Scholar] [CrossRef]
- Bhadra, A.; Mukherjee, A.; Sarkar, K. Impact of population density on COVID-19 infected and mortality rate in India. Model. Earth Syst. Environ. 2021, 7, 623–629. [Google Scholar] [CrossRef] [PubMed]
- Carozzi, F. Urban Density and COVID-19; Social Science Research Network: Rochester, NY, USA, 2020. [Google Scholar]
- Sun, Z.; Zhang, H.; Yang, Y.; Wan, H.; Wang, Y. Impacts of geographic factors and population density on the COVID-19 spreading under the lockdown policies of China. Sci. Total Environ. 2020, 746, 141347. [Google Scholar] [CrossRef]
- Kodera, S.; Rashed, E.A.; Hirata, A. Correlation between COVID-19 Morbidity and Mortality Rates in Japan and Local Population Density, Temperature, and Absolute Humidity. Int. J. Environ. Res. Public Health 2020, 17, 5477. [Google Scholar] [CrossRef]
- Cano-Pérez, E.; Torres-Pacheco, J.; Fragozo-Ramos, M.C.; García-Díaz, G.; Montalvo-Varela, E.; Pozo-Palacios, J.C. Negative Correlation between Altitude and COVID-19 Pandemic in Colombia: A Preliminary Report. Am. J. Trop. Med. Hyg. 2020, 103, 2347–2349. [Google Scholar] [CrossRef]
- You, Y.; Pan, S. Urban Vegetation Slows Down the Spread of Coronavirus Disease (COVID-19) in the United States. Geophys. Res. Lett. 2020, 47, e2020GL089286. [Google Scholar] [CrossRef]
- Coşkun, H.; Yıldırım, N.; Gündüz, S. The spread of COVID-19 virus through population density and wind in Turkey cities. Sci. Total Environ. 2020, 751, 141663. [Google Scholar] [CrossRef] [PubMed]
- López, G.A.; Luque, D.H.; Arnaiz, M.M. Cartographies on COVID-19 and functional divisions of the territory: An analysis on the evolution of the pandemic based on Basic Health Areas (BHA) in Castile and Leon (Spain). Boletín Asoc. Geógrafos Españoles 2021, 91, 1–47. [Google Scholar] [CrossRef]
- Carballada, Á.M.; Balsa-Barreiro, J. Territorial impact of the COVID-19 pandemic in Galicia (Spain): A geographical approach. Boletín Asoc. Geógrafos Españoles 2021, 91, 1–33. [Google Scholar] [CrossRef]
- García, F.F.; Arenas, D.H.; Bustamante, C.F. Dimensión temporal y territorial de la pandemia COVID-19 en Asturias. Boletín Asoc. Geógrafos Españoles 2021, 91, 1–40. [Google Scholar] [CrossRef]
- Buffalo, L.; Rydzewski, A.L. Dinámica territorial de pandemia COVID-19 en la provincia de Córdoba Argentina. Boletín Asoc. Geógrafos Españoles 2021, 91, 1–43. [Google Scholar] [CrossRef]
- Galacho-Jiménez, F.B.; Carruana-Herrera, D.; Molina, J.; Ruiz-Sinoga, J.D. Evidence of the Relationship between Social Vulnerability and the Spread of COVID-19 in Urban Spaces. Int. J. Environ. Res. Public Health 2022, 19, 5336. [Google Scholar] [CrossRef]
Publisher’s Note: MDPI stays neutral with regard to jurisdictional claims in published maps and institutional affiliations. |
© 2022 by the authors. Licensee MDPI, Basel, Switzerland. This article is an open access article distributed under the terms and conditions of the Creative Commons Attribution (CC BY) license (https://creativecommons.org/licenses/by/4.0/).













