Abstract
There has been a great deal of debate as to the role, if any, of Mach’s Principle in cosmology. We propose that these questions have meaning only in the context of a cosmic gravitational potential. G4v operates with such a four-potential, which imposes a different symmetry on its treatment of light propagation than that employed by GR. That combination enables a simple cosmic solution that is Lorentz-invariant in free-fall frames of reference. The solution is compared with supernovae data, which, together with an internal self-consistency condition, fixes the parameters of the solution. The resulting Hubble trajectory is, in broad brush, consistent with many cosmic observations.
1. Introduction
Any cosmology is built on a few central tenets. The central tenet of G4v is Mach’s Principle, which states that matter derives its inertia through interaction with other matter in the universe. Because virtually all modern “metric” formulations of gravitation are differential in nature, they cannot directly address integral relations such as Mach’s. To directly address Mach’s Principle we must work with the gravitational potential rather than merely its derivatives, commonly referred to as the “curvature of spacetime”. Einstein himself often referred to the in his field equation as the “tensor gravitational potential”. In the very last section of his wonderful little book The Meaning of Relativity [1], he outlines a four-vector approach to Mach’s Principle, but does not develop it. We view G4v as the development of Einstein’s Last Section, and show that it has many surprising merits.
2. Mach’s Principle
The (2004) successful launch of the historic Gravity Probe B (GPB) satellite has been widely heralded as a test of General Relativity (GR). In a larger context, it can be viewed as an investigation into the origin of inertia. In Newtonian physics, inertia was viewed as an intrinsic local property of a massive body, moving with respect to absolute space. Gravitation was a quite separate phenomenon, evidenced by the attraction of nearby massive bodies. Elegant experiments by Eötvös showed that the inertial mass and the gravitational mass were equal, to extremely high precision. Ernst Mach [2] was an outspoken critic of Newton’s notion of “absolute space”. He believed that the motion of an object had no meaning except with reference to other objects in the universe. In his view, a mass would have no inertia if the rest of the mass in the universe were not interacting with it. The idea that matter derives its inertia through interaction with other matter in the universe is known as “Mach’s Principle”.
A number of workers have attempted to realize a mathematically precise formulation of Mach’s Principle: an excellent account with many references can be found in Barbour and Pfister [3]. A wonderfully well-reasoned and historically important exposition was given by Sciama [4]. In a fully Machian universe, Gravitation becomes the universal interaction of all matter. There is no longer such a thing as an isolated experiment. Local physics cannot be separated from cosmology, and the identity of inertial and gravitational mass is automatic.
If gravitation is to serve as the mechanism for establishing a frame of reference, the gravitational interaction of an element of matter with all other matter in the visible universe must be responsible for the inertia of that element of matter. Inertia is the property that allows matter moving with a velocity to exhibit a momentum . For gravitation to be the origin of inertia, it must have a vector (momentum) effect as well as the usual scalar (energy) effect associated with the gravitational potential energy of nearby massive bodies. In the same way that magnetism is the vector aspect of electrical interaction, “gravitomagnetism” must be responsible for inertia.
In the title of his 1912 paper, Einstein [5] asks the question:
“Is There a Gravitational Effect which is Analogous to Electrodynamic Induction?”
This paper contains the first concrete proposal for how distant matter in the universe could serve as an inertial frame of reference:
This suggests that the entire inertia of a point mass is an effect of the presence of all other masses, which is based on a kind of interaction with the latter.
At this point, Einstein inserts a footnote
This is exactly the same point of view that E. Mach advanced in his astute investigations on the subject. (E. Mach, The Evolution of the Principles of Dynamics, Chapter 2. Newton’sViews on Time, Space and Motion).
Einstein strongly believed in the relativity of inertia: In 1918 he stated, as being on an equal footing, three principles which a satisfactory theory of gravitation should be based upon:
The principle of relativity as expressed by general covariance.
The principle of equivalence.
Mach’s principle: That the are completely determined by the mass of bodies,
more generally by .
Einstein noted in 1922 that others were content to proceed without Mach’s criterion, and added: “This contentedness will appear incomprehensible to a later generation..”. [6]
In many places, particularly in his little book The Meaning of Relativity [1] Einstein refers to as the Gravitational Tensor Potential. That interpretation of the Field Equation has not been widely accepted, principally because of a symmetry choice adopted by GR, which is different from a symmetry adopted by G4v.
3. Introduction to G4v
G4v is specifically formulated to be accessible to the broad range of individuals with modest technical training. It uses ordinary trigonometry and calculus in ordinary “flat” (Minkowski) spacetime, in which the value of units of measure do not depend upon the contents. In this description I refrain from using the jargon of specialized areas theoretical physics, since it is particularly opaque to anyone not trained in the specialty. A full exposition of G4v is given in Engineering View of Gravitation [7].
Section 4 gives a simplified description of how G4v is related to GR, which necessarily involves some tensors. A mathematical theorem, Sylvester’s Law of Inertia, shows that we can always find a free-fall frame of reference, and the Principle of Relativity requires that Special Relativity must hold in all free-fall frames of reference.
In addition, there is a symmetry degree of freedom: a theory must specify, in a self-consistent manner, how the speed of light in one free-fall frame of reference is related to that in another free-fall frame of reference at a different gravitational scalar potential.
GR choses full symmetry, in which the speed of light will always be the “Universal Speed of Light in Vacuum” m/s, independent of gravitational scalar potential.
This choice imposes a different symmetry on spacetime: the unit of length and the unit of time at any point in a free-fall frame of reference become proportional to the gravitational scalar potential at that point in that free-fall frame of reference.
G4v choses full symmetry with respect to spacetime, in which the unit of length and the unit of time in any free-fall frame of reference remain constant, which imposes a different symmetry on the propagation of light: The speed of light c in a free-fall frame of reference becomes proportional to the gravitation scalar potential at every point in that free-fall frame of reference. Special Relativity remains valid locally, in any free-fall frame of reference, provided the local value of c in that free-fall frame of reference is used.
For nearly all physical problems, in weak gravity, results derived in the two systems are identical; the relationships are represented by the well-known transformations between the two systems. There are certain simplifications attendant to the G4v system, in that it can be identical to the frame of reference in which the measurements are made. With that simplification, the speed of clocks and the time of flight of Radar pulses become physical interactions, rather than properties of spacetime, and must be shown to accord with physical law. For cosmological purposes, the G4v system has the great advantage that a cosmic gravitational four-potential and a universal cosmic time are defined quantities.
G4v works in frames of reference where lengths are independent of Gravitational Scalar Potential, and the speed of light is, as directly observed in the Shapiro Delay [8,9], proportional to the Gravitational Scalar Potential. To work properly with the quantum (wave) nature of matter, G4v is formulated in wave units, where energies have the units of frequency , and momenta have the units of a propagation vector , i.e., inverse length. Together these quantities form a proper four-vector k:
The relativistic dot-product of two proper four-vectors defines a Lorentz invariant scalar. In the case of Equation (1), we can dot k with itself:
The Lorentz invariant quantity is called the Compton wave number. The behavior of each element of matter is governed by this Lorentz invariant dispersion relation:
- In G4v the speed of light c itself is used as the local gravitational scalar potential.
- The quantity of matter is not the mass m but the Compton wave number .
- The entire rest energy of matter is due to its gravitational scalar potential.
Thus, for example, the mass of the electron is not a fixed number of kilograms, but the electron’s Compton wave number is always m.
Note about units: Because G4v is formulated in wave units, energies have the units of frequency , and momenta have the units of a propagation vector k, i.e., inverse length. The units of both and are inverse length. The product of and the gravitational potential c is the rest frequency . In mechanical units, the rest momentum , which, when multiplied by the gravitational potential c is equal to the rest energy . Since lengths in G4v do not change when the gravitational potential c changes, we need to express the gravitational constant G as a length. Planck [10] noted that a natural system of units would have a length unit involving the Newton gravitational potential G. By definition the Planck length
In G4v we use as our gravitational coupling constant rather than G because, as we will see, it turns out to be independent of the gravitational potential.
4. Relation of G4v to GR
The Einstein Field Equations of GR can be written as:
where is the stress-energy tensor and G is Newton’s gravitational constant. Element is the energy per unit volume divided by c, and are the momenta per unit volume in, for example, the directions. Thus the units of all elements are momentum per unit volume. We write the element of volume as dvol.
It is well known [11] that, for weak gravity, Equation (5) reduces to a vastly simpler linear equation of the form:
where the last form is from Equation (4), is the Tensor Gravitational Potential and the are constructed differently than the common practice for Equation (5), as discussed below.
We may express Equation (6) in integral form, which follows from Green’s theorem, as Einstein indicated in The Meaning of Relativity, Equation (101), and the discussion that follows.
As written, Equation (7) can utilize all components of . When we only include the first column, or, equivalently, the top row, we arrive at a four-vector version.
For the overall space-time evolution of the idealized universe considered in this paper, we deal only with the energy elements and . Common practice in GR theories is to attribute energy to the and fields of electromagnetic radiation. Quantum theories that treat the vacuum radiation field as an array of harmonic oscillators end up with an energy density that acts as a Cosmological Constant that is a factor of too large to accord with observation. Much hacking has reduced this factor to “only” . This is, by far, the largest disconnect between theory and experiment in the history of physics.
As discussed at length by Cramer and Mead [12] Section 7, G4v’s companion theory Collective Electrodynamics (CE) [13] works with the electromagnetic four-potential, and electromagnetic energy-momentum four vector is the scalar product of the four-potential and the charge-current-density four potential. Thus the electromagnetic field itself has no energy of its own, and exists only in the presence of charged matter.
Like CE, G4v works directly with the gravitational four-potential, and the energy in Equation (3) only exists where the gravitational scalar potential c interacts with matter. So neither electromagnetic nor gravitational potential fields have energy of their own, and, in both cases, the originates in matter. This formulation thus avoids the Cosmological Constant disaster in a manner consistent with both electromagnetism and gravitation.
The top row and left column of the stress-energy tensor contain the components of the energy-momentum four-vector, which are attributes of any fundamental element of matter. The diagonal elements represent the moments of inertia of a binary, and are the largest source of the Gravitational Waves that directly alter the spacing of the LIGO mirrors. Using these elements in Equation (7) gives the same gravitational wave coupling as predicted by GR. For gravitational arrangements where elements of matter such as electrons and neutrons, and massive objects such as stars, planets, etc., can be approximated as discrete elements, we can ignore the elements for either or , and a straightforward four-vector formulation becomes, as long as the curvature is small, an excellent approximation.
G4v works strictly with a wave description of elements of matter, for which we employ the original three-dimensional Schrödinger complex-valued wave function . The amount of any property such as, i.e., the energy , of the element of matter apportioned to a unit volume dvol is given by , so the total energy of that element is given by dvol by the normalization of the wave-function . The quantities in Equation (7), with and four-vector quantities in bold are thus:
Using
So, when working in wave units, the ℏ cancels out, the coupling constant is represented by , and Equation (7) becomes:
From Green’s Theorem, Equation (9) has the equivalent form for the gravitational four-potential A at distance r along a light-path s:
When formulated in this way, the gravitational coupling constant becomes the square of the Planck length, the quantity of matter becomes the Compton wavenumber (inverse length), and all purely gravitational calculations require only units of time and length.
The source of the electrical four-potential is the charge, current-density four-vector, and that for the gravitational four potential is the energy-momentum four-vector. Both quantities are defined for the wave function of the source matter, and appear directly as terms in the affected matter wave function. The concept of force is not necessary.
For a macroscopic “classical” object composed of the incoherent arrangement of many localized elementary quantum elements, for each element , so , the total source value is just the sum of each individual ith source, and Equation (10) becomes:
Thus, for such a classical object, the energy is just the sum of the energies of all the constituent elements and the momentum is just the vector sum of the momenta of the constituent elements, as common sense would dictate.
We have thus found that, in weak gravity, where only the energy–momentum elements of the stress–energy tensor play a significant role, we have a four-vector version of Einstein’s field equation that is parallel to, and integrated with CE four-vector, quantum-based electromagnetism. We call this formulation G4v.
5. Basic Cosmological Assumptions
It is not obvious at the outset that G4v is compatible with a universe having the properties we observe. Here we analyze the simplest and most basic properties of a G4v universe. In accord with our goal of obtaining the maximum physical insight with the minimum of mathematical complexity, we introduce what we see as the minimal assumptions which could underlie any form of cosmology whatsoever.
The assumptions upon which this formulation is based are:
- The universe is homogeneous, isotropic, and expanding;
- Energy density is the source of gravitational scalar potential, which acts along both past and future light cones;
- The gravitational scalar potential Z is the speed of light c;
- Energy density satisfies a continuity equation.
6. Gravitational Potential
In G4v, the gravitational vector potential takes the same place in the matter wave function as does the electromagnetic vector potential, each with their individual coupling constant: The source of the gravitational four-potential is the energy-momentum four-vector . The coupling constant is equal to the square of the Planck length, and the scalar potential Z is equal to the local speed of light c.
Whatever the makeup of matter in the universe, it will have some average energy density , which we abbreviate , and that energy density is the source for gravitational scalar potential Z, governed by the Abraham’s version of Equation (9). (Abraham, in his 1913 paper [14] (p. 356), saw that this form of the equation must be used when the speed of light is changing with time. Unfortunately he applied it to a theory in which the variable was instead of Z. Nonetheless we have chosen to refer to this form of the equation, when used for gravitational potential calculations, as Abraham’s):
where is the coupling constant. Because the potential is equal to the speed of light c, the equation is highly non-linear due to the terms, so it has no scalable solutions. We are accustomed to solving it in the limit of nearly-constant gravitational potential, in which case it becomes nearly linear, and ordinary methods apply. In the case of cosmology, we must look for a particular solution.
Assuming a uniform solution throughout space, consistent with the cosmological principle, both Z and are functions of cosmic time t alone and Equation (12) becomes
which has solution
where n is a parameter of the theory that is determined by the self-consistency condition described in Section 12. So the speed of light is uniquely determined by the Hubble Constant, , and the energy density.
7. Continuity Condition
A necessary constraint on the solution is the continuity of energy density . We express the expansion in a spherical coordinate system, in which the expansion velocity v is in the r direction. For a universe whose density is uniform at any given cosmic time, is a function of t alone:
We assume a separable solution for the velocity , where is a function of t alone:
So the full solution for the expansion velocity is
Henceforth we shall express the relations of Equations (14) and (17) in terms of dimensionless variables as follows:
This model has two free parameters: (1) the present cosmic time of our observations, and (2) the constant n. These will be determined by: (a) internal consistency of the model with Mach’s Principle, described in Section 12, and (b) fitting the model to SN1a Hubble observations, as described in Section 11.3. The evolution of these quantities with cosmic time is shown in Figure 1.
Figure 1.
The three dimensionless functions of cosmic time in Equation (18) for the self-consistent value determined in Section 12. The green curve is the normalized speed of light c, equal to the gravitational potential Z. It is determined by the energy density and expansion rate, and is nearly constant after about two Hubble times. The blue curve of the normalized expansion velocity can be thought of as the effective Hubble constant, which also becomes constant after about two Hubble times. The red curve is the normalized energy density.
8. Light Cone Distance
A light signal leaving a source at time will reach an observer at distance d at , where
We note that d is not the distance at one particular cosmic time, but the distance along the light cone. When is taken at the origin of our coordinates, at . For a well-evolved universe, older than about two Hubble times, Equation (19) reduces to the usual expression where the speed of light is constant. In dimensional units:
9. Co-Moving Distance
We wish to follow the evolution of a small volume as it moves with the Hubble flow (called a co-moving volume in the cosmology literature). The dimensionless radius reached by a co-moving volume at cosmic time t will be the solution to
The co-moving radius has an arbitrary scale constant which, when viewed as a vector, is unique to each element in the universe. It identifies that element’s position, relative to our chosen origin, at any given cosmic time.
10. Horizon
From Equation (19) we have a “lookback radius”—the distance from which light can reach us. The maximum such distance occurs at the normalized horizon radius , where in the chosen frame of reference. From Equation (18)
The light-cone distance, co-moving distance, and horizon radius, normalized to the Hubble radius, are shown in Figure 2.
Figure 2.
Cosmic distances for , in units of the Hubble Radius , relative to an arbitrarily chosen origin, plotted as a function of cosmic time in units of the Hubble time. The Horizon Radius is shown in black. The observer is at , on the axis. The green, cyan, and blue curves are co-moving distances for objects with , and . The right plot is an enlargement of the lower-left corner of the left plot.
The red curves are the light paths emitted by the green, cyan, and blue sources at earlier times , and received by observers at 0.66, 1.5, 2.75, and 4.0. The , curve will turn out to be internally consistent, and to give the best fit to recently observed SN1a Hubble data. The early universe is beyond the horizon in this model.
This plot would look the same, independent of which element in the visible universe is chosen as the origin. We have chosen the frame of reference to be the co-moving frame of the observer at . The expansion decelerates in the early stages of cosmic evolution, and accelerates during the later stages. It is clear that, at late cosmic time, more and more volume elements disappear beyond the horizon.
11. Comparison with Astrophysical Observations
11.1. Redshift
We compare the rest-frame frequency of an atomic transition at , where the speed of light is to the corresponding rest-frame frequency of the same atomic transition at the observer on the light come of the emitter, at where the speed of light = gravitational potential is . The rest-frame frequencies will be proportional to the corresponding gravitational potentials:
The frequency we observe at where the speed of light is , is further reduced by the Doppler effect due to the relative motion of the source and observer. The commonly used relativistic redshift z is therefore:
11.2. Magnitude
A certain number of excited atoms in the supernova we are observing radiate energy at a frequency given by Equation (24). All time scales change inversely with gravitational potential, and are affected the same way by the Doppler effect, so both the energy per photon and the rate at which photons are received will be inversely proportional to the factor given by Equation (24). It follows that the received energy per second f will be inversely proportional to the square of that factor, and of the distance R:
The Equation (25) relation is valid in the frame of reference of the source, where R is the radius of a sphere upon whose surface the energy flux f is constant. However, in the frame of reference of the observer, the spheres of constant flux are lengthened in the direction of source motion and flattened in the direction opposite to the source motion.
This problem is known as relativistic-beaming, and is well known in particle-physics circles. It has has been carefully worked out by K. T. McDonald [15]. The result is that, for an isotropically radiating source moving away from the observer, the received energy flux is reduced from that of a stationary source by the factor:
so the total flux received at the observer, whose speed of light is , becomes:
11.3. Hubble Fits
The predictions of this model, plotted along with supernovae observations in Figure 3, were arrived at by the following iterative trial-and-error process:
Figure 3.
Hubble plot showing the magnitude-redshift relation predicted by the G4v cosmological model (red curve). The blue points are the Union2.1 data set, augmented with the 2013 observation. The upturn of the curves at high redshift is predominantly due to the moving-source factor (Equation (26)).
Choose a value of n and , and
- Calculate c at the source atom from Equation (18)
- Calculate distance along light cone from Equation (19)
- Calculate and from Equation (18)
- Calculate from Equation (24)
- Calculate from Equation (25)
- Calculate from Equation (27)
- Make Hubble Plot such as Figure 3 and calculate residuals
- Record slope and rms error of residuals, and adjust
- Return to Step 1Until an is found that zeros slope and minimizes rms error for this n
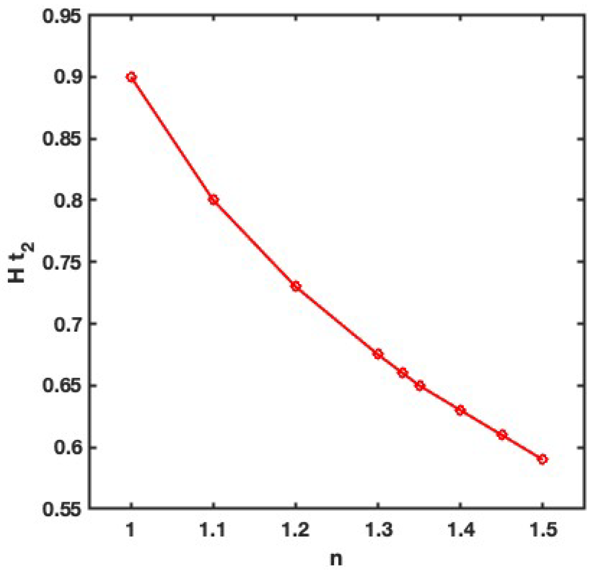
Experimentally, it was found that equally good Hubble plot fits could be obtained for a wide range of the parameter n, each of which has a different value for the present age of the universe that gives the best fit. By carrying out a number of best fits with different n values, the dependence of on n was found as shown in Figure 4. This “manual” method of finding self-consistent solutions might seem tedious, but it enables the investigator to get an intuitive feeling for the solution space. With experience, values of could be reproduced within without undue effort.
Figure 4.
Present age of the universe giving the best Hubble plot fit, as a function of the parameter n. The red line merely connects the points.
12. Internal Consistency
Thus far we have used only differential relations that follow from Equation (12), from which is determined in Equation (14). Our solution has a free parameter n, which can only be determined by comparison with the observable Universe. We have found, by fitting our model to observed Hubble plots, that equally good fits could be obtained as long as the values of for each n shown in Figure 4 were used. We should not be surprised at this result—the cosmic gravitational potential is inherently an integral quantity and cannot be determined by any differential theory alone.
It is a principle of G4v that the speed of light is equal to the gravitational potential, and thus determined by Mach’s Principle i.e., by the gravitational interaction with every other element of matter on both our future and past light cones within our horizon.
For each , n pair, we can determine the value of every variable, including the speed of light and density, at every point in space-time from Equation (18). Because we have the density at every point on the light cone of our present point of observation, we can carry out the Mach integral and thereby determine the gravitational potential, and hence the speed of light. When our theory is internally consistent, these two values must agree.
Mach Integral
According to the G4v interpretation of Mach’s Principle, the gravitational potential, and therefore the rest energy and hence the inertia of matter, is determined by the energy density of matter, weighted inversely with distance, and corrected for the Doppler effect. Because of the non-linear nature of the equations involved, we are not guaranteed that an integral determination of the potential will yield the same result as that assumed in the differential formulation. So we must carry out the integration to the point where the two values can be compared to evaluate the internal consistency of the entire approach. From the definitions of the dimensionless variables in Equations (17) and (18) we obtain
As with any Mach’s-Principle-based theory, the integration must be carried out over both the past and future light cones. The integrand is shown as a function of R in Figure 5.
Figure 5.
Integrand of Equation (28) as a function of cosmic time at the radius on the light cone where the source matter is located. The blue curve is the contribution of the past light cone and the red curve is that of the future light cone. Both curves cut off where the light cone encounters the horizon. The value of used for this plot is that which gives a self-consistent solution.
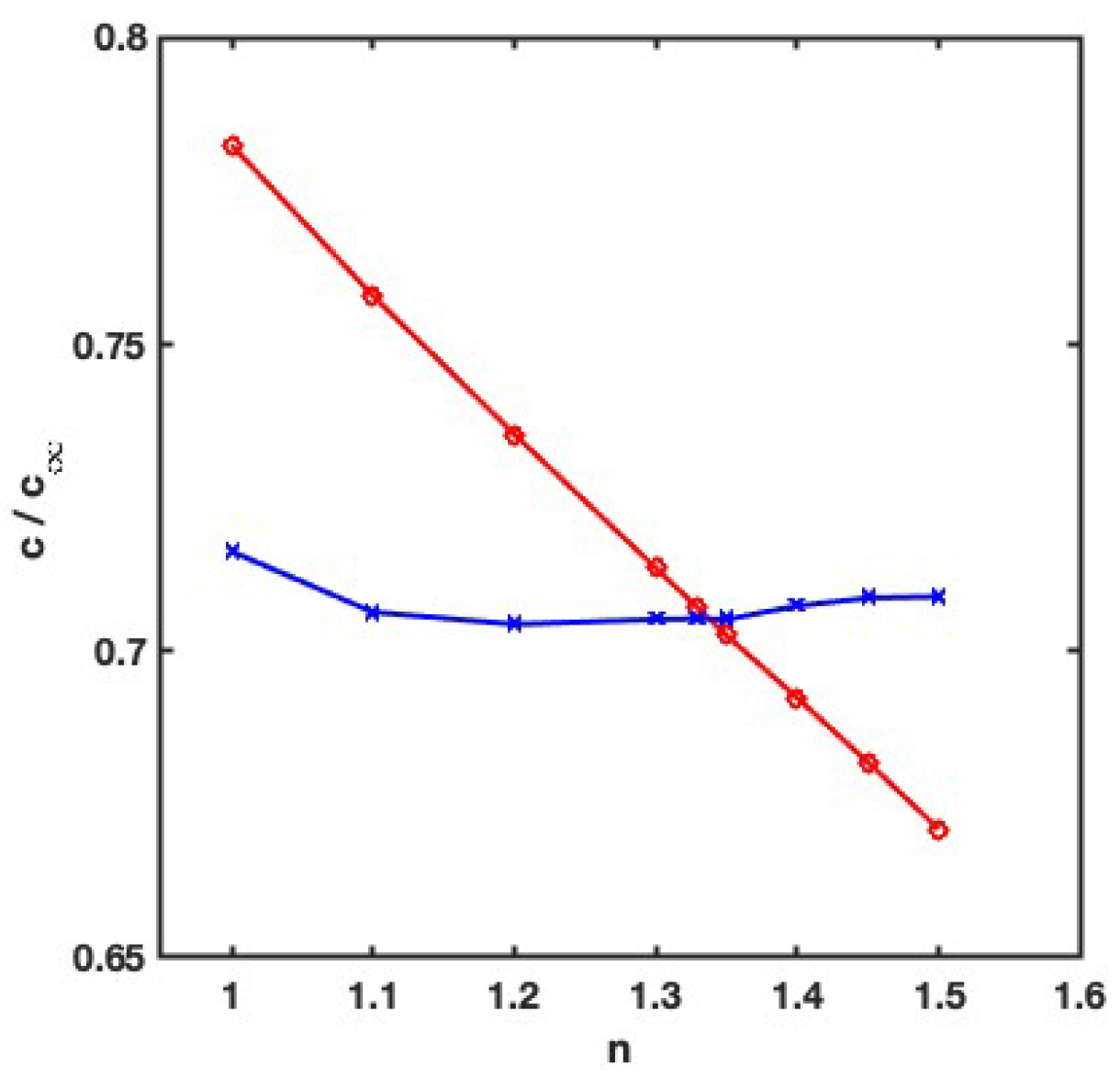
The determination of the self-consistent values of the parameters proceeds by using the values of pairs found in the previous section (plotted in Figure 4) to calculate from Equation (28). A value of for the same n is also given directly in Equation (18). Then a plot can be made of both dependencies, as shown in Figure 6. The best fit self-consistent values obtained are , , and . Plots such as Figure 6 for each of the pairs plotted in Figure 4 looked almost identical.
This particular plot uses , , which are the values that are also consistent with the Mach integral, as shown in Figure 6. Out of the many Hubble plots that were used to determined the self-consistent pairs, the one that is also consistent with the Mach integral is determined by the intersection at , in Figure 6. It has from Figure 4, and is the best estimate of an overall self-consistent solution. That particular Hubble plot is shown in Figure 3.
13. Absolute Distance and Density
To establish the absolute distance scale, we need a single measurement of both z and distance. In 1999, the water masers in NGC4258 were observed with VLBI parallax, and the distance to that galaxy has been followed and updated regularly. A recent (2016) distance was reported by Humphreys et al. [16] as Mpc (One megaparsec (Mpc)= 3.09 × m). This distance is too close to obtain a reliable Hubble-flow velocity, so Riess et al. [17] used Cepheid variable star magnitudes in NGC4258 and more distant galaxies to infer the magnitude of a hypothetical SN Ia in NGC4258 of . In more recent studies Riess et al. [18] inferred a magnitude of .
These two values of and the ± Humphreys distance estimates give us four values for the conversion factor from redshift to distance. For each combination we follow our model Hubble plot back to and read off the redshift inferred for NGC4258 if it were in the Hubble flow. The mean value so obtained is . Then, using the Humphreys distance, we can determine the absolute conversion factor between the redshift z and the distance r:
More recent values are more precise, but the papers [19,20,21] are much harder to follow.
13.1. The Hubble Constant
Although it is not an object of this analysis to derive an independent estimate of the Hubble Constant , the Equation (29) relation between the redshift z and the distance r is equivalent to one. All theories, even the most naive Doppler interpretation, predict for small redshift, where v is the recession velocity. The redshift inferred for NGC4258 (if it were in the Hubble flow) certainly meets the criterion. The Hubble constant thus determined is
Of the estimated uncertainty in the result, is attributable to the uncertainty in the distance to NGC4258 and the uncertainty in . The balance is directly attributable to the value for chosen as best fit, and the particular fit adopted to the data set.
To use this class of G4v models for a serious determination of would require a much more exacting analysis. In recent years, vast new data sets have become available, with more appearing regularly. Elaborate evaluation technologies are evolving to integrate, and get the most out of, the new data. The point of the present paper has been to develop a simple conceptual way of thinking that can be understood by anyone with a modest technical background. The data set used was updated in 2013 when the analysis was carried out. It would seem rather remarkable if any of the results could relate to those of the modern “gold rush”. Nevertheless, the value obtained here is near the value labled “Best ” in Figure 7. Good 2022 overviews of the growing disagreement between values derived from models fit to the Cosmic Microwave Background and those from more direct distance measurements can be found in references [22,23].
Figure 7.
Reported values of the Hubble Constant as of 2023. Figure 4 from arXiv:2304.06693 (https://arxiv.org/pdf/2304.06693.pdf, accessed on 1 May 2023). The rough value derived in the present treatment is km/sec/Mpc.
13.2. Energy Density
Using the values quoted above, we can, with Equation (14), determine the value of and thus the present energy density in the universe (An ℏ is needed to convert from our standard G4v frequency units to ordinary energy units):
This value is about twice the often quoted values of equivalent protons/cubic meter, arrived at with GR-based theory. Our approach has the advantage that it does not place any restrictions on the particular form of energy making up the universe.
14. Conclusions
A simple G4v model based on Mach’s Principle, the wave representation of matter, and a speed of light equal to the gravitational potential is formulated in “flat” Minkowski space-time, and has a minimum of other assumptions. When fit to supernova data, it predicts a universe whose expansion decelerates in the early stages of cosmic evolution and accelerates during the later stages, a present age of 0.66 Hubble times, and a Hubble Constant km/sec/Mpc.
A substantial fraction of the observed redshift is due to lower gravitational potential at earlier epochs. This approach naturally avoids the “Cosmological Constant problem” and places no restrictions on the makeup of the universe. In this way it may also be a first step toward resolving the “dark energy” puzzle that arises in GR cosmologies.
We have thus demonstrated that a simple, internally consistent G4v model cosmology based on Mach’s Principle gives results that are within the bounds of reason. It can be argued that using such an approximate approach as a “broad brush” introduction to cosmic thinking has the advantage of conceptual clarity over present complex GR based models.
Funding
This research received no external funding.
Data Availability Statement
Union2.1 data are available at https://supernova.lbl.gov/Union/.
Acknowledgments
The author is indebted to many colleagues for enlightening discussions down through the years, and to Donna Fox for preparing the references. Critical comments and suggestions from referees and editors greatly improved the manuscript.
Conflicts of Interest
The author declares no conflict of interest.
References
- Einstein, A. The Meaning of Relativity: Four Lectures Delivered at Princeton University, May, 1921; Methuen & Company, Ltd.: London, UK, 1922. [Google Scholar]
- Mach, E. Die Mechanik in Ihrer Entwicklung, 7th ed.; F. A. Brockhaus: Leipzig, Germany, 1883. [Google Scholar]
- Barbour, J.; Pfister, H. (Eds.) Mach’s Principle; Birkhäuser: Basel, Switzerland, 1995; p. 536. [Google Scholar]
- Sciama, D.W. On the Origin of Inertia. Mon. Not. R. Astron. Soc. 1953, 113, 34–42. Available online: https://articles.adsabs.harvard.edu/full/1953MNRAS.113...34S (accessed on 19 June 2023). [CrossRef]
- Einstein, A. Gibt es eine Gravitationswirkung, die der Electrodynamischen Induktionswirkung Analog ist? Vier. Gericht. Med. Sanit. 1912, 44, 37–40. [Google Scholar]
- Pais, A. The Science and the Life of Albert Einstein; Oxford University Press Inc.: New York, NY, USA, 2005; pp. 287–288. ISBN 978-0-19-280672-7. [Google Scholar]
- Mead, C. Engineering View of Gravitation. 2023. Available online: https://resolver.caltech.edu/CaltechAUTHORS:20230321-161151363 (accessed on 19 June 2023).
- Shapiro, I.I. Fourth Test of General Relativity: Preliminary Results. Phys. Rev. Lett. 1968, 20, 1265–1269. [Google Scholar] [CrossRef]
- Shapiro, I.I.; Ash, M.E.; Ingalls, R.P.; Smith, W.B.; Campbell, D.B.; Dyce, R.B.; Jurgens, R.F.; Pettengill, G.H. Fourth test of general relativity: New radar result. Phys. Rev. Lett. 1971, 26, 1132. [Google Scholar] [CrossRef]
- Planck, M. The Theory of Heat Radiation. Entropie 1900, 144, 164. [Google Scholar]
- Carroll, S.M. Lecture notes on general relativity. arXiv 1997, arXiv:gr-qc/9712019. Available online: arxiv.org/abs/gr-qc/9712019 (accessed on 19 June 2023).
- Cramer, J.G.; Mead, C.A. Symmetry, Transactions, and the Mechanism of Wave Function Collapse. Symmetry 2020, 12, 1373. [Google Scholar] [CrossRef]
- Mead, C.A. Collective Electrodynamics: Quantum Foundations of Electromagnetism; MIT Press: Cambridge, MA, USA, 2000. [Google Scholar]
- Renn, J. Genesis of General Relativity; Springer: Berlin/Heidelberg, Germany, 2007; Volume 3. [Google Scholar]
- McDonald, K.T. Radiated Power Distribution in the Far Zone of a Moving Charge. 2014. Available online: http://www.physics.princeton.edu/~mcdonald/examples/moving_far.pdf (accessed on 10 June 2015).
- Humphreys, E.M.L.; Reid, M.J.; Moran, J.M.; Greenhill, L.J.; Argon, A.L. Toward a New Geometric Distance to the Active Galaxy NGC 4258. III. Final Results and the Hubble Constant. arXiv 2013, arXiv:1307.6031. Available online: arxiv.org/abs/1307.6031 (accessed on 19 June 2023). [CrossRef]
- Riess, A.G.E.A. A Redetermination of the Hubble Constant with the Hubble Space Telescope from a Differential Distance Ladder. Astrophys. J. 2009, 699, 539–563. [Google Scholar] [CrossRef]
- Riess, A.G.; Macri, L.; Casertano, S.; Lampeitl, H.; Ferguson, H.C.; Filippenko, A.V.; Jha, S.W.; Li, W.; Chornock, R. A 3% Solution: Determination of the Hubble Constant with the Hubble Space Telescope and Wide Field Camera 3. Astrophys. J. 2011, 730, 119–174. [Google Scholar] [CrossRef]
- Riess, A.G.; Casertano, S.; Yuan, W.; Macri, L.M.; Scolnic, D. Large Magellanic Cloud Cepheid Standards Provide a 1% Foundation for the Determination of the Hubble Constant and Stronger Evidence for Physics beyond ΛCDM. Astrophys. J. 2019, 876, 85. [Google Scholar] [CrossRef]
- Riess, A.G.; Casertano, S.; Yuan, W.; Bowers, J.B.; Macri, L.; Zinn, J.C.; Scolnic, D. Cosmic Distances Calibrated to 1 percent Precision with Gaia EDR3 Parallaxes and Hubble Space Telescope Photometry of 75 Milky Way Cepheids Confirm Tension with ΛCDM. Astrophys. J. Lett. 2021, 908, L6. [Google Scholar] [CrossRef]
- Riess, A.G.; Yuan, W.; Macri, L.M.; Scolnic, D.; Brout, D.; Casertano, S.; Jones, D.O.; Murakami, Y.; Anand, G.S.; Breuval, L.; et al. A Comprehensive Measurement of the Local Value of the Hubble Constant with 1 km s−1 Mpc−1 Uncertainty from the Hubble Space Telescope and the SHOES Team. Astrophys. J. Lett. 2022, 934, L7. [Google Scholar] [CrossRef]
- Valentino, E.D.; Saridakis, E.; Riess, A. Cosmological tensions in the birthplace of the heliocentric model. Nat. Astron. 2022, 6, 1353–1355. [Google Scholar] [CrossRef]
- Kamionkowski, M.; Riess, A.G. The Hubble Tension and Early Dark Energy. arXiv 2022, arXiv:2211.04492. Available online: arxiv.org/abs/2211.04492 (accessed on 19 June 2023).
Disclaimer/Publisher’s Note: The statements, opinions and data contained in all publications are solely those of the individual author(s) and contributor(s) and not of MDPI and/or the editor(s). MDPI and/or the editor(s) disclaim responsibility for any injury to people or property resulting from any ideas, methods, instructions or products referred to in the content. |
© 2023 by the author. Licensee MDPI, Basel, Switzerland. This article is an open access article distributed under the terms and conditions of the Creative Commons Attribution (CC BY) license (https://creativecommons.org/licenses/by/4.0/).






