Impact of Pre-Transplant Left Ventricular Diastolic Pressure on Primary Graft Dysfunction after Lung Transplantation: A Narrative Review
Abstract
1. Introduction
2. Primary Graft Dysfunction—Role of Pulmonary Hypertension
3. Primary Graft Dysfunction—Left Ventricular Diastolic Dysfunction Current Guidelines’ Evaluation
4. Primary Graft Dysfunction and Left Ventricular Diastolic Dysfunction—Common Mechanisms
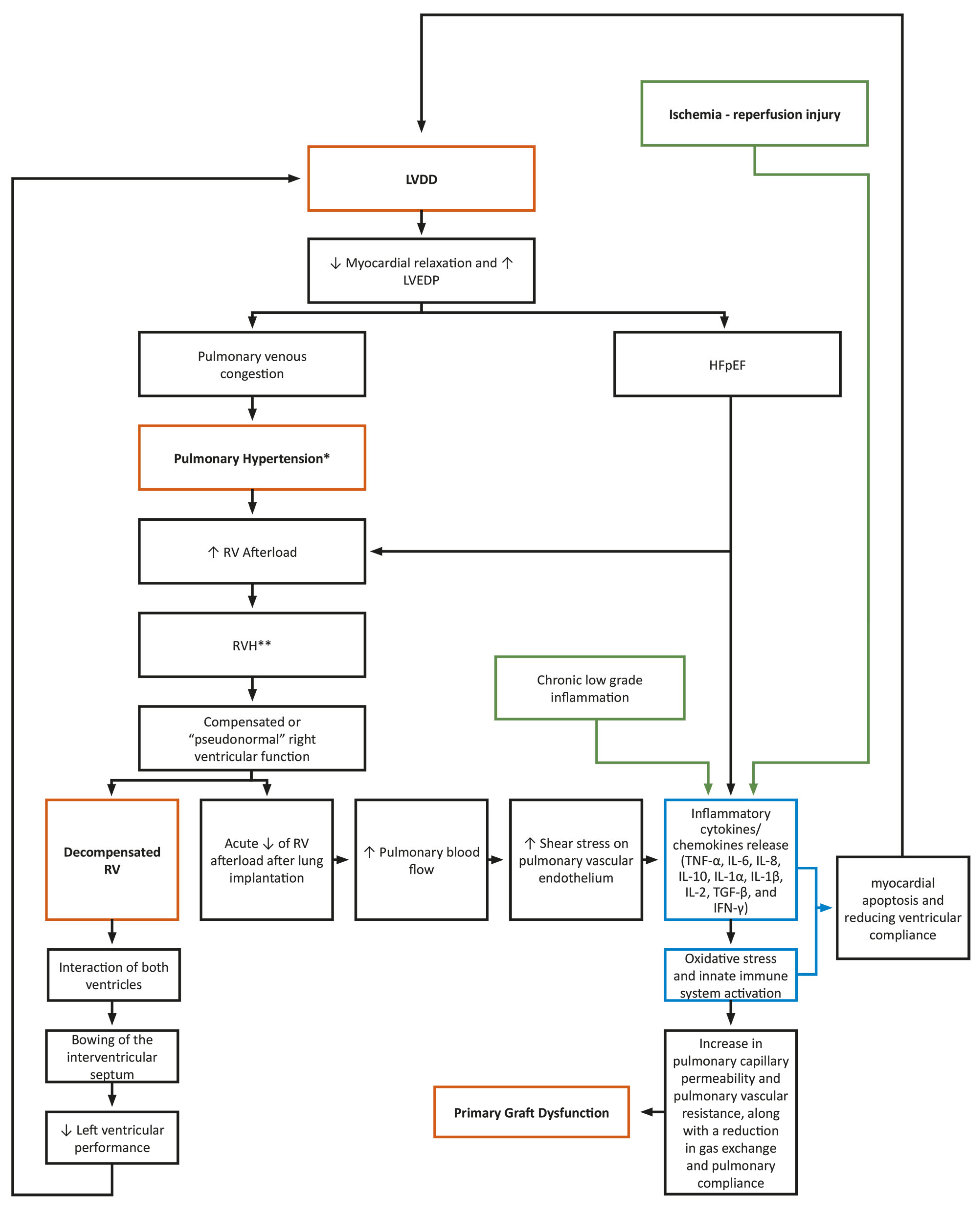
5. Primary Graft Dysfunction—The Complex Interplay of Recipient’s Left Ventricular Diastolic Dysfunction, Pulmonary Hypertension, and Right Ventricle Function
6. Primary Graft Dysfunction—State of the Art
7. PGD—Controversy and Unresolved Issues
8. Conclusions
Funding
Conflicts of Interest
Appendix
| Authors | Prospective/Retrospective | Goal of the Study | Population | Participants | Length of Study | Measured Variables | Outcomes | Main Findings | |||
|---|---|---|---|---|---|---|---|---|---|---|---|
| Porteous et al. (2016) [12] | Retrospective | Determine the association of LV diastolic function at lung transplant evaluation with the risk of postoperative PGD | Patients who underwent bilateral lung transplant | PGD | Non-PGD | Lung transplant between June 2004 and June 2014 | E/A, DT, left atrial volume, E/e’, lateral e’ (echocardiography) | Appearance of PGD at 48 to 72 h post-transplant | E/e’ > 8: twofold increase risk of PGD. | ||
| N = 30 Mean age: 58.0 yr. M: 66.7% | N = 87 Mean age: 56.5 yr. M: 64.4% | ||||||||||
| Li et al. (2019) [72] | Retrospective | Determine the association of pre-transplant LVEDP and mPCWP with the risk of postoperative PGD | Patients who underwent bilateral lung transplant | PGD | Non-PGD | Lung transplant between 2004 and June 2016 | LVEDP, PCWP (RHC) | Appearance of grade 3 PGD at 48 to 72 h post-transplant | mPCWP > 15: fourfold increased risk of PGD | ||
| N = 64 Mean age: 57 yr. M: 69% | N = 266 Mean age: 57 yr. M: 72% | ||||||||||
| Avriel et al. (2017) [40] | Retrospective | Compare the outcomes of double lung transplantation for patients with PAH with preoperative LVDD with the outcomes of patients without LVDD | Patients with PH who underwent lung transplant | LVDD | No LVDD | Lung transplant between 1995 and 2013 | IRT, E/A, DT (echocardiography) | 1-year survival post-LT, in-hospital mortality, use of ECLS, duration of mechanical ventilation, APACHE II score, intensive care unit LOS, hospital LOS, and development of PGD | ↑IRT or ↓E/A or ↑DT: one-year survival lower and postoperative more complicated but no effect on PGD. | ||
| N = 14 Mean age: 43 yr. M: 22% | N = 30 Mean age: 45.4 yr. M: 37% | ||||||||||
| Yadlapati et al. (2013) [73] | Retrospective | Evaluate the prognostic significance of preoperative markers of diastolic function | Patients who underwent a bilateral or unilateral lung transplant | LVDD | No LVDD | Lung transplant between 2002 and 2009 | PCWP (RHC) E/A, E’/A’ (echocardiography) | Post-transplant survival, post-transplant event | ↑mPCWP: no post-transplant event ↑E/A or ↑ E’/A’: no post-transplant event | ||
| N = 29 Mean age: 59.4 yr. M: 66% | N = 82 Mean age: 52.1 yr. M: 52% | ||||||||||
| Aggarwal et al. (2023) [25] | Retrospective | Evaluate the impact of LVDD on LT outcomes | Patients with PH who underwent single or bilateral LT | LVDD | LVDD indet * | No LVDD | Lung transplant between 2011 and 2021 | E/e’, septal e’, lateral e’, TR velocity, LA volume index, E, E/A (echocardiography) | Post-LT outcomes at 1 year (MACE, BOS-free survival, and mortality) | Presence of LVDD in LT recipients with PH has no prognostic significance | |
| N = 93 Mean age: 58.8 yr. M: 60.2% | N = 89 Mean age: 56 yr. M: 64% | N = 16 Mean age: 47.4 yr. M: 62.5% | |||||||||
References
- Snell, G.I.; Yusen, R.D.; Weill, D.; Strueber, M.; Garrity, E.; Reed, A.; Pelaez, A.; Whelan, T.P.; Perch, M.; Bag, R.; et al. Report of the ISHLT Working Group on Primary Lung Graft Dysfunction, part I: Definition and grading-A 2016 Consensus Group statement of the International Society for Heart and Lung Transplantation. J. Heart Lung Transplant. 2017, 36, 1097–1103. [Google Scholar] [CrossRef] [PubMed]
- Suzuki, Y.; Cantu, E.; Christie, J.D. Primary graft dysfunction. Semin. Respir. Crit. Care Med. 2013, 34, 305–319. [Google Scholar] [CrossRef]
- Tao, J.; Sorokina, E.M.; Medina, J.P.V.; Mishra, M.K.; Yamada, Y.; Satalin, J.; Nieman, G.F.; Nellen, J.R.; Beduhn, B.; Cantu, E.; et al. Onset of Inflammation With Ischemia: Implications for Donor Lung Preservation and Transplant Survival. Am. J. Transplant. 2016, 16, 2598–2611. [Google Scholar] [CrossRef] [PubMed]
- Diamond, J.M.; Lee, J.C.; Kawut, S.M.; Shah, R.J.; Localio, A.R.; Bellamy, S.L.; Lederer, D.J.; Cantu, E.; Kohl, B.A.; Lama, V.N.; et al. Clinical risk factors for primary graft dysfunction after lung transplantation. Am. J. Respir. Crit. Care Med. 2013, 187, 527–534. [Google Scholar] [CrossRef] [PubMed]
- Diamond, J.M.; Arcasoy, S.; Kennedy, C.C.; Eberlein, M.; Singer, J.P.; Patterson, G.M.; Edelman, J.D.; Dhillon, G.; Pena, T.; Kawut, S.M.; et al. Report of the International Society for Heart and Lung Transplantation Working Group on Primary Lung Graft Dysfunction, part II: Epidemiology, risk factors, and outcomes—A 2016 Consensus Group statement of the International Society for Heart and Lung Transplantation. J. Heart Lung Transplant. 2017, 36, 1104–1113. [Google Scholar] [CrossRef]
- Verleden, G.M.; Glanville, A.R.; Lease, E.D.; Fisher, A.J.; Calabrese, F.; Corris, P.A.; Ensor, C.R.; Gottlieb, J.; Hachem, R.R.; Lama, V.; et al. Chronic lung allograft dysfunction: Definition, diagnostic criteria, and approaches to treatment-A consensus report from the Pulmonary Council of the ISHLT. J. Heart Lung Transplant. 2019, 38, 493–503. [Google Scholar] [CrossRef]
- Raskin, J.; Vanstapel, A.; Verbeken, E.K.; Beeckmans, H.; Vanaudenaerde, B.M.; Verleden, S.E.; Neyrinck, A.P.; Ceulemans, L.J.; Van Raemdonck, D.E.; Verleden, G.M.; et al. Mortality after lung transplantation: A single-centre cohort analysis. Transpl. Int. 2019, 33, 130–141. [Google Scholar] [CrossRef]
- Chambers, D.C.; Perch, M.; Zuckermann, A.; Cherikh, W.S.; Harhay, M.O.; Hayes, D., Jr.; Hsich, E.; Khush, K.K.; Potena, L.; Sadavarte, A.; et al. The International Thoracic Organ Transplant Registry of the International Society for Heart and Lung Transplantation: Thirty-eighth adult lung transplantation report—2021; Focus on recipient characteristics. J. Heart Lung Transplant. 2021, 40, 1060–1072. [Google Scholar] [CrossRef] [PubMed]
- Liu, Y.; Liu, Y.; Su, L.; Jiang, S.J. Recipient-related clinical risk factors for primary graft dysfunction after lung transplantation: A systematic review and meta-analysis. PLoS ONE 2014, 9, e92773. [Google Scholar] [CrossRef]
- Humbert, M.; Kovacs, G.; Hoeper, M.M.; Badagliacca, R.; Berger, R.M.F.; Brida, M.; Carlsen, J.; Coats, A.J.S.; Escribano-Subias, P.; Ferrari, P.; et al. 2022 ESC/ERS Guidelines for the diagnosis and treatment of pulmonary hypertension. Eur Heart J. 2022, 43, 3618–3731. [Google Scholar] [CrossRef]
- Jeong, E.M.; Dudley, S.C. Diastolic dysfunction. Circ. J. 2015, 79, 470–477. [Google Scholar] [CrossRef]
- Porteous, M.K.; Ky, B.; Kirkpatrick, J.N.; Shinohara, R.; Diamond, J.M.; Shah, R.J.; Lee, J.C.; Christie, J.D.; Kawut, S.M. Diastolic Dysfunction Increases the Risk of Primary Graft Dysfunction after Lung Transplant. Am. J. Respir. Crit. Care Med. 2016, 193, 1392–1400. [Google Scholar] [CrossRef] [PubMed]
- Yoon, J.; Salamanca-Padilla, Y. Effect of left ventricular diastolic dysfunction on development of primary graft dysfunction after lung transplant. Curr. Opin. Anaesthesiol. 2020, 33, 10–16. [Google Scholar] [CrossRef] [PubMed]
- Van Slambrouck, J.; Van Raemdonck, D.; Vos, R.; Vanluyten, C.; Vanstapel, A.; Prisciandaro, E.; Willems, L.; Orlitová, M.; Kaes, J.; Jin, X.; et al. A Focused Review on Primary Graft Dysfunction after Clinical Lung Transplantation: A Multilevel Syndrome. Cells 2022, 11, 745. [Google Scholar] [CrossRef] [PubMed]
- Laubach, V.E.; Sharma, A.K. Mechanisms of lung ischemia-reperfusion injury. Curr. Opin. Organ. Transplant. 2016, 21, 246–252. [Google Scholar] [CrossRef] [PubMed]
- Gelman, A.E.; Fisher, A.J.; Huang, H.J.; Baz, M.A.; Shaver, C.M.; Egan, T.M.; Mulligan, M.S. Report of the ISHLT Working Group on Primary Lung Graft Dysfunction Part III: Mechanisms: A 2016 Consensus Group Statement of the International Society for Heart and Lung Transplantation. J. Heart Lung Transplant. 2017, 36, 1114–1120. [Google Scholar] [CrossRef] [PubMed]
- Kuntz, C.L.; Hadjiliadis, D.; Ahya, V.N.; Kotloff, R.M.; Pochettino, A.; Lewis, J.; Christie, J.D. Risk factors for early primary graft dysfunction after lung transplantation: A registry study. Clin. Transplant. 2009, 23, 819–830. [Google Scholar] [CrossRef]
- Porteous, M.K.; Lee, J.C.; Lederer, D.J.; Palmer, S.M.; Cantu, E.; Shah, R.J.; Bellamy, S.L.; Lama, V.N.; Bhorade, S.M.; Crespo, M.M.; et al. Clinical Risk Factors and Prognostic Model for Primary Graft Dysfunction after Lung Transplantation in Patients with Pulmonary Hypertension. Ann. Am. Thorac. Soc. 2017, 14, 1514–1522. [Google Scholar] [CrossRef] [PubMed]
- Shah, R.J.; Diamond, J.M.; Cantu, E.; Flesch, J.; Lee, J.C.; Lederer, D.J.; Lama, V.N.; Orens, J.; Weinacker, A.; Wilkes, D.S.; et al. Objective Estimates Improve Risk Stratification for Primary Graft Dysfunction after Lung Transplantation. Am. J. Transplant. 2015, 15, 2188–2196. [Google Scholar] [CrossRef]
- Cerier, E.; Manerikar, A.; Kandula, V.; Toyoda, T.; Thomae, B.; Yagi, Y.; Patino, D.M.A.; Lung, K.; Garza-Castillon, R.; Bharat, A.; et al. Postreperfusion Pulmonary Artery Pressure Indicates Primary Graft Dysfunction After Lung Transplant. Ann. Thorac. Surg. 2024, 117, 206–212. [Google Scholar] [CrossRef]
- Pérez-Terán, P.; Roca, O.; Rodríguez-Palomares, J.; Ruiz-Rodríguez, J.C.; Zapatero, A.; Gea, J.; Serra, J.; Evangelista, A.; Masclans, J.R. Prospective validation of right ventricular role in primary graft dysfunction after lung transplantation. Eur. Respir. J. 2016, 48, 1732–1742. [Google Scholar] [CrossRef] [PubMed]
- Kusunose, K.; Tsutsui, R.S.; Bhatt, K.; Budev, M.M.; Popović, Z.B.; Griffin, B.P.; Bolen, M.A. Prognostic Value of RV Function Before and After Lung Transplantation. JACC: Cardiovasc. Imaging 2014, 7, 1084–1094. [Google Scholar] [CrossRef] [PubMed]
- Comunale, G.; Peruzzo, P.; Castaldi, B.; Razzolini, R.; Di Salvo, G.; Padalino, M.A.; Susin, F.M. Understanding and recognition of the right ventricular function and dysfunction via a numerical study. Sci. Rep. 2021, 11, 3709. [Google Scholar] [CrossRef]
- Nagueh, S.F.; Smiseth, O.A.; Appleton, C.P.; Byrd, B.F., 3rd; Dokainish, H.; Edvardsen, T.; Flachskampf, F.A.; Gillebert, T.C.; Klein, A.L.; Lancellotti, P.; et al. Recommendations for the Evaluation of Left Ventricular Diastolic Function by Echocardiography: An Update from the American Society of Echocardiography and the European Association of Cardiovascular Imaging. J. Am. Soc. Echocardiogr. 2016, 29, 277–314. [Google Scholar] [CrossRef] [PubMed]
- Aggarwal, R.; Potel, K.N.; Jackson, S.; Lemke, N.T.; Kelly, R.F.; Soule, M.; Diaz-Gutierrez, I.; Shumway, S.J.; Patil, J.; Hertz, M.; et al. Impact of lung transplantation on diastolic dysfunction in recipients with pretransplant pulmonary hypertension. J. Thorac. Cardiovasc. Surg. 2023, 167, 1643–1653.e2. [Google Scholar] [CrossRef] [PubMed]
- Ponikowski, P.; Voors, A.A.; Anker, S.D.; Bueno, H.; Cleland, J.G.F.; Coats, A.J.S.; Falk, V.; González-Juanatey, J.R.; Harjola, V.P.; Jankowska, E.A.; et al. 2016 ESC Guidelines for the diagnosis and treatment of acute and chronic heart failure: The Task Force for the diagnosis and treatment of acute and chronic heart failure of the European Society of Cardiology (ESC)Developed with the special contribution of the Heart Failure Association (HFA) of the ESC. Eur. Heart J. 2016, 37, 2129–2200. [Google Scholar] [PubMed]
- Bursi, F.; Weston, S.A.; Redfield, M.M.; Jacobsen, S.J.; Pakhomov, S.; Nkomo, V.T.; Meverden, R.A.; Roger, V.L. Systolic and Diastolic Heart Failure in the Community. JAMA 2006, 296, 2209–2216. [Google Scholar] [CrossRef] [PubMed]
- Owan, T.E.; Hodge, D.O.; Herges, R.M.; Jacobsen, S.J.; Roger, V.L.; Redfield, M.M. Trends in Prevalence and Outcome of Heart Failure with Preserved Ejection Fraction. N. Engl. J. Med. 2006, 355, 251–259. [Google Scholar] [CrossRef] [PubMed]
- Zhou, Y.; Liu, L.; Cheng, T.; Wang, D.-X.; Yang, H.-Y.; Zhang, B.-W.; Yang, Y.; Chen, F.; Li, X.-Y. Grade 3 Echocardiographic Diastolic Dysfunction Is Associated With Increased Risk of Major Adverse Cardiovascular Events After Surgery: A Retrospective Cohort Study. Obstet. Anesthesia Dig. 2019, 129, 651–658. [Google Scholar] [CrossRef]
- Kaw, R.; Hernandez, A.V.; Pasupuleti, V.; Deshpande, A.; Nagarajan, V.; Bueno, H.; Coleman, C.I.; Ioannidis, J.P.; Bhatt, D.L.; Blackstone, E.H. Effect of diastolic dysfunction on postoperative outcomes after cardiovascular surgery: A systematic review and meta-analysis. J. Thorac. Cardiovasc. Surg. 2016, 152, 1142–1153. [Google Scholar] [CrossRef]
- Matyal, R.; Hess, P.E.; Subramaniam, B.; Mitchell, J.; Panzica, P.J.; Pomposelli, F.; Mahmood, F. Perioperative diastolic dysfunction during vascular surgery and its association with postoperative outcome. J. Vasc. Surg. 2009, 50, 70–76. [Google Scholar] [CrossRef]
- Cho, D.; Park, S.; Kim, M.; Kim, S.; Lim, H.; Shim, W. Presence of Preoperative Diastolic Dysfunction Predicts Postoperative Pulmonary Edema and Cardiovascular Complications in Patients Undergoing Noncardiac Surgery. Echocardiography 2013, 31, 42–49. [Google Scholar] [CrossRef] [PubMed]
- Fayad, A.; Ansari, M.T.; Yang, H.; Ruddy, T.; Wells, G.A. Perioperative Diastolic Dysfunction in Patients Undergoing Noncardiac Surgery Is an Independent Risk Factor for Cardiovascular Events A Systematic Review and Meta-analysis. Anesthesiology 2016, 125, 72–91. [Google Scholar] [CrossRef] [PubMed]
- Beaubien-Souligny, W.; Brand, F.Z.A.; Lenoir, M.; Amsallem, M.; Haddad, F.; Denault, A.Y. Assessment of Left Ventricular Diastolic Function by Transesophageal Echocardiography Before Cardiopulmonary Bypass: Clinical Implications of a Restrictive Profile. J. Cardiothorac. Vasc. Anesthesia 2019, 33, 2394–2401. [Google Scholar] [CrossRef]
- Papadopoulos, C.E.; Pitsiou, G.; Karamitsos, T.D.; Karvounis, H.I.; Kontakiotis, T.; Giannakoulas, G.; Efthimiadis, G.K.; Argyropoulou, P.; Parharidis, G.E.; Bouros, D. Left ventricular diastolic dysfunction in idiopathic pulmonary fibrosis: A tissue Doppler echocardiographic [corrected] study. Eur. Respir. J. 2008, 31, 701–706. [Google Scholar] [CrossRef]
- López-Sánchez, M.; Muñoz-Esquerre, M.; Huertas, D.; Gonzalez-Costello, J.; Ribas, J.; Manresa, F.; Dorca, J.; Santos, S. High Prevalence of Left Ventricle Diastolic Dysfunction in Severe COPD Associated with A Low Exercise Capacity: A Cross-Sectional Study. PLoS ONE 2013, 8, e68034. [Google Scholar] [CrossRef][Green Version]
- Boussuges, A.; Pinet, C.; Molenat, F.; Burnet, H.; Ambrosi, P.; Badier, M.; Sainty, J.-M.; Orehek, J. Left Atrial and Ventricular Filling in Chronic Obstructive Pulmonary Disease. Am. J. Respir. Crit. Care Med. 2000, 162, 670–675. [Google Scholar] [CrossRef]
- Funk, G.-C.; Lang, I.; Schenk, P.; Valipour, A.; Hartl, S.; Burghuber, O.C. Left Ventricular Diastolic Dysfunction in Patients With COPD in the Presence and Absence of Elevated Pulmonary Arterial Pressure. Chest 2008, 133, 1354–1359. [Google Scholar] [CrossRef] [PubMed]
- Tonelli, A.R.; Plana, J.C.; Heresi, G.A.; Dweik, R.A. Prevalence and Prognostic Value of Left Ventricular Diastolic Dysfunction in Idiopathic and Heritable Pulmonary Arterial Hypertension. Chest 2012, 141, 1457–1465. [Google Scholar] [CrossRef]
- Avriel, A.; Klement, A.H.; Johnson, S.R.; de Perrot, M.; Granton, J. Impact of Left Ventricular Diastolic Dysfunction on Lung Transplantation Outcome in Patients With Pulmonary Arterial Hypertension. Am. J. Transplant. 2017, 17, 2705–2711. [Google Scholar] [CrossRef]
- Xie, G.-Y.; Lin, C.S.; Preston, H.M.; Taylor, C.G.; Kearney, K.; Sapin, P.M.; Smith, M.D. Assessment of Left Ventricular Diastolic Function After Single Lung Transplantation in Patients With Severe Pulmonary Hypertension. Chest 1998, 114, 477–481. [Google Scholar] [CrossRef] [PubMed]
- Cherneva, Z.; Valev, D.; Youroukova, V.; Cherneva, R. Left ventricular diastolic dysfunction in non-severe chronic obstructive pulmonary disease—A step forward in cardiovascular comorbidome. PLoS ONE 2021, 16, e0247940. [Google Scholar] [CrossRef]
- Barberà, J.A.; Peinado, V.I.; Santos, S. Pulmonary hypertension in chronic obstructive pulmonary disease. Eur. Respir. J. 2003, 21, 892–905. [Google Scholar] [CrossRef] [PubMed]
- Chen-Yoshikawa, T.F. Ischemia–Reperfusion Injury in Lung Transplantation. Cells 2021, 10, 1333. [Google Scholar] [CrossRef]
- Paulus, W.J.; Tschöpe, C. A novel paradigm for heart failure with preserved ejection fraction: Comorbidities drive myocardial dysfunction and remodeling through coronary microvascular endothelial inflammation. J. Am. Coll. Cardiol. 2013, 62, 263–271. [Google Scholar] [CrossRef] [PubMed]
- Westermann, D.; Lindner, D.; Kasner, M.; Zietsch, C.; Savvatis, K.; Escher, F.; von Schlippenbach, J.; Skurk, C.; Steendijk, P.; Riad, A.; et al. Cardiac Inflammation Contributes to Changes in the Extracellular Matrix in Patients With Heart Failure and Normal Ejection Fraction. Circ. Heart Fail. 2011, 4, 44–52. [Google Scholar] [CrossRef]
- Cheng, J.M.; Akkerhuis, K.M.; Battes, L.C.; van Vark, L.C.; Hillege, H.L.; Paulus, W.J.; Boersma, E.; Kardys, I. Biomarkers of heart failure with normal ejection fraction: A systematic review. Eur. J. Heart Fail. 2013, 15, 1350–1362. [Google Scholar] [CrossRef]
- Gevaert, A.B.; Shakeri, H.; Leloup, A.J.; Van Hove, C.E.; De Meyer, G.R.Y.; Vrints, C.J.; Lemmens, K.; Van Craenenbroeck, E.M. Endothelial Senescence Contributes to Heart Failure With Preserved Ejection Fraction in an Aging Mouse Model. Circ. Heart Fail. 2017, 10, e003806. [Google Scholar] [CrossRef]
- Negi, S.I.; Jeong, E.-M.; Shukrullah, I.; Veleder, E.; Jones, D.P.; Fan, T.-H.M.; Varadarajan, S.; Danilov, S.M.; Fukai, T.; Dudley, S.C. Renin-Angiotensin Activation and Oxidative Stress in Early Heart Failure with Preserved Ejection Fraction. BioMed Res. Int. 2015, 2015, 825027. [Google Scholar] [CrossRef]
- Liu, X.; Cao, H.; Li, J.; Wang, B.; Zhang, P.; Zhang, X.D.; Liu, Z.; Yuan, H.; Zhan, Z. Autophagy induced by DAMPs facilitates the inflammation response in lungs undergoing ischemia-reperfusion injury through promoting TRAF6 ubiquitination. Cell Death Differ. 2017, 24, 683–693. [Google Scholar] [CrossRef]
- Gielis, J.F.; Boulet, G.A.; Briedé, J.J.; Horemans, T.; Debergh, T.; Kussé, M.; Cos, P.; Van Schil, P.E. Longitudinal quantification of radical bursts during pulmonary ischaemia and reperfusion. Eur. J. Cardio-Thoracic Surg. 2015, 48, 622–629. [Google Scholar] [CrossRef] [PubMed]
- Chiu, S.; Bharat, A. Role of monocytes and macrophages in regulating immune response following lung transplantation. Curr. Opin. Organ. Transplant. 2016, 21, 239–245. [Google Scholar] [CrossRef] [PubMed]
- Chacon-Alberty, L.M.; Fernandez, R.; Jindra, P.; King, M.B.; Rosas, I.; Hochman-Mendez, C.; Loor, G. Primary Graft Dysfunction in Lung Transplantation: A Review of Mechanisms and Future Applications. Transplantation 2023, 107, 1687–1697. [Google Scholar] [CrossRef] [PubMed]
- Mocan, M.; Hognogi, L.D.M.; Anton, F.P.; Chiorescu, R.M.; Goidescu, C.M.; Stoia, M.A.; Farcas, A.D. Biomarkers of Inflammation in Left Ventricular Diastolic Dysfunction. Dis. Markers 2019, 2019, 7583690. [Google Scholar] [CrossRef] [PubMed]
- Vachiéry, J.L.; Tedford, R.J.; Rosenkranz, S.; Palazzini, M.; Lang, I.; Guazzi, M.; Coghlan, G.; Chazova, I.; De Marco, T. Pulmonary hypertension due to left heart disease. Eur. Respir. J. 2019, 53, 1801897. [Google Scholar] [CrossRef] [PubMed]
- Breitling, S.; Ravindran, K.; Goldenberg, N.M.; Kuebler, W.M. The pathophysiology of pulmonary hypertension in left heart disease. Am. J. Physiol. Cell. Mol. Physiol. 2015, 309, L924–L941. [Google Scholar] [CrossRef] [PubMed]
- Melenovsky, V.; Hwang, S.-J.; Lin, G.; Redfield, M.M.; Borlaug, B.A. Right heart dysfunction in heart failure with preserved ejection fraction. Eur. Heart J. 2014, 35, 3452–3462. [Google Scholar] [CrossRef] [PubMed]
- Mohammed, S.F.; Hussain, I.; AbouEzzeddine, O.F.; Takahama, H.; Kwon, S.H.; Forfia, P.; Roger, V.L.; Redfield, M.M. Right ventricular function in heart failure with preserved ejection fraction: A community-based study. Circulation 2014, 130, 2310–2320. [Google Scholar] [CrossRef]
- Bosch, L.; Lam, C.S.P.; Gong, L.; Chan, S.P.; Sim, D.; Yeo, D.; Jaufeerally, F.; Leong, K.T.G.; Ong, H.Y.; Ng, T.P.; et al. Right ventricular dysfunction in left-sided heart failure with preserved versus reduced ejection fraction. Eur. J. Heart Fail. 2017, 19, 1664–1671. [Google Scholar] [CrossRef]
- Rommel, K.-P.; von Roeder, M.; Oberueck, C.; Latuscynski, K.; Besler, C.; Blazek, S.; Stiermaier, T.; Fengler, K.; Adams, V.; Sandri, M.; et al. Load-Independent Systolic and Diastolic Right Ventricular Function in Heart Failure with Preserved Ejection Fraction as Assessed by Resting and Handgrip Exercise Pressure-Volume Loops. Circ. Heart Fail. 2018, 11, e004121. [Google Scholar] [CrossRef]
- Redfield, M.M. Heart Failure with Preserved Ejection Fraction. N. Engl. J. Med. 2016, 375, 1868–1877. [Google Scholar] [CrossRef]
- Andersen, M.J.; Hwang, S.J.; Kane, G.C.; Melenovsky, V.; Olson, T.P.; Fetterly, K.; Borlaug, B.A. Enhanced pulmonary vasodilator reserve and abnormal right ventricular: Pulmonary artery coupling in heart failure with preserved ejection fraction. Circ. Heart Fail. 2015, 8, 542–550. [Google Scholar] [CrossRef]
- Borlaug, B.A.; Kane, G.C.; Melenovsky, V.; Olson, T.P. Abnormal right ventricular-pulmonary artery coupling with exercise in heart failure with preserved ejection fraction. Eur. Heart J. 2016, 37, 3293–3302. [Google Scholar] [CrossRef]
- Champion, H.C.; Michelakis, E.D.; Hassoun, P.M. Comprehensive invasive and noninvasive approach to the right ventricle-pulmonary circulation unit: State of the art and clinical and research implications. Circulation 2009, 120, 992–1007. [Google Scholar] [CrossRef]
- Halldorsson, A.O.; Kronon, M.T.; Allen, B.S.; Rahman, S.; Wang, T. Lowering reperfusion pressure reduces the injury after pulmonary ischemia. Ann. Thorac. Surg. 2000, 69, 198–203. [Google Scholar] [CrossRef] [PubMed]
- Pierre, A.F.; DeCampos, K.N.; Liu, M.; Edwards, V.; Cutz, E.; Slutsky, A.S.; Keshavjee, S.H. Rapid reperfusion causes stress failure in ischemic rat lungs. J. Thorac. Cardiovasc. Surg. 1998, 116, 932–942. [Google Scholar] [CrossRef]
- Hall, S.M.; Odom, N.; McGregor, C.G.A.; Haworth, S.G. Transient Ultrastructural Injury and Repair of Pulmonary Capillaries in Transplanted Rat Lung: Effect of Preservation and Reperfusion. Am. J. Respir. Cell Mol. Biol. 1992, 7, 49–57. [Google Scholar] [CrossRef] [PubMed]
- Hidalgo, M.; Shah, K.; Fuller, B.; Green, C. Cold ischemia–induced damage to vascular endothelium results in permeability alterations in transplanted lungs. J. Thorac. Cardiovasc. Surg. 1996, 112, 1027–1035. [Google Scholar] [CrossRef]
- Lu, Y.-T.; Hellewell, P.G.; Evans, T.W.; Zhang, Q.; Matsuzaki, I.; Chatterjee, S.; Fisher, A.B.; Ovechkin, A.V.; Lominadze, D.; Sedoris, K.C.; et al. Ischemia-reperfusion lung injury: Contribution of ischemia, neutrophils, and hydrostatic pressure. Am. J. Physiol. Cell. Mol. Physiol. 1997, 273, L46–L54. [Google Scholar] [CrossRef]
- Pickford, M.A.; Green, C.J.; Sarathchandra, P.; Fryer, P.R. Ultrastructural changes in rat lungs after 48 h cold storage with and without reperfusion. Int. J. Exp. Pathol. 1990, 71, 513–528. [Google Scholar]
- Mills, A.N.; Hooper, T.L.; Hall, S.M.; McGregor, C.G.; Haworth, S.G. Unilateral lung transplantation: Ultrastructural studies of ischemia-reperfusion injury and repair in the canine pulmonary vasculature. J. Heart Lung Transplant. 1992, 11, 58–67. [Google Scholar] [PubMed]
- Li, D.; Weinkauf, J.; Hirji, A.; Kapasi, A.; Lien, D.; Nagendran, J.; Kim, D.; Ezekowitz, J.; Halloran, K. Elevated pre-transplant left ventricular end-diastolic pressure increases primary graft dysfunction risk in double lung transplant recipients. J. Heart Lung Transplant. 2019, 38, 710–718. [Google Scholar] [CrossRef] [PubMed]
- Yadlapati, A.; Lynch, J.P.; Saggar, R.; Ross, D.; Belperio, J.A.; Weigt, S.; Ardehali, A.; Grogan, T.; Yang, E.H.; Aboulhosn, J. Preoperative Cardiac Variables of Diastolic Dysfunction and Clinical Outcomes in Lung Transplant Recipients. J. Transplant. 2013, 2013, 391620. [Google Scholar] [CrossRef] [PubMed]
- Nagueh, S.F.; Appleton, C.P.; Gillebert, T.C.; Marino, P.N.; Oh, J.K.; Smiseth, O.A.; Waggoner, A.D.; Flachskampf, F.A.; Pellikka, P.A.; Evangelisa, A. Recommendations for the evaluation of left ventricular diastolic function by echocardiography. Eur. J. Echocardiogr. 2009, 10, 165–193. [Google Scholar] [CrossRef] [PubMed]
- Toyooka, S.; Kusano, K.F.; Goto, K.; Masaomi, Y.; Oto, T.; Sano, Y.; Fuke, S.; Okazaki, M.; Ohe, T.; Kasahara, S.; et al. Right but not left ventricular function recovers early after living-donor lobar lung transplantation in patients with pulmonary arterial hypertension. J. Thorac. Cardiovasc. Surg. 2009, 138, 222–226. [Google Scholar] [CrossRef] [PubMed]
- Kasner, M.; Westermann, D.; Steendijk, P.; Gaub, R.; Wilkenshoff, U.; Weitmann, K.; Hoffmann, W.; Poller, W.; Schultheiss, H.P.; Pauschinger, M.; et al. Utility of Doppler echocardiography and tissue Doppler imaging in the estimation of diastolic function in heart failure with normal ejection fraction: A comparative Doppler-conductance catheterization study. Circulation 2007, 116, 637–647. [Google Scholar] [CrossRef] [PubMed]
- Sammour, Y.; Nassif, M.; Magwire, M.; Thomas, M.; Fendler, T.; Khumri, T.; Sperry, B.W.; O’Keefe, J.; Kosiborod, M. Effects of GLP-1 receptor agonists and SGLT-2 inhibitors in heart transplant patients with type 2 diabetes: Initial report from a cardiometabolic center of excellence. J. Heart Lung Transplant. 2021, 40, 426–429. [Google Scholar] [CrossRef]
- Sweiss, H.; Selznick, L.; Contreras, J.; Long, C.; Hall, R.; Bhayana, S.; Patel, R.; Klein, K. Safety and Efficacy of Sodium-Glucose Cotransporter-2 Inhibitors in Solid Organ Transplant Recipients. Prog. Transplant. 2023, 33, 261–265. [Google Scholar] [CrossRef]
- Fardman, A.; Kodesh, A.; Siegel, A.; Regev, E.; Berkovitch, A.; Morgan, A.; Grupper, A. (1043) SGLT2 Inhibitors are Associated with Improved Clinical and Hemodynamic Parameters in LVAD Patients. J. Heart Lung Transplant. 2023, 42, S451. [Google Scholar] [CrossRef]
- Anker, S.D.; Usman, M.S.; Butler, J. SGLT2 Inhibitors: From Antihyperglycemic Agents to All-Around Heart Failure Therapy. Circulation 2022, 146, 299–302. [Google Scholar] [CrossRef]


| Category | Risk Factors [14,18,19] |
|---|---|
| Donor |
|
| Recipient’s variables |
|
| Operative variables |
|
Disclaimer/Publisher’s Note: The statements, opinions and data contained in all publications are solely those of the individual author(s) and contributor(s) and not of MDPI and/or the editor(s). MDPI and/or the editor(s) disclaim responsibility for any injury to people or property resulting from any ideas, methods, instructions or products referred to in the content. |
© 2024 by the authors. Licensee MDPI, Basel, Switzerland. This article is an open access article distributed under the terms and conditions of the Creative Commons Attribution (CC BY) license (https://creativecommons.org/licenses/by/4.0/).
Share and Cite
Henry, J.P.; Carlier, F.; Higny, J.; Benoit, M.; Xhaët, O.; Blommaert, D.; Telbis, A.-M.; Robaye, B.; Gabriel, L.; Guedes, A.; et al. Impact of Pre-Transplant Left Ventricular Diastolic Pressure on Primary Graft Dysfunction after Lung Transplantation: A Narrative Review. Diagnostics 2024, 14, 1340. https://doi.org/10.3390/diagnostics14131340
Henry JP, Carlier F, Higny J, Benoit M, Xhaët O, Blommaert D, Telbis A-M, Robaye B, Gabriel L, Guedes A, et al. Impact of Pre-Transplant Left Ventricular Diastolic Pressure on Primary Graft Dysfunction after Lung Transplantation: A Narrative Review. Diagnostics. 2024; 14(13):1340. https://doi.org/10.3390/diagnostics14131340
Chicago/Turabian StyleHenry, Jean Philippe, François Carlier, Julien Higny, Martin Benoit, Olivier Xhaët, Dominique Blommaert, Alin-Mihail Telbis, Benoit Robaye, Laurence Gabriel, Antoine Guedes, and et al. 2024. "Impact of Pre-Transplant Left Ventricular Diastolic Pressure on Primary Graft Dysfunction after Lung Transplantation: A Narrative Review" Diagnostics 14, no. 13: 1340. https://doi.org/10.3390/diagnostics14131340
APA StyleHenry, J. P., Carlier, F., Higny, J., Benoit, M., Xhaët, O., Blommaert, D., Telbis, A.-M., Robaye, B., Gabriel, L., Guedes, A., Michaux, I., Demeure, F., & Luchian, M.-L. (2024). Impact of Pre-Transplant Left Ventricular Diastolic Pressure on Primary Graft Dysfunction after Lung Transplantation: A Narrative Review. Diagnostics, 14(13), 1340. https://doi.org/10.3390/diagnostics14131340

