Session-by-Session Prediction of Anti-Endothelial Growth Factor Injection Needs in Neovascular Age-Related Macular Degeneration Using Optical-Coherence-Tomography-Derived Features and Machine Learning
Abstract
1. Introduction
2. Materials and Methods
2.1. Dataset
2.2. Preprocessing
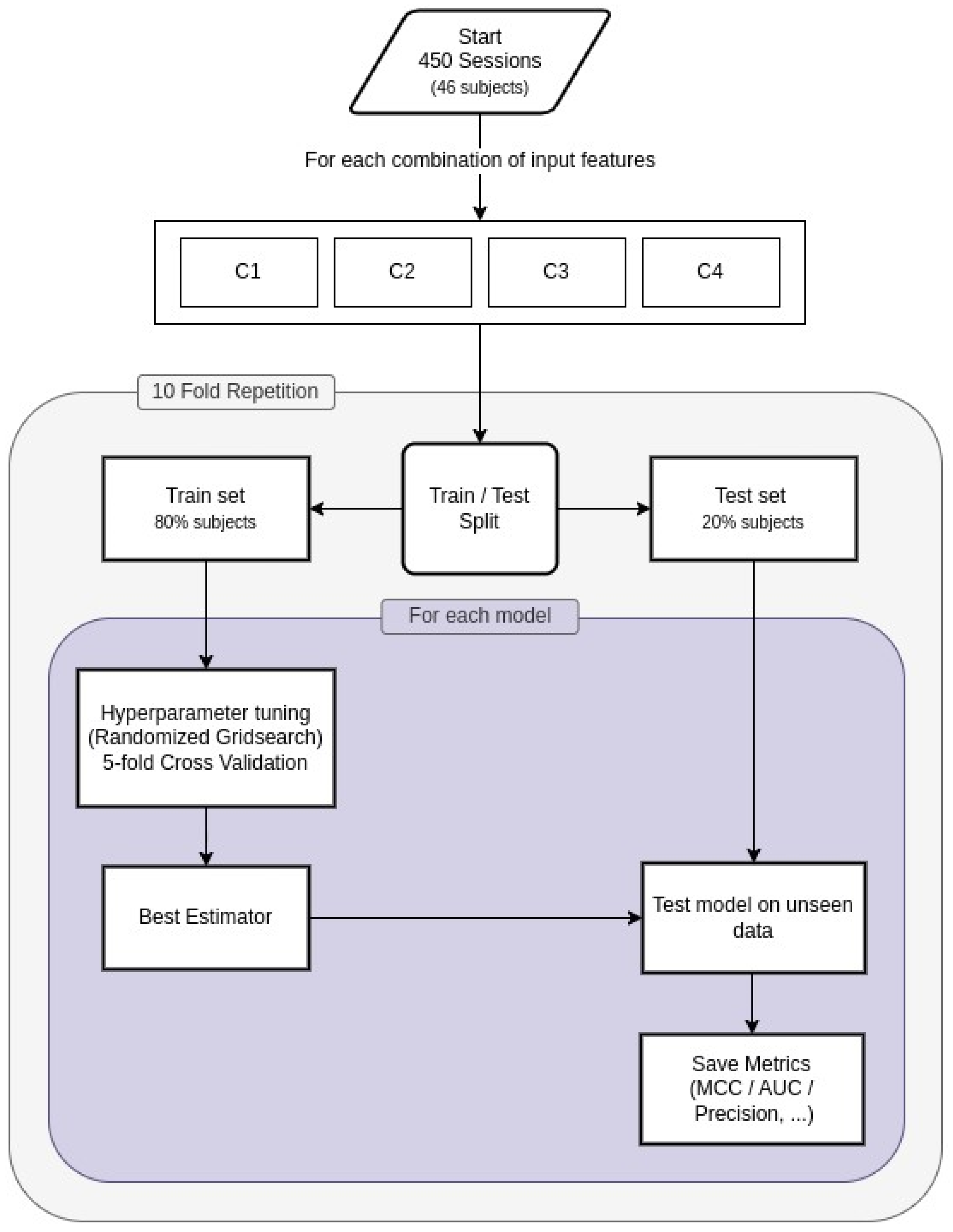
2.3. Machine Learning Pipeline
2.4. Predictive Model Interpretability
3. Results
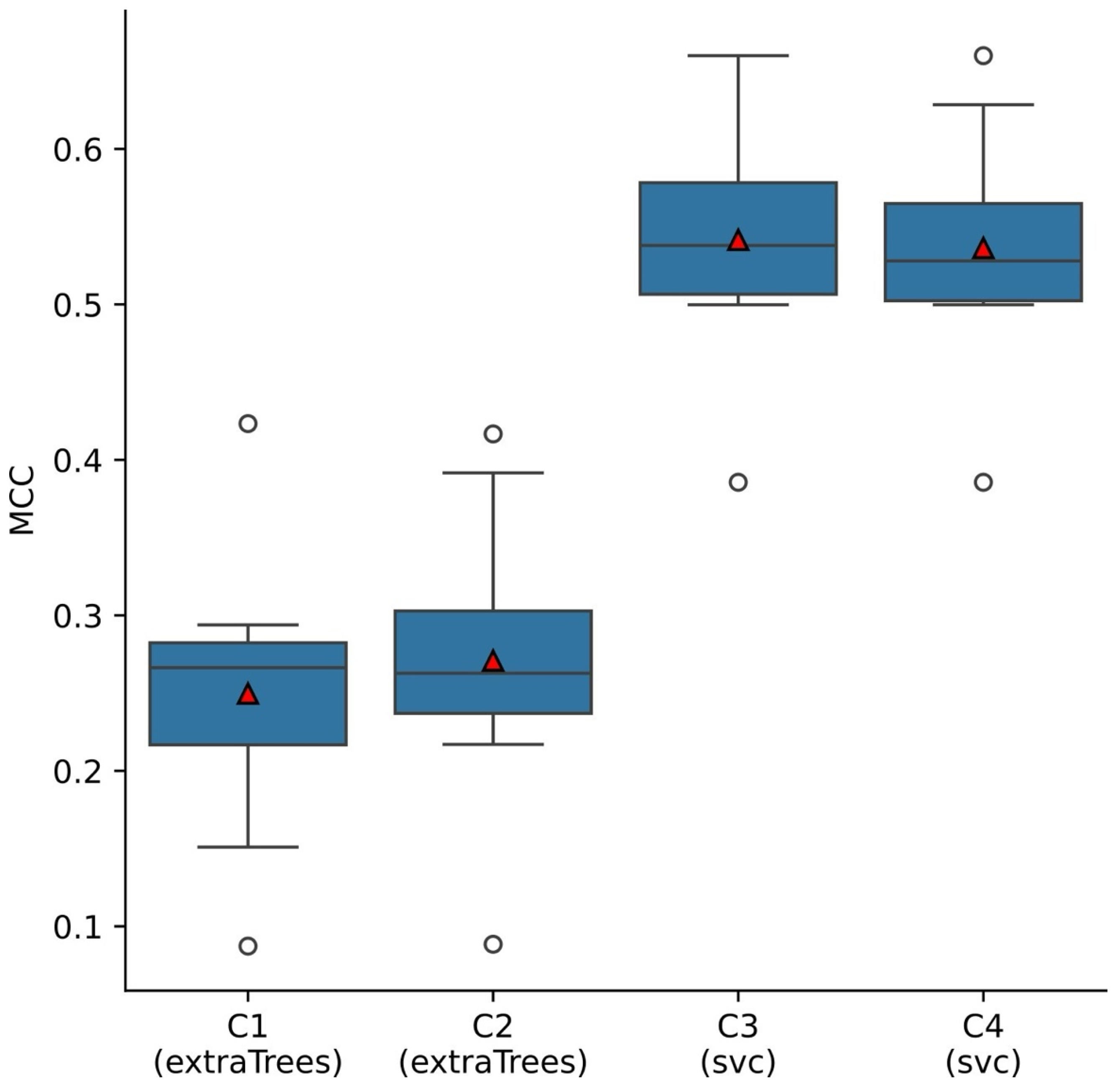
3.1. Predictive Performance
3.2. Selection of Most Informative Input Features
3.3. Model Interpretability
4. Discussion
Author Contributions
Funding
Institutional Review Board Statement
Informed Consent Statement
Data Availability Statement
Conflicts of Interest
Appendix A
| C | Model | ROC AUC | Accuracy | F1 | Recall | MCC | 
|---|---|---|---|---|---|---|
| C1 | SVC | 0.564 ± 0.052 | 0.573 ± 0.057 | 0.504 ± 0.075 | 0.509 ± 0.122 | 0.131 ± 0.103 | 
| C1 | RFC | 0.62 ± 0.041 | 0.624 ± 0.044 | 0.57 ± 0.063 | 0.584 ± 0.126 | 0.245 ± 0.08 | 
| C1 | ETC | 0.623 ± 0.042 | 0.626 ± 0.045 | 0.579 ± 0.055 | 0.596 ± 0.108 | 0.25 ± 0.085 | 
| C1 | GBC | 0.601 ± 0.054 | 0.612 ± 0.058 | 0.532 ± 0.082 | 0.517 ± 0.126 | 0.209 ± 0.11 | 
| C1 | XGBC | 0.602 ± 0.044 | 0.605 ± 0.055 | 0.543 ± 0.082 | 0.557 ± 0.149 | 0.212 ± 0.095 | 
| C2 | SVC | 0.547 ± 0.032 | 0.556 ± 0.034 | 0.474 ± 0.072 | 0.472 ± 0.12 | 0.096 ± 0.065 | 
| C2 | RFC | 0.621 ± 0.039 | 0.628 ± 0.043 | 0.564 ± 0.057 | 0.56 ± 0.109 | 0.246 ± 0.078 | 
| C2 | ETC | 0.634 ± 0.045 | 0.638 ± 0.046 | 0.59 ± 0.064 | 0.607 ± 0.116 | 0.271 ± 0.087 | 
| C2 | GBC | 0.598 ± 0.057 | 0.612 ± 0.056 | 0.512 ± 0.115 | 0.492 ± 0.156 | 0.202 ± 0.11 | 
| C2 | XGBC | 0.62 ± 0.049 | 0.633 ± 0.055 | 0.546 ± 0.082 | 0.523 ± 0.135 | 0.254 ± 0.099 | 
| C3 | SVC | 0.747 ± 0.046 | 0.77 ± 0.034 | 0.675 ± 0.081 | 0.564 ± 0.106 | 0.541 ± 0.073 | 
| C3 | RFC | 0.734 ± 0.031 | 0.748 ± 0.036 | 0.683 ± 0.053 | 0.635 ± 0.137 | 0.501 ± 0.066 | 
| C3 | ETC | 0.742 ± 0.048 | 0.764 ± 0.042 | 0.67 ± 0.083 | 0.569 ± 0.135 | 0.535 ± 0.08 | 
| C3 | GBC | 0.75 ± 0.047 | 0.764 ± 0.038 | 0.696 ± 0.082 | 0.643 ± 0.145 | 0.53 ± 0.079 | 
| C3 | XGBC | 0.749 ± 0.033 | 0.761 ± 0.03 | 0.702 ± 0.058 | 0.659 ± 0.116 | 0.518 ± 0.057 | 
| C4 | SVC | 0.744 ± 0.046 | 0.768 ± 0.034 | 0.672 ± 0.08 | 0.56 ± 0.105 | 0.536 ± 0.072 | 
| C4 | RFC | 0.736 ± 0.03 | 0.754 ± 0.032 | 0.68 ± 0.06 | 0.619 ± 0.15 | 0.514 ± 0.051 | 
| C4 | ETC | 0.733 ± 0.036 | 0.756 ± 0.031 | 0.662 ± 0.069 | 0.563 ± 0.124 | 0.518 ± 0.058 | 
| C4 | GBC | 0.746 ± 0.043 | 0.76 ± 0.04 | 0.694 ± 0.071 | 0.642 ± 0.133 | 0.522 ± 0.076 | 
| C4 | XGBC | 0.752 ± 0.029 | 0.763 ± 0.03 | 0.712 ± 0.046 | 0.678 ± 0.095 | 0.52 ± 0.057 | 
| Model | Hyperparameter | Range/Values | 
|---|---|---|
| SVC | C | Exponential distribution (λ = 0.01) | 
| kernel | [‘rbf’] | |
| gamma | Exponential distribution (λ = 10) | |
| Random Forest | n_estimators | [50, 51, …, 499] | 
| max_depth | [10, 20, 30, 40, 50, None] | |
| max_features | [‘log2’, ‘sqrt’, None] | |
| min_samples_split | Uniform distribution [0, 1] | |
| min_samples_leaf | Uniform distribution [0, 1] | |
| bootstrap | [True, False] | |
| criterion | [‘gini’, ‘entropy’] | |
| Extra Trees | n_estimators | [50, 51, …, 499] | 
| max_depth | [1, 2, …, 49] | |
| max_features | [1, 2, …, X.shape-1] | |
| class_weight | [‘balanced’] | |
| Gradient Boost | learning_rate | Uniform distribution [0.01, 0.5] | 
| n_estimators | [50, 51, …, 499] | |
| subsample | [1.0] | |
| max_depth | [1, 3, 5, 10, 20, 30, 40, 50, None] | |
| min_samples_split | Uniform distribution [0, 1] | |
| min_samples_leaf | Uniform distribution [0, 1] | |
| max_features | [None, ‘sqrt’, ‘log2’] | |
| loss | [‘log_loss’, ‘exponential’] | |
| XGBoost | learning_rate | Uniform distribution [0.001, 0.5] | 
| subsample | [0.5, 0.7, 1] | |
| n_estimators | [50, 51, …, 499] | |
| max_depth | [1, 3, 5, 10, 20, 30, 40, 50, None] | |
| gamma | Uniform distribution [0, 10] | 
| Model | Hyperparameter | Value | 
|---|---|---|
| C1: ETC | n_estimators | 235 | 
| max_features | 23 | |
| max_depth | 7 | |
| class_weight | ‘balanced’ | |
| C2: ETC | n_estimators | 123 | 
| max_features | 7 | |
| max_depth | 8 | |
| class_weight | ‘balanced’ | |
| C3: SVC | C | 82.6 | 
| gamma | 1.67 × 10−4 | |
| kernel | ‘rbf’ | |
| C4: SVC | C | 82.6 | 
| gamma | 1.67 × 10−4 | |
| kernel | ‘rbf’ | 
References
- Carozza, G.; Zerti, D.; Tisi, A.; Ciancaglini, M.; Maccarrone, M.; Maccarone, R. An overview of retinal light damage models for preclinical studies on age-related macular degeneration: Identifying molecular hallmarks and therapeutic targets. Rev. Neurosci. 2024, 35, 303–330. [Google Scholar] [CrossRef] [PubMed]
- Chichagova, V.; Hallam, D.; Collin, J.; Zerti, D.; Dorgau, B.; Felemban, M.; Lako, M.; Steel, D.H. Cellular regeneration strategies for macular degeneration: Past, present and future. Eye 2018, 32, 946–971. [Google Scholar] [CrossRef] [PubMed]
- Stahl, A. The diagnosis and treatment of age-related macular degeneration. Dtsch. Ärzteblatt Int. 2020, 117, 513. [Google Scholar] [CrossRef] [PubMed]
- Wong, W.L.; Su, X.; Li, X.; Cheung, C.M.G.; Klein, R.; Cheng, C.Y.; Wong, T.Y. Global prevalence of age-related macular degeneration and disease burden projection for 2020 and 2040: A systematic review and meta-analysis. Lancet Glob. Health 2014, 2, e106–e116. [Google Scholar] [CrossRef]
- Wei, W.; Anantharanjit, R.; Patel, R.P.; Cordeiro, M.F. Detection of macular atrophy in age-related macular degeneration aided by artificial intelligence. Expert Rev. Mol. Diagn. 2023, 23, 485–494. [Google Scholar] [CrossRef]
- Ricci, F.; Bandello, F.; Navarra, P.; Staurenghi, G.; Stumpp, M.; Zarbin, M. Neovascular age-related macular degeneration: Therapeutic management and new-upcoming approaches. Int. J. Mol. Sci. 2020, 21, 8242. [Google Scholar] [CrossRef] [PubMed]
- Fleckenstein, M.; Schmitz-Valckenberg, S.; Chakravarthy, U. Age-Related Macular Degeneration. J. Am. Med. Assoc. 2024, 331, 147–157. [Google Scholar] [CrossRef]
- Ferris, F.L.; Fine, S.L.; Hyman, L. Age-related macular degeneration and blindness due to neovascular maculopathy. Arch. Ophthalmol. 1984, 102, 1640–1642. [Google Scholar] [CrossRef]
- Thomas, C.J.; Mirza, R.G.; Gill, M.K. Age-related macular degeneration. Med. Clin. 2021, 105, 473–491. [Google Scholar] [CrossRef]
- Agarwal, A.; Invernizzi, A.; Singh, R.B.; Foulsham, W.; Aggarwal, K.; Handa, S.; Agrawal, R.; Pavesio, C.; Gupta, V. An update on inflammatory choroidal neovascularization: Epidemiology, multimodal imaging, and management. J. Ophthalmic Inflamm. Infect. 2018, 8, 13. [Google Scholar] [CrossRef]
- Amer, R.; Priel, E.; Kramer, M. Spectral-domain optical coherence tomographic features of choroidal neovascular membranes in multifocal choroiditis and punctate inner choroidopathy. Graefe’s Arch. Clin. Exp. Ophthalmol. 2015, 253, 949–957. [Google Scholar] [CrossRef] [PubMed]
- Han, X.; Chen, Y.; Gordon, I.; Safi, S.; Lingham, G.; Evans, J.; Keel, S.; He, M. A systematic review of clinical practice guidelines for age-related macular degeneration. Ophthalmic Epidemiol. 2023, 30, 213–220. [Google Scholar] [CrossRef] [PubMed]
- Baharlouei, Z.; Rabbani, H.; Plonka, G. Detection of retinal abnormalities in OCT images using wavelet scattering network. In Proceedings of the 2022 44th Annual International Conference of the IEEE Engineering in Medicine & Biology Society (EMBC), Glasgow, UK, 11–15 July 2022; IEEE: Piscataway, NJ, USA, 2022; pp. 3862–3865. [Google Scholar]
- Sun, Y.; Zhang, H.; Yao, X. Automatic diagnosis of macular diseases from OCT volume based on its two-dimensional feature map and convolutional neural network with attention mechanism. J. Biomed. Opt. 2020, 25, 096004. [Google Scholar] [CrossRef] [PubMed]
- Alqudah, A.M. AOCT-NET: A convolutional network automated classification of multiclass retinal diseases using spectral-domain optical coherence tomography images. Med. Biol. Eng. Comput. 2020, 58, 41–53. [Google Scholar] [CrossRef]
- He, T.; Zhou, Q.; Zou, Y. Automatic detection of age-related macular degeneration based on deep learning and local outlier factor algorithm. Diagnostics 2022, 12, 532. [Google Scholar] [CrossRef]
- Lee, C.S.; Baughman, D.M.; Lee, A.Y. Deep learning is effective for classifying normal versus age-related macular degeneration OCT images. Ophthalmol. Retin. 2017, 1, 322–327. [Google Scholar] [CrossRef]
- Srivastava, R.; Ong, E.P.; Lee, B.H. Role of the choroid in automated age-related macular degeneration detection from optical coherence tomography images. In Proceedings of the 2020 42nd Annual International Conference of the IEEE Engineering in Medicine & Biology Society (EMBC), Montreal, QC, Canada, 20–24 July 2020; IEEE: Piscataway, NJ, USA, 2020; pp. 1867–1870. [Google Scholar]
- Ma, D.; Kumar, M.; Khetan, V.; Sen, P.; Bhende, M.; Chen, S.; Timothy, T.; Lee, S.; Navajas, E.V.; Matsubara, J.A.; et al. Clinical explainable differential diagnosis of polypoidal choroidal vasculopathy and age-related macular degeneration using deep learning. Comput. Biol. Med. 2022, 143, 105319. [Google Scholar] [CrossRef]
- Hwang, D.K.; Hsu, C.C.; Chang, K.J.; Chao, D.; Sun, C.H.; Jheng, Y.C.; Yarmishyn, A.A.; Wu, J.C.; Tsai, C.Y.; Wang, M.L.; et al. Artificial intelligence-based decision-making for age-related macular degeneration. Theranostics 2019, 9, 232. [Google Scholar] [CrossRef]
- Yan, Y.; Jin, K.; Gao, Z.; Huang, X.; Wang, F.; Wang, Y.; Ye, J. Attention-based deep learning system for automated diagnoses of age-related macular degeneration in optical coherence tomography images. Med. Phys. 2021, 48, 4926–4934. [Google Scholar] [CrossRef]
- Yim, J.; Chopra, R.; Spitz, T.; Winkens, J.; Obika, A.; Kelly, C.; Askham, H.; Lukic, M.; Huemer, J.; Fasler, K.; et al. Predicting conversion to wet age-related macular degeneration using deep learning. Nat. Med. 2020, 26, 892–899. [Google Scholar] [CrossRef]
- Fu, D.J.; Faes, L.; Wagner, S.K.; Moraes, G.; Chopra, R.; Patel, P.J.; Balaskas, K.; Keenan, T.D.; Bachmann, L.M.; Keane, P.A. Predicting incremental and future visual change in neovascular age-related macular degeneration using deep learning. Ophthalmol. Retin. 2021, 5, 1074–1084. [Google Scholar] [CrossRef] [PubMed]
- Pfau, M.; Sahu, S.; Rupnow, R.A.; Romond, K.; Millet, D.; Holz, F.G.; Schmitz-Valckenberg, S.; Fleckenstein, M.; Lim, J.I.; de Sisternes, L.; et al. Probabilistic forecasting of anti-VEGF treatment frequency in neovascular age-related macular degeneration. Transl. Vis. Sci. Technol. 2021, 10, 30. [Google Scholar] [CrossRef] [PubMed]
- Koseoglu, N.D.; Grzybowski, A.; Liu, T.A. Deep learning applications to classification and detection of age-related macular degeneration on optical coherence tomography imaging: A review. Ophthalmol. Ther. 2023, 12, 2347–2359. [Google Scholar] [CrossRef] [PubMed]
- Sheng, B.; Chen, X.; Li, T.; Ma, T.; Yang, Y.; Bi, L.; Zhang, X. An overview of artificial intelligence in diabetic retinopathy and other ocular diseases. Front. Public Health 2022, 10, 971943. [Google Scholar] [CrossRef] [PubMed]
- Bogunović, H.; Waldstein, S.M.; Schlegl, T.; Langs, G.; Sadeghipour, A.; Liu, X.; Gerendas, B.S.; Osborne, A.; Schmidt-Erfurth, U. Prediction of anti-VEGF treatment requirements in neovascular AMD using a machine learning approach. Investig. Ophthalmol. Vis. Sci. 2017, 58, 3240–3248. [Google Scholar] [CrossRef]
- Gallardo, M.; Munk, M.R.; Kurmann, T.; De Zanet, S.; Mosinska, A.; Karagoz, I.K.; Zinkernagel, M.S.; Wolf, S.; Sznitman, R. Machine learning can predict anti–VEGF treatment demand in a treat-and-extend regimen for patients with neovascular AMD, DME, and RVO associated macular edema. Ophthalmol. Retin. 2021, 5, 604–624. [Google Scholar] [CrossRef]
- Chandra, R.S.; Ying, G.S. Evaluation of multiple machine learning models for predicting number of anti-VEGF injections in the comparison of AMD treatment trials (CATT). Transl. Vis. Sci. Technol. 2023, 12, 18. [Google Scholar] [CrossRef]
- Jones, I.L.; Maunz, A.; Albrecht, T.; Lu, H.; Li, Y.; Benmansour, F.; Sahni, J.N.; Gliem, M. Development and External Validation of a Machine Learning Model for Predicting Response to anti-VEGF Treatment in Patients with neovascular AMD. Investig. Ophthalmol. Vis. Sci. 2020, 61, PP007. [Google Scholar]
- Chicco, D.; Jurman, G. The advantages of the Matthews correlation coefficient (MCC) over F1 score and accuracy in binary classification evaluation. BMC Genom. 2020, 21, 6. [Google Scholar] [CrossRef]
- Chicco, D.; Warrens, M.J.; Jurman, G. The Matthews correlation coefficient (MCC) is more informative than Cohen’s Kappa and Brier score in binary classification assessment. IEEE Access 2021, 9, 78368–78381. [Google Scholar] [CrossRef]
- Chicco, D.; Jurman, G. The Matthews correlation coefficient (MCC) should replace the ROC AUC as the standard metric for assessing binary classification. BioData Min. 2023, 16, 4. [Google Scholar] [CrossRef] [PubMed]
- Lundberg, S. A unified approach to interpreting model predictions. arXiv 2017, arXiv:1705.07874. [Google Scholar]
- Maunz, A.; Barras, L.; Kawczynski, M.G.; Dai, J.; Lee, A.Y.; Spaide, R.F.; Sahni, J.; Ferrara, D. Machine learning to predict response to ranibizumab in neovascular age-related macular degeneration. Ophthalmol. Sci. 2023, 3, 100319. [Google Scholar] [CrossRef] [PubMed]
- Abbas, A.; O’Byrne, C.; Fu, D.J.; Moraes, G.; Balaskas, K.; Struyven, R.; Beqiri, S.; Wagner, S.K.; Korot, E.; Keane, P.A. Evaluating an automated machine learning model that predicts visual acuity outcomes in patients with neovascular age-related macular degeneration. Graefe’s Arch. Clin. Exp. Ophthalmol. 2022, 260, 2461–2473. [Google Scholar] [CrossRef] [PubMed]
- Martin, D.F.; Maguire, M.G.; Ying, G.A.; Grunwald, J.E.; Fine, S.L.; Jaffe, G.J. Ranibizumab and bevacizumab for neovascular age-related macular degeneration. N. Engl. J. Med. 2011, 364, 1897–1908. [Google Scholar] [PubMed]
- Wecker, T.; Grundel, B.; Reichl, S.; Stech, M.; Lange, C.; Agostini, H.; Böhringer, D.; Stahl, A. Anti-VEGF injection frequency correlates with visual acuity outcomes in pro re nata neovascular AMD treatment. Sci. Rep. 2019, 9, 3301. [Google Scholar] [CrossRef]
- Prenner, J.L.; Halperin, L.S.; Rycroft, C.; Hogue, S.; Liu, Z.W.; Seibert, R. Disease burden in the treatment of age-related macular degeneration: Findings from a time-and-motion study. Am. J. Ophthalmol. 2015, 160, 725–731. [Google Scholar] [CrossRef]
- Rosenberg, D.; Deonarain, D.M.; Gould, J.; Sothivannan, A.; Phillips, M.R.; Sarohia, G.S.; Sivaprasad, S.; Wykoff, C.C.; Cheung, C.M.G.; Sarraf, D.; et al. Efficacy, safety, and treatment burden of treat-and-extend versus alternative anti-VEGF regimens for nAMD: A systematic review and meta-analysis. Eye 2023, 37, 6–16. [Google Scholar] [CrossRef]
- Fang, H.S.; Bai, C.H.; Cheng, C.K. Strict pro re nata versus treat-and-extend regimens in neovascular age-related macular degeneration: A systematic review and meta-analysis. Retina 2023, 43, 420–432. [Google Scholar] [CrossRef]
- Vaswani, A.; Shazeer, N.; Parmar, N.; Uszkoreit, J.; Jones, L.; Gomez, A.N.; Kaiser, L.; Polosukhin, I. Attention is all you need. In Advances in Neural Information Processing Systems; Guyon, I., Von Luxburg, U., Bengio, S., Wallach, H., Fergus, R., Vishwanathan, S., Garnett, R., Eds.; Neural Information Processing Systems (NIPS): Long Beach, CA, USA; La Jolla, CA, USA, 2017; Volume 30. [Google Scholar]
- Al Olaimat, M.; Bozdag, S. for the Alzheimer’s Disease Neuroimaging Initiative. TA-RNN: An attention-based time-aware recurrent neural network architecture for electronic health records. Bioinformatics 2024, 40, i169–i179. [Google Scholar] [CrossRef]
- Siebra, C.A.; Kurpicz-Briki, M.; Wac, K. Transformers in health: A systematic review on architectures for longitudinal data analysis. Artif. Intell. Rev. 2024, 57, 32. [Google Scholar] [CrossRef]
- Hernandez, M.; Epelde, G.; Alberdi, A.; Cilla, R.; Rankin, D. Synthetic Data Generation for Tabular Health Records: A Systematic Review. Neurocomputing 2024, 493, 28–45. [Google Scholar] [CrossRef]
- Goyal, M.; Mahmoud, Q.H. A Systematic Review of Synthetic Data Generation Techniques Using Generative AI. Electronics 2024, 13, 3509. [Google Scholar] [CrossRef]
- Kline, A.; Wang, H.; Li, Y.; Dennis, S.; Hutch, M.; Xu, Z.; Wang, F.; Cheng, F.; Luo, Y. Multimodal machine learning in precision health: A scoping review. NPJ Digit. Med. 2022, 5, 171. [Google Scholar] [CrossRef]







| Datum Type | Feature Name | Variable Type (Levels) | Value (Mean ± SD or Numbers) | 
|---|---|---|---|
| OCT-derived information | Volume (sectors 1–9) | Numerical | 0.9078 mm3 ± 0.5674 | 
| Volumetric map | Numerical | 292.05 mm3 ± 76.6557 | |
| Thickness (sectors 1–9) | Numerical | 301.1327 µm ± 67.1518 | |
| Central retinal thickness | Numerical | 254.0352 µm ± 79.7335 | |
| OCT-derived annotation | Subretinal fluid | Categorical (0;1) | 0 (n = 471); 1 (n = 69) | 
| Intraretinal fluid | Categorical (0;1) | 0 (n = 502); 1 (n = 38) | |
| Intraretinal cyst | Categorical (0;1) | 0 (n = 476); 1 (n = 64) | |
| NE detachment | Categorical (0;1) | 0 (n = 522); 1 (n = 18) | |
| RPE detachment | Categorical (0;1) | 0 (n = 479); 1 (n = 61) | |
| Visual function | BCVA | Numerical | 0.0895 logMAR ± 0.127 | 
| Input Feature Combination | ROC AUC | Accuracy | F1 Score | Recall | MCC | 
|---|---|---|---|---|---|
| C1 (ETC) | 0.623 ± 0.042 | 0.626 ± 0.045 | 0.579 ± 0.055 | 0.596 ± 0.108 | 0.25 ± 0.085 | 
| C2 (ETC) | 0.634 ± 0.045 | 0.638 ± 0.046 | 0.59 ± 0.064 | 0.607 ± 0.116 | 0.271 ± 0.087 | 
| C3 (SVC) | 0.747 ± 0.046 | 0.77 ± 0.034 | 0.675 ± 0.081 | 0.564 ± 0.106 | 0.541 ± 0.073 | 
| C4 (SVC) | 0.744 ± 0.046 | 0.768 ± 0.034 | 0.672 ± 0.08 | 0.56 ± 0.105 | 0.536 ± 0.072 | 
| Disclaimer/Publisher’s Note: The statements, opinions and data contained in all publications are solely those of the individual author(s) and contributor(s) and not of MDPI and/or the editor(s). MDPI and/or the editor(s) disclaim responsibility for any injury to people or property resulting from any ideas, methods, instructions or products referred to in the content. | 
© 2024 by the authors. Licensee MDPI, Basel, Switzerland. This article is an open access article distributed under the terms and conditions of the Creative Commons Attribution (CC BY) license (https://creativecommons.org/licenses/by/4.0/).
Share and Cite
Ragni, F.; Bovo, S.; Zen, A.; Sona, D.; De Nadai, K.; Adamo, G.G.; Pellegrini, M.; Nasini, F.; Vivarelli, C.; Tavolato, M.; et al. Session-by-Session Prediction of Anti-Endothelial Growth Factor Injection Needs in Neovascular Age-Related Macular Degeneration Using Optical-Coherence-Tomography-Derived Features and Machine Learning. Diagnostics 2024, 14, 2609. https://doi.org/10.3390/diagnostics14232609
Ragni F, Bovo S, Zen A, Sona D, De Nadai K, Adamo GG, Pellegrini M, Nasini F, Vivarelli C, Tavolato M, et al. Session-by-Session Prediction of Anti-Endothelial Growth Factor Injection Needs in Neovascular Age-Related Macular Degeneration Using Optical-Coherence-Tomography-Derived Features and Machine Learning. Diagnostics. 2024; 14(23):2609. https://doi.org/10.3390/diagnostics14232609
Chicago/Turabian StyleRagni, Flavio, Stefano Bovo, Andrea Zen, Diego Sona, Katia De Nadai, Ginevra Giovanna Adamo, Marco Pellegrini, Francesco Nasini, Chiara Vivarelli, Marco Tavolato, and et al. 2024. "Session-by-Session Prediction of Anti-Endothelial Growth Factor Injection Needs in Neovascular Age-Related Macular Degeneration Using Optical-Coherence-Tomography-Derived Features and Machine Learning" Diagnostics 14, no. 23: 2609. https://doi.org/10.3390/diagnostics14232609
APA StyleRagni, F., Bovo, S., Zen, A., Sona, D., De Nadai, K., Adamo, G. G., Pellegrini, M., Nasini, F., Vivarelli, C., Tavolato, M., Mura, M., Parmeggiani, F., & Jurman, G. (2024). Session-by-Session Prediction of Anti-Endothelial Growth Factor Injection Needs in Neovascular Age-Related Macular Degeneration Using Optical-Coherence-Tomography-Derived Features and Machine Learning. Diagnostics, 14(23), 2609. https://doi.org/10.3390/diagnostics14232609
 
        



 
       