Abstract
Construction processes are complex and dynamic. Like its other components, the construction supply chain (CSC) involves multiple stakeholders requiring varying levels of information sharing. In addition, the intensity and diversity of information in CSCs require dexterous management. Studies reveal that information complexity can be reduced using collaborative technologies (CTs). However, the barriers to information management (IM) hinder the CTs’ adoption process and cause complexity in CSCs. This research identifies barriers to IM and factors affecting the adoption of CTs in developing countries. In order to understand and address complexity, the system dynamics (SD) approach is adopted in this study. The aim is to investigate if SD can reduce information complexity using CTs. Causal loop diagrams (CLDs) were developed to understand the relationship between the IM barriers and CT adoption factors. The SD model, when simulated, highlighted three main components, i.e., complexity, top management support, and trust and cooperation, among others, as factors affecting the adoption of CTs. Addressing these factors will reduce information complexity and result in better IM in construction projects.
1. Introduction
The construction industry, like its counterparts, involves complexity due to its dynamic nature and ever-changing processes [1]. The construction supply chain (CSC) deals with managing materials, information, and financial flows in a multi-stakeholder system. The key stakeholders include general contractors, subcontractors, and suppliers [2,3]. Among the construction process flows, information plays an essential role in the benefit of enterprises and in enabling supply chain integration [4]. Construction processes are information-centric; the associated information is managed by actors involved in the process that directly affects the performance of CSCs [5]. The construction industry has a temporary supply chain that keeps changing from project to project. The large number of stakeholders involved requires information at each stage of the construction project [2].
The involvement of numerous stakeholders and other participants in the CSC has made it more complex than general supply chains [6]. The diversity and intensity of information in CSCs require careful management [7]. There are different barriers to information management (IM) in supply chains. Some examples include failure of information systems functionality, lack of information exchange, communication issues, lack of an IM system, lack of information availability, lack of information quality, implementation cost, and lack of leadership skills [8]. These barriers hinder the process by not allowing the information to be managed, processed, and communicated. Accordingly, these barriers induce information complexity throughout the supply chain [2]. The situation is further exacerbated in developing countries due to less sophisticated systems and reliance on traditional management approaches [2].
Chen and Kamara [9] argued that the construction industry is information-intensive from initiation to execution. The efficiency of IM is an important competitive advantage to the construction industry because of its diverse and intense nature [9]. With the use of information technology, IM can benefit CSCs. Further advances in information technology can enhance IM in the construction sector, specifically on construction project sites, by providing timely, relevant, and necessary information to the key stakeholders to make informed and improved decisions [10].
Recent developments in technologies have enabled global construction organizations to avail information easily on their premises. These technologies help manage supply chain information to ensure a smoother process. In addition, the introduction of different collaborative tools within construction projects supports the flow of information between different project members [10]. These working partners often work in different locations, where the two-way information flow is essential in supporting the ongoing construction tasks. However, access to such information is usually restricted, particularly in developing countries. This can be associated with multiple reasons, including lack of trust, poor data archiving, and traditional rigid management practices.
It can be argued that timely collection and dissemination of information to project teams would resolve the risks and reduce unexpected construction problems [11]. Bertelsen [12] has described the construction process as a complex system. The construction process is based on the assumption that it is an ordered, linear process that can be planned and managed using traditional approaches [13,14]. However, the frequent delays in the completion of construction projects lead to an argument that the process is not as predictable as it may appear or assumed [10]. In fact, construction is a non-linear, complex, and dynamic process that requires the use of sophisticated systems to manage it [10].
In order to address the CSCs’ complexity, an SD approach is adopted in this study. SD is a tool used to enhance the learning of complex systems and facilitate the understanding of complex dynamic systems [15,16]. The approach addresses complexity and involves interactive modeling tools to represent feedback structures in complex non-linear systems [17]. The strength of the SD approach lies in breaking down complex systems into simpler and understandable sub-systems. The SD approach addresses complexity and process relationships based on non-linear feedback systems [1]. It employs causal loop diagrams (CLDs) to reveal the underlying causal feedback mechanisms [18,19]. Adopting SD can lead to a greater understanding of complex issues in processes such as CSCs.
Therefore, the current study focuses on finding a solution using the SD approach to address the information complexity and IM issues in CSCs. The research focuses on addressing information complexity using collaborative technologies (CTs) to improve the performance of CSCs.
The rest of the study is organized as follows. First, the study identifies barriers to IM in CSCs in the literature review section. It is followed by identifying factors affecting the adoption of CTs for IM in CSCs. The relationship between barriers and factors is used to derive a solution by finding out the factors acting as barriers to IM in the method section using various scoring mechanisms. The important factors are identified to minimize barriers to IM and discussed in the results section. Finally, the study is concluded, and limitations and future directions are presented. Overall, fewer barriers lead to less information complexity, leading to better IM in CSCs.
2. Literature Review
2.1. The Need for Management of Information Flow
Management of information flow plays an important role in the success of construction projects. This is because the construction environment is information-intensive, from its design offices to the working sites [20]. IM is the overall management and control of an organization’s investment in information. This means that where good IM practice exists, information intended for decision-makers must be relevant, reliable, complete, and available when needed [5]. The core belief of CSCs is that proper IM brings value. However, this value can only be obtained when the information is used to improve the efficiency of people and systems for making informed decisions [2].
Chen and Kamara [9] state that construction projects involve several stakeholders, coordinating and collaborating for a short term to develop the required project. Design and construction are separate phases in the construction process. In the design phase, information in the form of the client’s input is utilized to develop the final design of the project. In the construction phase, this information is required to be transferred to field personnel to construct the project or provide a service [9]. The construction phase is the most challenging phase in IM, with design teams, contractors, subcontractors, and suppliers. One of the principal causes of delays in on-site construction work is waiting for design information [9]. Construction personnel in the field require a large amount of information, such as project design and construction drawings, to support their ongoing work. However, the majority of information that is received by construction personnel on-site is paper-based [21]. This is especially evident in developing countries. The limitation of paper-based files has become a major constraint in managing on-site information and associated communication [9].
2.2. Barriers to Information Management
There are different barriers to IM that cause information complexity throughout the construction system. The first objective of this study is to identify these barriers from the existing literature. Therefore, a systematic literature review was conducted to identify the barriers to IM in CSCs. The literature review comprised retrieving and reviewing literature published from the year 2000 until date. Various sources, including books, research articles, and conference papers, were utilized to conduct a complete, comprehensive, and exhaustive review. The articles were retrieved from the literary search engines, including Google Scholar, Scopus, Web of Science, Emerald Insight, Taylor and Francis, American Society of Civil Engineers, Elsevier-Science Direct, Springer, and MDPI. This is in line with recently published articles on conducting literature reviews [22,23,24]. The review mechanism, as described in the referred articles, was followed for conducting an exhaustive literature review to identify the barriers to IM in this study.
2.3. Collaboration Technologies
A CT is a set of hardware and software that can provide communication support to participants and support them in using the technology for collaborations in projects [25]. CTs provide a centralized outlet for all construction-related documents, processes, and communications. All the relevant parties involved in the project must have the same up-to-date information and should provide their real-time inputs and updates to the CT to capitalize on its holistic benefits [25].
CTs have been introduced in construction projects to support the information flow between different project stakeholders. Different CTs are used in CSCs, such as electronic data interchange, mobile computing technologies, building information modeling, auto-identification using data capture technologies, and cloud computing [10]. Cloud computing is a recent, innovative, and cost-effective technology. The key aspects of cloud computing technology include cost, simple use, and easy accessibility. It can make use of the existing IT infrastructure, which can be configured according to the requirements of the construction organization [1].
Other CTs include the disruptive big9 technologies, including drones, the internet of things, clouds, software as a service, big data, 3D scanning, wearable technologies, virtual and augmented realities, and artificial intelligence and robotics [26]. In addition, other CTs, such as machine learning, 3D printing, laser scanning, and blockchains, have also increased collaboration among construction project stakeholders [27,28].
Further, the SD approach can help address barriers to IM using CTs by taking inherent complexities into account. There are numerous CTs available; however, CSCs should adopt innovative and cost-effective technologies to address their inherent complexities.
2.4. Factors Affecting the Adoption of Collaboration Technologies
CTs are used to support information flow between different project stakeholders. However, several factors affect the adoption of such CTs. Therefore, the second objective of this study is to identify factors that affect the adoption of CTs for managing information in CSCs. Again, these factors are extracted from the published literature using an extensive literature review process.
2.5. System Dynamics Approach
The SD approach is used to handle and simulate complex systems. It provides tools for understanding the concept of complex systems such as CSCs [15,16]. The SD approach uses a perspective based on information feedback and delays to understand the dynamic behavior of complex systems [29]. The dynamic system has a certain internal structure that is affected by uncertain and complex external conditions. Its fundamental principle is to use system modeling, send the model to a computer, and verify its validity to provide a basis on which to work out a strategy and support decision-making [30]. Khan et al. [1] explained that the strength of the SD approach lies in breaking down complex systems into understandable sub-systems. Furthermore, the SD approach addresses the complexity of process relationships based on non-linear feedback systems. Therefore, it can help improve information flow and IM through CTs, ultimately leading to improved productivity in CSCs [1].
The SD approach imitates the human process of decision-making. Humans draw assumptions about various causes and effects of different components of a system, including their functions [31]. These assumptions are known as mental models that help make sense of the system. However, limitations as a part of the human mind often produce deficiencies, resulting in incomplete causal reasoning and misperceptions [31]. The SD approach addresses these deficiencies with explicit methods for representing, testing, and, ultimately, modifying mental models [31]. Various computer software platforms, such as Vensim, Powersim, Stella/iThink, and AnyLogic, are available to construct computer simulation models using the graphical language of SD [31].
SD has proven to be an effective approach for handling construction project complexity [1,19,29]. It has been used by Khan et al. to manage complexity in construction projects [1]. To understand a complex problem, it is necessary to focus on and understand the relationships and interconnectivity in the system [1,30]. The focus must be on the system rather than its sub-components. Accordingly, the SD approach is adopted in this study to manage information complexity using CTs in CSCs. The focus is on finding a solution to address complexity in the CSC to enhance the overall efficiency of supply chain management in construction projects.
3. Research Methodology
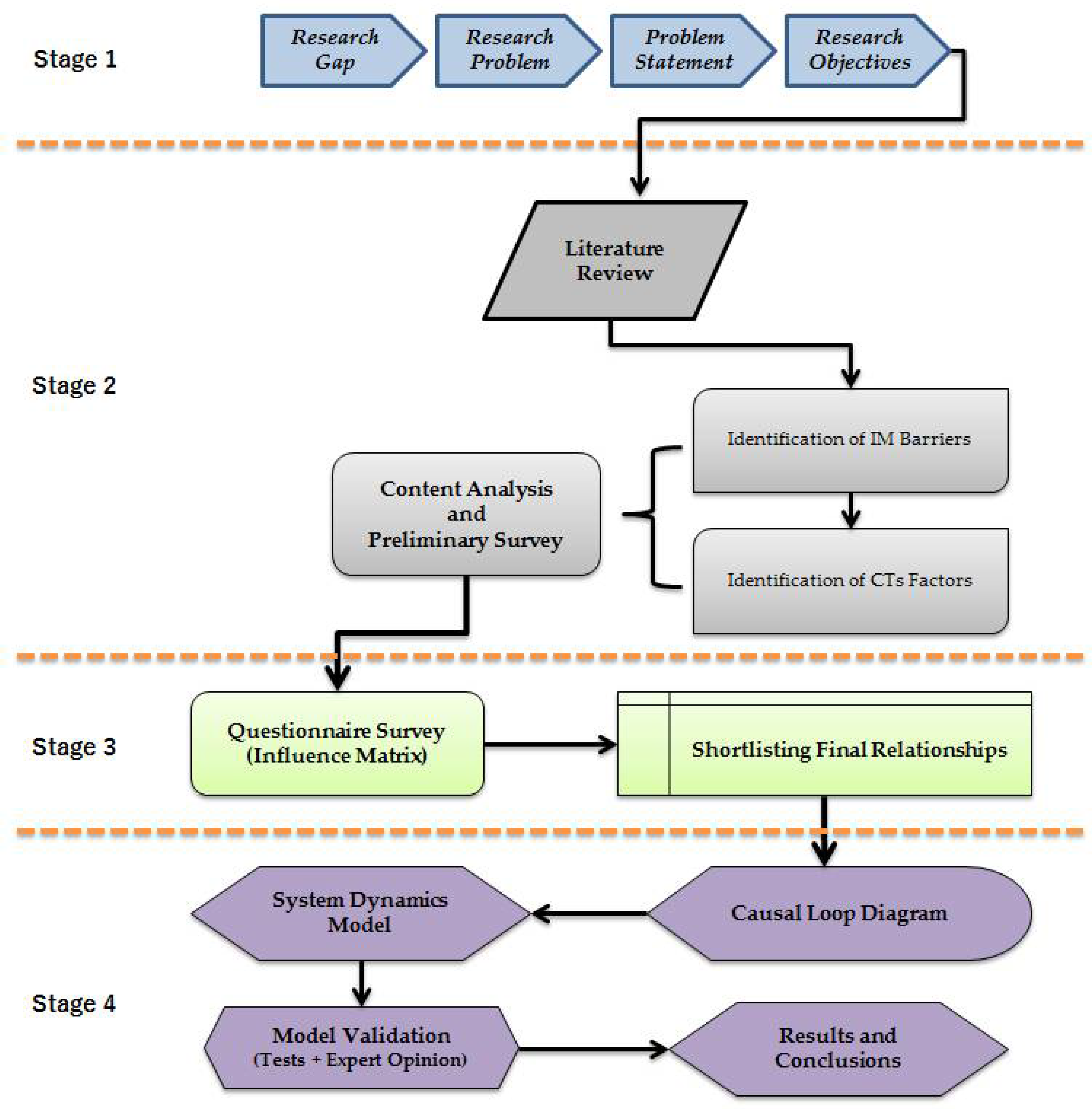
The methodology adopted in this research requires data from the literature and the field. A hybrid approach consisting of inductive and deductive methods was adopted in this study. It consisted of a combination of questionnaires and expert opinions for validation purposes. The literature data were acquired from different research articles, and field data was collected via questionnaire-based surveys. Overall, a four-stage research process was followed in this study, as shown in Figure 1. The stages are subsequently explained.
Figure 1.
Schematic representation of research methodology.
3.1. Stage 1
In the first stage, the research problem was identified from the literature using the research gap, which led to the formulation of the problem statement and research objectives. It was identified from previous studies that there are several key factors for CT adoption. Further, multiple barriers hinder the IM flow through CSCs. Accordingly, an in-depth investigation of these factors and barriers is needed, which is targeted in the current study. Considering the trends and research gaps, the research objectives of the study were finalized in Stage 1. Table 1 shows the barriers to IM, along with the relevant references and the literature score. This literature score is assigned based on the frequency of their occurrence in the literature and their significance, as explained in subsequent paragraphs. Table 2 shows the key factors for adopting CTs in CSCs, along with the relevant references and the literature score.
Table 1.
Barriers to information management.
Table 2.
Factors affecting the adoption of collaboration technologies.
3.2. Stage 2
In the second stage, a detailed literature review was performed. The literature was retrieved and reviewed using the process mentioned in Section 2.2. The barriers to IM can cause information complexity in CSCs. This complexity needs to be managed for the holistic adoption and implementation of IM in CSCs. SD has been proven in the published literature to be efficient for handling such complexities [1,19,29]. Therefore, the SD approach is adopted to address such complexity by using CTs in CSCs. The barriers to IM and factors affecting the adoption of CTs for IM were identified by critically examining the literature, as previously explained. As a result, 43 barriers and 60 factors were identified. The identified barriers and factors were then ranked through content analysis. The content analysis consisted of (i) literature analysis and (ii) preliminary survey analysis.
In the literature analysis, the identified barriers and factors were given a literature score based on the frequency of their occurrence in the literature and their significance. These were assessed by each respective author of this study on a three-point Likert scale (1 = Low, 3 = Medium, and 5 = High) [56]. Hence, the literature score was calculated for each barrier and factor by finding the product of its frequency and impact score, respectively. Equation (1) was used to calculate the literature score, where N is the total number of papers considered to identify the barriers or factors, A is the maximum possible score, and frequency depicts the repetition of barriers or factors in the reviewed papers. The literature score was converted into a normalized score by dividing the individual literature score of each barrier and factor by the sum of the literature score. The normalized score was then arranged in descending order, and the cumulative score was calculated.
After the literature analysis, a preliminary survey was performed to include input from field professionals. A preliminary survey questionnaire was prepared and circulated among experts from developing countries to rank the identified barriers and factors according to their experience. Thirty (30) responses were collected from respondents from different developing countries. The field score was calculated based on the preliminary survey and normalized accordingly. The combined literature and field scores were used to determine the combined normalized scores.
One-way ANOVA analysis was performed to determine any statistically significant variation between the ranks of different factors when assessed through weighing ratios, i.e., 40/60, 50/50, 30/70, etc. A p-value of 1 between the combinations of different ratios proposes an insignificant disparity. After ANOVA analysis, a 60/40 weighting distribution (60% Field, 40% Literature) was adopted. The 60/40 distribution was used to get a sizeable representation from the field professionals, i.e., 60%, to make the study more robust and strong while providing a reasonable emphasis on the literature, i.e., 40%. This is in line with the study of Jahan et al. [24], who used the same ratio in their study to highlight key factors influencing profitability in construction projects. Eighteen (18) barriers out of forty-three (43) and twenty-one (21) factors out of sixty (60) were selected on the simple majority principle of having an above-50% cumulative impact [56,57]. Table 3 and Table 4 show the details and combined normalized scores of barriers and factors, respectively.
Table 3.
Assessed barriers to information management.
Table 4.
Assessed factors affecting the adoption of collaboration technologies.
3.3. Stage 3
In the third stage, the collection and analysis of data were performed. Based on the content analysis, the barriers and factors that were subsequently used in the final questionnaire were shortlisted. As the focus of the study was on developing countries, the questionnaire was only circulated to respondents from such countries.
An influence matrix questionnaire was developed using Google Docs [18] to collect the survey data, comprising two sections. The first section inquired about personal information, including the respondent’s academic qualifications, years of professional experience, type of organization, and country of work. The second section asked the respondents to rate the influence of each barrier of IM on all factors affecting the adoption of CTs on a three-point Likert scale (1 = Low, 3 = Medium, and 5 = High). It was also used to identify the pertinent polarity. The questionnaire was placed on online platforms such as Facebook®, LinkedIn®, and official emails.
A total of 62 responses were gathered from 14 developing countries. As a generally accepted rule, the central limit theorem is satisfied with a sample size of 30 or above [58]. Once the data were collected, they were arranged, and the responses were evaluated for reliability and consistency using basic statistical tools. Cronbach’s coefficient alpha method was used to measure the reliability and consistency of the collected data. The minimum acceptable value for Cronbach’s alpha is 0.7 [59]. The collected data had a Cronbach’s alpha value of 0.78, which represents the reliability and consistency of the data. After evaluating the collected survey data, the Relative Importance Index (RII) method was adopted to rank important relations. The RII is a statistical method to determine the ranking of different factors [18]. Equation (2) was used to calculate the RII in this study.
where
W = weight assigned to the Likert scale (ranging from 1 to 5),
A = maximum weight assigned to the scale (i.e., 5 in this study),
N = total number of respondents (i.e., 62 in this study), and
RII has minimum and maximum values of 0 and 1, respectively.
The greater the value of RII, the more important the factor or relation will be. According to Rooshdi et al. [60], RII has been categorized into five levels. The RII scores range from 0 to 0.2 as ‘Low’, 0.2 to 0.4 as ‘Medium–Low’, 0.4 to 0.6 as ‘Medium’, 0.6 to 0.8 as ‘High-Medium’, and 0.8 to 1 as ‘High’. In order to reduce the data set, relationships with RII ≥ 0.8 were considered most important in this study. The collected survey data revealed 20 relations between barriers and factors as most important (i.e., RII ≥ 0.8). Table 5 shows the final shortlisted relations of barriers and factors. The barriers were connected to the factors based on the influence matrix results. Further, the polarity was determined by the respondents and selected on the basis of a simple majority.
Table 5.
Shortlisted barriers and factors.
3.4. Stage 4
In the final stage, the shortlisted relations (as shown in Table 5) were used to develop a CLD, indicating the significant loops. The CLD in this study was developed using Vensim® software. Developing CLDs is a repetitive practice where connections among all variables are chronologically perceived and arranged using professional acumen. All eight barriers to IM, shortlisted in 20 relations, were used as top variables. All barriers were connected with other variables (factors) in the direction of impact. Each arrowhead carries a negative or positive polarity, indicating an inverse or direct relation with the next variable in the loop. The closed chains of causes and effects are called feedback loops [61]. Each loop was identified as a reinforcing or balancing loop based on its overall polarity.
The development of the CLD paved the way for the formulation of the associated SD model. The SD model was simulated using Vensim® software. The model consists of three stocks governed by flow rates (inflows and outflows) and the variables used in the CLD. Inflow and outflow equations were also developed for these three stocks from the data acquired through the survey. Stocks can be accumulated, and they depict the state of the system that generates the information upon which decisions and actions are based [61].
After the development of the SD model, simulations were run to check the behavior over time for all stocks using graphs. The model was also validated using different structural validation tests [62], such as boundary adequacy, structure, parameter, and extreme condition tests. Furthermore, for its validation, the SD model and its results were also presented to construction industry professionals for their expert opinion. Thus, experts from different construction organizations in developing countries validated the model. Finally, model results were analyzed, and conclusions were drawn based on the SD analysis and the research objectives.
3.5. Demographics of Survey Respondents
Different professionals from developing countries responded to the questionnaire survey. Most respondents belonged to the contractor (29%) and consultant (27%) organizations. Qualification-wise, 52% of responses were from M.Sc. degree holders and 19% were from Ph.D. degree holders. In addition, 31% had 6 to 10 years of professional experience, while 21% had 21 years or above of professional experience, as shown in Table 6.
Table 6.
Frequency distribution of responses.
3.6. Geographical Distribution of Responses
The survey collected 62 responses, including 29% national (Pakistan) and 71% international responses. Responses were received from many countries, including Pakistan (29%), India (23%), UAE (18%), Bangladesh (5%), Malaysia (5%), Iran (5%), Brazil (3%), Jordan (3%), Saudi Arabia (2%), Morocco (2%), Kuwait (2%), Qatar (2%), Turkey (2%), and Oman (2%), as shown in Figure 2. As the focus of the study was limited to developing countries, responses were requested only from respondents in developing countries.
Figure 2.
Geographical distribution of responses.
4. Results and Discussions
This section shows the results and analysis of the proposed SD model and provides relevant discussions. First, the CLD developed, with all its reinforcing and balancing loops, is explained. This is followed by the discussion of the SD model, with all its components and simulation graphs.
4.1. Causal Loop Diagram (CLD)
The CLD developed in this study illustrates a total of eight significant reinforcing and balancing loops, as shown in Figure 3. The reinforcing loops are marked with the alphabet ‘R’, while balancing loops are marked with ‘B’. The CLD consists of two types of variables: barriers to IM and factors affecting the adoption of CTs. All loops are identified and explained below.
Figure 3.
Causal loop diagram.
4.1.1. Reinforcing Loop R1
The loop (R1) shows that ‘Failure of information systems functionality’ decreases technical feasibility, as evident from Figure 4. A decrease in technical feasibility decreases top management support, thereby increasing complexity. Further, an increase in the complexity of the system increases the failure of information systems functionality.
Figure 4.
Loop R1.
4.1.2. Reinforcing Loop R2
The loop (R2) shows that ‘Lack of information exchange’ increases complexity, leading to a corresponding increase in security issues, as evident from Figure 5. Thus, an increase in security issues increases the lack of information exchange in CSCs.
Figure 5.
Loop R2.
4.1.3. Reinforcing Loop R3
The loop (R3), as evident from Figure 6, shows that ‘Lack of an Information Management System (IMS)’ decreases technical feasibility, which decreases top management support in construction projects. Further, decreasing top management support increases the chances of not utilizing (or a lack of) an IM system. Hence, top management support is needed to adopt and implement an IMS in CSCs.
Figure 6.
Loop R3.
4.1.4. Reinforcing Loop R4
The loop (R4), as evident from Figure 7, shows that ‘Lack of leadership skills’ decreases top management support and leads to a corresponding decrease in CEO knowledge of the project. This further leads to an increase in the lack of leadership skills.
Figure 7.
Loop R4.
4.1.5. Balancing Loop B1
The loop (B1), as evident from Figure 8, indicates that ‘Communication issues’ lead to a corresponding decrease in trust and cooperation throughout CSCs. Further, a decrease in trust and cooperation leads to increased complexity in projects, which eventually leads to a corresponding increase in communication issues.
Figure 8.
Loop B1.
4.1.6. Balancing Loop B2
The loop (B2), as evident from Figure 9, indicates that ‘Lack of information availability’ decreases trust and cooperation and increases complexity in projects. This leads to a corresponding increase in security issues and a lack of information availability. Hence, the availability of information is necessary to resolve all issues in CSCs.
Figure 9.
Loop B2.
4.1.7. Balancing Loop B3
The loop (B3), as evident from Figure 10, indicates that ‘Lack of information quality’ decreases trust and cooperation, increasing the complexity of projects. There is a corresponding increase in the lack of information quality with increased complexity. Hence, information quality also plays a role in dictating the level of complexity in projects.
Figure 10.
Loop B3.
4.1.8. Balancing Loop B4
The loop (B4), as evident from Figure 11, indicates that ‘Implementation cost’ can increase the overall cost of technology, decreasing perceived benefits and, eventually, decreasing top management support. In addition, it causes a decrease in regulatory support, which can increase the implementation cost. Therefore, to manage information in a CSC, it is important to manage the cost of technology.
Figure 11.
Loop B4.
4.2. System Dynamics Model
After the development of the CLD, the SD model was developed and simulated using Vensim® software. The SD model consists of three main components (stocks): (a) Complexity, (b) Trust and Cooperation, and (c) Top Management Support, governed by inflows and outflows. The equations used in the SD model were developed using the data collected through surveys, as previously explained. The SD model is shown in Figure 12.
Figure 12.
System dynamics model for managing information complexity.
4.3. Simulation Results and Discussion
The simulation conducted in this study represents the system’s behavior over a time period of 6 months, generally taken as the project duration for a small-scale CSC. Multiple equations were used to simulate the stocks and flows, as presented below.
Equation for the first stock (Complexity) = [(0.049 × Lack of information exchange) + (0.050 × Trust and Cooperation) + (0.050 × Top Management Support)]
Equation for the second stock (Trust and Cooperation) = [(0.051 × Lack of information quality) + (0.049 × Lack of information availability) + (0.051 × Communication issues)]
Equation for the third stock (Top Management Support) = [(0.053 × Lack of leadership skills) + (0.050 × Perceived benefits) + (0.050 × Technical feasibility)]
The analysis was performed using Vensim® software. First, the model is drawn, and all variables are added to the model in the software. Then, the graph shown in Figure 13 is obtained upon running the simulation, which depicts the results of the SD model.
Figure 13.
Simulation result of all variables.
The decrease and increase in the curve of the simulation graphs are explained subsequently. The simulation presents a behavior-over-time graph. Figure 13 shows a simulation graph of all three variables assessed in this study. There is an abrupt decrease in two variables, trust and cooperation and top management support, when these are simulated against project complexity. Therefore, it can be deduced that with increasing project complexity, the support from top management and the level of trust and cooperation among project stakeholders go down. Alternatively, by controlling project complexity, management support will increase trust and cooperation among project stakeholders.
The graph of ‘Complexity’ shows a compounding trend that implies that factors in the loop play a positive role, as shown in Figure 14. ‘Complexity’ is at a minimum at first, but with time, it increases. This increase is rapid in the initial days and then slowly eases with time till the end of the simulation period. The inflow of ‘Complexity’ consists of lack of information exchange, trust and cooperation, and top management support, which increases the complexity of the system. In order to reduce ‘Complexity,’ the impact of these variables needs to be addressed in CSCs.
Figure 14.
Simulation result of ‘Complexity’.
The ‘Trust and Cooperation’ graph shows a draining process that implies that factors in the loop play a negative role, as evident from Figure 15. ‘Trust and Cooperation’ is at a maximum at first, but with time, it decreases rapidly. This decrease is rapid in the initial days and slows down with time. The inflow of ‘Trust and Cooperation’, consisting of lack of information quality, lack of information availability, and communication issues, decreases the trust and cooperation among project stakeholders in the CSC system. In order to increase ‘Trust and Cooperation’, the impact of these variables must be addressed in the CSC.
Figure 15.
Simulation result of ‘Trust and Cooperation’.
The graph of ‘Top Management Support’ also shows a draining process that implies that factors in the loop play a negative role, as evident from Figure 16. It is at a maximum at first, but it decreases rapidly in the initial days and then slows down with time. The inflow of ‘Top Management Support’, consisting of lack of leadership skills, perceived benefits, and technical feasibility, decreases the support from top management in the CSC system. In order to increase ‘Top Management Support’, the impact of these variables must be accounted for and addressed in CSCs.
Figure 16.
Simulation result of ‘Top Management Support’.
4.4. Model Validation
An SD model addresses the problem and provides a solution for complexity in various systems and processes. In order to put confidence in a simulation model so that it shows the right behavior for the right reasons, it must be validated using different validation tests [62]. Model validation is a continuous and repetitive process. Therefore, the model must be validated from the beginning of its development until its completion. The same concept was followed in this study.
Furthermore, the model and its results were presented to different construction industry professionals to capture their expert opinion for its validation. The model was validated by fourteen (14) experts belonging to different organizations in the construction industry of developing countries. Five (5) experts were from contractor organizations, and three (3) each were from consultant, client, and academic organizations. The different validation tests performed on the SD model developed in this study are explained below:
- The boundary adequacy test is used to verify whether the essential concepts and structures addressing the problem are endogenous to the model or not [62]. The model must include all important variables that affect the system’s behavior. The exogenous variables in this study include complexity, top management support, and trust and cooperation. The endogenous variables include failure of information systems functionality, lack of information exchange, communication issues, lack of an IM system, lack of information availability, lack of information quality, implementation cost, and lack of leadership skills. After examining the SD model, it is found that all the variables are relevant and in line with the published literature.
- The structure verification test is performed to check whether the model structure is consistent with the relevant descriptive knowledge of the system [62]. The developed CLD and SD model depends on variables identified from the literature, coupled with the input of experienced industry professionals. Moreover, the influencing relationships used are also shortlisted with the help of input from experienced industry professionals. Therefore, the model structure is rational and logical and closely represents the actual CSC system.
- The parameter verification test is used to verify whether the parameters used in the model are consistent with the descriptive and numerical knowledge of the system [62]. The mathematical functions developed for linking variables in this study are based on responses from field experts, who have provided empirical and theoretical foundations for the mathematical functions. The values assigned to all parameters are sourced from existing knowledge and surveys, shown in Table 5. Further, simulations show that the model exhibits results related to published studies. Thus, the parameters of the SD model used in this study are verified.
- The extreme condition test is used to confirm the logical behavior of the model when extreme values are assigned to selected variables [62]. Extreme values are assigned to selected variables (stocks/exogenous variables), and the model-generated behavior is compared to the reference behavior of the system. Simulation results show that the model shows meaningful results even if the values are increased by 50% in the current study. Therefore, the current SD model withstands the extreme conditions test and can be used in CSCs.
5. Conclusions
The SD model reflects complex interacting systems comprising different components that apprehend information complexity in CSCs. SD is used to manage information complexity using CTs in CSCs. To understand a complex problem, it is necessary to focus on the relationships and interconnectivity in the whole system instead of focusing on the constituent parts only. The SD model provides insight into important barriers to IM and its relation to factors affecting the adoption of CTs in CSCs. It supports CSCs in predicting and analyzing the system’s behavior and managing information complexity accordingly. In order to manage information complexity, the SD approach determines the factors affecting the adoption of CTs that should be addressed to improve the CSCs in developing countries. As these factors are addressed, barriers to IM in CSCs will be reduced, and this will result in managing information more efficiently and appropriately.
This study contributes to the body of knowledge by assisting industry professionals in developing countries in understanding the dynamics of information complexity in CSCs. The SD model highlights the main factors affecting the adoption of CTs. Addressing these factors will reduce information complexity and result in better IM in construction projects. The research has practical implications, including using the SD approach to help address information complexity and the adoption of CTs in CSCs. Such adoption will enable collaboration among construction project stakeholders, empowering CSC managers to increase their productivity and performance.
The developed mechanism has successfully achieved the research objectives. These include identifying the barriers to IM and the factors affecting the adoption of CTs, finding interrelation among the barriers and the factors, and identifying the critical components instigating information complexity in CSCs. However, it must be kept in mind that the developed SD model is limited to the factors and barriers identified in the current study. The model can only facilitate the decision-making process by allowing relationships and interdependencies to explain the behavior of a complex system based on the input variables. Thus, these models cannot provide any project-specific advice to professionals. For this purpose, it is necessary to use the model in collaboration with some case-based systems to experience real-time problems occurring in CSCs and provide a practical solution. Similarly, the degree of mutual influence of factors was not captured in this study. Instead, the polarity, factors’ RII, and direction of relations were decided following the respondents’ opinions. Such influence can be captured in a future study. Further, future studies can use the developed model in real-time for various case studies and obtain relevant results. A similar study, if repeated in a developed country, may provide useful results for holistic comparisons of CSCs in developed and developing countries.
Author Contributions
Conceptualization, F.A. and K.I.A.K.; methodology, F.A., K.I.A.K. and F.U.; software, F.A. and K.I.A.K.; validation, F.A., K.I.A.K., F.U., M.A. and B.T.A.; formal analysis, F.A., K.I.A.K. and F.U.; investigation, F.A. and K.I.A.K.; resources, F.U., M.A. and B.T.A.; data curation, F.A., K.I.A.K., F.U., M.A. and B.T.A.; writing—original draft preparation, F.A. and K.I.A.K.; writing—review and editing, K.I.A.K. and F.U.; visualization, F.A. and K.I.A.K.; supervision, K.I.A.K. and F.U.; project administration, F.A., K.I.A.K., F.U., M.A. and B.T.A.; funding acquisition, M.A. and B.T.A. All authors have read and agreed to the published version of the manuscript.
Funding
This research received no external funding.
Informed Consent Statement
Not applicable.
Data Availability Statement
Data are available from the first author and can be shared upon reasonable request.
Acknowledgments
The authors would like to acknowledge the Taif University Researchers Supporting Project (number TURSP-2020/324), Taif University, Taif, Saudi Arabia, for supporting this work. The authors would like to thank the Deanship of Scientific Research at Umm Al-Qura University for supporting this work by Grant Code: (22UQU4390001DSR01).
Conflicts of Interest
The authors declare no conflict of interest.
References
- Khan, K.I.A.; Flanagan, R.; Lu, S.-L. Managing information complexity using system dynamics on construction projects. Constr. Manag. Econ. 2016, 34, 192–204. [Google Scholar] [CrossRef]
- Titus, S.; Bröchner, J. Managing information flow in construction supply chains. Constr. Innov. 2005, 5, 71–82. [Google Scholar] [CrossRef]
- Ghufran, M.; Khan, K.I.A.; Thaheem, M.J.; Nasir, A.R. Adoption of Sustainable Supply Chain Management for Performance Improvement in the Construction Industry: A System Dynamics Approach. Architecture 2021, 1, 161–182. [Google Scholar] [CrossRef]
- Sweeney, E. Managing information flows: The key to effective supply chain integration. Logist. Solut. 2006, 9, 18–21. [Google Scholar]
- Zhao, J.; Ding, S. Information Sharing in Construction Supply Chain. In Key Engineering Materials; Trans Tech Publ: Stafa-Zurich, Switzerland, 2010. [Google Scholar]
- Khattak, S.; Hussain, I.; Shah, S.; Ullah, M.; Nawaz, R.; Hussain, A. Assessment of Construction Industry from Supply Chain Perspective- Part-1. Sarhad Univ. Int. J. Basic Appl. Sci. 2013, 1, 145–149. [Google Scholar]
- Chen, Y.; Kamara, J.M. Using mobile computing for construction site information management. Eng. Constr. Archit. Manag. 2008, 15, 7–20. [Google Scholar] [CrossRef]
- Hicks, B.J.; Culley, S.J.; McMahon, C.A. A study of issues relating to information management across engineering SMEs. Int. J. Inf. Manag. 2006, 26, 267–289. [Google Scholar] [CrossRef]
- Chen, Y.; Kamara, J. The mechanisms of information communication on construction sites. Forum Ejournal 2008, 8, 1–32. [Google Scholar]
- Chen, Y.; Kamara, J.M. A framework for using mobile computing for information management on construction sites. Autom. Constr. 2011, 20, 776–788. [Google Scholar] [CrossRef]
- Ahsan, S.; El-Hamalawi, A.; Bouchlaghem, D.; Ahmad, S. Mobile technologies for improved collaboration on construction sites. Archit. Eng. Des. Manag. 2007, 3, 257–272. [Google Scholar] [CrossRef]
- Bertelsen, S. Complexity–Construction in a new Perspective. In Proceedings of the 11th Annual Conference of International Group for Lean Construction, Blacksburg, VA, USA, 22–24 July 2003. [Google Scholar]
- Ma, G.; Hao, K.; Xiao, Y.; Zhu, T. Critical chain design structure matrix method for construction project scheduling under rework scenarios. Math. Probl. Eng. 2019, 2019, 1595628. [Google Scholar] [CrossRef]
- Abu-Reishah, L.; Hiyassat, M.A. The severity of design-construction interface risks in Jordanian construction industry. Int. J. Constr. Manag. 2021, 1–9. [Google Scholar] [CrossRef]
- Sterman, J.D. System dynamics modeling: Tools for learning in a complex world. Calif. Manag. Rev. 2001, 43, 8–25. [Google Scholar] [CrossRef]
- Dangerfield, B.; Green, S.; Austin, S. Understanding construction competitiveness: The contribution of system dynamics. Constr. Innov. 2010, 10, 408–420. [Google Scholar] [CrossRef] [Green Version]
- Ullah, F.; Sepasgozar, S.M. Key factors influencing purchase or rent decisions in smart real estate investments: A system dynamics approach using online forum thread data. Sustainability 2020, 12, 4382. [Google Scholar] [CrossRef]
- Rasul, N.; Malik, M.S.A.; Bakhtawar, B.; Thaheem, M.J. Risk assessment of fast-track projects: A systems-based approach. Int. J. Constr. Manag. 2021, 21, 1099–1114. [Google Scholar] [CrossRef]
- Thaheem, M.J.; Sepasgozar, S.M.; Forcada, N. System dynamics model to determine concession period of PPP infrastructure projects: Overarching effects of critical success factors. J. Leg. Aff. Disput. Resolut. Eng. Constr. 2018, 10, 04518022. [Google Scholar]
- Chen, Y.; Kamara, J. Managing construction site information using mobile computing. In Proceedings of the Joint International Conference on Construction Culture, Innovation and Management (CCIM), Dubai, United Arab Emirates, 26–29 November 2006. [Google Scholar]
- Bowden, S.; Dorr, A.; Thorpe, A.; Anumba, C. Mapping site processes for the introduction of mobile IT. In Proceedings of the ECPPM: European Conferences on Product and Process Modeling in the Building Industry, Istanbul, Turkey, 8–10 September 2004; pp. 491–498. [Google Scholar] [CrossRef]
- Abidoye, R.; Ayub, B. Systematic Literature Review to Identify the Critical Success Factors of the Build-to-Rent Housing Model. Buildings 2022, 12, 171. [Google Scholar] [CrossRef]
- Ullah, F. A beginner’s guide to developing review-based conceptual frameworks in the built environment. Architecture 2021, 1, 5–24. [Google Scholar] [CrossRef]
- Jahan, S.; Khan, K.I.A.; Thaheem, M.J.; Alqurashi, M.; Alsulami, B.T. Modeling Profitability-Influencing Risk Factors for Construction Projects: A System Dynamics Approach. Buildings 2022, 12, 701. [Google Scholar] [CrossRef]
- Brown, S.A.; Dennis, A.R.; Venkatesh, V. Predicting collaboration technology use: Integrating technology adoption and collaboration research. J. Manag. Inf. Syst. 2010, 27, 9–54. [Google Scholar] [CrossRef]
- Sepasgozar, S.M.; Wang, C. A systematic review of smart real estate technology: Drivers of, and barriers to, the use of digital disruptive technologies and online platforms. Sustainability 2018, 10, 3142. [Google Scholar]
- Ullah, F.; Al-Turjman, F. A conceptual framework for blockchain smart contract adoption to manage real estate deals in smart cities. Neural Comput. Appl. 2021, 1–22. [Google Scholar] [CrossRef]
- Tang, X.; Wang, M.; Wang, Q.; Guo, J.; Zhang, J. Benefits of Terrestrial Laser Scanning for Construction QA/QC: A Time and Cost Analysis. J. Manag. Eng. 2022, 38, 05022001. [Google Scholar] [CrossRef]
- Ullah, F.; Sepasgozar, S.M. A Study of Information Technology Adoption for Real-Estate Management: A System Dynamic Model, in Innovative Production and Construction: Transforming Construction through Emerging Technologies; World Scientific: Singapore, 2019; pp. 469–486. [Google Scholar]
- Feng, Y. System dynamics modeling for supply chain information sharing. Phys. Procedia 2012, 25, 1463–1469. [Google Scholar] [CrossRef]
- Metcalf, S.S.; Kum, S.S. System Dynamics. In International Encyclopedia of Geography: People, the Earth, Environment and Technology: People, the Earth, Environment and Technology; Wiley-Blackwell: Hoboken, NJ, USA, 2016; pp. 1–11. [Google Scholar]
- Madenas, N.; Tiwari, A.; Turner, C.; Peachey, S. An analysis of supply chain issues relating to information flow during the automotive product development. J. Manuf. Technol. Manag. 2015, 26, 1158–1176. [Google Scholar] [CrossRef]
- Sheriff, A.; Bouchlaghem, D.; El-Hamalawi, A.; Yeomans, S. Information management in UK-based architecture and engineering organizations: Drivers, constraining factors, and barriers. J. Manag. Eng. 2011, 28, 170–180. [Google Scholar] [CrossRef] [Green Version]
- Craig, N.; Sommerville, J. Information management systems on construction projects: Case reviews. Rec. Manag. J. 2006, 16, 131–148. [Google Scholar] [CrossRef]
- Gyampoh-Vidogah, R.; Moreton, R.; Proverbs, D. Implementing information management in construction: Establishing problems, concepts and practice. Constr. Innov. 2003, 3, 157–173. [Google Scholar] [CrossRef]
- Ahuja, R.; Sawhney, A.; Jain, M.; Arif, M.; Rakshit, S. Factors influencing BIM adoption in emerging markets–the case of India. Int. J. Constr. Manag. 2020, 20, 65–76. [Google Scholar] [CrossRef]
- Alrousan, M.K.; Jones, E. A conceptual model of factors affecting e-commerce adoption by SME owner/managers in Jordan. Int. J. Bus. Inf. Syst. 2016, 21, 269–308. [Google Scholar] [CrossRef]
- Wang, G.; Liu, Z.; Wang, H. Key factors affecting BIM adoption is China based on TOE&RC. In Proceedings of the International Conference on Mechanics, Materials and Structural Engineering (ICMMSE 2016), Jeju Island, Korea, 18–20 March 2016; Atlantis Press: Paris, France, 2016; pp. 237–242. [Google Scholar]
- Lee, S.L.; Ainin, S.; Dezdar, S.; Mallasi, H. Electronic data interchange adoption from technological, organisational and environmental perspectives. Int. J. Bus. Inf. Syst. 2015, 18, 299–320. [Google Scholar] [CrossRef]
- Safari, F.; Safari, N.; Hasanzadeh, A.; Ghatari, A.R. Factors affecting the adoption of cloud computing in small and medium enterprises. Int. J. Bus. Inf. Syst. 2015, 20, 116–137. [Google Scholar] [CrossRef]
- Morgan, L.; Conboy, K. Factors affecting the adoption of cloud computing: An exploratory study. In Proceedings of the 21st European Conference on Information Systems 2013 (ECIS), Utrecht, The Netherlands, 5–8 June 2010. [Google Scholar]
- Al-Alawi, A.I.; Al-Ali, F.M. Factors affecting e-commerce adoption in SMEs in the GCC: An empirical study of Kuwait. Res. J. Inf. Technol. 2015, 7, 1–21. [Google Scholar] [CrossRef]
- Alshamaila, Y.; Papagiannidis, S.; Li, F. Cloud computing adoption by SMEs in the north east of England: A multi-perspective framework. J. Enterp. Inf. Manag. 2013, 26, 250–275. [Google Scholar] [CrossRef] [Green Version]
- Low, C.; Chen, Y.; Wu, M. Understanding the determinants of cloud computing adoption. Ind. Manag. Data Syst. 2011, 111, 1006–1023. [Google Scholar] [CrossRef] [Green Version]
- Bao, J.; Sun, X. A conceptual model of factors affecting e-commerce adoption by SMEs in China. In Proceedings of the 2010 International Conference on Management of e-Commerce and e-Government, Chengdu, China, 23–24 October 2010; pp. 172–175. [Google Scholar]
- Jain, J.; Dangayach, G.; Agarwal, G.; Banerjee, S. Supply chain management: Literature review and some issues. J. Stud. Manuf. 2010, 15. [Google Scholar] [CrossRef]
- Chong, A.Y.-L.; Lin, B.; Ooi, K.-B.; Raman, M. Factors affecting the adoption level of c-commerce: An empirical study. J. Comput. Inf. Syst. 2009, 50, 13–22. [Google Scholar]
- Elbertsen, L.; van Reekum, R. To ERP or not to ERP? Factors influencing the adoption decision. Int. J. Manag. Enterp. Dev. 2008, 5, 310–330. [Google Scholar]
- Shah Alam, S.; Ali, M.Y.; Jani, M.F.M. An empirical study of factors affecting electronic commerce adoption among SMEs in Malaysia. J. Bus. Econ. Manag. 2011, 12, 375–399. [Google Scholar] [CrossRef] [Green Version]
- Ding, Z.; Zuo, J.; Wu, J.; Wang, J. Key factors for the BIM adoption by architects: A China study. Eng. Constr. Archit. Manag. 2015, 22, 732–748. [Google Scholar] [CrossRef]
- Liu, R.; Issa, R.; Olbina, S. Factors influencing the adoption of building information modeling in the AEC Industry. In Proceedings of the International Conference on Computing in Civil and Building Engineering, Nottingham, UK, 30 June–2 July 2010; pp. 139–145. [Google Scholar]
- Usman, N.; Said, I. Key Factors that Affects Adoption of Technology in the Nigerian Construction Firms: A Theoretical Framework. Int. J. Account. Bus. Manag. 2014, 2, 26–38. [Google Scholar]
- Abubakar, M.; Ibrahim, Y.; Kado, D.; Bala, K. Contractors′ Perception of the Factors Affecting Building Information Modelling (BIM) Adoption in the Nigerian Construction Industry. In Proceedings of the 2014 International Conference on Computing in Civil and Building Engineering, Orlando, FL, USA, 23–25 June 2014; pp. 167–178. Available online: https://itc.scix.net/pdfs/w78-2014-paper-022.pdf (accessed on 1 May 2022).
- Ghobakhloo, M.; Arias-Aranda, D.; Benitez-Amado, J. Adoption of e-commerce applications in SMEs. Ind. Manag. Data Syst. 2011, 111, 1238–1269. [Google Scholar] [CrossRef]
- Mehran, D. Exploring the Adoption of BIM in the UAE Construction Industry for AEC Firms. Procedia Eng. 2016, 145, 1110–1118. [Google Scholar] [CrossRef] [Green Version]
- Ayub, B.; Siddiqui, S.Q.; Thaheem, M.J. A review of public-private partnership: Critical factors of concession period. J. Financ. Manag. Prop. Constr. 2016, 21, 1366–4387. [Google Scholar]
- Ullah, F.; Thaheem, M.J. Concession period of public private partnership projects: Industry–academia gap analysis. Int. J. Constr. Manag. 2018, 18, 418–429. [Google Scholar] [CrossRef]
- Chan, A.P.C.; Darko, A.; Olanipekun, A.O.; Ameyaw, E.E. Critical barriers to green building technologies adoption in developing countries: The case of Ghana. J. Clean. Prod. 2018, 172, 1067–1079. [Google Scholar] [CrossRef]
- Wang, J.; Yu, B.; Tam, V.W.; Li, J.; Xu, X. Critical factors affecting willingness of design units towards construction waste minimization: An empirical study in Shenzhen, China. J. Clean. Prod. 2019, 221, 526–535. [Google Scholar] [CrossRef]
- Rooshdi, R.R.R.M.; Majid, M.Z.A.; Sahamir, S.R.; Ismail, N.A.A. Relative importance index of sustainable design and construction activities criteria for green highway. Chem. Eng. Trans. 2018, 63, 151–156. [Google Scholar]
- Sterman, J.D. Business Dynamics: Systems Thinking and Modeling for a Complex World; McGraw-Hill: New York, NY, USA, 2000. [Google Scholar]
- Qudrat-Ullah, H.; Seong, B.S. How to do structural validity of a system dynamics type simulation model: The case of an energy policy model. Energy Policy 2010, 38, 2216–2224. [Google Scholar] [CrossRef]
Publisher’s Note: MDPI stays neutral with regard to jurisdictional claims in published maps and institutional affiliations. |
© 2022 by the authors. Licensee MDPI, Basel, Switzerland. This article is an open access article distributed under the terms and conditions of the Creative Commons Attribution (CC BY) license (https://creativecommons.org/licenses/by/4.0/).















