Financial Contract Administration in Construction via Cryptocurrency Blockchain and Smart Contract: A Proof of Concept
Abstract
:1. Introduction
1.1. Blockchain, Smart Contract, and Cryptocurrency Mechanism
1.2. Blockchain, Smart Contract, and Cryptocurrency in Construction Industry
1.3. Research Problem
1.4. Research Aim and Objective
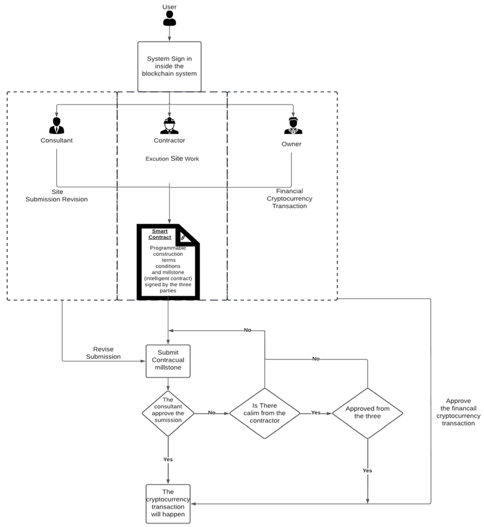
2. Methodology
2.1. Model Features
2.2. Model Development and Testing
2.2.1. System Design
2.2.2. Model Creation Tool
3. Case Study and Results
4. Performance Evaluation
4.1. Storage Size
4.2. Latency Performance Test
5. Discussion
6. Conclusions
Author Contributions
Funding
Institutional Review Board Statement
Informed Consent Statement
Data Availability Statement
Conflicts of Interest
Appendix A
| Algorithm A1: Blockchain |
| Let P be the project; Let C be the contract; Let a be the activity; Let NT be the notification; Let CL be the claim; If input (P or C or a or CL), then Start mining: Proof ← ProofWork(prevProof); Sha256_hashFunction (TimeStamp, PreviousHash, Proof, transactions, description) Block.add_transaction(node_address, receiver, amount) Block.create(proof, PreviousHash, input (p or c or a or CL)); Send (NT); End if |
| Algorithm A2: Admin Consultant |
| Let A be the user admin; Let P be the project; Let m be the number of projects; Let a be the activity of the project; Let n be the number of activities; Let C be the contract; m ← 1; Repeat Pm.create(P.name, P.address, P.owner) Execute Algorithm A1 to mine the block; C.create(C.name, C.amount, C.date, C.Type, C.parties, C.penalty, C.status) Execute Algorithm A1 to mine the block; For all a in n do an . create(a.name, a.project, a.price, a.duration, a.startDate, a.finishDate, a.status, a.approved, a.delays) Execute Algorithm A1 to mine the block; End for Iteration = iteration + 1; until m> maxprojects; |
| Algorithm A3: Consultant |
| Let C be the contract; Get a notification from the contractor about activity completion; If C.activity = done, then set activity = approved; Execute Algorithm A1 to mine the block; endif |
| Algorithm A4: Owner |
| Get a notification about approved activity; Let C be the contract; Let a be the activity; Let R be the retention; If a.approved = approved, then PayActivityAmount(); Execute Algorithm A1 mine the block; endif If C.Status = done, then ContractorCredit = C.amount*R; Execute Algorithm A1 to mine the block; endif |
| Project Data Collection | |
|---|---|
| Project type | Villa |
| Location | Cairo, Egypt |
| Number of floors | 2 |
| Project category | Residential |
| Scope of work | Concrete, electrical, plumbing and finishing works |
| Contract type | Lump Sum (FIDIC-Silver Book) |
| Delivery system | Design-Bid-Build |
| Project start date | 14 April 2021 |
| Project duration | 5-month |
| Monthly milestones number | 5 |
| Cryptocurrency | Unicoin |
| Contract price (EGP) | 17,870,320.07 |
| Contract price (Unicoin) | 38 |
References
- Erkens, D.H.; Hung, M.; Matos, P. Corporate Governance in the 2007–2008 Financial Crisis: Evidence from Financial Institutions Worldwide. J. Corp. Fin. 2012, 18, 389–411. [Google Scholar] [CrossRef]
- Golosova, J.; Romanovs, A. The Advantages and Disadvantages of the Blockchain Technology. In Proceedings of the 2018 IEEE 6th Workshop on Advances in Information, Electronic and Electrical Engineering (AIEEE), Vilnius, Lithuania, 8–10 November 2018; pp. 1–6. [Google Scholar]
- Besley, T.; Coate, S. Centralized versus Decentralized Provision of Local Public Goods: A Political Economy Approach. J. Pub. Econ. 2003, 27, 2611–2637. [Google Scholar] [CrossRef]
- Nakamoto, S. Bitcoin: A Peer-to-Peer Electronic Cash System. 2009. Available online: https://bitcoin.org/bitcoin.pdf (accessed on 25 June 2022).
- Wattenhofer, R. The Science of the Blockchain, 1st ed.; Inverted Forest Publishing, 2016; ISBN 978-1-5227-5183-0. [Google Scholar]
- Bayer, D.; Haber, S.; Stornetta, W.S. Improving the Efficiency and Reliability of Digital Time-Stamping. In Sequences II; Capocelli, R., De Santis, A., Vaccaro, U., Eds.; Springer New York: New York, NY, USA, 1993; pp. 329–334. ISBN 978-1-4613-9325-2. [Google Scholar]
- Christidis, K.; Devetsikiotis, M. Blockchains and Smart Contracts for the Internet of Things; IEEE: Manhattan, NY, USA, 2016; Volume 4, p. 12. [Google Scholar]
- Crosby, M. BlockChain Technology: Beyond Bitcoin. 2016. Available online: http://scet.berkeley.edu/wp-content/uploads/AIR-2016-Blockchain.pdf (accessed on 25 June 2022).
- Nofer, M.; Gomber, P.; Hinz, O.; Sciereck, D. Blockchain. Bus. Inf. Syst. Eng. 2017, 59, 183–187. [Google Scholar] [CrossRef]
- Martino, R.; Cilardo, A. Designing a SHA-256 Processor for Blockchain-Based IoT Applications. Internet Things 2020, 11, 100254. [Google Scholar] [CrossRef]
- Valdeolmillos, D.; Mezquita, Y.; González-Briones, A.; Prieto, J.; Corchado, J.M. Blockchain Technology: A Review of the Current Challenges of Cryptocurrency. In Proceedings of the Blockchain and Applications, L’Aquila, Italy, 17–19 June 2020; Prieto, J., Das, A.K., Ferretti, S., Pinto, A., Corchado, J.M., Eds.; Springer International Publishing: Cham, Switzerland, 2020; pp. 153–160. [Google Scholar]
- Sayeed, S.; Marco-Gisbert, H.; Caira, T. Smart Contract: Attacks and Protections. IEEE Access 2020, 8, 24416–24427. [Google Scholar] [CrossRef]
- Al-Jaroodi, J.; Mohamed, N. Blockchain in Industries: A Survey. IEEE Access 2019, 7, 36500–36515. [Google Scholar] [CrossRef]
- Mettler, M. Blockchain Technology in Healthcare: The Revolution Starts Here. In Proceedings of the 2016 IEEE 18th International Conference on e-Health Networking, Applications and Services (Healthcom), Munich, Germany, 14–17 September 2016; pp. 1–3. [Google Scholar]
- Azaria, A.; Ekblaw, A.; Vieira, T.; Lippman, A. MedRec: Using Blockchain for Medical Data Access and Per-mission Management. In Proceedings of the 2016 2nd International Conference on Open and Big Data (OBD), Vienna, Austria, 22–24 August 2016; pp. 25–30. [Google Scholar]
- Andoni, M.; Robu, V.; Flynn, D.; Abram, S.; Geach, D.; Jenkins, D.; McCallum, P.; Peacock, A. Blockchain Technology in the Energy Sector: A Systematic Review of Challenges and Opportunities. Renew. Sustain. Energy Rev. 2019, 100, 143–174. [Google Scholar] [CrossRef]
- Wang, X.; Yang, W.; Noor, S.; Chen, C.; Guo, M.; van Dam, K.H. Blockchain-Based Smart Contract for Energy Demand Management. Energy Proc. 2019, 158, 2719–2724. [Google Scholar] [CrossRef]
- Gatteschi, V.; Lamberti, F.; Demartini, C.; Pranteda, C.; Santamaría, V. Blockchain and Smart Contracts for Insurance: Is the Technology Mature Enough? Future Internet 2018, 10, 20. [Google Scholar] [CrossRef] [Green Version]
- Wang, W.; Chen, Y.; Zhang, S.; Wang, Y. Contractual Complexity in Construction Projects: Conceptualization, Operationalization, and Validation. Project Manag. J. 2018, 49, 46–61. [Google Scholar] [CrossRef]
- Klinger, M.; Susong, M. The Construction Project: Phases, People, Terms, Paperwork, Processes; American Bar Association: Saratoga Springs, NY, USA, 2006; ISBN 978-1-59031-757-0. [Google Scholar]
- Mason, J. Intelligent Contracts and the Construction Industry. J. Leg. Aff. Dispute Resolut. Eng. Constr. 2017, 9, 04517012. [Google Scholar] [CrossRef] [Green Version]
- Yoon, J.H.; Pishdad-Bozorgi, P. State-of-the-Art Review of Blockchain-Enabled Construction Supply Chain. J. Constr. Eng. Manag. 2022, 148, 03121008. [Google Scholar] [CrossRef]
- Wang, Z.; Wang, T.; Hu, H.; Gong, J.; Ren, X.; Xiao, Q. Blockchain-Based Framework for Improving Supply Chain Traceability and Information Sharing in Precast Construction. Automat. Constr. 2020, 111, 103063. [Google Scholar] [CrossRef]
- Tezel, A.; Febrero, P.; Papadonikolaki, E.; Yitmen, I. Insights into Blockchain Implementation in Construction: Models for Supply Chain Management. J. Manag. Eng. 2021, 37, 04021038. [Google Scholar] [CrossRef]
- Hijazi, A.A.; Perera, S.; Calheiros, R.N.; Alashwal, A. Rationale for the Integration of BIM and Blockchain for the Construction Supply Chain Data Delivery: A Systematic Literature Review and Validation through Focus Group. J. Constr. Eng. Manag. 2021, 147, 03121005. [Google Scholar] [CrossRef]
- Elghaish, F.; Abrishami, S.; Hosseini, M.R. Integrated Project Delivery with Blockchain: An Automated Financial System. Automat. Constr. 2020, 114, 103182. [Google Scholar] [CrossRef]
- Das, M.; Luo, H.; Cheng, J.C.P. Securing Interim Payments in Construction Projects through a Blockchain-Based Framework. Automat. Constr. 2020, 118, 103284. [Google Scholar] [CrossRef]
- Kiu, M.S.; Chia, F.C.; Wong, P.F. Exploring the Potentials of Blockchain Application in Construction Industry: A Systematic Review. Int. J. Constr. Manag. 2020, 1–10. [Google Scholar] [CrossRef]
- Shen, C.; Pena-Mora, F. Blockchain for Cities—A Systematic Literature Review. IEEE Access 2018, 6, 76787–76819. [Google Scholar] [CrossRef]
- Perera, S.; Nanayakkara, S.; Rodrigo, M.N.N.; Senaratne, S.; Weinand, R. Blockchain Technology: Is It Hype or Real in the Construction Industry? J. Ind. Inform. Integr. 2020, 17, 100125. [Google Scholar] [CrossRef]
- Yang, R.; Wakefield, R.; Lyu, S.; Jayasuriya, S.; Han, F.; Yi, X.; Yang, X.; Amarasinghe, G.; Chen, S. Public and Private Blockchain in Construction Business Process and Information Integration. Automat. Constr. 2020, 118, 103276. [Google Scholar] [CrossRef]
- Chong, H.-Y.; Diamantopoulos, A. Integrating Advanced Technologies to Uphold Security of Payment: Data Flow Diagram. Automat. Constr. 2020, 114, 103158. [Google Scholar] [CrossRef]
- Luo, H.; Das, M.; Wang, J.; Cheng, J.C.P. Construction Payment Automation through Smart Contract-Based Blockchain Framework. In Proceedings of the 36th International Symposium on Automation and Robotics in Construction, Banff, AB, Canada, 24 May 2019. [Google Scholar]
- Ye, X.; König, M. Framework for Automated Billing in the Construction Industry Using BIM and Smart Contracts. In Proceedings of the 18th International Conference on Computing in Civil and Building Engineering, São Paulo, Brazil, 18–20 August 2020; Toledo Santos, E., Scheer, S., Eds.; Springer International Publishing: Cham, Switzerland, 2021; pp. 824–838. [Google Scholar]
- Das, M.; Tao, X.; Cheng, J.C.P. BIM Security: A Critical Review and Recommendations Using Encryption Strategy and Blockchain. Automat. Constr. 2021, 126, 103682. [Google Scholar] [CrossRef]
- Sheng, D.; Ding, L.; Zhong, B.; Love, P.E.D.; Luo, H.; Chen, J. Construction Quality Information Management with Blockchains. Automat. Constr. 2020, 120, 103373. [Google Scholar] [CrossRef]
- Rodrigo, M.; Perera, S.; Senaratne, S.; Jin, X. Potential Application of Blockchain Technology for Embodied Carbon Estimating in Construction Supply Chains. Buildings 2020, 10, 140. [Google Scholar] [CrossRef]
- Shojaei, A.; Flood, I.; Moud, H.I.; Hatami, M.; Zhang, X. An Implementation of Smart Contracts by Integrating BIM and Blockchain. In Proceedings of the Future Technologies Conference (FTC), San Francisco, CA, USA, 24–25 October 2019; Arai, K., Bhatia, R., Kapoor, S., Eds.; Springer International Publishing: Cham, Switezerland, 2020; pp. 519–527. [Google Scholar]
- Wu, H.; Zhong, B.; Li, H.; Guo, J.; Wang, Y. On-Site Construction Quality Inspection Using Blockchain and Smart Contracts. J. Manag. Eng. 2021, 37, 04021065. [Google Scholar] [CrossRef]
- Erol, I.; Ar, I.M.; Peker, I. Scrutinizing Blockchain Applicability in Sustainable Supply Chains through an Integrated Fuzzy Multi-Criteria Decision Making Framework. Appl. Soft Comput. 2022, 116, 108331. [Google Scholar] [CrossRef]
- Lu, W.; Li, X.; Xue, F.; Zhao, R.; Wu, L.; Yeh, A.G.O. Exploring Smart Construction Objects as Blockchain Oracles in Construction Supply Chain Management. Automat. Constr. 2021, 129, 103816. [Google Scholar] [CrossRef]
- Xiong, F.; Xiao, R.; Ren, W.; Zheng, R.; Jiang, J. A Key Protection Scheme Based on Secret Sharing for Blockchain-Based Construction Supply Chain System. IEEE Access 2019, 7, 126773–126786. [Google Scholar] [CrossRef]
- Zhu, L.; Wu, Y.; Gai, K.; Choo, K.-K.R. Controllable and Trustworthy Blockchain-Based Cloud Data Management. Fut. Generat. Comp. Syst. 2019, 91, 527–535. [Google Scholar] [CrossRef]
- Boonpheng, A. Blockchain Technology and Cryptocurrency Are Database for Contract Management in Construction Engineering. Construction Engineering; IAEME Publication: Tamil Nadu, India, 2013. [Google Scholar]
- Das, M.; Tao, X.; Cheng, J.C.P. A Secure and Distributed Construction Document Management System Using Blockchain. In Proceedings of the 18th International Conference on Computing in Civil and Building Engineering, San Francisco, CA, USA, 24–25 October 2019; Toledo Santos, E., Scheer, S., Eds.; Springer International Publishing: Cham, Switzerland, 2021; pp. 850–862. [Google Scholar]
- Das, M.; Tao, X.; Liu, Y.; Cheng, J.C.P. A Blockchain-Based Integrated Document Management Framework for Construction Applications. Automat. Constr. 2022, 133, 104001. [Google Scholar] [CrossRef]
- Larson, E. Project Partnering: Results of Study of 280 Construction Projects. J. Manag. Eng. 1995, 11, 30–35. [Google Scholar] [CrossRef]
- FIDIC. EPC/Turnkey Contract 2nd Ed (2017 Silver Book). International Federation of Consulting Engineers. Available online: https://fidic.org/books/epcturnkey-contract-2nd-ed-2017-silver-book (accessed on 29 March 2022).
- Mahmudnia, D.; Arashpour, M.; Yang, R. Blockchain in Construction Management: Applications, Advantages and Limitations. Automat. Constr. 2022, 140, 104379. [Google Scholar] [CrossRef]
- Savelyev, A. Contract Law 2.0: ‘Smart’ Contracts as the Beginning of the End of Classic Contract Law. Inform. Commun. Technol. Law 2017, 26, 116–134. [Google Scholar] [CrossRef]
- Gurgun, A.P.; Koc, K. Administrative Risks Challenging the Adoption of Smart Contracts in Construction Projects. ECAM 2022, 29, 989–1015. [Google Scholar] [CrossRef]
- Ko, T.; Lee, J.; Ryu, D. Blockchain Technology and Manufacturing Industry: Real-Time Transparency and Cost Savings. Sustainability 2018, 10, 4274. [Google Scholar] [CrossRef] [Green Version]
- Gurgun, A.P.; Genc, M.I.; Koc, K.; Arditi, D. Exploring the Barriers against Using Cryptocurrencies in Managing Construction Supply Chain Processes. Buildings 2022, 12, 357. [Google Scholar] [CrossRef]
- Yazdinejad, A.; HaddadPajouh, H.; Dehghantanha, A.; Parizi, R.M.; Srivastava, G.; Chen, M.-Y. Cryptocurrency Malware Hunting: A Deep Recurrent Neural Network Approach. Appl. Soft Comput. 2020, 96, 106630. [Google Scholar] [CrossRef]
- Borges, T.A.; Neves, R.F. Ensemble of Machine Learning Algorithms for Cryptocurrency Investment with Different Data Resampling Methods. Appl. Soft Comput. 2020, 90, 106187. [Google Scholar] [CrossRef]
- Pongnumkul, S.; Siripanpornchana, C.; Thajchayapong, S. Performance Analysis of Private Blockchain Plat-forms in Varying Workloads. In Proceedings of the 2017 26th International Conference on Computer Com-munication and Networks (ICCCN), Vancouver, BC, Canada, 31 July–3 August 2017; IEEE: Vancouver, BC, Canada, 2017; pp. 1–6. [Google Scholar]
- Panwar, A.; Bhatnagar, V. Analyzing the Performance of Data Processing in Private Blockchain Based Distributed Ledger. J. Inform. Optimizat. Sci. 2020, 41, 1407–1418. [Google Scholar] [CrossRef]
- Monrat, A.A.; Schelen, O.; Andersson, K. Performance Evaluation of Permissioned Blockchain Platforms. In Proceedings of the 2020 IEEE Asia-Pacific Conference on Computer Science and Data Engineering (CSDE), Gold Coast, Australia, 16–18 December 2020; IEEE: Gold Coast, Australia, 2020; pp. 1–8. [Google Scholar]
- Alp, N.; Stack, B. Scope Management and Change Control Process Study for Project-Based Companies in the Construction and Engineering Industries. In Proceedings of the 2012 Proceedings of PICMET ’12: Technology Management for Emerging Technologies, Vancouver, BC, Canada, 29 July–2 August July 2012; pp. 2427–2436. [Google Scholar]
- Liu, F.; Li, Y.; Li, B.; Li, J.; Xie, H. Bitcoin Transaction Strategy Construction Based on Deep Reinforcement Learning. Appl. Soft Comput. 2021, 113, 107952. [Google Scholar] [CrossRef]
- Adel, K.; Elhakeem, A.; Marzouk, M. Chatbot for Construction Firms Using Scalable Blockchain Network. Automat. Constr. 2022, 141, 104390. [Google Scholar] [CrossRef]
- Adel, K.; Elhakeem, A.; Marzouk, M. Decentralizing Construction AI Applications Using Blockchain Technology. Expert Syst. Applicat. 2022, 194, 116548. [Google Scholar] [CrossRef]
- Wang, N.; Xu, H.; Xu, F.; Cheng, L. The Algorithmic Composition for Music Copyright Protection under Deep Learning and Blockchain. Appl. Soft Comput. 2021, 112, 107763. [Google Scholar] [CrossRef]
- Liu, H.; Chen, Y. Using Blockchain Technology in IoT Manufacture Environment for Intelligence Prediction. Soft Comput. 2021. [Google Scholar] [CrossRef]












| Work Area | Reference | Blockchain Platform | Main Findings |
|---|---|---|---|
| Payment management | M. Das, et al. [27] | Ethereum | Provided a different security property such as confidentiality and authenticity of data and users for interim payments. |
| F. Elghaish, et al. [26] | Hyperledger | Solved the existing financial barriers for financial inside IPD for AEC industry. | |
| R. Yang et al. [31] | Hyperledger and Ethereum | Finds benefits and challenges of adopting private and public blockchain technologies in the construction domain. | |
| H.-Y. Chong and A. Diamantopoulos [32] | - | Developed a framework that integrates with smart sensors, oracles, BIM, blockchain technology, and smart contracts for the security of payment. | |
| H. Luo et al. [33] | Hyperledger | Developed security of the payment information integrity in a multi-party environment. | |
| Chaining quality and building information | J. Mason [21] | - | Provided a potential of using the blockchain and smart contract as part of the BIM revolution. |
| Amer A. Hijazi, et al. [25] | - | Analyzed construction supply chain data delivery challenges to produce a rationale for the integration of BIM and blockchain enabling a reliable digital deliverable. | |
| X. Ye and M. König [34] | - | Developed a framework of billing model with BIM for the construction works parameters. | |
| M. Das et al. [35] | BIM platform based on blockchain | Developed a blockchain-based framework to document BIM changes. | |
| D. Sheng et al. [36] | Hyperledger | Built a prototype framework for decentralizing the management of quality information. | |
| M. Rodrigo et al. [37] | - | Analyzed the suitability of blockchain systems for embodied carbon estimating documents in construction supply chains. | |
| A. Shojaei et al. [38] | Hyperledger | Found out the integration of smart contracts with BIM. | |
| H. Wu et al. [39] | Hyperledger | Developed a prototype for construction quality inspection based on the integration of Internet of things (IoT). | |
| Supply chain management | H. Yoon and P. Pishdad-Bozorgi [22] | - | Provided a literature review for points of Knowlagent gaps in the construction supply chain. |
| Z. Wang, et al. [23] | BIMF-PSC | Presented a framework for construction precast supply chain | |
| A. Tezel, et al. [24] | Ethereum. | Introduced an empirical discussion on supply chain management applications of blockchain for construction by collecting feedback | |
| I. Erol et al. [40] | - | Target to investigate the most feasible functions of a sustainable supply chain for potential blockchain implementations by using Fuzzy modeling. | |
| W. Lu et al. [41] | Blockchain oracles | Presented a creative solution that exploits smart construction objects for the supply chain by using Blockchain oracles based. | |
| F. Xiong et al. [42] | - | Produced a private-key distribution protocol to prove secure and feasible both in theoretical and experimental analysis of the construction supply chain. | |
| Contract and electronic document management | M. S. Kiu et al. [28] | - | Analyzed the shorting of blockchain research in the contract administration area. |
| Charles Shen and Feniosky Pena-Mora [29] | - | Analyzed the usage of blockchain and smart contracts in different sectors in smart cities. | |
| Srinath Perera et al. [30] | - | Reviewed literature on blockchain in Industry 4.0 for construction document control. | |
| L. Zhu et al. [43] | - | Creates a scheme for controlling documents with cloud data management to reduce the lack of control on the posted ledgers. | |
| A. Boonpheng [44] | - | Studied blockchain technology and cryptocurrency as a database to see the suitability of usage of the blockchain for different areas in the construction industry. | |
| M. Das et al. [45,46] | Hyperledger | Developed framework for construction data management high-performance blockchain prototype. |
| Progress (%) | Month | Milestone Name | Milestone ID | Milestone Value (EGP) |
|---|---|---|---|---|
| 10 | 1 | Excavation | A | 1,787,032 |
| 20 | 2 | Concrete work 1st floor | B | 3,574,064 |
| 35 | 3 | Concrete work 2nd floor | C | 6,254,612 |
| 30 | 4 | Plumbing and electrical work | D | 5,361,096 |
| 5 | 5 | Masonry works and Finishing | E | 893,516 |
| Retention | Month | Milestone | Invoice (EGP) | Invoice (Unicoin) | Payment (EGP) | Payment (Unicoin) |
|---|---|---|---|---|---|---|
| 10% | 1 | 1,787,032.00 | 4 | - | - | |
| 2 | A | 3,574,064.00 | 8 | 1,608,328.86 | 3.6 | |
| 3 | B | 6,254,612.00 | 13 | 3,216,657.72 | 7.2 | |
| 4 | C | 5,361,096.00 | 11 | 5,629,151.01 | 11.7 | |
| 5 | D | 893,516.00 | 2 | 4,824,986.58 | 9.9 | |
| 6 | E | - | - | 804,164.43 | 1.8 | |
| Retention for the project 10% | 1,787,032.07 | 3.8 | ||||
| Contract price | 17,870,320.07 | 38 | ||||
| Notify Id | Notification | Contract Name | Time-Stamp | Identity | Username |
|---|---|---|---|---|---|
| 1 | Project: Villa is added. | - | 18 February 2022 | Owner | Owner |
| 2 | Contract_name: Villa is added to project: Villa. | Villa | 18 February 2022 | Consultant | Consultant |
| 177 | Activity: A is added to contract: Villa | Villa | 18 February 2022 | Contractor | Contractor |
| 178 | Activity: B is added to contract: Villa | Villa | 18 February 2022 | Contractor | Contractor |
| 179 | Activity: C is added to contract: Villa | Villa | 18 February 2022 | Contractor | Contractor |
| 180 | Activity: D is added to contract: Villa | Villa | 18 February 2022 | Contractor | Contractor |
| 181 | Activity: E is added to contract: Villa | Villa | 18 February 2022 | Contractor | Contractor |
| 182 | Contractor updated status of activity: A in contract: Villa | Villa | 18 February 2022 | Contractor | Contractor |
| 183 | Consultant name: consultant approved activity: A in contract no. Villa | Villa | 18 February 2022 | Consultant | Consultant |
| 184 | Contractor: contractor has received the activity amount 3.6 of activity A | Villa | 18 February 2022 | Owner | Owner |
| 185 | Contractor updated status of activity: B in contract: Villa | Villa | 18 February 2022 | Contractor | Contractor |
| 186 | Consultant name: consultant approved activity: B in contract no. Villa | Villa | 18 February 2022 | Consultant | Consultant |
| 187 | Contractor: contractor has received the activity amount 7.2 of activity B | Villa | 18 February 2022 | Owner | Owner |
| 188 | Contractor updated status of activity: C in contract: Villa | Villa | 18 February 2022 | Contractor | Contractor |
| 189 | Consultant name: consultant approved activity: C in contract no. Villa | Villa | 18 February 2022 | Consultant | Consultant |
| 190 | Contractor: contractor has received the activity amount 11.7 of activity C | Villa | 18 February 2022 | Owner | Owner |
| 191 | Contractor updated status of activity: D in contract: Villa | Villa | 18 February 2022 | Contractor | Contractor |
| 192 | Consultant name: consultant approved activity: D in contract no. Villa | Villa | 18 February 2022 | Consultant | Consultant |
| 193 | Contractor: contractor has received the activity amount 9.9 of activity D | Villa | 18 February 2022 | Owner | Owner |
| 194 | Contractor updated status of activity: E in contract: Villa | Villa | 18 February 2022 | Contractor | Contractor |
| Scenario 1 | |||||
| 195 | Consultant name: consultant approved activity: E in contract no. Villa | Villa | 18 February 2022 | Consultant | Consultant |
| 196 | Contractor: contractor has received the activity amount of 1.8 of activity E | Villa | 18 February 2022 | Owner | Owner |
| 197 | Contractor: contractor has received the retention amount of 3.8 of contract Villa | Villa | 18 February 2022 | Owner | Owner |
| Scenario 2 | |||||
| 218 | Consultant name: consultant did not approve activity: E in contract no. Villa | Villa | 18 February 2022 | Consultant | Consultant |
| 219 | Contractor updated status of activity: E in contract: Villa | Villa | 18 February 2022 | Contractor | Contractor |
| 220 | Consultant name: consultant approved activity: E in contract no. Villa | Villa | 18 February 2022 | Consultant | Consultant |
| 221 | Contractor: contractor has received the activity amount of 1.8 of activity E | Villa | 18 February 2022 | Owner | Owner |
| 222 | Contractor: contractor has received the retention amount of 3.8 of contract Villa | Villa | 18 February 2022 | Owner | Owner |
| Scenario 3 | |||||
| 198 | Consultant name: consultant did not approve activity: E in contract no.Villa | Villa | 18 February 2022 | Consultant | Consultant |
| 199 | A claim has been sent by the contractor: contractor for contract: Villa | Villa | 18 February 2022 | Contractor | Contractor |
| Item | Data Type | Size (Byte) | Item | Data Type | Size (Byte) |
|---|---|---|---|---|---|
| Project ID | Varchar | 250 | Activities number | Varchar | 250 |
| Project name | Varchar | 100 | Activities name | Varchar | 455 |
| Project address | Varchar | 105 | Activity approving and status | Varchar | 150 |
| Contract number | Varchar | 250 | Activities price | Integer | 33 |
| Contract name | Varchar | 100 | Activity dates | Varchar | 76 |
| Contract price | Integer | 33 | Description | Varchar | 1000 |
| Contract date | Varchar | 32 | Party’s transaction | Varchar | 77 |
| Parties name | Varchar | 100 | Delay | Varchar | 250 |
| Subtotal | 3261 | ||||
| Item | Size (Byte) | Quantity | Total |
|---|---|---|---|
| Header | |||
| Previous block hash | 32 | 1 | 32 |
| Current block hash | 32 | 1 | 32 |
| Merkle root | 32 | 1 | 32 |
| Time-stamp | 15 | 1 | 15 |
| Subtotal | 111 | ||
| Merkle tree | |||
| Hash number | 32 | 19 | 608 |
| Subtotal | 608 | ||
| Total size of blocks’ transactions | |||
| Ten of Construction transaction | 3261 | 10 | 32,610 |
| Subtotal | 32,610 | ||
| Total | 33,329 | ||
Publisher’s Note: MDPI stays neutral with regard to jurisdictional claims in published maps and institutional affiliations. |
© 2022 by the authors. Licensee MDPI, Basel, Switzerland. This article is an open access article distributed under the terms and conditions of the Creative Commons Attribution (CC BY) license (https://creativecommons.org/licenses/by/4.0/).
Share and Cite
Ibrahim, R.; Harby, A.A.; Nashwan, M.S.; Elhakeem, A. Financial Contract Administration in Construction via Cryptocurrency Blockchain and Smart Contract: A Proof of Concept. Buildings 2022, 12, 1072. https://doi.org/10.3390/buildings12081072
Ibrahim R, Harby AA, Nashwan MS, Elhakeem A. Financial Contract Administration in Construction via Cryptocurrency Blockchain and Smart Contract: A Proof of Concept. Buildings. 2022; 12(8):1072. https://doi.org/10.3390/buildings12081072
Chicago/Turabian StyleIbrahim, Rowaid, Ahmed Alaa Harby, Mohamed Salem Nashwan, and Ahmed Elhakeem. 2022. "Financial Contract Administration in Construction via Cryptocurrency Blockchain and Smart Contract: A Proof of Concept" Buildings 12, no. 8: 1072. https://doi.org/10.3390/buildings12081072
APA StyleIbrahim, R., Harby, A. A., Nashwan, M. S., & Elhakeem, A. (2022). Financial Contract Administration in Construction via Cryptocurrency Blockchain and Smart Contract: A Proof of Concept. Buildings, 12(8), 1072. https://doi.org/10.3390/buildings12081072

