Next Article in Journal
Systematic Calculation of Yield and Failure Curvatures of Reinforced Concrete Cross-Sections
Previous Article in Journal
Enhancing Sustainable Railway Station Design in Tropical Climates: Insights from Thailand’s Architectural Theses and Case Studies
Previous Article in Special Issue
Digital Twin for Fault Detection and Diagnosis of Building Operations: A Systematic Review
 
 
Font Type:
Arial Georgia Verdana
Font Size:
Aa Aa Aa
Line Spacing:
Column Width:
Background:
Article

Towards the Uptake of Digital Technologies for Construction Information Management: A Partial Least Squares Structural Equation Modelling Approach

cidb Centre of Excellence, Faculty of Engineering and the Built Environment, University of Johannesburg, Johannesburg 2028, South Africa
*
Author to whom correspondence should be addressed.
Buildings 2024, 14(3), 827; https://doi.org/10.3390/buildings14030827
Submission received: 23 January 2024 / Revised: 28 February 2024 / Accepted: 15 March 2024 / Published: 19 March 2024
(This article belongs to the Special Issue Digital Twins in the Building Industry)

Abstract

The primary objective of this study survey is to close knowledge gaps by measuring the responses from construction experts and investigating the significant effects of using digital technologies in construction information management (CIM). This is attributed to the lack of thorough knowledge among construction professionals on the implications and efficacy of incorporating digital tools in construction information management. A thorough analysis of the literature on the use of digital technologies revealed outcomes related to digitized ways of managing construction information, which were then contextually tailored through a pilot study and presented in the form of a postulated model. A total of 257 stakeholders in the building industry were given questionnaire surveys to complete in order to gather primary data. The final model of the result of adopting digital technology was statistically validated using partial least squares structural equation modelling (PLS-SEM). By concentrating on the quantitative contribution of the most important result to the adoption of digital technologies throughout the process of CIM, this study closes this knowledge gap. The three primary benefits that digital technologies have the most influence on are communication, operational efficiency, and market intelligence, according to this paper’s conclusions. The research showed that encouraging relationships that enable the use of digital technologies should be promoted between technology providers and construction companies. In order to adopt and improve digital solutions, construction firms and technology providers will be able to collaborate in an ecosystem. By shedding light on the implementation and impact of digital technologies in the construction sector, the study helps to close this knowledge gap. The study offers valuable information for upcoming initiatives that support digital transformation through construction methods. The results serve as instructions for the government authorities to help them focus their efforts and distribute their resources more effectively.

1. Introduction

The efficient handling of information is essential to the success of building projects [1]. Information is gathered, kept, distributed, archived, deleted, or otherwise destroyed. In order for the appropriate people to make the right decisions, effective information management makes sure that they have access to the right information at the right time [2]. It is typically centrally controlled and enables the parties involved in the project or program to manage their time and resources in the most efficient way to accomplish their intended goals. Information that has been properly preserved can improve value by facilitating more effective management, planning, organizing, structuring, processing, regulating, assessing, and reporting [3]. To be most useful within the built environment, the information that is kept must be accessible and comprehensible. Construction firms are using digital tools to manage construction information in this digital age.
According to Loosemore [4], the productivity of the construction sector as a whole has improved by very little to not at all during the past eight decades. Building organisations deal with tedious day-to-day management and errors that can ruin a project’s profitability while production plateaus and construction projects grow more complicated and time-consuming. Since change is constant, even though the rate of change varies, it is obvious that the industry must ride the wave of change in relation to digitisation. Recently, there has been a noticeable increase in the speed of change for digital technology in the construction sector [5]. A considerable number of things are altering, and the market is drastically shifting in favour of embracing the newest digital technology. Although the results of these transformations are spectacular, it is important to note the transitional process as well. A good number of organizations are utilizing digitisation, particularly the benefits of cell phone utilization at their extensive work locations, to improve their planning and execution, including construction companies [6]. Despite this acceptance, the construction sector is currently behind other sectors in the digitalization of information management. A variety of digital approaches or tools can be used to implement the use of digital technology to manage construction information management. Therefore, it is critical to assess how using digital tools has affected information management outcomes.
Information technology (IT), also known as registering and correspondence innovation, has been fundamentally altering how we live, learn, work, and play [7]. The majority of businesses in the construction industry do not appear to have appreciated the advantages and beneficial improvements innovations are bringing to businesses across the economy. In the 1980s, only a few construction companies used personal computers (PCs), but the majority of the few construction companies used PC technology for a significant portion of their core functions, such as bookkeeping and payroll [8]. Few of them created appropriate procedures or approaches for the use of data innovation. By the end of the 1980s, about eight years after the introduction of solid PC hardware, some businesses had reached the point where their staffs on a sizable number of their larger projects were experiencing the benefits of the new technology using planning, drawing, accounting, and word-processing software packages [9]. Currently, each discipline within the construction team has access to many product bundles at each stage of the construction cycle. These applications facilitate PC-aided planning and drafting tasks related to construction. This includes project management, building representation, plan review, data archiving and recovery, cost calculation, preliminary research, on-site management, and office administration [10]. Smart sensor devices, on-site wearables, cloud storage, artificial intelligence, robots, augmented reality technologies, autonomous vehicles, quantum computing, and big data are a few examples of these digital instruments. Using these tools to manage construction information has a number of advantages. Data is the lifeblood of any organization or business [11]. It aids in guiding how businesses set up procedures and carry out processes that rely on them. It is the foundation of business development, which is why so much effort and money are invested in developing effective data management frameworks and recruiting experienced experts to help with their implementation [12]. In order for enterprises to increase production and gain the upper hand, benefits and results must be expanded. Additionally, there is definitely another side, as access to enormous amounts of data comes with enormous responsibility. Consistently, data is shared with associations both voluntarily and compulsorily [13]. Establishments are under increasing pressure to handle data thoughtfully, morally, and in accordance with evolving legal rules. People and their states are calling for more clarity, and therefore information about specific clients must be handled in a systematic manner [14]. More so than at any other moment in recent memory, these people are given a higher importance, making this the ideal time to implement effective, secure, and functional management information systems. Another reason establishments take data management so seriously is that failure to abide by these rules could place them in hot water and result in hefty fines being issued.
The methods of managing construction information and the results of information management have caught the interest of researchers in the construction domain across the globe due to the growing volume of information generated in construction procedures [15,16,17]. While some research has discussed the adoption, challenges, and benefits of digitalisation [18,19,20,21], other studies [22,23,24,25] have discussed the evolution of digitisation. Although the developed world has a quicker rate of adoption, a review of the current research archive on the topic suggests that the adoption of digitisation methods within the built environment in developing nations (such as South Africa) is not promising [26]. The assessment also revealed that the present emphasis is on “productivity”, with information being made available to the appropriate person at the appropriate time, for instance [27]. There is a general agreement that there is still a long way to go before digitisation concepts are adopted and implemented, and that this requires input from all industry stakeholders because successful implementation is driven by stakeholders’ motivation [28,29]. Information management principles undoubtedly provide major gains for data protection, performance stability, and safety of current and future construction information, but adoption rates have not yet kept up with their advantages. There seems to be a gap between the potential of digital technologies and their actual incorporation into construction information management procedures, even with their acknowledged benefits and the need for change. This gap highlights the necessity for empirical research to measure and analyse construction professionals’ input, such as the survey-based study mentioned. This will clarify the significant influence and possible roadblocks to using digital tools in CIM. The study intends to close the knowledge gap and offer practical insights to guide future plans and programs targeted at encouraging digital transformation in the construction industry through this empirical analysis. Thus, this survey-based study article aims to quantify the feedback from construction professionals on the significant impact of construction information management by employing digital tools in an effort to close the knowledge gap. These professionals in construction are in charge of organizing, planning, overseeing, and carrying out construction projects to guarantee safe, effective completion while adhering to budgetary and regulatory requirements. The following are the main objectives of this paper:
  • Identification of the possible outcomes of construction information management;
  • Identification of the digital tools that can be employed for construction information management;
  • Modelling the quantified correlation among the identified outcomes to digital technologies by using the structural equation modelling (SEM) technique.

2. Theoretical Background

The construction economy is essential to meeting basic infrastructure demands as urbanisation rises in both developed and developing countries [30]. In many nations, major expenditures are directed towards roads, power, airports, and communication services to raise the standard of living in society. Demirkesen and Tezel [31] opined that the construction industry in developed and developing countries should put digital technology adoption first in order to address significant information difficulties. This can be achieved by including digital technology in building methods to reduce negative effects on sustainability’s triple bottom line.
The term “construction information management” (CIM) refers to a tool or set of tools that offer a systematic method for gathering and using project data in order to more efficiently manage projects. CIM was initially developed to address the difficulties of managing enormous amounts of construction information [32]. Despite the advantages of information management becoming digitized for the construction industry, integration in developing nations is hampered by a number of issues. Amoah and Simpeh [33] identified a number of factors that prevent nations from adopting digital transformation, including a lack of funding, ignorance of information management techniques and technologies, prioritization of economic needs over other needs, failure to factor in environmental costs in the cost structure, governmental bottlenecks, environmental concerns, and affordability. Othman [34] divided the challenges associated with integrating construction information management into five categories: political, technical, workforce, managerial, and the three pillars of sustainability, which include social, environmental, and economic factors. This categorization offers a thorough foundation for comprehending the complex difficulties encountered while integrating information management systems in the construction sector. Additionally, Olugboyega and Windapo [35] found that adhocracy culture and performance were positively correlated, especially with regard to information management. The referenced study was conducted using the structural equation modelling (SEM) method to assess the viewpoints of construction experts. According to their research, company cultures that place a strong emphasis on innovation, adaptability, and flexibility may promote better performance results, such as better information management techniques in building projects. These observations highlight how important it is to address organisational and cultural issues in addition to technical and operational ones when working to remove obstacles to efficient information management in the construction industry. Stakeholders can better plan and carry out initiatives targeted at optimising construction information management processes for better project outcomes and overall industry performance by recognising the interaction between organisational culture, managerial practices, and broader sustainability concerns. Government assistance was also discovered to positively correlate with digitalisation. In a different study, Liu et al. [36] calculated the level of influence stakeholder ethics had on globally developed countries’ decision-making towards digitalisation. Their results show that the influence of construction experts is the most difficult to synchronize with the interests of the other stakeholders. The typical method for putting into effect digitalization methods is to first identify possible benefits and problems, allowing leading actors of the industry to facilitate acceptance of drivers of, and remove barriers to, digitisation. As a result, a sizable number of Fourth Industrial Revolution (4IR) experts and practitioners around the world have conducted studies on the obstacles to digitisation [37,38,39]. Therefore, the current study aims to expand knowledge and guide decision-making processes in the construction sector’s digital transformation journey by synthesising findings from previous research and undertaking a rigorous empirical inquiry.

3. Materials and Methods

To identify prospective impacts on the outcomes of construction information management using digital tools in the South African context, a thorough analysis of reports, journal articles, and conference proceedings that have been published on the topic was conducted, as shown in Figure 1. In addition, a descriptive survey approach was used as an appropriate form of data collecting to study the indicated consequence of CIM, specifically in the South African setting as adopted by Zheng et al. [29], and a questionnaire survey (QS) was used. A QS aids in the standard collection of quantitative data so that it is internally consistent and coherent for the use of analytical tools [40]. Thus, the questionnaire was divided into three parts: the first part gave a brief explanation of the research’s purpose and guaranteed respondents’ anonymity and confidentiality; the second part asked questions about the respondents’ demographics; and the third part asked construction industry stakeholders to provide feedback on the results of CIM’s adoption of digitisation (using digital tools) in South Africa (using a Likert scale of 1—strongly disagree to 5—strongly agree).
Prior to the QS being given to respondents, a pilot study including senior academic scholars from public institutions in South Africa and construction industry professionals who have substantial experience with digitisation and the Fourth Industrial Revolution (4IR) evaluated the QS’s relevance, clarity, and lucidity. The researchers made the required alterations and improvements in response to their input in order to raise the overall quality of the questionnaire. After refining the questionnaire, the researchers disseminated the completed instrument to a broader population of construction professionals. The questionnaire survey was deemed ideal due to its straightforward methodology and capacity to reach a wider range of professionals in a minuscule amount of time [41]. Additionally, using a questionnaire to conduct an assessment might make it objective and calculable. Respondents were given 23 variables to rate on a Likert scale with a pentagonal number of points based on how much they agreed with each variable. Studies on the acquisition of green buildings, the advancement of green buildings, and sustainable construction methods all used a similar strategy [42,43]. Due to their roles in the creation of construction project documentation and the oversight functions of construction projects, the questionnaire was distributed to architects, civil engineers, mechanical and electrical engineers, quantity surveyors, construction managers, construction project managers, and project managers. Only professionals who worked in South Africa received the questionnaire. According to Gul and Menzies [44], only a subset of the targeted group can be surveyed because there are so many construction professionals. A survey that could be completed online and collect a variety of viewpoints was adopted. A broad professional web database was used to identify experts, who were then sampled suitably based on how prepared they were to participate in the review. A snowball strategy was also advocated to further extend the scope of the survey. As more people join through recommendations, the sample size expands exponentially (snowballs), resulting in a more varied and sizable group. This became essential due to the difficulty in reaching some of these professionals because specific direct communications were not available. When the sample size needs to be increased, as in the case of the current review, the snowball method can be useful [45]. Following the acquisition of contact information from the professional bodies’ website, 300 respondents received questionnaires via email. A total of 257 pieces of feedback were gathered, which was adjudged as sufficient for the data analysis. The study’s result of actual alpha values greater than 0.6 permitted moving forward with the analysis of data gathered via the questionnaire survey to create a structural equation model of the effect of CIM in South Africa. According to Sijtsma and Pfadt [46], for the assessment of the reliability and validity of a research instrument, a minimum Cronbach’s alpha of 0.6 is required.
Based on the literature, these hypotheses are proposed:
H1. 
The key communication—outcome groups have a positive impact on the adoption of digital tools for managing construction information.
H2. 
The key point of the contact—outcome group has a positive impact on the adoption of digital tools for managing construction information.
H3. 
The key operational efficiency—outcome group has a positive impact on the adoption of digital tools for managing construction information.
H4. 
The key cost and schedule—outcome group has a positive impact on the adoption of digital tools for managing construction information.
H5. 
The key market insight—outcome group has a positive impact on the adoption of digital tools for managing construction information.

Hypothesized Model

Without a doubt, the construction industry’s regulation and operation of digitalized information management is a major factor in performance improvement aimed at enhancing customer happiness, organizational culture, and economic and social conditions [47]. Despite these advantages, there are factors that are promoting the industry’s adoption of the digitisation concept for information management which have been thoroughly documented by studies in the field of CIM. A review of the global context reveals that the effects of implementing digital tools are similar. However, due to the sui generis socio-economic conditions, a special diagnostic of the country- and industry-specific effects is required. According to a number of studies on the topic of digitisation barriers conducted internationally, the main barriers to the widespread use of digital tools are legislative [48], financial [49], stakeholder awareness, knowledge, and understanding [50], workforce-related [51], client/market-related [52], and technological [53]. As a result, Table 1 lists the five latent barriers and the corresponding measured items according to the paper’s hypotheses. It is important to note that nine digital instruments are used to measure the outcome. The hypothetical conceptual model shown in Figure 2 will be put to the test, and the results will be crucial for better understanding the impact of digital tools in managing construction information.

4. Data Analysis

A structural correlation between separate components is quantified through structural equation modelling (SEM) [54]. SEM has been widely used by construction management researchers worldwide [35,55,56], and is applicable for both simple correlations between constructs and for more complex analyses of first and higher-order variables. SEM offers a robust analysis, making it possible for researchers to quickly build up and accurately examine hypothetical links between theoretical constructs as well as those between the constructs and their actual indicators [57,58]. For instance, in another Sub-Saharan nation, Tanzania, Sambasivan et al. [59] examined the reasons behind project delays from the viewpoint of construction professionals. Kineber et al. [60] quantified the contribution of limiting factors to information management performance from the perspective of construction stakeholders in South Africa, and they highlighted the suitability of the technique in determining the correlation between multiple independent constructs. Zahraee et al. [61] showed the technique’s widespread application and efficacy in resolving management challenges by thoroughly reviewing the pool on construction management. The study paid particular emphasis to issues relating to information issues. The SEM methodology is appropriate for doing multivariate regression for both exploratory and confirmatory research issues, according to sufficient evidence [62]. There are two distinct SEM methods: co-variance-based and partial least squares (PLS-SEM). According to Hair et al. [58], the PLS-SEM methodology is rated as the most suitable method to estimate associations between a number of variables because it provides features that match a typical study’s purpose and sample size.

4.1. Demographic Background

According to the analysis shown in Table 1, the male gender provided 65.9% of the responses, while the female gender provided 34.1%. In terms of profession, quantity surveyors were 26.1%, mechanical and electrical engineers were 24.1%, architects were 13.2%, civil engineers were 12.5%, construction project managers were 2.7%, construction managers were 8.2%, and project managers were 13.2%. In addition, 25.3% of respondents work for the government, 30.1% are consultants, and 44.6% are employed by contracting companies. In addition, more than 80% of respondents have worked on more than six projects, whereas just 20% have worked on six or fewer than six projects. The responses were dependable and genuine, with an average of more than 80% having more than five years of work experience.

4.2. Outcome of CIM—Final Structural Equation Model

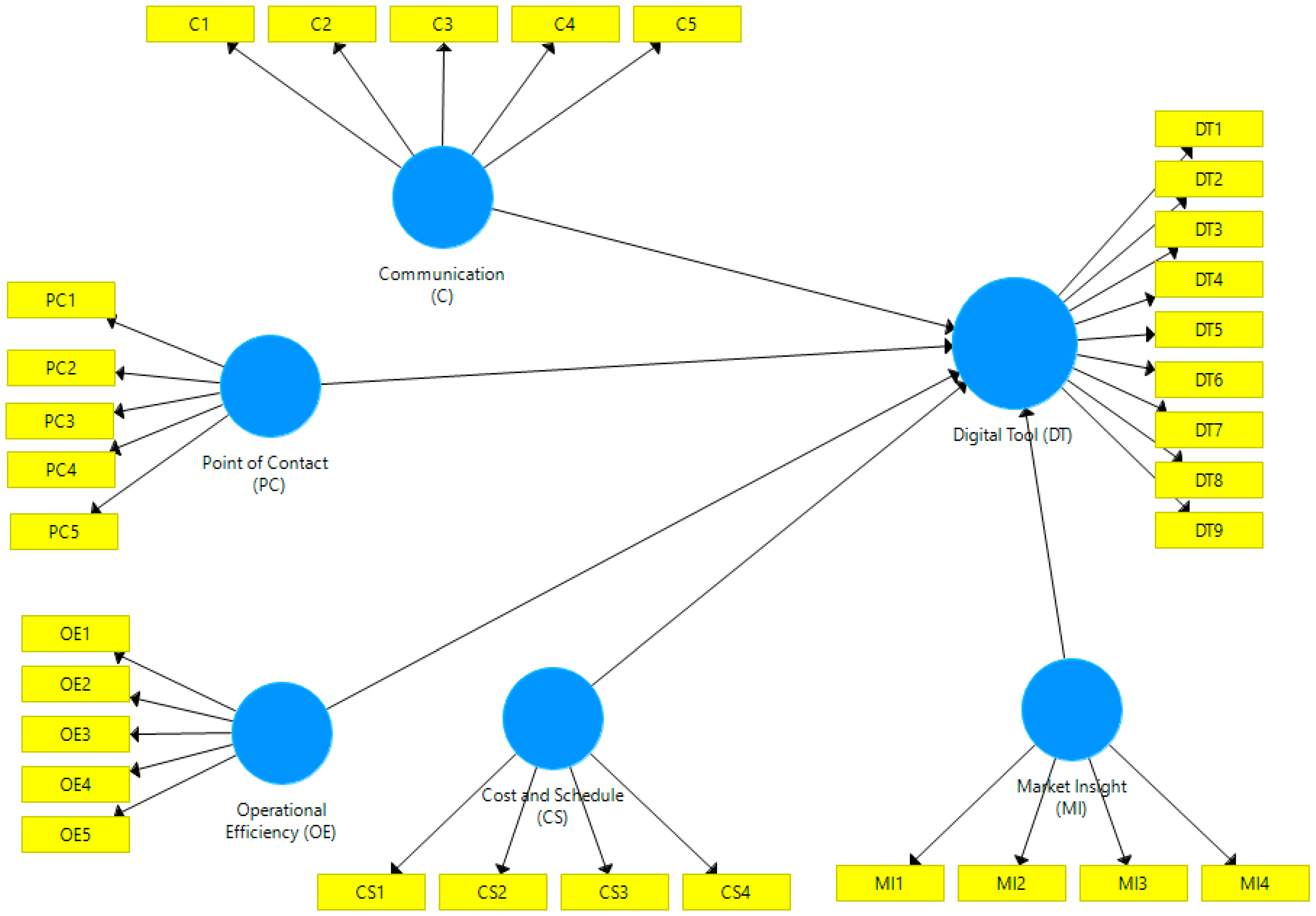
The measurement model (MM), which is concerned with the correlation between each exogenous variable and its corresponding latent variable [63], and the structural model (SM), which is used to quantify the correlation between the constructs [64], are components of the structural equation model (SEM) technique. These components are hypothesized and shown in Figure 1. The reliability and validity of the MM must be evaluated before this paper’s final SM is derived, as advised by earlier studies [65,66]. The correlation between the variable and the factor, which is essentially the factor loading, is derived [67]. Factor loading displays the variance on that specific factor that is explained by the variable. As a general rule, 0.6 or greater factor loading in the SEM technique denotes that the factor extracts enough variance from that variable [68]. All factor loadings were more than 0.6 as a result of the evaluation of the entire sample and the acceptance of items with factor loadings greater than 0.6. With the use of composite reliability (CR) and Cronbach’s alpha, the variables’ dependability was assessed. For both the overall sample and each country-specific sample, the reliability and validity results are shown in Table 2, along with the remaining factor loadings. Cronbach alpha, Rho A (R), Composite Reliability, Average Variance Extracted (AVE), and the Discriminant Validity using the Fornell–Larcker Criterion should all be used to validate the model. Raykov’s rho, often referred to as dependability rho and composite reliability, has a range of zero to one, similar to Cronbach’s alpha [69]. The item scale is more dependable the higher its value. Good internal consistency is indicated by a rho value above 0.8, while the lower bound of adequacy is 0.7. Likewise, AVE is frequently employed to validate conceptions. In statistics, AVE is a metric for comparing the variation recorded by a construct to the variance resulting from measurement error [70]. This sheds light on the typical amount of variation in observable variables that a latent construct may theoretically explain. All of the AVE, CR, and Alpha values exceeded the suggested value of 0.600. Convergent validity is supported by the AVE and CR values which were all higher than or near 0.600 and 0.700, respectively. Convergent validity is a metric for measuring the effectiveness of a measurement tool, which is often a set of question-statements [71]. Cross-loadings were used to test the discriminant validity of the model. When measures of constructs that theoretically should not be substantially correlated with one another are found to be uncorrelated, this provides evidence for discriminant validity [72]. In addition, convergent validity coefficients should be substantially larger than discriminant validity coefficients. Utilizing the Fornell and Larker-recommended criterion, discriminant validity was examined [73]. As shown in Table 3, all factor loadings were found to be higher than their cross-loadings, which is a sign of discriminant validity. The importance of path coefficients was predicted using a bootstrapping method. Bootstrapping, a nonparametric technique, enables the evaluation of the statistical significance of a variety of PLS-SEM outcomes, including path coefficients, Cronbach’s alpha, Heterotrait–Monotrait Ratio of Correlations, and R2 values [74]. Using observations chosen randomly from the initial set of data, subsamples are formed using bootstrapping (with replacement) [75]. The PLS path model is then estimated using the subsample. Based on a suggestion made by Matsuyama [76], this paper analysed 5000 bootstrap samples and recorded 257 observations. For the hypothetical path to be meaningful during bootstrapping, a few requirements must be met. First, to achieve significance and a positive influence, the “weight of impact”, which is also the “original sample”, must be more than 0.20 [77]. A T-value larger than 1.96 further indicates the significance and positive influence of the association [78]. Consequently, the p-value must be smaller than 0.005 in order for the hypothesis to be accepted [79]. When the T-value is closely below 1.96 and the p-value is closely above 0.05, a rare circumstance may exist in which the portion is partially significant and then partially accepted [80]. Table 4 demonstrates that, at a p-value of less than 0.05, three of the predicted paths (with t-values higher than 2.58) were statistically significant, one of the postulated paths was statistically partially significant, and another one was statistically not significant. As a result, all three of the hypothesized model’s routes were fully supported. Following the evaluation of the hypothesized model, the final model is depicted in Figure 3.

5. Discussion

Similar to other developing nations, South Africa’s construction industry is gradually recovering from the pandemic’s effects [81]. Over the course of 2022, the construction industry is anticipated to recover, with a predicted expansion of 9.1% [82]. Between 2023 and 2025, the industry is expected to stabilize at a 3.1% annual growth rate. As a result, many methods have been created to guide the industry toward a more sustainable course, including the use of digital tools to handle the vast amount of construction information. The results of the study show that there is still much work to be performed in terms of the widespread adoption of digital technologies, so it is crucial to talk about how important it is to do so. The results of the SEM are discussed in the parts that follow. These results were compared to those of previously published similar studies in the field and created based on input from South African industry professionals.

5.1. Communication (C)

The SEM of this research emphasizes the value of communication in the adoption of digital tools, and it shows that the most significant result of the adoption of digital technology for construction information management stood out as defining expectations (C4). The second, third, fourth, and fifth most significant communication-related outcomes, respectively, were the easy transmission of information (C5), providing clarity (C1), creating commitment (C3), and building relationships (C2). The perception of the communication’s significance is typically consistent with findings from other studies that were presented in the pool of CIM, as shown in Table 3. The hypothesis was proven to be correct, and corroborated by similar studies such as [83,84,85]. Communication between individuals and parties involved in a construction project occurs in a chain. The adoption of digital tools makes a very long chain of processes and tasks clear and precise to ensure quick and accurate decision-making, including the architect providing drawings to the contractor and the type of approval that is required in selecting and applying the final coat of paint to a building. These types of processes are carried out by different employees in different positions, meaning effective communication is crucial [86]. Projects, tasks, and activities run the risk of being executed incorrectly if there are any misunderstandings or inaccurate briefings in the chains of communication between the contractor and subcontractors, the architect and the builders, etc. If this happens, costly rework would be needed to solve the situation. This will require more time and money-intensive planning and construction. The entire construction project will be derailed as a result, and resources will be squandered trying to mitigate and remedy the errors that have already been made [87]. Every phase of the construction lifecycle will be improved by maintaining a robust communication channel. The outcomes are consistent with Wu et al.’s [88] findings, which contend that connections in construction projects are strengthened and built through communication. Any business organization that is successful must have strong relationships. Confidence and transparency amongst all parties concerned are strengthened as a result. Stronger team management is a direct result of effective communication. A good project manager should be able to explain to the team what the targeted daily and weekly tasks are [89]. This aids in creating a precise road plan for achieving the intended result. A better understanding of the project’s status and the course it needs to take will result from effective communication between the site team and management, supporting the finding of this study that “key communication-outcome groups have a positive impact on the adoption of digital tools for managing construction information”. Effective and efficient communication enables management to put protective and preventative measures into place rather than corrective ones in the event of an incident on the job site. This is significant since it results in projects that are more precise and effective. Teams will feel more assured as communication improves and will be able to comprehend precisely what they must achieve thanks to a more open and transparent structure. Open communication enables the exchange of solutions when problems arise. Teams may now resolve issues more quickly as a result. In the end, this results in a team that is more prepared for the task at hand and willing to take on the responsibility.

5.2. Operational Efficiency (OE)

The effective application of existing data and information through the use of digital tools is a significant step towards operational efficiency. The hypothesis that the major operational efficiency-outcome group has a favourable impact on the adoption of digital tools for managing construction information is supported by the structural model of this research, which can be seen in Table 3. In comparison to other businesses, the construction sector does not keep or analyse data as much [90]. Consequently, the sector has made great strides since adopting digital tools for handling construction information. Firms will make the best use possible of a larger portion—if not all—of the information at their disposal. The construction industry would undoubtedly grow as it would be simple to analyse the gathered data and improve operations based on inferred insights. All stakeholders involved in a typical construction project must effectively and efficiently share the information available to make the most of it [91]. Any collaborator can then make use of the information to their benefit as they work to realize the project’s objectives. Professionals can construct a digital model of the intended project with the use of digital technologies, which is helpful when it is necessary to visualize the completed work and make project changes. A construction company must choose digital solutions that enable smooth information sharing among employees if it wants to increase operational efficiency. The outcome supports Caldwell et al.’s [92] assertion that construction businesses can be more efficient by using digital technologies to see activities through to completion. Digital tools provide many more advantages, particularly in terms of operational effectiveness. The total number of hours spent not working can be reduced as a result of the improvements in documentation and programming. Since they will have more time thanks to the increased efficiency, construction businesses may be able to grow their whole business [93]. Since project managers, architects, and other specialists can quickly and readily ascertain the project’s viability, it also enhances the construction of the entire project. Certain digital tools (such as robotics or the use of augmented reality) may allow multiple tasks to be completed at once, and do so faster and more accurately than older models [94]. Therefore, increasing efficiency in the construction sector is scarcely a demand that is out of date. It is a fundamental issue that eludes technological, operational, labour, and fleet management solutions, and generates significant yearly waste in the construction sector. It is not an overstatement to say that the adoption of digital tools will revolutionize the construction sector and remove the industry’s defining issue with operational efficiency.

5.3. Market Insight (MI)

The outcome in Table 3 shows that the major market insight-outcome group adoption of digital tools for managing construction information has a considerable beneficial effect, with one of the important outcomes being client satisfaction (MI1). Revenue generation (MI3), improved decision-making (MI4), and alertness to opportunities (MI2) are further outcomes in their order of significance. Prior research suggested that the use of digital tools would improve the effectiveness and efficiency of obtaining and managing marketing data, including consumer data, competition intelligence, and marketing research [95,96]. These statistics might aid businesses in dominating their market. Marketing data can have a significant impact on a company’s capacity to create income, making marketing information management crucial. Additionally, a review of the literature demonstrates that using digital tools to handle construction information enables businesses to learn more about customer behaviour, which improves their capacity to appeal to their target consumers [97]. The creation of value for customers is one of the main concerns for the construction industry, and this is made feasible when businesses have consumer insights derived through marketing data. This demonstrates the value of market knowledge in the building industry. Information management entails analysing client preference data and providing value in return [98]. The extensive use of digital technologies is one of the reasons why marketing has become so data-driven in recent years [99]. For marketers in the construction industry, information is readily available and can be accessed from a variety of sources. Through smartphone apps, online browsing, and geolocation data, even clients are producing the data. The adoption of digital tools will enable those involved in the building industry to address the problem of information clutter [100]. The idea of digitisation is becoming more widely accepted, and efficient data management is now more important than ever. It is true that information technology has made it much simpler to access information. The real challenge, though, is in successfully extracting and utilizing significant information. Many construction companies have not yet begun committing significant funds to digitisation because they do not yet understand the value of controlling marketing information [101]. This study has demonstrated that in order to exploit these insights to their advantage and make sure that marketing decision-makers have the right information at the right time, construction businesses must create marketing information systems through the usage of digital tools. It is a crucial procedure because it would aid businesses in value development, engagement, and developing a base of devoted clients.

5.4. Point of Contact (PC)

As shown in Table 3, the hypothesis between the key point of contact and the result group was found to be somewhat significant in terms of its influence on the adoption of digital tools for managing construction information. Because of the uncommon circumstance where the T-value is slightly less than 1.96 and the p-value is slightly more than 0.05, partial significance was inferred, as was already mentioned. This suggests that the adoption of digital tools cannot be completely attributed to the factors of efficient service delivery (PC1), increased trust and dependability (PC4), effective utilization of time (PC3), accountability (PC2), and improved company image (PC5), in that order of partial significance. To maintain better records, keep clients informed, use time more efficiently, and deliver better service, construction companies must establish points of communication with clients [102]. All types of building projects require strong records, but especially large projects. The right timing requires stakeholders involved in a project to be informed of the client’s requests and any changes that have been agreed [103]. By properly recording meeting minutes and designating a point of contact for follow-up, this can be accomplished. This supports the conclusion of the structural model that the use of digital technologies has some bearing on the point of contact. With a point of contact, it is possible to see the entire history of interactions with a client by looking at only one set of communications [104]. The client’s ability to stay on course is also aided by having a point of contact. When a customer receives all of their communication from a single source, there is an appreciation for the significance of the messages received, facilitating effective communication. You may better manage your most crucial clients by setting up a single point of contact. The personnel of construction businesses must also comprehend how a point of contact may improve record-keeping, keep clients on schedule, and foster exceptional customer service. As it relates to points of contact, this will improve how the company’s policies are implemented. The employee managing point-of-contact duties should have experience, a high level of authority, and devote time to a small group of clients. Many construction companies are spending money on employee experience. However, studies have shown that contented workers deliver superior customer service, which in turn makes for contented customers [105,106]. The point of contact makes it feasible for employees to utilize the organization’s digital tools and services in the most efficient way possible. Point of contact also increases the emphasis on delivering efficient enterprise value streams. Every firm has a value stream that involves onboarding new employees. However, in the majority of firms, this necessitates that someone (often the recruiting manager) get in touch with or organize the efforts of each department involved in the procedure. The human resources division sets up the new hire on the payroll and benefits systems. The new employee’s office or cubicle is set up by the facilities department. The IT department establishes the new employee’s access to the tools and systems they will require to perform their duties. Such value streams will be able to be driven by a point of contact utilizing an enterprise strategy made possible by the adoption of digital tools.

5.5. Cost and Schedule (CS)

With a path coefficient of 0.065, it was determined that the hypothesis that the important cost and schedule-outcome group, which contains C16, C17, C18, and C19, has a beneficial impact on the adoption of digital tools for managing construction information is wrong (as seen in Table 3). Contrary to earlier findings, the use of digital tools is anticipated to improve cost and schedule performance because digitisation provides a solid foundation for life-cycle costing [107,108,109]. One of the most crucial concerns in construction since the beginning of the construction business is the control of cost and timeline in construction projects. However, it is apparent why the model has a negative impact: managing and keeping track of all expenses is more work in a typical developing country where trust and accountability are problems. The evident takeaway from the SEM result is that time and budget targets should take precedence over quality output criteria if successful project completion is to be achieved. Every project has to manage and control its construction-related costs and schedule. For building projects, mitigating the risk of cost overrun and completion delay requires effective cost and time management and control techniques [110,111]. As more stakeholders from all professions are now involved, construction projects are growing more complex. The emergence of digital technologies is thought to address concerns about project cost and time control since it effectively promotes stakeholder collaboration [112]. One of the most crucial concerns in building from the beginning of the industry is the control of cost and time. Accordingly, a project’s success depends on its ability to adhere to not only quality output requirements but also time and financial constraints. Performance in terms of time and money is a key factor in every project’s success [113]. However, due to inefficient cost and time control, project completion delays are relatively prevalent in the construction sector. The goal of cost and time control is to guarantee that projects are completed on schedule. This can be achieved by continuously monitoring progress, assessing plans, and using digital tools to take the necessary actions.

6. Contribution to Knowledge

By addressing important knowledge gaps on the adoption and effects of digital technologies in construction information management (CIM), this study makes a significant contribution to the construction management discipline. Through the use of partial least squares structural equation modelling (PLS-SEM) and a survey of 257 construction industry stakeholders, the study clarifies the significant impacts of incorporating digital technologies into CIM procedures. The study highlights how important it is for professionals in the construction industry to understand the significance and effectiveness of digital technologies in information management. Furthermore, it highlights how vital it is for these tools to assist communication, operational efficiency, and the improvement of market intelligence in the built environment. Likewise, it emphasises how crucial it is to develop cooperative partnerships between technology companies and construction companies to improve the adoption and improvement of digital solutions. The results provide government officials with practical insights that will help in strategically allocating resources. By identifying potential outcomes of construction information management, delineating appropriate digital tools, and modelling quantifiable correlations, this study offers a comprehensive framework for improving CIM practices in the context of the digital revolution. This will help to drive the construction industry towards increased productivity, efficiency, and competitiveness.

7. Conclusions

This study, the first of its sort to be completed, makes a number of contributions to the use of digital tools for construction information management. A hypothesised model under each of their distinct constructions that contributes to the adoption of digital technologies was offered, consisting of a pool of outcomes from the systematic development of information management that was contextually adjusted to developing countries. Further evaluation and validation of the hypothesized model based on the opinions of business professionals in developing nations was completed using the structural equation model (SEM) technique. The final SEM model shows the quantifiable strength of the outcome of adopting a digital tool. All postulated paths (C-DT, OE-DT, and MI-DT) were considerably positive, with the exception of PC-DT and CS-DT. Although all factor loadings were legitimate, it is important to note that no attributes were left out because of their weak correlations with the corresponding latent variables. The most important result of using digital technology to manage information in the construction industry is revealed by these perceptions. All hypothesized routes (C-DT, OE-DT, and MI-DT) except PC-DT and CS-DT were significantly positive in the final SEM model, which quantifies the strength of the result to the adoption of digital tools. Despite the fact that all component loadings were legitimate, no attributes were left out because of their weak correlations with the corresponding latent variables. The study’s findings shed light on how construction professionals in developing nations view the results of using digital tools to handle construction information. The most important result of switching to digital information management in construction is revealed by these perceptions. The effective implementation of digitisation projects, and subsequently sustainable economic growth and efficient resource (labour, energy, water, and material) consumption, will result from such enforcement, coupled with economic incentives and a focus on workforce enhancement issues.
The purpose of this study was effectively accomplished, but due to the following constraints, the results should be interpreted with caution. First off, this study is oriented toward the opinions of South African construction industry professionals; as a result, the socioeconomic and legal context in South Africa is used to further the application of the findings in other developing nations. Further quantification and the validation of the SEM based on a wider locational spread and larger samples are required due to the locational scope of the answers in this work, which is another restriction. In conclusion, investigating the results of adopting digital tools for information management in other industries, such as the manufacturing or agricultural industry, from a wider range of stakeholders, may confirm the findings of this paper toward successful implementation of digitisation and, by extension, digital tools. The study’s practical implications include the possibility of contributing to sustainable economic growth and effective resource utilisation through the implementation of digitisation projects, especially the adoption of digital tools for information management in the construction industry. The investigation findings highlight how implementing digital approaches for information management in the construction sector has the potential to promote sustainable economic growth and better resource utilisation. Through the identification of critical construction information management (CIM) outcomes and the evaluation of the relationship between these outcomes and digital technology use, the study provides useful information for improving construction project productivity, data security, performance stability, and safety. Additionally, by bridging the information gap on the use and effects of digital technologies in CIM, the study helps the construction industry make more informed decisions and develop more strategic plans. According to the report, there may be benefits to pushing digitalisation with financial incentives and a focus on improving the workforce. The findings also suggest that similar observations within the built environment in developing countries can be relevant to other industries and developed countries. Consequently, investigating the use of digital technologies in information management across a wider variety of businesses and involving more stakeholders will support the effective execution of digitisation programmes and validate the study’s conclusions.

Author Contributions

Conceptualization, P.A., O.A. and C.A.; methodology, P.A. and O.A.; software, P.A. and M.I.; validation, O.A., C.A., K.O. and M.I.; formal analysis, P.A.; investigation, P.A. and O.A.; resources, C.A. and O.A.; data curation, P.A.; writing—original draft preparation, P.A.; writing—review and editing, O.A., K.O. and M.I.; supervision, O.A. and C.A. All authors have read and agreed to the published version of the manuscript.

Funding

This research was funded by the Centre of Excellence, Faculty of Engineering and the Built Environment, University of Johannesburg, South Africa.

Data Availability Statement

The original contributions presented in the study are included in the article, further inquiries can be directed to the corresponding author.

Conflicts of Interest

The authors declare no conflicts of interest.

References

  1. Berdik, D.; Otoum, S.; Schmidt, N.; Porter, D.; Jararweh, Y. A Survey on Blockchain for Information Systems Management and Security. Inf. Process. Manag. 2021, 58, 102397. [Google Scholar] [CrossRef]
  2. Shahmoradi, L.; Safadari, R.; Jimma, W. Knowledge Management Implementation and the Tools Utilized in Healthcare for Evidence-Based Decision Making: A Systematic Review. Ethiop. J. Health Sci. 2017, 27, 541–558. [Google Scholar] [CrossRef]
  3. Saberi, S.; Kouhizadeh, M.; Sarkis, J.; Shen, L. Blockchain Technology and Its Relationships to Sustainable Supply Chain Management. Int. J. Prod. Res. 2019, 57, 2117–2135. [Google Scholar] [CrossRef]
  4. Loosemore, M. Improving Construction Productivity: A Subcontractor’s Perspective. Eng. Constr. Archit. Manag. 2014, 21, 245–260. [Google Scholar] [CrossRef]
  5. Fulford, R.; Standing, C. Construction Industry Productivity and the Potential for Collaborative Practice. Int. J. Proj. Manag. 2014, 32, 315–326. [Google Scholar] [CrossRef]
  6. Bullinger, H.J.; Bauer, W.; Wenzel, G.; Blach, R. Towards User Centred Design (UCD) in Architecture Based on Immersive Virtual Environments. Comput. Ind. 2010, 61, 372–379. [Google Scholar] [CrossRef]
  7. Rayna, T.; Striukova, L. From Rapid Prototyping to Home Fabrication: How 3D Printing Is Changing Business Model Innovation. Technol. Forecast. Soc. Chang. 2016, 102, 214–224. [Google Scholar] [CrossRef]
  8. Sturgeon, T.J.; Kawakami, M. Global Value Chains in the Electronics Industry: Characteristics, Crisis, and Upgrading Opportunities for Firms from Developing Countries. Int. J. Technol. Learn. Innov. Dev. 2011, 4, 120–147. [Google Scholar] [CrossRef]
  9. Bandura, A. Cultivate Self-Efficacy for Personal and Organizational Effectiveness. In Handbook of Principles of Organizational Behavior: Indispensable Knowledge for Evidence-Based Management; John Wiley & Sons, Inc.: Hoboken, NJ, USA, 2017; pp. 125–141. [Google Scholar] [CrossRef]
  10. Singh, V.; Mirzaeifar, S. Assessing Transactions of Distributed Knowledge Resources in Modern Construction Projects–A Transactive Memory Approach. Autom. Constr. 2020, 120, 103386. [Google Scholar] [CrossRef]
  11. Adekunle, P.; Aigbavboa, C.; Thwala, D.; Oke, A.; Akinradewo, O. Construction Information Management: The Role of Fourth Industrial Revolution Tools. Hum. Factors Archit. Sustain. Urban Plan. Infrastruct. 2022, 58, 254–261. [Google Scholar] [CrossRef]
  12. Achtenhagen, L.; Ekberg, S.; Melander, A. Postprint Fostering Growth through Business Development: Core Activities And. J. Manag. Organ. 2017, 23, 167–185. [Google Scholar] [CrossRef]
  13. Yang, T.M.; Maxwell, T.A. Information-Sharing in Public Organizations: A Literature Review of Interpersonal, Intra-Organizational and Inter-Organizational Success Factors. Gov. Inf. Q. 2011, 28, 164–175. [Google Scholar] [CrossRef]
  14. Hussain, A.A.; Al-Turjman, F. Artificial Intelligence and Blockchain: A Review. Trans. Emerg. Telecommun. Technol. 2021, 32, 1–26. [Google Scholar] [CrossRef]
  15. Bang, S.; Kim, H. Context-Based Information Generation for Managing UAV-Acquired Data Using Image Captioning. Autom. Constr. 2020, 112, 103116. [Google Scholar] [CrossRef]
  16. Rasmussen, M.H.; Lefrançois, M.; Pauwels, P.; Hviid, C.A.; Karlshøj, J. Managing Interrelated Project Information in AEC Knowledge Graphs. Autom. Constr. 2019, 108, 102956. [Google Scholar] [CrossRef]
  17. Adekunle, P.; Aigabvboa, C.; Thwala, W.; Akinradewo, O.; Oke, A. Challenges Confronting Construction Information Management. Front. Built Environ. 2022, 8, 1075674. [Google Scholar] [CrossRef]
  18. McNamara, A.J.; Sepasgozar, S.M.E. Intelligent Contract Adoption in the Construction Industry: Concept Development. Autom. Constr. 2021, 122, 103452. [Google Scholar] [CrossRef]
  19. Delgado, J.M.D.; Oyedele, L.; Ajayi, A.; Akanbi, L.; Akinade, O.; Bilal, M.; Owolabi, H. Robotics and Automated Systems in Construction: Understanding Industry-Specific Challenges for Adoption. J. Build. Eng. 2019, 26, 100868. [Google Scholar] [CrossRef]
  20. Adaloudis, M.; Bonnin Roca, J. Sustainability Tradeoffs in the Adoption of 3D Concrete Printing in the Construction Industry. J. Clean. Prod. 2021, 307, 127201. [Google Scholar] [CrossRef]
  21. El-Sayegh, S.; Romdhane, L.; Manjikian, S. A Critical Review of 3D Printing in Construction: Benefits, Challenges, and Risks. Arch. Civ. Mech. Eng. 2020, 20, 34. [Google Scholar] [CrossRef]
  22. Canetta, L.; Barni, A.; Montini, E. Development of a Digitalization Maturity Model for the Manufacturing Sector. In Proceedings of the 2018 IEEE International Conference on Engineering, Technology and Innovation (ICE/ITMC), Stuttgart, Germany, 17–20 June 2018. [Google Scholar] [CrossRef]
  23. Schumacher, A.; Nemeth, T.; Sihn, W. Roadmapping towards Industrial Digitalization Based on an Industry 4.0 Maturity Model for Manufacturing Enterprises. Procedia CIRP 2019, 79, 409–414. [Google Scholar] [CrossRef]
  24. Klötzer, C.; Pflaum, A. Toward the Development of a Maturity Model for Digitalization within the Manufacturing Industry’s Supply Chain. Proc. Annu. Hawaii Int. Conf. Syst. Sci. 2017, 2017, 4210–4219. [Google Scholar] [CrossRef]
  25. Bouwman, H.; Nikou, S.; de Reuver, M. Digitalization, Business Models, and SMEs: How Do Business Model Innovation Practices Improve Performance of Digitalizing SMEs? Telecommun. Policy 2019, 43, 101828. [Google Scholar] [CrossRef]
  26. Leviäkangas, P.; Mok Paik, S.; Moon, S. Keeping up with the Pace of Digitization: The Case of the Australian Construction Industry. Technol. Soc. 2017, 50, 33–43. [Google Scholar] [CrossRef]
  27. Fischer, G. Context-Aware Systems: The “right” Information, at the “Right” Time, in the “Right” Place, in the “Right” Way, to the “Right” Person. In Proceedings of the International Working Conference on Advanced Visual Interfaces, Naples, Italy, 22–25 May 2012; pp. 287–294. [Google Scholar] [CrossRef]
  28. Sterling, E.J.; Betley, E.; Sigouin, A.; Gomez, A.; Toomey, A.; Cullman, G.; Malone, C.; Pekor, A.; Arengo, F.; Blair, M.; et al. Assessing the Evidence for Stakeholder Engagement in Biodiversity Conservation. Biol. Conserv. 2017, 209, 159–171. [Google Scholar] [CrossRef]
  29. Zheng, T.; Ardolino, M.; Bacchetti, A.; Perona, M.; Zanardini, M. The Impacts of Industry 4.0: A Descriptive Survey in the Italian Manufacturing Sector. J. Manuf. Technol. Manag. 2020, 31, 1085–1115. [Google Scholar] [CrossRef]
  30. Madlener, R.; Sunak, Y. Impacts of Urbanization on Urban Structures and Energy Demand: What Can We Learn for Urban Energy Planning and Urbanization Management? Sustain. Cities Soc. 2011, 1, 45–53. [Google Scholar] [CrossRef]
  31. Demirkesen, S.; Tezel, A. Investigating Major Challenges for Industry 4.0 Adoption among Construction Companies. Eng. Constr. Archit. Manag. 2022, 29, 1470–1503. [Google Scholar] [CrossRef]
  32. Arrotéia, A.V.; Freitas, R.C.; Melhado, S.B. Barriers to BIM Adoption in Brazil. Front. Built Environ. 2021, 7, 1–12. [Google Scholar] [CrossRef]
  33. Amoah, C.; Simpeh, F. Implementation Challenges of COVID-19 Safety Measures at Construction Sites in South Africa. J. Facil. Manag. 2021, 19, 111–128. [Google Scholar] [CrossRef]
  34. Ezzat Othman, A.A. Challenges of Mega Construction Projects in Developing Countries. Organ. Technol. Manag. Constr. Int. J. 2013, 5, 730–746. [Google Scholar] [CrossRef]
  35. Olugboyega, O.; Windapo, A.O. Structural Equation Model of the Barriers to Preliminary and Sustained BIM Adoption in a Developing Country. Constr. Innov. 2022, 22, 849–869. [Google Scholar] [CrossRef]
  36. Liu, X.; Zhu, Z.; Liu, Z.; Fu, C. The Influence of Leader Empowerment Behaviour on Employee Creativity. Manag. Decis. 2020, 58, 2681–2703. [Google Scholar] [CrossRef]
  37. Taylor, J.; Gibson, L.K. Digitisation, Digital Interaction and Social Media: Embedded Barriers to Democratic Heritage. Int. J. Herit. Stud. 2017, 23, 408–420. [Google Scholar] [CrossRef]
  38. Ferrari, S.; Zoghi, M.; Blázquez, T.; Dall’O, G. New Level(s) Framework: Assessing the Affinity between the Main International Green Building Rating Systems and the European Scheme. Renew. Sustain. Energy Rev. 2022, 155, 1–16. [Google Scholar] [CrossRef]
  39. Diener, F.; Špaček, M. Digital Transformation in Banking: A Managerial Perspective on Barriers to Change. Sustainability 2021, 13, 2032. [Google Scholar] [CrossRef]
  40. Gander, P.; O’Keeffe, K.; Santos-Fernandez, E.; Huntington, A.; Walker, L.; Willis, J. Fatigue and Nurses’ Work Patterns: An Online Questionnaire Survey. Int. J. Nurs. Stud. 2019, 98, 67–74. [Google Scholar] [CrossRef]
  41. Yang, K.; Liu, H.; Ma, L.; Wang, S.; Tian, Y.; Zhang, F.; Li, Z.; Song, Y.; Jiang, X. Knowledge, Attitude and Practice of Residents in the Prevention and Control of COVID-19: An Online Questionnaire Survey. J. Adv. Nurs. 2021, 77, 1839–1855. [Google Scholar] [CrossRef]
  42. Darko, A.; Chan, A.P.C.; Yang, Y.; Shan, M.; He, B.J.; Gou, Z. Influences of Barriers, Drivers, and Promotion Strategies on Green Building Technologies Adoption in Developing Countries: The Ghanaian Case. J. Clean. Prod. 2018, 200, 687–703. [Google Scholar] [CrossRef]
  43. Durdyev, S.; Ismail, S.; Kandymov, N. Structural Equation Model of the Factors Affecting Construction Labor Productivity. J. Constr. Eng. Manag. 2018, 144, 04018007. [Google Scholar] [CrossRef]
  44. Gul, M.S.; Menzies, G.F. Designing Domestic Buildings for Future Summers: Attitudes and Opinions of Building Professionals. Energy Policy 2012, 45, 752–761. [Google Scholar] [CrossRef]
  45. Van Rijnsoever, F.J. (I Can’t Get No) Saturation: A Simulation and Guidelines for Sample Sizes in Qualitative Research. PLoS ONE 2017, 12, e0181689. [Google Scholar] [CrossRef]
  46. Sijtsma, K.; Pfadt, J.M. Part II: On the Use, the Misuse, and the Very Limited Usefulness of Cronbach’s Alpha: Discussing Lower Bounds and Correlated Errors. Psychometrika 2021, 86, 843–860. [Google Scholar] [CrossRef]
  47. Bienhaus, F.; Haddud, A. Procurement 4.0: Factors Influencing the Digitisation of Procurement and Supply Chains. Bus. Process Manag. J. 2018, 24, 965–984. [Google Scholar] [CrossRef]
  48. Ghaffarianhoseini, A.; Tookey, J.; Ghaffarianhoseini, A.; Naismith, N.; Azhar, S.; Efimova, O.; Raahemifar, K. Building Information Modelling (BIM) Uptake: Clear Benefits, Understanding Its Implementation, Risks and Challenges. Renew. Sustain. Energy Rev. 2017, 75, 1046–1053. [Google Scholar] [CrossRef]
  49. Pansu, L. Evaluation of ‘Right to Disconnect’ Legislation and Its Impact on Employee’s Productivity. Int. J. Manag. Appl. Res. 2018, 5, 99–119. [Google Scholar] [CrossRef]
  50. Alreshidi, E.; Mourshed, M.; Rezgui, Y. Factors for Effective BIM Governance. J. Build. Eng. 2017, 10, 89–101. [Google Scholar] [CrossRef]
  51. Kassem, M.; Brogden, T.; Dawood, N. BIM and 4D Planning: A Holistic Study of the Barriers and Drivers to Widespread Adoption. J. Constr. Eng. Proj. Manag. 2012, 2, 1–10. [Google Scholar] [CrossRef][Green Version]
  52. Lawani, K.; Hare, B.; Cameron, I. Evaluating Workplace Trust as a Construct of Worker Engagement in Construction. Proc. Inst. Civ. Eng. Manag. Procur. Law 2019, 172, 125–134. [Google Scholar] [CrossRef]
  53. Conforto, E.C.; Amaral, D.C. Agile Project Management and Stage-Gate Model—A Hybrid Framework for Technology-Based Companies. J. Eng. Technol. Manag. 2016, 40, 1–14. [Google Scholar] [CrossRef]
  54. Kucuk, S.; Richardson, J.C. A Structural Equation Model of Predictors of Online Learners’ Engagement and Satisfaction. Online Learn. J. 2019, 23, 196–216. [Google Scholar] [CrossRef]
  55. Tripathi, K.K.; Jha, K.N. Determining Success Factors for a Construction Organization: A Structural Equation Modeling Approach. J. Manag. Eng. 2018, 34, 04017050. [Google Scholar] [CrossRef]
  56. Jiang, Z.; Guo, Y.; Wang, Z. Digital Twin to Improve the Virtual-Real Integration of Industrial IoT. J. Ind. Inf. Integr. 2021, 22, 100196. [Google Scholar] [CrossRef]
  57. Xiong, B.; Skitmore, M.; Xia, B. A Critical Review of Structural Equation Modeling Applications in Construction Research. Autom. Constr. 2015, 49, 59–70. [Google Scholar] [CrossRef]
  58. Hair, J.F., Jr.; da Silva Gabriel, M.L.D.; Patel, V.K. Modelagem de Equações Estruturais Baseada Em Covariância (CB-SEM) Com o AMOS: Orientações Sobre a Sua Aplicação Como Uma Ferramenta de Pesquisa de Marketing. Rev. Bras. Mark. 2014, 13, 44–55. [Google Scholar] [CrossRef]
  59. Sambasivan, M.; Deepak, T.J.; Salim, A.N.; Ponniah, V. Analysis of Delays in Tanzanian Construction Industry Transaction Cost Economics (TCE) and Structural Equation Modeling (SEM) Approach. Eng. Constr. Archit. Manag. 2017, 24, 308–325. [Google Scholar] [CrossRef]
  60. Kineber, A.F.; Othman, I.; Oke, A.E.; Chileshe, N.; Zayed, T. Exploring the Value Management Critical Success Factors for Sustainable Residential Building–A Structural Equation Modelling Approach. J. Clean. Prod. 2021, 293, 126115. [Google Scholar] [CrossRef]
  61. Zahraee, S.M.; Shiwakoti, N.; Stasinopoulos, P. Biomass Supply Chain Environmental and Socio-Economic Analysis: 40-Years Comprehensive Review of Methods, Decision Issues, Sustainability Challenges, and the Way Forward. Biomass Bioenergy 2020, 142, 105777. [Google Scholar] [CrossRef]
  62. Hair, J.F.; Howard, M.C.; Nitzl, C. Assessing Measurement Model Quality in PLS-SEM Using Confirmatory Composite Analysis. J. Bus. Res. 2020, 109, 101–110. [Google Scholar] [CrossRef]
  63. Hadiuzzman, M.; Das, T.; Hasnat, M.M.; Hossain, S.; Rafee Musabbir, S. Structural Equation Modeling of User Satisfaction of Bus Transit Service Quality Based on Stated Preferences and Latent Variables. Transp. Plan. Technol. 2017, 40, 257–277. [Google Scholar] [CrossRef]
  64. Luthans, F.; Avolio, B.J.; Avey, J.B.; Norman, S.M. Positive Psychological Capital: Measurement and Relationship with Performance and Satisfaction. Pers. Psychol. 2007, 60, 541–572. [Google Scholar] [CrossRef]
  65. Polit, D.F. Assessing Measurement in Health: Beyond Reliability and Validity. Int. J. Nurs. Stud. 2015, 52, 1746–1753. [Google Scholar] [CrossRef] [PubMed]
  66. Bajpai, R.; Bajpai, S. Goodness of Measurement: Reliability and Validity. Int. J. Med. Sci. Public Health 2014, 3, 112–115. [Google Scholar] [CrossRef]
  67. Yong, A.G.; Pearce, S. A Beginner’s Guide to Factor Analysis: Focusing on Exploratory Factor Analysis. Tutor. Quant. Methods Psychol. 2013, 9, 79–94. [Google Scholar] [CrossRef]
  68. Yim, M.-S. A Study on Factor Analytical Methods and Procedures for PLS-SEM (Partial Least Squares Structural Equation Modeling). J. Ind. Distrib. Bus. 2019, 10, 7–20. [Google Scholar] [CrossRef]
  69. Hamutoğlu, N.B.; Topal, M.; Samur, Y.; Gezgin, D.M.; Griffiths, M.D. The Development of the Online Player Type Scale: Construct Validity and Reliability Testing. In Research Anthology on Game Design, Development, Usage, and Social Impact; IGI Global: Hershey, PA, USA, 2023; pp. 662–679. [Google Scholar] [CrossRef]
  70. Dos Santos, P.M.; Cirillo, M.Â. Construction of the Average Variance Extracted Index for Construct Validation in Structural Equation Models with Adaptive Regressions. Commun. Stat. Simul. Comput. 2023, 52, 1639–1650. [Google Scholar] [CrossRef]
  71. Amora, J.T. Convergent Validity Assessment in PLS-SEM: A Loadings-Driven Approach. Data Anal. Perspect. J. 2021, 2, 1–6. [Google Scholar]
  72. Hubley, A.M. Discriminant Validity. In Encyclopedia of Quality of Life and Well-Being Research; Michalos, A.C., Ed.; Springer: Dordrecht, The Netherlands, 2014; pp. 1664–1667. [Google Scholar] [CrossRef]
  73. Ab Hamid, M.R.; Sami, W.; Mohmad Sidek, M.H. Discriminant Validity Assessment: Use of Fornell & Larcker Criterion versus HTMT Criterion. J. Phys. Conf. Ser. 2017, 890, 012163. [Google Scholar] [CrossRef]
  74. Razak, N.I.A.; Zamzuri, Z.H.; Suradi, N.R.M. Bootstrapping Technique in Structural Equation Modeling: A Monte Carlo Study. J. Phys. Conf. Ser. 2018, 1132, 012072. [Google Scholar] [CrossRef]
  75. Sarstedt, M.; Henseler, J.; Ringle, C.M. Multigroup Analysis in Partial Least Squares (PLS) Path Modeling: Alternative Methods and Empirical Results. Adv. Int. Mark. 2011, 22, 195–218. [Google Scholar] [CrossRef]
  76. Matsuyama, T. An Application of Bootstrap Method for Analysis of Particle Size Distribution. Adv. Powder Technol. 2018, 29, 1404–1408. [Google Scholar] [CrossRef]
  77. Yusof Ali, H.B.; Abdullah, L.M. Trust for Big Data Usage in Cloud. Comput. Sci. Inf. Technol. Conf. Proc. 2022, 12, 287–304. [Google Scholar] [CrossRef]
  78. Purwanto, A.; Asbari, M.; Santoso, T.I. Education Management Research Data Analysis: Comparison of Results between Lisrel, Tetrad, GSCA, Amos, Smartpls, Warppls, and SPSS for Small Samples. Nidhomul Haq J. Manaj. Pendidik. Islam 2021, 6, 382–399. [Google Scholar] [CrossRef]
  79. McShane, B.B.; Gal, D.; Gelman, A.; Robert, C.; Tackett, J.L. Abandon Statistical Significance. Am. Stat. 2019, 73 (Suppl. S1), 235–245. [Google Scholar] [CrossRef]
  80. Wijaya, O.Y.A.; Sulistiyani; Pudjowati, J.; Kartikawati, T.S.; Kurniasih, N.; Purwanto, A. The Role of Social Media Marketing, Entertainment, Customization, Trendiness, Interaction and Word-of-Mouth on Purchase Intention: An Empirical Study from Indonesian Smartphone Consumers. Int. J. Data Netw. Sci. 2021, 5, 231–238. [Google Scholar] [CrossRef]
  81. Rogerson, C.; Rogerson, J. COVID-19 and Changing Tourism Demand: Research Review and Policy Implications for South Africa. Afr. J. Hosp. Tour. Leis. 2021, 10, 1–21. [Google Scholar] [CrossRef]
  82. ResearchAndMarkets. Key Trends and Opportunities in the South African Construction Industry to 2025: Rebound Forecast for 2022. Business Wire. Available online: https://www.businesswire.com/news/home/20220221005249/en/Key-Trends-andOpportunities-in-the-South-African-Construction-Industry-to-2025-ReboundForecast-for-2022 (accessed on 31 October 2022).
  83. Forcada, N.; Serrat, C.; Rodríguez, S.; Bortolini, R. Communication Key Performance Indicators (KPI) for Selecting Construction Project Bidders. J. Manag. Eng. 2017, 33, 04017033. [Google Scholar] [CrossRef]
  84. Demian, P.; Walters, D. The Advantages of Information Management through Building Information Modelling. Constr. Manag. Econ. 2014, 32, 1153–1165. [Google Scholar] [CrossRef]
  85. Chen, K.; Lu, W. Bridging BIM and Building (BBB) for Information Management in Construction: The Underlying Mechanism and Implementation. Eng. Constr. Archit. Manag. 2019, 26, 1518–1532. [Google Scholar] [CrossRef]
  86. Hwang, B.G.; Tan, J.S. Green Building Project Management: Obstacles and Solutions for Sustainable Development. Sustain. Dev. 2012, 20, 335–349. [Google Scholar] [CrossRef]
  87. Aziz, R.F.; Hafez, S.M. Applying Lean Thinking in Construction and Performance Improvement. Alexandria Eng. J. 2013, 52, 679–695. [Google Scholar] [CrossRef]
  88. Wu, G.; Liu, C.; Zhao, X.; Zuo, J. Investigating the Relationship between Communication-Conflict Interaction and Project Success among Construction Project Teams. Int. J. Proj. Manag. 2017, 35, 1466–1482. [Google Scholar] [CrossRef]
  89. Morgan, L.; Paucar-Caceres, A.; Wright, G. Leading Effective Global Virtual Teams: The Consequences of Methods of Communication. Syst. Pract. Action Res. 2014, 27, 607–624. [Google Scholar] [CrossRef]
  90. Oesterreich, T.D.; Teuteberg, F. Understanding the Implications of Digitisation and Automation in the Context of Industry 4.0: A Triangulation Approach and Elements of a Research Agenda for the Construction Industry. Comput. Ind. 2016, 83, 121–139. [Google Scholar] [CrossRef]
  91. Häkkinen, T.; Belloni, K. Barriers and Drivers for Sustainable Building. Build. Res. Inf. 2011, 39, 239–255. [Google Scholar] [CrossRef]
  92. Caldwell, N.D.; Roehrich, J.K.; George, G. Social Value Creation and Relational Coordination in Public-Private Collaborations. J. Manag. Stud. 2017, 54, 906–928. [Google Scholar] [CrossRef]
  93. Johnson, J.L.; Adkins, D.; Chauvin, S. A Review of the Quality Indicators of Rigor in Qualitative Research. Am. J. Pharm. Educ. 2020, 84, 138–146. [Google Scholar] [CrossRef]
  94. Santi, G.M.; Ceruti, A.; Liverani, A.; Osti, F. Augmented Reality in Industry 4.0 and Future Innovation Programs. Technologies 2021, 9, 33. [Google Scholar] [CrossRef]
  95. Fan, S.; Lau, R.Y.K.; Zhao, J.L. Demystifying Big Data Analytics for Business Intelligence through the Lens of Marketing Mix. Big Data Res. 2015, 2, 28–32. [Google Scholar] [CrossRef]
  96. Itani, O.S.; Agnihotri, R.; Dingus, R. Social Media Use in B2b Sales and Its Impact on Competitive Intelligence Collection and Adaptive Selling: Examining the Role of Learning Orientation as an Enabler. Ind. Mark. Manag. 2017, 66, 64–79. [Google Scholar] [CrossRef]
  97. Kache, F.; Seuring, S. Challenges and Opportunities of Digital Information at the Intersection of Big Data Analytics and Supply Chain Management. Int. J. Oper. Prod. Manag. 2017, 37, 10–36. [Google Scholar] [CrossRef]
  98. Bassano, C.; Piciocchi, P.; Spohrer, J.C.; Pietronudo, M.C. Managing Value Co-Creation in Consumer Service Systems within Smart Retail Settings. J. Retail. Consum. Serv. 2018, 45, 190–197. [Google Scholar] [CrossRef]
  99. Zaki, M. Digital Transformation: Harnessing Digital Technologies for the next Generation of Services. J. Serv. Mark. 2019, 33, 429–435. [Google Scholar] [CrossRef]
  100. Chong, H.-Y.; Wang, X.; Lee, C.-Y. A Mixed Review of the Adoption of Building Information Modelling (BIM) for Sustainability. J. Clean. Prod. 2016, 142, 4114–4126. [Google Scholar] [CrossRef]
  101. Dwivedi, Y.K.; Ismagilova, E.; Hughes, D.L.; Carlson, J.; Filieri, R.; Jacobson, J.; Jain, V.; Karjaluoto, H.; Kefi, H.; Krishen, A.S.; et al. Setting the Future of Digital and Social Media Marketing Research: Perspectives and Research Propositions. Int. J. Inf. Manag. 2021, 59, 102168. [Google Scholar] [CrossRef]
  102. Göçer, Ö.; Hua, Y.; Göçer, K. Completing the Missing Link in Building Design Process: Enhancing Post-Occupancy Evaluation Method for Effective Feedback for Building Performance. Build. Environ. 2015, 89, 14–27. [Google Scholar] [CrossRef]
  103. Cao, L.; Mohan, K.; Ramesh, B.; Sarkar, S. Adapting Funding Processes for Agile IT Projects: An Empirical Investigation. Eur. J. Inf. Syst. 2013, 22, 191–205. [Google Scholar] [CrossRef]
  104. Dong, C.; Russello, G.; Dulay, N. Shared and Searchable Encrypted Data for Untrusted Servers. J. Comput. Secur. 2011, 19, 367–397. [Google Scholar] [CrossRef]
  105. Bin, A.S.; Shmailan, A. The Relationship between Job Satisfaction, Job Performance and Employee Engagement: An Explorative Study. Issues Bus. Manag. Econ. 2016, 4, 1–8. [Google Scholar]
  106. Salas-Vallina, A.; Pozo-Hidalgo, M.; Gil-Monte, P.R. Are Happy Workers More Productive? The Mediating Role of Service-Skill Use. Front. Psychol. 2020, 11, 492352. [Google Scholar] [CrossRef]
  107. Tahir, M.M.; Haron, N.A.; Alias, A.H.; Harun, A.N.; Muhammad, I.B.; Baba, D.L. Improving Cost and Time Control in Construction Using Building Information Model (Bim): A Review. Pertanika J. Sci. Technol. 2018, 26, 21–36. [Google Scholar]
  108. Aghimien, D.O.; Aigbavboa, C.O.; Oke, A.E.; Thwala, W.D. Mapping out Research Focus for Robotics and Automation Research in Construction-Related Studies: A Bibliometric Approach. J. Eng. Des. Technol. 2020, 18, 1063–1079. [Google Scholar] [CrossRef]
  109. Parida, V.; Sjödin, D.; Reim, W. Reviewing Literature on Digitalization, Business Model Innovation, and Sustainable Industry: Past Achievements and Future Promises. Sustainability 2019, 11, 391. [Google Scholar] [CrossRef]
  110. Doloi, H. Cost Overruns and Failure in Project Management: Understanding the Roles of Key Stakeholders in Construction Projects. J. Constr. Eng. Manag. 2013, 139, 267–279. [Google Scholar] [CrossRef]
  111. Adekunle, P.; Aigbavboa, C.; Akinradewo, O.; Oke, A.; Aghimien, D. Construction Information Management: Benefits to the Construction Industry. Sustainability 2022, 14, 11366. [Google Scholar] [CrossRef]
  112. Shepherd, M.; Turner, J.A.; Small, B.; Wheeler, D. Priorities for Science to Overcome Hurdles Thwarting the Full Promise of the ‘Digital Agriculture’ Revolution. J. Sci. Food Agric. 2020, 100, 5083–5092. [Google Scholar] [CrossRef]
  113. Lamprou, A.; Vagiona, D. Success Criteria and Critical Success Factors in Project Success: A Literature Review. Int. J. Real Estate Land Plan. 2018, 1, 276–284. [Google Scholar]
Figure 1. Research Methodology.
Figure 1. Research Methodology.
Buildings 14 00827 g001
Figure 2. Hypothesized research model.
Figure 2. Hypothesized research model.
Buildings 14 00827 g002
Figure 3. Final Model.
Figure 3. Final Model.
Buildings 14 00827 g003
Table 1. Respondents’ Demography.
Table 1. Respondents’ Demography.
GenderFrequency Percentage (%)
Male 16965.9
Female8834.1
Total257100
Profession
Architects3413.2
Civil Engineers3212.5
Mechanical and Electrical Engineers6224.1
Quantity Surveyors6726.1
Construction Project Managers72.7
Construction Managers218.2
Project Managers3413.2
Total257100
Firm Type
Contracting11544.6
Consulting7730.1
Government6525.3
Total257100
Years of Experience
1–5 years2911.4
6–10 years10641.4
11–15 years6926.8
16–20 years259.6
21–25 years218.2
Above 25 years72.6
Total257100
Number of Projects Executed
1–3 projects228.5
4–6 projects2610.2
7–9 projects5220.3
10–12 projects8432.7
13–15 projects3212.3
Above 15 projects4116.0
Total257100
Table 2. Model Evaluation (Validity and Reliability).
Table 2. Model Evaluation (Validity and Reliability).
Constructs Measurement ItemMeasurement Item Code Factor Loading Cronbach’s Alpha rho_AComposite Reliability AVE
CProvide clarityC10.7630.8650.8940.9170.652
Build relationshipsC20.699
Create commitmentC30.758
Define expectationsC40.860
Easy transmission of informationC50.847
PCEfficient service deliveryPC10.8020.8710.9010.9060.665
AccountabilityPC20.657
Effective utilization timePC30.711
Increased trust and dependabilityPC40.783
Improves company’s imagePC50.610
OECompetitive advantageOE10.7370.8510.8740.8980.601
Consistency in operational systemOE20.608
Increased productivityOE30.616
Flexibility of employeesOE40.703
Time maximizationOE50.880
CSRapid decision-makingCS10.7630.7240.8610.8280.684
Collection of quality dataCS20.679
Matching standard requirementsCS30.770
Product performance and varietyCS40.800
MIClient’s satisfactionMI10.8450.7610.8800.7870691
Alertness to opportunitiesMI20.642
Revenue generationMI30.839
Improved/better decision-makingMI40.657
DTSmart sensor devicesDT10.7280.8970.9250.9200.674
Smart wearableDT20.755
Cloud storageDT30.731
Artificial intelligenceDT40.794
RoboticsDT50.836
Augmented reality technologyDT60.882
Autonomous vehicleDT70.808
Quantum computingDT80.779
Big dataDT90.929
Table 3. Discriminant Validity using Fornell–Larcker Criterion.
Table 3. Discriminant Validity using Fornell–Larcker Criterion.
CPCOECSMIDT
C0.807
PC0.7370.831
OE0.8010.7770.827
CS0.6610.6030.6210.815
MI0.6030.6870.6020.4700.775
DT0.6450.5360.5840.4420.3520.821
Table 4. Bootstrapping result of the model.
Table 4. Bootstrapping result of the model.
Hypothetical PathPath CoefficientSample MEANStandard Deviationt-Valuep-ValueInterpretation
C –> DT0.6500.3590.1444.7240.022Significant
PC –> DT0.4270.2140.1191.9510.058Partially Significant
OE –> DT0.7540.7230.1563.8420.013Significant
CS –> DT0.065-0.0710.1010.8310.453Not Significant
MI –> DT0.8900.7560.1685.8460.000Significant
Disclaimer/Publisher’s Note: The statements, opinions and data contained in all publications are solely those of the individual author(s) and contributor(s) and not of MDPI and/or the editor(s). MDPI and/or the editor(s) disclaim responsibility for any injury to people or property resulting from any ideas, methods, instructions or products referred to in the content.

Share and Cite

MDPI and ACS Style

Adekunle, P.; Aigbavboa, C.; Akinradewo, O.; Ikuabe, M.; Otasowie, K. Towards the Uptake of Digital Technologies for Construction Information Management: A Partial Least Squares Structural Equation Modelling Approach. Buildings 2024, 14, 827. https://doi.org/10.3390/buildings14030827

AMA Style

Adekunle P, Aigbavboa C, Akinradewo O, Ikuabe M, Otasowie K. Towards the Uptake of Digital Technologies for Construction Information Management: A Partial Least Squares Structural Equation Modelling Approach. Buildings. 2024; 14(3):827. https://doi.org/10.3390/buildings14030827

Chicago/Turabian Style

Adekunle, Peter, Clinton Aigbavboa, Opeoluwa Akinradewo, Matthew Ikuabe, and Kenneth Otasowie. 2024. "Towards the Uptake of Digital Technologies for Construction Information Management: A Partial Least Squares Structural Equation Modelling Approach" Buildings 14, no. 3: 827. https://doi.org/10.3390/buildings14030827

APA Style

Adekunle, P., Aigbavboa, C., Akinradewo, O., Ikuabe, M., & Otasowie, K. (2024). Towards the Uptake of Digital Technologies for Construction Information Management: A Partial Least Squares Structural Equation Modelling Approach. Buildings, 14(3), 827. https://doi.org/10.3390/buildings14030827

Note that from the first issue of 2016, this journal uses article numbers instead of page numbers. See further details here.

Article Metrics

Back to TopTop