Abstract
Urban public open spaces are crucial for residents’ well-being, yet accessibility issues persist, affecting activities and social interactions. To this end, we take the main urban area of Jiamusi City, the most northeastern city in China, as an example. We start by examining both spatial and perceptual dimensions, using the Gaussian two-step moving search method to measure spatial accessibility, combining online data with multi-source data from questionnaires. Furthermore, we utilize structural equation modeling to explore the impact of accessibility on place attachment within urban public open spaces. The results show that (1) accessibility has a positive effect on place attachment, while place satisfaction plays a mediating role. (2) There were significant differences in spatial accessibility across modes of travel. Car travel had the best spatial accessibility, followed by bicycle, and walking had the lowest spatial accessibility. (3) Perceived accessibility and spatial accessibility differ, but perceived accessibility it is more persuasive in explaining and illustrating place attachment. Reducing travel costs and meeting the user needs will effectively increase place attachment and place identity. (4) Social factors such as age, education, and residency length also affect accessibility, satisfaction, and attachment. By understanding the impact of accessibility on place attachment, this study helps urban planners to better design urban spatial layout and transportation networks. It enhances people’s attachment to specific places by improving the convenience of traveling, promotes sustainable urban development, and enriches the discourse on the enhancement of psychological motivation in urban public open spaces.
1. Introduction
The United Nations Sustainable Development Goals (SDGs) strive to enhance the well-being of individuals across all age groups with the objective of fostering inclusivity, safety, and sustainability in cities and human settlements. With the accelerated urbanization of societies, the increase in population density has made urban land resources more and more limited. In this context, the importance of urban public open space (POS) has become increasingly significant.
The concept of POS is derived from public space, which is defined as a barrier-free area that everyone can use freely [1]. The dual attributes of “public” and “open” space are further clarified [2]. Including parks, green spaces, squares, etc., it is the main place for outdoor activities, interaction, and entertainment for urban residents, and it is also the natural landscape element closest to people’s daily life. Studies have shown that POS not only provides residents with a place to exercise and promote physical health, but also helps reduce mortality and chronic disease rates [3]. This is especially true for vulnerable groups (e.g., the elderly) [4]. It can be seen that POS plays a crucial role in organizing urban public life, cultivating residents’ healthy lifestyle, improving the ecological environment, and enhancing the soft power of urban culture [5,6,7].
Some scholars have emphasized the public nature of POS, defining it as a space characterized by physical accessibility. This concept is clearly defined in “The Medieval City”, which highlights “accessibility” as one of the most basic and important concepts of public space [8]. The study by Addas and Maghrabi demonstrated that the Kingdom of Saudi Arabia is implementing various strategies, such as increasing the per capita area of POS, improving the quality of life of urban residents [9]. This underscores the significance of accessibility to POS in meeting the needs of its users. As a crucial indicator for evaluating whether urban residents can conveniently and equally access public service resources, accessibility has become a significant focus in the theoretical study of POS, garnering extensive attention from scholars in various fields. The concept of accessibility is categorized into two perspectives: a broader sense and a more specific sense. In the narrow sense, accessibility emphasizes factors such as transportation cost, time cost, economic cost, etc., incurred to overcome the obstacles of physical space, reflecting the influence of objective factors. On the other hand, the broad sense of accessibility places more emphasis on the potential of people to reach the point of spatial activity, taking into account factors such as the user’s willingness, the cost of passage, spatial characteristics, and more [10]. Therefore, accessibility encompasses both place-based accessibility and person-based accessibility [11]. Whyte, in his study of people’s behavioral patterns in public spaces, emphasized that public spaces must have good pedestrian accessibility and appropriate environmental amenities to meet the needs of human stay [12].
From the exploration of aesthetic quality and visual perception to the diverse values of POS, scholars have increasingly focused on the interplay between space, humans, and nature. They emphasize that urban planning should not solely concern itself with spatial layout; rather, it should take into account residents’ perceptions, attitudes, and emotional connections to space. The emphasis should shift towards human–land relations. The concept of “topophilia,” proposed by Tuan in 1974 [13], marked a turning point, prompting humanistic geographers to deepen their understanding of the meaning and value of the spatial concept of place. Given the swift advancement of information technology and the substantial rise in individual mobility, human–place relationships have evolved into a more complex state. The concept of place attachment has emerged from this evolutionary process, and Brown and Perkins defined place attachment as “the feelings, connections, thoughts, and behavioral purposes that people develop over time with a socio-natural environment [14]”. Although there are different interpretations of the concept of place attachment, researchers generally concur with the notion that place attachment is a comprehensive concept involving emotion, cognition, and behavior. This consensus finds support across various areas of study, such as human geography, environmental psychology, and urban and rural planning [15].
Satisfaction, as a critical factor in evaluating individual cognition, is generally defined as a cumulative structure, influenced by user expectations and performance perceptions over any period of time [16]. Satisfaction measurement spans multiple dimensions, encompassing a broad spectrum of human needs and spatial attributes. Hagen categorizes health, mobility, and safety as basic needs among human space-use requirements, with additional needs including reliability, convenience, comfort, and aesthetics. Mccormack, et al. found that factors such as safety, aesthetics, park amenities, and landscape maintenance positively influenced park satisfaction [17].
Numerous studies have shown the association between place attachment and place satisfaction [18,19] and the positive impact of accessibility on place attachment [20]. For instance, in an empirical study employing the Citizen Satisfaction Index (CSI) model, Zenker demonstrated that citizen satisfaction significantly influences place attachment, place evaluation, and the willingness to leave a place [21]. In a survey of tourist farm visitors, Yamagishi, et al. found that place attachment partially mediated satisfaction and re-visit intention [22]. Lee and Jeong revealed the correlation between satisfaction with the residential environment, social capital, and place attachment [23]. Their findings underscored that accessibility had the most substantial influence on place attachment. Li, et al. found that walkability and spatial quality were key factors influencing place attachment and place satisfaction, and accessibility, mediated through walkability, indirectly affects place attractiveness [24]. Pratiwi, et al. conducted a survey identifying a positive correlation between visitor satisfaction with facilities and perceived accessibility during the Hakata Dontaku Festival [25].
While much of the research centers around public open space in cities, a quantitative analysis of specific areas would be more helpful in providing insight. Research on the relationship between accessibility and place attachment in urban POS, especially regarding the spatial and perceptual dimensions of accessibility and the mechanisms of its influence, still needs further exploration. The question of whether place satisfaction is an antecedent of accessibility or a consequence of place attachment is controversial [26]. In addition, with the in-depth study of spatial accessibility theories, the related evaluation models have become more complex. Some scholars have found that the evaluation results based on spatial accessibility do not fully reflect the actual accessibility situation; that is, there is a discrepancy between the evaluation results and the individual’s perception of accessibility [27]. In the Netherlands, a study revealed that, while the average perceived accessibility was higher in rural areas, approximately 12% of the population reported a perception of somewhat lower accessibility. Notably, lower perceived accessibility was more prevalent in the most peripheral areas and less common in rural areas near cities [28]. When predicting individuals’ behavioral intentions, focusing only on the physical characteristics of the spatial environment and location-based accessibility evaluation can no longer adequately represent the real impact on residents. More and more scholars have proposed to incorporate individual perception, needs, and preferences into the evaluation system of the concept of accessibility [29,30,31].
To solve the above problems, this paper selects 11 POS in cities in northeast China for research, which will make our research results more universal and provide more cases and data for understanding urban spatial characteristics in northern China. Accessibility analysis is carried out from the two levels of space and perception. Besides considering the influence of objective factors, comprehensive measurement is carried out by assessing more factors, such as users’ willingness, access cost, and spatial characteristics. Multi-source data analysis is carried out by integrating geographic information data and questionnaire survey data. We plan to construct a structural equation model to systematically analyze the complex relationship between perceptual accessibility, spatial accessibility, place satisfaction, and place attachment. This not only gives us a deeper understanding of the influencing factors, but also optimizes urban spaces, enhances user experience, promotes social activity and social health, and enhances community cohesion. The aim is to provide policymakers, planners, and practitioners with comprehensive information to build more humane and sustainable urban environments in a more scientific and holistic way.
2. Literature Review
2.1. The Factors Influencing Perceived Accessibility
In the late 1970s, Morris first suggested that there may be a difference in the conceptual connotations of perceived accessibility and spatial accessibility [32]. Lindsey noted that accessibility is influenced by the user’s perceptions, which, in turn, depend on the user’s context, including cultural, social, and gender factors [33]. For example, even if a person has an upmarket supermarket nearby, income constraints might lead them to perceive that supermarket as unsuitable, preferring to shop at a more affordable location, thereby impacting their perceived accessibility to the upscale supermarket. Moseley summarized the three elements of perceived accessibility as the user, the demand activity, service, and the transportation link [34]. Other scholars have also pointed out that perceived accessibility is influenced by individual behavioral characteristics, path dimension factors, and spatial dimension factors [35].
2.2. Place Satisfaction
Satisfaction is oriented to user experience and its concept contains several dimensions. As early as the 1950s, the ideas and concepts of customer satisfaction began to be introduced and focused on. The Customer Satisfaction Index (ACSI) model is the most widely used among them, in which brand quality, perceived value, and perceived quality are considered as prerequisite variables of satisfaction, while complaints and loyalty are considered as outcome variables of satisfaction [36]. The concept of tourist satisfaction originated from the definition of Pizam (1978) and Raghe (1980), which refers to the difference between tourists’ expectations and their actual feelings about the tourism experience, and it has been widely used in tourism studies [37]. As an indispensable part of urban life, satisfaction with urban public open space has also received extensive attention. Although the concept of urban public open space satisfaction has not been clearly defined, we can draw on the theoretical framework of tourist satisfaction and understand it as the overall perception and evaluation of tourists regarding urban public open spaces. Mehta proposes that good public spaces should have the following qualities: inclusiveness, support for meaningful activities, provision of a sense of security, convenience, comfort, and pleasure [38]. He integrated these qualities into the Public Space Index (PSI), which is used to assess the quality and functionality of public spaces. Based on this, Zamanifard et al. put more emphasis on the feelings of space users, arguing that there should be four categories of qualities: comfort, inclusiveness, diversity and vitality, and imagery and degree of preference [39].
2.3. The Dimensions of Place Attachment
The research methods of place attachment are mainly divided into quantitative and qualitative, and are dominated by empirical research. Gulizbekli et al. summarized the quantitative research methods into two kinds: the first is the indirect measurement method, which assesses place attachment by selecting alternative indicators, such as the length of residence, neighborhood relationship, etc.; and the second is the scale method, which is commonly used and was designed by Daniel Williams and Jerry Vaske. This method includes the classical scale, or scales with different dimensions that are established according to research needs [40]. In 1989, Williams introduced the classical two-dimensional structure of place attachment, which includes place dependence and place identity [41]. Place dependence mainly reflects an individual’s need for place functioning, whereas place identity involves emotional attachment and manifests itself as a deep connection between the individual and the environment based on thoughts, feelings, and values. Extending this infrastructure, Leila Scannell et al. present a more comprehensive understanding that further clarifies the complexity and multidimensionality of place attachment. They emphasize that the formation of place attachment is not only about the characteristics of the place itself, but also involves the individual’s or group’s interaction and identification with those characteristics [42]. This perspective emphasizes that place attachment is not only about the individual’s relationship with the environment, but also includes psychological processes and socio-cultural dimensions. Further, some scholars have proposed theories that incorporate new dimensions, such as life style and social connectedness [43]. Scannell and Giford integrated multiple definitions in 2010, and put forward a three-dimensional structural theory of place attachment, which includes the dimensions of person, psychological process, and place, further clarifying the complexity and multidimensionality of place attachment [44].
2.4. Correlational Studies
Public open spaces in cities play an important role in the daily lives of residents. In addition to providing places for leisure and recreation, they are also involved in a variety of aspects, such as socialization, health, and culture. Studies have shown that with increased accessibility, residents are more likely to access and utilize these spaces, thus enhancing their satisfaction and place attachment to these places. Mao et al. developed a structural equation model of residents’ recreation satisfaction (RRSI) using Beijing urban parks as the research object. Their results showed that among the three main potential variables affecting residents’ recreation satisfaction, accessibility had the most significant effect, followed by perceived quality and perceived value [45]. Khaza considered park accessibility under a variety of factors, such as travel distance, time, mode, and cost, and calculated the satisfaction index (USI) to assess park service quality. The results showed that increased travel distance and cost reduced accessibility, thus affecting park service quality [46]. Zhang et al. investigated the accessibility and availability of urban green spaces in relation to four dimensions of green space attachment: place dependence, emotional attachment, place identity, and social connection. The results showed that people in neighborhoods with higher accessibility and availability had higher attachment to local green spaces and better self-reported mental health [47]. Akcali, S. examined the relationship between socio-spatial characteristics of urban spaces and social sustainability and emphasized socio-spatial dimensions, such as social equity (accessibility, social amenities, daily operations), environmental equity (open space), and community sustainability (attachment, sense of community, security, participation). The study found that residents who reported that their neighborhoods were more accessible and more pleasant to operate on a day-to-day basis showed higher outcomes for attachment and engagement. Residents who rated open space higher showed greater social connectedness and higher levels of security [48]. Sun, Y.’s research suggests that the surroundings and community amenities influence place attachment among older adults, and that residential satisfaction moderates the pathway from environmental perceptions to place attachment to some extent [49]. Kimpton, A.’s research points to the relationship between one’s objective proximity to a green space or the community’s green space availability and residents’ attachment to place, with a greater proportion of and accessibility to green space likely not improving residents’ attachment to their local neighborhood [50]. However, Karl El Murr’s study pointed out that there is an inconsistency between subjectively measured accessibility (also known as perceived accessibility) and objectively measured accessibility (i.e., spatial accessibility), with perceived accessibility being positively correlated with spatial accessibility when park attributes are considered, but negatively correlated when the number of parks is considered [27]. A number of studies have shown that perceptual accessibility is more important than spatial accessibility [51,52,53]. As a result, we formulated the following hypotheses.
H1:
Spatial accessibility has a positive effect on perceived accessibility.
H2:
Spatial accessibility has a positive effect on place satisfaction.
H3:
Spatial accessibility has a positive effect on place attachment.
H4:
Perceived accessibility has a positive effect on place satisfaction.
H5:
Perceived accessibility has a positive effect on place attachment.
H6:
Place satisfaction has a positive effect on place attachment.
H7:
Place satisfaction mediates these correlations.
3. Materials and Methods
3.1. Conceptual Modeling
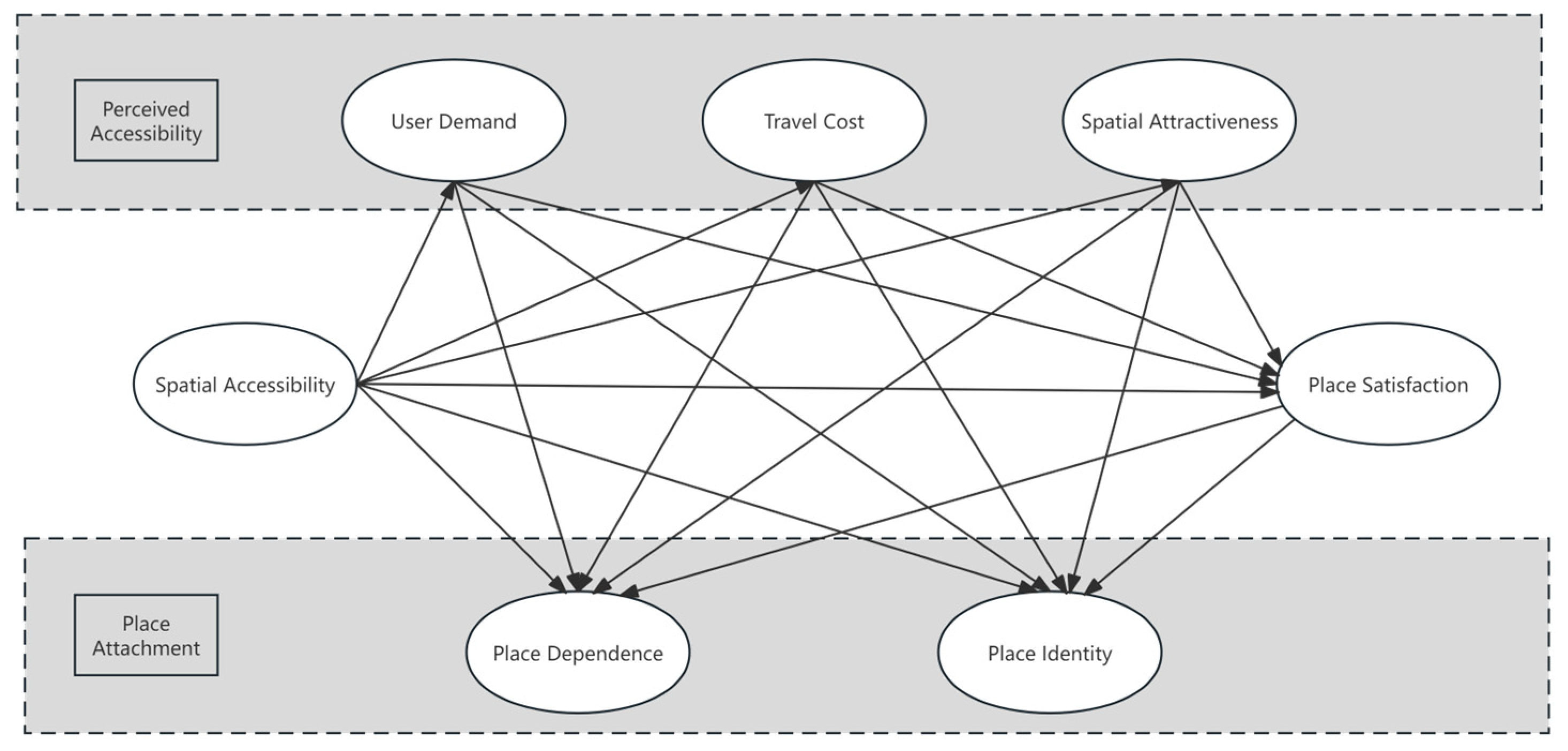
Based on relevant theories, we proposed a hypothesis about the influential relationship between accessibility, place satisfaction, and place attachment, which was investigated using structural equation modeling due to the inclusion of multiple variables. Structural equation modeling is a statistical method used to assess complex relationships between variables. It relates observed variables to potential latent variables while accounting for measurement errors to estimate direct and indirect effects between variables. SEM is widely used in many fields. Our conceptual model is shown in Figure 1.
Figure 1.
A hypothetical structural equation model of accessibility, place satisfaction, and place attachment.
3.2. Study Area
The research area is located in the main urban area of Jiamusi City, China, including Qianjin District, Xiangyang District, Dongfeng District, and the suburbs of the municipal district, with a total urban area of 1875 square kilometers. Jiamusi City is located in the hinterland of the Sanjiang Plain in northeast China, adjacent to the Songhua, Heilongjiang and Ussuri rivers. It is the easternmost prefectural administrative region in China and the place where the sun rises every day. The region has a temperate continental monsoon climate and a traffic network of 78 main and secondary roads, including the Inner Ring Road, the Central Ring Road, and the Outer Ring Road, as well as Chang ‘an Road, Zhongshan Street, and Xinglin Road. Jiamusi urban road traffic is quite developed, with 10 overpasses. In addition, the Songhua River highway bridge spans across the Songhua River, forming a three-dimensional cross-over road network. There are many different types of public open spaces in the downtown area. However, due to the impact of the novel coronavirus epidemic, some public open spaces were not open to the public during the research period. Finally, 11 public open spaces were selected as the research area (Figure 2). This area also has the characteristics of a relatively concentrated population, large travel volume, a rich and colorful traffic network, pleasant urban landscape, and perfect public service facilities (Figure 3). Jiamusi is mainly located in a plain area with meandering rivers and flat terrain. This representative environment has important reference and guiding significance for the urban planning of similar cities in Northeast China. In addition, compared to large cities, small cities have unique planning and space use characteristics and tend to focus more on sustainable development and improving urban quality.
Figure 2.
Study area.
Figure 3.
Distribution map.
3.3. Data
The data in this study mainly come from two different sources to provide comprehensive information support: (1) open data. The development of the information age has made big data more efficient, convenient, and intuitively quantifiable. We use online maps, as well as websites, such as second-hand housing rentals, to obtain basic data within the study area, including road transportation networks, the location of POSs, and the distribution of residential neighborhoods and population data. Population size represents the potential demand for urban public space. To guarantee the precision of the study findings, we take the population size of the neighborhoods as an important indicator to analyze the demand for urban POS. (2) Questionnaire survey. Face-to-face and online surveys were conducted to gain a deeper understanding of residents’ needs and perceptions of urban POSs. To ensure the accuracy of the questionnaire results, we selected residents who had lived in the study area for at least one month and had a basic understanding of the neighborhood as study participants. All studies were conducted with the informed consent of the participants. The face-to-face survey was randomly distributed in 11 selected public open spaces, and small gifts were prepared to encourage participants to answer. The online survey was conducted using the WeChat (Version 8.0.47) app Questionnaire Star as an aid. A total of 368 questionnaires were received.
3.4. Measurement of Variables
3.4.1. Spatial Variables
There is a wide variety of POS accessibility evaluation methods. The evaluation methods of spatial accessibility are classified into three major categories: methods based on spatial blocking, methods based on accumulation of opportunities, and methods based on spatial interactions. To more precisely analyze an individual’s ease of reaching a destination, this paper employs an enhanced method—the Gaussian two-step moving search method—for spatial accessibility measurement. In contrast to the traditional two-step moving search method, this approach incorporates a Gaussian function with attenuation for both population and distance. The aim is to mitigate the impact of population friction on the results, enhancing the accuracy and realism of accessibility analysis. This refined method overcomes the constraints of the traditional two-step moving search method, enabling a more comprehensive understanding and assessment of accessibility, particularly when accounting for distance and population factors.
In the first step, for each public open space , we first set a spatial distance threshold to define a specific spatial scope of action. Within this scope of action, for the population in each neighborhood k, we will apply Gaussian equations to assign them weights, and then sum these weighted populations to calculate the total number of potential users of . We then calculate the total number of potential users of . Next, we divide the size of by the total number of all potential users to compute the supply/demand ratio .
where denotes the population size of cell k, located within the spatial range of action of (i.e., ≤ ); denotes the spatial distance from the center of cell k to the center of ; is the holding capacity of ; and G(, ) is a Gaussian equation taking into account the spatial friction problem, computed as shown below:
In the second step, for each cell i, we similarly set a spatial distance threshold to form another specific spatial action range. Within this range, for the supply ratio of each , we will apply Gaussian equations to give them weights, and then these weighted supply ratios are summed up to calculate the green space accessibility for each neighborhood i. The magnitude of the value of denotes the average supply of POS in square meters per person within the area.
In 2014, Shanghai put forward for the first time in the country the concept of a “15-min community living circle”, which was incorporated into the Shanghai 2035 master plan and has been promoted and implemented on a pilot basis year by year. This concept means that within the reach of a quarter of an hour of slow walking, people can meet their daily needs, including “clothing, food, housing and transportation”. In order to realize these needs, it is necessary to allocate the corresponding basic service functions and public activity space within the living circle [54]. As a matter of fact, the concept of the living area is leading the global transformation of urban space. In 2020, Paris proposed the “15-min city” plan, which takes steps to transform neighborhoods into “mosaics” that meet the needs of virtually all residents within a 15 min walk, bike ride, or public transportation journey [55]. The plan emphasizes the concepts of proximity, diversity, and density in community planning. At the same time, Melbourne has set a goal of creating “20-min neighborhoods” over the next 30 years, creating high-quality neighborhoods by promoting more efficient residential densities, a mix of land uses, street connectivity, and a high level of safety [56]. Based on this, we set a travel time threshold of 15 min and determined the final spatial search radius based on walking speeds of 5.32–5.43 km/h, cycling speeds of 12–18 km/h, and travel by car of 40–60 km/h [57].
3.4.2. Perceptual Variables
Our study used a questionnaire to measure perceptual variables, which consisted of a combination of structured and closed-ended questions. Through an extensive review of the literature on accessibility, place satisfaction, and place attachment, we developed a questionnaire containing several variables. The questionnaire was divided into several sections, including socio-demographic information (gender, age, education level, monthly income, type of occupation, length of residence, area of residence) and perceived accessibility, with 19 factors being selected from three dimensions: user demand, cost of travel, and spatial attractiveness. Among them, the user demand dimension includes four factors: level of demand, diversity of activities, frequency of visit, and length of stay; the travel cost dimension includes eight factors: travel time, perceived distance, difference between actual and ideal time, accessibility, walking convenience, level of road congestion, spatial quality, and road safety; and the spatial attractiveness dimension includes architectural interfaces, spatial scales, management and maintenance, functional zoning, color coordination, plant configuration, olfactory experience, and other factors (7 factors). Place satisfaction was developed from the four dimensions of comfort, convenience, pleasure, and safety, with a total of 16 items. Place attachment measurement was based on the Place Attachment Scale developed by Williams and Vaske, and the scale was semantically optimized by combining it with relevant studies in China. In addition, a five-point Likert scale was used as the scoring method, with scores ranging from 1 to 5, from completely disagree to completely agree.
3.5. Analysis
We used SPSS 27.0 and AMOS 24 software for statistical analysis. First, we performed a reliability test on the questionnaire using SPSS 27.0 to ensure that the questionnaire had good internal consistency. The Cronbach’s alpha coefficient is 0.947, which is greater than 0.8, indicating that the scale has good reliability (Table 1). Subsequently, we conducted a factor analysis, using principal component analysis to rotate and extract the factors. After confirming the reliability and factor structure of the questionnaire, we conducted a validation factor analysis using AMOS 24 to test and validate the relationships between latent and observed variables. We assessed the fitness, convergent validity, combinatorial reliability, and discriminant validity of the model, and performed path analysis and analysis of the mediating effects of the model.
Table 1.
Reliability analysis.
4. Results
4.1. Descriptive Statistical Analysis
A total of 368 questionnaires were distributed, of which 327 were valid, with a valid recovery rate of 88.8%. The valid questionnaire refers to the final participant data that is left after excluding participants who may have adversely affected the results. The excluded participants included those who did not complete the survey questions, those who lived in Jiamusi for too short a time, and those who chose “No” in the question about whether they have a basic understanding of the surrounding environment of their living area. Table 2 presents the socio-demographic characteristics of the participants. Females comprised the main group, accounting for 57.19%, while the majority of participants were mainly concentrated in the 21–30 and 41–50 age groups, accounting for 24.16%. In terms of educational attainment, the survey showed that 69.11% of the respondents possessed a college degree or above. In addition, a relatively high percentage of participants, 28.44%, earned an income in the range of 3000–5000 yuan. A total of 64.83% of the participants have lived in Jiamusi City for more than ten years. In terms of park selection, the frequency of visits to the park along the river (15.9%) and Xinglin Lake Park (22.93%) was higher. As for the mode of travel, 73.09% of the participants chose to walk to the POS.
Table 2.
Statistical analysis of sociodemographic variables.
4.2. Accessibility Analysis of Different Travel Modes
The application of ARCGIS to analyze urban accessibility, as shown in the figure, reveals significant differences in accessibility across different modes of travel. The walking accessibility shows a circular distribution pattern, with lower levels at the center and higher levels at the periphery. In addition, the accessibility of Yanjiang Park, Xipu Botanical Garden, and Civil-Military Integration Park is significantly higher than that of other public open spaces (Figure 4). Cycling accessibility shows a linear distribution pattern, with lower levels in the middle and higher levels on the sides. Furthermore, the accessibility of POSs in the northwest and southeast of the city is significantly higher than that of POSs in the city center. Shuiyuan Mountain Park and Xipu Botanical Garden show higher spatial accessibility (Figure 5). The accessibility by car shows the opposite situation, with a decreasing trend from the center of the city to the surrounding area, and there is no significant difference in the accessibility between the public open spaces on the same ring road (Figure 6). Overall, accessibility is best for trips by car, followed by cycling, with walking accessibility at the bottom of the list.
Figure 4.
Walking accessibility.
Figure 5.
Cycling accessibility.
Figure 6.
Vehicle travel accessibility.
4.3. Exploratory Factor Analysis (EFA)
In this study, the scale underwent factor analysis using statistical software SPSS. Prior to undertaking the factor analysis, the samples underwent Kaiser–Meyer–Olkin (KMO) and Bartlett’s sphericity test to assess the simple and partial correlation coefficients among variables. The final test results showed a KMO value of 0.927, with a p-value less than 0.05. It can be inferred that the data were deemed suitable for factor analysis (Table 3). Subsequently, we employed principal component analysis and extracted factors from the scale using maximum variance rotation. A total of 46 questionnaire items were extracted, forming 10 factors, and the cumulative explained variance of these factors amounted to 71.144%, exceeding the 60% threshold, indicating successful factor extraction. However, the factor loadings of three questionnaire items (walking convenience, architectural interface, and olfactory experience) appeared in two different factors, indicating a confounding problem. Therefore, we decided to exclude these three items from the analysis. Additionally, the factor loading of the road accessibility item was less than 0.5, so this item was also removed (Table 4, Table 5 and Table 6).
Table 3.
KMO and Bartlett’s test.
Table 4.
Rotated component matrix for perceived accessibility.
Table 5.
Rotated component matrix for place satisfaction.
Table 6.
Rotated component matrix for place attachment.
4.4. Confirmatory Factor Analysis (CFA)
Validation factor analysis (CFA) was employed to authenticate the measurement model. The results indicate that the model has a χ2 value of 888.858 and degrees of freedom (df) of 804. Generally, a smaller χ2 value is preferred; however, due to the large sample size, the χ2 value typically deviates significantly from 0. Hence, we typically assess the quality of the model’s fit by comparing χ2/df. The χ2/df ratio is 1.106, which is less than 3, suggesting that the model is approaching the ideal χ2 value concerning the degrees of freedom for the fit. The RMSEA value is 0.018, less than 0.10; the CFI value is 0.990, exceeding 0.9; the TLI value is 0.989, surpassing 0.9; and the IFI value is 0.990. In summary, the analysis of these metrics indicates that the model aligns well with the observed data and is likely to effectively elucidate the observed data.
The convergent validity (AVE) and combinatorial reliability (CR) of each dimension of the scale were further examined under the precondition that the CFA models of accessibility, place satisfaction, and place attachment had a good fit. First, the standardized factor loadings of each measurement question item on the corresponding dimension were calculated using the established CFA model. Then, AMOS software was utilized to output the convergent validity values and the combined reliability values. According to the analysis results in Table 7, it can be seen that all the CR values are high, ranging from 0.84 to 0.907, exceeding the threshold of 0.70. It indicates that the internal consistency of each potential conceptualization is good. Therefore, it can be stated that the measures of these potential concepts have high reliability. All AVE values are between 0.573 and 0.719, exceeding the threshold of 0.50. It indicates that the measurement indicators have high explanatory power for explaining the corresponding latent variables.
Table 7.
Convergent validity and combined reliability tests for each dimension.
4.5. Structural Equation Modeling Analysis
Structural Equation Modeling (SEM) was employed to investigate the impacts of perceived accessibility and spatial accessibility on satisfaction and place attachment [58]. The statistical results indicated a good fit for the model (Table 8). In the direct effects examination, we specified the standardized path coefficients corresponding to H1-H6, as illustrated in Table 9 and Figure 7. In the path hypothesis relationship test of this study, spatial accessibility significantly and positively predicts travel costs and place satisfaction. Travel cost had a positive effect on place satisfaction. Among the influences on place attachment, user demand and travel cost showed a positive effect, while spatial attractiveness did not show a significant effect. The effect of place satisfaction on place attachment is positive and significant.
Table 8.
Model fitting test results.
Table 9.
Results of the SEM-model path relationship test.
Figure 7.
Path coefficients.
In our study, we performed 5000 sampling tests, utilizing the bootstrap method to evaluate the results of the mediating effect [59]. The mediation effect test model diagram is shown in Figure 8. The model was tested for fit and the χ2/df ratio was 1.106, the RMSEA value was 0.018, the CFI value was 0.990, the TLI value was 0.989, and the IFI value was 0.990. Most of the model fit indicators met the standard, and the model was well fitted. From the results presented in Table 10, it can be concluded that both the direct and total effects show significance, indicating that the path between place attachment and spatial accessibility is indeed significant. In terms of indirect effects, we observe that place satisfaction partially mediates the path between place attachment and spatial accessibility. In addition, by scrutinizing the correlations among the variables, we also found that place satisfaction still plays a partial mediating role between place attachment and perceived accessibility. Based on the above results, we can conclude that hypothesis 7 is supported. This means that perceived accessibility and spatial accessibility exert a noteworthy positive impact on place attachment, through the mediating effect of place satisfaction.
Figure 8.
Mediation analysis model.
Table 10.
Mediation analysis.
4.6. Variance Analysis
By studying the size of the contribution made by different characteristic variables to the total variables, the size of the influence caused by controllable factors on the results of the study is determined. In this study, two analysis methods, independent samples t-test and one-way ANOVA, were used according to the types of variables so as to verify the differences in perceived accessibility to urban public open space, place satisfaction, and place attachment in terms of gender, age, and education level, as shown in Table 11. Users of different ages and education levels showed significant differences in place satisfaction, and users with different lengths of residence showed significant differences in perceived accessibility, place satisfaction, and place attachment.
Table 11.
Significance test of difference.
5. Discussion
Firstly, our study reveals a mismatch between perceived accessibility and spatial accessibility. This finding aligns with Wee’s discovery of a discrepancy between objective and subjective measures of accessibility [60]. Additionally, Lttman supported this finding, noting that bicyclists rated perceived accessibility significantly higher than all other modes of travel, except for walking [61]. In a study on park accessibility, Lindsey found that, although some parks were more spatially accessible, there was a lack of willingness in the neighborhood to reach them [33]. Mccormack observed that in many cases, perceived accessibility and spatial accessibility were not only weakly correlated but, in some instances, uncorrelated [62]. This discrepancy may arise, on one hand, from errors in calculating spatial accessibility, such as using outdated or flawed data. Particularly, the possible omission of sidewalks from the road network calculation can yield different results. Additionally, travel thresholds may vary under different climatic conditions, especially in colder regions, where travel may be more restricted in winter. On the other hand, individual perception contributes to these differences. An individual’s perception of their surroundings is subjective and influenced by factors such as personal experience, cognition, emotions, weather, and environmental quality. Therefore, even if two locations are similar in physical distance, an individual’s perceived accessibility may differ due to individual differences. Individuals’ needs play a key role in determining their perceived accessibility to a location. For instance, individuals may perceive a location as accessible if it fulfills their daily needs, such as work, school, shopping, or leisure activities. This demand-oriented perceived accessibility may align with actual spatial accessibility, and vice versa. In addition, the cost of traveling is an important factor. Perceived accessibility bias can easily occur when individuals do not have accurate perceptions of their destination or their route. For example, people may overestimate the travel time for an unfamiliar mode of transportation. Even if a location is physically accessible, if it requires a significant amount of time, money, or effort, individuals may perceive it as having low accessibility and, therefore, be less willing to travel. The spatial attractiveness of a location can also strongly influence an individual’s perceived accessibility. Even if a location is relatively far away spatially, individuals may feel it is more accessible if it is highly spatially attractive. However, when explaining place attachment, user demand and travel cost showed significant positive effects on place dependence and place identity, while spatial attractiveness only mediated through place satisfaction, and thus influenced place attachment indirectly.
Secondly, the results of the study showed that perceived accessibility influences individuals’ attachment to a place through its effect on place satisfaction. This discovery aligns with Lee’s research on residential environments, which revealed that accessibility, comfort, and security collectively influenced satisfaction with residential environments [23]. Subsequently, this satisfaction influenced individuals’ attachment to their place of residence, with accessibility having the most significant effect on place attachment. One of the key findings of this study was that place satisfaction acts as a mediating factor between accessibility and place attachment. This suggests that perceived accessibility and spatial accessibility indirectly influence individuals’ attachment to a place through their impact on place satisfaction. This finding has important implications for gaining a deeper understanding of the mechanisms underlying these relationships. Firstly, the results suggest that an individual’s perceived accessibility and actual spatial accessibility impact their emotional attachment to a place. However, this effect does not occur directly; instead, it is transmitted through place satisfaction. Therefore, increasing perceived accessibility and actual spatial accessibility can indirectly enhance individuals’ attachment to a place, provided that they are satisfied with it. Secondly, the mediating role of place satisfaction emphasizes the importance of satisfaction in the behavior and emotions of urban residents. This further underscores the significance of considering resident satisfaction in urban planning and design. If the urban environment not only boasts good accessibility but also meets the needs and expectations of residents, then residents are more likely to develop positive emotions and attachments to the city.
The most striking finding, however, was the higher persuasiveness of perceived accessibility relative to spatial accessibility in explaining and predicting place attachment. This suggests that individuals are more attuned to their subjective experiences rather than merely considering physical distance. This discovery underscores the significance of individuals’ subjective perceptions in shaping their attachment to specific places. Perceived accessibility involves how individuals perceive and understand their surroundings. These subjective perceptions encompass assessments of factors such as convenience, safety, pleasantness, and ease of access, all of which play pivotal roles in shaping an individual’s place attachment. In contrast, spatial accessibility relies more on factors such as objective distances and transportation conditions, without directly incorporating individuals’ subjective perceptions. Meanwhile, perceived accessibility is more likely to capture the emotional dimensions associated with place attachment. The emotional connection and attachment that individuals form to specific places often arise from their subjective perceptions and emotional experiences. For instance, some urban residents habitually visit only a few parks or urban open spaces for recreational activities, and some residents strongly oppose the renovation of specific buildings or places in the city [63]. Perceived accessibility is better suited to reflect individuals’ emotional responses to places, encompassing satisfaction, identity, and a sense of belonging. Therefore, it is more potent in explaining and predicting place attachment.
Our study also found differences between perceived accessibility, place satisfaction, and place attachment across social contexts. In terms of age, the 61–70 age group showed lower place satisfaction, a finding that reflects the changes in the needs and perceptions of different age groups in relation to urban public open spaces. As users grow older, they accumulate more life experience and knowledge of urban spaces. Since this age group may face physical conditions or health problems, such as mobility problems and vision loss, they pay more attention to the comfort, safety, and convenience of their environment and have specific needs. Differences in educational background are reflected in higher levels of satisfaction among those with higher levels of education. Higher educated groups may have higher levels of cognition and a richer knowledge base, may be better able to recognize and understand amenities and safety hazards in urban spaces, and may be more attentive to the overall experience and quality of the place. Typically, more educated groups have higher social status and better economic status. As a result, they are more able to choose to live in safer, more convenient, and more comfortable urban areas, or to enjoy a wider range of amenities and services. In addition, better-educated groups are more likely to be involved in urban planning and policymaking processes, and their views and needs may be more likely to be taken into account by governments and relevant organizations. As individuals spend more time living in an area, they exhibit a more positive sense of adaptation and integration. This leads to a higher perception of accessibility in urban spaces, as they become more familiar with the surrounding transportation and facilities, finding it easier to reach their desired destinations. With a deeper understanding of the surrounding environment, including amenities, safety conditions, and spatial ambiance, their satisfaction with urban spaces is likely to increase. They are able to comprehensively evaluate the strengths and weaknesses of the space. Additionally, over time, individuals may develop emotional ties and a sense of attachment to their residential area. They establish connections with community members, engage in spatial activities, and experience significant moments in their lives. Consequently, they may develop a stronger sense of attachment to public open spaces and be more willing to engage in their use and maintenance.
Our model culminates in a typical service model. Under the assumption of its application to urban spaces, urban public open spaces should be established and managed as important public services for urban residents. Public open space is not only a place for people to rest, recreate, and exercise, but also an important element in improving the quality of life of urban residents, promoting community cohesion and facilitating sustainable urban development. In his book, Pattern Languages, Alexander explains the importance of public squares as places for people to gather and socialize, and that they should be designed with diversity, comfort, as well as people’s mobility needs and convenience in mind [64]. It is important to ensure that the square is surrounded by adequate transportation options and parking facilities for easy access. Therefore, the rational planning, construction, and management of urban public open space to meet the growing spiritual and cultural needs of residents and the diversification of their lifestyles is of great significance in building livable cities and creating harmonious communities. City managers should fully recognize its value as a public service, strengthen their input and management, and enhance their service level and quality to provide urban residents with a better quality of life experience.
It is important to recognize certain limitations of this study, including sample specificity and constraints related to the research methodology. In measuring spatial accessibility, we simplified the study of spatial accessibility by using a traveling distance of 15 min as the radius for the spatial threshold, in addition to the setting of the speed. This approach did not sufficiently account for differences among multi-generational users and dynamic factors [65]. In addition, different measurement methods also led to differences in the results. In order to solve these problems, it is expected that these limitations will be further addressed in future research, and the combined measurement of perceptual accessibility and spatial accessibility will be investigated more deeply to minimize the differences between them.
6. Conclusions
Synthesizing the results and analyses of the above studies, this study delves into the effects of perceived accessibility and spatial accessibility in urban POS on urban residents’ place attachment, while considering the role of place satisfaction as a mediating variable. Through field research in eleven POS in Jiamusi City, we draw the following conclusions:
First, perceived accessibility plays an important role in urban residents’ place attachment, and among its influencing factors, travel cost is recognized as the most important factor. This implies that measures such as reducing travel costs and improving transportation accessibility can effectively reduce the gap between perceived accessibility and spatial accessibility, thus encouraging urban residents to make more active use of urban resources and facilities. The government should consider appropriately increasing investment in public transport infrastructure to enhance the efficiency and coverage of the public transportation system. Additionally, subsidy policies can be formulated to assist low-income groups in easing their commuting burden, such as providing public transport subsidies or concessions. Simultaneously, the government can introduce incentives to encourage people to adopt environmentally friendly modes of transportation, such as cycling, walking, and using electric vehicles for commuting. Through scientific urban and regional planning, better integration of residential areas and points of service (POS) can be achieved, reducing travel distances. These measures can, to a certain extent, reduce travel costs, improve accessibility, and promote more flexible and sustainable modes of transportation.
Second, both perceived accessibility and spatial accessibility have a significant positive effect on place attachment, which suggests that urban planners and government departments can enhance residents’ emotional attachment to the city by improving the accessibility of POS. However, we also observed a certain level of mismatch between perceived accessibility and spatial accessibility, which may stem from the discrepancy between the public’s subjective perception of urban open spaces and their actual accessibility. Therefore, urban planning and design need to better communicate and explain the concept of accessibility to minimize this mismatch.
Third, place satisfaction plays a partially mediating role between accessibility and place attachment. Improving satisfaction with urban POSs, including enhancing pleasure, safety, comfort, and convenience, can help enhance residents’ emotional attachment to urban places, thereby promoting community cohesion and sustainable urban development. Skillful landscape design, providing greenery and vibrant colors, and creating a pleasant environment enhance the aesthetic appeal and delightfulness of public open spaces. Implementing effective lighting systems, surveillance facilities, and personnel patrols serves as a means of ensuring safety. Reducing the occurrence of adverse incidents ensures that public open spaces offer a sense of security during the night. Formulating multifunctional plans that consider the diverse needs of different demographics and integrating innovative technological applications help enhance the residents’ experience.
Finally, perceived accessibility shows a stronger ability than spatial accessibility in explaining and predicting place attachment. Therefore, more attention and optimization of perceived accessibility for urban residents should be paid in urban planning and policy making to achieve a more humane urban environment. When formulating urban planning and policies, actively engaging with community residents to understand their needs is crucial. In addition, in today’s rapidly evolving landscape of online information and big data, we can analyze user comments, posts, and tags on social media platforms to gain insights into their evaluations, opinions, and suggestions regarding urban spaces. By monitoring topics and trends on social media, we can capture real-time user needs and feedback. Furthermore, leveraging data from mobile applications, such as navigation and ride-sharing apps, allows us to understand users’ activity trajectories, travel preferences, and destination choices more effectively. Through the analysis of mobile app data, we can gain a better understanding of users’ travel demands and behavioral patterns. Simultaneously, establishing a mechanism for regular assessment of the effectiveness of urban planning and policies and adjusting it based on resident feedback and actual circumstances, is essential. This helps ensure that policy implementation aligns with the expectations and requirements of the residents.
In conclusion, this study provides new insights into the complex relationship between perceived accessibility, spatial accessibility, place satisfaction, and place attachment in urban POSs. These findings provide valuable guidance for urban planning and design, which can help create more livable and attractive urban environments. Future research can further deepen the understanding of these relationships and provide more targeted recommendations for urban planning and policy making to promote sustainable urban development and social prosperity.
Author Contributions
Conceptualization, J.Z. and Z.Z.; methodology, J.Z. and Z.Z.; software, Z.Z. and Y.L.; validation, J.Z., Z.Z. and Y.L.; formal analysis, Z.Z.; investigation, Z.Z. and Y.L.; data curation, Z.Z.; writing—original draft preparation, J.Z. and Z.Z.; writing—review and editing, J.Z. and Z.Z.; visualization, Z.Z. and Y.L. All authors have read and agreed to the published version of the manuscript.
Funding
This research received no external funding.
Data Availability Statement
The data presented in this study are available on request from the corresponding author. The data are not publicly available due to privacy.
Conflicts of Interest
The authors declare no conflicts of interest.
References
- Nasution, A.D.; Zahrah, W. Community perception on public open space and quality of life in Medan, Indonesia. Procedia-Soc. Behav. Sci. 2014, 153, 585–594. [Google Scholar] [CrossRef]
- Nasution, A.D.; Zahrah, W. Public Open Space Privatization and Quality of Life, Case Study Merdeka Square Medan. Procedia-Soc. Behav. Sci. 2012, 36, 466–475. [Google Scholar] [CrossRef]
- Barton, J.O.; Pretty, J. What is the best dose of nature and green exercise for improving mental health? A multi-study analysis. Environ. Sci. Technol. 2010, 44, 3947. [Google Scholar] [CrossRef] [PubMed]
- Zhang, S.; Wu, W.; Xiao, Z.; Wu, S.; Zhao, Q.; Ding, D.; Wang, L. Creating livable cities for healthy ageing: Cognitive health in older adults and their 15-minute walkable neighbourhoods. Cities 2023, 137, 104312. [Google Scholar] [CrossRef]
- Kapoor, S.; Putta, V. Interrelation of Public Open Spaces and Social Behavior: A Chronological Perspective; Springer: Singapore, 2017. [Google Scholar]
- Lamb, K.E.; Mavoa, S.; Coffee, N.T.; Parker, K.; Richardson, E.A.; Thornton, L.E. Public open space exposure measures in Australian health research: A critical review of the literature. Geogr. Res. 2019, 57, 67–83. [Google Scholar] [CrossRef]
- Stanley, B.W.; Stark, B.L.; Johnston, K.L.; Smith, M.E. Urban Open Spaces in Historical Perspective: A Transdisciplinary Typology and Analysis. Urban Geogr. 2012, 33, 1089–1117. [Google Scholar] [CrossRef]
- Saalman, H. Medieval Cities; Braziller: New York, NY, USA, 1968. [Google Scholar]
- Addas, A.; Maghrabi, A. A Proposed Planning Concept for Public Open Space Provision in Saudi Arabia: A Study of Three Saudi Cities. Int. J. Environ. Res. Public Health 2020, 17, 5970. [Google Scholar] [CrossRef] [PubMed]
- Paez, A.; Scott, D.M.; Morency, C. Measuring accessibility: Positive and normative implementations of various accessibility indicators. J. Transp. Geogr. 2012, 25, 141–153. [Google Scholar] [CrossRef]
- Kwan, M.P.; Murray, A.T.; O’Kelly, M.E.; Tiefelsdorf, M. Recent advances in accessibility research: Representation, methodology and applications. J. Geogr. Syst. 2003, 5, 129–138. [Google Scholar] [CrossRef]
- Whyte, W.H. The Social Life of Small Urban Spaces; Conservation Foundation: Washington, DC, USA, 1980. [Google Scholar]
- Campbell, E.S. Topophilia: A study of environmental perception, attitudes and values. Hist. Eur. Ideas 1992, 14, 313. [Google Scholar] [CrossRef]
- Brown, B.B.; Perkins, D.D. Disruptions in Place Attachment; Springer: Berlin/Heidelberg, Germany, 1992. [Google Scholar]
- Lewicka, M. Place attachment: How far have we come in the last 40 years? J. Environ. Psychol. 2011, 31, 207–230. [Google Scholar] [CrossRef]
- Johnson, M.D.; Anderson, E.W.; Claes, F. Rational and Adaptive Performance Expectations in a Customer Satisfaction Framework. J. Consum. Res. 1995, 21, 695–707. [Google Scholar] [CrossRef]
- McCormack, G.R.; Rock, M.; Toohey, A.M.; Hignell, D. Characteristics of urban parks associated with park use and physical activity: A review of qualitative research. Health Place 2010, 16, 712–726. [Google Scholar] [CrossRef] [PubMed]
- Ramkissoon, H.; Smith, L.D.G.; Weiler, B. Relationships between place attachment, place satisfaction and pro-environmental behaviour in an Australian national park. J. Sustain. Tour. 2013, 21, 434–457. [Google Scholar] [CrossRef]
- Lee, L.Y.; Veasna, S.; Wu, W.Y. The effects of social support and transformational leadership on expatriate adjustment and performance: The moderating roles of socialization experience and cultural intelligence. Career Dev. Int. J. Exec. Consult. Acad. 2013, 18, 377–415. [Google Scholar] [CrossRef]
- Kamalipour, H.; Yeganeh, A.J.; Alalhesabi, M. Predictors of Place Attachment in Urban Residential Environments: A Residential Complex Case Study. Procedia-Soc. Behav. Sci. 2012, 35, 459–467. [Google Scholar] [CrossRef]
- Zenker, S.; Rütter, N. Is satisfaction the key? The role of citizen satisfaction, place attachment and place brand attitude on positive citizenship behavior. Cities 2014, 38, 11–17. [Google Scholar] [CrossRef]
- Yamagishi, K.; de Ocampo, M.; Ocampo, L. Revisit intention of tourists in farm tourism sites. Curr. Issues Tour. 2023, 28. [Google Scholar] [CrossRef]
- Lee, K.Y.; Jeong, M.G. Residential environmental satisfaction, social capital, and place attachment: The case of Seoul, Korea. J. Hous. Built Environ. 2021, 36, 559–575. [Google Scholar] [CrossRef]
- Li, X.; Jia, T.; Lusk, A.; Larkham, P. Rethinking place-making: Aligning placeness factors with perceived urban design qualities (PUDQs) to improve the built environment in historical districts. Urban Des. Int. 2020, 25, 338–356. [Google Scholar] [CrossRef]
- Pratiwi, A.R.; Zhao, S.; Mi, X. Quantifying the relationship between visitor satisfaction and perceived accessibility to pedestrian spaces on festival days. Front. Archit. Res. 2015, 4, 285–295. [Google Scholar] [CrossRef]
- Yuksel, A.; Yuksel, F.; Bilim, Y. Destination attachment: Effects on customer satisfaction and cognitive, affective and conative loyalty. Tour. Manag. 2010, 31, 274–284. [Google Scholar] [CrossRef]
- El Murr, K.; Boisjoly, G.; Waygood, E.O.D. Measuring accessibility to parks: Analyzing the relationship between self-reported and calculated measures. J. Transp. Geogr. 2023, 107, 103550. [Google Scholar] [CrossRef]
- Pot, F.J.; Koster, S.; Tillema, T. Perceived accessibility in Dutch rural areas: Bridging the gap with accessibility based on spatial data. Transp. Policy 2023, 138, 170–184. [Google Scholar] [CrossRef]
- Curl, A.; Nelson, J.; Anable, J. Does Accessibility Planning address what matters? A response to Derek Halden by Curl, Nelson and Anable. Res. Transp. Bus. Manag. 2012, 3, 84. [Google Scholar] [CrossRef]
- Lättman, K.; Olsson, L.E.; Friman, M. Development and test of the Perceived Accessibility Scale (PAC) in public transport. J. Transp. Geogr. 2016, 54, 257–263. [Google Scholar] [CrossRef]
- Scheepers, C.E.; Wendel-Vos, G.C.W.; Kempen, E.E.M.M.V.; Hollander, E.L.D.; Schuit, A.J. Perceived accessibility is an important factor in transport choice—Results from the AVENUE project. J. Transp. Health 2016, 3, 96–106. [Google Scholar] [CrossRef]
- Morris, J.M.; Dumble, P.L.; Wigan, M.R. Accessibility indicators for transport planning. Transp. Res. Part A Gen. 1979, 13, 91–109. [Google Scholar] [CrossRef]
- Lindsey, G.; Maraj, M.; Kuan, S. Access, Equity, and Urban Greenways: An Exploratory Investigation. Prof. Geogr. 2001, 53, 332–346. [Google Scholar] [CrossRef]
- Moseley, D.; Marzano, M.; Chetcuti, J.; Watts, K. Green networks for people: Application of a functional approach to support the planning and management of greenspace. Landsc. Urban Plan. 2013, 116, 1–12. [Google Scholar] [CrossRef]
- Kruger, J.; Carlson, S.A.; Iii, H.W.K. Fitness Facilities for Adults: Differences in Perceived Access and Usage—ScienceDirect. Am. J. Prev. Med. 2007, 32, 500–505. [Google Scholar] [CrossRef] [PubMed]
- Fornell, C.; Johnson, M.D.; Anderson, E.W.; Cha, J.; Bryant, B.E. The American Customer Satisfaction Index: Nature, Purpose, and Findings. J. Mark. 1996, 60, 7. [Google Scholar] [CrossRef]
- Pizam, A. Tourism’s Impacts: The Social Costs to the Destination Community as Perceived by Its Residents. J. Travel Res. 1978, 16, 8–12. [Google Scholar] [CrossRef]
- Mehta, V. Evaluating Public Space. J. Urban Des. 2014, 19, 53–88. [Google Scholar] [CrossRef]
- Zamanifard, H.; Alizadeh, T.; Bosman, C.; Coiacetto, E. Measuring experiential qualities of urban public spaces: Users’ perspective. J. Urban Des. 2018, 24, 340–364. [Google Scholar] [CrossRef]
- Williams, D.; Vaske, J. The Measurement of Place Attachment: Validity and Generalizability of a Psychometric Approach. For. Sci. 2003, 49, 830–840. [Google Scholar]
- Williams, D.R.; Roggenbuck, J.W. Measuring place attachment: Some preliminary results. In Proceedings of the NRPA Symposium on Leisure Research, San Antonio, TX, USA, 20–22 October 1989. [Google Scholar]
- Scannell, L.; Gifford, R. The experienced psychological benefits of place attachment. J. Environ. Psychol. 2017, 51, 256–269. [Google Scholar] [CrossRef]
- Kyle, G.; Graefe, A.; Manning, R.; Bacon, J. An Examination of the Relationship between Leisure Activity Involvement and Place Attachment among Hikers Along the Appalachian Trail. J. Leis. Res. 2003, 35, 249–273. [Google Scholar] [CrossRef]
- Scannell, L.; Gifford, R. Defining place attachment: A tripartite organizing framework. J. Environ. Psychol. 2010, 30, 1–10. [Google Scholar] [CrossRef]
- Mao, X.; Song, J.; Feng, H.; Zhao, Q. Residents recreation satisfaction index of Beijing city parks based on SEM. Geogr. Res. 2013, 32, 166–178. [Google Scholar]
- Khaza, M.K.B.; Rahman, M.M.; Harun, F.; Roy, T.K. Accessibility and Service Quality of Public Parks in Khulna City. J. Urban Plan. Dev. 2020, 146, 04020024. [Google Scholar] [CrossRef]
- Zhang, Y.; van Dijk, T.; Tang, J.J.; van den Berg, A.E. Green Space Attachment and Health: A Comparative Study in Two Urban Neighborhoods. Int. J. Environ. Res. Public Health 2015, 12, 14342–14363. [Google Scholar] [CrossRef] [PubMed]
- Akcali, S.; Cahantimur, A.I. How socio-spatial aspects of urban space influence social sustainability: A case study. J. Hous. Built Environ. 2023, 38, 2525–2557. [Google Scholar] [CrossRef]
- Sun, Y.; Fang, Y.; Yung, E.H.K.; Chao, T.Y.S.; Chan, E.H.W. Investigating the links between environment and older people’s place attachment in densely populated urban areas. Landsc. Urban Plan. 2020, 203, 103897. [Google Scholar] [CrossRef]
- Kimpton, A.; Wickes, R.; Corcoran, J. Greenspace and Place Attachment: Do Greener Suburbs Lead to Greater Residential Place Attachment? Urban Policy Res. 2014, 32, 477–497. [Google Scholar] [CrossRef]
- Liu, Q.Y.; Liu, Z.Y.; Lin, S.Y.; Zhao, P.J. Perceived accessibility and mental health consequences of COVID-19 containment policies. J. Transp. Health 2022, 25, 101354. [Google Scholar] [CrossRef] [PubMed]
- Pot, F.J.; Van Wee, B.; Tillema, T. Perceived accessibility: What it is and why it differs from calculated accessibility measures based on spatial data. J. Transp. Geogr. 2021, 94, 103090. [Google Scholar] [CrossRef]
- Park, K. Psychological park accessibility: A systematic literature review of perceptual components affecting park use. Landsc. Res. 2017, 42, 508–520. [Google Scholar] [CrossRef]
- Zhong, Q.K.; Li, B.; Chen, Y.; Zhu, J.W. Public Health Safety in Community Living Circles Based on a Behavioral Motivation Perspective: Theoretical Framework and Evaluation System. Behav. Sci. 2023, 13, 26. [Google Scholar] [CrossRef] [PubMed]
- Allam, Z.; Bibri, S.E.; Chabaud, D.; Moreno, C. The ‘15-Minute City’ concept can shape a net-zero urban future. Hum. Soc. Sci. Commun. 2022, 9, 5. [Google Scholar] [CrossRef]
- Shannon, R.; Mant, J.; Dessewffy, M.; Harrison, L. 20-MINUTE NEIGHBOURHOODS: CREATING A MORE LIVEABLE MELBOURNE. J. Transp. Health 2019, 14, S36. [Google Scholar] [CrossRef]
- Ye, W.; Chunliang, X.; Rui, G.; Qi, W. Evaluation of green space accessibility in Shenyang city based on Gaussian two-step moving search method. Prog. Geogr. Sci. 2014, 33, 479–487. [Google Scholar]
- Van Acker, V.; Ho, L.; Mulley, C. “Home sweet home”. How staying more at home impacted residential satisfaction and residential attachment during the COVID-19 pandemic in Sydney, Australia. Travel. Behav. Soc. 2024, 34, 12. [Google Scholar] [CrossRef]
- Karatepe, O.M.; Rezapouraghdam, H.; Hassannia, R.; Kim, T.T.; Enea, C. Tourism destination social responsibility and the moderating role of self-congruity. Tour. Rev. 2023, 17. [Google Scholar] [CrossRef]
- Wee, B.V. Accessible accessibility research challenges. J. Transp. Geogr. 2016, 51, 9–16. [Google Scholar]
- Lttman, K.; Olsson, L.E.; Friman, M. A new approach to accessibility—Examining perceived accessibility in contrast to objectively measured accessibility in daily travel. Res. Transp. Econ. 2018, 69, 501–511. [Google Scholar] [CrossRef]
- Mccormack, G.R.; Cerin, E.; Leslie, E.; Toit, L.D.; Owen, N. Objective Versus Perceived Walking Distances to Destinations. Environ. Behav. 2008, 40, 401–425. [Google Scholar] [CrossRef]
- Huang, X.; Bao, J.-G.; Geoffrey, V. Place Attachment: A Conceptual Framework for Understanding Recreational Behavior. Tourism Tribune 2006, 21, 19–24. [Google Scholar]
- Alexander, C. A Pattern Language: Towns, Buildings, Construction; Oxford University Press: Oxford, UK, 2018. [Google Scholar]
- Carra, M.; Rossetti, S.; Tiboni, M.; Vetturi, D. Urban regeneration effects on walkability scenarios. TeMA-J. Land Use Mobil. Environ. 2022, 101–114. [Google Scholar] [CrossRef]
Disclaimer/Publisher’s Note: The statements, opinions and data contained in all publications are solely those of the individual author(s) and contributor(s) and not of MDPI and/or the editor(s). MDPI and/or the editor(s) disclaim responsibility for any injury to people or property resulting from any ideas, methods, instructions or products referred to in the content. |
© 2024 by the authors. Licensee MDPI, Basel, Switzerland. This article is an open access article distributed under the terms and conditions of the Creative Commons Attribution (CC BY) license (https://creativecommons.org/licenses/by/4.0/).







