Abstract
Human existence and development have always relied on suitable shelter. The dual-directional relationship of human residence has always been a material dealt with to enhance residential living conditions. The emergence of the COVID-19 pandemic introduced abrupt and dramatic changes to human life protocols that exerted clear pressure on different sectors within the built environment. Housing experienced a great impact due to the need for social distancing and quarantine obligations to support human life. In this study, in order to measure human adaptation and residence alterations following new residential requirements, the quality of interior space investigations to promote a better built environment for occupants was facilitated using the theory of residential dissatisfaction, already adopted in the current study. Residents’ responses were extracted regarding their dissatisfaction by applying the Likert scale for measurement and evaluation. This study focused on homogenous housing estates in Erbil City. Apartments were precisely selected with different plans and building layouts for widespread use in the city. They were occupied during the three stages of the study to extend beyond investigating the direct impact of the pandemic on the permanence of alterations and adaptation even after the pandemic. The reasons for changed dissatisfaction levels were investigated to improve the reliability of formulating final conclusions and recommendations. The findings showed increased dissatisfaction during the pandemic in most spaces; apartment layout and space design significantly affected responses and demands. The levels of dissatisfaction after the pandemic changed from stable to a slight decline in dissatisfaction. The effect of limited external spaces in apartments limited the possibility of managing pressure. This case might be less demanding in single-family housing due to the availability of private gardens. The results indicate that five distinct spaces were affected by the pandemic: the living room, family dining area, children’s bedroom, laundry room, and storage area. The dissatisfaction with these spaces increased during the pandemic and either remained unchanged or continued to rise afterward.
Keywords:
COVID-19; housing quality; satisfaction; pandemic; apartment layout; apartment spaces; privacy 1. Introduction
Since the emergence of the COVID-19 pandemic, our lives have undergone significant changes, introducing terms such as distant learning, quarantine, social distancing, and flexible working into our daily routines [1]. Such events have historically reshaped our environments, compelling us to adapt to new ways of living in response to the challenges posed by pandemics [2]. Architects and designers face formidable challenges during pandemics, as they must balance the need to prevent physical interactions with the requirements for quarantine [3]. Before the pandemic, homes primarily served as places for rest and familial interaction. However, with the onset of COVID-19, residences rapidly transformed into multifunctional spaces accommodating work, education, recreation, and commercial activities [4,5,6]. This shift has underscored the importance of adaptable living environments that meet diverse needs during such crises, necessitating new adaptive and spontaneous typologies to accommodate people’s needs [3] (p. 6).
Research into housing satisfaction intersects with various scientific disciplines, each offering a unique set of definitions. Fundamentally, this concept is perceived as the discrepancy between what individuals expect and need from their living situations and what they experience [7]. Housing satisfaction is recognized as a multidimensional entity influenced by ecological and socio-geographic elements [8]. It necessitates residents’ detailed evaluation of their physical and social environments. The assessment of residents’ satisfaction crucially hinges on the quality of the interior, a broad term that encompasses different aspects of housing and merges objective with subjective elements [9]. This idea also pertains to the building’s physical condition and additional amenities and services that enhance a location’s appeal, as well as features particular to the residents [10]. Lazenby, 1988, cited in Bakar et al. [11] (p. 1), described housing quality as the “level of satisfaction with the specific house within a chosen residential, physical and social environment, as well as its specific housing attributes”. In his study, İslamoğlu [1] investigated the factors affecting residential satisfaction and found that factors such as a lack of a view, the presence of a garden, the number of bathrooms and living rooms, and the size and number of balconies affect the residential satisfaction of the participants. Moreover, the author stated that the lack of a storage area did not affect the residents’ satisfaction. Rather, factors such as ventilation, privacy with noise isolation, flexible spaces, and the need for natural daylight were the primary concerns of the residents. Kim and Kim [12] found similar results regarding residents’ dissatisfaction with their living spaces, and their study showed that people were dissatisfied with their homes due to the inability of their current space to meet the new and changed functions, such as the need for multiple bathrooms. The study revealed that the living room, bedroom, and kitchen were among the spaces where residents spent most of their time, and these spaces need to be designed in such a way that supports newly absorbed functions into the indoor space.
Numerous studies have examined apartment and housing satisfaction levels through various quality indicators such as construction quality, furnishing quality, ventilation, room size, and additional rooms and spaces [9,10,11,12,13]. Hijazi and Attiah [14] revealed that the lack of extra space in apartments compelled residents to work from kitchens or reception areas, with multiple individuals sharing these spaces. Hajjar [13] found similar results in Lebanon, where people performed work and study activities in living rooms, dining rooms, and reception areas, lacking privacy. Itma and Monna [15] performed similar research. They assessed the suitability of open and closed plans for situations like the COVID-19 pandemic and found that open-plan designs are less suited for such situations compared to traditional closed-plan designs since the separated spaces in the closed plans easily allow residents to convert the available spaces to their new needs, such as offices or quarantine areas, creating private spaces as well as multifunctional spaces. Concerning isolation and disease prevention during the pandemic, studies have shown the necessity for houses to include separate bathrooms and bedrooms so that an infected individual will be able to safely isolate himself from the healthy occupants during the infection period [5,15,16,17]. Moreover, regarding the size of the isolation rooms, studies have claimed that the rooms need to be large enough for the infected individuals to be able to set up a temporary workstation in the room and carry out their tasks while safely isolating themselves from other occupants [17,18,19]. One more study [20] concerning space usage during the pandemic in Jeddah, Saudi Arabia, found that residents disposed of some furniture to adapt to new needs and allocate spaces for other activities and entertainment. Bettaieb and Alsabban [20] claim that inhabitants incorporated a coffee area in their homes during the pandemic as an alternative to visiting cafes because they were not able to do so due to strict rules of the pandemic; such adaptation focuses on reconfiguring existing spaces to fulfill new living requirements, illustrating that flexibility often depends more on residents’ perceptions and minor adjustments than on major architectural changes.
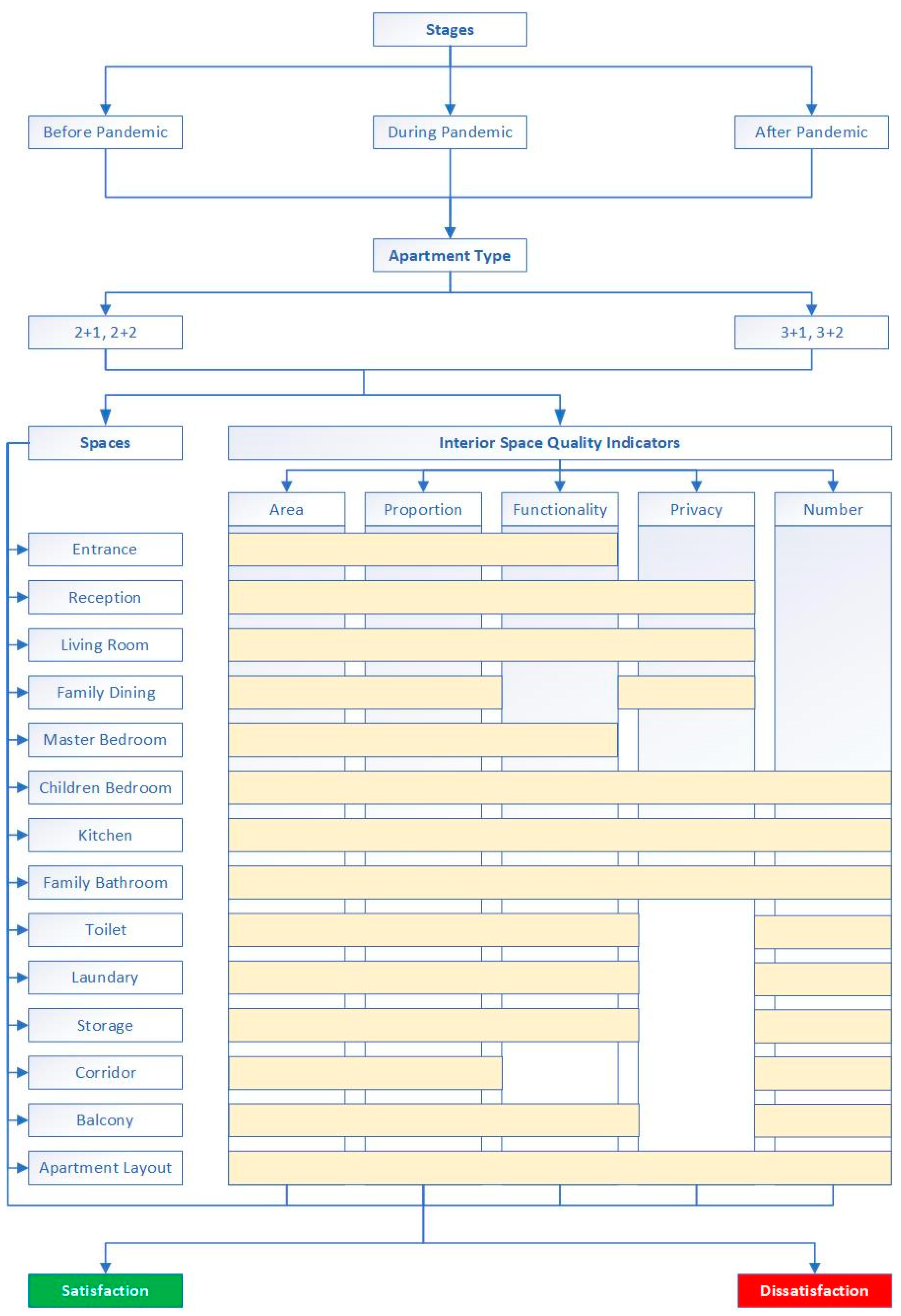
The confinement induced by the COVID-19 pandemic has elevated the importance of determining the physical, spatial, social, and urban conditions under which millions of families worldwide choose to live [21]. Consequently, the demand for higher living standards when purchasing or leasing properties has surged. This shift underscores the growing necessity for rigorously developed assessment methods to comprehensively evaluate housing by considering its multifaceted, conflicting, and often incompatible aspects [22]. In Erbil City, like many other cities worldwide, the pandemic compelled residents to repurpose their homes to accommodate various activities, transforming living spaces into multifunctional hubs for work, education, recreation, and self-care. Therefore, this study aims to evaluate the residents’ satisfaction with their living conditions through three stages, before, during, and after the pandemic, for each space in different apartment layouts including 2 + 1, 2 + 2, 3 + 1, and 3 + 2. These layouts refer to configurations with two bedrooms and a living room, two bedrooms with a living room and reception area, three bedrooms and a living room, and three bedrooms with a living room and reception area, respectively, as shown in Figure 1. Additionally, the study aims to identify the factors contributing to the residents’ dissatisfaction using five interior space quality indicators—area, proportion, function relationships, privacy, and number.
Figure 1.
The practical framework.
2. Materials and Methods
To address the main objectives of the current study, direct interviews with family heads were administered to ensure accurate and reliable responses. The sampling method was based on various key criteria specific to the study’s three groups of concern. First, the focus was on ensuring that the respondents, who were also the owners and had resided in their apartments during the three stages of the pandemic, could provide uninfluenced and genuine responses. This involved selecting participants with various family sizes and social statuses representing the apartment-dwelling population throughout these stages. These criteria and their implications will be discussed in greater detail in subsequent sections of this study.
Furthermore, this study encountered several challenges, notably in obtaining families’ consent and navigating access restrictions within certain housing estates, which impeded the ability to conduct interviews. The selection of apartments across the municipal boundaries of Erbil City was strategically planned to include various apartment layouts and building typologies, ensuring a broad generalizability of the research findings.
2.1. Literature Review to Identify Interior Space Quality Indicators
This research reviewed previous studies on interior space quality indicators and housing designs adaptable to different situations, mainly the COVID-19 pandemic [9,10,11,12,13,14,15,21,23]. Google Scholar and MDPI were selected as electronic search databases using the keywords “Housing quality indicators”, “Apartment satisfaction”, and “Housing design and COVID-19”. Several newly published articles published between 2020 and 2023 were selected, and their eligibility was assessed through a full-text review. The process resulted in choosing the main indicators while respecting a clear framework for the study.
2.2. Project Selection and Preliminary Assessment
The data collection process started during the COVID-19 pandemic in 2021. First, the researcher conducted a thorough survey of 74 projects in Erbil and found that 5.4% were in the planning and designing stages, 40.5% were still under construction, and 6.8% were completed but not occupied. Occupied projects comprised only 47.3% of total estates in 2021.
During the field survey, the researcher faced projects that were not cooperative and did not allow their occupants to be interviewed. They were immediately excluded from the study, and they formed 37.1% of occupied projects. Additionally, apartments that were below eleven floors were excluded, and projects that lacked 2 + 1 and 3 + 1 apartment configurations, i.e., apartments with two bedrooms and a living room and those with three bedrooms and a living room, were also excluded. Among the 11 floors and above apartments, small 1 + 1 (one bedroom and a living room) and large configurations, namely, 4 + 1 (four bedrooms and a living room), were also excluded, in addition to cases that did not follow the obligations and limitations of the study, which comprised 34.3% of cases. The remaining cases that followed the study requirements formed 28.6% of occupied projects. Precisely 100% of projects satisfying the research objectives were covered in the sampling selection; by adding the non-authorized cases, the percentage of the directly covered projects approximates 65% of all cases related to study restriction, which is far higher than the 25% ratio that is statistically normally recommended.
2.3. Sample Selection and Size
The samples were randomly selected but with specific conditions for apartment buildings higher than 10 floors for 2 + 1 and 3 + 1 apartment configurations. Among these, twelve plan types fell into category 2 + 1. Out of these, two were 2 + 2, and eight were 3 + 1, including one 3 + 2. The second main condition was satisfying the minimum sample of every apartment plan of 5 samples to sustain validity. The third condition was the balanced distribution of samples between the apartments’ main criteria, including the location within the building and building typology. The fourth condition was concern about the location of projects within the city that can guarantee better representation. The demographic realistic representation of occupants and gender equalization of respondents was the fifth main restriction in the selection process.
2.4. Direct Interview and Questionnaire Distribution
The research’s starting point was the distribution of the developed questionnaire (Found in Appendix A) to a group of expert professors in the field. Based on their feedback, the questionnaire was revised for clarity and ease of understanding by the respondents. The questionnaire comprised two groups of questions: one aimed at assessing the extent of residents’ dissatisfaction with the spaces under study and the other focused on identifying the underlying reasons for this dissatisfaction. The rationale for selecting these particular groups of questions was directly linked to the objectives of the study.
Since Erbil is a cosmopolitan city, the researcher prepared the questionnaire in Kurdish, Arabic, and English and conducted direct interviews with residents of the selected apartments.
2.5. Data Collection and Analysis
For more than eight months, 142 interviews were conducted using a fixed questionnaire format. The interview was carried out on 20 types of apartment plans related to 10 investment projects that satisfied the conditions of the current research, and the obtained results were organized following the sequence of returned responses, starting with the demographic background of respondents and their family compositions. This was followed by the main housing characteristics that reflect their living conditions, describing the spaces and layouts of their apartments.
The data were regularly entered into an Excel spreadsheet, sometimes daily and other times weekly. Finally, the data were transferred to SPSS software version 25 for analysis. The data were thoroughly analyzed to draw meaningful conclusions. Descriptive analysis and factor analysis were the main statistical processes facilitated to obtain results in the form of spreadsheets and graphs to achieve the research objectives.
3. Results
The results are concerned with describing dissatisfaction levels; discussing their causes regarding 14 spaces related to interviews on the interaction between humans and their residences; examining changes in trends during the three stages of the pandemic—before, during, and after the pandemic; and exploring the strength of the pandemic’s impact on residents’ living conditions, which are the main goals of the current study.
3.1. Respondents’ Demographic Characteristics
Human needs and changes in response to the COVID-19 pandemic were assessed by families in three stages. The interviewed respondents were almost equal in gender division, increasing reliability by including both genders in the results.
The distribution of the heads of families indicates the dominance of the 30–39 age group, followed by the 20–29 and 40–49 age groups. The average age of the respondents of the heads of families was 37.84 years, and there were almost more young than old respondents due to the conditions of apartment ownership. Regarding respondents’ education, highly educated persons were the majority (mostly formed by university graduates). The share of working heads formed 94.2%. Housekeepers formed 4.2%, leaving only 1.6% as retired persons. These results support the profile of the age of family heads of middle-aged families.
Most family sizes were within three to four people, followed by two-person families. The average household size was 3.57 persons, indicating that the social stratum is below the city’s average household sizes ranging between 4.90 and 5.05 persons for the Erbil City urban area. This result is also supported by 20.4% of families being in the childless category, with a small 3.5% of extended families that cannot balance the small average size of the interviewed households.
3.2. Residences’ Major Characteristics
The main characteristics of the apartments occupied by respondents can be seen in Table 1A, which shows the profile of the selected cases for the current study. Cases were distributed through 20 apartment plans belonging to the 10 investment projects distributed through Erbil occupied during the three stages of the pandemic.
Table 1.
Apartment categories and frequencies—part A. Apartment categories and frequencies—part B.
This procedure was followed to satisfy the exact distribution of apartments between the category of two bedrooms and three bedrooms, as the majority of investment projects had adopted those sizes, as presented in Table 1B.
Regarding apartment size and category, two bedrooms formed 45.1% of cases or samples, while three bedrooms formed 54.9%. Apartments with single living rooms formed 88.0% of samples, while 12.0% of surveyed apartments had two living areas used as family living rooms in addition to guest rooms.
To obtain responses from families who had lived in their current apartments during the three periods or stages, the available cases within the city were mostly located in 3 + 1 categories, as observed in Table 1B. The samples were distributed to cover the majority of floors according to their availability to maximize the generality of the results.
3.3. Apartment Residents’ Changed Assessments of Living Conditions
As mentioned before, the analysis of the 14 selected spaces indicated important findings, as listed below. The results are arranged in a sequence starting from the apartment entry door toward service parts according to the depth of the plan and similarity in requirements.
3.3.1. Entrance Lobby
The lobby forms the first space when entering apartments. A total of 16 types of apartments contained an entrance lobby; only 4 lacked this space.
The results supported by Figure 2 indicate a high jump in dissatisfaction from before the pandemic to during the pandemic. A small decline in residents’ dissatisfaction occurred after the pandemic, but the result is still 27.9% higher than that for the pre-pandemic stage.
Figure 2.
The change in the dissatisfaction percentage regarding entrance lobbies during the three stages.
The dissatisfaction rate before the pandemic was 32.5% in dwellings without an entrance lobby, which is lower than that for those with an entrance by a difference of 1.9%. However, during the pandemic, the amounts were 75.0% for those who did not have a lobby and 62.7% for those who did, as shown in Figure 3. This trend decreased for the same indicators to 54.3% and 72.5%, respectively. This result indicates an increased effect of the entrance lobby during and after the pandemic through increased dissatisfaction.
Figure 3.
The change in the dissatisfaction percentage due to entrance lobby availability.
Figure 4 shows the main reasons for dissatisfaction with apartments containing entrance lobbies, whereby a narrow space is the main reason, followed by both area needs and connectivity with the entrance toilet.
Figure 4.
The reasons for variations in the dissatisfaction percentage regarding entrance lobbies.
Regarding the differences between 2 + 1 and 3 + 1 apartment categories in terms of dissatisfaction with entrance lobbies, as seen in Figure 5, indicators increased in 2 + 1 compared to 3 + 1 apartments, in addition to a clear increase in the dissatisfaction percentage from the pre-pandemic to the pandemic stage, where the numbers almost doubled. A slight lowering happened after the pandemic.
Figure 5.
The variations in the dissatisfaction percentage for entrance lobby availability between 2 + 1 and 3 + 1 apartment categories.
When the effect of the availability of an entrance lobby on the apartment category was considered, as shown in Figure 6, type 2 + 1 with the absence of an entrance lobby dominated the other three possibilities, and the lowest dissatisfaction occurred in category 3 + 1 with the availability of an entrance lobby.
Figure 6.
The variations in the dissatisfaction percentages for entrance lobbies due to the combined effect of availability and apartment categories.
The reasons for differing dissatisfaction are presented in Figure 6. Figure 7 indicates the reasons for both categories 2 + 1 and 3 + 1. Here, the reasons corresponding to the 2 + 1 category start high with proportion, followed by relationship, and then area. At the same time, category 3 + 1 starts with the area, followed by the proportion of the entrance lobby, and then the connection to the toilet.
Figure 7.
The reasons for variations in dissatisfaction regarding entrance lobbies for all categories.
The effect of the availability of toilet space within the lobby on residents’ dissatisfaction is seen in Figure 7; a clear increase is witnessed during the pandemic period. Then, after the pandemic, both for cases of having a toilet and for those who do not have toilets, there is a margin of about a 9–11% increase in cases without a toilet.
Figure 8 shows the differences between factors participating in variations in dissatisfaction due to the availability or absence of a toilet near the entrance lobby. The results clearly show higher values of resident dissatisfaction when no toilet exists in the entrance lobby. A missing toilet was the most significant cause of dissatisfaction, while the distance of the toilet from the entrance caused the least dissatisfaction.
Figure 8.
The change in the dissatisfaction percentage due to entrance toilet availability.
Proportion (narrow space) was the second reason for dissatisfaction in both cases as shown in Figure 9, and area was ranked third. The next interesting finding is that the reasons for dissatisfaction decreased in the post-pandemic stage in cases where apartment lobbies contained toilets.
Figure 9.
The reasons for variations in the dissatisfaction percentage regarding entrance lobbies between cases with toilets and those lacking this space.
The finding sequences of different reasons or factors for dissatisfaction can be obtained using factor analysis processing within SPSS software.
Table 2A,B indicate that the reasons (ranking from strongest to weakest) start with the proportion of space and available space for cabinets during the pandemic, which had the greatest effect on residents’ dissatisfaction, followed by the availability of toilets within the lobby after the pandemic. Other factors contributing to dissatisfaction can be seen using the same table and steps mentioned here.
Table 2.
Factor analysis for entrance lobbies indicating high factor loadings for reasons considered in the research during the three stages of the pandemic (Blue: before the pandemic, Red: during the pandemic, Orange: after the pandemic).
3.3.2. Living Rooms
The living room is used for family gatherings [it can be used for family gatherings and receiving guests if there is no reception in the apartment].
In this context, a closed spatial organization refers to a layout where living rooms are separated from dining and reception rooms, which may or may not include dining spaces. In contrast, an open spatial organization combines living areas with kitchens and may or may not include family dining areas.
Figure 10 illustrates an increase in dissatisfaction both during and after the pandemic regarding living spaces. The increase is about 19–21%.
Figure 10.
The change in the dissatisfaction percentage regarding living rooms during the three stages.
Figure 11 illustrates a clear trend of a higher level of dissatisfaction in living rooms with an increase in time, as might be expected due to the pandemic.
Figure 11.
The main reasons for changes in residents’ dissatisfaction with living rooms.
The highest increases are due to a shortage in size; a limited area; and proportion, causing a narrow space and threatening safety requirements. A different trend is observed for reason 5 (privacy), as dissatisfaction decreases during the pandemic due to a reduced need for gathering with an increased need for privacy, which increases again after the pandemic.
Considering the differences in dissatisfaction levels within the two typologies shown in Figure 12, the levels were much higher in 2 + 1 dwellings before the pandemic. Moreover, the ratio increase was greater during and after the pandemic in midsized dwellings (2 + 1) compared to 3 + 1 cases as regarded larger sizes dwellings with more bedrooms. Privacy requirements in 3 + 1 dwellings showed higher dissatisfaction in all stages, possibly due to increased demands by residents.
Figure 12.
The differences in dissatisfaction with living rooms for different apartment sizes.
Figure 13 shows the mixing of spaces and a limited area as the main reasons for dissatisfaction with living rooms before and after the pandemic.
Figure 13.
The main reasons for changes in residents’ dissatisfaction with living rooms for both sizes.
The spatial organization of the living areas pointed to mild differences in dissatisfaction levels, as seen in Figure 14. A closed spatial organization produced 27.9% dissatisfaction compared to 23.3% for an open spatial organization in the pre-pandemic period; the case reversed during and after the pandemic, when the difference became 2–3% in the reverse direction.
Figure 14.
The change in the dissatisfaction percentage regarding living rooms due to spatial organization.
When comparing reasons for dissatisfaction between closed and open spatial organizing systems during the pandemic in closed systems, as presented in Figure 15, the space allocated for entertainment activities (area) was the greatest, at 44.4%, higher than privacy by 18.2%. However, after the pandemic, the difference was 0.5% higher for privacy, indicating the ease of achieving privacy in a closed system.
Figure 15.
The reasons for changes in residents’ dissatisfaction with living rooms for the closed organization.
In the open system, the reasons for dissatisfaction during the pandemic were close. The first reason was privacy and the space allocated for entertainment activities (area), at rates of 46.1% and 45.6%, respectively. These percentages increased after the pandemic, with a difference of 16.1% for privacy, and this is due to the difficulty of achieving privacy in the open system, as shown in Figure 16.
Figure 16.
The reasons for changes in residents’ dissatisfaction with living rooms for an open organization.
The difference in residents’ responses reporting dissatisfaction due to balcony availability before the pandemic was 6.5%, and this difference increased significantly during and after the pandemic to 21.4% for both stages, as shown in Figure 17. This shows that residents appreciate having a living room balcony in their apartment.
Figure 17.
The change in dissatisfaction due to the availability of a living room balcony.
This indicates that the balcony served as an extension of the family’s openness to the outside world, enjoying a fresh air source with the needed view of the outdoors. To determine the main reasons for dissatisfaction in cases of living rooms with access to balconies, the main reasons in both Figure 18 and Figure 19 support the following findings.
Figure 18.
The reasons for changes in dissatisfaction with living rooms without balconies.
Figure 19.
The reasons for changes in dissatisfaction with living rooms with balconies.
In cases of the absence of living room balconies, as shown in Figure 18, the main concern is the area of the living space itself, followed by the absence of a direct balcony. All percentages were above 48% for the first and 35% for the second.
For cases of living rooms with a direct balcony observed in Figure 19, the main concern expressed by residents was privacy due to multiple function combinations, which settled at 61.6%. After the pandemic, the values were dramatically higher than those of other reasons, as shown by area concern, with a 29.2% dissatisfaction percentage.
To better understand the combined effect of spatial organization and the availability of living balconies, Figure 20, regarding closed organization, and Figure 21, concerned with open organization, support this task.
Figure 20.
The change in dissatisfaction due to the combined effect of spatial organization and the availability of living room balconies with closed organization.
Figure 21.
The reasons for the change in dissatisfaction in the absence of balconies and closed organization.
For closed-spatial-organization cases, the responses obtained show higher dissatisfaction ratios than those for apartments that had balconies linked to living rooms.
A comparison of the reasons for cases without balconies to those with balconies is presented in Figure 21 and Figure 22. The two main reasons for cases without balconies were areas for both storage and human activities, followed by the absence of a balcony as the third reason.
Figure 22.
The reasons for changes in dissatisfaction with balconies and closed organization.
Meanwhile, cases with balconies, as seen in Figure 22, indicate privacy as the main concern for negative evaluation. Next is the sufficiency of living areas to support human functions.
For opened-spatial-organization apartments, as shown in Figure 23, the effect of the availability of a balcony on decreased dissatisfaction is clear during the pandemic and even after, but with lesser magnitude. This is clearly indicated in Figure 16, while damping the increased effect of dissatisfaction during the pandemic.
Figure 23.
The change in dissatisfaction due to the combined effect of spatial organization and the availability of living room balconies with open organization.
The variations in reasons for dissatisfaction for both cases without balconies and those with balconies are seen in Figure 24 and Figure 25. For cases that do not have balconies, as seen in Figure 24, there are two main reasons for dissatisfaction with apartments without balconies: named areas for human activities, followed by the absence of a balcony. Forced gathering due to a mix with reception is ranked third.
Figure 24.
The reasons for the change in dissatisfaction due to the absence of balconies and open organization.
Figure 25.
The reasons for a change in dissatisfaction due to the absence of balconies and an open spatial organization.
In apartments with balcony availability for living rooms, the mixing of uses of both living room users and guest users is almost dominant or even a single effective reason for residents’ dissatisfaction with an open spatial organization with a specific balcony for living rooms, as shown in Figure 25.
Regarding the relationship of the factors within the three periods, supported by Table 3A,B, the strongest indicator was the relationship with the balcony, after which came proportion, then privacy, area—cabinet, and, finally, area—activities.
Table 3.
Factor analysis for living rooms indicating high factor loadings for reasons considered in the research during the three stages of the pandemic (Blue: before the pandemic, Red: during the pandemic, Orange: after the pandemic).
Regarding the relationship of each factor in three periods separately, the study notes that the factors most influential during the pandemic were those related to the balcony, proportion, and area—cabinet.
3.3.3. Reception
According to the research procedure, reception means a room used only for receiving guests. Separate reception rooms with or without guest dining or separate living rooms with or without guest dining are considered a closed spatial organization.
There were 17 projects without reception and 3 projects with reception. It was observed that the difference in dissatisfaction between the samples with and without reception was 8.3% before the pandemic and increased to 12.5% during the pandemic because of this. Due to the lack of visitors during this time, the reception area was utilized for study sessions and recreational activities as well as isolation; however, following the pandemic, this disparity decreased to 8.2%.
Figure 26 shows the dissatisfaction regarding the reception activity. No strong signs were observed before and after the pandemic, and there was a slight increase during the pandemic, which was not the product of visitors due to pandemic social distancing.
Figure 26.
Dissatisfaction regarding the reception activities and needs.
To detect the causes of dissatisfaction reasoned by family heads, Figure 27 shows that the mixing activity of family living with guest reception is the dominant factor of dissatisfaction in the three stages. Meanwhile, the second reason is that a lack or substandard size of the receiving area caused dissatisfaction during pre- and post-pandemic stages but highly degraded during the pandemic.
Figure 27.
The main reasons for changes in residents’ dissatisfaction with reception rooms.
The other interesting factor is the availability of some cases of large guest rooms that could not be used during the pandemic because of the need to avoid disease dispersion. The small number of dwellings with mixing activity reduced the detailed outputs in the current study.
3.3.4. Family Dining
This study uses the term family dining as an activity located within the kitchen zone. If the dining is mixed with the reception or living room, it is considered guest dining. A general trend of increasing dissatisfaction is shown in Figure 28. No decline in satisfaction is evident after the pandemic, indicating agreement on essentiality with modifications.
Figure 28.
The change in the dissatisfaction percentage regarding dining activity during the three stages.
Figure 29 ranks the first reason for dissatisfaction being the proportion (having a narrow space), mixing family dining with guest dining as second, and the availability of cabinets as third.
Figure 29.
The main reasons for changes in residents’ dissatisfaction with family dining space.
Regarding the differences in dissatisfaction status between the two main sizes of apartments with the support of Figure 30, the results indicate a great discrepancy in the dissatisfaction level in 2 + 1 apartments compared to 3 + 1 apartments in the pre-pandemic stage. The 3 + 1 dissatisfaction among residents boomed during the pandemic regarding the demand for such activity in a more luxurious condition. The figures stayed high after the pandemic period.
Figure 30.
The dissatisfaction differences for family dining between 2 + 1 and 3 + 1 categories.
Regarding dissatisfaction with the main dwelling size variants, half of the sample projects have a single dining area. The remaining 50% is distributed between two types. A total of 15% of apartments have a guest dining area, while 35% have a family dining area. Differences in the reasons for dissatisfaction between 2 + 1 and 3 + 1 apartments are clearly shown in Figure 31; a lack of privacy dominates in 2 + 1, while in 3 + 1 apartments, enough space to turn seats around seems to be the main obstacle to minimizing dissatisfaction.
Figure 31.
The reasons for changes in residents’ dissatisfaction with family dining spaces in both categories.
Figure 32 demonstrates interesting findings compared with Figure 23 concerning the apartment type and size. Greater complaints are shown for a single space for dining before the pandemic, indicating a real need for such activity. Both support each other, and dissatisfaction remained higher for a single activity and smaller apartment sizes.
Figure 32.
The dissatisfaction with conditions of single- or double-family dining.
In the pandemic stage, the numbers were almost equal. The gap increased again after the pandemic to indicate the real need for more than one space. However, the number was moderated due to the pandemic.
Figure 33 shows the main reasons for dissatisfaction with the availability of either family dining or guest dining to be privacy or mixing problems with other activities. Family dining showed higher dissatisfaction in the post-pandemic stage.
Figure 33.
The main reasons for changes in residents’ dissatisfaction with family dining spaces between family and guest dining.
The factor analysis results aligned with the previously indicated findings, with privacy being the most significant element, followed by proportion, then area. The area factor was the most significant both during and after the pandemic, whereas proportion and privacy factors were the most significant after the pandemic.
This shows that future apartment plans will build a family dining room with consideration for area, proportion, and privacy, as shown in Table 4A,B.
Table 4.
Factor analysis for family dining indicating high factor loadings for reasons considered in the research during the three stages of the pandemic (Blue: before the pandemic, Red: during the pandemic, Orange: after the pandemic).
3.3.5. Master Bedroom
The master bedroom is the room that is only used for parents sleeping with or without a bathroom. Figure 34 indicates dissatisfaction with all master bedrooms included in categories 2 + 1 and 3 + 1; it is clear that dissatisfaction with 2 + 1 apartments’ master bedrooms is higher in all three stages. All numbers show low dissatisfaction ratios in comparison with other habitable spaces; ratios almost doubled during the pandemic period compared to before the pandemic.
Figure 34.
The dissatisfaction differences for master bedrooms in 2 + 1 and 3 + 1 categories.
A total of 15% of the samples did not contain a bathroom inside the master bedroom in the 2 + 1 category; however, dissatisfaction decreased, as shown in Figure 35, when considering dissatisfaction for only master bedrooms containing a bathroom despite being 3 + 1.
Figure 35.
The dissatisfaction with master bedrooms containing bathrooms in the 2 + 1 and 3 + 1 categories.
The dissatisfaction is mainly due to limited space or a shortage of area to accommodate all requirements, comprising 53–55%. The 3 + 1 category has a higher value, about 23–34% higher than the 2 + 1 category as a normal trend. Privacy came last in rank, as presented in Figure 36.
Figure 36.
The main reasons for dissatisfaction differences for master bedrooms containing bathrooms in the 2 + 1 and 3 + 1 categories.
Considering the effect of bathroom availability in master bedrooms (Figure 37), the important finding appears to be an abrupt increase in dissatisfaction in apartments whose master bedrooms do not contain bathrooms. Thus, a single bathroom in the entire apartment during the pandemic caused a high dissatisfaction ratio.
Figure 37.
The dissatisfaction differences for master bedrooms containing or missing bathrooms.
The spatial organization of the apartment plays a clear role in the degree of dissatisfaction, as percentages were higher in the closed spatial organization. The ratio of increase between before and during the pandemic is also higher than that for open spatial organization, as seen in Figure 38.
Figure 38.
The dissatisfaction differences in master bedrooms due to the spatial organization.
Investigating the differences between different categories of apartments, the dissatisfaction as a percentage was higher in the closed organization, especially for the 2 + 1 category, followed by the open organization for the same category. The 3 + 1 category showed lower dissatisfaction values with some increase for closed organizations, the same trend as the 2 + 1 category but with lesser magnitude, as seen in Figure 39.
Figure 39.
The variations in apartments with two categories and two different organizations.
Factor analysis shows that the relationship with the bathroom was the strongest factor, followed by proportion, area, and privacy, respectively. Before and after the pandemic, the principal factor was the relationship with the bathroom, as seen in Table 5A,B.
Table 5.
Factor analysis for master bedroom indicating high factor loadings for reasons considered in the research during the three stages of the pandemic (Blue: before the pandemic, Red: during the pandemic, Orange: after the pandemic).
After the pandemic, the most important factors were the proportion and area; finally, privacy emerged as the most important factor both during and after the pandemic. Future apartment master bedroom designs must consider proportion, area, and privacy, among other crucial considerations, as illustrated in Table 5A,B.
3.3.6. Children Bedroom
The children’s bedroom is mainly used for sleeping. It can also be used as a study–bedroom, mainly when the person who lives in this space is a student.
The effect of the pandemic on persons using these spaces increased by about 7.4%. The ratio of increase is less than 25.0%, as seen in Figure 40.
Figure 40.
The dissatisfaction differences for children’s bedrooms in all categories.
To determine the dissatisfaction trend between different categories, Figure 41 indicates that residents occupying 3 + 1 apartments showed more dissatisfaction than 2 + 1 cases, with a rapid increase of about 16.3%. The case is the opposite for master bedrooms and other living spaces.
Figure 41.
The dissatisfaction differences for children’s bedrooms in the 2 + 1 and 3 + 1 categories.
Figure 42 and Figure 43 indicate the main reasons for such behavior in the 2 + 1 and 3 + 1 categories.
Figure 42.
The main reasons for dissatisfaction differences regarding children’s bedrooms in the 2 + 1 category.
Figure 43.
The main reasons for dissatisfaction differences regarding children’s bedrooms in the 3 + 1 category.
Both categories shared limited space, meaning an area deficit was the greatest complaint, 44% for 2 + 1 and 53.9–58.2% for the 3 + 1 category, higher than the first. Furthermore, the 2 + 1 category did not show dissatisfaction changes during the three stages, while for 3 + 1, the change was about 4.3% from the pre-pandemic to post-pandemic stages.
The second reason comes from the proportion of spaces when extremely narrow spaces participate in increasing dissatisfaction. The same area-reasoning trend happened here, with fluctuations in the 3 + 1 category compared to stability in the 2 + 1 apartment category.
Spatial organization differences between open and closed types also participated in forming the dissatisfaction percentages through three stages, the same as shown before in Figure 44. Apartments with open-spatial-organization layouts had lesser dissatisfaction than closed ones. The variations increased during and after the pandemic.
Figure 44.
The variations in dissatisfaction for children’s bedrooms due to the spatial organization.
When comparing apartment category differences with the support of Figure 45, both showed higher increases in closed spatial organizations for the 2 + 1 and 3 + 1 categories. From the other point of view and supporting the findings, as shown in Figure 41, before the pandemic, dissatisfaction was higher in the 2 + 1 category. In contrast, in the two stages during and after the pandemic, the 3 + 1 category had a slightly higher amount of dissatisfaction.
Figure 45.
The variations in dissatisfaction for children’s bedrooms due to spatial organization and in the apartment category.
Based on factor analysis, Table 6A,B show that privacy was the most influential factor, with the relationship to the bathroom coming in second. Area and proportion came in third and fourth, respectively, and the number of rooms was the least influential factor. The effects of privacy and the proximity to the bathroom were consistent across the three periods. However, area and proportion became more significant after the pandemic, and the number of bedrooms remained the most significant both before and after the pandemic. The fact that the five factors had a significant impact after the pandemic suggests that future bedroom designs for children should consider all of these factors.
Table 6.
Factor analysis for children’s bedrooms indicating high factor loadings for reasons considered in the research during the three stages of the pandemic (Blue: before the pandemic, Red: during the pandemic, Orange: after the pandemic).
3.3.7. Kitchen
The kitchen is where food preparation occurs; it may or may not have a family dining area. It can be an open system integrated with the living room or a closed system, meaning it is separate from the living area. In all samples, the percentage of people dissatisfied with the kitchen during the pandemic was about 20.7% higher than before and stayed almost stable, with a minor decrease of about 0.6% after the pandemic, as seen in Figure 46.
Figure 46.
The variations in dissatisfaction for kitchens throughout the three stages of the study.
Figure 47 indicates reasons for this behavior; the main reasons for dissatisfaction are limited space and the narrow proportion of the space. The third reason addressed by residents is the kitchen space being shared for cooking activities and family gatherings like dining. The other finding is that the change in reasoning within the three stages is not the same percentage change in dissatisfaction. The fourth and fifth factors were not assessed by users as impactful in their evaluations despite complaints by about 9.2% of respondents about having one door for the kitchen.
Figure 47.
The main reasons for dissatisfaction differences regarding kitchens in all apartments.
Figure 48 indicates differences between the two categories of apartments, 2 + 1 and 3 + 1; the results presented show greater dissatisfaction in apartments with fewer bedrooms, as was the trend for most of the previously discussed spaces. The net increase in dissatisfaction due to the pandemic is also higher than the 3 + 1 category, but the ratio of increase in 2 + 1 apartments is less than that in 3 + 1, as numbers were higher for 2 + 1 apartments.
Figure 48.
The dissatisfaction differences for kitchens in the 2 + 1 and 3 + 1 categories.
The common reasons for dissatisfaction are seen in Figure 49 and Figure 50 for the 2 + 1 and 3 + 1 categories, which are the same three mentioned for combined results despite the mixing obstacle of activities in the kitchen being much higher in 2 + 1 cases than 3 + 1 ones.
Figure 49.
The main reasons for dissatisfaction differences for kitchens in the 2 + 1 category.
Figure 50.
The main reasons for dissatisfaction differences in kitchens in the 3 + 1 category.
There was a marginal difference in the ascending trend in dissatisfaction from the pre-pandemic stage to after the pandemic. Limited spaces showed that trend in the 2 + 1 apartment category, as well as the 3 + 1 category proportion. Moreover, 2 + 1 apartment residents’ responses in dissatisfaction due to mixed activities in the kitchen space were more than double those of the 3 + 1 category.
Variations in dissatisfaction results due to spatial organization were somehow marginal in kitchens, as shown in Figure 51, as both indicated increased dissatisfaction in the second stage, with a slight change after the pandemic.
Figure 51.
The variations in dissatisfaction for kitchens due to spatial organization.
There was one difference: variations in a closed organization were 23%, while in an open organization, they were about 17%, as overall variations follow the general trend observed in Figure 46.
There are five reasons for variations in these apartments with different spatial organizations, as shown in Figure 52 and Figure 53. The first, a closed-spatial-organization-dominant reason, was the space proportion, with percentages around 72–82%, scoring higher in dissatisfaction, followed by area, with numbers around 54%.
Figure 52.
The reasons for dissatisfaction with kitchens with a closed spatial organization.
Figure 53.
The reasons for dissatisfaction with kitchens with an open spatial organization.
In the open-spatial-organization-category cases, the main cause was the mixing of cooking and gathering problems, about 64–79%. Next was the kitchen area limiting the space for working, with a dissatisfaction range between 57.4% and 68.3%.
The effect of availability compared to the absence of family dining with main kitchen activities on residents’ satisfaction was tested. Figure 54 shows that slight differences were observed between the pandemic and post-pandemic stages.
Figure 54.
The variations in dissatisfaction for kitchens due to the availability of family dining.
With about a 6.6% difference in the pre-pandemic stage, where the absence of family dining participated in that increase, an increase in general dissatisfaction is still clear, as the change is about 15–21% through the three stages.
The factor analysis revealed that privacy, space, proportion, relationships, and number had the greatest effects on the three periods. When the results were compared with separate periods, this study discovered that before the pandemic, privacy was the most crucial element, followed by area and proportion, and the link between the kitchen and entrance had the least impact. Table 7A,B show that except for the relationship with the entrance, which remained the most significant both during and after the pandemic, these five factors were the most influential after the pandemic.
Table 7.
Factor analysis for kitchens indicating high factor loadings for different reasons considered in the research during the three stages of the pandemic (Blue: before the pandemic, Red: during the pandemic, Orange: after the pandemic).
3.3.8. Bathrooms
The family bathroom is a separate bathroom that is not included with bedrooms and is for common use by family members. Figure 55, investigating the dissatisfaction behavior or trend through the three stages of the pandemic, shows a normal trend of increase from before to during the pandemic. The change magnitude was 8.5%, then slightly lowered to 39.9%, a reduction of only 0.4%.
Figure 55.
The variations in dissatisfaction for the family bathroom throughout the stages of the study.
Figure 56 shows the reasons for dissatisfied residents in all pandemic stages. The proportion was the main concern, followed by area sufficiency, then the distance from the entrance. The ratios ascended in general for all three reasons, and proportion showed a higher value during the pandemic.
Figure 56.
The main reasons for dissatisfaction differences regarding family bathrooms.
The first two results were above 28%, while the third and remaining reasons were a shortage of bathrooms and a lack of separate toilets, fluctuating between 12.5% and 22.5%, showing smoothly distributed percentages.
Investigating the changes in the existence of master bathrooms and basic family bathrooms with the support of Figure 57, a dramatic drop in dissatisfaction was obtained with lowered values of approximately 35–44%. This finding is a strong indicator of the need for two bathrooms.
Figure 57.
The variations in dissatisfaction according to the existence of a master bathroom in addition to a basic family bathroom.
It is important to note that all apartments of category type 3 + 1 contain both types of bathrooms. In contrast, the 2 + 1 category had cases with a family bathroom only and others with two bathrooms.
Figure 58 and Figure 59 differentiate the reasons for dissatisfaction in cases of only family bathrooms from apartments with a master bedroom bathroom.
Figure 58.
The reasons for dissatisfaction in cases with only a basic family bathroom.
Figure 59.
The reasons for dissatisfaction with the existence of a master bathroom in addition to family bathrooms.
Four of the five reasons for dissatisfaction in the family bathroom cases seen in Figure 58 passed the percentage of 55% dissatisfaction, except for those who showed numbers above 22%.
Regarding cases with the availability of a master bedroom bathroom in addition to family bathrooms presented in Figure 59, only two reasons were above 20%, and none of them reached 40%, while the remaining reasons were almost below 10%. The variation here is clear in the number of effective reasons and the strength of the effect in terms of percentages.
When comparing the dissatisfaction levels for the two main categories of apartments, 2 + 1 and 3 + 1, with the support of Figure 60 for cases with two bathrooms, it is obvious that dissatisfaction clearly increased in 3 + 1 cases during the pandemic. The increase was much lower for the 2 + 1 category; the dissatisfaction did not increase, possibly due to luxurious conditions comparable to other spaces in the 2 + 1 category. There was no need to differentiate the dissatisfaction for apartment residents of categories 2 + 1 and 3 + 1 related to those who had only a single bathroom, as all cases in the 3 + 1 category were of the two-bathroom type.
Figure 60.
The variations in dissatisfaction with the existence of a master bathroom in addition to a basic family bathroom while comparing 2 + 1 and 3 + 1 categories.
Figure 61 and Figure 62 support the normal trend of the previous findings about detailed differences in reasons for dissatisfaction between 2 + 1 and 3 + 1 apartments.
Figure 61.
The reasons for changes in dissatisfaction with the existence of a master bathroom in addition to a basic family bathroom for the 2 + 1 category.
Figure 62.
The reasons for changes in dissatisfaction with the existence of a master bathroom in addition to a basic family bathroom for the 3 + 1 category.
The main reason for dissatisfaction in the 2 + 1 category is proportion, with the highest value of 50.0%, while in category 3 + 1, reasons were distributed within four factors, starting with area, comprising 32.1%, then proportion, relationship, and number of activities, with the latter comprising 10.1%.
The factor analysis shown in Table 8A,B reveals that the factors that were highly ranked are as follows: privacy, proportion, area, number, and relationship with the entrance. According to the above tables, before the pandemic, privacy was the most important factor, but during the pandemic, other factors became more important. Nothing had the biggest impact after the pandemic.
Table 8.
Factor analysis for the master bathroom indicating high factor loadings for the reasons considered in the research during the three stages of the pandemic (Blue: before the pandemic, Red: during the pandemic, Orange: after the pandemic).
3.3.9. Toilets
The toilet refers to a separate toilet not included within the bathroom. Family toilets, on the other hand, mean a separate toilet that is located in the apartment corridor. Guest toilets are toilets located at the entrance.
One main finding in Figure 63 is the high level of dissatisfaction, passing 54% in the pre-pandemic stage; due to the pandemic, the percentage increased by 13.3%.
Figure 63.
The variations in dissatisfaction for toilets in the three stages of the pandemic.
When categorizing cases into the two categories adopted in this research with the values obtained in Figure 64, dissatisfaction in 2 + 1 apartments was rated higher by residents in all three stages. The basic score for both categories was high even before the pandemic. In the next two stages, values were higher by approximately 13% for both cases, following the normal trend of the current study’s findings for most spaces.
Figure 64.
The differences in dissatisfaction percentages for the 2 + 1 and 3 + 1 categories.
Relating dissatisfaction to toilet activity while focusing on differences in apartments without a separate toilet space and those with a separate toilet space, there was very high dissatisfaction in those without toilets, as values increased from 70.3% before the pandemic to 83.9%. Furthermore, Figure 65 indicates very high scores, 32.5% to 44,1%, in pre- and post-pandemic stages for apartments with separate toilets.
Figure 65.
Differences in dissatisfaction percentages for apartments without separate toilets and those with separate units.
The broad absence of separate toilets in most 2 + 1 apartments caused a high percentage of dissatisfaction regarding this activity, as 75% of residents agreed that the absence of a separate space is the main cause of their negative evaluation. However, in category 3 + 1, only 12.5% of responses indicated absence as the main dissatisfaction reason, mainly due to the availability of two bathrooms. Figure 66 supports this.
Figure 66.
The absence of a separate toilet in apartments is correlated with high dissatisfaction percentages in 2 + 1 compared to 3 + 1 categories.
Figure 67 shows the reasons for the dissatisfaction with toilets in apartments with separate toilets. It indicates three main reasons, all of low to middle scores, led by limited space, followed by the effect of a limited number of activities, and then proportion. All ratios are within 11.7–23.8%, except for the fourth reason, the relationship to the entrance (5.3%).
Figure 67.
The reasons for different dissatisfaction percentages for apartments with separate toilets.
Factor analysis showed, as indicated in Table 9A,B, that the components were rated differently: the weakest factors were proportion, area, number, and relationship.
Table 9.
Factor analysis for toilets indicating high factor loadings for reasons for dissatisfaction considered in the research during the three stages of the pandemic (Blue: before the pandemic, Red: during the pandemic, Orange: after the pandemic).
The strongest factor during each of the three periods was the relationship with the entrance; the strongest factors during and after the pandemic were the number of toilets and the proportion; the strongest factor before and after the pandemic was the area. All of the post-pandemic factors were significant, and it is best to consider them when building toilets in new apartments, as indicated by the tables below.
3.3.10. Laundry
The laundry space indicates a separate laundry space that is not located in the bathroom and used only for washing clothes. Analyzing residents’ satisfaction starts with the overall evaluation of their dissatisfaction, as presented in Figure 68. Dissatisfaction levels were so high that the pandemic escalated the percentage to 77.8% despite high dissatisfaction even before the pandemic (67.1%).
Figure 68.
The variations in dissatisfaction regarding laundry throughout the three stages of the pandemic.
Considering the availability or absence of specific space within current apartments and their role in the dissatisfaction of residents regarding the activity, Figure 69 clearly shows a decrease in the satisfaction level by 31.4% in the pre-pandemic stage and 22.5% in the post-pandemic stage. The base numbers of the absence of specific space are extremely high.
Figure 69.
The variations in dissatisfaction due to the availability or absence of laundry space.
We then sought to determine differences in the responses of residents who had separate laundry space in their apartments compared to others who did not have a separate space for activity. Figure 70 indicates that apartments without a laundry space showed higher dissatisfaction ratios by 11.45 for the pre-pandemic stage and 8.8% during and after the pandemic, supporting the previous findings indicated in Figure 67.
Figure 70.
The reasons for variations due to the availability or absence of laundry space.
The main reason for dissatisfaction with apartments is the complaint of the non-existence of a separate laundry space (86.7%), while the main reasons for dissatisfaction in apartments containing a specific laundry space are the area and proportion, with ratios scoring 80.0% for area and 58.0% for proportion. Further findings about the effect of the apartment category on residents’ responses are shown in Figure 71, indicating responses for apartment dwellers who live in 2 + 1 and 3 + 1 apartments for cases without a specific laundry space. Complaints in the 2 + 1 category were greater than those in the 3 + 1 category in the pre-pandemic stage and about 9.1% in the post-pandemic stage.
Figure 71.
Apartments without a specific laundry space—dissatisfaction percentages for both categories.
Differences between 2 + 1 and 3 + 1 categories that do not have specific laundry rooms are presented in Figure 72. The main reason for dissatisfaction in the 2 + 1 category is the absence of a separate space, while the main reason for dissatisfaction in the 3 + 1 category is the same in addition to area and proportion, with the latter two having lower percentages.
Figure 72.
The reasons for variations in dissatisfaction in both categories with the absence of a specific laundry space.
However, apartments containing specific laundry spaces, as shown in Figure 73, showed lower percentages of dissatisfaction. Furthermore, variations between the two categories within the same stage of the pandemic are very small, starting with higher dissatisfaction for the 2 + 1 category and ending with higher dissatisfaction for the 3 + 1 category.
Figure 73.
Apartments containing specific laundry spaces—dissatisfaction percentages of both 2 + 1 and 3 + 1 categories.
Figure 74 indicates reasons for dissatisfaction in apartments with a specific laundry room. Both categories show that area deficiency and space proportion are the greatest causes determining residents’ dissatisfaction. The proportion comes before area in the 2 + 1 category and vice versa in the 3 + 1 category.
Figure 74.
The reasons for variations in dissatisfaction regarding both 2 + 1 and 3 + 1 apartment categories with a specific laundry space.
Table 10A,B, illustrating the factor analysis, indicate that the greatest factor was existence (the absence of a separate laundry space), followed by the area, relationships, and proportion, respectively. According to the tables below, the factors had an identical impact on dissatisfaction over the three periods; the area was the strongest factor during the pandemic.
Table 10.
Factor analysis for laundry indicating high factor loadings for the reasons considered in the research during the three stages of the pandemic (Blue: before the pandemic, Red: during the pandemic, Orange: after the pandemic).
The relationship with the bath was the strongest during the three periods; the lack of a laundry space was the strongest factor before and during the pandemic, and the proportion was the strongest before and after the pandemic.
Here, it is evident that the relationship between the laundry room and bathroom and the laundry room’s proportion are some of the greatest aspects after the pandemic, and it is best to consider this when designing laundry rooms in new apartments.
This highlights the value of the laundry room’s proportion and its proximity to the bathroom, which influences the location of the soiled area and simplifies its sterilization.
3.3.11. Storage
Storage refers to a separate storage room (not only a cabinet). Storage is not a common room in modern housing projects despite being mentioned in standards. We aimed to better understand residents’ responses to this activity and precisely separately defined space.
Figure 75 shows the residents’ dissatisfaction, where all values were above 78.2% for the pre-pandemic period and increased to the extreme value of 92.8%—the highest score in spaces in the current study during or after the pandemic.
Figure 75.
The variations in dissatisfaction for storage throughout the three stages of the pandemic.
Regarding the main reasons for dissatisfaction due to the absence of specific space within current apartments, Figure 76 clearly shows that the majority of dissatisfaction responses focused on the absence of storage as a constant issue reported by 75% of residents, followed by the proportion and area for apartments containing storage.
Figure 76.
The reasons for variations in dissatisfaction regarding storage activity.
When analyzing dissatisfaction regarding storage by separating the responses of residents who had storage in their apartments from those who did not, as indicated in Figure 77, 95.6% claimed dissatisfaction, especially during and after the pandemic. On the other hand, those who did not have storage reported very high dissatisfaction with this activity, and during the last two stages of the pandemic, in this study, it reached 84.5%.
Figure 77.
The variations in dissatisfaction due to the availability or absence of a storage space.
Figure 78 and Figure 79 show the results when combining the effect of apartment categories with the availability of storage space. The percentages are very high for cases that do not contain specific storage space, as shown in Figure 80.
Figure 78.
The dissatisfaction percentages of 2 + 1 and 3 + 1 apartments without a specific storage space.
Figure 79.
The dissatisfaction percentages of both categories of apartments with a specific storage space.
Figure 80.
The reasons for variations in dissatisfaction regarding both 2 + 1 and 3 + 1 apartments with the absence of a specific storage space.
When comparing the percentages of dissatisfaction to cases that already contain a kind of storage space, the results in Figure 79 indicate lower numbers; however, the decline during the pandemic and post-pandemic stages is small, indicating defects in both categories even when space is available.
The difference was significant during the pre-pandemic period, indicating the increased importance of this space to be accommodated in apartments.
All residents of apartments that did not have a specific storage space complained about the absence of such a space, as shown in Figure 80, indicating no concern about the availability of storage in the form of cabinets or any other type except for a specific room for such activity.
In cases where the space was available in other apartments, both 2 + 1 and 3 + 1 categories indicated area and proportion as the main reasons for resident dissatisfaction, and variations between the two categories are very high. The differences reached 50% between both categories, with the highest scores observed for 2 + 1 apartment residents, as seen in Figure 81.
Figure 81.
The reasons for variations in dissatisfaction regarding both 2 + 1 and 3 + 1 apartments with the availability of a specific storage space.
The factors that ranked first in the factor analysis were the proportion, the existence of separate storage, and the area; the link between the storage and the entry was the weakest component.
The strongest factors during the three periods, presented in Table 11A,B, were those related to the lack of separate storage space and the storage’s relationship to the entrance; the area was the strongest during the pandemic, and the proportion factor was the strongest factor both during and after the pandemic.
Table 11.
Factor analysis for storage space indicating high factor loadings for the reasons considered in the research during the three stages of the pandemic (Blue: before the pandemic, Red: during the pandemic, Orange: after the pandemic).
These findings demonstrate that the existence of a storage space and its relation to the entrance and proportion are important to consider when designing storage spaces for future apartment buildings.
As displayed in the following tables, the reason for this might be that the storage needs to be near the entrance so that materials from outside the apartment can enter and stay inside while keeping the apartment clean, saving them from having to travel through the apartment to reach the storage space.
3.3.12. Balcony
The balcony is the area that immediately connects the interior space to the outside environment. One of the important types of balcony in apartments is the living room balcony, which links the living room with the outside world. Also important is the kitchen balcony and the bedroom balcony, which serve as an internal space connection and extension to the outside world.
The effect of the pandemic on those spaces can be found in Figure 82, where there was a clear shock of a sudden increase from 31.8% in the pre-pandemic stage to 64.7% during the pandemic—more than double.
Figure 82.
The variations in dissatisfaction for balconies throughout the three stages of the pandemic.
Figure 83 shows the differences in dissatisfaction, differentiating the responses of residents living in apartments with one balcony or more from those who do not have a balcony. The pre-pandemic dissatisfaction of residents who did not have balconies was about three times that of those who had balconies; a clear increase was registered due to the pandemic in both types during and after the pandemic.
Figure 83.
The dissatisfaction percentages of both types of apartments regarding the availability or absence of balconies throughout the three stages of the study.
The reasons for dissatisfaction in residents who had apartments with balconies, as presented in Figure 84, indicated the proportion of the balcony to be the first-ranked reason for dissatisfaction, with an increased trend from 41.4% before the pandemic to 57.7% after the pandemic, followed by area concerns, with same trend between 32.3% and 41.2% for the post-pandemic stage.
Figure 84.
The reasons for variation in dissatisfaction for all apartments with balconies.
A new reason for dissatisfaction that appeared is the number of separated balconies. A total of 27.9% of residents were dissatisfied due to the small number of balconies before the pandemic, which also increased to reach 35.8% after the pandemic. All these indicators point to the necessity of the availability of more than just one balcony in apartment designs.
The indicators of dissatisfaction differences between 2 + 1 and 3 + 1 apartments, which both have balconies, are seen in Figure 85, which support previous findings that 2 + 1 category residents showed higher dissatisfaction levels than 3 + 1 category residents during and after the pandemic. What differs is that 2 + 1 residents did not show higher dissatisfaction in the pre-pandemic stage, as was the case for internal spaces.
Figure 85.
The reasons for variations in dissatisfaction regarding both 2 + 1 and 3 + 1 apartments with balconies.
Figure 86 and Figure 87 explain reasons for this dissatisfaction despite the availability of balconies in categories 2 + 1 and 3 + 1. Concerning category 2 + 1 apartments, residents named the proportion and then number of balconies, followed by effect of limited space, as the main reasons for their response; most of the indicators were moderate, with numbers moving between about 28% and 43%.
Figure 86.
The reasons for variations in dissatisfaction regarding all 2 + 1 apartments with balconies.
Figure 87.
The reasons for variations in dissatisfaction regarding all 3 + 1 apartments with balconies.
For residents of 3 + 1 apartments, the same three reasons were claimed for dissatisfaction, except replacing the second with the third, but the numbers were significantly higher than those in the 2 + 1 category, moving from about 27% up to more than 75% and showing greater sensitivity by those occupants, as shown in Figure 87.
One of the most interesting criteria in residents’ evaluation of their dissatisfaction regarding balconies (beyond the availability of balcony space) is the number of balconies available according to apartment designs. Figure 88 indicates decreased dissatisfaction with the increase in balconies on a normal, continuous trend from single to double to continuous.
Figure 88.
The variations in dissatisfaction regarding all apartments with different numbers of balconies; zero cases were excluded.
Another interesting indicator for resident needs lowered for the same stages by almost half. The pre-pandemic stage did not imply any dissatisfaction with apartments with continuous balconies. Another finding is the ratio of increase from before the pandemic to during the pandemic; the ratio is also higher in single-balcony apartments.
Considering the typology of balconies regarding the interior space annexed to them, Figure 89 shows that the maximum complaints throughout the three stages were directed at the kitchen balcony, followed by bedrooms and living rooms. The net score of the dissatisfaction increase from before the pandemic to during the pandemic was about 32%.
Figure 89.
The variations in dissatisfaction regarding different balcony types related to internal spaces.
Residents’ dissatisfaction with various types of balconies related to spaces confirms the sequence of reasons, as indicated in Figure 90, Figure 91 and Figure 92 for living room balconies, bedroom balconies, and kitchen balconies, sequentially.
Figure 90.
The reasons for variations in dissatisfaction regarding living room balconies.
Figure 91.
The reasons for variations in dissatisfaction regarding bedroom balconies.
Figure 92.
The reasons for variations in dissatisfaction regarding kitchen balconies.
During the pandemic, the highest rank of dissatisfaction was due to a shortage in numbers for all cases who had balconies, followed by proportion and then the area of the balcony. Regarding the type of balcony, bedroom balconies obtained the highest dissatisfaction grade, followed by kitchens and living rooms, in all stages of the pandemic. The reason for lesser dissatisfaction with the living room balconies might be the extra care given in designing these spaces.
The factors are arranged in order of strength, as revealed by the factor analysis in Table 12A,B: the lack of a balcony, few balconies, the area, the relationship to the kitchen, the proportion, and finally, the relationship to the living room.
Table 12.
Factor analysis for balconies with high factor loadings for the reasons considered in the research during the three stages of the pandemic (Blue: before the pandemic, Red: during the pandemic, Orange: after the pandemic).
The absence of a balcony exerted the greatest influence throughout the three periods, while other factors were the most powerful during the pandemic, except for space, which was the most powerful during and after the pandemic.
This shows that the presence of the balcony and the area of the balcony are important factors that must be considered when designing balconies in future apartments. The balcony’s presence is crucial for apartments as it provides the only means of connecting the interior and exterior. Additionally, residents value the balcony area because small spaces do not allow for a table and chairs, as displayed in the following tables.
3.3.13. Apartment Corridor
The apartment corridor refers to the corridor inside the apartment differentiated from the apartment floor corridor. As shown in Figure 93, the pandemic raised the respondent’s dissatisfaction by more than double during the pandemic, and a slight decrease occurred in the post-pandemic stage.
Figure 93.
The variations in dissatisfaction with apartment corridors due to the pandemic.
More than 50% of residents reported that the main reason for their dissatisfaction was the narrow space of apartment corridors, even before the pandemic, as shown in Figure 94. The second and third factors are the limited space for the needed requirements other than just movement in the corridor—precisely, the lack of storage capacity—and the excessive number of doors that cause confusion in use.
Figure 94.
The reasons for variations in dissatisfaction with apartment corridors throughout the three stages of the pandemic.
Classifying apartments in this study according to the two mentioned categories can generate a better understanding and exact conclusions, as shown in Figure 95, where residents of 2 + 1 apartments showed higher levels of dissatisfaction, possibly due to limited space sizes and lower living conditions. After the pandemic, the results showed an over-moderate rate of dissatisfaction with regard to the layout and design of apartment corridors.
Figure 95.
The variations in dissatisfaction with corridors in 2 + 1 and 3 + 1 apartments.
Figure 96 illustrates the reasons for dissatisfaction with each of the two categories, indicating that the proportion of the apartment corridor is the greatest reason, followed by the area for extra needs, then the disposition of door openings in the corridor. The dissatisfaction percentage in the 2 + 1 category was slightly higher than the 3 + 1 category in the pre-pandemic stage and was altered in the post-pandemic stage. Even more residents of 2 + 1 apartments were dissatisfied, but residents of 3 + 1 apartments equalized them.
Figure 96.
The reasons for variations in dissatisfaction with apartment corridors throughout the three stages of the pandemic for 2 + 1 and 3 + 1 apartments.
When analyzing dissatisfaction due to the spatial organization of spaces, Figure 97 shows that in closed-organization apartment design, residents had higher levels of dissatisfaction in the pre- and post-pandemic stages, about 9%.
Figure 97.
The dissatisfaction variations for corridors comparing closed and open spatial organizations.
This was contrary to during the pandemic, when open-organization residents’ dissatisfaction values exceeded those of closed-organization residents, mainly due to pandemic safety requirements and obligations to minimize contact.
The causes of different results of dissatisfaction due to different spatial organizations are presented in Figure 98. The results support the findings of Figure 97; during the pandemic, open-spatial-organization apartment residents showed higher dissatisfaction levels, while closed-spatial-organization apartment residents showed higher levels after the pandemic.
Figure 98.
The reasons for variations in dissatisfaction with apartment corridors throughout the three stages of the pandemic for closed and open spatial organizations.
The proportion in both organizations dominated the other two results, especially with a closed organization, the same case as the 3 + 1 category reasons for dissatisfaction shown in Figure 96. The other interesting finding is the reduced effect of doors on the corridor dissatisfaction level in the closed-organization plan compared to in the open-organization plan, which might be an adaptation other than logic since doors had less of an impact on movement in corridors with an open plan.
Table 13A,B show the results of applying the factor analysis process for evaluation. The area was the most significant component in the factor analysis, followed by the effect of the number of doors in the corridor and then proportion in third place.
Table 13.
Factor analysis for apartment corridors indicating high factor loadings for the reasons considered in the research during the three stages of the pandemic (Blue: before the pandemic, Red: during the pandemic, Orange: after the pandemic).
When comparing the factors throughout the three periods, except for the area, which was the most significant both during and after the pandemic, the three factors were at their highest during the period of the pandemic. This demonstrates how crucial it is to account for the corridor area when designing future apartments. This is because the area is important since vast spaces can be used for storage cabinets.
3.3.14. Apartment Layout
The apartment layout was categorized according to the literature into the following two types widely available in Erbil projects: first, a corridor system that arranges rooms in the apartment sequentially on one or both sides of an axis (in this research, it is defined as a closed plan according to Heckman [24] (p. 48)), and second, a continuous floor design, which minimizes room boundaries to a small number of carefully placed walls that create distinct zones and make the space dynamic. In this type, the living room, dining area, and kitchen blend with the corridors leading to the master and children’s bedrooms; the rooms are set off from one another [24] (p. 50). The current research defines this type as an open plan.
The general satisfaction trend through the three stages of the pandemic is presented in Figure 99, where a sudden increase in residents’ dissatisfaction is observed from before the pandemic to during the pandemic. The value tripled after the pandemic, showing a slight decrease that is almost insignificant, which means increased awareness about this important item.
Figure 99.
The variations in dissatisfaction for various apartment layouts due to the pandemic.
When comparing 2 + 1 and 3 + 1 apartments and adding sub-categories of 2 + 2 and 3 + 2, as shown in Figure 100, 2 + 1 apartments had more dissatisfaction reported by residents than 3 + 1 apartments.
Figure 100.
The variations in dissatisfaction with apartment layouts throughout the three stages of the pandemic for 2 + 1 and 3 + 1 categories and 2 + 2 and 3 + 2 sub-categories.
This new interesting result concerns sub-categories. Both had extra living space compared to the original reference, and this increase clearly lowered dissatisfaction levels for 2 + 2 and 3 + 2, respectively.
To determine the effects of the spatial organization of spaces on residents’ dissatisfaction, Figure 101 shows the great superiority of the open spatial organization in dissatisfaction ratios during and post-pandemic period; this is mainly due to non-welcome social contact during the pandemic, with continued fear after the pandemic keeping values very high.
Figure 101.
The variations in dissatisfaction for corridors with closed and open spatial organizations.
To differentiate spatial organization reasoning, the reasons for dissatisfaction addressed by closed-spatial-organization apartments are illustrated in Figure 102. The area being inflexible to exploit rooms for different activities topped the reasons for dissatisfaction, with 63.4%, followed by the proportion and lack of balconies linking inside and outside spaces. All reasons suffered a clear increase during the pandemic, similar to that in the post-pandemic stage but with slight differences.
Figure 102.
The reasons for variations in dissatisfaction with apartment layouts with a closed organization.
The reasons for dissatisfaction with an open spatial organization are more concentrated than those of a closed organization. The main reason for dissatisfaction is the number of balconies, followed by the inability to exploit rooms, as shown in Figure 103. The reasons had the opposite rank compared to those for a closed organization despite a higher magnitude.
Figure 103.
The reasons for variations in dissatisfaction with apartment layouts with an open spatial organization.
The results of factor analysis in Table 14A,B show that the existence of a balcony was the most important element; area flexibility was the second most important; area type, entrance space, and proportion were the third, fourth, and fifth most important factors, respectively; and the weakest factor was flexibility.
Table 14.
Factor analysis for balconies indicating high factor loadings for the reasons considered in the research during the three stages of the pandemic (Blue: before the pandemic, Red: during the pandemic, Orange: after the pandemic).
Comparing the analytical factors for the three periods, the strongest factor before the pandemic was the entrance space, while the number and proportion of balconies were the strongest factors during the pandemic; after the pandemic, the strongest factors were the area flexibility, flexibility, and area type.
These findings demonstrate the importance of having rooms for multiple uses, spaces that can be resized to create new areas, and private areas. As a result, these three factors must be considered when designing the apartment layouts in the future, as demonstrated by the tables below.
4. Discussion
Considering the results, the impact of the COVID-19 pandemic on apartment satisfaction levels in Erbil revealed significant insights into the importance of interior space quality. The presence of an entrance lobby significantly influenced residents’ satisfaction during and after the pandemic. Dissatisfaction was markedly higher among those without an entrance lobby, increasing from 32.5% before the pandemic to 75.0% during it and slightly reducing to 72.5% afterward. In contrast, apartments with entrance lobbies experienced a little less of an increase in the dissatisfaction rate, from 34.4% before the pandemic to 62.7% during the pandemic. The key reasons for dissatisfaction included the proportion of the lobby, the area, and the connectivity with an entrance toilet. The analysis also highlighted differences between apartment types with smaller units (2 + 1), showing greater dissatisfaction compared to larger units (3 + 1), particularly during the pandemic, with dissatisfaction nearly doubling from pre-pandemic levels and then slightly decreasing post-pandemic. Additionally, the availability of a toilet within the lobby significantly impacted dissatisfaction levels, showing a clear increase during the pandemic for apartments without this feature and a significant impact related to the distance of the toilet from the entrance. The results align with those found by Fakhimi [25] and Gür [26] who found that adequate entrance design and the availability of hand-washing basins, toilets, and dressing rooms close to entrances affect residents’ satisfaction. These findings underline the critical role of entrance lobbies in enhancing residential satisfaction, especially during health crises, and suggest that the functionality and design of these spaces are crucial in meeting residents’ expectations and needs.
Satisfaction with the living room was significantly affected by spatial organization and privacy needs during the COVID-19 pandemic. Dissatisfaction increased notably in living rooms due to a limited area and narrow space, especially in closed spatial organizations. This was intensified by the pandemic’s restrictions, which heightened the need for privacy and adequate space. These findings align with those by Yang et al. [27] who explored satisfaction and residential demand during the COVID-19 pandemic and found that the space and area of living rooms are crucial during situations like the pandemic and claim that since activities are more likely to be transformed in such spaces, they have to be designed optimally in relation to space and functions as per the residential demands in the long run. Interestingly, dissatisfaction decreased during the pandemic due to a reduced need for gathering but increased again post-pandemic as normal activities resumed. Smaller dwellings (2 + 1 configurations) experienced higher dissatisfaction levels than larger ones (3 + 1 configurations), suggesting that space limits played a critical role. Furthermore, the availability of a balcony significantly impacted dissatisfaction levels, with an increase from 6.5% pre-pandemic to 21.4% during and after the pandemic. This suggests that balconies became more valued as extensions of living space, providing necessary relief and a connection to the outdoors during lockdowns. These findings are supported by Duarte et al.’s [28] research on home balconies during COVID-19, who found balconies to be residents’ primary means of connecting with outdoor spaces during COVID-19 restrictions, enabling the residents to perform various activities there. Furthermore, they significantly enhance mental and physical well-being. Both closed and open spatial organizations saw different dissatisfaction impacts related to the availability of balconies, with closed systems benefiting more post-pandemic. These findings highlight the need for future living room designs to consider factors such as space proportion, privacy, and the integration of elements like balconies to enhance residents’ satisfaction, especially in light of potential future lockdowns and restrictions similar to COVID-19.
The presence of a dedicated reception room impacted residents’ satisfaction both during and after the COVID-19 pandemic. Initially, dissatisfaction between dwellings with and without reception rooms increased from 8.3% pre-pandemic to 12.5% during the pandemic. This increase is attributed to the adaptation of reception areas for study, recreational activities, and isolation due to the lack of visitors and social-distancing measures. Post-pandemic, this dissatisfaction gap narrowed back to 8.2% as traditional uses of reception rooms resumed. The multifunctional use of the space, rather than visitor frequency, primarily drove dissatisfaction during the pandemic. Residences raised privacy concerns across all three stages, with dissatisfaction rates reaching 66.7%, primarily due to the mixing of the family living room and the guest reception area. The findings call for better arrangements in designing receptions considering the residential privacy needs.
Family dining spaces, the main gathering areas for family members before the pandemic, experienced significant dissatisfaction during and after the pandemic, 50.3% and 59.4%, respectively, compared to the time before the pandemic, which was only 33.6%. The findings indicate that residents were primarily dissatisfied with the narrow space of the dining areas and felt difficulty passing through them when seated, and mixing it with guest dining increased the dissatisfaction of the residents due to privacy concerns. Dissatisfaction was observed with close values in both 2 + 1 and 3 + 1 apartment configurations, 50.1% and 54.5%, respectively, during the pandemic, increasing to 61.7% after the pandemic in small apartments, suggesting that residents changed needs and reconsidered more adequate designs with better spacing and separate dining spaces for family members and guests. The results parallel the findings of other studies [23,29] calling for thoughtful design consideration in dining spaces while considering residential privacy concerns, especially in smaller apartments.
Master bedrooms, being the primary resting place of the apartment heads, experienced significant dissatisfaction, with larger apartment categories observing lesser dissatisfaction than the smaller ones across all stages. The lack of a private bathroom in the master bedroom served as the primary factor behind the high dissatisfaction levels during the pandemic. This can be particularly attributed to the fact that the pandemic increased the need for private spaces. Primary factors leading to the reduced dissatisfaction levels in the master bedroom were the presence of balconies through which residents were able to obtain a view of the outside and practice several different activities there. Duarte et al. [28] and Yang et al. [27] both support the fact that the presences of balconies and bathrooms within master bedrooms are essential criteria affecting the satisfaction of residents. These findings suggest the critical need for well-designed master bedrooms with adequate space, privacy, and essential amenities like bathrooms and balconies to enhance residents’ satisfaction, particularly in compact living conditions.
Children’s bedrooms, due to their multipurpose uses (being resting places and serving as a study room), experienced dissatisfaction rate increases from 29.1% to 36.5%. The dissatisfaction rate shows a smaller increase compared to other spaces, in which dissatisfaction rates increased more than 25% and increased more in a smaller apartment configurations than larger ones. The main reasons for dissatisfaction were limited space and inadequate room proportions, particularly in 3 + 1 apartments, where space deficits were cited by 53.9–58.2% of respondents. Additionally, rectangular room shapes received more negative feedback than square rooms throughout the pandemic, with dissatisfaction rates for rectangular rooms being substantially higher post-pandemic. A balcony in children’s bedrooms significantly improved satisfaction during and after the pandemic. The open spatial organization resulted in lesser dissatisfaction than closed layouts, and this trend intensified during and after the pandemic, showing a clear preference for more open living arrangements in children’s bedrooms. The findings from other studies [24,26,27] also highlight the critical role of children’s bedrooms and their effects on residential satisfaction, as these spaces were not only used for sleeping and resting alone during the pandemic but were also used as study and workspaces. Hence, adequate design considering such unexpected conditions like the COVID-19 pandemic is necessary when designing such spaces in the future.
Dissatisfaction with kitchen spaces significantly increased during the pandemic, with a 20.7% rise in dissatisfaction levels, and remained relatively stable afterward, with only a minor decrease of 0.6%. This dissatisfaction was primarily due to limited space and narrow proportions of the kitchen, which worsened during the pandemic due to the increased kitchen usage for multiple purposes, including family gatherings. The lack of a family dining area within the kitchen also contributed to this dissatisfaction. This study found that smaller apartments (2 + 1 category) reported higher dissatisfaction than larger ones (3 + 1 category), likely due to more acute space constraints in smaller kitchens. Additionally, balconies in kitchen areas slightly mitigated dissatisfaction, particularly before the pandemic, but this benefit was less pronounced during and after the pandemic. Other studies highlight that kitchens during the pandemic were not merely used for cooking purposes but also were used more like offices and study rooms [1,27]. The findings suggest that improving spatial proportions and providing dedicated areas for dining within the kitchen could enhance residents’ satisfaction, particularly in smaller apartments.
Dissatisfaction with family bathrooms, used commonly by all family members, showed a typical increase during the pandemic, rising by 8.5% from the pre-pandemic stage, then slightly decreasing post-pandemic. The proportion, area sufficiency, and distance from the entrance were identified as the main reasons for dissatisfaction, with the proportion showing the highest increase during the pandemic. The presence of an additional master bathroom significantly reduced dissatisfaction, highlighting the benefits of having more than one bathroom in reducing congestion and enhancing privacy. Apartments with both a family and a master bathroom reported markedly lower dissatisfaction levels, emphasizing the importance of multiple bathrooms in larger dwellings (3 + 1 categories) compared to those with only one bathroom (2 + 1 categories). These findings parallel findings from Elrayies [30] and İslamoğlu [1] who found that bathrooms significantly influenced the satisfaction of residents as they were used more often for hygiene purposes, and apartments having more than one bathroom showed lesser dissatisfaction compared to smaller ones having a single bathroom. This suggests that adequate bathroom designs are crucial for meeting the needs of residents, particularly in larger households or during periods requiring increased isolation, such as a pandemic.
Significant dissatisfaction with toilets was observed, particularly in the pre-pandemic stage, where dissatisfaction exceeded 54%. This dissatisfaction intensified during the pandemic by an additional 13.3%. A deeper analysis revealed that 2 + 1 apartment categories consistently registered higher dissatisfaction across all stages than 3 + 1 categories, with the disparity growing during the pandemic. The absence of a separate toilet space markedly increased dissatisfaction levels, surging from 70.3% pre-pandemic to 83.9% during the pandemic for apartments lacking separate toilets. In contrast, apartments with separate toilets showed much lower dissatisfaction levels, increasing from 32.5% to 44.1% from pre- to post-pandemic stages. Apartments in the 2 + 1 category were particularly affected, with 75% of residents citing the lack of a separate toilet space as a primary cause of dissatisfaction, compared to only 12.5% in the 3 + 1 category, likely due to the latter’s generally higher availability of two bathrooms. The analysis of toilet dissatisfaction reasons for apartments with separate facilities showed that limited space, restricted activity options, and proximity to the entrance were the main concerns, with dissatisfaction percentages ranging modestly from 11.7% to 23.8%, except for the relationship to the entrance, which had only 5.3% dissatisfaction. Similar to studies concerning bathroom designs, Walisinghe [31] reported that the main dissatisfaction concern from the residents during COVID-19 was the design and size of toilets. Similarly, İslamoğlu [1] reported that the number of toilets affected the residents’ satisfaction, and future apartment designs should consider incorporating more than one toilet. These findings highlight the critical importance of thoughtful toilet placement and adequate space allocation in residential design to enhance residential satisfaction.
Dissatisfaction with laundry spaces significantly escalated during the pandemic, rising from 67.1% pre-pandemic to 77.8% during the pandemic. This high level of dissatisfaction persisted post-pandemic, with a slight decrease. The findings from the results indicated that a lack of laundry space in apartments significantly affected the satisfaction rate of the residents, and those without a separate laundry space observed higher dissatisfaction compared to those with a laundry space in their apartments, especially smaller apartments, which, due to the limited space, lacked a laundry space in their apartments. While the satisfaction and dissatisfaction rates are close and the main reasons behind this dissatisfaction stemmed from limited laundry space and an improper proportion of the space, future designs should consider dedicating a separate space for laundry activities that is both functional and accessible to the residents.
Storage space served many needs of the apartments but experienced significant dissatisfaction from the residents of the apartments. Before the pandemic, dissatisfaction rates were lower compared to the time during and after the pandemic. The dissatisfaction rate increased to 92.8% during and after the pandemic from 78.2% before the pandemic. Both residents with storage space and those without the space reported high dissatisfaction rates, with those lacking it reporting higher dissatisfaction, 95.6%, compared to those with storage space, reporting 84.5%. The reasons that led to residents’ dissatisfaction with storage space in their apartments can be primarily attributed to the limited space and proportion of the space. The analysis indicated that dissatisfaction was notably higher in apartments lacking specific storage spaces. Even in apartments with some form of storage, dissatisfaction persisted due to inadequate space and poor proportions, but it was observed more in smaller apartments (2 + 1 category), where space constraints were more acute. The findings of the study parallel findings from other studies [18,19,20,21,23,25] which highlight the significant role of these spaces in the well-being and comfort of the residents in apartment and residential complexes, as the lack of a sufficient storage area affected the satisfaction level and prevented residents from storing sanitary equipment, exercise equipment, and other appliances. The importance of storage space was underscored, especially during the pandemic, highlighting the need for well-designed storage solutions in future apartment constructions to address these significant dissatisfaction levels effectively.
Balconies in apartments significantly influenced residents’ satisfaction, particularly during the pandemic. Dissatisfaction escalated sharply from 31.8% pre-pandemic to 64.7% during the pandemic, reflecting the heightened importance of balconies as essential extensions of living space. Residents without balconies experienced dissatisfaction rates three times higher than those with balconies pre-pandemic, which intensified during and after the pandemic. The proportion, area, and number of balconies were identified as primary dissatisfaction factors. Notably, dissatisfaction concerning balcony proportion and area increased post-pandemic. The findings also highlighted a particular demand for multiple balconies, with dissatisfaction decreasing substantially in apartments with more than one balcony. Balcony-related dissatisfaction varied by apartment type, with 2 + 1 apartments generally showing higher dissatisfaction levels than 3 + 1 apartments during the pandemic, though this trend did not extend to the pre-pandemic stage. Other research has been performed in this area, while not investing in such detail as the present study; Aydin et al. [32] highlight the significant role of balconies during the pandemic and claim that they are recognized as a place for gathering and dancing, a playground for children, and a space for eating activities. Peters and Masoudinejad [33] found that apartments with balconies were preferred more by residents, and larger balconies, especially those facing green areas and natural views, were more preferred compared to small balconies and those facing other apartments. The analysis highlights the critical need for satisfactory balcony space in apartment design, emphasizing that multiple and well-proportioned balconies can significantly enhance residents’ satisfaction by offering vital outdoor access and additional living space.
Dissatisfaction with apartment corridors more than doubled during the pandemic, with a slight reduction in the post-pandemic stage. The primary dissatisfaction factors were the narrow space of corridors and inadequate space for other needs beyond movement, such as storage, as well as the confusing layout due to an excessive number of doors. The smaller apartment categories (2 + 1), due to the small and restricted spaces during the pandemic stage, reported higher dissatisfaction than larger apartments, which significantly affected the proportion of corridor doors and additional space needs. Residents from open- and closed-design organizations also reported dissatisfaction with closed designs, reporting greater dissatisfaction before and after the pandemic and lesser dissatisfaction during the pandemic compared to an open spatial design due to safety concerns that emerged at the time. The findings highlight the need for future designs to reconsider the design of corridors that provide functionality and area allocation in unexpected events like the COVID-19 pandemic.
Overall, dissatisfaction with the apartment layouts indicated a sharp increase from the pre-pandemic to during-pandemic stages and almost rose three times higher than before the pandemic. At the same time, it slightly decreased in the post-pandemic stage. Smaller apartments (2 + 1) experienced more dissatisfaction than larger ones (3 + 1), but additional living space in sub-categories (2 + 2 and 3 + 2) reduced dissatisfaction levels. Open spatial organizations experienced higher dissatisfaction during and after the pandemic due to non-welcomed social contact, whereas closed spatial organizations faced inflexibility issues. The presence of balconies was the most significant factor in reducing dissatisfaction, followed by area flexibility, entrance space, and room proportion. Previous studies [5,34] have suggested partitions or sliding panel partitions that allow for better individual privacy, and wider doorways and corridors were the main concerns for residential satisfaction during COVID-19. The present research findings and those from the previous studies call for flexible spaces and adequate apartment layout designs in the future that consider the privacy of individuals.
5. Conclusions
The pandemic significantly influenced residents’ housing needs, with some effects being permanent while others were moderated post-pandemic. A key observation is the notably heightened interaction between residents and their dwellings due to quarantine and social-distancing measures, which fortified the relationship between residents and their homes. This intensified connection led to a sustained focus despite varying trends and shifts in satisfaction levels. An analysis of dissatisfaction trends across the three stages revealed distinct trajectories, as outlined in Table 15, which presents average percentages supporting the following conclusions:
Table 15.
The average dissatisfaction percentages for all apartments’ spaces and items considered in the current research.
- There are five spaces for which the percentage of dissatisfaction increased during the pandemic. The percentage was preserved or increased after the pandemic, confirming that the pandemic had a clear and stable impact on these spaces [living room, family dining, children’s bedroom, laundry, and storage].
- This study found that there are eight spaces [entrance, master bedroom, kitchen, family bath, toilet, apartment corridor, balcony, and apartment layout] for which the percentage of dissatisfaction decreased during the pandemic compared to the rate after the pandemic while maintaining a clear difference in percentage between before and after the pandemic. This confirms that the effect of the pandemic is still present.
- On the other hand, in a single space [reception], where the rate of dissatisfaction before the pandemic was higher than the rate during and after the pandemic, a decrease in satisfaction is due to a reduced need for that activity due to the quarantine, not to alterations in space, to minimize dissatisfaction. This is a kind of shift in residents’ opinions added to the non-need for a guest reception room.
- Out of the 14 spaces and activities tested in this study, 9 of them showed a dissatisfaction value that exceeded 50% of respondents, indicating a clear disparity between designs and family needs. The results strongly signaled the problem of missing storage and laundry spaces, followed by shortages in requirements for the kitchen, separate toilet, balcony, family dining, entrance lobby, and apartment corridor with the apartment layout configuration.
- Less critical cases agreed with residents’ dissatisfaction; those within the range of less than 50% down to 30% are living rooms, bathrooms, children’s bedrooms, and reception, followed by master bedrooms.
6. Recommendations
The current study strongly recommends amendments to how layouts are designed and planned while considering the importance of specific space requirements ignored during modern architects’ engagement in the design of apartments and houses. Flexibility issues to be maintained and different layouts that can serve different family structures with various lifestyles must be considered.
In line with the findings of the current study and those from previous studies [15], this study recommends that future apartment designs should adopt a closed organization rather than an open one. This approach allows for more separate rooms, facilitates easy conversion of room purposes, and better respects the privacy of residents compared to open plans, which is particularly advantageous in situations like the COVID-19 pandemic. Furthermore, future apartment layout designs as shown in Figure 104 should consider having multiple and adequately spaced balconies that allow for comfortable sitting and multifunctional uses. Additionally, apartments lacking storage rooms shall be designed with wider corridors to enable residents to place wardrobes in them for storage purposes. Incorporating more than one child’s bedroom in future designs allows families to use them for different purposes apart from sleeping such as study and work spaces. Lastly, to enhance privacy, it is preferable to locate family dining within kitchens, and living rooms should be enclosed and connected to balconies.
Figure 104.
Future apartment layout design recommendations.
Governmental housing institutes must consider new requirements to guarantee better housing and living conditions and be more adaptable to changing requirements due to sudden changes like pandemics.
Furthermore, it is recommended to expand this study to cover the fourth time-stage of effect by taking a new reference point of 5–6 years after the pandemic to register dissatisfaction level changes; this issue was out of the reach of this study due to the limited time available.
Another important issue is to conduct parallel research on single-family housing projects with a homogenous typology to comprehend the achievements of both typologies, in addition to the current study of multifamily housing projects, to achieve better housing.
Author Contributions
Writing—original draft, N.J.A.; Supervision, H.A.H.A.-S. All authors have read and agreed to the published version of the manuscript.
Funding
This research received no external funding.
Data Availability Statement
The data supporting the findings of this study are available from the corresponding author upon request.
Conflicts of Interest
We, the researchers (Nazik Abdulhamid and Hasan Al-Sanjary), declare no conflicts of interest with any official governmental or non-governmental agencies regarding the research submitted to this journal.
Appendix A
Table A1.
Survey questionnaire.
Table A1.
Survey questionnaire.
| General Information about the Residents | ||||||||||||||||
|---|---|---|---|---|---|---|---|---|---|---|---|---|---|---|---|---|
| G1/ Age | G2/Gender | G3/ Education | G4/ Job | G5/ No. of Residents | G6/ Marital Status | |||||||||||
| Male | Female | H.S. | B.Sc. | M.Sc. | Ph.D. | Other | Single | Married | Married with Children and Parents | |||||||
| Entrance | En-Q1/To what extent are you dissatisfied with the functional performance of your entrance space? [Very dissatisfied = 1, dissatisfied = 2, neutral = 3, satisfied = 4, very satisfied = 5] | |||||||||||||||
| Before the pandemic | During the pandemic | After the pandemic | ||||||||||||||
| 1 | 2 | 3 | 4 | 5 | 1 | 2 | 3 | 4 | 5 | 1 | 2 | 3 | 4 | 5 | ||
| En-Q2/What are the reasons for your dissatisfaction with the functional performance of your entrance space? [You can choose more than one if you want] | ||||||||||||||||
| Before the pandemic | During the pandemic | After the pandemic | ||||||||||||||
| Limited space for the wardrobe and cabinet (area) | Limited space for the wardrobe and cabinet (area) | Limited space for the wardrobe and cabinet (area) | ||||||||||||||
| Narrow space (proportion) | Narrow space (proportion) | Narrow space (proportion) | ||||||||||||||
| No direct connection with the toilet [WC] (relationship) | No direct connection with the toilet [WC] (relationship) | No direct connection with the toilet [WC] (relationship) | ||||||||||||||
| Reception | Re-Q1/To what extent are you dissatisfied with the functional performance of your reception space? [Very dissatisfied = 1, dissatisfied = 2, neutral = 3, satisfied = 4, very satisfied = 5] | |||||||||||||||
| Before the pandemic | During the pandemic | After the pandemic | ||||||||||||||
| 1 | 2 | 3 | 4 | 5 | 1 | 2 | 3 | 4 | 5 | 1 | 2 | 3 | 4 | 5 | ||
| Re-Q2/What are the reasons for your dissatisfaction with the functional performance of your reception space? [You can choose more than one if you want] | ||||||||||||||||
| Before the pandemic | During the pandemic | After the pandemic | ||||||||||||||
| A large area designated to receive guests (a waste of space) (area) | A large area designated to receive guests (a waste of space) (area) | A large area designated to receive guests (a waste of space) (area) | ||||||||||||||
| Limited space to receive guests (area) | Limited space to receive guests (area) | Limited space to receive guests (area) | ||||||||||||||
| Narrow space, difficult to arrange furniture (proportion) | Narrow space, difficult to arrange furniture (proportion) | Narrow space, difficult to arrange furniture (proportion) | ||||||||||||||
| Bad relationship with the entrance (relationship) | Bad relationip with the entrance (relationship) | Bad relationship with the entrance (relationship) | ||||||||||||||
| The activity [receiving guests] is mixed with the family zone [living room] (privacy) | The activity [receiving guests] is mixed with the family zone [living room] (privacy) | The activity [receiving guests] is mixed with the family zone [living room] (privacy) | ||||||||||||||
| Living room | Li-Q1/To what extent are you dissatisfied with the functional performance of your living room space? [Very dissatisfied = 1, dissatisfied = 2, neutral = 3, satisfied = 4, very satisfied = 5] | |||||||||||||||
| Before the pandemic | During the pandemic | After the pandemic | ||||||||||||||
| 1 | 2 | 3 | 4 | 5 | 1 | 2 | 3 | 4 | 5 | 1 | 2 | 3 | 4 | 5 | ||
| Li-Q2/What are the reasons for your dissatisfaction with the functional performance of your living room space? [You can choose more than one if you want] | ||||||||||||||||
| Before the pandemic | During the pandemic | After the pandemic | ||||||||||||||
| Limited space, limited shelves or cabinet (area) | Limited space, limited shelves or cabinet (area) | Limited space, limited shelves or cabinet (area) | ||||||||||||||
| Limited space for family activities and entertainment (area) | Limited space for family activities and entertainment (area) | Limited space for family activities and entertainment (area) | ||||||||||||||
| Narrow space, difficult for family activities and entertainment (proportion) | Narrow space, difficult for family activities and entertainment (proportion) | Narrow space, difficult for family activities and entertainment (proportion) | ||||||||||||||
| No direct connection with the balcony (relationship) | No direct connection with the balcony (relationship) | No direct connection with the balcony (relationship) | ||||||||||||||
| The activity [family gathering] is mixed with reception (privacy) | The activity [family gathering] is mixed with reception (privacy) | The activity [family gathering] is mixed with reception (privacy) | ||||||||||||||
| Family dining room | Fd-Q1/To what extent are you dissatisfied with the functional performance of your family dining space? [Very dissatisfied = 1, dissatisfied = 2, neutral = 3, satisfied = 4, very satisfied = 5] | |||||||||||||||
| Before the pandemic | During the pandemic | After the pandemic | ||||||||||||||
| 1 | 2 | 3 | 4 | 5 | 1 | 2 | 3 | 4 | 5 | 1 | 2 | 3 | 4 | 5 | ||
| Fd-Q2/What are the reasons for your dissatisfaction with the functional performance of your family dining room space? [You can choose more than one if you want] | ||||||||||||||||
| Before the pandemic | During the pandemic | After the pandemic | ||||||||||||||
| Limited space, limited wardrobe and cabinet (area) | Limited space, limited wardrobe and cabinet (area) | Limited space, limited wardrobe and cabinet (area) | ||||||||||||||
| Narrow space, difficult to walk by when seated (proportion) | Narrow space, difficult to walk by when seated (proportion) | Narrow space, difficult to walk by when seated (proportion) | ||||||||||||||
| Family dining is mixed with guest dining (privacy) | Family dining is mixed with guest dining (privacy) | Family dining is mixed with guest dining (privacy) | ||||||||||||||
| Master bedroom | Ma-Q1/To what extent are you dissatisfied with the functional performance of your master bedroom space? [Very dissatisfied = 1, dissatisfied = 2, neutral = 3, satisfied = 4, very satisfied = 5] | |||||||||||||||
| Before the pandemic | During the pandemic | After the pandemic | ||||||||||||||
| 1 | 2 | 3 | 4 | 5 | 1 | 2 | 3 | 4 | 5 | 1 | 2 | 3 | 4 | 5 | ||
| Ma-Q2/What are the reasons for your dissatisfaction with the functional performance of your master bedroom space? [You can choose more than one if you want] | ||||||||||||||||
| Before the pandemic | During the pandemic | After the pandemic | ||||||||||||||
| Limited space, limited wardrobe and cabinet (area) | Limited space, limited wardrobe and cabinet (area) | Limited space, limited wardrobe and cabinet (area) | ||||||||||||||
| Narrow space (proportion) | Narrow space (proportion) | Narrow space (proportion) | ||||||||||||||
| The master bedroom does not have an independent bathroom (relationship) | The master bedroom does not have an independent bathroom (relationship) | The master bedroom does not have an independent bathroom (relationship) | ||||||||||||||
| The activity [sleeping] is mixed with family gathering zone (privacy) | The activity [sleeping] is mixed with family gathering zone (privacy) | The activity [sleeping] is mixed with family gathering zone (privacy) | ||||||||||||||
| Children’s bedroom | Ch-Q1/To what extent are you dissatisfied with the functional performance of your children’s bedroom space? [Very dissatisfied = 1, dissatisfied = 2, neutral = 3, satisfied = 4, very satisfied = 5] | |||||||||||||||
| Before the pandemic | During the pandemic | After the pandemic | ||||||||||||||
| 1 | 2 | 3 | 4 | 5 | 1 | 2 | 3 | 4 | 5 | 1 | 2 | 3 | 4 | 5 | ||
| Ch-Q2/What are the reasons for your dissatisfaction with the functional performance of your children’s bedroom space? [You can choose more than one if you want] | ||||||||||||||||
| Before the pandemic | During the pandemic | After the pandemic | ||||||||||||||
| Limited space, limited wardrobe and cabinet (area) | Limited space, limited wardrobe and cabinet (area) | Limited space, limited wardrobe and cabinet (area) | ||||||||||||||
| Narrow space (proportion) | Narrow space (proportion) | Narrow space (proportion) | ||||||||||||||
| Far from the bathroom (relationship) | Far from the bathroom (relationship) | Far from the bathroom (relationship) | ||||||||||||||
| Few bedrooms (number) | Few bedrooms (number) | Few bedrooms (number) | ||||||||||||||
| The activity [sleeping] is mixed with family gathering zone (privacy) | The activity [sleeping] is mixed with family gathering zone (privacy) | The activity [sleeping] is mixed with family gathering zone (privacy) | ||||||||||||||
| Kitchen | Ki-Q1/To what extent are you dissatisfied with the functional performance of your kitchen space? [Very dissatisfied = 1, dissatisfied = 2, neutral = 3, satisfied = 4, very satisfied = 5] | |||||||||||||||
| Before the pandemic | During the pandemic | After the pandemic | ||||||||||||||
| 1 | 2 | 3 | 4 | 5 | 1 | 2 | 3 | 4 | 5 | 1 | 2 | 3 | 4 | 5 | ||
| Ki-Q2/What are the reasons for your dissatisfaction with the functional performance of your kitchen space? [You can choose more than one if you want] | ||||||||||||||||
| Before the pandemic | During the pandemic | After the pandemic | ||||||||||||||
| Limited space, limited workspace (area) | Limited space, limited workspace (area) | Limited space, limited workspace (area) | ||||||||||||||
| Narrow space (proportion) | Narrow space (proportion) | Narrow space (proportion) | ||||||||||||||
| Far from the entrance (relationship) | Far from the entrance (relationship) | Far from the entrance (relationship) | ||||||||||||||
| Has only one door (number) | Has only one door (number) | Has only one door (number) | ||||||||||||||
| The activity [cooking] is mixed with family gatherings | The activity [cooking] is mixed with family gatherings | The activity [cooking] is mixed with family gatherings | ||||||||||||||
| Bathroom | Ba-Q1/To what extent are you dissatisfied with the functional performance of your bathroom space? [Very dissatisfied = 1, dissatisfied = 2, neutral = 3, satisfied = 4, very satisfied = 5] | |||||||||||||||
| Before the pandemic | During the pandemic | After the pandemic | ||||||||||||||
| 1 | 2 | 3 | 4 | 5 | 1 | 2 | 3 | 4 | 5 | 1 | 2 | 3 | 4 | 5 | ||
| Ba-Q2/What are the reasons for your dissatisfaction with the functional performance of your bathroom space? [You can choose more than one if you want] | ||||||||||||||||
| Before the pandemic | During the pandemic | After the pandemic | ||||||||||||||
| Limited space (area) | Limited space (area) | Limited space (area) | ||||||||||||||
| Narrow space (proportion) | Narrow space (proportion) | Narrow space (proportion) | ||||||||||||||
| Far from the entrance (relationship) | Far from the entrance (relationship) | Far from the entrance (relationship) | ||||||||||||||
| The family does not have enough bathrooms (number) | The family does not have enough bathrooms (number) | The family does not have enough bathrooms (number) | ||||||||||||||
| There is no bathroom separate from the toilet [WC] (privacy) | There is no bathroom separate from the toilet [WC] (privacy) | There is no bathroom separate from the toilet [WC] (privacy) | ||||||||||||||
| Toilet [WC] | To-Q1/To what extent are you dissatisfied with the functional performance of your toilet space [WC]? [Very dissatisfied = 1, dissatisfied = 2, neutral = 3, satisfied = 4, very satisfied = 5] | |||||||||||||||
| Before the pandemic | During the pandemic | After the pandemic | ||||||||||||||
| 1 | 2 | 3 | 4 | 5 | 1 | 2 | 3 | 4 | 5 | 1 | 2 | 3 | 4 | 5 | ||
| To-Q2/What are the reasons for your dissatisfaction with the functional performance of your toilet space [WC]? [You can choose more than one if you want] | ||||||||||||||||
| Before the pandemic | During the pandemic | After the pandemic | ||||||||||||||
| Limited space (area) | Limited space (area) | Limited space (area) | ||||||||||||||
| Narrow space (proportion) | Narrow space (proportion) | Narrow space (proportion) | ||||||||||||||
| Far from the entrance (relationship) | Far from the entrance (relationship) | Far from the entrance (relationship) | ||||||||||||||
| The whole family shares one toilet space [WC] (number) | The whole family shares one toilet space [WC] (number) | The whole family shares one toilet space [WC] (number) | ||||||||||||||
| Laundry | La-Q1/To what extent are you dissatisfied with the functional performance of your laundry space? [Very dissatisfied = 1, dissatisfied = 2, neutral = 3, satisfied = 4, very satisfied = 5] | |||||||||||||||
| Before the pandemic | During the pandemic | After the pandemic | ||||||||||||||
| 1 | 2 | 3 | 4 | 5 | 1 | 2 | 3 | 4 | 5 | 1 | 2 | 3 | 4 | 5 | ||
| La-Q2/What are the reasons for your dissatisfaction with the functional performance of your laundry space? [You can choose more than one if you want] | ||||||||||||||||
| Before the pandemic | During the pandemic | After the pandemic | ||||||||||||||
| There is no separate laundry space | There is no separate laundry space | There is no separate laundry space | ||||||||||||||
| Limited space for a wardrobe and cabinet (area) | Limited space for a wardrobe and cabinet (area) | Limited space for a wardrobe and cabinet (area) | ||||||||||||||
| Narrow space (proportion) | Narrow space (proportion) | Narrow space (proportion) | ||||||||||||||
| Indirect connection to the bathroom (relationship) | Indirect connection to the bathroom (relationship) | Indirect connection to the bathroom (relationship) | ||||||||||||||
| Storage | St-Q1/To what extent are you dissatisfied with the functional performance of your storage space? [Very dissatisfied = 1, dissatisfied = 2, neutral = 3, satisfied = 4, very satisfied = 5] | |||||||||||||||
| Before the pandemic | During the pandemic | After the pandemic | ||||||||||||||
| 1 | 2 | 3 | 4 | 5 | 1 | 2 | 3 | 4 | 5 | 1 | 2 | 3 | 4 | 5 | ||
| St-Q2/What are the reasons for your dissatisfaction with the functional performance of your storage space? [You can choose more than one if you want] | ||||||||||||||||
| Before the pandemic | During the pandemic | After the pandemic | ||||||||||||||
| There is no separate storage space | There is no separate storage space | There is no separate storage space | ||||||||||||||
| Limited space for a wardrobe and cabinet (area) | Limited space for a wardrobe and cabinet (area) | Limited space for a wardrobe and cabinet (area) | ||||||||||||||
| Narrow shape (proportion) | Narrow shape (proportion) | Narrow shape (proportion) | ||||||||||||||
| Indirect connection to the entrance (relationship) | Indirect connection to the entrance (relationship) | Indirect connection to the entrance (relationship) | ||||||||||||||
| Apartment corridor | Ap-Co-Q1/To what extent are you dissatisfied with the functional performance of your apartment corridor space? [Very dissatisfied = 1, dissatisfied = 2, neutral = 3, satisfied = 4, very satisfied = 5] | |||||||||||||||
| Before the pandemic | During the pandemic | After the pandemic | ||||||||||||||
| 1 | 2 | 3 | 4 | 5 | 1 | 2 | 3 | 4 | 5 | 1 | 2 | 3 | 4 | 5 | ||
| Ap-Co-Q2/What are the reasons for your dissatisfaction with the functional performance of your apartment corridor space? [You can choose more than one if you want] | ||||||||||||||||
| Before the pandemic | During the pandemic | After the pandemic | ||||||||||||||
| Limited space for a wardrobe and cabinet (area) | Limited space for a wardrobe and cabinet (area) | Limited space for a wardrobe and cabinet (area) | ||||||||||||||
| Narrow shape (proportion) | Narrow shape (proportion) | Narrow shape (proportion) | ||||||||||||||
| Too many doors on the corridor (number) | Too many doors on the corridor (number) | Too many doors on the corridor (number) | ||||||||||||||
| Balcony | Bal-Q1/To what extent are you dissatisfied with the functional performance of your balcony space? [Very dissatisfied = 1, dissatisfied = 2, neutral = 3, satisfied = 4, very satisfied = 5] | |||||||||||||||
| Before the pandemic | During the pandemic | After the pandemic | ||||||||||||||
| 1 | 2 | 3 | 4 | 5 | 1 | 2 | 3 | 4 | 5 | 1 | 2 | 3 | 4 | 5 | ||
| Bal-Q2/What are the reasons for your dissatisfaction with the functional performance of your balcony space? [You can choose more than one if you want] | ||||||||||||||||
| Before the pandemic | During the pandemic | After the pandemic | ||||||||||||||
| There is no balcony | There is no balcony | There is no balcony | ||||||||||||||
| Limited space, difficult to walk or sit (area) | Limited space, difficult to walk or sit (area) | Limited space, difficult to walk or sit (area) | ||||||||||||||
| Narrow shape (proportion) | Narrow shape (proportion) | Narrow shape (proportion) | ||||||||||||||
| Indirect connection to the living room (relationship) | Indirect connection to the living room (relationship) | Indirect connection to the living room (relationship) | ||||||||||||||
| Indirect connection to the kitchen (relationship) | Indirect connection to the kitchen (relationship) | Indirect connection to the kitchen (relationship) | ||||||||||||||
| Few balconies (number) | Few balconies (number) | Few balconies (number) | ||||||||||||||
| Apartment layout | Ap-La-Q1/To what extent are you dissatisfied with the functional performance of your apartment layout? [Very dissatisfied = 1, dissatisfied = 2, neutral = 3, satisfied = 4, very satisfied = 5] | |||||||||||||||
| Before the pandemic | During the pandemic | After the pandemic | ||||||||||||||
| 1 | 2 | 3 | 4 | 5 | 1 | 2 | 3 | 4 | 5 | 1 | 2 | 3 | 4 | 5 | ||
| Ap-La-Q2/What are the reasons for your dissatisfaction with the functional performance of your apartment layout? [You can choose more than one if you want] | ||||||||||||||||
| Before the pandemic | During the pandemic | After the pandemic | ||||||||||||||
| Difficulties in the sterilization process due to insufficient space in the entrance (relationship) | Difficulties in the sterilization process due to insufficient space in the entrance (relationship) | Difficulties in the sterilization process due to insufficient space in the entrance (relationship) | ||||||||||||||
| Inability to exploit rooms for multiple activities (sleep, work, study, draw, play, etc.) due to limited space and multiple divisions (area flexibility) | Inability to exploit rooms for multiple activities (sleep, work, study, draw, play, etc.) due to limited space and multiple divisions (area flexibility) | Inability to exploit rooms for multiple activities (sleep, work, study, draw, play, etc.) due to limited space and multiple divisions (area flexibility) | ||||||||||||||
| Inability to shrink spaces and create new ones (flexibility) | Inability to shrink spaces and create new ones (flexibility) | Inability to shrink spaces and create new ones (flexibility) | ||||||||||||||
| Narrow rooms unable to be expanded into functional use areas (proportion) | Narrow rooms unable to be expanded into functional use areas (proportion) | Narrow rooms unable to be expanded into functional use areas (proportion) | ||||||||||||||
| Lack of balconies as spaces to link the interior with the exterior (number) | Lack of balconies as spaces to link the interior with the exterior (number) | Lack of balconies as spaces to link the interior with the exterior (number) | ||||||||||||||
| Limited private spaces (privacy) | Limited private spaces (area type) | Limited private spaces (area type) | ||||||||||||||
Appendix B
Table A2.
Factor abbreviation table.
Table A2.
Factor abbreviation table.
| Abbreviation * | Description | Stage |
|---|---|---|
| En. | Entrance | |
| En.1.1 | Limited space for a wardrobe and cabinet (area) | Before the pandemic |
| En.1.2 | Narrow space (proportion) | |
| En.1.3 | No direct connection with the toilet [WC] (relationship) | |
| En.2.1 | Limited space for a wardrobe and cabinet (area) | During the pandemic |
| En.2.2 | Narrow space (proportion) | |
| En.2.3 | No direct connection with the toilet [WC] (relationship) | |
| En.3.1 | Limited space for a wardrobe and cabinet (area) | After the pandemic |
| En.3.2 | Narrow space (proportion) | |
| En.3.3 | No direct connection with the toilet [WC] (relationship) | |
| Li. | Living room | |
| Li.1.1 | Limited space, limited shelves or cabinet (area) | Before the pandemic |
| Li.1.2 | Limited space for family activities and entertainment (area) | |
| Li.1.3 | Narrow space, difficult for family activities and entertainment (proportion) | |
| Li.1.4 | No direct connection with the balcony (relationship) | |
| Li.1.5 | The activity [family gathering] is mixed with reception (privacy) | |
| Li.2.1 | Limited space, limited shelves or cabinet (area) | During the pandemic |
| Li.2.2 | Limited space for family activities and entertainment (area) | |
| Li.2.3 | Narrow space, difficult for family activities and entertainment (proportion) | |
| Li.2.4 | No direct connection with the balcony (relationship) | |
| Li.2.5 | The activity [family gathering] is mixed with reception (privacy) | |
| Li.3.1 | Limited space, limited shelves or cabinet (area) | After the pandemic |
| Li.3.2 | Limited space for family activities and entertainment (area) | |
| Li.3.3 | Narrow space, difficult for family activities and entertainment (proportion) | |
| Li.3.4 | No direct connection with the balcony (relationship) | |
| Li.3.5 | The activity [family gathering] is mixed with reception (privacy) | |
| Fd. | Family dining | |
| Fd.1.1 | Limited space, limited wardrobe and cabinet (area) | Before the pandemic |
| Fd.1.2 | Narrow space, difficult to walk by when seated (proportion) | |
| Fd.1.3 | Family dining is mixed with guest dining (privacy) | |
| Fd.2.1 | Limited space, limited wardrobe and cabinet (area) | During the pandemic |
| Fd.2.2 | Narrow space, difficult to walk by when seated (proportion) | |
| Fd.2.3 | Family dining is mixed with guest dining (privacy) | |
| Fd.3.1 | Limited space, limited wardrobe and cabinet (area) | After the pandemic |
| Fd.3.2 | Narrow space, difficult to walk by when seated (proportion) | |
| Fd.3.3 | Family dining is mixed with guest dining (privacy) | |
| Ma. | Master bedroom | |
| Ma.1.1 | Limited space, limited wardrobe and cabinet (area) | Before the pandemic |
| Ma.1.2 | Narrow space (proportion) | |
| Ma.1.3 | The master bedroom does not have an independent bathroom (relationship) | |
| Ma.1.4 | The activity [sleeping] is mixed with the family gathering zone (privacy) | |
| Ma.2.1 | Limited space, limited wardrobe and cabinet (area) | During the pandemic |
| Ma.2.2 | Narrow space (proportion) | |
| Ma.2.3 | The master bedroom does not have an independent bathroom (relationship) | |
| Ma.2.4 | The activity [sleeping] is mixed with the family gathering zone (privacy) | |
| Ma.3.1 | Limited space, limited wardrobe and cabinet (area) | After the pandemic |
| Ma.3.2 | Narrow space (proportion) | |
| Ma.3.3 | The master bedroom does not have an independent bathroom (relationship) | |
| Ma.3.4 | The activity [sleeping] is mixed with the family gathering zone (privacy) | |
| Ch. | Children bedroom | |
| Ch.1.1 | Limited space, limited wardrobe and cabinet (area) | Before the pandemic |
| Ch.1.2 | Narrow space (proportion) | |
| Ch.1.3 | Far from the bathroom (relationship) | |
| Ch.1.4 | Few bedrooms (number) | |
| Ch.1.5 | The activity [sleeping] is mixed with the family gathering zone (privacy) | |
| Ch.2.1 | Limited space, limited wardrobe and cabinet (area) | During the pandemic |
| Ch.2.2 | Narrow space (proportion) | |
| Ch.2.3 | Far from the bathroom (relationship) | |
| Ch.2.4 | Few bedrooms (number) | |
| Ch.2.5 | The activity [sleeping] is mixed with the family gathering zone (privacy) | |
| Ch.3.1 | Limited space, limited wardrobe and cabinet (area) | After the pandemic |
| Ch.3.2 | Narrow space (proportion) | |
| Ch.3.3 | Far from the bathroom (relationship) | |
| Ch.3.4 | Few bedrooms (number) | |
| Ch.3.5 | The activity [sleeping] is mixed with the family gathering zone (privacy) | |
| Ki. | Kitchen | |
| Ki.1.1 | Limited space, limited workspace (area) | Before the pandemic |
| Ki.1.2 | Narrow space (proportion) | |
| Ki.1.3 | Far from the entrance (relationship) | |
| Ki.1.4 | Has only one door (number) | |
| Ki.1.5 | The activity [cooking] is mixed with family gatherings (privacy) | |
| Ki.2.1 | Limited space, limited workspace (area) | During the pandemic |
| Ki.2.2 | Narrow space (proportion) | |
| Ki.2.3 | Far from the entrance (relationship) | |
| Ki.2.4 | Has only one door (number) | |
| Ki.2.5 | The activity [cooking] is mixed with family gatherings (privacy) | |
| Ki.3.1 | Limited space, limited workspace (area) | After the pandemic |
| Ki.3.2 | Narrow space (proportion) | |
| Ki.3.3 | Far from the entrance (relationship) | |
| Ki.3.4 | Has only one door (number) | |
| Ki.3.5 | The activity [cooking] is mixed with family gatherings (privacy) | |
| Ba. | Bathroom | |
| Ba.1.1 | Limited space (area) | Before the pandemic |
| Ba.1.2 | Narrow space (proportion) | |
| Ba.1.3 | Far from the entrance (relationship) | |
| Ba.1.4 | The family does not have enough bathrooms (number) | |
| Ba.1.5 | There is no bathroom separate from the toilet [WC] (privacy) | |
| Ba.2.1 | Limited space (area) | During the pandemic |
| Ba.2.2 | Narrow space (proportion) | |
| Ba.2.3 | Far from the entrance (relationship) | |
| Ba.2.4 | The family does not have enough bathrooms (number) | |
| Ba.2.5 | There is no bathroom separate from the toilet [WC] (privacy) | |
| Ba.3.1 | Limited space (area) | After the pandemic |
| Ba.3.2 | Narrow space (proportion) | |
| Ba.3.3 | Far from the entrance (relationship) | |
| Ba.3.4 | The family does not have enough bathrooms (number) | |
| Ba.3.5 | There is no bathroom separate from the toilet [WC] (privacy) | |
| To. | Toilet | |
| To.1.1 | Limited space (area) | Before the pandemic |
| To.1.2 | Narrow space (proportion) | |
| To.1.3 | Far from the entrance (relationship) | |
| To.1.4 | The whole family shares one toilet space [WC] (number) | |
| To.2.1 | Limited space (area) | During the pandemic |
| To.2.2 | Narrow space (proportion) | |
| To.2.3 | Far from the entrance (relationship) | |
| To.2.4 | The whole family shares one toilet space [WC] (number) | |
| To.3.1 | Limited space (area) | After the pandemic |
| To.3.2 | Narrow space (proportion) | |
| To.3.3 | Far from the entrance (relationship) | |
| To.3.4 | The whole family shares one toilet space [WC] (number) | |
| La. | Laundry | |
| La.1.1 | There is no separate laundry space | Before the pandemic |
| La.1.2 | Limited space for a wardrobe and cabinet (area) | |
| La.1.3 | Narrow space (proportion) | |
| La.1.4 | Indirect connection to the bathroom (relationship) | |
| La.2.1 | There is no separate laundry space | During the pandemic |
| La.2.2 | Limited space for a wardrobe and cabinet (area) | |
| La.2.3 | Narrow space (proportion) | |
| La.2.4 | Indirect connection to the bathroom (relationship) | |
| La.3.1 | There is no separate laundry space | After the pandemic |
| La.3.2 | Limited space for a wardrobe and cabinet (area) | |
| La.3.3 | Narrow space (proportion) | |
| La.3.4 | Indirect connection to the bathroom (relationship) | |
| St. | Storage | |
| St.1.1 | There is no separate storage space | Before the pandemic |
| St.1.2 | Limited space for a wardrobe and cabinet (area) | |
| St.1.3 | Narrow shape (proportion) | |
| St.1.4 | Indirect connection to entrance (relationship) | |
| St.2.1 | There is no separate storage space | During the pandemic |
| St.2.2 | Limited space for a wardrobe and cabinet (area) | |
| St.2.3 | Narrow shape (proportion) | |
| St.2.4 | Indirect connection to entrance (relationship) | |
| St.3.1 | There is no separate storage space | After the pandemic |
| St.3.2 | Limited space for a wardrobe and cabinet (area) | |
| St.3.3 | Narrow shape (proportion) | |
| St.3.4 | Indirect connection to entrance (relationship) | |
| Bal. | Balcony | |
| Bal.1.1 | There is no balcony | Before the pandemic |
| Bal.1.2 | Limited space, difficult to walk or sit (area) | |
| Bal.1.3 | Narrow shape (proportion) | |
| Bal.1.4 | Indirect connection to the living room (relationship) | |
| Bal.1.5 | Indirect connection to the kitchen (relationship) | |
| Bal.1.6 | Few balconies (number) | |
| Bal.2.1 | There is no balcony | During the pandemic |
| Bal.2.2 | Limited space, difficult to walk or sit (area) | |
| Bal.2.3 | Narrow shape (proportion) | |
| Bal.2.4 | Indirect connection to the living room (relationship) | |
| Bal.2.5 | Indirect connection to kitchen (relationship) | |
| Bal.2.6 | Few balconies (number) | |
| Bal.3.1 | There is no balcony | After the pandemic |
| Bal.3.2 | Limited space, difficult to walk or sit (area) | |
| Bal.3.3 | Narrow shape (proportion) | |
| Bal.3.4 | Indirect connection to the living room (relationship) | |
| Bal.3.5 | Indirect connection to the kitchen (relationship) | |
| Bal.3.6 | Few balconies (number) | |
| Ap.Co. | Apartment corridor | |
| Ap.Co.1.1 | Limited space for a wardrobe and cabinet (area) | Before the pandemic |
| Ap.Co.1.2 | Narrow shape (proportion) | |
| Ap.Co.1.3 | Too many doors on the corridor (number) | |
| Ap.Co.2.1 | Limited space for a wardrobe and cabinet (area) | During the pandemic |
| Ap.Co.2.2 | Narrow shape (proportion) | |
| Ap.Co.2.3 | Too many doors on the corridor (number) | |
| Ap.Co.3.1 | Limited space for a wardrobe and cabinet (area) | After the pandemic |
| Ap.Co.3.2 | Narrow shape (proportion) | |
| Ap.Co.3.3 | Too many doors on the corridor (number) | |
| Ap.La. | Apartment layout | |
| Ap.La.1.1 | Difficulties in the sterilization process due to insufficient space in the entrance (area) | Before the pandemic |
| Ap.La.1.2 | Inability to exploit rooms for multiple activities (sleep, work, study, etc.) due to limited space and multiple divisions (area) | |
| Ap.La.1.3 | Inability to shrink spaces and create new ones (area) | |
| Ap.La.1.4 | Narrow rooms unable to be expanded into functional use areas (proportion) | |
| Ap.La.1.5 | Lack of balconies as spaces to link the interior with the exterior (number) | |
| Ap.La.1.6 | Limited private spaces (privacy) | |
| Ap.La.2.1 | Difficulties in the sterilization process due to insufficient space in the entrance (area) | During the pandemic |
| Ap.La.2.2 | Inability to exploit rooms for multiple activities (sleep, work, study, etc.) due to limited space and multiple divisions (area) | |
| Ap.La.2.3 | Inability to shrink spaces and create new ones (area) | |
| Ap.La.2.4 | Narrow rooms unable to be expanded into functional use areas (proportion) | |
| Ap.La.2.5 | Lack of balconies as spaces to link the interior with the exterior (number) | |
| Ap.La.2.6 | Limited private spaces (privacy) | |
| Ap.La.3.1 | Difficulties in the sterilization process due to insufficient space in the entrance (area) | After the pandemic |
| Ap.La.3.2 | Inability to exploit rooms for multiple activities (sleep, work, study, etc.) due to limited space and multiple divisions (area) | |
| Ap.La.3.3 | Inability to shrink spaces and create new ones (area) | |
| Ap.La.3.4 | Narrow rooms unable to be expanded into functional use areas (proportion) | |
| Ap.La.3.5 | Lack of balconies as spaces to link the interior with the exterior (number) | |
| Ap.La.3.6 | Limited private spaces (privacy) | |
* For the items listed under the abbreviation column, e.g., Ap.La. 1.1, the first digit signifies the stage of the pandemic, while the second digit denotes the associated factors.
Appendix C
Table A3.
Apartment plans and layouts.
Table A3.
Apartment plans and layouts.
![]() | ![]() | ![]() |
| Empire Wings [2 + 1]—closed plan. | Zanyary B [2 + 1]—open plan. | Cihan-Qaradagh [2 + 1]—closed plan. |
![]() | ![]() | ![]() |
| Cihan-Pirmam [2 + 1]—closed plan. | Eskan Tower [2 + 1]—open plan. | Quattro [2 + 1]—open plan. |
![]() | ![]() | ![]() |
| FM-Plus Life [2 + 1]—closed plan. | Plus Life C [2 + 1]—open plan. | Plus Life D [2 + 1]—open plan. |
![]() | ![]() | ![]() |
| Parkview D [2 + 1]—closed plan. | Parkview C [2 + 2]—closed plan. | Cihan-korak [2 + 2]—opened plan. |
![]() | ![]() | ![]() |
| Parkview B [3 + 2]—closed plan. | Empire Royal [3 + 1]—closed plan. | Zanyary C [3 + 1]—open plan. |
![]() | ![]() | ![]() |
| Cihan-Arr. Kor. Gar. [3 + 1]—closed plan. | MRF2-4-5[3 + 1]—closed plan. | Roya D [3 + 1]—closed plan. |
![]() | ![]() | |
| Roya-A-C [3 + 1]—closed plan. | Plus Life A [3 + 1]—open plan. |
References
- İslamoğlu, Ö. Determining Female Housing Users Housing Needs and Satisfaction Levels During the Pandemic. Iconarp Int. J. Archit. Plan. 2022, 10, 444–464. [Google Scholar] [CrossRef]
- Ateek, G. Future of Sustainable Architecture: Rethinking COVID-19 a Pandemic or Turning Point? Bahçeşehir University: Istanbul, Türkiye, 2020. [Google Scholar]
- Elrahman, A.S.A. The fifth-place metamorphosis: The impact of the outbreak of COVID-19 on typologies of places in post-pandemic Cairo. Archnet-IJAR Int. J. Archit. Res. 2021, 15, 113–130. [Google Scholar] [CrossRef]
- Cramer, M.; Zaveri, M. Working from Home Has Benefits Some Don’t Want to Lose. The New York Times. 2020. Available online: www.nytimes.com/2020/05/05/business/pandemic-work-from-home-coronavirus.html (accessed on 15 May 2024).
- Hizra, F.; Dewi, C.; Izziah. Houses amid COVID-19: Environmental challenges and design adaptation. In IOP Conference Series: Earth and Environmental Science; IOP Publishing: Bristol, UK, 2021; Volume 881, p. 012033. [Google Scholar]
- Enwerekowe, E.O.; Katyen, A.M. The effect of housing conditions on social distancing during a pandemic in selected urban slums in north central Nigeria. Civ. Environ. Res. 2020, 12, 30–37. [Google Scholar]
- Šiljeg, S.; Marić, I.; Cavrić, B. Theories of housing quality satisfaction: An overview. Geoadria 2018, 23, 51–84. [Google Scholar] [CrossRef]
- Mohit, M.A.; Ibrahim, M.; Rashid, Y.R. Assessment of residential satisfaction in newly designed public low-cost housing in Kuala Lumpur, Malaysia. Habitat Int. 2010, 34, 18–27. [Google Scholar] [CrossRef]
- Brkanić, I. Housing quality assessment criteria. Electron. J. Fac. Civ. Eng. Osijek-E-GFOS 2017, 8, 37–47. [Google Scholar] [CrossRef]
- Wimalasena, N.N.; Chang-Richards, A.; Wang, K.; Dirks, K. Housing quality indicators: A systematic review. In Proceedings of the 10th World Construction Symposium, Colombo, Sri Lanka, 24–26 June 2022; pp. 531–544. [Google Scholar]
- Bakar, A.A.; Malek, N.A.; Mohit, M.A.; Othman, R.; Sanusi, A.N.Z. Housing space quality towards quality of life: A case study of double storey terrace houses. In MATEC Web of Conferences; EDP Sciences: Les Ulis, France, 2016; Volume 66, p. 00083. [Google Scholar]
- Kim, M.-K.; Kim, E.-J. Apartment Space Planning Directions for Infectious Disease Prevention and Management: Insights Based on Residents’ Experiences. Buildings 2023, 13, 2203. [Google Scholar] [CrossRef]
- Hajjar, R.M. Exploring a new housing design paradigm for post pandemic multi-story buildings in Lebanon. Archit. Plan. J. (APJ) 2021, 27, 1. [Google Scholar] [CrossRef]
- Hijazi, J.; Attiah, D. Saudi residences’ adaptability: How employees worked from home during COVID-19 lockdowns. Civ. Eng. Archit. 2021, 9, 915–931. [Google Scholar] [CrossRef]
- Itma, M.; Monna, S. Responsiveness and Adaptability of Housing Spatial Design to New Emerging Functions: The Case of COVID-19 Pandemic. Int. J. Sustain. Dev. Plan. 2022, 17, 7. [Google Scholar] [CrossRef]
- Moreira, A.; Farias, H. The Post-COVID Home. How Confinement Altered Domestic Space Use and Living Modes, in Lisbon. Buildings 2023, 13, 1195. [Google Scholar] [CrossRef]
- Spennemann, D.H. Designing for COVID-2x: Reflecting on future-proofing human habitation for the inevitable next pandemic. Buildings 2022, 12, 976. [Google Scholar] [CrossRef]
- Marcel, S.; Christian, A.L.; Richard, N.; Silvia, S.; Emma, H.; Jacques, F.; Marcel, Z.; Gabriela, S.; Manuel, B.; Annelies, W.S.; et al. COVID-19 epidemic in Switzerland: On the importance of testing, contact tracing and isolation. Swiss Med. Wkly. 2020, 150, w202205. [Google Scholar]
- Hussein, M.F. Distance education technology tools in interior design During COVID-19 Pandemic (UOP&UOG students as a case study). PalArch’s J. Archaeol. Egypt/Egyptol. 2020, 17, 13184–13202. [Google Scholar]
- Bettaieb, D.M.; Alsabban, R. Emerging living styles post-COVID-19: Housing flexibility as a fundamental requirement for apartments in Jeddah. Archnet-IJAR: Int. J. Archit. Res. 2021, 15, 28–50. [Google Scholar] [CrossRef]
- Mercader-Moyano, P.; Morat-Pérez, O.; Muñoz-González, C. Housing evaluation methodology in a situation of social poverty to guarantee sustainable cities: The satisfaction dimension for the case of Mexico. Sustainability 2021, 13, 11199. [Google Scholar] [CrossRef]
- Natividade-Jesus, E.; Coutinho-Rodrigues, J.; Antunes, C.H. A multicriteria decision support system for housing evaluation. Decis. Support Syst. 2007, 43, 779–790. [Google Scholar] [CrossRef]
- Peters, T.; Halleran, A. How our homes impact our health: Using a COVID-19 informed approach to examine urban apartment housing. Archnet-IJAR: Int. J. Archit. Res. 2021, 15, 10–27. [Google Scholar]
- Heckmann, O. A graphic approach to floor plan design. In Floor Plan Manual Housing; Birkhäuser Verlag: Basel, Switzerland, 2017; pp. 54–58. [Google Scholar]
- Fakhimi, M.M. Review of living space design principles and standards during the COVID-19 Pandemic and the Necessity of redefining them in the Post-Covid world. In Proceedings of the 7th International Congress on Civil Engineering, Architecture and Urban Development, Tehran, Iran, 7–9 December 2021. [Google Scholar]
- Gür, M. Post-pandemic lifestyle changes and their interaction with resident behavior in housing and neighborhoods: Bursa, Turkey. J. Hous. Built Environ. 2022, 37, 823–862. [Google Scholar] [CrossRef]
- Yang, J.; Xu, J.; Hu, T.; Cao, J. Satisfaction and Demands of Indoor Space in the High-Density Residential Areas in the COVID-19 Era. Buildings 2022, 12, 660. [Google Scholar] [CrossRef]
- Duarte, C.C.; Cortiços, N.D.; Stefańska, A.; Stefańska, A. Home balconies during the COVID-19 pandemic: Future architect’s preferences in Lisbon and Warsaw. Appl. Sci. 2022, 13, 298. [Google Scholar] [CrossRef]
- Liu, B.-C. Quality of life: Concept, measure and results. Am. J. Econ. Sociol. 1975, 34, 1–13. [Google Scholar] [CrossRef]
- Elrayies, G.M. Prophylactic architecture: Formulating the concept of pandemic-resilient homes. Buildings 2022, 12, 927. [Google Scholar] [CrossRef]
- Walisinghe, K.; Wickramaarachchi, N. Assessment of Residential Satisfaction: Evidence from Public and Private Housing Schemes. J. Real Estate Stud. 2021, 18, 51. [Google Scholar]
- Aydin, D.; Sayar, G. Questioning the use of the balcony in apartments during the COVID-19 pandemic process. Archnet-IJAR Int. J. Archit. Res. 2021, 15, 51–63. [Google Scholar] [CrossRef]
- Peters, T.; Masoudinejad, S. Balconies as adaptable spaces in apartment housing. Build. Cities 2022, 3, 1. [Google Scholar] [CrossRef]
- Kleeman, A.; Foster, S. “It feels smaller now”: The impact of the COVID-19 lockdown on apartment residents and their living environment–A longitudinal study. J. Environ. Psychol. 2023, 89, 102056. [Google Scholar] [CrossRef]
Disclaimer/Publisher’s Note: The statements, opinions and data contained in all publications are solely those of the individual author(s) and contributor(s) and not of MDPI and/or the editor(s). MDPI and/or the editor(s) disclaim responsibility for any injury to people or property resulting from any ideas, methods, instructions or products referred to in the content. |
© 2024 by the authors. Licensee MDPI, Basel, Switzerland. This article is an open access article distributed under the terms and conditions of the Creative Commons Attribution (CC BY) license (https://creativecommons.org/licenses/by/4.0/).



























































































































