Next Article in Journal
Understanding Perceptions of Tourism Impact on Quality of Life in Traditional Earthen–Wooden Villages: Insights from Residents and Tourists in Meishan
Previous Article in Journal
Test Procedures and Mechanical Properties of Three-Dimensional Printable Concrete Enclosing Different Mix Proportions: A Review and Bibliometric Analysis
 
 
Font Type:
Arial Georgia Verdana
Font Size:
Aa Aa Aa
Line Spacing:
Column Width:
Background:
Article

Geographical Factors Influencing Public Participation in Architectural Heritage Conservation: A Case Study of Chinese Wooden Arch Corridor Bridges

College of Landscape Architecture and Art, Fujian Agriculture and Forestry University, No. 15 Shangxiadian Road, Cangshan District, Fuzhou 350002, China
*
Author to whom correspondence should be addressed.
Buildings 2024, 14(9), 2669; https://doi.org/10.3390/buildings14092669
Submission received: 8 August 2024 / Revised: 24 August 2024 / Accepted: 25 August 2024 / Published: 27 August 2024
(This article belongs to the Section Architectural Design, Urban Science, and Real Estate)

Abstract

Public participation in architectural heritage protection is a crucial part of promoting the development of heritage conservation. However, even in the same country, different regions protect heritage at different levels. This study, taking national wooden arch corridor bridges as the research object, analyzes the public participation level in wooden arch corridor bridge protection in the last 5 years, studying the factors that influence public participation and the change in rules of public participation caused by geography, providing a theoretical reference for the sustainable development of the protection of wooden arch corridor bridges. The results indicate (1) public participation in the protection of wooden arch corridor bridges has been increasing annually under government guidance; (2) there is a positive correlation between the concentration of wooden arch corridor bridges and the level of public participation; (3) the better the planning is regarding wooden arch corridor bridges and their surrounding areas, the higher the level of public participation, while the lower the level of residents’ participation and willing; (4) the higher the development and better the transportation in the areas where wooden arch corridor bridges are located, the higher the level of public participation; and (5) increasing the popularity of wooden arch corridor bridges, as well as the areas they are located in, can enhance public participation. These conclusions and research methods also provide methodological guidance and theoretical support for other public participation in the study of architectural heritage.

1. Introduction

1.1. Research Progress

Architectural heritage, as the material embodiment of human civilization, symbolizes national spirit and human creativity. Therefore, cultural heritage protection has always been a focal point for scholars across diverse disciplines. Traditionally, heritage protection was spearheaded by experts and scholars [1]. However, with the active engagement of more and more individuals in heritage protection, community participation has gradually entered the public eye [2,3,4,5], and the interest of the public in participating in heritage protection has gradually been rising. Research about public participation can be categorized mainly into three directions.
Public participation significantly impacts urban planning. Scholars have found that insufficient public involvement in the planning process is a significant reason for low public support, affecting the successful implementation of plans [6,7]. Two experts took urban planning as an example and studied the disadvantages of different development strategies in different regions. They found that although public participation was proposed in the policies and rules, the right of speech of the public was marginalized or even disregarded in the practical construction. Consequently, urban planning is inadequate and cannot meet the public’s needs. Similarly, public participation in cultural heritage protection is lower or even ignored. At present, in China, heritage protection is still mainly government-led, with minimal public involvement.
Participant selection can improve the level of public involvement in public building protection [8,9,10,11,12]. Through research on the selection of the initial participants, scholars found that the dialogue between decision-makers and implementers is very important. Here, decision-makers mean the government mainly, and implementers mean residents, entrepreneurs, experts, etc. The choice and involvement level of implementers are crucial for project success. For wooden arcade bridges, the government is the primary decision-maker, and experts are the primary implementers, while residents and entrepreneurs participate less. Single implementers are one of the main reasons that cause difficulties in the sustainable development of public participation in wooden arcade bridges.
The relationship between public participants also affects heritage conservation [13,14]. However, only a few studies have analyzed the reasons from the aspect of public participation [15]. Public participation has mutual influence and can cause a causal chain with positive influence because the benefits caused by one kind of public participation will promote the other participants’ interest and result in sustainable public involvement.
However, many factors influence public participation. At present, regarding the topic of public participation in heritage protection, scholars’ main study direction is stakeholders [1,16]. Typically, most research focuses on a single region’s public participation level in heritage preservation but rarely compares the levels of public participation in different regions and rarely studies the different regions’ influence on the public participation level. Therefore, it is crucial to explore how geographical factors influence cultural heritage protection from the aspect of public participation. Wooden arcade bridges, located in two provinces and four cities in China, with their complex geographical conditions and research potential, provide excellent objects for this study.
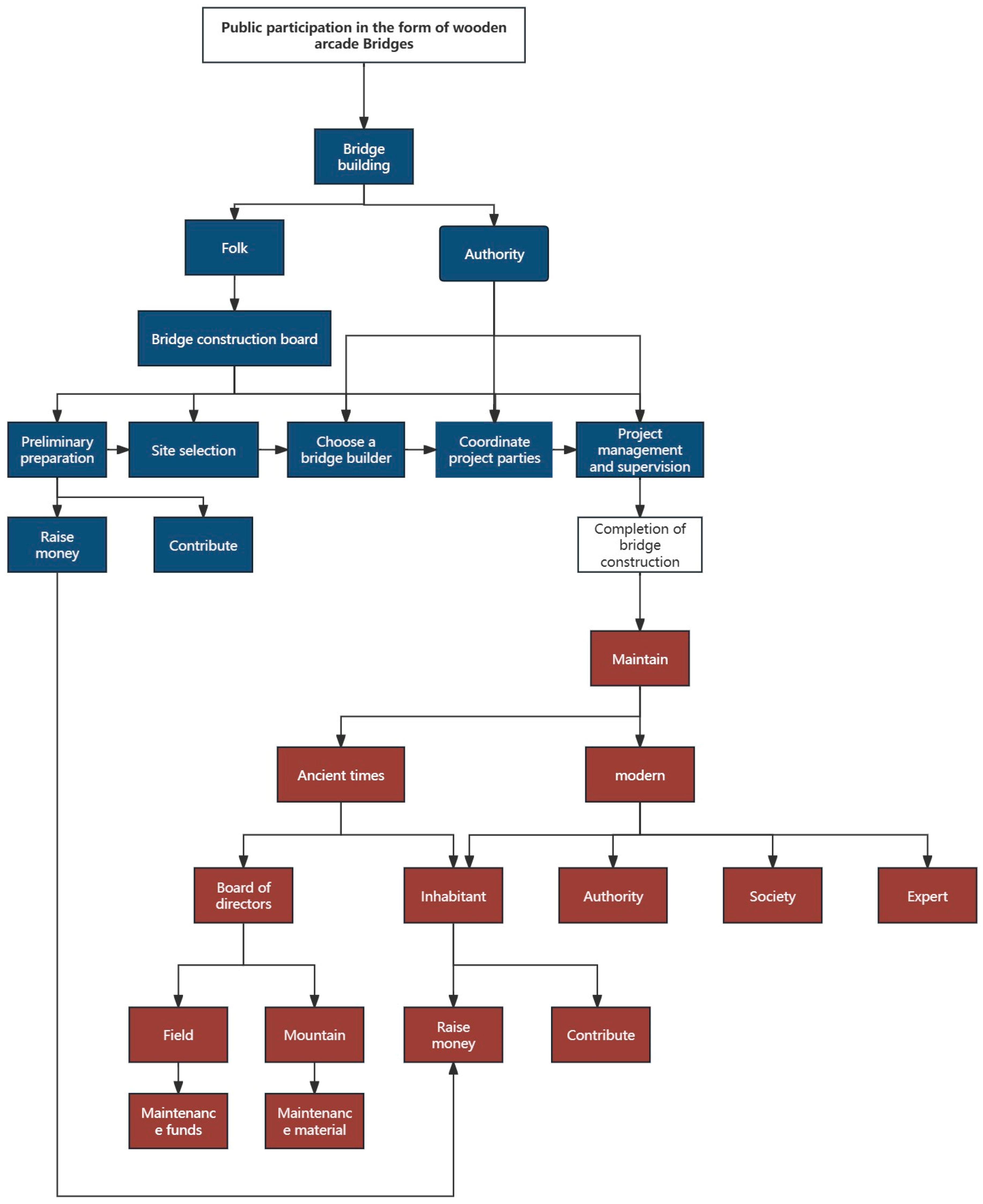
Wooden arcade corridor bridges are a unique form of bridge in China without riveting and with interpenetrating beams to form an arch bridge and houses on the bridge. There are more than 100 ancient wooden arch bridges in existence, mainly concentrated in the northeast of Fujian and southwest of Zhejiang, including Fujian Shouning, Wuyi Mountain, Pingnan and Zhejiang Taishun, Qingyuan, Jingning, and other places. They are not only a means of transportation but also a place for residents to rest, sacrifice, trade, and be entertained, as well as people’s spiritual home and emotional sustenance. According to the related research, the construction type of the ancient wooden arch corridor bridges in Fujian and Zhejiang can be categorized into three types: official-led construction; official and public co-construction, i.e., officially planned and organized, while the public undertakes the specific construction; and public-led construction, which is entirely managed, funded, and organized by the public (usually led by clans or families). The third type of construction has very high community participation [17] (Figure 1). Modern new wooden arcade bridges are also gradually appearing, and their construction methods are mostly the third type.
In ancient times, after construction, the public usually established some stable funding sources, such as income from “bridge fields”, “bridge mountains”, or private donations, for a bridge’s maintenance and repair. In addition, some cultural and entertainment events were held annually on fixed dates to strengthen the board’s bonds [18]. However, with the rapid development of the social economy, modern bridges have gradually replaced these wooden bridges, which is weakening the wooden bridge’s role as transportation and decreasing public involvement in wooden bridge maintenance. At present, it is the government that is primarily responsible for maintaining wooden arcade bridges, and the public’s connection with wooden arch corridor bridges has become more integrated into daily life, which has led to a decline in public involvement in their preservation and a weakening of the emotional connection. Many wooden arch corridor bridges have suffered damage from natural and human factors, which place this unique cultural heritage at risk of gradual disappearance. In conclusion, wooden arch corridor bridges, as a kind of cultural heritage that should receive a high level of protection with public participation, are vanishing because of decreasing public participation.
The Analytic Hierarchy Process (AHP) and Technique for Order Preference by Similarity to Ideal Solution (TOPSIS) are two multi-criteria decision-making methods used in heritage protection research. Post-occupancy evaluation (POE) is used to evaluate the satisfaction degree.
The AHP determines indicator weights based on expert judgments and is more practical, but when it builds the matrix of pair comparison, it causes vagueness when people make judgments. The TOPSIS ranks evaluation objects based on their proximity to an ideal goal and then estimates the evaluation objects’ advantages and disadvantages. It is suitable for multi-objective decision analysis. It can consider the plan’s overall performance and make a more comprehensive evaluation [19]. The post-occupancy evaluation (POE) method can verify if the evaluation system is reasonable and feasible and effectively decreases the influence caused by errors and interference factors [20].
The AHP-TOPSIS is the best choice when many decision standards exist at the same time. Some scholars use this method to evaluate heritage’s current situation, which determines its application value in the research of heritage protection [21,22,23]. However, this method has subjective judgments based on index screening and indicator weight determination. With the method of AHP-TOPSIS-POE, the study of assessing the landscape quality of urban country parks and tea gardens obtained a relatively reasonable evaluation effect and decreased the errors caused by human subjectivity [20,24]. However, this method is rarely used in research on public participation.
China has a vast territory and diverse cultural heritage. However, many cultural heritage sites are located in the countryside, resulting in a low level of public participation, difficult-to-implement protection, cultural heritage waste, and other problems. Similarly, wooden arcade corridor bridges are mostly located in mountainous areas where access and protection work is difficult. Therefore, it is representative to take wooden arcade corridor bridges as the research object of this paper. The research method in this paper can also be applied to the analysis of cultural heritage protection in other geographical environments.

1.2. Research Purpose

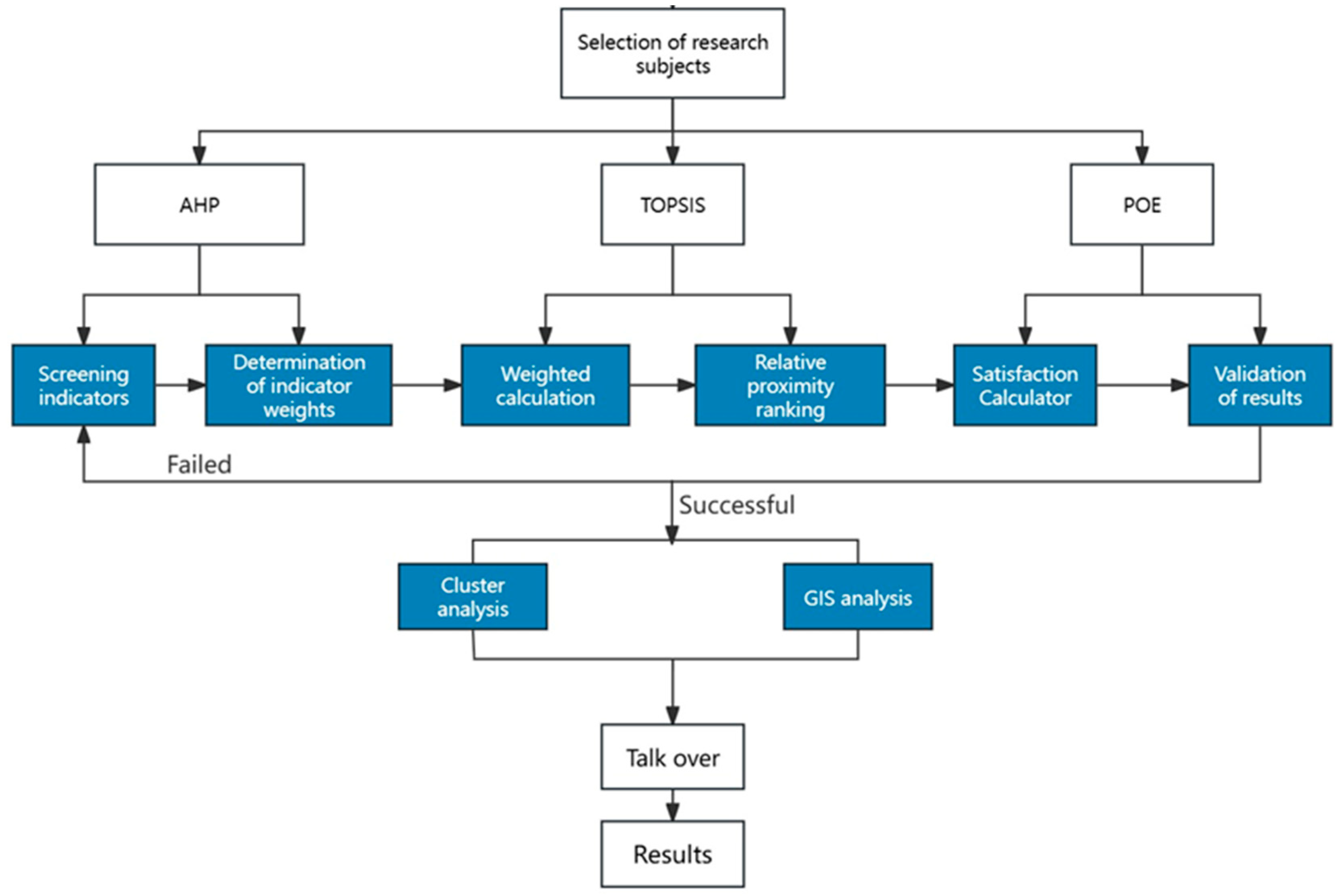
This study, mainly from the aspect of public participation, analyzes state-protected wooden arcade bridges (Figure 2). It evaluates and verifies the levels of public participation in different regions from 2019 to 2023 by methods such as the Analytic Hierarchy Process (AHP), Technique for Order Preference by Similarity to an Ideal Solution (TOPSIS), and post-occupancy evaluation (POE) and then classifies and analyzes the bridges based on the scores of each index. Next, GIS 10.8.1software is used to analyze the causes of geographical and spatial–temporal changes in public participation. Finally, it summarizes the factors that influence the public participation effects on heritage protection and provides theoretical and practical guidance for the sustainable protection of wooden arcade bridges.

2. Materials and Methods

2.1. Research Object

This study takes 23 state-level-protected wooden arcade bridges distributed in northeast Fujian and southwest Zhejiang as the research object. The wooden arcade corridor bridges selected in this study have a long history of construction. They are still fit for use by residents and have good use value. Wooden arcade corridor bridges are primarily found in mountainous regions and rarely in plains, making them difficult to access. As a result, they receive less attention, have fewer visitors beyond the residents, and face challenges in preservation and inheritance. With the exception of Beijian Bridge (Figure 3) and Xidong Bridge, the other wooden arcade corridor bridges and their surrounding areas have not been well developed, and the degree of public participation is low.
The list of bridges (Table 1) and the distribution map (Figure 4) are shown below.

2.2. Research Method

2.2.1. Index Selection and Data Sources

Concerning previous studies about public participation evaluation, an initial screening of evaluation indicators was conducted. To ensure the selected indicators’ objectivity, practicality, and relative independence, a group of 20 experts from disciplines such as landscape architecture, architecture, and tourism was invited to make comparisons, screen, revise, and determine 17 evaluation indicators (the indicator layer). Then, another group of 20 experts and scholars was invited to utilize the AHP method to compare these indicators two by two within the same module pairwise, verify the consistency of the matrix using the consistency ratio, and obtain the public participation indexes, as shown below (Table 2). Endogenous forces refer to the participation of the community itself, including cadres and residents. Exogenous forces refer to other actors outside the community, including the government, society, and experts. In the protection of wooden arcade corridor bridges, the residents participation includes the “observance of village rules“ and “daily care”, and the participation of village cadres includes “regulating the extent of cultural heritage” and “science and education advocacy”. Government actions include “management institutions”, “laws and regulations”, “infrastructure”, and “financial investment”. Experts were involved in the “degree of planning completion” and the “frequency of participation in guidance” of the wooden arcade corridor bridges. The “number of enterprises in the scene” and “social participation willingness” in society also affect the degree of public participation in the protection of wooden arcade corridor bridges.

2.2.2. Evaluation Index Standardization Processing

Due to variations in the indicator dimensions and differences in the orders of magnitude, which can impact score calculations, the indicators “Financial investment” and “Number of enterprises” from Table 2 were normalized using the Min–Max Normalization method [43] (Formula (1)).
y = y m i n + y m a x y m i n x m a x x m i n ( x x m i n )
y m i n and y m a x represent the minimum and maximum ranges of values, respectively.
x m i n and x m a x represent the minimum and maximum of the actual value, respectively.

2.2.3. TOPSIS Weighted Sort Introduction

The Technique for Order Preference by Similarity to Ideal Solution (TOPSIS) method, also known as the ideal solution sorting approach, was utilized for multi-objective decision-making analysis [20,44]. This method assesses the advantages and disadvantages of evaluation objects by measuring their proximity to an ideal target. The best ( Z + ) and the worst ( Z ) numbers are determined by their positions (Formulas (2) and (3)) [20]. Next, other original data are normalized and analyzed to obtain an evaluation. The formula is used to calculate the positive and negative ideal solutions (Formulas (4) and (5)) [20]. For instance, for a wooden arch bridge, when the comprehensive\public participation score is far from the worst solution ( D i ) and close to the optimal solution ( D i + ), it indicates a high degree of public participation. Formula (6) [22] computes the proximity degree ( C i ) between the optimal solution and each evaluation unit, where a larger C i signifies a smaller gap to the optimal level, indicating closer proximity to the ideal value and a higher ranking in the assessment process.
Z + = ( z 1 + , z 2 + , , z p + )
Z = ( z 1 , z 2 , , z p )
D i + = j = 1 p ( z i j z j + ) 2
D i = j = 1 p ( z i j z j ) 2
C i = D i D i + + D i ( i = 1,2 , , n )

2.2.4. POE Method Verification

The Analytic Hierarchy Process (AHP) method is subject to the limitations of subjective consciousness. In contrast, the post-occupancy evaluation (POE) method can test the rationality and accuracy of evaluation systems. To explore satisfaction levels among different groups, we distributed questionnaires to local villagers and tourists and invited experts and scholars make an evaluation based on photographs. The POE method was then employed to validate the rationality and feasibility of our evaluation system. The satisfaction score of each corridor bridge = total score/the number of questionnaires.
The questionnaire was about the impact of wooden arcade bridge protection, generating scores about public participation in these preservation endeavors. Satisfaction ratings were established using a Likert five-level scale: extremely satisfied = 5, satisfied = 4, average = 3, dissatisfied = 2, and extremely dissatisfied = 1. The average sum of scores from each group yielded the final satisfaction score. Comparisons were made between the rankings of public participation effectiveness and their relative proximity degrees to assess consistency in the evaluation outcomes.

2.2.5. Cluster Analysis

Twenty-three wooden arch corridor bridges based on the 5-year average values of the indicators were clustered.
We used numeric and alphabetic representations for specific nouns in the diagram (Table 3).

3. Results and Analysis

3.1. AHP Composite Score

Data collected from surveys and interviews with villagers and the official government data were used to calculate 5-year AHP comprehensive scores for 23 wooden arch corridor bridges (Table 4, Figure 5). The annual index scores of each bridge were added in proportion to obtain an overall score (out of 5). The data of 23 wooden arcade bridges were made into a cloud and rain map by year. The red lines and dots indicate the change in the average from year to year, the diamonds indicate the abnormal points, and the waves indicate the number of covered bridges in this range. The cloud and rain chart in Figure 5 shows that public participation has increased yearly. The results show that the number of occurrences of a high degree of public involvement in protecting wooden arcade bridges is rising, while the phenomenon of a low degree of public participation is decreasing, and the value distribution is more uniform. This indicates a growing interest and involvement from the public in bridge-related activities.

3.2. TOPSIS Weighted Sort

The close degree of 23 wooden arcade bridges to the ideal solution during the 5 years was calculated by combining Formulae (2)–(6), and then the ranking was obtained (Table 5). The relative proximity of each year was calculated based on the public participation in the 23 bridges in the corresponding year, so there is no comparison of the relative proximity between years. According to the data, the relative proximity ranking of each bridge shows little change. Among them, the ranking of Luan Feng Bridge declines first and then rises, the ranking of Dongyuan Bridge and Ru Long Bridge increases year by year, the ranking of Wenxing Bridge decreases year by year, and the ranking of Beijian Bridge and Xidong Bridge has always been in the leading position.

3.3. POE Method Investigation and Verification Results

The post-occupancy evaluation (POE) method was used to validate the data from 2023 and rank the satisfaction levels from the highest to the lowest (Table 6). The ranking of the relative posting progress and the ranking of POE are compared in the same table to verify the rationality of the indicators and reduce errors. The results show that ten wooden arch corridor bridges (representing 43.48% of the total) experienced fluctuations of ±1 in their rankings, four bridges (17.39%) experienced fluctuations of ±2 in their rankings, and the remaining nine bridges maintained consistent rankings. Comparing this ranking with the degree of public participation in protecting wooden arch corridor bridges, as determined by the AHP-TOPSIS combined evaluation model, the fluctuations did not exceed 10%. Therefore, the evaluation model and its results are deemed feasible.

3.4. Wooden Arch Corridor Bridge Classification

Cluster analysis of the 23 wooden arch corridor bridges based on the average values of each indicator over five years was performed (Figure 6), resulting in classification into five groups. The first group comprises six bridges, while the second, third, and fourth groups each include five bridges, and the fifth group consists solely of “BJ Bridge” and “XD Bridge”.
The bridges in the first group have better “daily management” and “cultural heritage supervision”, along with good infrastructure and above-average completion degree of planning. The second group of bridges shows lower levels of “daily management” and “cultural heritage supervision”, with relatively high levels of “science and education promotion” and “funding input”. The third group of wooden arch corridor bridges demonstrates generally high levels of internal drive except for “science and education promotion”, but with lower levels of “number of enterprises” and expert involvement. The fourth group of bridges shows lower levels of “observation to village rules” and “science and education promotion”, with lower levels of “funding input” and “infrastructure”, and an average level of expert involvement. The fifth group of bridges has higher levels of public participation.
In Shouning County, 60% of the wooden arch corridor bridges belong to the third group; in Pingnan County, all wooden arch corridor bridges belong to the second group; in Qingyuan County, 60% of the bridges belong to the second group, and 40% belong to the first group; and in Taishun County, 50% of the bridges belong to the fourth group. This indicates a positive correlation between grouping and geographical distribution.

3.5. Relative Proximity Variation

We selected five representative corridor bridges and used the Inverse Distance Weighting (IDW) method in GIS to predict the level of public participation for nearby bridges based on the public participation proximity data (Figure 7). The first group consists of “XD Bridge”, “BJ Bridge”, and “CY Bridge” from Wenzhou City, Taishun County. The second group includes “HS Bridge” from Qingyuan County. The third group comprises “RL Bridge” from Qingyuan County and “LF Bridge” from Shouning County. The fourth group consists of “TD Bridge” from Gutian County. The fifth group includes “YQ Bridge” from Nanping City. This application of GIS analysis allows for the assessment and prediction of public participation levels across different corridor bridges, aiding in understanding the spatial relationships and factors influencing community engagement in heritage protection efforts.
In 2019 and 2020, the proximity levels were relatively high for the five groups of corridor bridges. Among them, in 2019, the corridor bridges in Lishui City exhibited lower overall public participation levels, with a low engagement trend. The participation levels in Ningde City were moderate to slightly lower, while Wenzhou City had higher overall participation rates. By 2020, the proximity levels for the bridges had generally improved by different degrees, and the bridges showing low proximity levels decreased. Lishui City and Ningde City saw increased participation levels, and low participation affected smaller ranges. In 2021, the public participation relative proximity levels for the wooden arch corridor bridges in Wenzhou City, Ningde City, and Nanping City were generally in the mid to upper level. However, all bridges in Lishui City have lower public participation compared with the proximity levels, with only “RL Bridge” and “HS Bridge” performing better.
In 2022, compared to 2021, the differences in public participation levels for each bridge became more pronounced. The wooden arch corridor bridges located in the southeast direction, including “BJ Bridge”, “XD Bridge”, “XJ Bridge”, “TD Bridge”, “DY Bridge”, and “YQ Bridge”, had higher public participation levels. Due to a fire on “Wan’an Bridge”, public participation decreased. The northeastern part of Ningde City was affected by “RL Bridge” from Lishui City and Wenzhou City. Shouning County, Zhurong County, and Gutian County showed a higher level of public participation. The northeastern part of Ningde showed significant changes compared to 2021.
In 2023, the overall participation levels for the wooden arch corridor bridges in Wenzhou City, Taishun County remained relatively high. The public participation levels in Zherong County and Shouning County also improved compared to previous years. “WA Bridge” in Pingnan County was in the reconstruction process, with significantly increased participation levels, and “QC Bridge” saw a slight improvement. Predictably, Ningde City’s overall public participation levels saw a significant increase, while other areas experienced minimal changes.

3.6. Wooden Arch Corridor Bridge Distribution and Public Participation

Through categorizing public participation levels and analyzing the relative proximity of wooden arch corridor bridges, it was observed that public participation changes are related to these bridges’ geographical location. Therefore, the distribution of wooden arch corridor bridges was analyzed using a Geographic Information System (GIS) (Figure 4, Figure 8, and Figure 9).
In Nanping City, only “YQ Bridge” was chosen as the nationally protected wooden arch corridor bridge. It is near the Wuyishan City bus and high-speed railway stations and has very convenient transportation for tourists to reach the bridge easily, so the public participation degree is higher.
Ningde City is a city that has the most nationally protected wooden arch corridor bridges, but their distribution is also the most scattered. Among them, a few bridges are located in small villages far from the town center and are hard to access, so it is difficult to attract public attention. Zherong County and Gutian County have one bridge each, respectively. Both of them are located near their transportation hubs and exhibit relatively higher levels of public participation. Shouning County is named “the home of the world’s wooden arch corridor bridges” and has relatively more bridges to choose from. In Shouning County, apart from “LF Bridge”, which has the longest single-arch span in the country, the other bridges show average levels of public participation. Pingnan County has nationally protected bridges, but its public participation level is relatively lower. In addition, “WA Bridge” is China’s longest wooden arch corridor bridge. It was burnt down in 2022 by an unknown cause, which drew significant attention from society and partly contributed to increased public participation.
In Wenzhou City, wooden arch corridor bridges are concentrated near the government offices of towns and villages, which makes the management and planning of bridges more convenient and leads to higher overall public participation compared to Ningde City and Lishui City. The participation level of bridges that are within the Dangquan Tourist Resort in Taishun County is ahead of the others, whereas bridges outside this area need more robust public participation.
Wooden arch corridor bridges in Lishui City are mainly distributed in Jingning She Autonomous County and Qingyuan County, but their distribution is relatively scattered. For instance, bridges like “DKS Bridge” and “DKX Bridge” in Jingning She Autonomous County exhibit relatively lower public participation, likely due to their distance from the town center and transportation hubs. In Qingyuan County, “HS Bridge” and “RL Bridge” enjoy higher public participation. Rulong Bridge is located in a nationally recognized scenic village, while Huangshui Chang Bridge is within the Baishan Mountain National 4A-level tourist area, so these two areas attracted significant social attention.
Through the comprehensive analysis of the wooden arcade bridges and their distribution and the distribution of government agencies at all levels of the city, the results show that public participation in wooden arcade bridges has a strong relationship with the bridges’ influence and their environment.

4. Discussion

Currently, the conservation of cultural heritage in China is led by the government. As a unique cultural heritage in China, the conservation of wooden arch corridor bridges is government-led. For instance, in 2012, 22 wooden arch corridor bridges, jointly nominated by seven counties in Zhejiang and Fujian, were included in the “World Heritage Tentative List” [45]. In 2023, the State Administration of Cultural Heritage formulated the “Three-Year Action Plan for Arch Bridge Conservation”. In addition to developing relevant conservation policies, the government provides annual financial support for cultural heritage. Some scholars also affirmed the government’s proactive role in heritage conservation. Zhang Canqiang [36] and Wan Tingting [25], through studies on heritage conservation in Japan and France, acknowledged the government’s positive role in legislation, the establishment of management institutions, and financial support. Authors like Weng Lisheng [46] and Ji Li [3] provided research on the impact of national policies on public participation in cultural heritage conservation in China and other regions, demonstrating how policy frameworks influence the outcomes and sustainable development of public engagement in heritage conservation. This study, utilizing the Analytic Hierarchy Process (AHP) to calculate the public participation scores, reveals that public involvement in wooden arch corridor bridge conservation has increased annually, with support from relevant national policies. Therefore, a positive correlation exists between government policies and public engagement in cultural heritage conservation.
Research that focused on tourism development in southwestern China found that once a particular scenic area undergoes development, other attractions far away from this area tend to experience slower growth. A phenomenon of polarized development due to limited resources was figured out [47,48]. Another study showed that tourism development can promote the cultural value of heritage, enhance social influence, improve residents’ livelihoods and living conditions, and drive heritage conservation efforts [36,38,49]. By analyzing the spatial distribution of wooden arch corridor bridges, this study reveals that areas with a more concentrated distribution of these bridges have higher levels of public engagement. For instance, in Wenzhou City, all the wooden arch corridor bridges are located in Taishun County, where public engagement is the highest and shows a development pattern characterized by a “high-low” disparity. Furthermore, each city has its own wooden bridges to be developed, such as the “BJ Bridge” and “XD Bridge” in Taishun. They are located within the attractions, and public participation in them is higher than bridges that are beyond the tourist resorts. However, our research also found that resident participation in these bridges’ protection is not high. This suggests a positive correlation between the clustering of cultural heritage and the development of tourist attractions and the public participation levels, but at the same time, it inhibits resident participation.
This study found regional differences in public participation levels by comparing the wooden arch corridor bridge distribution across various cities. The higher the development level and the better the transportation accessibility of the bridge’s location, the greater the public participation. For example, “Yuqing Bridge” in Nanping City and most wooden arch corridor bridges in Wenzhou are situated in urban centers with convenient transportation, resulting in higher public participation. Conversely, “Dongkeng Upper Bridge” and “Dongkeng Lower Bridge” in Jingning She Autonomous County have lower public involvement, which is partly due to their less developed and less accessible locations. Thus, as a region’s development and transportation infrastructure improves, so does its internal development [50,51,52]. This indicates that the better the development and transportation accessibility of a cultural heritage site’s location, the higher the level of public participation.
In this study, by comparing the levels of public engagement with different wooden arch corridor bridges within the same region, it was observed that unique significance and status can enhance these bridges’ social attention and foster higher levels of public participation. For instance, “BJ Bridge” is well-known as the “most beautiful corridor bridge in China”, “LF Bridge” is the longest single-span wooden covered arch in the country, and “WA Bridge” holds the title of the longest wooden covered bridge in China, all of which exhibit relatively high levels of public engagement [53,54,55]. Recognizable corridor bridges manifest a village’s cultural heritage and historical distinctiveness, attracting social attention and promoting tourism development. This further illustrates that cultural heritage’s social impact and visibility are positively correlated with levels of public participation.
Furthermore, most perspectives on heritage conservation tend to focus primarily on stakeholders’ interests [1,27,34]. The studies typically target villagers and enterprises but ignore non-profit organizations, such as governments, social groups, and experts. At the same time, there is a lack of time and space to study the impact of public participation. This study comprehensively analyzes the types of individuals involved in heritage protection and the factors influencing public participation through a multi-faceted approach. Additionally, numerous external factors can affect the extent of heritage conservation. Both Sam Grey [56] and George Nicholas [57] analyze heritage conservation from an Indigenous perspective but at the management level, with less analysis of local environmental factors. The research method in this paper can also be applied to the discussion of the factors of public participation in cultural heritage in other geographical environments, and the spatial and temporal factors affecting public participation in cultural heritage protection can be found. In the cultural heritage of other countries, the corresponding indicators and data are obtained through interviews and questionnaires, and the formation factors are analyzed through calculation and GIS. Therefore, expanding research to the factors influencing heritage conservation and studying the horizontal interactions among these factors helps achieve sustainable protection. Research on participation in heritage conservation in the future should emphasize the comprehensive participation models.

5. Conclusions

The present study compares the extent of public participation in protecting wooden arch corridor bridges under different measures across different regions to investigate the factors influencing public involvement in conserving these bridges. The results reveal the level of public participation and influencing factors concerning wooden arch corridor bridges as the following: (1) Public participation in the protection of wooden arch corridor bridges has been increasing annually under government guidance; (2) There is a positive correlation between the concentration of wooden arch corridor bridges and the level of public participation; (3) Better planning of wooden arch corridor bridges and their surrounding areas leads to higher levels of social participation but may also result in a decline of residents’ participation and willingness; (4) Higher development levels and better transportation accessibility in the areas where wooden arch corridor bridges are located correspond to higher levels of public participation; and (5) Increasing the visibility of wooden arch corridor bridges enhances public participation.
This study employs a relatively new data model to examine public participation and utilizes various methods to analyze the results, identifying the factors that influence public engagement. The findings offer a theoretical foundation for future research on public participation in heritage protection and introduce a new model and analytical approach for subsequent studies. The results of this study provide lessons for future public participation methods and lay the foundation for future heritage conservation. However, this study only evaluates from the perspective of public participation; it does not consider other aspects of external factors (economy, diseases, natural disasters, and human thoughts) and indicators that may impact public participation. In addition, the evaluation of indicators has a certain amount of subjective judgment. Therefore, in the future, more methods can be used to study the conservation evaluation of heritage to improve accuracy and rationality.

Author Contributions

Conceptualization, Y.-W.H. and Y.-B.C.; Data curation, Y.-W.H.; Formal analysis, J.-L.C.; Investigation, Y.-B.C. and S.-Y.Z.; Methodology, Y.-W.H.; Software, Y.-W.H. and Y.-B.C.; Supervision, D.-H.P.; Validation, S.-Y.Z.; Writing—original draft, Y.-W.H.; Writing—review and editing, J.-L.C. and D.-H.P. All authors have read and agreed to the published version of the manuscript.

Funding

This research received no external funding.

Data Availability Statement

The original contributions presented in the study are included in the article, further inquiries can be directed to the corresponding author.

Acknowledgments

We would like to thank the local government staff for their strong support of this investigation.

Conflicts of Interest

The authors declare no conflicts of interest.

References

  1. Foroughi, M.; de Andrade, B.; Roders, A.P.; Wang, T. Public participation and consensus-building in urban planning from the lens of heritage planning: A systematic literature review. Cities 2023, 135, 104235. [Google Scholar] [CrossRef]
  2. Landorf, C. A framework for sustainable heritage management: A study of U.K. Industrial heritage sites. Int. J. Herit. Stud. 2009, 15, 494–510. [Google Scholar] [CrossRef]
  3. Li, J.; Krishnamurthy, S.; Rodgers, A.P.; Van Wesemael, P. Community participation in cultural heritage management: A systematic literature review comparing Chinese and international practices. Cities 2020, 96, 102476. [Google Scholar] [CrossRef]
  4. Martinović, A.; Ifko, S. Industrial heritage as a catalyst for urban regeneration in post-conflict cities case study: Mostar, Bosnia and Herzegovina. Cities 2018, 74, 259–268. [Google Scholar] [CrossRef]
  5. Mirzakhani, A.; Turró, M.; Jalilisadrabad, S. Key stakeholders and operation processes in regenerating historical urban fabrics in Iran. Cities 2021, 118, 103362. [Google Scholar] [CrossRef]
  6. Echendu, A.J. Urban planners’ perspectives of public participation in planning in Nigeria. SN Soc. Sci. 2023, 3, 33. [Google Scholar] [CrossRef]
  7. Mushkani, R.A.; Ono, H. Urban planning, political system, and public participation in a century of urbanization: Kabul, Afghanistan. Cogent Soc. Sci. 2022, 8, 2045452. [Google Scholar] [CrossRef]
  8. Qi, R.; Zhou, T.; Dong, W.; Pan, R.M.; Qin, Y. A Review of Public Participation Research on Urban and Rural Heritage Conservation in China in the Past 20 Years. City Plan. Rev. 2021, 45, 105–118. [Google Scholar]
  9. Finka, M.; Ondrejiˇcka, V.; Jamečný, Ľ.; Husár, M. Public participation procedure in integrated transport and green infrastructure planning. IOP Conf. Ser. Mater. Sci. Eng. 2017, 245, 052054. [Google Scholar] [CrossRef]
  10. Fu, L.; Cao, L.; Huo, Y. Study on Public Participation in the Protection and Management of World Heritage Canals. Mod. Urban Res. 2021, 8, 53–58+65. [Google Scholar]
  11. Pérez-Soba, M.; Paterson, J.; Metzger, M.J.; Gramberger, M.; Houtkamp, J.; Jensen, A.; Murray-Rust, D.; Verkerk, P.J. Sketching sustainable land-use in Europe by 2040: A multi-stakeholder participatory approach to elicit cross-sectoral visions. Reg. Environ. Change 2018, 18, 775–787. [Google Scholar] [CrossRef]
  12. Snis, U.L.; Olsson, A.K.; Bernhard, I. Becoming a smart old town—How to manage stakeholder collaboration and cultural heritage. J. Cult. Herit. Manag. Sustain. Dev. 2021, 11, 627–641. [Google Scholar] [CrossRef]
  13. Han, Y.; Lin, Z.; Peng, H.; Chen, J.; Peng, D. Public Participation in Architectural Heritage Conservation—The Case of Wooden Arch Corridor Bridge “Qiansheng Bridge”. Sustainability 2024, 16, 1581. [Google Scholar] [CrossRef]
  14. Bashir, A.; Sawhney, V. Uncovering the impediments to successful built heritage management using stakeholder analysis. J. Cult. Herit. Manag. Sustain. Dev. 2024, 13, 685–702. [Google Scholar] [CrossRef]
  15. Zhang, S. The protection of intangible cultural heritage and the development of contemporary rural communities take “Huimin clay Sculpture” and “Changyi burnt Daniu” in central Shandong as examples. Ideol. Front. 2017, 43, 140–149. [Google Scholar]
  16. Biondi, L.; Demartini, P.; Marchegiani, L.; Marchiori, M.; Piber, M. Understanding orchestrated participatory cultural initiatives: Mapping the dynamics of governance and participation. Cities 2020, 96, 102459. [Google Scholar] [CrossRef]
  17. Gong, D. Investigation Report of Wooden Arcade Bridge in Fujian; Science Press: Beijing, China, 2013; pp. 32–37. [Google Scholar]
  18. Liu, J. The Architectural Artistry of China’s Timber Arch Covered Bridges; People’ Fine Arts Publishing House: Shanghai, China, 2017; pp. 336–337. [Google Scholar]
  19. Hwang, C.L.; Yoon, K. Multiple Attribute Decision Making: Methods and Applications; Springer: Berlin/Heidelberg, Germany, 1981. [Google Scholar]
  20. Luo, Y.; Zhou, Y.; Chen, Z. Landscape quality evaluation of ecological tea garden based on AHP-TOPSIS-POE combination model. Econ. Geogr. 2020, 40, 183–190. [Google Scholar] [CrossRef]
  21. Mishra, P.S.; Muhuri, S. Grading of architectural heritage using AHP and TOPSIS methods: A case of Odishan Temple, India. J. Cult. Herit. Manag. Sustain. Dev. 2021, 12, 444–477. [Google Scholar] [CrossRef]
  22. Elhachmi, D.; Bahi, L.; Ouadif, L.; Bahi, A. Evaluation of Historical Portals Using AHP and TOPSIS—Case of Salé Medina in Morocco. Int. J. Adv. Res. Eng. Technol. (IJARET) 2020, 11, 292–299. [Google Scholar]
  23. Du, Y.; Chen, W.; Cui, K.; Zhang, K. Study on Damage Assessment of Earthen Sites of the Ming Great Wall in Qinghai Province Based on Fuzzy-AHP and AHP-TOPSIS. Int. J. Archit. Herit. 2019, 14, 903–916. [Google Scholar] [CrossRef]
  24. Li, Y.; Liu, J.; Zhu, W.; Luo, J. Country Park Landscape Quality Evaluation and Optimization Strategies Based on the AHP-TOPSIS-POE Model: A Case Study of Four Country Parks in Shanghai. Adv. Urban Reg. Dev. Plan. 2023, 1, 1–21. [Google Scholar] [CrossRef]
  25. Wang, T. The French Rural Cultural Heritage Protection System and Its Implications. Southeast Cult. 2019, 4, 12–17. [Google Scholar]
  26. Tang, C.; Wan, Z.; Liu, M.; Chen, Y.; Feng, L.; Liu, Z.; Zhuo, M. Perception and improvement of the protection and inheritance of traditional village cultural heritage based on Multi—Agent. J. Arid. Land Resour. Environ. 2021, 35, 196–202. [Google Scholar] [CrossRef]
  27. Janssen, J.; Luiten, E.; Renes, H.; Stegmeijer, E. Heritage as sector, factor, and vector: Conceptualizing the shifting relationship between heritage management and spatial planning. Eur. Plann. Stud. 2017, 25, 1654–1672. [Google Scholar] [CrossRef]
  28. Yang, L. “Bringing Communities’ Voices to the Forefront”: Diverse Implementation Models for Safeguarding Intangible Cultural Heritage with Community Participation. J. Yunnan Norm. Univ. (Humanit. Soc. Sci. Ed.) 2023, 55, 45–55. [Google Scholar]
  29. Mubaideen, S.; Al Kurdi, N. Heritage conservation and urban development: A supporting management model for the effective incorporation of archaeological sites in the planning process. J. Cult. Herit. 2017, 28, 117–128. [Google Scholar] [CrossRef]
  30. Yue, N.; Li, J. Path of Cultural Heritage Protection of the Ferry Crossing along the Yellow River in Shanxi from the Perspective of Cultural Routes: An Exploratory Study Based on the Rooting Theory. J. Arid. Land Resour. Environ. 2023, 37, 102–110. [Google Scholar] [CrossRef]
  31. Gómez-Zapata, J.D.; Espinal-Monsalve, N.E.; Herrero-Prieto, L.C. Economic valuation of museums as public club goods: Why build loyalty in cultural heritage consumption? J. Cult. Herit. 2018, 30, 190–198. [Google Scholar] [CrossRef]
  32. Lourenço-Gomes, L.; Pinto, L.M.C.; Rebelo, J.; Gonçalves, T. Temporal stability of discrete choice values for preserving a cultural landscape: The Alto Douro Wine Region. J. Cult. Herit. 2020, 45, 327–333. [Google Scholar] [CrossRef]
  33. Zhou, X.; Zhang, C. Linear cultural heritage conservation and tourism development: Factors influencing community participation. China Cult. Herit. 2022, 5, 90–100. [Google Scholar]
  34. Elizabeth, S.; Christopher, M.L.; Silvia, S. Stakeholder engagement: A foundation for natural heritage systems identification and conservation in southern Ontario. For. Chron. 2012, 88, 686–696. [Google Scholar]
  35. Li, B.; Yi, Y.; Dou, Y.; Liu, P. Urban-Rural Integration, Value Regaining, and Cultural Adaptation: Protection and Revitalization of Cultural Heritage of Traditional Villages: The Case of Lanxi Village in Jiangyong County. Hum. Geogr. 2023, 38, 115–124. [Google Scholar] [CrossRef]
  36. Zhang, C.; Chen, L.; Zhang, Y. Protected agricultural cultural heritage of Japan Multi-stakeholder participation mechanism and its policy implications. World Agric. 2015, 12, 108–111. [Google Scholar] [CrossRef]
  37. Dou, Y.; Fu, H.; Li, B.; Liu, P. Study on Evaluation of Tourism Development Potential of Traditional Villages—A Case Study of Yongzhou City. Resour. Dev. Mark. 2018, 34, 1321–1326+1309. [Google Scholar]
  38. Qu, C.; Zhang, C.; Shen, S.; Olsen, D.H. Heritage conservation and communities’ sense of deprivation in tourism: The case of the Hani community in Yunnan, China. Tour. Geogr. 2023, 25, 881–898. [Google Scholar] [CrossRef]
  39. Tian, Z.; Guo, H. Corporate Participation in Safeguarding Intangible Cultural Heritage: Experiences, Dilemmas, and Reflections—The Case of Xinjiang Turpan Tourism Enterprises. J. Chin. Cult. 2017, 7, 143–149. [Google Scholar]
  40. Veldpaus, L. Historic Urban Landscapes: Framing the Integration of Urban and Heritage Planning in Multilevel Governance; Technische Universiteit Eindhoven: Eindhoven, The Netherlands, 2015; Available online: https://pure.tue.nl/ws/files/3914913/798291.pdf (accessed on 25 July 2024).
  41. Petrić, L.; Hell, M.; van der Borg, J. Process orientation of the World Heritage City management system. J. Cult. Herit. 2020, 46, 259–267. [Google Scholar] [CrossRef]
  42. Parowicz, I. Cultural Heritage Marketing. A Relationship Marketing Approach to Conservation Services; Palgrave Macmillan: London, UK, 2019; Volume 28. [Google Scholar] [CrossRef]
  43. Yang, H.; Zhao, X.; Wang, L. Review of Data Normalization Methods. Comput. Eng. Appl. 2023, 59, 13–22. [Google Scholar] [CrossRef]
  44. Zhang, L.; Wang, Y.; Zhang, J.; Zhang, S.; Guo, Q. Rockfall hazard assessment of the slope of Mogao Grottoes, China, based on AHP, F-AHP, and AHP-TOPSIS. Environ. Earth Sci. 2022, 81, 377. [Google Scholar] [CrossRef]
  45. Chen, X.; Yao, L.; Chen, J.; Lan, S.; Peng, D. Temporal and Spatial Layout and Evolution of Cultural Heritage of Timber Arch Lounge Bridges in Fujian and Zhejiang Provinces. Chin. Landsc. Archit. 2021, 37, 139–144. [Google Scholar]
  46. Weng, L.; He, B.-J.; Liu, L.; Li, C.; Zhang, X. Sustainability Assessment of Cultural Heritage Tourism: Case Study of Pingyao Ancient City in China. Sustainability 2019, 11, 1392. [Google Scholar] [CrossRef]
  47. He, Y.; Peng, Z. Spatial distribution of high-level scenic spots in southwest China and rural revitalization response. J. Sichuan Norm. Univ. (Nat. Sci. Ed.) 2024, 47, 346–358. [Google Scholar]
  48. Pike, A.; Rodríguez-Pose, A.; Tomaney, J. What Kind of Local and Regional Development and for Whom? Reg. Stud. 2007, 41, 1253–1269. [Google Scholar] [CrossRef]
  49. Gao, J.; Wu, B. Revitalizing traditional villages through rural tourism: A case study of Yuanjia Village, Shaanxi Province, China. Tour. Manag. 2017, 63, 223–233. [Google Scholar] [CrossRef]
  50. Zhou, J. Exploring the Development Path of Red Cultural Resources in the New Era: A Perspective Based on the “3D” Framework of New Economic Geography. Huxiang Forum 2024, 37, 116–124. [Google Scholar] [CrossRef]
  51. Wang, L.; Jiang, Q.; Qi, Y.; Qi, Y.; Zhang, B. Study on dual evaluation and zoning of national land spatial planning in rural areas on the periphery of the metropolis—Take Changping, Beijing as an example. J. China Agric. Univ. 2024, 29, 167–185. [Google Scholar]
  52. Lu, L.; Zeng, J.; Yu, T. Assessment of the development potential of ancient village clusters based on outlet ratings--Take the Qinhe Ancient Castle Cluster in Jincheng City as an example. J. West. Habitat 2021, 36, 135–140. [Google Scholar] [CrossRef]
  53. Souca, L. Revitalizing Rural Tourism through Creative Tourism: The Role and Importance of the Local Community. Mark.—Inf. Decis. J. 2020, 2, 43–50. [Google Scholar] [CrossRef]
  54. Shi, C.; Gao, Y.; Lv, G.; Zhang, R.; Zhang, B. New thinking on utilization of geological tourism resources in Zhengzhou, Henan Province, under the background of high-quality development in the Yellow River Basin. Mod. Geol. 2024, 38, 1–15. [Google Scholar] [CrossRef]
  55. Wang, H.; Zhang, X.; Hu, Z.; Yang, B. Spatial distribution and influencing factors of high-level cultural tourism scenic spots in the Yellow River Basin under the framework of CNES analysis. Resour. Environ. Arid. Areas 2024, 42, 199–208. [Google Scholar] [CrossRef]
  56. Grey, S.; Kuokkanen, R. Indigenous governance of cultural heritage: Searching for alternatives to co-management. Int. J. Herit. Stud. 2019, 26, 919–941. [Google Scholar] [CrossRef]
  57. Nicholas, G. Protecting Indigenous heritage objects, places, and values: Challenges, responses, and responsibilities. Int. J. Herit. Stud. 2021, 28, 400–422. [Google Scholar] [CrossRef]
Figure 1. Forms of public participation in wooden arch corridor bridges.
Figure 1. Forms of public participation in wooden arch corridor bridges.
Buildings 14 02669 g001
Figure 2. Process diagram.
Figure 2. Process diagram.
Buildings 14 02669 g002
Figure 3. “Bei Jian” Bridge (author’s photo).
Figure 3. “Bei Jian” Bridge (author’s photo).
Buildings 14 02669 g003
Figure 4. Distribution map of wooden arch corridor bridges.
Figure 4. Distribution map of wooden arch corridor bridges.
Buildings 14 02669 g004
Figure 5. Public participation in cloud and rain map.
Figure 5. Public participation in cloud and rain map.
Buildings 14 02669 g005
Figure 6. Classification of wooden arch corridor bridges. Note: I represents the first group, II represents the second group, III represents the third group, IV represents the fourth group, V represents the fifth group.
Figure 6. Classification of wooden arch corridor bridges. Note: I represents the first group, II represents the second group, III represents the third group, IV represents the fourth group, V represents the fifth group.
Buildings 14 02669 g006
Figure 7. GIS Inverse Distance Weighting analysis diagram.
Figure 7. GIS Inverse Distance Weighting analysis diagram.
Buildings 14 02669 g007
Figure 8. City distribution map of wooden arch corridor bridges.
Figure 8. City distribution map of wooden arch corridor bridges.
Buildings 14 02669 g008
Figure 9. Kernel density analysis plot.
Figure 9. Kernel density analysis plot.
Buildings 14 02669 g009
Table 1. List of wooden arch corridor bridges.
Table 1. List of wooden arch corridor bridges.
S.N.Add.NameAbb.S.N.Add.NameAbb.
1Shouning County, Ningde CityFeiyun BridgeFY13Qingyuan County, Lishui CityRulong BridgeRL
2Shouning County, Ningde CityLuanfeng BridgeLF14Qingyuan County, Lishui CityHuangshuich Long BridgeHS
3Shouning County, Ningde CityShengping BridgeSP15Qingyuan County, Lishui CityHongjun BridgeHJ
4Shouning County, Ningde CityXiangong BridgeXG16Qingyuan County, Lishui CityYonggui BridgeYG
5Shouning County, Ningde CityYangmeizhou BridgeYMZ17Qingyuan County, Lishui CityLanxi BridgeLX
6Gutian County, Ningde City Tiandi BridgeTD18Taishun County, Wenzhou CityXidong BridgeXD
7Zhurong County, Ningde City Dongyuan BridgeDY19Taishun County, Wenzhou CityBeijian BridgeBJ
8Pingnan County, Ningde CityWan’an BridgeWA20Taishun County, Wenzhou CityChiyuan BridgeCY
9Pingnan County, Ningde CityQiansheng BridgeQS21Taishun County, Wenzhou CityXianju BridgeXJ
10Wuyishan, Nanping City (county-level city)Yuqing BridgeYQ22Taishun County, Wenzhou CityWenxing BridgeWX
11Jingning County, Lishui City Dongkeng Shang BridgeDKS23Taishun County, Wenzhou CityXuezhai BridgeXZ
12Jingning County, Lishui City Dongkeng Xia BridgeDKX
Table 2. Detailed description of public participation indicators.
Table 2. Detailed description of public participation indicators.
System–LevelStandardized LayerIndicator LayerDescriptiveSource
Endogenous forces
0.263
Resident participation 0.395Observance of village rules
0.300
Residents’ compliance with village rules related to the protection of cultural heritage.[25,26,27]
Daily care
0.700
Participation of the population in the daily protection of cultural heritage.[25,26,27,28]
Cadre participation
0.605
Regulating the extent of cultural heritage
0.610
Cadres’ efforts to develop and monitor the implementation of cultural heritage protection measures.[28,29,30]
Science and education advocacy
0.390
Community awareness-raising and popularization of knowledge about cultural heritage.[25,26,31,32,33]
Exogenous forces
0.332
Government participation
0.232
Management institutions
0.117
Institutional development of relevant sectors in the government sector to protect cultural heritage.[25,30,34,35]
Financial investment
0.195
The government’s annual investment in protecting and publicizing cultural heritage.[25,26,36]
Laws and regulations
0.260
Laws and regulations enacted by the government for the protection of cultural heritage.[25,26,37]
Infrastructure
0.428
Infrastructure, such as fire hydrants and surveillance facilities, built to protect cultural heritage.[26,29,32]
Social participation
0.482
Number of enterprises in the scene
0.41
Lodgings, hotels, souvenir stores, restaurants, etc., operating in cultural heritage sites.[29,36,38,39,40]
Social participation willingness
0.59
The willingness of non-governmental organizations, tourists, volunteers, and citizens to participate in protecting cultural heritage.[25,36,41]
Expert participation
0.286
Degree of planning completion
0.74
Completion of the plans formulated by experts for the protection of cultural heritage.[25,36,42]
Frequency of participation in guidance
0.26
Number of field visits to cultural heritage by experts per year.[25]
Table 3. Meaning of numbers and letters in the cluster diagram.
Table 3. Meaning of numbers and letters in the cluster diagram.
Serial NumberAbbreviationSerial NumberAbbreviationSerial NumberIndicator Layer
1FY13HSAObservance of village rules
2LF14HJBDaily care
3SP15YGCRegulating the extent of cultural heritage
4XG16LXDScience and education advocacy
5TD17YMZEManagement institutions
6DY18XDFFinancial investment
7WA19BJGFinancial investment
8QS20CYHLaws and regulations
9YQ21XJIInfrastructure
10DKS22WXGNumber of enterprises in the scene
11DKX23XZKSocial participation willingness
12RL LFrequency of participation in guidance
Table 4. AHP comprehensive scores for 2019-2023.
Table 4. AHP comprehensive scores for 2019-2023.
20192020202120222023Average Value
FY2.73332.76552.89833.30923.60783.06282
LF3.46593.11473.28463.49833.96523.46574
SP2.75922.79142.92423.30923.60783.07836
XG2.75922.79142.92423.30923.60783.07836
YMZ2.66642.76042.85293.06803.39452.94844
TD3.01283.11063.29803.55273.81043.3569
DY3.01283.11063.41063.66533.92303.42446
WA2.87292.83833.05203.24743.25253.05262
QS2.79042.92403.19063.42153.70283.20586
YQ3.02063.11833.22763.45863.65703.29642
DKS2.57262.67042.78223.05813.26182.86902
DKX2.57262.67042.78223.05813.26182.86902
RL3.13203.33493.66504.02104.22563.6757
HS3.15333.18793.29483.54203.77993.39158
HJ2.89783.01662.81293.05793.26163.00936
YG2.70692.93093.04873.44223.36203.09814
LX2.75882.81072.91483.10533.31142.9802
XD3.63463.72973.86824.02214.14663.88024
BJ3.70373.79883.93734.09124.34193.97458
CY3.05693.13363.22443.37593.52483.26312
XJ3.12553.18123.34403.58683.78273.40404
WX2.84762.88232.95203.19593.41763.05908
XZ2.79122.86792.95873.19373.37333.03696
Average value2.95863.02353.15863.41693.63393.2383
Table 5. Relative proximity degree and ranking from 2019 to 2023.
Table 5. Relative proximity degree and ranking from 2019 to 2023.
20192020202120222023
Relative ProximityRankingRelative ProximityRankingRelative ProximityRankingRelative ProximityRankingRelative ProximityRanking
FY0.2859160.2546180.2730180.4728130.514613
LF0.538230.441880.414290.506380.58204
SP0.3173130.2993130.2942160.4745110.522010
XG0.3173130.2993130.2942160.4745110.522010
YMZ0.2463180.2555170.2454190.3020180.352918
TD0.438390.441790.4128100.514470.54407
DY0.438390.441790.445370.533040.56205
WA0.2757170.2235200.3385120.3005190.426114
QS0.2278200.2370190.3560110.3370170.359216
YQ0.479480.483370.440880.493690.52869
DKS0.1537220.1400220.1279220.2864220.278621
DKX0.1537220.1400220.1279220.2864220.278621
RL0.493870.510640.535230.598620.59952
HS0.501850.492750.450850.514760.54416
HJ0.3027150.2958150.1636210.2996200.289920
YG0.2080210.2558160.2998150.4206140.319319
LX0.2383190.2146210.2218200.2903210.274223
XD0.540420.545420.559920.579630.58693
BJ0.668210.681510.692410.715810.78291
CY0.512740.511830.478740.4931100.516712
XJ0.496360.484460.446360.521950.53348
WX0.3427110.3285120.3205140.4017150.365215
XZ0.3390120.3359110.3294130.3999160.357017
Table 6. Ranking errors of satisfaction and relative proximity.
Table 6. Ranking errors of satisfaction and relative proximity.
SatisfactionRelative ProximitySatisfaction RankingRelative Proximity RankingError
DY3.78460.514613130.0000
LF3.87350.5820540.0435
SP3.79570.522010100.0000
XG3.78890.522012110.0435
TD3.81780.5440870.0435
DY3.93380.562035−0.0870
YQ3.82590.528679−0.0870
RL3.87530.5995420.0870
HS3.83200.5441660.0000
XJ3.80220.5334980.0435
WX3.77230.36521415−0.0435
XZ3.65790.357017170.0000
DKS3.47010.278623210.0870
DKX3.51320.27862122−0.0435
HJ3.51630.289920200.0000
YG3.55850.319319190.0000
LX3.47680.27422223−0.0435
WA3.75560.426115140.0435
QS3.75430.359216160.0000
YMZ3.60980.352918180.0000
XD3.96810.586923−0.0435
BJ4.05540.7829110.0000
CY3.79070.51671112−0.0435
Disclaimer/Publisher’s Note: The statements, opinions and data contained in all publications are solely those of the individual author(s) and contributor(s) and not of MDPI and/or the editor(s). MDPI and/or the editor(s) disclaim responsibility for any injury to people or property resulting from any ideas, methods, instructions or products referred to in the content.

Share and Cite

MDPI and ACS Style

Han, Y.-W.; Chen, Y.-B.; Zhao, S.-Y.; Chen, J.-L.; Peng, D.-H. Geographical Factors Influencing Public Participation in Architectural Heritage Conservation: A Case Study of Chinese Wooden Arch Corridor Bridges. Buildings 2024, 14, 2669. https://doi.org/10.3390/buildings14092669

AMA Style

Han Y-W, Chen Y-B, Zhao S-Y, Chen J-L, Peng D-H. Geographical Factors Influencing Public Participation in Architectural Heritage Conservation: A Case Study of Chinese Wooden Arch Corridor Bridges. Buildings. 2024; 14(9):2669. https://doi.org/10.3390/buildings14092669

Chicago/Turabian Style

Han, Yi-Wei, Yan-Bing Chen, Si-Yan Zhao, Jin-Liao Chen, and Dong-Hui Peng. 2024. "Geographical Factors Influencing Public Participation in Architectural Heritage Conservation: A Case Study of Chinese Wooden Arch Corridor Bridges" Buildings 14, no. 9: 2669. https://doi.org/10.3390/buildings14092669

APA Style

Han, Y.-W., Chen, Y.-B., Zhao, S.-Y., Chen, J.-L., & Peng, D.-H. (2024). Geographical Factors Influencing Public Participation in Architectural Heritage Conservation: A Case Study of Chinese Wooden Arch Corridor Bridges. Buildings, 14(9), 2669. https://doi.org/10.3390/buildings14092669

Note that from the first issue of 2016, this journal uses article numbers instead of page numbers. See further details here.

Article Metrics

Back to TopTop