Abstract
Although burnout is a widely studied topic, there is still much to learn about this symptom during a pandemic crisis like the one caused by COVID-19. Moreover, and according to the Job Demands-Resources (JD-R) theory, the relation between personal resources and burnout is still an understudied topic. The main goal of this research is to understand the influence of mental resilience on the three dimensions of burnout-emotional exhaustion, depersonalization and personal achievement-among healthcare workers when exposed to a pandemic situation. A cross-sectional study was conducted based on the administration of an online survey to a sample of 196 healthcare workers (nurses and doctors) during the second wave of COVID-19 in Portugal. Hypotheses were tested using Partial Least Squares. The results show that during a pandemic situation, higher levels of resilience associated both with lower levels of emotional exhaustion (Emotional Exhaustion: −0.17; 95% Confidence Interval–CI: −0.38, 0.04) and depersonalization (Depersonalization: −0.17; 95% CI: −0.31, −0.03), and higher levels of personal achievement (Personal Achievement: 0.50; 95% CI: 0.40, 0.61). Resilience should be considered an important asset for reducing levels of burnout when facing highly stressing situations. The main contribution of this research is related to the role of personal resources as an inhibitor of negative consequences of job strain, such as burnout. The findings add new knowledge to the topic of fighting (not just understanding) burnout in deeply stressful situations, like the COVID-19 pandemic, reinforcing the importance of developing personal resources. Resilience skills may be developed, thus reducing the risk of burnout.
1. Introduction
On 30 January 2020, the World Health Organization (WHO) declared the outbreak of the COVID-19 disease caused by the new coronavirus SARS-CoV-2, a international public health emergency (World Health Organization 2020). The increase in the number of infected people, hospital admissions and deaths related, directly and indirectly, to the disease, quickly changed the context of health care provision in most countries, as in Portugal (General Health Directorate 2021).
This situation has put a lot of pressure on health services. According to the data from the Portuguese General Health Directorate (General Health Directorate 2021), Portugal has registered 821,105 individuals infected and 16,845 deaths since the beginning of the pandemic in February 2020. In the peak of the second wave in Portugal, between December 2020 and January 2021, the number of daily cases reached 16,432. During the same period, the number of hospitalized patients reached a daily value of 6869 people, of whom 904 were in intensive care units. In this context, healthcare structures and professionals were pushed to the limit. All over the world, healthcare workers (HCW) are dealing with pressing work demands such as working longer hours, constantly running against time and facing a lack of health materials and individual protection equipment. But HCW are also dealing with challenging psychological factors. Dealing with death more than usual and being apart from their loved ones are just two examples (Britt et al. 2021).
The global health emergency caused by the current COVID-19 pandemic has been and continues to be one of the greatest challenges ever faced by HCW. Recent research (Seo et al. 2020) shows that the scenario of an outbreak can affect workers’ wellbeing by increasing the probability of mental conditions, such as burnout. Busch et al. (2021), in a meta-analysis of previous studies about the potential effect of pandemics and epidemics found evidence of a profound impact on HCW’s mental health, including concern about transmitting the virus to their family, perceived stress, concerns about one’s own health, sleeping difficulties and burnout, among others.
Research on the effects of the COVID-19 pandemic on HCW’s mental health is being documented all over the world (Orrù et al. 2021). Recent research on this topic is mainly focused on understanding the relevance of the pandemic context on HCW’s mental health, such as burnout (Batra et al. 2020; Yildirim and Solmaz 2020). However, much of this research excludes from consideration the factors that might be related to reducing burnout in the present pandemic situation. As such, despite the growing evidence for the effects of an outbreak situation such as the COVID-19 pandemic on HCW’s burnout levels, there is still much to learn about what factors might help to cope with burnout generated by the pandemic.
Regarding the factors that might influence HCW’s levels of burnout, there is a great amount of research on organizational and work-related factors (Contreras et al. 2020; Zito et al. 2018). The role or importance of individual factors, such as personal resources (Hobfoll 2002), is less researched, especially in pandemic or epidemic situations (Britt et al. 2021). Thus, taking into account the relevance of pandemic situations for HCW’s mental health, specifically burnout, and the lack of research on the role of psychological resources for coping with burnout, this research aims to make a contribution towards understanding the role of psychological resources as a coping mechanism. Specifically, this research examines the influence of resilience as a psychological resource in the three dimensions of burnout, namely emotional exhaustion, depersonalization and personal achievement.
The main contribution of this research is related to its emphasis on personal resources, specifically resilience, for coping with burnout in the context of extreme demands as those posed by a pandemic situation. By examining resilience, this research contributes by exploring the antecedents of burnout in the context of the COVID-19 pandemic. Second, this research enriches the range of personal resources, which are less investigated than organizational and job resources (Contreras et al. 2020; Zito et al. 2018). Theoretically, this research contributes to the JD-R theory by conceptualizing resilience as a personal resource; furthermore, instead of relating resilience to burnout as an unidimensional phenomena (Duarte et al. 2020), this research examines the influence of resilience on emotional exhaustion, depersonalization and personal accomplishment, as defined originally by Maslach and Jackson (1981). In practical terms, the main contribution of this research paper is related to the development of resilience as a professional skill. Since resilience can be taught and learned (Contreras et al. 2020), understanding resilience as a professional skill opens the possibility for strategies aiming to develop resilience skills.
The following sections develop the basic theoretical background, data and methodological information for the empirical study, and the results are presented and discussed. Finally, in the last section, the main conclusions are summarized highlighting the theoretical and practical implications followed by limitations and suggestions for future research.
2. Theoretical Background
The Job-Demands Resource (JD-R) theory (Bakker and Demerouti 2007) postulates that the factors associated with job stress may be classified in two main categories: job demands and resources. Job demands refers to the characteristics of the job-either physical, psychological, social or organizational-requiring persistent effort from the worker. This effort may be physical, cognitive or emotional and thus come with a physiological and/or psychological cost. The resources, on the other hand, are all the organizational, physical, social and psychological aspects that may help the worker cope with job demands and/or enable the worker to achieve their work goals (Bakker and Demerouti 2017). Resources may be classified into two categories: job and personal resources. Job resources are related with the organizational setting, either closely related with the job or work organization (such as autonomy, feedback, or meaningful work and role clarity) or with the organization as a whole (such as job security, career opportunities or rewards) (Bakker and Demerouti 2007). Personal resources are related to the characteristics and skills of the individual, allowing a sense of control and impact on the surrounding environment. Personal resources may include aspects such as self-efficacy, optimism and organizational-based self-esteem (Xanthopoulou et al. 2007).
Although job demands are not inherently negative, according to the health impairment process they can function as job stressors, especially when the worker faces high demands with reduced resources. Bakker et al. (2005), in fundamental work for the affirmation of the JD-R theory found that, while job demands may function as burnout stressors, several job resources could work as buffers, by reducing quite substantially the negative effects of job demands. They found autonomy, social support, quality of relationship with the supervisor and performance feedback to be among those job resources.
Since then, research on burnout based on the JD-R theory has grown remarkably. Following the findings and assumptions of Bakker et al. (2005), recent research has found that job resources such as job control, social support (either from supervisors and/or colleagues), job autonomy and influence over work contribute to the reduction of the effect of job demands (e.g., Zito et al. 2018).
Personal resources can be defined as the “beliefs people hold regarding how much control they have over their environment” (Bakker and Demerouti 2017, p. 275). In the context of the JD-R theory, personal resources can be understood as the personal aspects that an individual can mobilize to cope with job demands, reducing the chances of job strain, such as burnout (Bakker and De Vries 2021). Similarly to job resources, personal resources are expected to function as a buffer between high job demands and undesirable health consequences (Bakker and Demerouti 2017).
2.1. Burnout
Schaufeli et al. (2009) best described burnout as putting out a fire or putting out a candle. The fire cannot continue to burn brightly unless there are sufficient means to maintain combustion. Like candles, workers who suffer from burnout lose their ability to provide intense contributions that have an impact. In short, the metaphor describes the exhaustion of the workers’ ability to maintain intense involvement, and this is reflected significantly at work. The World Health Organization classifies burnout as an “occupational phenomenon”, described as a syndrome “resulting from chronic workplace stress that has not been successfully managed” (World Health Organization 2020). As such, burnout is a condition that derives from the professional context, but with the potential of affecting other areas of life.
The concept of burnout was defined by Maslach and Jackson (1981) as a syndrome of emotional exhaustion, depersonalization and reduction of personal accomplishment, caused by the prolongation of situations of high emotional demands in the workplace, which can occur in professionals in the area of human services. The authors also report that burnout can be specified as a psychological condition of exhaustion, cynicism and inefficiency in the workplace.
Burnout has a multidimensional configuration and is therefore constituted by three facets: emotional exhaustion, depersonalization and personal accomplishment. Emotional exhaustion occurs when the person perceives that he does not have enough resources to give to others. Emotional exhaustion translates into great tiredness at work, accompanied by a feeling of emptiness and difficulty in dealing with the emotions of others. Depersonalization can be characterized by a more distant, and cold attitude in the provision of care to third parties. The lack of personal accomplishment is a feeling of professional failure or not being capable of coping with work demands (Bakker and Demerouti 2007).
Some recent studies examining burnout in HCW in contact with COVID-19 patients present mixed results. Although resilience is related with burnout, its relationship with different dimensions of burnout is not consensual. For example, research conducted in Italy with general practitioners found that resilience only predicted personal accomplishment (Di Monte et al. 2020) while research conducted in India with frontline nurses working in emergency departments found that resilience was negatively related with emotional exhaustion and reduced personal accomplishment (Jose et al. 2020). Another study conducted in Portugal with the aim of presenting a general characterization of the Portuguese situation regarding burnout among HCW, and using a sample of several healthcare professions, found that resilience is related with all the three dimensions of burnout (Duarte et al. 2020).
2.2. Resilience as a Personal Resource
In the JD-R theory, the conceptualization of personal resource has mainly derived from the work of Hobfoll (2002) specifically with regards to the role of personal resources for health and wellbeing. Personal resources can be defined as the set of psychological and cognitive characteristics of the self-associated to resilience and an individuals’ perception of their ability to control and impact their environment, especially when facing challenging circumstances (Hobfoll 2002).
While most of the research drawn from the JD-R theory has focused on organizational and social resources, personal resources have received less attention (Britt et al. 2021; Schaufeli and Taris 2014). Notwithstanding, the work of Xanthopoulou et al. (2007) made an important contribution by extending the scope of resources in the JD-R model to include personal resources. Drawing from the JD-R theory and the conservation of resources (COR) theory (Hobfoll 2002), they hypothesized that personal resource self-efficacy, optimism and organizational-based self-esteem moderate and mediate the relation between job demands and exhaustion and work engagement. Since then, research has shown that several personal resources play a role in explaining burnout, such as mindfulness (Janssen et al. 2020), psychological capital (Grover et al. 2018), self-esteem and optimism (Huang et al. 2016). Recently, and in the context of the healthcare sector, Contreras et al. (2020), in a study with Colombian nursing staff, found that personal resources were negatively related to burnout, concluding that personal resources could function as an important protective factor against burnout.
Although the aforementioned definition of personal resources makes an explicit reference to resilience, as far as the authors are aware, this concept has not been considered as a personal resource in the context of JD-R theory. Resilience can be defined as a process of adaptation in the face of adversity, trauma, tragedy, threat or significant sources of stress (Campbell-Sills and Stein 2007). Not having mental health problems at all, or only temporarily, after temporary or chronic situations of intense stress is considered evidence of resilience (Kalisch et al. 2015). Since the definition of resilience assumes an exposure to substantial risk, the level of resilience can only be observed when the individual is exposed to acute stress (Earvolino-Ramirez 2007).
Although the JD-R model has not considered resilience as a personal resource, the relation of resilience with burnout has been researched in the healthcare sector. The results show that resilience functions as an inhibitor of burnout symptoms (Arrogante and Aparício-Zaldivar 2017). Findings also confirm resilience as a characteristic capable of reducing general burnout levels when focusing on special care units, such as in critical care (Arrogante and Aparício-Zaldivar 2017), neurosciences critical care (Purvis and Saylor 2019), or palliative care (Wang et al. 2020). Research focusing on nurses (Arrogante and Aparício-Zaldivar 2017) and doctors (Buck et al. 2019; Wang et al. 2020) also confirm the same type of relation between resilience and burnout.
The exposure to high levels of pressure, lack of resources and highly demanding working conditions are the background and justification for studying burnout during pandemics (De Brier et al. 2020). Most of the research on burnout during pandemics focuses on identifying the factors that might predict (and enhance) burnout (e.g., Kim et al. 2021). A few studies on resilience and burnout during pandemic periods, specially COVID-19, corroborates the relevance of resilience for reducing burnout (Duarte et al. 2020), either in nurses (Jose et al. 2020) or in doctors (Di Monte et al. 2020).
Some studies consider the multi-dimensional characteristic of burnout when looking at the influence of resilience on the three dimensions of burnout as conceptualized by Maslach and Jackson (1981), but the results are not consensual. While most studies (Arrogante and Aparício-Zaldivar 2017; Duarte et al. 2020) confirm the impact of resilience on depersonalization, emotional exhaustion and low personal accomplishment, a few studies find a significant relation with only some of the three dimensions of burnout (Buck et al. 2019; Jose et al. 2020; Di Monte et al. 2020).
The reduced attention given to personal resources in the context of the JD-R model (Britt et al. 2021; Schaufeli and Taris 2014), and the lack of studies trying to understand the role of resilience as a personal resource (although resilience is embedded in the definition of personal resources), justify the importance of this research. Additionally, and despite the lack of consensus, the literature also reveals a greater tendency to support the influence of resilience on the three dimensions of burnout: depersonalization, emotional exhaustion and low personal accomplishment. As such, the main goal of this research is to understand the influence of mental resilience on the three main dimensions of burnout, as defined by Maslach and Jackson (1981), of HCW during the COVID-19 pandemic.
Since mental resilience facilitates the process of dealing with situations of intense stress (Campbell-Sills and Stein 2007) it may contribute to reduce symptoms of burnout, such as feelings of tiredness, the incapacity of dealing with the feelings of others and being distant and cold in one’s relation with others. On the other hand, mental resilience may help strengthening feelings of professional accomplishment and coping with work demands or, in other words, resilience may help suppress the lack of personal accomplishment (Bakker and Demerouti 2007).
According to some literature, resilience and burnout can differ depending on some sociodemographic characteristics of individuals (Buck et al. 2019; Duarte et al. 2020; Purvis and Saylor 2019; Wang et al. 2020) although this assumption is not consensual (Arrogante and Aparício-Zaldivar 2017). Regarding age, the literature is not consensual, with some studies (e.g., Buck et al. 2019) reporting younger individuals with more resilience, while others (e.g., Wang et al. 2020) reporting the opposite. Although the literature is scarce about the role of gender in the relation between resilience and burnout, a few studies report gender as being associated with resilience (e.g., Duarte et al. 2020), with females showing higher levels of resilience (Jose et al. 2020). Finally, as far as the authors are aware, the role of occupation is absent in studies relating resilience and burnout. This may be explained by methodological options, since the most common approach is to focus on specific professional groups.
Thus, the following hypothesis were formulated:
Hypothesis 1 (H1).
The higher the resilience levels displayed by HCW, the higher is personal accomplishment (PA).
Hypothesis 2 (H2).
The higher the resilience levels displayed by HCW, the lower the risk of emotional exhaustion (EE).
Hypothesis 3 (H3).
The higher the resilience levels displayed by HCW, the lower the risk of depersonalization (DP).
Hypothesis 4 (H4).
Sociodemographic characteristics (such as gender, age, and occupation) are associated with resilience.
3. Method
Based on the main goal and the hypothesis formulated, this study follows a quantitative approach. This type of methodology has the advantages of allowing, through the collection of data, the validation of theories and relationships between variables, generalizing the results, and it is always possible to replicate with different samples (Nikam et al. 2019).
3.1. Participants
This study uses a sample of 196 responses collected through a questionnaire carried out online to Portuguese healthcare professionals (doctors, nurses and health assistants), between November 2020 and January 2021, during the second wave of the COVID-19 pandemic in Portugal. This was one of the most difficult periods during the pandemic for healthcare services and workers, with an average of 16,432 cases each day, and an average of 904 patients in Intensive Care Units (General Health Directorate 2021). As such, the job demands usually felt by HCW during COVID-19 pandemics were more evident and challenging as a consequence of the greater pressure on healthcare services in this period.
3.2. Sample Description
The sample is made of 196 healthcare workers, based on a convenience and snowball sampling procedure. The questionnaire was made available online. An invitation email to participate in this study and with the link to access the questionnaire was sent to some HCW. They were also invited to forward the email to other colleagues.
3.3. Measures
Burnout was measured using the Maslach Burnout Inventory–Human Services Survey (MBI-HSS) (Pereira et al. 2021; Maslach and Jackson 1981). The instrument has 22 self-completion items, divided by three dimensions: emotional exhaustion, measured with nine items; depersonalization, measured by five items; and personal fulfillment, measured by eight items. All the items are assessed on a seven-point Likert scale, ranging from “never” to “every day”.
The burnout syndrome consists of a continuous variable, whose assumed values can be low, medium or high according to the feelings experienced. High values for emotional exhaustion and depersonalization and low values for personal achievement the burnout level is high (Maslach and Jackson 1981).
Individual mental resilience was measured using the short version of the Connor-Davidson Resilience Scale (CD-RISC-10) (Campbell-Sills and Stein 2007). Although the original CD-RISC scale is longer used, with 25 items, some studies revealed some instability in the factorial structure (Campbell-Sills and Stein 2007). This led to the recognition of a shortened version of 10 items, the CD-RISC-10.
3.4. Statistical Analysis
In order to assess the impact of resilience in the three dimensions of burnout, a model was estimated by Partial Least Squares (PLS) in the Smart PLS 3.0 software. PLS is a variance-based structural model used to estimate complex interrelationships between latent variables (constructs) and observed variables and, in recent years, it has been increasingly applied in social science studies, namely in organizational behavior and human resources management (Ringle et al. 2019; Hair et al. 2019).
The use of this model has the main advantages of allowing researchers to estimate complex models with many constructs (latent variables), indicator variables and structural paths without imposing the assumption of distributive data (in the case of studies in social sciences, almost always the observations of the samples are not normal). It is also a suited model to estimate small samples whose nature of the observations of the sample justifies (Hair et al. 2019).
In the estimated model, seven latent variables were created corresponding to the sociodemographic variables of age, profession and gender; the three dimensions of burnout and resilience. The initial number of indicators collected in the questionnaire associated with each latent variable was 35 of which 22 were indicators of burnout, 10 of resilience and 3 were sociodemographic variables.
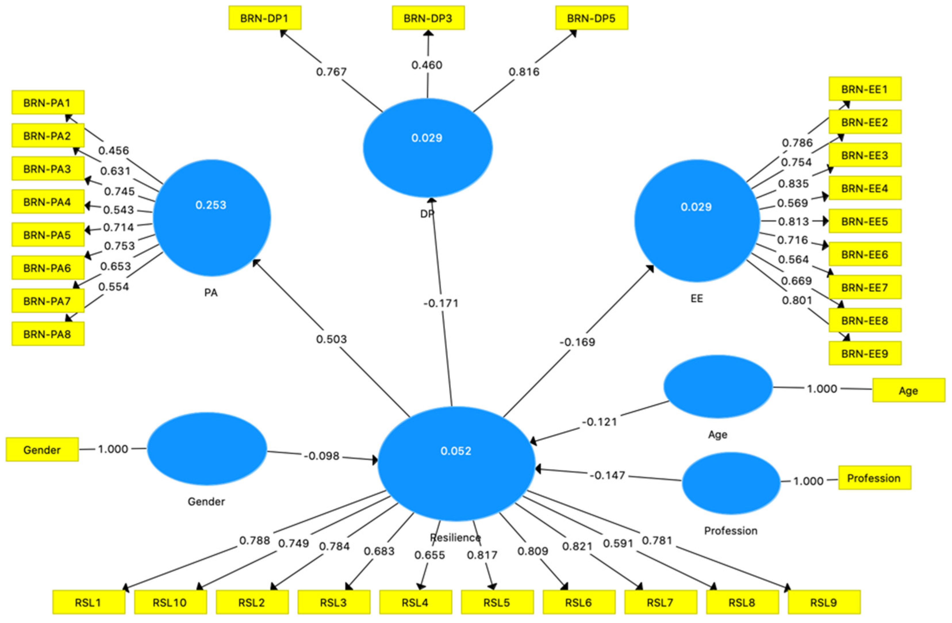
The relation between path coefficients and latent variables was calculated in order to identify the statistically significant relationships. Based on the results, the relations between RSL > DP2 and RSL > DP4 were not significant. Therefore, as suggested by Andries et al. (2017), the items mentioned were removed from the sample to calibrate the model using the Global-Minimum Error Uninformative-Variable-Elimination for method PLS. The final number of indicators of the latent variables used to estimate the model is 33 (Figure 1).
Figure 1.
PLS-SEM Path Model. Note: DP: Depersonalization; EE: Emotional Exhaustion; PA: Personal Accomplishment.
Considering the 33 indicators for seven latent variables and the sample consisting of 196 observations, the estimation by this method is adequate according to criteria identified by Shepherd et al. (2011). Reliability and validity measures must be used to validate the estimated model. This procedure implies an analysis of the reliability of each latent variable at the indicator level and the convergent and discriminant validity. The validation of the model is described in Table 1, which contains the indicators of reliability, average variance extracted (AVE) of each indicator used and the measure of discriminant validity (Fornell-Larcker). The outer loadings (structural paths between indicators and latent variables) are shown in Figure 1.
Table 1.
Results of the model’s reliability, validity and discriminant measures.
The reliability coefficients for each of the three dimensions of burnout are: depersonalization (DP)–0.73; Emotional Exhaustion (EE)–0.91 and Personal Accomplishment (PA) –0.84. Resilience has a reliability coefficient of 0.93. Regarding the sociodemographic latent variables (age, gender and profession), all have reliability coefficients of 1.00. According to the criteria of Hair et al. (2019) which states that reliability coefficients must be greater than 0.70, the values obtained in this model for reliability coefficients of latent variables are higher than the reference value and, therefore, reliability coefficients are “satisfactory to good”.
Latent variables referring to the three dimensions of burnout, resilience and sociodemographic variables show high indicator loads (greater than 0.55, except BRN-DP3 and BRN-PA1 with 0.46) and an acceptable validity and convergence measured by Cronbach’s Alpha (all results of this indicator are greater than 0.70) and Average Variance Extracted–AVE (all latent variables have an AVE above the value reference for this indicator which is 0.50, except depersonalization which is 0.49, although very close).
As a measure of Discriminant Validity, the Fornell-Larcker criterion was also used to analyze the cross-loadings that are indicators of the discriminant validity of latent variables. As shown in Table 1, each AVE of the latent variables (elements in the main diagonal that are in bold) are superior to all the square correlations of the latent variables (elements outside diagonal), thus establishing the discriminant validity of each of the four latent variables.
4. Results
In terms of the sociodemographic characterization of the sample (Table 2), 77% of respondents are women and 73.3% of respondents under 40 years old (31.7% under 30 years old and 31.6% between 31 and 40 years). Most respondents have children (53.1%). In terms of occupation, 73% are nurses, 24.5% are doctors and 2.6% are healthcare assistants. Participants’ work experience is diversified ranging from less than 5 years (31.1%) to 6–10 years (13.3%). Regarding the reported weekly working hours in the last six months, respondents worked an average of 47.6 h.
Table 2.
Descriptive statistics of the sample’s sociodemographic variables.
In this study, emotional exhaustion, depersonalization, and personal accomplishment present average values of 28.44, 11.11 and 30.32, respectively. Table 3 shows the results of the sample categorization for the three dimensions of burnout in low, moderate and high. The HCW surveyed mostly have moderate levels of depersonalization (50%), high levels of emotional exhaustion (58.2%) and high levels of Reduced Personal Accomplishment (54.6%).
Table 3.
Classification of health professionals by the dimensions of burnout.
Once the model was validated, Figure 1 show the PLS logarithm application. This model containing the 33 collected indicators (represented in the rectangles) and the seven latent variables created (represented in the circles).
To assess the predictive precision of the model, the R Square (R2) values of the endogenous (dependent) latent variables are analyzed. Ritchey (2008) suggests that, in social sciences, the reference values for R2 from 0.04 to 0.16 are considered moderately weak and from 0.20 to 0.49 are considered moderately strong. According to this criterion, the PLS algorithm calculated R2 moderately strong for the endogenous latent variable personal accomplishment (PA) of 0.253; R2 moderately weak for latent variable Resilience (R2 = 0.052) and R2 Weak for latent variables emotional exhaustion and depersonalization (R2 = 0.029).
Then, a bootstrap analysis was performed to assess the statistical significance of the structural model. Table 4 shows the results of the significance testing results of the structural model standardized path coefficients. It can be concluded that the latent variables profession, depersonalization (DP), personal accomplishment (PA) and profession are significant for ρ < 0.05; the latent variables age and emotional exhaustion (EE) are significant for ρ < 0.1 and the latent variable gender is not significant.
Table 4.
Significance Testing Results of the Structural Model Standardized Path Coefficients.
Hypotheses 1–3 were confirmed. Hypothesis 4, stating the association of demographics with resilience, was partially confirmed, since profession and age are related with resilience.
5. Discussion
The aim of this study was to examine the influence of resilience on burnout of HCW in the context of the COVID-19 pandemic. The JD-R theory provided the theoretical framework, considering resilience as a personal resource that workers can mobilize to face extreme job demands, reducing the job strain. Burnout was conceptualized as a harmful psychological state, based on emotional exhaustion, depersonalization and loss of personal accomplishment (Maslach and Jackson 1981).
Data was collected among HCW during the second wave of COVID-19 pandemic in Portugal, when the National Healthcare Service was under the greatest pressure. This context allowed to capture the high pressure to which health professionals were subjected, making it possible to examine HCW reactions and individual coping mechanisms, specially focused on resilience.
The findings support the hypotheses formulated. Resilience presents a negative impact on depersonalization and emotional exhaustion, and a positive impact on personal accomplishment, meaning that a 1% increase in resilience is associated with a 1.7% reduction in emotional exhaustion and depersonalization, and a 5% increase in personal accomplishment. The magnitude of the observed associations are in line with similar previous studies (Buck et al. 2019; Di Monte et al. 2020; Jose et al. 2020) showing that the association between resilience and depersonalization and emotional exhaustion tends to be negative and moderate to weak, and the association between resilience and personal accomplishment tends to be positively moderate.
Higher levels of emotional exhaustion and depersonalization, combined with low levels of personal accomplishment are considered indicators of burnout (Maslach and Jackson 1981). Since resilience has an inverse relation with emotional exhaustion and depersonalization, and a positive relation with personal accomplishment, it can be considered that resilience functions as an inhibitor of burnout, especially in high pressure situations.
Thees findings are aligned with previous studies that examine the role of personal resources, framed by the JD-R theory. Several studies carried out in the healthcare sector demonstrate that personal resources have an important role to play in preventing burnout (e.g., Contreras et al. 2020). However, the findings of this study are also supported by previous studies about burnout and resilience on the healthcare sector (Arrogante and Aparício-Zaldivar 2017; Wang et al. 2020). Some studies conducted in high-intensity settings, which can be compared to the COVID-19 pandemic situation in terms of pressure, strain, physical and psychological consequences, show a strong relation between resilience and burnout (Purvis and Saylor 2019), where the latter tends to reduce the impact of negative consequences of the former (Arrogante and Aparício-Zaldivar 2017; Wang et al. 2020).
Finally, the findings also point out the relevance of age and occupation as antecedents of resilience. Regarding age, this study found that the older the HCW are, the less resilience they tend to display, which is supported by Buck et al. (2019), but is contrary to the study of Purvis and Saylor (2019) and Wang et al. (2020). The finding of the present study may be explained by the context of job and personal demands. These two studies were conducted with staff from neurosciences critical care and palliative care, respectively. Although these two contexts may be extremely demanding, they do not present the same personal demands as the ones posed by a pandemic situation. As Britt et al. (2021) refer, the COVID-19 pandemic situation implies unique personal demands, such as potentially infecting one’s family members and friends or contemplating issues such as how long the pandemic will last, which may be more harmful for older HCW.
In terms of occupation, and according to the findings of this study, doctors tend to be more resilient than nurses. Previous studies that focused on the difference between professional contexts found some differences between groups. For example, Duarte et al. (2020) found a difference between frontline and non-frontline working positions. Thus, the differences found between doctors and nurses may be explained by the context and nature of work. Nurses’ work implies a more close relation with patients’ problems and anxieties, which may weaken nurses’ resilience.
6. Practice Implications
The psychological impact of a pandemic on the general population, and specifically on HCW, can be paramount. The COVID-19 pandemic is no exception and the levels of several psychological problems, such as anxiety, depression, stress, post-traumatic-stress, insomnia, psychological distress and burnout, are reasons for concern (Batra et al. 2020). But while HCW mental health may be at risk, there are ways to cope and alleviate the effects of the demands posed by the pandemic. This study aimed to demonstrate the importance of resilience as an important personal resource for HCW cope with burnout in an extremely stressful scenario.
The results show that resilience can function as an inhibitor of all the dimensions of burnout-emotional exhaustion, depersonalization and low personal accomplishment. The main empirical contribution of this research paper is related with the role of personal resources as an inhibitor of negative consequences of job strain, such as burnout. In other words, resilience can function as a promoter of wellbeing. As a personal resource, resilience can be taught and learned, opening the possibilities for strategies aiming to develop resilience skills.
Finally, the context of the COVID-19 pandemic offers a relevant background for the study of resilience and burnout, which is a relevant theoretical and empirical aspect of this research. Although the research on burnout during the COVID-19 pandemics is growing at a noticeable pace (Orrù et al. 2021), the study of job resources (either organizational or personal) is still scarce. While there are several studies on the topic in previous pandemic situations (Busch et al. 2021), the COVID-19 pandemic is proving to be quite different from previous pandemics, not only in terms of dimension, but also in terms of the potential psychological, social and economic consequences (McBride et al. 2021). As such, this research also adds new knowledge to the topic of fighting (not only understanding) burnoutdeeply stressful situations.
This research work does not go without some limitations. The first one is related to the focus on personal resources. Although it was a deliberate and justified option, it is known that resources may interact in the JD-R theory (Bakker and Demerouti 2017), and this interaction may have some impact on the possible consequences. As such, it would be recommended to examine several types of resources and the potential interaction between them. Another limitation is related with the focus on resilience. This personal resource is, by definition, a psychological characteristic (or skill) (Campbell-Sills and Stein 2007), but there are other types of personal resources that could be considered. As such, future studies wanting to focus on personal resources should examine a combination of different types of personal resources besides resilience. Finally, this research was conducted in Portugal during the second wave of the COVID-19 pandemic. Any generalization should be taken carefully, due to the temporal and geographical context.
Author Contributions
Conceptualization, P.F.; methodology, S.G.; software, S.G.; validation, P.F. and S.G.; formal analysis, S.G.; investigation, P.F. and S.G.; data curation, S.G.; writing—original draft preparation, P.F. and S.G.; writing— review and editing, P.F. and S.G.; visualization, P.F. and S.G.; supervision, P.F. and S.G.; funding acquisition, P.F. and S.G. All authors have read and agreed to the published version of the manuscript.
Funding
This research received no external funding.
Institutional Review Board Statement
The study was conducted according to the guidelines of the Declaration of Helsinki, and approved by the Institutional Review Board.
Informed Consent Statement
Informed consent was obtained from all subjects involved in the study.
Data Availability Statement
Data reported in this study can be obtained by contacting the corresponding author.
Acknowledgments
The authors would like to thank to all the healthcare workers that participated in study.
Conflicts of Interest
The authors declare no conflict of interest.
References
- Andries, Jan, Yvan Heyden, and Lutgarde Buydens. 2017. Improved variable reduction in partial least squares modelling by Global-Minimum Error Uninformative-Variable Elimination. Analytica Chimica Acta 982: 37–47. [Google Scholar] [CrossRef] [PubMed]
- Arrogante, Oscar, and Eva Aparício-Zaldivar. 2017. Burnout and health among critical care professionals: The mediational role of resilience. Intensive and Critical Care Nursing 42: 110–15. [Google Scholar] [CrossRef] [PubMed]
- Bakker, Arnold, and Juriena De Vries. 2021. Job Demands–Resources theory and self-regulation: New explanations and remedies for job burnout. Anxiety, Stress and Coping 34: 1–21. [Google Scholar] [CrossRef] [PubMed]
- Bakker, Arnold, and Evangelia Demerouti. 2007. The Job Demands-Resources model: State of the art. Journal of Managerial Psychology 22: 309–28. [Google Scholar] [CrossRef] [Green Version]
- Bakker, Arnold, and Evangelia Demerouti. 2017. Job demands-resources theory: Taking stock and looking forward. Journal of Occupational Health Psychology 22: 273–85. [Google Scholar] [CrossRef] [PubMed]
- Bakker, Arnold, Evangelia Demerouti, and Martin Euwema. 2005. Job Resources Buffer the Impact of Job Demands on Burnout. Journal of Occupational Health Psychology 10: 170–80. [Google Scholar] [CrossRef] [PubMed] [Green Version]
- Batra, Kavita, Tejinder Pal Singh, Manoj Sharma, Ravi Batra, and Nena Schvaneveldt. 2020. Investigating the Psychological Impact of COVID-19 among Healthcare Workers: A Meta-Analysis. International Journal of Environmental Research and Public Health 17: 9096. [Google Scholar] [CrossRef] [PubMed]
- Britt, Thomas W., Marisa L. Shuffler, Riley Pegram, Phoebe Xoxakos, Patrick Rosopa, Emily Hirsh, and William Jackson. 2021. Job demands and resources among healthcare professionals during virus pandemics: A review and examination of fluctuations in mental health strain during COVID-19. Applied Psychology 70: 120–49. [Google Scholar] [CrossRef]
- Buck, Katherine, Meridith Williamson, Stacy Ogbeide, and Bethany Norberg. 2019. Family physician burnout and resilience: A cross-sectional analysis. Family Medicine 51: 657–63. [Google Scholar] [CrossRef] [Green Version]
- Busch, Isolde M., Francesca Moretti, Mariangela Mazzi, Albert W. Wu, and Michela Rimondini. 2021. What We Have Learned from Two Decades of Epidemics and Pandemics: A Systematic Review and Meta-Analysis of the Psychological Burden of Frontline Healthcare Workers. Psychotherapy and Psychosomatics 90: 1–13. [Google Scholar] [CrossRef]
- Campbell-Sills, Laura, and Murray B. Stein. 2007. Psychometric analysis and refinement of the conor–davidson resilience scale (CD-RISC): Validation of a 10-item measure of resilience. Journal of Traumatic Stress. Official Publication of The International Society for Traumatic Stress Studies 20: 1019–28. [Google Scholar] [CrossRef] [PubMed]
- Contreras, Francoise, Juan C. Espinosa, and Gustavo A. Esguerra. 2020. Could Personal Resources Influence Work Engagement and Burnout? A Study in a Group of Nursing Staff. SAGE Open 10: 2158244019900563. [Google Scholar] [CrossRef] [Green Version]
- De Brier, Niels, Stijn Stroobants, Philippe Vandekerckhove, and Emmy De Buck. 2020. Factors affecting mental health of health care workers during coronavirus disease outbreaks (SARS, MERS and COVID-19): A rapid systematic review. PLoS ONE 15: e0244052. [Google Scholar] [CrossRef] [PubMed]
- Di Monte, Cinzia, Silvia Monaco, Rachele Mariani, and Michela Di Trani. 2020. From Resilience to Burnout: Psychological features of Italian General Practitioners during COVID-19 emergency. Frontiers in Psychology 11: 2476. [Google Scholar] [CrossRef]
- Duarte, Ivone, Andreia Teixeira, Luísa Castro, Sílvia Marina, Carla Ribeiro, Cristina Jácome, Vera Martins, Inês Ribeiro-Vaz, Hugo Celso Pinheiro, Andreia Rodrigues Silva, and et al. 2020. Burnout among Portuguese healthcare workers during the COVID-19 pandemic. BMC Public Health 20: 1885. [Google Scholar] [CrossRef] [PubMed]
- Earvolino-Ramirez, Marie. 2007. Resilience: A concept analysis. Nursing Forum 42: 73–82. [Google Scholar] [CrossRef]
- General Health Directorate. 2021. Estado Epidemiológico COVID19 Portugal (Epidemiological Status COVID19 Portugal. Available online: https://covid19estamoson.gov.pt/estado-epidemiologico-covid19-portugal/ (accessed on 1 April 2021).
- Grover, Steven L., Stephen T. T. Teo, David Pick, Maree Roche, and Cameron J. Newton. 2018. Psychological capital as a personal resource in the JD-R model. Personnel Review 47: 968–84. [Google Scholar] [CrossRef]
- Hair, Joseph F., Jeffrey J. Risher, Marko Sarstedt, and Christian M. Ringle. 2019. When to use and how to report the results of PLS-SEM. European Business Review 31: 2–24. [Google Scholar] [CrossRef]
- Hobfoll, Stevan E. 2002. Social and psychological resources and adaptation. Review of General Psychology 6: 307–24. [Google Scholar] [CrossRef]
- Huang, Jie, Yansong Wang, and Xuqun You. 2016. The Job Demands-Resources Model and Job Burnout: The Mediating Role of Personal Resources. Current Psychology 35: 562–69. [Google Scholar] [CrossRef]
- Janssen, Elias, Isabeau Van Strydonck, Anouk Decuypere, Adelien Decramer, and Mieke Audenaert. 2020. How to foster nurses’ well-being and performance in the face of work pressure? The role of mindfulness as personal resource. Journal of Advanced Nursing 76: 3495–505. [Google Scholar] [CrossRef]
- Jose, Sinu, Manju Dhandapani, and Maneesha C. Cyriac. 2020. Burnout and Resilience among Frontline Nurses during COVID-19 Pandemic: A Cross-sectional Study in the Emergency Department of a Tertiary Care Center, North India. Indian Journal of Critical Care Medicine 24: 1081–88. [Google Scholar] [CrossRef] [PubMed]
- Kalisch, Raffael, Marianne B. Müller, and Oliver Tüscher. 2015. A conceptual framework for the neurobiological study of resilience. Behavioral and Brain Sciences 38: e92. [Google Scholar] [CrossRef]
- Kim, Son Chae, Carlota Quiban, Christine Sloan, and Anna Montejano. 2021. Predictors of poor mental health among nurses during COVID-19 pandemic. Nursing Open 8: 900–7. [Google Scholar] [CrossRef] [PubMed]
- Maslach, Christina, and Susan E. Jackson. 1981. The measurement of experienced burnout. Journal of Organizational Behavior 2: 99–113. [Google Scholar] [CrossRef]
- McBride, Orla, Jamie Murphy, Mark Shevlin, Jilly Gibson-Mille, Todd K Hartman, Philip Hyland, Liat Levita, Liam Mason, Anton P. Martinez, Ryan McKay, and et al. 2021. Monitoring the psychological, social, and economic impact of the COVID-19 pandemic in the population: Context, design and conduct of the longitudinal COVID-19 psychological research consortium (C19PRC) study. International Journal of Methods in Psychiatric Research 30: e1861. [Google Scholar] [CrossRef]
- Nikam, Vinayak, Jhajhria Abimanyu, and Pal Suresh. 2019. Quantitative Methods for Social Sciences. New Delhi: NIAP, ISBN 978-81-940080-2-6. [Google Scholar]
- Orrù, Graziella, Francesca Marzetti, Ciro Conversano, Guido Vagheggini, Mario Miccoli, Rebecca Ciacchini, Eugenia Panait, and Angelo Gemignani. 2021. Secondary Traumatic Stress and Burnout in Healthcare Workers during COVID-19 Outbreak. International Journal of Environmental Research and Public Health 18: 337. [Google Scholar] [CrossRef]
- Pereira, Sandra de Sousa, Joana Fornés-Vives, Sara Guadalupe Unda-Rojas, Gerson Alves Pereira-Junior, Mario Francisco Juruena, and Lucilene Cardoso. 2021. Confirmatory factorial analysis of the Maslach Burnout Inventory–Human Services Survey in health professionals in emergency services. Revista Latino-Americana de Enfermagem 29: e3386. [Google Scholar] [CrossRef]
- Purvis, Taylor E., and Deanna Saylor. 2019. Burnout and Resilience among Neurosciences Critical Care Unit Staff. Neurocritical Care 31: 406–10. [Google Scholar] [CrossRef]
- Ringle, Christian M., Marko Sarstedt, Rebecca Mitchell, and Siegfried P. Gudergan. 2019. Partial least squares structural equation modeling in HRM research. The International Journal of Human Resource Management 31: 1617–43. [Google Scholar] [CrossRef]
- Ritchey, Ferris. 2008. The Statistical Imagination: Elementary Statistics for the Social Sciences, 2nd ed. New York: McGraw-Hill. [Google Scholar]
- Schaufeli, Wilmar B., and Tonn W. Taris. 2014. A critical review of the job demands-resources model: Implications for improving work and health. In Bridging Occupational, Organizational and Public Health: A Transdisciplinary Approach. Edited by Georg F. Bauer and Oliver Hämmig. Berlin: Springer Science + Business Media, pp. 43–68. [Google Scholar] [CrossRef]
- Schaufeli, Wilmar B., Michael P. Leiter, and Christina Maslach. 2009. Burnout: 35 years of research and practice. Career Development International 14: 204–220. [Google Scholar] [CrossRef] [Green Version]
- Seo, Yae Eun, Hyun Chung Kim, So Young Yoo, Kang Uk Lee, Hae Woo Lee, and So Hee Lee. 2020. Factors Associated with Burnout among Healthcare Workers during an Outbreak of MERS. Psychiatry Investigation 17: 674–80. [Google Scholar] [CrossRef]
- Shepherd, C. David, Armen Tashchian, and Rick E. Ridnour. 2011. An Investigation of the Job Burnout Syndrome in Personal Selling. Journal of Personal Selling and Sales Management 31: 397–409. [Google Scholar] [CrossRef]
- Wang, Cindy, Pamela Grassau, Peter G. Lawlor, Colleen Webber, Shirley H. Bush, Bruno Gagnon, Monisha Kabir, and Edward G. Spilg. 2020. Burnout and resilience among Canadian palliative care physicians. BMC Palliative Care 19: 169. [Google Scholar] [CrossRef] [PubMed]
- World Health Organization. 2020. WHO Director-General’s Statement on IHR Emergency Committee on Novel Coronavirus (2019-nCoV). Available online: https://www.who.int/director-general/speeches/detail/who-director-general-s-statement-on-ihr-emergency-committee-on-novel-coronavirus-(2019-ncov) (accessed on 1 April 2021).
- Xanthopoulou, Despoina, Arnold B. Bakker, Evangelia Demerouti, and Wilmar B. Schaufeli. 2007. The role of personal resources in the job demands-resources model. International Journal of Stress Management 14: 121–41. [Google Scholar] [CrossRef] [Green Version]
- Yildirim, Murat, and Fatma Solmaz. 2020. COVID-19 burnout, COVID-19 stress and resilience: Initial psychometric properties of COVID-19 Burnout Scale. Death Studies, 1–9. [Google Scholar] [CrossRef]
- Zito, Margherita, Frederica Emanuel, Monica Molino, Claudio Giovanni Cortese, Chiara Ghislieri, and Lara Colombo. 2018. Turnover intentions in a call center: The role of emotional dissonance, job resources, and job satisfaction. PLoS ONE 13: e0192126. [Google Scholar] [CrossRef] [PubMed] [Green Version]
Publisher’s Note: MDPI stays neutral with regard to jurisdictional claims in published maps and institutional affiliations. |
© 2021 by the authors. Licensee MDPI, Basel, Switzerland. This article is an open access article distributed under the terms and conditions of the Creative Commons Attribution (CC BY) license (https://creativecommons.org/licenses/by/4.0/).
