Viral Metagenomic Data Analyses of Five New World Bat Species from Argentina: Identification of 35 Novel DNA Viruses
Abstract
1. Introduction
2. Materials and Methods
2.1. Study Area, Sample Collection, and Ethics Statement
2.2. Sample Processing and Viral DNA Enrichment
2.3. Next-Generation Sequencing and Metagenomic Data Analyses
2.4. Characterization and Classification of Novel Metagenome-Assembled Viral Genome Sequences
2.5. Diversity Analyses
2.6. Nucleotide Sequence Accession Numbers
3. Results
3.1. High-Throughput Sequencing Data Analyses
3.2. Comparative Analysis of Viral Diversity
3.3. Identification of Novel Bat-Associated Viruses
3.3.1. Genomoviridae
3.3.2. Circoviridae
3.3.3. Papillomaviridae
3.3.4. Anelloviridae
3.3.5. Smacoviridae
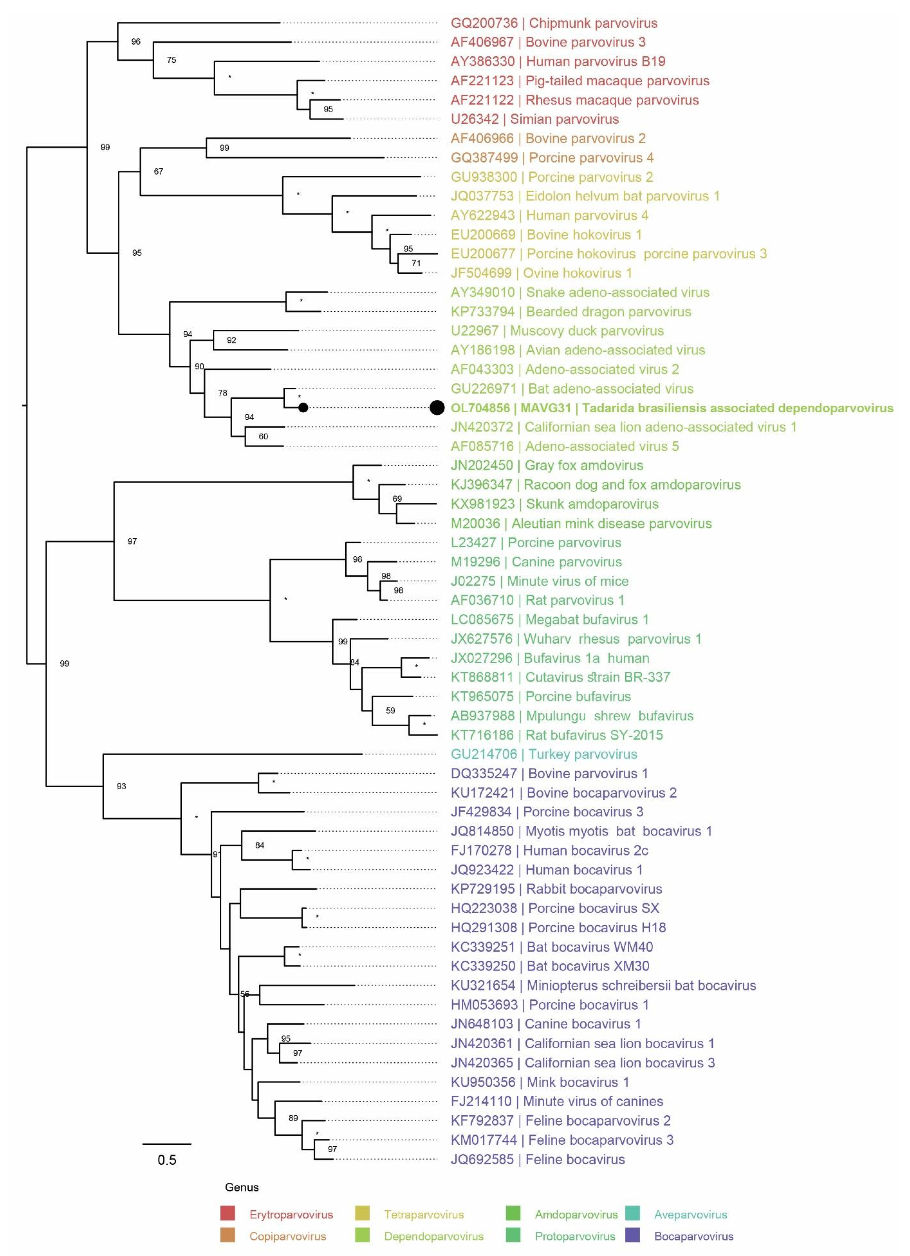
3.3.6. Parvoviridae
4. Discussion
5. Conclusions
Supplementary Materials
Author Contributions
Funding
Institutional Review Board Statement
Informed Consent Statement
Data Availability Statement
Acknowledgments
Conflicts of Interest
References
- Halpin, K.; Young, P.L.; Field, H.E.; Mackenzie, J.S. Isolation of Hendra virus from pteropid bats: A natural reservoir of Hendra virus. J. Gen. Virol. 2000, 81, 1927–1932. [Google Scholar] [CrossRef]
- Li, W.; Shi, Z.; Yu, M.; Ren, W.; Smith, C.; Epstein, J.H.; Wang, H.; Crameri, G.; Hu, Z.; Zhang, H.; et al. Bats Are Natural Reservoirs of SARS-Like Coronaviruses. Science 2005, 310, 676–679. [Google Scholar] [CrossRef]
- Leroy, E.M.; Kumulungui, B.; Pourrut, X.; Rouquet, P.; Hassanin, A.; Yaba, P.; Délicat, A.; Paweska, J.T.; Gonzalez, J.-P.; Swanepoel, R. Fruit bats as reservoirs of Ebola virus. Nature 2005, 438, 575–576. [Google Scholar] [CrossRef]
- Rahman, S.A.; Hassan, S.S.; Olival, K.J.; Mohamed, M.; Chang, L.Y.; Hassan, L.; Saad, N.M.; Shohaimi, S.A.; Mamat, Z.C.; Naim, M.S.; et al. Characterization of Nipah virus from naturally infected Pteropus vampyrus bats, Malaysia. Emerg. Infect. Dis. 2010, 16, 1990–1993. [Google Scholar] [CrossRef]
- Zhou, P.; Yang, X.-L.; Wang, X.-G.; Hu, B.; Zhang, L.; Zhang, W.; Si, H.-R.; Zhu, Y.; Li, B.; Huang, C.-L.; et al. A pneumonia outbreak associated with a new coronavirus of probable bat origin. Nature 2020, 579, 270–273. [Google Scholar] [CrossRef] [PubMed]
- Perlman, S.; Zhao, J. Human coronavirus EMC is not the same as severe acute respiratory syndrome coronavirus. mBio 2013, 4, e00002-13. [Google Scholar] [CrossRef]
- Chen, L.; Liu, B.; Yang, J.; Jin, Q. DBatVir: The database of bat-associated viruses. Database 2014, 2014, bau021. [Google Scholar] [CrossRef]
- Torres, C.; Lema, C.; Dohmen, F.G.; Beltran, F.; Novaro, L.; Russo, S.; Freire, M.C.; Velasco-Villa, A.; Mbayed, V.A.; Cisterna, D.M. Phylodynamics of vampire bat-transmitted rabies in Argentina. Mol. Ecol. 2014, 23, 2340–2352. [Google Scholar] [CrossRef] [PubMed]
- Piñero, C.; Dohmen, F.; Beltran, F.; Martinez, L.; Novaro, L.; Russo, S.; Palacios, G.; Cisterna, D.M. High diversity of rabies viruses associated with insectivorous bats in Argentina: Presence of several independent enzootics. PLoS Negl. Trop. Dis. 2012, 6, e1635. [Google Scholar] [CrossRef]
- Caraballo, D.A.; Lombardo, M.A.; Becker, P.; Sabio, M.S.; Lema, C.; Martínez, L.M.; Beltrán, F.J.; Li, Y.; Cisterna, D.M. Evaluation of Two Real-Time, TaqMan Reverse Transcription-PCR Assays for Detection of Rabies Virus in Circulating Variants from Argentina: Influence of Sequence Variation. Viruses 2020, 13, 23. [Google Scholar] [CrossRef]
- Bolatti, E.M.; Zorec, T.M.; Montani, M.E.; Hošnjak, L.; Chouhy, D.; Viarengo, G.; Casal, P.E.; Barquez, R.M.; Poljak, M.; Giri, A.A. A Preliminary Study of the Virome of the South American Free-Tailed Bats (Tadarida brasiliensis) and Identification of Two Novel Mammalian Viruses. Viruses 2020, 12, 422. [Google Scholar] [CrossRef]
- Jung, K.; Threlfall, C.G.; Jung, K.; Threlfall, C.G. Urbanisation and Its Effects on Bats—A Global Meta-Analysis. In Bats in the Anthropocene: Conservation of Bats in a Changing World; Voigt, C., Kingston, T., Eds.; Springer: Cham, Switzerland, 2016; pp. 13–33. [Google Scholar]
- Gervasi, S.S.; Burgan, S.C.; Hofmeister, E.; Unnasch, T.R.; Martin, L.B. Stress hormones predict a host superspreader phenotype in the West Nile virus system. Proceedings. Biol. Sci. 2017, 284, 20171090. [Google Scholar] [CrossRef]
- Roberts, K.E.; Hadfield, J.D.; Sharma, M.D.; Longdon, B. Changes in temperature alter the potential outcomes of virus host shifts. PLoS Pathog. 2018, 14, e1007185. [Google Scholar] [CrossRef]
- Simmonds, P.; Adams, M.J.; Benko, M.; Breitbart, M.; Brister, J.R.; Carstens, E.B.; Davison, A.J.; Delwart, E.; Gorbalenya, A.E.; Harrach, B.; et al. Consensus statement: Virus taxonomy in the age of metagenomics. Nat. Rev. Microbiol. 2017, 15, 161–168. [Google Scholar] [CrossRef]
- Kumar, A.; Murthy, S.; Kapoor, A. Evolution of selective-sequencing approaches for virus discovery and virome analysis. Virus Res. 2017, 239, 172–179. [Google Scholar] [CrossRef] [PubMed]
- Gorbalenya, A.E.; Krupovic, M.; Mushegian, A.; Kropinski, A.M.; Siddell, S.G.; Varsani, A.; Adams, M.J.; Davison, A.J.; Dutilh, B.E.; Harrach, B.; et al. The new scope of virus taxonomy: Partitioning the virosphere into 15 hierarchical ranks. Nat. Microbiol. 2020, 5, 668–674. [Google Scholar]
- Eger, J.L. Family Molossidae P. Gervais, 1856. In Mammals of South America. Volumen 1. Marsupials, Xenarthrans, Shrews, and Bats; Gardner, A.L., Ed.; University of Chicago Press: Chicago, IL, USA, 2008; pp. 399–440. [Google Scholar]
- Diaz, M.M.; Solari, S.; Aguirre, L.F.; Aguiar, L.; Barquez., R.M. Clave de Identificación de los Murciélagos de Sudamérica/Chave de Indentificação dos Morcegos da América do Sul. In Programa Conserv. los Murciélagos Argentina; PCMA: Chicago, IL, USA, 2016. [Google Scholar]
- Barquez, R.; Díaz, M.; Pérez, J.; Montani, M.E. Nueva Guía De Los Murciélagos De Argentina; PCMA: Chicago, IL, USA, 2020. [Google Scholar]
- Montani, M.E.; Auil, S.; Duque, C.M.; Romano, M.C.; Cordini, M.C. Estado Actual de la Colonia de Tadarida Brasiliensis (Chiroptera, Molossidae) del SICOM “Facultad de Derecho”, Rosario, Argentina. Libro de Resúmenes XXVIII Jornadas Argentinas de Mastozoología (SAREM). 2015. Available online: http://www.sarem.org.ar/wp-content/uploads/2015/11/SAREM_Resumenes-XXVIII-JAM_2015.pdf (accessed on 1 December 2015).
- Langmead, B.; Salzberg, S.L. Fast gapped-read alignment with Bowtie 2. Nat. Methods 2012, 9, 357–359. [Google Scholar] [CrossRef] [PubMed]
- Kim, D.; Song, L.; Breitwieser, F.P.; Salzberg, S.L. Centrifuge: Rapid and sensitive classification of metagenomic sequences. Genom. Res. 2016, 26, 1721–1729. [Google Scholar] [CrossRef]
- Li, D.; Liu, C.M.; Luo, R.; Sadakane, K.; Lam, T.W. MEGAHIT: An ultra-fast single-node solution for large and complex metagenomics assembly via succinct de Bruijn graph. Bioinformatics 2015, 31, 1674–1676. [Google Scholar] [CrossRef]
- Nayfach, S.; Camargo, A.P.; Schulz, F.; Eloe-Fadrosh, E.; Roux, S.; Kyrpides, N.C. CheckV assesses the quality and completeness of metagenome-assembled viral genomes. Nat. Biotechnol. 2021, 39, 578–585. [Google Scholar] [CrossRef] [PubMed]
- Breitwieser, F.P.; Salzberg, S.L. Pavian: Interactive analysis of metagenomics data for microbiome studies and pathogen identification. Bioinformatics 2020, 36, 1303–1304. [Google Scholar] [CrossRef]
- Varsani, A.; Krupovic, M. Family Genomoviridae: 2021 taxonomy update. Arch. Virol. 2021, 166, 2911–2926. [Google Scholar] [CrossRef]
- Krupovic, M.; Varsani, A. A 2021 taxonomy update for the family Smacoviridae. Arch. Virol. 2021, 166, 3245–3253. [Google Scholar] [CrossRef]
- Varsani, A.; Opriessnig, T.; Celer, V.; Maggi, F.; Okamoto, H.; Blomström, A.L.; Cadar, D.; Harrach, B.; Biagini, P.; Kraberger, S. Taxonomic update for mammalian anelloviruses (family Anelloviridae). Arch. Virol. 2021, 166, 2943–2953. [Google Scholar] [CrossRef]
- Van Doorslaer, K.; Dillner, J. The launch of an international animal papillomavirus reference center. Viruses 2019, 11, 55. [Google Scholar] [CrossRef]
- Okonechnikov, K.; Golosova, O.; Fursov, M.; Varlamov, A.; Vaskin, Y.; Efremov, I.; German Grehov, O.G.; Kandrov, D.; Rasputin, K.; Syabro, M.; et al. Unipro UGENE: A unified bioinformatics toolkit. Bioinformatics 2012, 28, 1166–1167. [Google Scholar] [CrossRef]
- Muhire, B.M.; Varsani, A.; Martin, D.P. SDT: A virus classification tool based on pairwise sequence alignment and identity calculation. PLoS ONE 2014, 9, e108277. [Google Scholar] [CrossRef]
- Katoh, K.; Standley, D.M. A simple method to control over-alignment in the MAFFT multiple sequence alignment program. Bioinformatics 2016, 32, 1933–1942. [Google Scholar] [CrossRef]
- Ayad, L.A.K.; Pissis, S.P. MARS: Improving multiple circular sequence alignment using refined sequences. BMC Genom. 2017, 18, 86. [Google Scholar] [CrossRef]
- Nguyen, L.-T.; Schmidt, H.A.; von Haeseler, A.; Minh, B.Q. IQ-TREE: A fast and effective stochastic algorithm for estimating maximum-likelihood phylogenies. Mol. Biol. Evol. 2015, 32, 268–274. [Google Scholar] [CrossRef]
- Kalyaanamoorthy, S.; Minh, B.Q.; Wong, T.K.F.; von Haeseler, A.; Jermiin, L.S. ModelFinder: Fast model selection for accurate phylogenetic estimates. Nat. Methods 2017, 14, 587–589. [Google Scholar] [CrossRef]
- Hoang, D.T.; Chernomor, O.; von Haeseler, A.; Minh, B.Q.; Vinh, L.S. UFBoot2: Improving the Ultrafast Bootstrap Approximation. Mol. Biol. Evol. 2018, 35, 518–522. [Google Scholar] [CrossRef]
- Van Doorslaer, K.; Tan, Q.; Xirasagar, S.; Bandaru, S.; Gopalan, V.; Mohamoud, Y.; Huyen, Y.; McBride, A.A. The Papillomavirus Episteme: A central resource for papillomavirus sequence data and analysis. Nucleic. Acids. Res. 2013, 41, 571–578. [Google Scholar] [CrossRef] [PubMed]
- Oksanen, J.; Guillaume Blanchet, F.; Friendly, M.; Kindt, R.; Legendre, P.; McGlinn, D.; Minchin, P.R.; O’Hara, R.B.; Simpson, G.L.; Solymos, P.; et al. Vegan: Community Ecology Package. R Package Version 2.5-7. Available online: https://cran.r-project.org/package=vegan (accessed on 21 September 2021).
- R Core Team. R: A Language and Environment for Statistical Computing. R Foundation for Statistical Computing, Vienna, Austria. Available online: https://www.r-project.org/ (accessed on 21 September 2021).
- Krupovic, M.; Varsani, A.; Kazlauskas, D.; Breitbart, M.; Delwart, E.; Rosario, K.; Yutin, N.; Wolf, Y.I.; Harrach, B.; Zerbini, F.M.; et al. Cressdnaviricota: A Virus Phylum Unifying Seven Families of Rep-Encoding Viruses with Single-Stranded, Circular DNA Genomes. J. Virol. 2020, 94, e00582-20. [Google Scholar] [CrossRef] [PubMed]
- Breitbart, M.; Delwart, E.; Rosario, K.; Segalés, J.; Varsani, A. ICTV Virus Taxonomy Profile: Circoviridae. J. Gen. Virol. 2017, 98, 1997–1998. [Google Scholar] [CrossRef]
- Van Doorslaer, K.; Chen, Z.; Bernard, H.U.; Chan, P.K.S.; Desalle, R.; Dillner, J.; Forslund, O.; Haga, T.; McBride, A.A.; Villa, L.L.; et al. ICTV virus taxonomy profile: Papillomaviridae. J. Gen. Virol. 2018, 99, 989–990. [Google Scholar] [CrossRef]
- Garcia-Perez, R.; Gottschling, M.; Wibbelt, G.; Bravo, I.G. Multiple evolutionary origins of bat papillomaviruses. Vet. Microbiol. 2013, 165, 51–60. [Google Scholar] [CrossRef] [PubMed]
- García-Pérez, R.; Ibáñez, C.; Godínez, J.M.; Aréchiga, N.; Garin, I.; Pérez-Suárez, G.; De Paz, O.; Juste, J.; Echevarría, J.E.; Bravo, I.G. Novel papillomaviruses in free-ranging Iberian bats: No virus-host co-evolution, no strict host specificity, and hints for recombination. Genom. Biol. Evol. 2014, 6, 94–104. [Google Scholar] [CrossRef]
- Salmier, A.; Tirera, S.; de Thoisy, B.; Franc, A.; Darcissac, E.; Donato, D.; Bouchier, C.; Lacoste, V.; Lavergne, A. Virome analysis of two sympatric bat species (Desmodus rotundus and Molossus molossus) in French Guiana. PLoS ONE 2017, 12, e0186943. [Google Scholar] [CrossRef]
- Pénzes, J.J.; Söderlund-Venermo, M.; Canuti, M.; Eis-Hübinger, A.M.; Hughes, J.; Cotmore, S.F.; Harrach, B. Reorganizing the family Parvoviridae: A revised taxonomy independent of the canonical approach based on host association. Arch. Virol. 2020, 165, 2133–2146. [Google Scholar] [CrossRef]
- Fenton, N.; Simmons, M. Bats, a World of Science and Mystery; University of Chicago Press: Chicago, IL, USA, 2015; p. 330. [Google Scholar]
- Simmons, N.; Cirranello, A. Bat Species of the World: A Taxonomic and Geographic Database. Available online: https://batnames.org/ (accessed on 1 November 2021).
- Moratelli, R.; Calisher, C.H. Bats and zoonotic viruses: Can we confidently link bats with emerging deadly viruses? Mem. Inst. Oswaldo. Cruz. 2015, 110, 1–22. [Google Scholar] [CrossRef] [PubMed]
- Letko, M.; Seifert, S.N.; Olival, K.J.; Plowright, R.K.; Munster, V.J. Bat-borne virus diversity, spillover and emergence. Nat. Rev. Microbiol. 2020, 18, 461–471. [Google Scholar] [CrossRef]
- Gorbunova, V.; Seluanov, A.; Kennedy, B.K. The World Goes Bats: Living Longer and Tolerating Viruses. Cell Metab. 2020, 32, 31–43. [Google Scholar] [CrossRef] [PubMed]
- Simsek, C.; Corman, V.M.; Everling, H.U.; Lukashev, A.N.; Rasche, A.; Maganga, G.D.; Binger, T.; Jansen, D.; Beller, L.; Deboutte, W.; et al. At Least Seven Distinct Rotavirus Genotype Constellations in Bats with Evidence of Reassortment and Zoonotic Transmissions. MBio 2021, 12, 1–17. [Google Scholar] [CrossRef] [PubMed]
- Turmelle, A.S.; Olival, K.J. Correlates of Viral Richness in Bats (Order Chiroptera). Ecohealth 2009, 6, 522–539. [Google Scholar] [CrossRef] [PubMed]
- Bergner, L.M.; Orton, R.J.; Benavides, J.A.; Becker, D.J.; Tello, C.; Biek, R.; Streicker, D.G. Demographic and environmental drivers of metagenomic viral diversity in vampire bats. Mol. Ecol. 2020, 29, 26–39. [Google Scholar] [CrossRef]
- Li, Y.; Altan, E.; Reyes, G.; Halstead, B.; Deng, X.; Delwart, E. Virome of Bat Guano from Nine Northern California Roosts. J. Virol. 2021, 95, e01713-20. [Google Scholar] [CrossRef]
- Hardmeier, I.; Aeberhard, N.; Qi, W.; Schoenbaechler, K.; Kraettli, H.; Hatt, J.M.; Fraefel, C.; Kubacki, J. Metagenomic analysis of fecal and tissue samples from 18 endemic bat species in Switzerland revealed a diverse virus composition including potentially zoonotic viruses. PLoS ONE 2021, 16, e0252534. [Google Scholar] [CrossRef]
- Šimić, I.; Zorec, T.M.; Lojkić, I.; Krešić, N.; Poljak, M.; Cliquet, F.; Picard-Meyer, E.; Wasniewski, M.; Zrnčić, V.; Ćukušić, A.; et al. Viral Metagenomic Profiling of Croatian Bat Population Reveals Sample and Habitat Dependent Diversity. Viruses 2020, 12, 891. [Google Scholar] [CrossRef] [PubMed]
- Hermida Lorenzo, R.J.; Cadar, D.; Koundouno, F.R.; Juste, J.; Bialonski, A.; Baum, H.; García-Mudarra, J.L.; Hakamaki, H.; Bencsik, A.; Nelson, E.V.; et al. Metagenomic Snapshots of Viral Components in Guinean Bats. Microorganisms 2021, 9, 599. [Google Scholar] [CrossRef]
- Hall, R.J.; Wang, J.; Todd, A.K.; Bissielo, A.B.; Yen, S.; Strydom, H.; Moore, N.E.; Ren, X.; Huang, Q.S.; Carter, P.E.; et al. Evaluation of rapid and simple techniques for the enrichment of viruses prior to metagenomic virus discovery. J. Virol. Methods 2014, 195, 194–204. [Google Scholar] [CrossRef]
- Hayward, J.A.; Tachedjian, G. Retroviruses of Bats: A Threat Waiting in the Wings? mBio 2021, 12, e0194121. [Google Scholar] [CrossRef] [PubMed]
- Krzywkowski, T.; Kühnemund, M.; Wu, D.; Nilsson, M. Limited reverse transcriptase activity of phi29 DNA polymerase. Nucleic. Acids. Res. 2018, 46, 3625–3632. [Google Scholar] [CrossRef] [PubMed]
- Wallau, G.L. RNA virus EVEs in insect genomes. Curr. Opin. Insect. Sci. 2022, 49, 42–47. [Google Scholar] [CrossRef]
- Wu, Z.; Yang, L.; Ren, X.; He, G.; Zhang, J.; Yang, J.; Qian, Z.; Dong, J.; Sun, L.; Zhu, Y.; et al. Deciphering the bat virome catalog to better understand the ecological diversity of bat viruses and the bat origin of emerging infectious diseases. ISME J. 2016, 10, 609–620. [Google Scholar] [CrossRef]
- Cibulski, S.P.; de Sales Lima, F.E.; Teixeira, T.F.; Varela, A.P.M.; Scheffer, C.M.; Mayer, F.Q.; Witt, A.A.; Roehe, P.M. Detection of multiple viruses in oropharyngeal samples from Brazilian free-tailed bats (Tadarida brasiliensis) using viral metagenomics. Arch. Virol. 2021, 166, 207–212. [Google Scholar] [CrossRef] [PubMed]
- Rosario, K.; Breitbart, M.; Harrach, B.; Segalés, J.; Delwart, E.; Biagini, P.; Varsani, A. Revisiting the taxonomy of the family Circoviridae: Establishment of the genus Cyclovirus and removal of the genus Gyrovirus. Arch. Virol. 2017, 162, 1447–1463. [Google Scholar] [CrossRef] [PubMed]
- Moreira Marrero, L.; Botto Nuñez, G.; Malta, L.; Delfraro, A.; Frabasile, S. Ecological and Conservation Significance of Herpesvirus Infection in Neotropical Bats. Ecohealth 2021, 18, 123–133. [Google Scholar] [CrossRef] [PubMed]
- Hirt, L.; Hirsch-Behnam, A.; de Villiers, E.M. Nucleotide sequence of human papillomavirus (HPV) type 41: An unusual HPV type without a typical E2 binding site consensus sequence. Virus Res. 1991, 18, 179–189. [Google Scholar] [CrossRef]
- Grimmel, M.; De Villiers, E.-M.; Neumann, C.; Pawlita, M.; zur Hausen, H. Characterization of a new human papillomavirus (HPV 41) from disseminated warts and detection of its DNA in some skin carcinomas. Int. J. Cancer 1988, 41, 5–9. [Google Scholar] [CrossRef]
- Brancaccio, R.N.; Robitaille, A.; Dutta, S.; Cuenin, C.; Santare, D.; Skenders, G.; Leja, M.; Fischer, N.; Giuliano, A.R.; Rollison, D.E.; et al. Generation of a novel next-generation sequencing-based method for the isolation of new human papillomavirus types. Virology 2018, 520, 1–10. [Google Scholar] [CrossRef]
- Bzhalava, D.; Mühr, L.S.A.; Lagheden, C.; Ekström, J.; Forslund, O.; Dillner, J.; Hultin, E. Deep sequencing extends the diversity of human papillomaviruses in human skin. Sci. Rep. 2014, 4, 5807. [Google Scholar] [CrossRef]
- Shah, S.D.; Doorbar, J.; Goldstein, R.A. Analysis of host-parasite incongruence in papillomavirus evolution using importance sampling. Mol. Biol. Evol. 2010, 27, 1301–1314. [Google Scholar] [CrossRef]
- Chirayil, R.; Kincaid, R.P.; Dahlke, C.; Kuny, C.V.; Dälken, N.; Spohn, M.; Lawson, B.; Grundhoff, A.; Sullivan, C.S. Identification of virus-encoded microRNAs in divergent Papillomaviruses. PLoS Pathog. 2018, 14, e1007156. [Google Scholar] [CrossRef] [PubMed]
- Gottschling, M.; Goker, M.; Stamatakis, A.; Bininda-Emonds, O.R.; Nindl, I.; Bravo, I.G. Quantifying the phylodynamic forces driving papillomavirus evolution. Mol. Biol. Evol. 2011, 28, 2101–2113. [Google Scholar] [CrossRef] [PubMed]
- Gottschling, M.; Bravo, I.G.; Schulz, E.; Bracho, M.A.; Deaville, R.; Jepson, P.D.; Van Bressem, M.F.; Stockfleth, E.; Nindl, I. Modular organizations of novel cetacean papillomaviruses. Mol. Phylogenet. Evol. 2011, 59, 34–42. [Google Scholar] [CrossRef] [PubMed]
- Bolatti, E.M.; Chouhy, D.; Casal, P.E.; Pérez, G.R.; Stella, E.J.; Sanchez, A.; Gorosito, M.; Bussy, R.F.; Giri, A.A. Characterization of novel human papillomavirus types 157, 158 and 205 from healthy skin and recombination analysis in genus γ-Papillomavirus. Infect. Genet. Evol. 2016, 42, 20–29. [Google Scholar] [CrossRef]
- Cibulski, S.P.; Teixeira, T.F.; de Sales Lima, F.E.; do Santos, H.F.; Franco, A.C.; Roehe, P.M. A Novel Anelloviridae Species Detected in Tadarida brasiliensis Bats: First Sequence of a Chiropteran Anellovirus. Genom. Announc. 2014, 2, e01028-14. [Google Scholar] [CrossRef]
- De Souza, W.M.; Fumagalli, M.J.; de Araujo, J.; Sabino-Santos, G.; Maia, F.G.M.; Romeiro, M.F.; Modha, S.; Nardi, M.S.; Queiroz, L.H.; Durigon, E.L.; et al. Discovery of novel anelloviruses in small mammals expands the host range and diversity of the Anelloviridae. Virology 2018, 514, 9–17. [Google Scholar] [CrossRef]
- Manzin, A.; Mallus, F.; Macera, L.; Maggi, F.; Blois, S. Global impact of Torque teno virus infection in wild and domesticated animals. J. Infect. Dev. Ctries. 2015, 9, 562–570. [Google Scholar] [CrossRef]
- García-Álvarez, M.; Berenguer, J.; Álvarez, E.; Guzmán-Fulgencio, M.; Cosín, J.; Miralles, P.; Catalán, P.; López, J.C.; Rodríguez, J.M.; Micheloud, D.; et al. Association of torque teno virus (TTV) and torque teno mini virus (TTMV) with liver disease among patients coinfected with human immunodeficiency virus and hepatitis C virus. Eur. J. Clin. Microbiol. Infect. Dis. 2013, 32, 289–297. [Google Scholar] [CrossRef]
- Mancuso, R.; Saresella, M.; Hernis, A.; Agostini, S.; Piancone, F.; Caputo, D.; Maggi, F.; Clerici, M. Torque teno virus (TTV) in multiple sclerosis patients with different patterns of disease. J. Med. Virol. 2013, 85, 2176–2183. [Google Scholar] [CrossRef]
- Focosi, D.; Antonelli, G.; Pistello, M.; Maggi, F. Torquetenovirus: The human virome from bench to bedside. Clin. Microbiol. Infect. 2016, 22, 589–593. [Google Scholar] [CrossRef] [PubMed]
- Huang, Y.-W.; Patterson, A.R.; Opriessnig, T.; Dryman, B.A.; Gallei, A.; Harrall, K.K.; Vaughn, E.M.; Roof, M.B.; Meng, X.-J. Rescue of a porcine anellovirus (torque teno sus virus 2) from cloned genomic DNA in pigs. J. Virol. 2012, 86, 6042–6054. [Google Scholar] [CrossRef][Green Version]
- Kraberger, S.; Opriessnig, T.; Celer, V.; Maggi, F.; Okamoto, H.; Blomström, A.L.; Cadar, D.; Harrach, B.; Biagini, P.; Varsani, A. Taxonomic updates for the genus Gyrovirus (family Anelloviridae): Recognition of several new members and establishment of species demarcation criteria. Arch. Virol. 2021, 166, 2937–2942. [Google Scholar] [CrossRef] [PubMed]
- Adair, B.M. Immunopathogenesis of chicken anemia virus infection. Dev. Comp. Immunol. 2000, 24, 247–255. [Google Scholar] [CrossRef]
- Lau, S.K.P.; Ahmed, S.S.; Tsoi, H.W.; Yeung, H.C.; Li, K.S.M.; Fan, R.Y.Y.; Zhao, P.S.H.; Lau, C.C.C.; Lam, C.S.F.; Choi, K.K.F.; et al. Bats host diverse parvoviruses as possible origin of mammalian dependoparvoviruses and source for bat-swine interspecies transmission. J. Gen. Virol. 2017, 98, 3046–3059. [Google Scholar] [CrossRef]
- Li, Y.; Ge, X.; Hon, C.C.; Zhang, H.; Zhou, P.; Zhang, Y.; Wu, Y.; Wang, L.F.; Shi, Z. Prevalence and genetic diversity of adeno-associated viruses in bats from China. J. Gen. Virol. 2010, 91, 2601–2609. [Google Scholar] [CrossRef] [PubMed]
- Canuti, M.; Eis-Huebinger, A.M.; Deijs, M.; de Vries, M.; Drexler, J.F.; Oppong, S.K.; Müller, M.A.; Klose, S.M.; Wellinghausen, N.; Cottontail, V.M.; et al. Two novel parvoviruses in frugivorous New and Old World bats. PLoS ONE 2011, 6, e29140. [Google Scholar] [CrossRef]
- Tirera, S.; de Thoisy, B.; Donato, D.; Bouchier, C.; Lacoste, V.; Franc, A.; Lavergne, A. The Influence of Habitat on Viral Diversity in Neotropical Rodent Hosts. Viruses 2021, 13, 1690. [Google Scholar] [CrossRef]
- Plowright, R.K.; McCallum, H.; Anderson, D.L.; Hudson, P.J.; Wang, L.-F.; Martin, G.; Epstein, J.H.; Freeman, P.; Bryden, W.L.; Skerratt, L.F.; et al. Ecological dynamics of emerging bat virus spillover. Proc. R. Soc. B Biol. Sci. 2014, 282, 20142124. [Google Scholar] [CrossRef]
- Luby, S.P.; Hossain, M.J.; Gurley, E.S.; Ahmed, B.N.; Banu, S.; Khan, S.U.; Homaira, N.; Rota, P.A.; Rollin, P.E.; Comer, J.A.; et al. Recurrent zoonotic transmission of Nipah virus into humans, Bangladesh, 2001–2007. Emerg. Infect. Dis. 2009, 15, 1229–1235. [Google Scholar] [CrossRef]
- Páez, D.J.; Giles, J.; McCallum, H.; Field, H.; Jordan, D.; Peel, A.J.; Plowright, R.K. Conditions affecting the timing and magnitude of Hendra virus shedding across pteropodid bat populations in Australia. Epidemiol. Infect. 2017, 145, 3143–3153. [Google Scholar] [CrossRef] [PubMed]
- Amman, B.R.; Carroll, S.A.; Reed, Z.D.; Sealy, T.K.; Balinandi, S.; Swanepoel, R.; Kemp, A.; Erickson, B.R.; Comer, J.A.; Campbell, S.; et al. Seasonal pulses of Marburg virus circulation in juvenile Rousettus aegyptiacus bats coincide with periods of increased risk of human infection. PLoS Pathog. 2012, 8, e1002877. [Google Scholar] [CrossRef] [PubMed]
- Subudhi, S.; Rapin, N.; Misra, V. Immune System Modulation and Viral Persistence in Bats: Understanding Viral Spillover. Viruses 2019, 11, 192. [Google Scholar] [CrossRef] [PubMed]
- Drexler, J.F.; Corman, V.M.; Wegner, T.; Tateno, A.F.; Zerbinati, R.M.; Gloza-Rausch, F.; Seebens, A.; Müller, M.A.; Drosten, C. Amplification of emerging viruses in a bat colony. Emerg. Infect. Dis. 2011, 17, 449–456. [Google Scholar] [CrossRef]
- Romano, M. Informe sobre la exclusión y reubicación de ejemplares de Tadarida brasiliensis en la Facultad de Derecho (UNR), Rosario, Argentina. Vet. Med. 1999, 1997, 1–8. [Google Scholar]







| Source | Location | Collection Date | Pool ID | Sample ID | Bat Species | Age |
|---|---|---|---|---|---|---|
| Bat colony | Rosario | 25 January 2017 | 1 | M51 | Tadarida brasiliensis | Young/adult |
| 25 January 2017 | M52 | |||||
| 25 January 2017 | M53 | |||||
| 25 January 2017 | M54 | |||||
| 25 January 2017 | M55 | |||||
| 25 January 2017 | 2 | M56 | Tadarida brasiliensis | Young/adult | ||
| 25 January 2017 | M57 | |||||
| 25 January 2017 | M58 | |||||
| 25 January 2017 | M59 | |||||
| 25 January 2017 | M60 | |||||
| Individual bats | Villarino Park in Zavalla | 3 February 2017 | 4 | M66 | Eumops patagonicus | Adult |
| 3 February 2017 | M68 | |||||
| 3 February 2017 | M73 | |||||
| 3 February 2017 | M74 | Eptesicus diminutus | ||||
| 3 February 2017 | M75 | |||||
| 17 March 2017 | 6 | M76 | Molossus molossus | Adult | ||
| 17 March 2017 | M77 | |||||
| 17 March 2017 | M78 | |||||
| 17 March 2017 | M79 | |||||
| 12 April 2017 | 9 | M90 | Molossus molossus | Adult | ||
| 13 April 2017 | M93 | |||||
| 13 April 2017 | M95 | |||||
| 13 April 2017 | M96 | |||||
| 13 April 2017 | M103 | |||||
| 12 April 2017 | 11 | M87 | Eumops bonariensis | Adult | ||
| 12 April 2017 | M92 | |||||
| 13 April 2017 | M97 | |||||
| 13 April 2017 | M99 | |||||
| 13 April 2017 | M100 |
| Pool ID | Raw Read Pairs, n | Read Pairs after Quality Filtering and Trimming, n | Read Pairs after Host Subtraction, n | Read Pairs after Subtraction of Bacterial Reads, n | Viral Read Pairs, n | Viral Read Pairs that Remapped to Viral Contigs, n | Viral Read Pairs that Remapped to Viral Contigs, %(*) | Contigs (>500 bp), n | Viral Contigs (>500 bp), n | Viral Contigs, %(**) |
|---|---|---|---|---|---|---|---|---|---|---|
| 1 | 991,903 | 716,256 | 711,479 | 591,522 | 92,981 | 92,859 | 15.7 | 797 | 19 | 2.38 |
| 2 | 880,008 | 784,591 | 784,248 | 777,013 | 487,928 | 487,872 | 62.8 | 303 | 16 | 5.28 |
| 4 | 736,734 | 641,183 | 641,088 | 587,045 | 37,660 | 37,399 | 6.37 | 8001 | 279 | 3.49 |
| 6 | 38,989 | 336,497 | 336,174 | 279,277 | 46,235 | 46,180 | 16.5 | 1910 | 115 | 6.02 |
| 9 | 753,848 | 648,621 | 628,771 | 589,624 | 42,214 | 41,876 | 7.10 | 5087 | 153 | 3.01 |
| 11 | 767,987 | 622,945 | 621,915 | 606,187 | 18,130 | 18,003 | 2.97 | 1565 | 109 | 6.97 |
| Total | 4,520,370 | 3,750,093 | 3,723,675 | 3,430,668 | 725,148 | 724,189 | 21.1 | 17,663 | 691 | 3.91 |
| P1 | P2 | P4 | P6 | P9 | P11 | |
|---|---|---|---|---|---|---|
| H0 | 1.085 | 1.004 | 1.847 | 1.928 | 1.810 | 1.468 |
| H0.25 | 1.028 | 1.001 | 1.278 | 1.376 | 1.293 | 1.145 |
| H0.5 | 1.946 | 1.792 | 3.664 | 2.833 | 3.136 | 2.890 |
| H0.75 | 0.914 | 0.444 | 2.674 | 1.938 | 2.222 | 2.002 |
| H1 | 0.361 | 0.068 | 1.684 | 1.295 | 1.424 | 1.190 |
| H2 | 0.156 | 0.012 | 0.984 | 0.897 | 0.890 | 0.656 |
| P1 | P2 | P4 | P6 | P9 | |
|---|---|---|---|---|---|
| P2 | 0.684 | ||||
| P4 | 0.964 | 0.995 | |||
| P6 | 0.983 | 0.999 | 0.153 | ||
| P9 | 0.967 | 0.996 | 0.125 | 0.155 | |
| P11 | 0.977 | 0.999 | 0.369 | 0.461 | 0.419 |
| Host | Viral Family | Genus | Novel Viral Species (Yes/no ##; Closest Relative Genbank Acc. No. (Species); Sequence Identity #) | Virus Name | MAVG | Sequencing Pool | Genbank Accession Number |
|---|---|---|---|---|---|---|---|
| Eumops bonariensis | Circoviridae | Circovirus | Yes; KJ641727 (Bat associated circovirus 5); 71% | Eumops bonariensis associated circovirus 1 | MAVG08 | P11 | OL704833 |
| Cyclovirus | Yes; KJ641740 (Bat associated cyclovirus 7); 59% | Eumops bonariensis associated cyclovirus 1 | MAVG03 | P11 | OL704828 | ||
| Genomoviridae | Gemycircularvirus | Yes; MK483082 (Gemycircularvirus mouti 3); 58% | Eumops bonariensis associated gemycircularvirus 4 | MAVG23 | P11 | OL704848 | |
| Gemykibivirus | Yes; KT363839 (Gemykibivirus humas 4); 63% | Eumops bonariensis associated gemykibivirus 1 * | MAVG24 | P11 | OL704849 | ||
| Papillomaviridae | Nupapillomavirus | Possible; NC_001354.1 (Human papillomavirus 41); 70% | Eumops bonariensis papillomavirus type 1 | MAVG33 | P11 | OL704824 | |
| Unclassified Papillomaviridae | Possible; KX812447 (Molossus molossus papillomavirus 1); 71% | Eumops bonariensis papillomavirus type 2 | MAVG34 | P11 | OL704825 | ||
| Eumops patagonicus or Eptesicus diminutus | Circoviridae | Cyclovirus | Yes; AB937980 (Human associated cyclovirus 8); 53% | Bat associated cyclovirus 17 | MAVG01 | P4 | OL704826 |
| Genomoviridae | Gemycircularvirus | Yes; KF371637 (Gemycircularvirus geras 2); 60% | Bat associated gemycircularvirus 1 ** | MAVG27 | P4 | OL704852 | |
| Gemykibivirus | Yes; MK032742 (Gemykibivirus minti 1); 57% | Bat associated gemykibivirus 2 | MAVG28 | P4 | OL704853 | ||
| Gemykroznavirus | Yes; MK483082 (Gemykronzavirus hydro 1); 72% | Bat associated gemykronzavirus 2 | MAVG29 | P4 | OL704854 | ||
| Molossus molossus | Circoviridae | Circovirus | Yes; JQ011377 (European catfish circovirus); 47% | Molossus molossus associated circovirus 1 | MAVG04 | P9 | OL704829 |
| Yes; JQ011377 (European catfish circovirus); 47% | Molossus molossus associated circovirus 2 | MAVG05 | P9 | OL704830 | |||
| Yes; JQ011377 (European catfish circovirus); 48% | Molossus molossus associated circovirus 3 | MAVG06 | P9 | OL704831 | |||
| Yes; KJ641727 (Bat associated circovirus 5); 48% | Molossus molossus associated circovirus 4 | MAVG07 | P9 | OL704832 | |||
| Genomoviridae | Gemycircularvirus | No; MT138090 (Genomoviridae sp. isolate wftbif32cir1); 88% | Molossus molossus associated gemycircularvirus 3 | MAVG15 | P9 | OL704840 | |
| Possible; MH047857 (Gemycircularvirus mocha 1); 77% | Molossus molossus associated gemycircularvirus 1 | MAVG13 | P9 | OL704838 | |||
| Yes; KY308268 (Gemycircularvirus echiam 1); 58% | Molossus molossus associated gemycircularvirus 2 | MAVG14 | P9 | OL704839 | |||
| Yes; KT862242 (Gemycircularvirus chicas 2); 60% | Molossus molossus associated gemycircularvirus 5 ** | MAVG25 | P6 | OL704850 | |||
| Yes; KF371637 (Gemycircularvirus geras 2); 72% | Molossus molossus associated gemycircularvirus 4 | MAVG19 | P9 | OL704844 | |||
| Gemygorvirus | Yes; MH939362 (Gemygorvirus poaspe 1); 59% | Molossus molossus associated gemygorvirus 1 | MAVG20 | P9 | OL704845 | ||
| Gemykibivirus | Yes; MK032742 (Gemykibivirus minti 1); 64% | Molossus molossus associated gemykibivirus 1 * | MAVG12 | P9 | OL704837 | ||
| Yes; MK032742 (Gemykibivirus minti 1); 62% | Molossus molossus associated gemykibivirus 2 | MAVG16 | P9 | OL704841 | |||
| Yes; 63% similar to MK032742 (Gemykibivirus minti 1) | Molossus molossus associated gemykibivirus 3 | MAVG17 | P9 | OL704842 | |||
| Yes; KT363839 (Gemykibivirus humas 4); 61% | Molossus molossus associated gemykibivirus 4 | MAVG18 | P9 | OL704843 | |||
| Yes; MK032742 (Gemykibivirus minti 1); 64% | Molossus molossus associated gemykibivirus 5 | MAVG21 | P9 | OL704846 | |||
| Yes; KJ547642 (Gemykibivirus sewopo 2); 62% | Molossus molossus associated gemykibivirus 6 | MAVG22 | P9 | OL704847 | |||
| Gemykroznavirus | Yes; MK483082 (Gemykronzavirus hydro 1); 64% | Molossus molossus associated gemykronzavirus 1 | MAVG26 | P6 | OL704851 | ||
| Circoviridae | Unclassified Circoviridae | Yes; MN582084 (CRESS virus sp. ctf7a5, complete genome); 58% | Molossus molossus associated CRESSDNA virus | MAVG30 | P9 | OL704855 | |
| Smacoviridae | Porprismacovirus | Yes; KP860907 (Porprismacovirus ratas 1); 67% | Molossus molossus associated porprismacovirus 1 | MAVG11 | P9 | OL704836 | |
| Papillomaviridae | Unclassified Papillomaviridae | No; KX812447 (Molossus molossus papillomavirus 1); 80% | Molossus molossus papillomavirus type 2 | MAVG32 | P9 | OL704823 | |
| Tadarida brasiliensis | Parvoviridae | Dependoparvovirus | Yes; GU226971 (Bat adeno-associated virus); 80% | Tadarida brasiliensis associated dependoparvovirus | MAVG31 | P1 | OL704856 |
| Circoviridae | Cyclovirus | Yes; HQ738634 (Bovine associated cyclovirus 1); 62% | Tadarida brasiliensis associated cyclovirus 1 | MAVG02 | P2 | OL704827 | |
| Circovirus | Yes; NC_040576 (Culex circovirus-like virus); 75% | Tadarida brasiliensis associated circovirus 1 | MAVG09, MAVG10 | P1, P2 | OL704834, OL704835 | ||
| Anelloviridae | Thetatorquevirus | Yes; MT010529 (unclassified canid anellovirus); 64% | Torque teno Tadarida brasiliensis virus 2 | MAVG35 | P2 | OL704857 | |
| Unclassified Anelloviridae | Yes; HM633238 (Torque teno sus virus k2a); 55% | Torque teno Tadarida brasiliensis virus 3 | MAVG36 | P2 | OL704858 | ||
| Total | 7 | 13 | 31 | 35 | 36 | 6 |
Publisher’s Note: MDPI stays neutral with regard to jurisdictional claims in published maps and institutional affiliations. |
© 2022 by the authors. Licensee MDPI, Basel, Switzerland. This article is an open access article distributed under the terms and conditions of the Creative Commons Attribution (CC BY) license (https://creativecommons.org/licenses/by/4.0/).
Share and Cite
Bolatti, E.M.; Viarengo, G.; Zorec, T.M.; Cerri, A.; Montani, M.E.; Hosnjak, L.; Casal, P.E.; Bortolotto, E.; Di Domenica, V.; Chouhy, D.; et al. Viral Metagenomic Data Analyses of Five New World Bat Species from Argentina: Identification of 35 Novel DNA Viruses. Microorganisms 2022, 10, 266. https://doi.org/10.3390/microorganisms10020266
Bolatti EM, Viarengo G, Zorec TM, Cerri A, Montani ME, Hosnjak L, Casal PE, Bortolotto E, Di Domenica V, Chouhy D, et al. Viral Metagenomic Data Analyses of Five New World Bat Species from Argentina: Identification of 35 Novel DNA Viruses. Microorganisms. 2022; 10(2):266. https://doi.org/10.3390/microorganisms10020266
Chicago/Turabian StyleBolatti, Elisa M., Gastón Viarengo, Tomaz M. Zorec, Agustina Cerri, María E. Montani, Lea Hosnjak, Pablo E. Casal, Eugenia Bortolotto, Violeta Di Domenica, Diego Chouhy, and et al. 2022. "Viral Metagenomic Data Analyses of Five New World Bat Species from Argentina: Identification of 35 Novel DNA Viruses" Microorganisms 10, no. 2: 266. https://doi.org/10.3390/microorganisms10020266
APA StyleBolatti, E. M., Viarengo, G., Zorec, T. M., Cerri, A., Montani, M. E., Hosnjak, L., Casal, P. E., Bortolotto, E., Di Domenica, V., Chouhy, D., Allasia, M. B., Barquez, R. M., Poljak, M., & Giri, A. A. (2022). Viral Metagenomic Data Analyses of Five New World Bat Species from Argentina: Identification of 35 Novel DNA Viruses. Microorganisms, 10(2), 266. https://doi.org/10.3390/microorganisms10020266

