Isoorientin Promotes Early Porcine Embryonic Development by Alleviating Oxidative Stress and Improving Lipid Metabolism
Abstract
Simple Summary
Abstract
1. Introduction
2. Materials and Methods
2.1. Ethics Statement
2.2. Animals and Chemicals
2.3. Oocyte Collection and IVM
2.4. Parthenogenetic Activation and In Vitro Embryo Culture
2.5. Measurement of Intracellular ROS and Glutathione (GSH) Levels
2.6. Mitochondrial Membrane Potential (MMP, ∆Ψ) Assay
2.7. Immunofluorescence Staining
2.8. Embryonic Lipid Droplet Staining
2.9. Quantitative Real-Time Reverse Transcription-Polymerase Chain Reaction (qRT-PCR)
2.10. Statistical Analysis
3. Results
3.1. Effects of Different ISO Concentrations on Porcine Early Embryonic Development
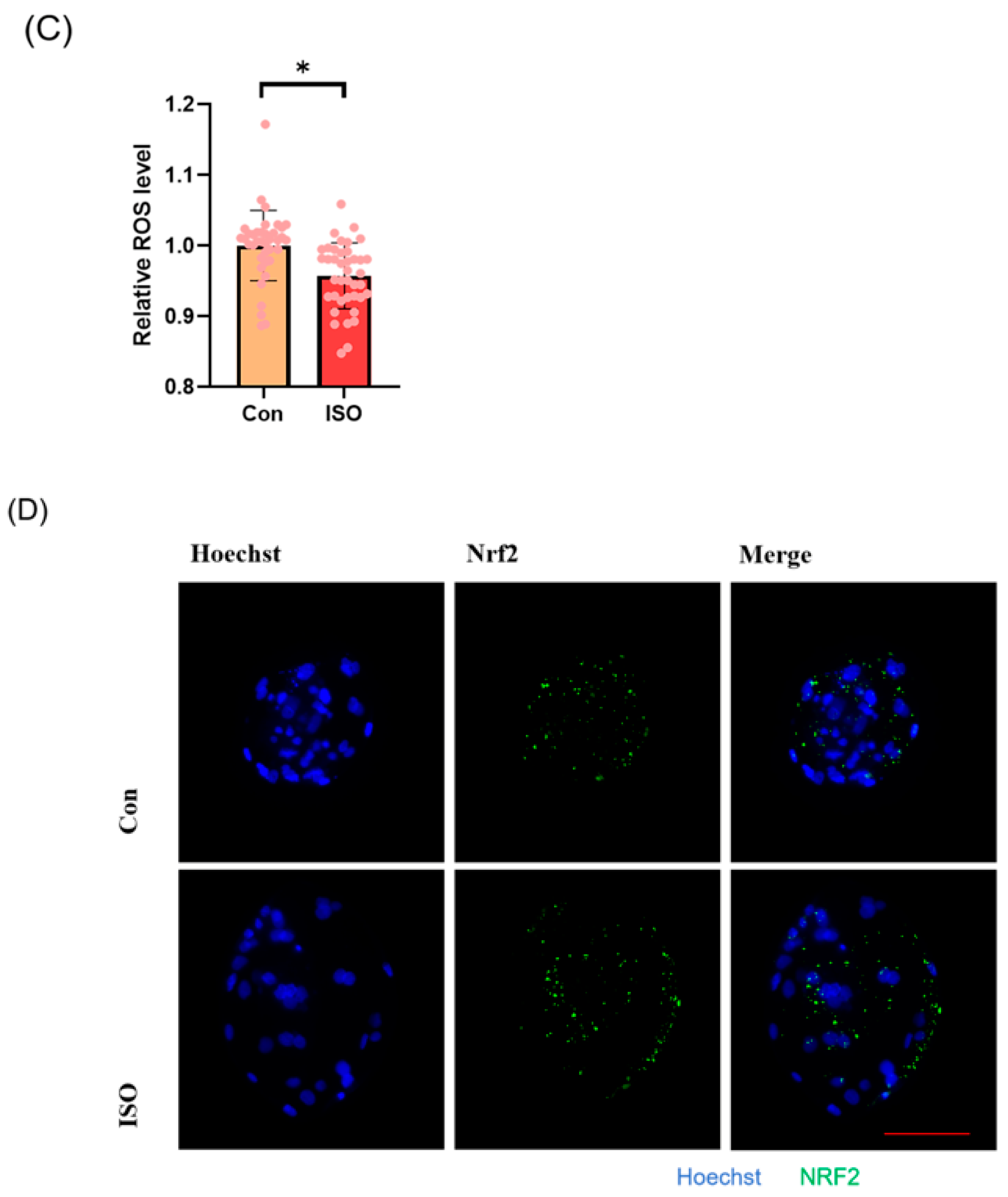
3.2. ISO Enhances Antioxidant Activity in Early Porcine Embryos
3.3. ISO Improved the Mitochondrial Function in Early-Stage Porcine Embryos
3.4. ISO Reduces the Accumulation of LDs in Early Porcine Embryos
3.5. ISO Reduces the Level of Apoptosis in Early Porcine Embryos
3.6. ISO Reduces Autophagy Levels in Early Porcine Embryos
4. Discussion
5. Conclusions
Author Contributions
Funding
Institutional Review Board Statement
Informed Consent Statement
Data Availability Statement
Conflicts of Interest
References
- Alminana, C. Snooping on a private conversation between the oviduct and gametes/embryos. Anim. Reprod. 2015, 12, 366–374. [Google Scholar]
- Rizos, D.; Ward, F.; Duffy, P.; Boland, M.P.; Lonergan, P. Consequences of bovine oocyte maturation, fertilization or early embryo development in vitro versus in vivo: Implications for blastocyst yield and blastocyst quality. Mol. Reprod. Dev. 2002, 61, 234–248. [Google Scholar] [CrossRef] [PubMed]
- Romar, R.; Canovas, S.; Matas, C.; Gadea, J.; Coy, P. Pig in vitro fertilization: Where are we and where do we go? Theriogenology 2019, 137, 113–121. [Google Scholar] [CrossRef] [PubMed]
- Coy, P.; Romar, R. In vitro production of pig embryos: A point of view. Reprod. Fertil. Dev. 2002, 14, 275–286. [Google Scholar] [CrossRef] [PubMed]
- Wang, W.H.; Abeydeera, L.R.; Han, Y.M.; Prather, R.S.; Day, B.N. Morphologic evaluation and actin filament distribution in porcine embryos produced in vitro and in vivo. Biol. Reprod. 1999, 60, 1020–1028. [Google Scholar] [CrossRef]
- Perleberg, C.; Kind, A.; Schnieke, A. Genetically engineered pigs as models for human disease. Dis. Model. Mech. 2018, 11, dmm030783. [Google Scholar] [CrossRef]
- El Hajj, N.; Haaf, T. Epigenetic disturbances in in vitro cultured gametes and embryos: Implications for human assisted reproduction. Fertil. Steril. 2013, 99, 632–641. [Google Scholar] [CrossRef]
- Hammadeh, M.E.; Fischer-Hammadeh, C.; Ali, K.R. Assisted hatching in assisted reproduction: A state of the art. J. Assist. Reprod.Genet. 2011, 28, 119–128. [Google Scholar] [CrossRef]
- Huang, Y.; Li, Z.; Lin, E.; He, P.; Ru, G. Oxidative damage-induced hyperactive ribosome biogenesis participates in tumorigenesis of offspring by cross-interacting with the Wnt and TGF-β1 pathways in IVF embryos. Exp. Mol. Med. 2021, 53, 1792–1806. [Google Scholar] [CrossRef]
- Smith, G.D.; Takayama, S. Application of microfluidic technologies to human assisted reproduction. Mol. Hum. Reprod. 2017, 23, 257–268. [Google Scholar] [CrossRef]
- Guérin, P.; El Mouatassim, S.; Ménézo, Y. Oxidative stress and protection against reactive oxygen species in the pre-implantation embryo and its surroundings. Hum. Reprod. Update 2001, 7, 175–189. [Google Scholar] [CrossRef] [PubMed]
- Sun, W.; Liu, H.; Zhu, H.; Gao, M.; Xu, S. Eucalyptol antagonized the apoptosis and immune dysfunction of grass carp hepatocytes induced by tetrabromobisphenol A by regulating ROS/ASK1/JNK pathway. Environ. Toxicol. 2023, 38, 1–13. [Google Scholar] [CrossRef] [PubMed]
- Sudharshan, S.J.; Ananth, K.N.; Jemima, P.; Dyavaiah, M.; Nagegowda, D.A. Betulinic acid mitigates oxidative stress-mediated apoptosis and enhances longevity in the yeast Saccharomyces cerevisiae model. Free Radic. Res. 2023, 56, 699–712. [Google Scholar] [CrossRef]
- Ding, Z.M.; Jiao, X.F.; Wu, D.; Zhang, J.Y.; Chen, F.; Wang, Y.S.; Huang, C.J.; Zhang, S.X.; Li, X.; Huo, L.J. Bisphenol AF negatively affects oocyte maturation of mouse in vitro through increasing oxidative stress and DNA damage. Chem. Biol. Interact. 2017, 278, 222–229. [Google Scholar] [CrossRef] [PubMed]
- Bradley, J.; Swann, K. Mitochondria and lipid metabolism in mammalian oocytes and early embryos. Int. J. Dev. Biol. 2019, 63, 93–103. [Google Scholar] [CrossRef] [PubMed]
- de Andrade Melo-Sterza, F.; Poehland, R. Lipid Metabolism in Bovine Oocytes and Early Embryos under In Vivo, In Vitro, and Stress Conditions. Int. J. Mol. Sci. 2021, 22, 3421. [Google Scholar] [CrossRef] [PubMed]
- Niu, Y.; Sun, N.; Li, C.; Lei, Y.; Huang, Z.; Wu, J.; Si, C.; Dai, X.; Liu, C.; Wei, J.; et al. Dissecting primate early post-implantation development using long-term in vitro embryo culture. Science 2019, 366, eaaw5754. [Google Scholar] [CrossRef]
- Tam, P.P.L. Modeling the early development of a primate embryo. Science 2019, 366, 798–799. [Google Scholar] [CrossRef]
- Rodriguez-Osorio, N.; Kim, I.J.; Wang, H.; Kaya, A.; Memili, E. Melatonin increases cleavage rate of porcine preimplantation embryos in vitro. J. Pineal Res. 2007, 43, 283–288. [Google Scholar] [CrossRef]
- Liang, S.; Jin, Y.X.; Yuan, B.; Zhang, J.B.; Kim, N.H. Melatonin enhances the developmental competence of porcine somatic cell nuclear transfer embryos by preventing DNA damage induced by oxidative stress. Sci. Rep. 2017, 7, 11114. [Google Scholar] [CrossRef]
- Wang, C.R.; Ji, H.W.; He, S.Y.; Liu, R.P.; Wang, X.Q.; Wang, J.; Huang, C.M.; Xu, Y.N.; Li, Y.H.; Kim, N.H. Chrysoeriol Improves In Vitro Porcine Embryo Development by Reducing Oxidative Stress and Autophagy. Vet. Sci. 2023, 10, 143. [Google Scholar] [CrossRef] [PubMed]
- He, S.Y.; Liu, R.P.; Wang, C.R.; Wang, X.Q.; Wang, J.; Xu, Y.N.; Kim, N.H.; Han, D.W.; Li, Y.H. Improving the developmental competences of porcine parthenogenetic embryos by Notoginsenoside R1-induced enhancement of mitochondrial activity and alleviation of proapoptotic events. Reprod. Domest. Anim. 2023, 58, 1583–1594. [Google Scholar] [CrossRef] [PubMed]
- Oh, S.H.; Lee, S.E.; Yoon, J.W.; Park, C.O.; Park, H.J.; Kim, S.H.; Lee, D.G.; Pyeon, D.B.; Kim, E.Y.; Park, S.P. Isorhamnetin improves in vitro maturation of oxidative stress-exposed porcine oocytes and subsequent embryo development. Zygote 2023, 31, 14–24. [Google Scholar] [CrossRef] [PubMed]
- National Center for Biotechnology Information, PubChem CID: 114776. Available online: https://pubchem.ncbi.nlm.nih.gov/compound/114776 (accessed on 4 February 2020).
- Singh, M.; Kaur, M.; Silakari, O. Flavones: An important scaffold for medicinal chemistry. Eur. J. Med.Chem. 2014, 84, 206–239. [Google Scholar] [CrossRef] [PubMed]
- Fan, X.; Wei, W.; Huang, J.; Liu, X.; Ci, X. Isoorientin Attenuates Cisplatin-Induced Nephrotoxicity through the Inhibition of Oxidative Stress and Apoptosis via Activating the SIRT1/SIRT6/Nrf-2 Pathway. Front Pharmacol. 2020, 11, 264. [Google Scholar] [CrossRef]
- Yuan, L.; Wei, S.; Wang, J.; Liu, X. Isoorientin Induces Apoptosis and Autophagy Simultaneously by Reactive Oxygen Species (ROS)-related P53, PI3K/Akt, JNK, and P38 Signaling Pathways in HepG2 Cancer Cells. J. Agric. Food Chem. 2014, 62, 5390–5400. [Google Scholar] [CrossRef] [PubMed]
- Ziqubu, K.; Muller, C.J.F.; Dludla, P.V.; Mthembu, S.X.H.; Obonye, N.; Louw, J.; Kappo, A.P.; Silvestri, S.; Orlando, P.; Tiano, L.; et al. Impact of Isoorientin on Metabolic Activity and Lipid Accumulation in Differentiated Adipocytes. Molecules 2020, 25, 1773. [Google Scholar] [CrossRef] [PubMed]
- Fan, X.; Lv, H.; Wang, L.; Deng, X.; Ci, X. Isoorientin Ameliorates APAP-Induced Hepatotoxicity via Activation Nrf2 Antioxidative Pathway: The Involvement of AMPK/Akt/GSK3β. Front. Pharmacol. 2018, 9, 1334. [Google Scholar] [CrossRef] [PubMed]
- Chen, P.R.; Redel, B.K.; Kerns, K.C.; Spate, L.D.; Prather, R.S. Challenges and Considerations during In Vitro Production of Porcine Embryos. Cells 2021, 10, 2770. [Google Scholar] [CrossRef] [PubMed]
- Kang, H.G.; Lee, S.; Jeong, P.S.; Kim, M.J.; Park, S.H.; Joo, Y.E.; Park, S.H.; Song, B.S.; Kim, S.U.; Kim, M.K.; et al. Lycopene Improves In Vitro Development of Porcine Embryos by Reducing Oxidative Stress and Apoptosis. Antioxidants 2021, 10, 230. [Google Scholar] [CrossRef]
- Yang, S.G.; Park, H.J.; Kim, J.W.; Jung, J.M.; Kim, M.J.; Jegal, H.G.; Kim, I.S.; Kang, M.J.; Wee, G.; Yang, H.Y.; et al. Mito-TEMPO improves development competence by reducing superoxide in preimplantation porcine embryos. Sci. Rep. 2018, 8, 10130. [Google Scholar] [CrossRef] [PubMed]
- Lagalla, C.; Barberi, M.; Orlando, G.; Sciajno, R.; Bonu, M.A.; Borini, A. A quantitative approach to blastocyst quality evaluation: Morphometric analysis and related IVF outcomes. J. Assist. Reprod. Genet. 2015, 32, 705–712. [Google Scholar] [CrossRef] [PubMed]
- Elezaby, A. Mitochondrial Dysfunction and Oxidative Stress in Metabolic Heart Disease. Ph.D. Thesis, Boston University, Boston, MA, USA, 2017. [Google Scholar]
- Ma, Q. Role of nrf2 in oxidative stress and toxicity. Annu. Rev. Pharmacol. Toxicol. 2013, 53, 401–426. [Google Scholar] [CrossRef] [PubMed]
- Daigneault, B.W.; de Agostini Losano, J.D. Tributyltin chloride exposure to post-ejaculatory sperm reduces motility, mitochondrial function and subsequent embryo development. Reprod. Fertil. Dev. 2022, 34, 833–843. [Google Scholar] [CrossRef] [PubMed]
- Huang, C.H.; Wang, F.T.; Chan, W.H. Lowdose silver nanoparticles plus methyl mercury exert embryotoxic effects on mouse blastocysts via endoplasmic reticulum stress and mitochondrial apoptosis. Toxicol. Res. 2022, 11, 460–474. [Google Scholar] [CrossRef]
- Esteras, N.; Abramov, A.Y. Nrf2 as a regulator of mitochondrial function: Energy metabolism and beyond. Free Radic. Biol. Med. 2022, 189, 136–153. [Google Scholar] [CrossRef] [PubMed]
- Romek, M.; Gajda, B.; Krzysztofowicz, E.; Kepczynski, M.; Smorag, Z. Lipid content in pig blastocysts cultured in the presence or absence of protein and vitamin E or phenazine ethosulfate. Folia Biol. 2011, 59, 45–52. [Google Scholar] [CrossRef][Green Version]
- Pawlak, P.; Warzych, E.; Cieslak, A.; Malyszka, N.; Maciejewska, E.; Madeja, Z.E.; Lechniak, D. The consequences of porcine IVM medium supplementation with follicular fluid become reflected in embryo quality, yield and gene expression patterns. Sci. Rep. 2018, 8, 15306. [Google Scholar] [CrossRef]
- McEvoy, T.G.; Coull, G.D.; Broadbent, P.J.; Hutchinson, J.S.M.; Speake, B.K. Fatty acid composition of lipids in immature cattle, pig and sheep oocytes with intact zona pellucida. J. Reprod. Fertil. 2000, 118, 163–170. [Google Scholar] [CrossRef]
- Kikuchi, K.; Ekwall, H.; Tienthai, P.; Kawai, Y.; Noguchi, J.; Kaneko, H.; Rodriguez-Martínez, H. Morphological features of lipid droplet transition during porcine oocyte fertilisation and early embryonic development to blastocyst in vivo and in vitro. Zygote 2002, 10, 355–366. [Google Scholar] [CrossRef]
- Walther, T.C.; Farese, R.V. Lipid droplets and cellular lipid metabolism. Annu. Rev. Biochem. 2012, 81, 687–714. [Google Scholar] [CrossRef] [PubMed]
- Welte, M.A. Expanding roles for lipid droplets. Curr. Biol. 2015, 25, R470–R481. [Google Scholar] [CrossRef] [PubMed]
- Kajdasz, A.; Warzych, E.; Derebecka, N.; Madeja, Z.E.; Lechniak, D.; Wesoly, J.; Pawlak, P. Lipid Stores and Lipid Metabolism Associated Gene Expression in Porcine and Bovine Parthenogenetic Embryos Revealed by Fluorescent Staining and RNA-seq. Int. J. Mol. Sci. 2020, 21, 6488. [Google Scholar] [CrossRef] [PubMed]
- Kotas, M.E.; Jurczak, M.J.; Annicelli, C.; Gillum, M.P.; Cline, W.; Shulman, G.I.; Medzhitov, R. Role of caspase-1 in regulation of triglyceride metabolism. Proc. Natl. Acad. Sci. USA 2013, 110, 4810–4815. [Google Scholar] [CrossRef] [PubMed]
- Schilling, T.; Eder, C. Sodium dependence of lysophosphatidylcholine-induced caspase-1 activity and reactive oxygen species generation. Immunobiology 2011, 216, 118–125. [Google Scholar] [CrossRef]
- Schumann, R.R.; Belka, C.; Reuter, D.; Lamping, N.; Kirschning, C.J.; Weber, J.R.; Pfeil, D. Lipopolysaccharide activates caspase-1 (interleukin-1-converting enzyme) in cultured monocytic and endothelial cells. Blood 1998, 91, 577–584. [Google Scholar] [CrossRef]
- Schroeder, G.N.; Hilbi, H. Cholesterol is required to trigger caspase-1 activation and macrophage apoptosis after phagosomal escape of Shigella. Cell. Microbiol. 2007, 9, 265–278. [Google Scholar] [CrossRef]
- Galluzzi, L.; Kepp, O.; Kroemer, G. Caspase-3 and prostaglandins signal for tumor regrowth in cancer therapy. Oncogene 2012, 31, 2805–2808. [Google Scholar] [CrossRef]
- Němcová-Fürstová, V.; James, R.F.; Kovář, J. Inhibitory effect of unsaturated fatty acids on saturated fatty acid-induced apoptosis in human pancreatic β-cells: Activation of caspases and ER stress induction. Cell. Physiol. Biochem. 2011, 27, 525–538. [Google Scholar] [CrossRef]
- Singh, R.; Kaushik, S.; Wang, Y.; Xiang, Y.; Novak, I.; Komatsu, M.; Tanaka, K.; Cuervo, A.M.; Czaja, M.J. Autophagy regulates lipid metabolism. Nature 2009, 458, 1131–1135. [Google Scholar] [CrossRef] [PubMed]
- Filomeni, G.; De Zio, D.; Cecconi, F. Oxidative stress and autophagy: The clash between damage and metabolic needs. Cell Death Differ. 2015, 22, 377–388. [Google Scholar] [CrossRef] [PubMed]













| Genes | Sequences 5′–3′ | Base |
|---|---|---|
| GAPDH | F:TTCCACGGCACAGTCAAG | 18 |
| R:ATACTCAGCACCAGCATCG | 19 | |
| SOD1 | F:CAAAGGATCAAGAGAGGCACG | 21 |
| R:CGAGAGGGCGATCACAGAAT | 20 | |
| SOD2 | F:TTCTGGACAAATCTGAGCCCTAACG | 25 |
| R:CGACGGATACAGCGGTCAACTTC | 23 | |
| CAT | F:AACTGTCCCTTCCGTGCTA | 19 |
| R:CCTGGGTGACATTATCTTCG | 20 | |
| LC3B | F:TTCAAACAGCGCCGAACCTT | 20 |
| R:TTTGGTAGGATGCTGCTCTCG | 21 | |
| BECLIN | F:AGGAGCTGCCGTTGTACTGTTCT | 23 |
| R:TGCTGCACACAGTCCAGGAA | 20 | |
| P62 | F:AAGAACGTAGGGGAGAGTGTG | 21 |
| R:TTCCCTCCATGTTCCACGTC | 20 | |
| CASPASE3 | F:AGAATTGGACTGTGGGATTGAGACG | 25 |
| R:GCCAGGAATAGTAACCAGGTGCTG | 24 | |
| CASPASE8 | F:GCCTCGGGGATACTGTTTGA | 20 |
| R:CGCTGCATCCAAGTCTGTTC | 20 | |
| BAX | F:GGACTTCCTTCGAGATCGGC | 20 |
| R:GCGTCCCAAAGTAGGAGAGG | 20 | |
| SIRT1 | F:GAGAAGGAAACAATGGGCCG | 20 |
| R:ACCAAACAGAAGGTTATCTCGGT | 23 | |
| NRF1 | F:CCTGTGAGCATGTACCAGACT | 21 |
| R:ACTGTTCCAACGTCACCACCT | 21 | |
| NRF2 | F:AGCGGATTGCTCGTAGACAG | 20 |
| R:TTCAGTCGCTTCACGTCGG | 19 | |
| FASN | F:GGTTCCAAGGAGCAAGGTGT | 20 |
| R:ATGTACTCCAGGGACTCGGG | 20 | |
| SREBP1 | F:CACGGAGGCGAAGCTGAATA | 20 |
| R:TCTGGTTGCTCTGCTGAAGG | 20 | |
| ACADS | F:TCATCAAGGAGCCGGCAATG | 20 |
| R:CAAGATCYGGATGGCCTGGTG | 21 |
Disclaimer/Publisher’s Note: The statements, opinions and data contained in all publications are solely those of the individual author(s) and contributor(s) and not of MDPI and/or the editor(s). MDPI and/or the editor(s) disclaim responsibility for any injury to people or property resulting from any ideas, methods, instructions or products referred to in the content. |
© 2024 by the authors. Licensee MDPI, Basel, Switzerland. This article is an open access article distributed under the terms and conditions of the Creative Commons Attribution (CC BY) license (https://creativecommons.org/licenses/by/4.0/).
Share and Cite
Meng, Z.; Ren, J.; Huang, C.; Huang, H.; Yuan, X.; Li, Y.; Kim, N.-H.; Xu, Y. Isoorientin Promotes Early Porcine Embryonic Development by Alleviating Oxidative Stress and Improving Lipid Metabolism. Animals 2024, 14, 2806. https://doi.org/10.3390/ani14192806
Meng Z, Ren J, Huang C, Huang H, Yuan X, Li Y, Kim N-H, Xu Y. Isoorientin Promotes Early Porcine Embryonic Development by Alleviating Oxidative Stress and Improving Lipid Metabolism. Animals. 2024; 14(19):2806. https://doi.org/10.3390/ani14192806
Chicago/Turabian StyleMeng, Zilong, Jiajun Ren, Chuman Huang, Huimei Huang, Xiuwen Yuan, Yinghua Li, Nam-Hyung Kim, and Yongnan Xu. 2024. "Isoorientin Promotes Early Porcine Embryonic Development by Alleviating Oxidative Stress and Improving Lipid Metabolism" Animals 14, no. 19: 2806. https://doi.org/10.3390/ani14192806
APA StyleMeng, Z., Ren, J., Huang, C., Huang, H., Yuan, X., Li, Y., Kim, N.-H., & Xu, Y. (2024). Isoorientin Promotes Early Porcine Embryonic Development by Alleviating Oxidative Stress and Improving Lipid Metabolism. Animals, 14(19), 2806. https://doi.org/10.3390/ani14192806
